目 录
摘要
随着旅游市场的不断扩大,消费者需求也日益多样化。游客在规划旅行时,不仅需要了解目的地的景点、美食、订票等信息。旅游行业的快速发展带来了旅游信息的爆炸式增长,游客在规划旅行时,需要花费大量时间和精力去搜集、筛选和整理这些信息。这为懒人旅行攻略小程序提供了广阔的市场空间。因此,本文提出了一个Spring Boot 懒人旅行攻略小程序,以满足旅行者的需求。本系统基于Java语言、MySQL数据库、 Spring Boot 框架为基础进行开发,具有高效、智能、方便的特点。
本文提出的懒人旅行攻略小程序主要分为旅游用户和管理员用户这两大模块。旅游用户模块主要包括注册登录、查看系统公告、旅游资讯、旅游景点等功能;管理员模块主要包括系统用户、旅游景点管理、系统管理、网站公告管理、资源管理等功能。
关键词:懒人旅行攻略小程序;Java;MySQL;Spring Boot
Abstract
With the rapid development of the internet, companies are facing numerous challenges in recruitment and talent management. There is an increasing demand for job information management on the part of enterprises, and job seekers also need an efficient, intelligent, and convenient job recommendation mini-program to assist in the management of job information. Therefore, this article proposes a Spring Boot job recommendation mini-program to meet the needs of job seekers. This system is developed based on the Java language, MySQL database, and the Spring Boot framework, and is characterized by its efficiency, intelligence, and convenience.
The job recommendation mini-program proposed in this article is mainly divided into three major modules: ordinary users, enterprise users, and administrator users. The ordinary user module mainly includes functions such as registration and login, viewing system announcements, news and information, and job information. The enterprise user module mainly includes functions such as registration and login, job information management, and submission record management. The administrator module mainly includes functions such as system user management, job information management, consultation management, system announcement management, and resource management.
Keywords: The job recommendation mini-program proposed; Java; MySQL; Spring Boot
1 绪论
1.1 研究背景
随着人们生活水平的提高,旅游已成为人们生活中不可或缺的一部分。旅游行业的快速发展带来了旅游信息的爆炸式增长,游客在规划旅行时,需要花费大量时间和精力去搜集、筛选和整理这些信息。这为懒人旅行攻略小程序提供了广阔的市场空间。移动互联网技术的快速发展和智能手机的普及,使得人们可以随时随地访问互联网,获取信息和服务。这为懒人旅行攻略小程序提供了技术支撑,使得游客可以在手机上轻松获取旅游信息,规划旅行行程。随着旅游市场的不断扩大,消费者需求也日益多样化。游客在规划旅行时,不仅需要了解目的地的景点、美食、订票等信息。此外,游客还希望能够根据自己的兴趣和偏好,定制个性化的旅行攻略。这为懒人旅行攻略小程序提供了丰富的功能需求。在旅游市场上,各大旅游企业都在积极寻求创新,提升服务质量,以满足消费者的需求。懒人旅行攻略小程序作为一种新型的旅游服务方式,可以通过提供便捷、高效、个性化的旅游信息和服务,帮助游客更好地规划旅行行程,提高旅游体验。同时,小程序还可以与旅游企业合作,共同打造旅游生态圈,实现互利共赢。
提升用户体验与满意度:懒人旅行攻略小程序能够为用户提供便捷、高效、个性化的旅游信息服务,使用户在规划旅行过程中节省时间和精力。通过整合各类旅游资源,小程序能够提供全面、准确的旅游信息,帮助用户快速了解目的地情况,从而制定出更符合自己需求的旅行计划。这种个性化、定制化的服务能够极大地提升用户体验和满意度。
推动旅游行业的创新发展:懒人旅行攻略小程序作为一种新型的旅游服务方式,能够推动旅游行业的创新发展。小程序通过整合线上线下资源,打破传统旅游服务的时空限制,为旅游企业提供了更多的营销渠道和服务模式。同时,小程序还能够根据用户的行为和需求数据,为旅游企业提供精准的市场分析和营销策略,帮助企业更好地把握市场趋势,提升竞争力。
促进旅游资源的优化配置:懒人旅行攻略小程序能够整合各类旅游资源,包括景点、酒店、餐饮、交通等,实现资源的优化配置。通过小程序平台,旅游企业可以更加精准地了解市场需求和用户偏好,从而调整自己的产品和服务策略,提高资源利用效率。同时,小程序还能够促进旅游资源的共享和合作,推动旅游产业链上下游企业的协同发展。
提升旅游行业的智能化水平:懒人旅行攻略小程序利用移动互联网、大数据、人工智能等先进技术,实现旅游信息的智能获取、处理和分析。通过小程序平台,旅游企业可以实时掌握市场动态和用户反馈,快速响应市场变化,提高服务效率和质量。此外,小程序还能够为用户提供智能化的旅游推荐和个性化服务,提升旅游行业的智能化水平。
助力旅游目的地的宣传推广:懒人旅行攻略小程序可以作为旅游目的地的宣传推广平台,通过展示目的地的自然风光、人文历史、特色美食等信息,吸引更多游客前来旅游。同时,小程序还可以与社交媒体等渠道相结合,扩大宣传范围,提高宣传效果。这对于提升旅游目的地的知名度和美誉度,促进当地旅游业的发展具有重要意义。
1.3论文结构与章节安排
论文将分层次经行编排,除去论文摘要致谢文献参考部分,正文部分还会对网站需求做出分析,以及阐述大体的设计和实现的功能,最后罗列部分调测记录,论文主要架构如下:
第一章:引言。第一章主要介绍了课题研究的背景,系统开发的意义和本文的研究内容与主要工作。
第二章:系统需求分析。第二章主要从系统的用户、功能等方面进行需求分析。
第三章:系统设计。第三章主要对系统框架、系统功能模块、数据库进行功能设计。
第四章:系统实现。第四章主要介绍了系统框架搭建、系统界面的实现。
第五章:系统测试。第五章主要对系统的部分界面进行测试并对主要功能进行测试
2 懒人旅行攻略小程序系统分析
系统分析是开发一个项目的先决条件,通过系统分析可以很好的了解系统的主体用户的基本需求情况,同时这也是项目的开发的原因。进而对系统开发进行可行性分析,通常包括技术可行性、经济可行性等,可行性分析同时也是从项目整体角度进行的分析。然后就是对项目的具体需求进行分析,分析的手段一般都是通过用户的用例图来实现。下面是详细的介绍。
2.1 可行性分析
一、技术可行性
当前,移动互联网技术、大数据处理、人工智能等技术已经相对成熟,为懒人旅行攻略小程序的开发提供了强大的技术支撑。这些技术能够确保小程序在稳定性、响应速度、数据处理能力等方面满足用户需求。拥有专业的开发团队,具备丰富的移动应用开发经验,熟悉前端和后端开发技术,能够确保小程序在设计和实现过程中符合技术标准和最佳实践。
二、市场可行性
随着旅游行业的快速发展和消费者需求的多样化,越来越多的用户开始寻求便捷、高效、个性化的旅游信息和服务。懒人旅行攻略小程序能够满足这一市场需求,提供一站式的旅游信息和服务,提高用户满意度。虽然市场上已经存在一些旅游类的小程序或应用,但懒人旅行攻略小程序可以通过提供独特的功能和服务,与竞争对手区分开来。同时,通过不断优化和升级,提高用户体验和满意度,从而在竞争激烈的市场中脱颖而出。
三、经济可行性
懒人旅行攻略小程序的投入成本主要包括开发成本、运营成本和推广成本等。通过合理的规划和预算,控制成本在可承受范围内,确保项目的经济效益。小程序可以通过广告投放、增值服务、定制服务等方式获得收益。随着用户数量的增加和市场份额的扩大,收益也将逐渐增加。同时,小程序还可以与旅游企业合作,共同打造旅游生态圈,实现互利共赢。
四、社会可行性
懒人旅行攻略小程序能够提高旅游行业的智能化水平,促进旅游资源的优化配置,推动旅游行业的创新发展。同时,小程序还能够为用户提供便捷、高效、个性化的旅游信息和服务,提高用户满意度和幸福感。在设计和实现懒人旅行攻略小程序时,需要遵守相关的法律法规和行业标准,确保项目的合法性和合规性。同时,也需要关注用户隐私和数据安全等问题,保护用户权益不受侵害。
业务流程是用一些特定的符合和线条来进行演示用户在使用系统时的过程,在进行系统分析的时候,业务流程可以帮助开发人员更好的理解业务,发现错误,完善系统。
用户成功登入系统后就能够实现增加数据的操作,增加数据的编号是特定的,系统生成,用户不能随意填写,除了编号以外,其他增加信息用户自己填写,填写后的信息经过系统验证,验证合法通过就显示增加数据成功了,相反的话,就没有增加成功,图2-1显示的就是在增加数据时的流程。

图2-1 数据增加流程图
数据修改时的流程和上面介绍的数据增加时的流程差不多,如图2-2所示。

图2-2 数据修改流程图
如果系统里面存在一些没有用的数据的话,相关的管理人员还可以对这些数据进行删除,图2-3就是数据删除时的流程图。

图2-3 数据删除流程图
按照懒人旅行攻略小程序的角色,主要包括旅游用户模块和管理员模块这三大部分。
旅游用户管理模块:
(1)首页:用户登录后进入系统首页,首页信息主要包括系统导航栏、轮播图、系统公告资讯等信息。
(2)注册登录:用户通过注册后成为系统用户,可以用账号密码登录系统。
(3)网站公告:用户可以查看系统所有公告信息,可以查看某一公告的详情。
(4)旅游资讯:用户可以查看系统所有旅游资讯,可以查看某一资讯的详情,可以对资讯信息进行点赞、收藏、发表评论操作。
(5)自驾攻略:用户可以查看自己感兴趣的自驾攻略,可以进行点赞评论和收藏。
(6)文创特产:用户可以查看自己感兴趣的文创特产信息,可以进行点赞评论和收藏。
(7)景点美食:用户可以查看自己感兴趣的景点美食信息,可以进行点赞评论和收藏。
(8)攻略论坛:用户可以对小程序进行发布攻略操作。
(9)旅游景点:用户可以查看自己感兴趣的旅游景点,可以进行点赞评论和收藏、分享,也可以下单订票操作。
(10)我的:用户可以对个人账户信息进行管理,如修改个人基本信息、登录密码等,在个人中心可以查看订票信息和收藏等。
管理员管理模块:
(2)系统用户:管理员可以对系统用户(旅游用户、管理员)信息进行增删改查。
(3)旅游景点管理:管理员可以查看旅游景点列表,也可以添加旅游景点信息。
(4)订票信息管理:管理员可以对订票信息进行管理。
(5)自驾攻略管理:管理员可以查看自驾攻略列表,也可以添加自驾攻略信息。
(6)文创特产管理:管理员可以查看文创特产列表,也可以添加文创特产信息。
(7)景点美食管理:管理员可以查看景点美食列表,也可以添加景点美食信息。
(8)系统管理:管理员可以对系统轮播图进行增删查操作。
(9)网站公告管理:管理员可以对系统公告进行增删查操作。
(10)资源管理:管理员可以对旅游资讯、分类列表进行增删查操作。
(11)交流管理:管理员可以对攻略论坛和分类列表进行增删查操作。
2.3.2 非功能性分析
懒人旅行攻略小程序的非功能性需求比如懒人旅行攻略小程序的安全性怎么样,可靠性怎么样,性能怎么样,可拓展性怎么样等。具体可以表示在如下3-1表格中:
表2-1懒人旅行攻略小程序非功能需求表
| 安全性 | 主要指懒人旅行攻略小程序数据库的安装,数据库的使用和密码的设定必须合乎规范。 |
| 可靠性 | 可靠性是指懒人旅行攻略小程序能够安装用户的指示进行操作,经过测试,可靠性90%以上。 |
| 性能 | 性能是影响懒人旅行攻略小程序占据市场的必要条件,所以性能最好要佳才好。 |
| 可扩展性 | 比如数据库预留多个属性,比如接口的使用等确保了系统的非功能性需求。 |
| 易用性 | 用户只要跟着懒人旅行攻略小程序的页面展示内容进行操作,就可以了。 |
| 可维护性 | 懒人旅行攻略小程序开发的可维护性是非常重要的,经过测试,可维护性没有问题 |
2.4 系统用例分析
通过2.3功能的分析,得出了本懒人旅行攻略小程序的用例图:
图2-4 旅游用户角色的用例展示。

图2-4 懒人旅行攻略小程序旅游用户角色用例图
图2-5就是管理员角色的用例展示。

图2-5懒人旅行攻略小程序管理员角色用例图
本章主要通过对懒人旅行攻略小程序的可行性分析、流程分析、功能需求分析、系统用例分析,确定整个懒人旅行攻略小程序要实现的功能。同时也为懒人旅行攻略小程序的代码实现和测试提供了标准。
3 懒人旅行攻略小程序总体设计
本章主要讨论的内容包括懒人旅行攻略小程序的功能模块设计、数据库系统设计。
3.1 系统架构设计
本懒人旅行攻略小程序从架构上分为三层:表现层(UI)、业务逻辑层(BLL)以及数据层(DL)。

图3-1懒人旅行攻略小程序系统架构设计图
表现层(UI):又称UI层,主要完成本懒人旅行攻略小程序的UI交互功能,一个良好的UI可以打打提高用户的用户体验,增强用户使用本懒人旅行攻略小程序时的舒适度。UI的界面设计也要适应不同版本的懒人旅行攻略小程序以及不同尺寸的分辨率,以做到良好的兼容性。UI交互功能要求合理,用户进行交互操作时必须要得到与之相符的交互结果,这就要求表现层要与业务逻辑层进行良好的对接。
业务逻辑层(BLL):主要完成本懒人旅行攻略小程序的数据处理功能。用户从表现层传输过来的数据经过业务逻辑层进行处理交付给数据层,系统从数据层读取的数据经过业务逻辑层进行处理交付给表现层。
数据层(DL):由于本懒人旅行攻略小程序的数据是放在服务端的mysql数据库中,因此本属于服务层的部分可以直接整合在业务逻辑层中,所以数据层中只有数据库,其主要完成本懒人旅行攻略小程序的数据存储和管理功能。
3.2 系统功能模块设计
在上一章节中主要对系统的功能性需求和非功能性需求进行分析,并且根据需求分析了本懒人旅行攻略小程序中的用例。那么接下来就要开始对本懒人旅行攻略小程序的架构、主要功能和数据库开始进行设计。懒人旅行攻略小程序根据前面章节的需求分析得出,其总体设计模块图如图3-2所示。
图3-2 懒人旅行攻略小程序功能模块图
3.2.2用户模块设计
本系统的用户包括管理员和旅游用户。两种用户模块的功能基本是相同的,用户比企业、管理员多了一个注册功能,所以以用户模块的结构图为例进行分析,用户模块结构图为例进行分析,如下图:
图3-3用户模块结构图
3.2.3 评论管理模块设计
懒人旅行攻略小程序是一个交流性质的公开平台,用户可以对平台上信息进行评论,增加用户和平台的互动性。但是同时也为了更好的规范评论的内容,给予管理员删除不合适的言论的功能,所以需要专门设计一个评论管理模块,具体的结构图如下:

图3-4评论模块结构图
3.2.4旅游景点管理模块设计
懒人旅行攻略小程序是中需要存储不少旅游景点,其模块功能结构,具体的结构图如下:

图3-5旅游景点模块结构图
数据库设计一般包括需求分析、概念模型设计、数据库表建立三大过程,其中需求分析前面章节已经阐述,概念模型设计有概念模型和逻辑结构设计两部分。
3.3.1 数据库概念结构设计
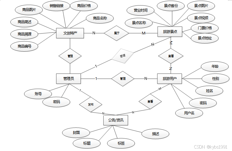
下面是整个懒人旅行攻略小程序中主要的数据库表总E-R实体关系图。
图3-6 懒人旅行攻略小程序总E-R关系图
通过上一小节中懒人旅行攻略小程序中总E-R关系图上得出一共需要创建很多个数据表。在此我主要罗列几个主要的数据库表结构设计。
| 编号 | 名称 | 数据类型 | 长度 | 小数位 | 允许空值 | 主键 | 默认值 | 说明 |
| 1 | token_id | int | 10 | 0 | N | Y | 临时访问牌ID | |
| 2 | token | varchar | 64 | 0 | Y | N | 临时访问牌 | |
| 3 | info | text | 65535 | 0 | Y | N | ||
| 4 | maxage | int | 10 | 0 | N | N | 2 | 最大寿命:默认2小时 |
| 5 | create_time | timestamp | 19 | 0 | N | N | CURRENT_TIMESTAMP | 创建时间: |
| 6 | update_time | timestamp | 19 | 0 | N | N | CURRENT_TIMESTAMP | 更新时间: |
| 7 | user_id | int | 10 | 0 | N | N | 0 | 用户编号: |
| 编号 | 名称 | 数据类型 | 长度 | 小数位 | 允许空值 | 主键 | 默认值 | 说明 |
| 1 | article_id | mediumint | 8 | 0 | N | Y | 文章id:[0,8388607] | |
| 2 | title | varchar | 125 | 0 | N | Y | 标题:[0,125]用于文章和html的title标签中 | |
| 3 | type | varchar | 64 | 0 | N | N | 0 | 文章分类:[0,1000]用来搜索指定类型的文章 |
| 4 | hits | int | 10 | 0 | N | N | 0 | 点击数:[0,1000000000]访问这篇文章的人次 |
| 5 | praise_len | int | 10 | 0 | N | N | 0 | 点赞数 |
| 6 | create_time | timestamp | 19 | 0 | N | N | CURRENT_TIMESTAMP | 创建时间: |
| 7 | update_time | timestamp | 19 | 0 | N | N | CURRENT_TIMESTAMP | 更新时间: |
| 8 | source | varchar | 255 | 0 | Y | N | 来源:[0,255]文章的出处 | |
| 9 | url | varchar | 255 | 0 | Y | N | 来源地址:[0,255]用于跳转到发布该文章的网站 | |
| 10 | tag | varchar | 255 | 0 | Y | N | 标签:[0,255]用于标注文章所属相关内容,多个标签用空格隔开 | |
| 11 | content | longtext | 2147483647 | 0 | Y | N | 正文:文章的主体内容 | |
| 12 | img | varchar | 255 | 0 | Y | N | 封面图 | |
| 13 | description | text | 65535 | 0 | Y | N | 文章描述 |
| 编号 | 名称 | 数据类型 | 长度 | 小数位 | 允许空值 | 主键 | 默认值 | 说明 |
| 1 | type_id | smallint | 5 | 0 | N | Y | 分类ID:[0,10000] | |
| 2 | display | smallint | 5 | 0 | N | N | 100 | 显示顺序:[0,1000]决定分类显示的先后顺序 |
| 3 | name | varchar | 16 | 0 | N | N | 分类名称:[2,16] | |
| 4 | father_id | smallint | 5 | 0 | N | N | 0 | 上级分类ID:[0,32767] |
| 5 | description | varchar | 255 | 0 | Y | N | 描述:[0,255]描述该分类的作用 | |
| 6 | icon | text | 65535 | 0 | Y | N | 分类图标: | |
| 7 | url | varchar | 255 | 0 | Y | N | 外链地址:[0,255]如果该分类是跳转到其他网站的情况下,就在该URL上设置 | |
| 8 | create_time | timestamp | 19 | 0 | N | N | CURRENT_TIMESTAMP | 创建时间: |
| 9 | update_time | timestamp | 19 | 0 | N | N | CURRENT_TIMESTAMP | 更新时间: |
| 编号 | 名称 | 数据类型 | 长度 | 小数位 | 允许空值 | 主键 | 默认值 | 说明 |
| 1 | auth_id | int | 10 | 0 | N | Y | 授权ID: | |
| 2 | user_group | varchar | 64 | 0 | Y | N | 用户组: | |
| 3 | mod_name | varchar | 64 | 0 | Y | N | 模块名: | |
| 4 | table_name | varchar | 64 | 0 | Y | N | 表名: | |
| 5 | page_title | varchar | 255 | 0 | Y | N | 页面标题: | |
| 6 | path | varchar | 255 | 0 | Y | N | 路由路径: | |
| 7 | position | varchar | 32 | 0 | Y | N | 位置: | |
| 8 | mode | varchar | 32 | 0 | N | N | _blank | 跳转方式: |
| 9 | add | tinyint | 3 | 0 | N | N | 1 | 是否可增加: |
| 10 | del | tinyint | 3 | 0 | N | N | 1 | 是否可删除: |
| 11 | set | tinyint | 3 | 0 | N | N | 1 | 是否可修改: |
| 12 | get | tinyint | 3 | 0 | N | N | 1 | 是否可查看: |
| 13 | field_add | text | 65535 | 0 | Y | N | 添加字段: | |
| 14 | field_set | text | 65535 | 0 | Y | N | 修改字段: | |
| 15 | field_get | text | 65535 | 0 | Y | N | 查询字段: | |
| 16 | table_nav_name | varchar | 500 | 0 | Y | N | 跨表导航名称: | |
| 17 | table_nav | varchar | 500 | 0 | Y | N | 跨表导航: | |
| 18 | option | text | 65535 | 0 | Y | N | 配置: | |
| 19 | create_time | timestamp | 19 | 0 | N | N | CURRENT_TIMESTAMP | 创建时间: |
| 20 | update_time | timestamp | 19 | 0 | N | N | CURRENT_TIMESTAMP | 更新时间: |
| 编号 | 名称 | 数据类型 | 长度 | 小数位 | 允许空值 | 主键 | 默认值 | 说明 |
| 1 | booking_information_id | int | 10 | 0 | N | Y | 订票信息ID | |
| 2 | attraction_name | varchar | 64 | 0 | Y | N | 景点名称 | |
| 3 | business_hours | varchar | 64 | 0 | Y | N | 营业时间 | |
| 4 | attraction_province | varchar | 64 | 0 | Y | N | 景点省份 | |
| 5 | admission_price | int | 10 | 0 | Y | N | 0 | 门票价格 |
| 6 | attraction_address | varchar | 64 | 0 | Y | N | 景点地址 | |
| 7 | user_account | int | 10 | 0 | Y | N | 0 | 用户账号 |
| 8 | booking_quantity | int | 10 | 0 | Y | N | 0 | 订票数量 |
| 9 | total_price | varchar | 64 | 0 | Y | N | 合计价格 | |
| 10 | special_remarks | text | 65535 | 0 | Y | N | 特殊备注 | |
| 11 | pay_state | varchar | 16 | 0 | N | N | 未支付 | 支付状态 |
| 12 | pay_type | varchar | 16 | 0 | Y | N | 支付类型: 微信、支付宝、网银 | |
| 13 | create_time | datetime | 19 | 0 | N | N | CURRENT_TIMESTAMP | 创建时间 |
| 14 | update_time | timestamp | 19 | 0 | N | N | CURRENT_TIMESTAMP | 更新时间 |
| 编号 | 名称 | 数据类型 | 长度 | 小数位 | 允许空值 | 主键 | 默认值 | 说明 |
| 1 | collect_id | int | 10 | 0 | N | Y | 收藏ID: | |
| 2 | user_id | int | 10 | 0 | N | N | 0 | 收藏人ID: |
| 3 | source_table | varchar | 255 | 0 | Y | N | 来源表: | |
| 4 | source_field | varchar | 255 | 0 | Y | N | 来源字段: | |
| 5 | source_id | int | 10 | 0 | N | N | 0 | 来源ID: |
| 6 | title | varchar | 255 | 0 | Y | N | 标题: | |
| 7 | img | varchar | 255 | 0 | Y | N | 封面: | |
| 8 | create_time | timestamp | 19 | 0 | N | N | CURRENT_TIMESTAMP | 创建时间: |
| 9 | update_time | timestamp | 19 | 0 | N | N | CURRENT_TIMESTAMP | 更新时间: |
| 编号 | 名称 | 数据类型 | 长度 | 小数位 | 允许空值 | 主键 | 默认值 | 说明 |
| 1 | comment_id | int | 10 | 0 | N | Y | 评论ID: | |
| 2 | user_id | int | 10 | 0 | N | N | 0 | 评论人ID: |
| 3 | reply_to_id | int | 10 | 0 | N | N | 0 | 回复评论ID:空为0 |
| 4 | content | longtext | 2147483647 | 0 | Y | N | 内容: | |
| 5 | nickname | varchar | 255 | 0 | Y | N | 昵称: | |
| 6 | avatar | varchar | 255 | 0 | Y | N | 头像地址:[0,255] | |
| 7 | create_time | timestamp | 19 | 0 | N | N | CURRENT_TIMESTAMP | 创建时间: |
| 8 | update_time | timestamp | 19 | 0 | N | N | CURRENT_TIMESTAMP | 更新时间: |
| 9 | source_table | varchar | 255 | 0 | Y | N | 来源表: | |
| 10 | source_field | varchar | 255 | 0 | Y | N | 来源字段: | |
| 11 | source_id | int | 10 | 0 | N | N | 0 | 来源ID: |
表cultural_and_creative_specialties (文创特产)
| 编号 | 名称 | 数据类型 | 长度 | 小数位 | 允许空值 | 主键 | 默认值 | 说明 |
| 1 | cultural_and_creative_specialties_id | int | 10 | 0 | N | Y | 文创特产ID | |
| 2 | product_number | varchar | 64 | 0 | Y | N | 商品编号 | |
| 3 | product_name | varchar | 64 | 0 | Y | N | 商品名称 | |
| 4 | product_type | varchar | 64 | 0 | Y | N | 商品类型 | |
| 5 | commodity_price | int | 10 | 0 | Y | N | 0 | 商品价格 |
| 6 | sales_link | varchar | 255 | 0 | Y | N | 销售链接 | |
| 7 | product_images | varchar | 255 | 0 | Y | N | 商品图片 | |
| 8 | product_description | text | 65535 | 0 | Y | N | 商品简述 | |
| 9 | product_traceability | longtext | 2147483647 | 0 | Y | N | 商品溯源 | |
| 10 | hits | int | 10 | 0 | N | N | 0 | 点击数 |
| 11 | praise_len | int | 10 | 0 | N | N | 0 | 点赞数 |
| 12 | create_time | datetime | 19 | 0 | N | N | CURRENT_TIMESTAMP | 创建时间 |
| 13 | update_time | timestamp | 19 | 0 | N | N | CURRENT_TIMESTAMP | 更新时间 |
| 编号 | 名称 | 数据类型 | 长度 | 小数位 | 允许空值 | 主键 | 默认值 | 说明 |
| 1 | forum_id | mediumint | 8 | 0 | N | Y | 论坛id | |
| 2 | display | smallint | 5 | 0 | N | N | 100 | 排序 |
| 3 | user_id | mediumint | 8 | 0 | N | N | 0 | 用户ID |
| 4 | nickname | varchar | 16 | 0 | Y | N | 昵称:[0,16] | |
| 5 | praise_len | int | 10 | 0 | Y | N | 0 | 点赞数 |
| 6 | hits | int | 10 | 0 | N | N | 0 | 访问数 |
| 7 | title | varchar | 125 | 0 | N | N | 标题 | |
| 8 | keywords | varchar | 125 | 0 | Y | N | 关键词 | |
| 9 | description | varchar | 255 | 0 | Y | N | 描述 | |
| 10 | url | varchar | 255 | 0 | Y | N | 来源地址 | |
| 11 | tag | varchar | 255 | 0 | Y | N | 标签 | |
| 12 | img | text | 65535 | 0 | Y | N | 封面图 | |
| 13 | content | longtext | 2147483647 | 0 | Y | N | 正文 | |
| 14 | create_time | timestamp | 19 | 0 | N | N | CURRENT_TIMESTAMP | 创建时间: |
| 15 | update_time | timestamp | 19 | 0 | N | N | CURRENT_TIMESTAMP | 更新时间: |
| 16 | avatar | varchar | 255 | 0 | Y | N | 发帖人头像: | |
| 17 | type | varchar | 64 | 0 | N | N | 0 | 论坛分类:[0,1000]用来搜索指定类型的论坛帖 |
| 编号 | 名称 | 数据类型 | 长度 | 小数位 | 允许空值 | 主键 | 默认值 | 说明 |
| 1 | type_id | smallint | 5 | 0 | N | Y | 分类ID:[0,10000] | |
| 2 | name | varchar | 16 | 0 | N | N | 分类名称:[2,16] | |
| 3 | description | varchar | 255 | 0 | Y | N | 描述:[0,255]描述该分类的作用 | |
| 4 | url | varchar | 255 | 0 | Y | N | 外链地址:[0,255]如果该分类是跳转到其他网站的情况下,就在该URL上设置 | |
| 5 | father_id | smallint | 5 | 0 | N | N | 0 | 上级分类ID:[0,32767] |
| 6 | icon | varchar | 255 | 0 | Y | N | 分类图标: | |
| 7 | create_time | timestamp | 19 | 0 | N | N | CURRENT_TIMESTAMP | 创建时间: |
| 8 | update_time | timestamp | 19 | 0 | N | N | CURRENT_TIMESTAMP | 更新时间: |
| 编号 | 名称 | 数据类型 | 长度 | 小数位 | 允许空值 | 主键 | 默认值 | 说明 |
| 1 | hits_id | int | 10 | 0 | N | Y | 点赞ID: | |
| 2 | user_id | int | 10 | 0 | N | N | 0 | 点赞人: |
| 3 | create_time | timestamp | 19 | 0 | N | N | CURRENT_TIMESTAMP | 创建时间: |
| 4 | update_time | timestamp | 19 | 0 | N | N | CURRENT_TIMESTAMP | 更新时间: |
| 5 | source_table | varchar | 255 | 0 | Y | N | 来源表: | |
| 6 | source_field | varchar | 255 | 0 | Y | N | 来源字段: | |
| 7 | source_id | int | 10 | 0 | N | N | 0 | 来源ID: |
| 编号 | 名称 | 数据类型 | 长度 | 小数位 | 允许空值 | 主键 | 默认值 | 说明 |
| 1 | notice_id | mediumint | 8 | 0 | N | Y | 公告id: | |
| 2 | title | varchar | 125 | 0 | N | N | 标题: | |
| 3 | content | longtext | 2147483647 | 0 | Y | N | 正文: | |
| 4 | create_time | timestamp | 19 | 0 | N | N | CURRENT_TIMESTAMP | 创建时间: |
| 5 | update_time | timestamp | 19 | 0 | N | N | CURRENT_TIMESTAMP | 更新时间: |
| 编号 | 名称 | 数据类型 | 长度 | 小数位 | 允许空值 | 主键 | 默认值 | 说明 |
| 1 | praise_id | int | 10 | 0 | N | Y | 点赞ID: | |
| 2 | user_id | int | 10 | 0 | N | N | 0 | 点赞人: |
| 3 | create_time | timestamp | 19 | 0 | N | N | CURRENT_TIMESTAMP | 创建时间: |
| 4 | update_time | timestamp | 19 | 0 | N | N | CURRENT_TIMESTAMP | 更新时间: |
| 5 | source_table | varchar | 255 | 0 | Y | N | 来源表: | |
| 6 | source_field | varchar | 255 | 0 | Y | N | 来源字段: | |
| 7 | source_id | int | 10 | 0 | N | N | 0 | 来源ID: |
| 8 | status | bit | 1 | 0 | N | N | 1 | 点赞状态:1为点赞,0已取消 |
| 编号 | 名称 | 数据类型 | 长度 | 小数位 | 允许空值 | 主键 | 默认值 | 说明 |
| 1 | scenic_food_id | int | 10 | 0 | N | Y | 景点美食ID | |
| 2 | dish_name | varchar | 64 | 0 | Y | N | 菜品名称 | |
| 3 | categorization_of_dishes | varchar | 64 | 0 | Y | N | 菜品分类 | |
| 4 | price_of_dishes | varchar | 64 | 0 | Y | N | 菜品价格 | |
| 5 | recommendation_index | varchar | 64 | 0 | Y | N | 推荐指数 | |
| 6 | dish_pictures | varchar | 255 | 0 | Y | N | 菜品图片 | |
| 7 | store_location | varchar | 64 | 0 | Y | N | 店铺位置 | |
| 8 | dishes_and_ingredients | text | 65535 | 0 | Y | N | 菜品食材 | |
| 9 | hits | int | 10 | 0 | N | N | 0 | 点击数 |
| 10 | praise_len | int | 10 | 0 | N | N | 0 | 点赞数 |
| 11 | create_time | datetime | 19 | 0 | N | N | CURRENT_TIMESTAMP | 创建时间 |
| 12 | update_time | timestamp | 19 | 0 | N | N | CURRENT_TIMESTAMP | 更新时间 |
| 编号 | 名称 | 数据类型 | 长度 | 小数位 | 允许空值 | 主键 | 默认值 | 说明 |
| 1 | self_driving_strategy_id | int | 10 | 0 | N | Y | 自驾攻略ID | |
| 2 | attraction_name | varchar | 64 | 0 | Y | N | 景点名称 | |
| 3 | attraction_cities | varchar | 64 | 0 | Y | N | 景点城市 | |
| 4 | scenic_spot_photos | varchar | 255 | 0 | Y | N | 景点照片 | |
| 5 | scenic_spot_evaluation | varchar | 64 | 0 | Y | N | 景点评价 | |
| 6 | overview_of_scenic_spots | varchar | 64 | 0 | Y | N | 景点概述 | |
| 7 | attraction_address | varchar | 64 | 0 | Y | N | 景点地址 | |
| 8 | business_hours | varchar | 64 | 0 | Y | N | 营业时间 | |
| 9 | ticket_type_information | varchar | 64 | 0 | Y | N | 票种信息 | |
| 10 | transportation_guidelines | longtext | 2147483647 | 0 | Y | N | 交通指南 | |
| 11 | guide_to_scenic_spots | longtext | 2147483647 | 0 | Y | N | 景点攻略 | |
| 12 | hits | int | 10 | 0 | N | N | 0 | 点击数 |
| 13 | praise_len | int | 10 | 0 | N | N | 0 | 点赞数 |
| 14 | create_time | datetime | 19 | 0 | N | N | CURRENT_TIMESTAMP | 创建时间 |
| 15 | update_time | timestamp | 19 | 0 | N | N | CURRENT_TIMESTAMP | 更新时间 |
| 编号 | 名称 | 数据类型 | 长度 | 小数位 | 允许空值 | 主键 | 默认值 | 说明 |
| 1 | slides_id | int | 10 | 0 | N | Y | 轮播图ID: | |
| 2 | title | varchar | 64 | 0 | Y | N | 标题: | |
| 3 | content | varchar | 255 | 0 | Y | N | 内容: | |
| 4 | url | varchar | 255 | 0 | Y | N | 链接: | |
| 5 | img | varchar | 255 | 0 | Y | N | 轮播图: | |
| 6 | hits | int | 10 | 0 | N | N | 0 | 点击量: |
| 7 | create_time | timestamp | 19 | 0 | N | N | CURRENT_TIMESTAMP | 创建时间: |
| 8 | update_time | timestamp | 19 | 0 | N | N | CURRENT_TIMESTAMP | 更新时间: |
| 编号 | 名称 | 数据类型 | 长度 | 小数位 | 允许空值 | 主键 | 默认值 | 说明 |
| 1 | tourism_users_id | int | 10 | 0 | N | Y | 旅游用户ID | |
| 2 | user_name | varchar | 64 | 0 | Y | N | 用户姓名 | |
| 3 | user_gender | varchar | 64 | 0 | Y | N | 用户性别 | |
| 4 | examine_state | varchar | 16 | 0 | N | N | 已通过 | 审核状态 |
| 5 | user_id | int | 10 | 0 | N | N | 0 | 用户ID |
| 6 | create_time | datetime | 19 | 0 | N | N | CURRENT_TIMESTAMP | 创建时间 |
| 7 | update_time | timestamp | 19 | 0 | N | N | CURRENT_TIMESTAMP | 更新时间 |
| 编号 | 名称 | 数据类型 | 长度 | 小数位 | 允许空值 | 主键 | 默认值 | 说明 |
| 1 | tourist_attractions_id | int | 10 | 0 | N | Y | 旅游景点ID | |
| 2 | attraction_name | varchar | 64 | 0 | Y | N | 景点名称 | |
| 3 | business_hours | varchar | 64 | 0 | Y | N | 营业时间 | |
| 4 | attraction_province | varchar | 64 | 0 | Y | N | 景点省份 | |
| 5 | scenic_spot_pictures | varchar | 255 | 0 | Y | N | 景点图片 | |
| 6 | scenic_spot_videos | varchar | 255 | 0 | Y | N | 景点视频 | |
| 7 | admission_price | int | 10 | 0 | Y | N | 0 | 门票价格 |
| 8 | attraction_address | text | 65535 | 0 | Y | N | 景点地址 | |
| 9 | guide_to_scenic_spots | text | 65535 | 0 | Y | N | 景点攻略 | |
| 10 | transportation_guidelines | longtext | 2147483647 | 0 | Y | N | 交通指南 | |
| 11 | hits | int | 10 | 0 | N | N | 0 | 点击数 |
| 12 | praise_len | int | 10 | 0 | N | N | 0 | 点赞数 |
| 13 | create_time | datetime | 19 | 0 | N | N | CURRENT_TIMESTAMP | 创建时间 |
| 14 | update_time | timestamp | 19 | 0 | N | N | CURRENT_TIMESTAMP | 更新时间 |
| 编号 | 名称 | 数据类型 | 长度 | 小数位 | 允许空值 | 主键 | 默认值 | 说明 |
| 1 | upload_id | int | 10 | 0 | N | Y | 上传ID | |
| 2 | name | varchar | 64 | 0 | Y | N | 文件名 | |
| 3 | path | varchar | 255 | 0 | Y | N | 访问路径 | |
| 4 | file | varchar | 255 | 0 | Y | N | 文件路径 | |
| 5 | display | varchar | 255 | 0 | Y | N | 显示顺序 | |
| 6 | father_id | int | 10 | 0 | Y | N | 0 | 父级ID |
| 7 | dir | varchar | 255 | 0 | Y | N | 文件夹 | |
| 8 | type | varchar | 32 | 0 | Y | N | 文件类型 |
| 编号 | 名称 | 数据类型 | 长度 | 小数位 | 允许空值 | 主键 | 默认值 | 说明 |
| 1 | user_id | mediumint | 8 | 0 | N | Y | 用户ID:[0,8388607]用户获取其他与用户相关的数据 | |
| 2 | state | smallint | 5 | 0 | N | N | 1 | 账户状态:[0,10](1可用|2异常|3已冻结|4已注销) |
| 3 | user_group | varchar | 32 | 0 | Y | N | 所在用户组:[0,32767]决定用户身份和权限 | |
| 4 | login_time | timestamp | 19 | 0 | N | N | CURRENT_TIMESTAMP | 上次登录时间: |
| 5 | phone | varchar | 11 | 0 | Y | N | 手机号码:[0,11]用户的手机号码,用于找回密码时或登录时 | |
| 6 | phone_state | smallint | 5 | 0 | N | N | 0 | 手机认证:[0,1](0未认证|1审核中|2已认证) |
| 7 | username | varchar | 16 | 0 | N | N | 用户名:[0,16]用户登录时所用的账户名称 | |
| 8 | nickname | varchar | 16 | 0 | Y | N | 昵称:[0,16] | |
| 9 | password | varchar | 64 | 0 | N | N | 密码:[0,32]用户登录所需的密码,由6-16位数字或英文组成 | |
| 10 | | varchar | 64 | 0 | Y | N | 邮箱:[0,64]用户的邮箱,用于找回密码时或登录时 | |
| 11 | email_state | smallint | 5 | 0 | N | N | 0 | 邮箱认证:[0,1](0未认证|1审核中|2已认证) |
| 12 | avatar | varchar | 255 | 0 | Y | N | 头像地址:[0,255] | |
| 13 | open_id | varchar | 255 | 0 | Y | N | 针对获取用户信息字段 | |
| 14 | create_time | timestamp | 19 | 0 | N | N | CURRENT_TIMESTAMP | 创建时间: |
| 15 | vip_level | varchar | 255 | 0 | Y | N | 会员等级 | |
| 16 | vip_discount | double | 11 | 2 | Y | N | 0.00 | 会员折扣 |
| 编号 | 名称 | 数据类型 | 长度 | 小数位 | 允许空值 | 主键 | 默认值 | 说明 |
| 1 | group_id | mediumint | 8 | 0 | N | Y | 用户组ID:[0,8388607] | |
| 2 | display | smallint | 5 | 0 | N | N | 100 | 显示顺序:[0,1000] |
| 3 | name | varchar | 16 | 0 | N | N | 名称:[0,16] | |
| 4 | description | varchar | 255 | 0 | Y | N | 描述:[0,255]描述该用户组的特点或权限范围 | |
| 5 | source_table | varchar | 255 | 0 | Y | N | 来源表: | |
| 6 | source_field | varchar | 255 | 0 | Y | N | 来源字段: | |
| 7 | source_id | int | 10 | 0 | N | N | 0 | 来源ID: |
| 8 | register | smallint | 5 | 0 | Y | N | 0 | 注册位置: |
| 9 | create_time | timestamp | 19 | 0 | N | N | CURRENT_TIMESTAMP | 创建时间: |
| 10 | update_time | timestamp | 19 | 0 | N | N | CURRENT_TIMESTAMP | 更新时间: |
整个懒人旅行攻略小程序的需求分析主要对系统总体架构以及功能模块的设计,通过建立E-R模型和数据库逻辑系统设计完成了数据库系统设计。
4 懒人旅行攻略小程序详细设计与实现
懒人旅行攻略小程序的详细设计与实现主要是根据前面的懒人旅行攻略小程序的需求分析和懒人旅行攻略小程序的总体设计来设计页面并实现业务逻辑。主要从懒人旅行攻略小程序界面实现、业务逻辑实现这两部分进行介绍。
4.1用户功能模块
4.1.1 前台首页界面
当进入懒人旅行攻略小程序的时候,系统以上中下的布局进行展示,首先映入眼帘的是系统的导航栏,下面是轮播图,再往下是旅游资讯等系统信息,其主界面展示如下图4-1所示。

图4-1 前台首页界面图
4.1.2 用户注册界面
用户右上角“注册”按钮进入注册页面填写账号、密码、确认密码、昵称、邮箱、身份、用户姓名、性别等信息后点击“注册”按钮,系统将会先验证输入的有没有空数据,再次验证密码和确认密码是否是一样的,最后验证输入的账户名和数据库表中已经注册的账户名是否重复,只有都验证没问题后即可用户注册成功。其用户注册界面展示如下图4-2所示。

图4-2 用户注册界面图
用户注册的关键代码如下:
/**
* 注册
* @param user
* @return
*/
@PostMapping("register")
public Map<String, Object> signUp(@RequestBody User user) {
// 查询用户
Map<String, String> query = new HashMap<>();
Map<String,Object> map = JSON.parseObject(JSON.toJSONString(user));
query.put("username",user.getUsername());
List list = service.selectBaseList(service.select(query, new HashMap<>()));
if (list.size()>0){
return error(30000, "用户已存在");
}
map.put("password",service.encryption(String.valueOf(map.get("password"))));
service.insert(map);
return success(1);
}
4.1.3 用户登录界面
用户注册后可以通过自己的账户名和密码进行登录的,当用户输入完整的自己的账户名和密码信息并点击“登录”按钮后,将会首先验证输入的有没有空数据,再次验证输入的账户名+密码和数据库中当前保存的用户信息是否一致,只有在验证信息一致才能成功登录系统;否则将会提示相应错误信息,用户登录界面如下图4-3所示。

图4-3用户登录界面图
用户登录关键代码如下:
/**
* 登录
* @param data
* @param httpServletRequest
* @return
*/
@PostMapping("login")
public Map<String, Object> login(@RequestBody Map<String, String> data, HttpServletRequest httpServletRequest) {
log.info("[执行登录接口]");
String username = data.get("username");
String email = data.get("email");
String phone = data.get("phone");
String password = data.get("password");
List resultList = null;
Map<String, String> map = new HashMap<>();
if(username != null && "".equals(username) == false){
map.put("username", username);
resultList = service.selectBaseList(service.select(map, new HashMap<>()));
}
else if(email != null && "".equals(email) == false){
map.put("email", email);
resultList = service.selectBaseList(service.select(map, new HashMap<>()));
}
else if(phone != null && "".equals(phone) == false){
map.put("phone", phone);
resultList = service.selectBaseList(service.select(map, new HashMap<>()));
}else{
return error(30000, "账号或密码不能为空");
}
if (resultList == null || password == null) {
return error(30000, "账号或密码不能为空");
}
//判断是否有这个用户
if (resultList.size()<=0){
return error(30000,"用户不存在");
}
User byUsername = (User) resultList.get(0);
Map<String, String> groupMap = new HashMap<>();
groupMap.put("name",byUsername.getUserGroup());
List groupList = userGroupService.selectBaseList(userGroupService.select(groupMap, new HashMap<>()));
if (groupList.size()<1){
return error(30000,"用户组不存在");
}
UserGroup userGroup = (UserGroup) groupList.get(0);
//查询用户审核状态
if (!StringUtils.isEmpty(userGroup.getSourceTable())){
String res = service.selectExamineState(userGroup.getSourceTable(),byUsername.getUserId());
if (res==null){
return error(30000,"用户不存在");
}
if (!res.equals("已通过")){
return error(30000,"该用户审核未通过");
}
}
//查询用户状态
if (byUsername.getState()!=1){
return error(30000,"用户非可用状态,不能登录");
}
String md5password = service.encryption(password);
if (byUsername.getPassword().equals(md5password)) {
// 存储Token到数据库
AccessToken accessToken = new AccessToken();
accessToken.setToken(UUID.randomUUID().toString().replaceAll("-", ""));
accessToken.setUser_id(byUsername.getUserId());
Duration duration = Duration.ofSeconds(7200L);
redisTemplate.opsForValue().set(accessToken.getToken(), accessToken,duration);
// 返回用户信息
JSONObject user = JSONObject.parseObject(JSONObject.toJSONString(byUsername));
user.put("token", accessToken.getToken());
JSONObject ret = new JSONObject();
ret.put("obj",user);
return success(ret);
} else {
return error(30000, "账号或密码不正确");
}
}
4.1.4 旅游资讯界面
旅游用户点击懒人旅行攻略小程序中导航栏上的“旅游资讯”后将会进入到该“旅游资讯”列表的界面,然后选择想要看的旅游资讯,点击进入到详细界面,在详细界面可以收藏+赞+评论等操作,旅游资讯界面如下图4-4所示。

图4-4旅游资讯界面图
4.1.5 旅游景点界面
旅游景点:用户可以查看自己感兴趣的旅游景点,可以进行点赞评论和收藏、分享,也可以下单订票操作。界面如下图4-5所示。

图4-5 旅游景点界面图
4.1.6 文创特产界面
文创特产:用户可以查看自己感兴趣的文创特产信息,可以进行点赞评论和收藏。其界面如下图4-6所示。

图4-6 文创特产界面图
4.1.7自驾攻略界面
自驾攻略:用户可以查看自己感兴趣的自驾攻略,可以进行点赞评论和收藏。其界面如下图4-7所示。

图4-7自驾攻略界面图
4.1.8 景点美食界面
景点美食:用户可以查看自己感兴趣的景点美食信息,可以进行点赞评论和收藏。其界面如下图4-8所示。

图4-8景点美食界面图
4.1.9攻略论坛界面
攻略论坛:用户可以对小程序进行发布攻略操作。其管理界面如下图4-9所示。

图4-9攻略论坛界面图
4.2管理员功能模块
4.2.1 旅游景点管理
旅游景点管理:管理员可以查看旅游景点列表,也可以添加旅游景点信息。界面如下图4-10所示。
图4-10旅游景点管理界面图
订票信息管理:管理员可以对订票信息进行管理。面如下图4-11所示。
图4-11订票信息管理界面图
自驾攻略管理:管理员可以查看自驾攻略列表,也可以添加自驾攻略信息。界面如下图4-12所示。
图4-12自驾攻略管理界面图
文创特产管理:管理员可以查看文创特产列表,也可以添加文创特产信息。界面如下图4-12所示。
图4-12文创特产管理界面图
景点美食管理:管理员可以查看景点美食列表,也可以添加景点美食信息。界面如下图4-12所示。
图4-12景点美食管理界面图
5系统测试
5.1 系统测试用例
系统测试包括:用户登录功能测试、旅游景点展示功能测试、旅游景点添加、密码修改功能测试,如表5-1、5-2、5-3、5-4所示:
表5-1 用户登录功能测试表
| 用例名称 | 用户登录系统 |
| 目的 | 测试用户通过正确的用户名和密码可否登录功能 |
| 前提 | 未登录的情况下 |
| 测试流程 | 1) 进入登录页面 2) 输入正确的用户名和密码 |
| 预期结果 | 用户名和密码正确的时候,跳转到登录成功界面,反之则显示错误信息,提示重新输入 |
| 实际结果 | 实际结果与预期结果一致 |
旅游景点查看功能测试:
表5-2 旅游景点查看功能测试表
| 用例名称 | 旅游景点查看 |
| 目的 | 测试旅游景点查看功能 |
| 前提 | 用户登录 |
| 测试流程 | 点击旅游景点信息 |
| 预期结果 | 可以查看到所有旅游景点信息 |
| 实际结果 | 实际结果与预期结果一致 |
管理员添加景点美食界面测试:
表5-3 管理员添加景点美食界面测试表
| 用例名称 | 景点美食添加测试用例 | ||
| 目的 | 测试景点美食添加功能 | ||
| 前提 | 管理员正常登录情况下 | ||
| 测试流程 | 1)企业用户点击景点美食,然后点击添加后并填写信息。 2)点击进行提交。 | ||
| 预期结果 | 提交以后,页面首页会显示新的旅游景点 | ||
| 实际结果 | 实际结果与预期结果一致 | ||
| 实际结果 | 实际结果与预期结果一致 | ||
密码修改搜索功能测试:
表5-4 密码修改功能测试表
| 用例名称 | 密码修改测试用例 |
| 目的 | 测试管理员密码修改功能 |
| 前提 | 管理员用户正常登录情况下 |
| 测试流程 | 1)管理员密码修改并完成填写。 2)点击进行提交。 |
| 预期结果 | 使用新的密码可以登录 |
| 实际结果 | 实际结果与预期结果一致 |
通过编写懒人旅行攻略小程序的测试用例,已经检测完毕用户登录功能、旅游景点查看功能、添加景点美食功能、密码修改功能测试,通过这4大模块为懒人旅行攻略小程序的后期推广运营提供了强力的技术支撑。
结论
在懒人旅行攻略小程序开发之前,需要先对用户的具体需求进行分析。包括系统的可行性分析、功能需求分析以及其他需求等。在可行性分析过程中,对系统实现的技术性、经济性以及管理等方面进行了分析。总体上证明了系统实施的可行性。
本文总结了懒人旅行攻略小程序实现背景与现状,然后阐述了系统的具体业务需求,并根据系统需求对系统结构以及功能模块等进行了详细地设计,将整个系统划分为多个不同的功能模块。在分析系统功能需求时,对整个系统的总体架构以及功能模块等进行了分析,并选择合适的系统开发技术完成了对各个模块的开发工作。系统开发完成之后进行了部署,同时进行了系统的测试过程,通过测试证明了系统在功能以及性能等方面都达到了预期的要求,具有较高的稳定性与可靠性。
参考文献
[1] Zaman U ,Arefin A M ,Akbar A M , et al. Utmost travelling wave phenomena to the fractional type nonlinear evolution equation in mathematical physics [J]. Partial Differential Equations in Applied Mathematics, 2024, 10 100678-.
[2] Cinderby S ,McKendree J . Bottlenecks to glass return and refill in the United Kingdom: User Journeys to explore industry perspectives [J]. Sustainable Futures, 2024, 7 100197-.
[3] 付丽,药文琴. 文旅商融合背景下旅游小程序的用户消费行为研究——以同程旅行为例 [J]. 中国商论, 2024, (08): 66-69. DOI:10.19699/j.cnki.issn2096-0298.2024.08.066.
[4] 石中华,胡碟. 文化旅行与大德五身妈祖之形成 [J]. 社会科学动态, 2024, (04): 93-99.
[5] 周慧东,韦天平. 系列作品名称:《旅行记忆——黎族蛙纹在纺织品中的设计应用》 [J]. 新闻爱好者, 2024, (04): 107. DOI:10.16017/j.cnki.xwahz.2024.04.040.
[6] 孙铁强,刘俊,于洪健,等. 基于SpringBoot框架的在线监测和专家系统的研究 [J]. 自动化应用, 2024, 65 (04): 15-16+19. DOI:10.19769/j.zdhy.2024.04.006.
[7] 雷欣,马宏琳,郑霖,等. 基于SpringBoot的域名信息系统设计与实现 [J]. 电脑知识与技术, 2024, 20 (05): 44-47. DOI:10.14004/j.cnki.ckt.2024.0188.
[8] 陈禹霏,攸小瑾. “旅行健康指引”小程序开发及应用 [J]. 科技资讯, 2023, 21 (19): 47-51. DOI:10.16661/j.cnki.1672-3791.2305-5042-0659.
[9] 赵婷. 研学旅行产品的开发与网络推广的研究 [J]. 西部旅游, 2023, (15): 106-108.
[10] 贾婧,张青,曾广知,等. 基于微信小程序的乡村文旅软件设计与实现——以“游享家”小程序为例 [J]. 电脑知识与技术, 2022, 18 (31): 26-28+32. DOI:10.14004/j.cnki.ckt.2022.2035.
[11] 郭嘉颖. 基于UGC的在线旅游攻略平台商业化的探究——对比穷游网、马蜂窝 [J]. 南方论刊, 2022, (02): 25-27.
[12] 张守卫,唐进秋. 旅游电子商务平台信息服务优化研究——以马蜂窝旅行网为例 [J]. 情报探索, 2021, (12): 77-84.
[13] 侯超,梁季,沈雨晨,等. 社交旅游小程序的设计研究——以“旅途途”为例 [J]. 产业创新研究, 2021, (16): 34-36.
[14] 叶莉馨. 基于微信小程序设计徒步旅游项目——以上海为例 [J]. 电脑知识与技术, 2021, 17 (24): 95-96+105. DOI:10.14004/j.cnki.ckt.2021.2296.
[15] 张迪. 公众号旅游攻略的商业模式 [J]. 营销界, 2019, (28): 114-115.
[16] 曾育红. Ohjaa:旅行规划的新模式 [J]. 经理人, 2019, (04): 64-68.
[17] 张露萍. 旅游类垂直社交媒体平台的互动发展模式分析——以马蜂窝旅游为例 [J]. 传媒, 2019, (03): 66-68.
[18] 张翔,李斐,满苗苗,等. 青岛市旅游攻略App的设计与实现 [J]. 地理空间信息, 2019, 17 (01): 58-60+11.
[19] 高小杰. 定制化旅游攻略的APP设计研究 [J]. 工业设计, 2018, (12): 46-47.
[20] 张心怡. 那些热门旅游APP大盘点——让大数据给你一次愉快的旅行 [J]. 大数据时代, 2018, (07): 58-75.
致 谢
我首先要感谢我的论文指导老师。在论文的完成过程中,是在指导老师的精心指导下完成的。在论文的完成过程之中,导师对我的耐心地指导,提出了建设性意见给了我巨大的帮助,倾注了大量的心血。导师严谨的治学态度、一丝不苟的敬业精神、高水平的教学能力都给我树立了成功的典范,这对于我以后的生活和学习中都起到了巨大的积极的影响。
与此同时,我还要感谢我班的同学们对我的关怀和帮助,他们又是我的同学,又是我的朋友,同时也是我学习的榜样。正是由于大家给予我的大力支持才使我顺利地完成了大学学业,感谢在大学期间给予我帮助的所有老师和同学们。
最后,我还要感谢我的父母,你们的养育之恩我永远不会忘记,将来我也要用我的成绩回报你们。
请关注点赞+私信博主,免费领取项目源码
1120

被折叠的 条评论
为什么被折叠?



