目录
摘要
本文详细阐述了基于SSM(Spring、SpringMVC、MyBatis)框架的软通动力人力资源综合服务平台的设计与实现过程。该平台旨在为软通动力公司提供全面的人力资源管理服务,通过整合员工信息、招聘流程、培训资源、绩效管理和薪酬服务等核心功能,实现对企业人力资源的高效管理和优化配置。
平台主要分为员工用户和管理员两个角色。员工用户可以通过平台进行登录注册、查看企业公告和资讯、参与员工培训、查看绩效信息和薪酬服务,以及管理个人账户和个人中心等。管理员则拥有更为全面的后台管理功能,包括系统用户管理、招聘界面管理、员工培训管理、绩效信息管理、薪酬服务管理、部门分类管理、职位分类管理、系统管理(如轮播图管理)、企业公告管理以及资源管理(如企业资讯和资讯分类管理)等。
在设计实现上,平台采用SSM框架作为后端基础,结合前端技术如HTML5、CSS3、JavaScript以及相关的前端框架,为用户提供直观、易用的操作界面。同时,系统重视数据安全和隐私保护,通过加密传输、权限控制等手段确保用户信息的安全。
本文详细描述了系统的架构设计、功能模块划分、数据库设计以及关键技术的实现过程,包括前后端交互、用户认证授权、数据持久化等方面。此外,还探讨了系统性能优化、可扩展性设计以及未来发展方向等问题。
通过本文的摘要,读者可以快速了解基于SSM的软通动力人力资源综合服务平台的设计思路、实现方法以及主要特点,为类似项目的开发提供参考和借鉴。
关键词:SSM框架;软通动力人力资源综合服务平台;系统设计
Abstract
This article elaborates on the design and implementation process of a comprehensive human resources service platform for Softcom Power based on the SSM (Spring, SpringMVC, MyBatis) framework. This platform aims to provide comprehensive human resource management services for Softcom Power Company. By integrating core functions such as employee information, recruitment process, training resources, performance management, and compensation services, it achieves efficient management and optimized allocation of enterprise human resources.
The platform is mainly divided into two roles: employee user and administrator. Employee users can log in and register, view company announcements and information, participate in employee training, view performance information and salary services, as well as manage personal accounts and personal centers through the platform. Administrators have more comprehensive backend management functions, including system user management, recruitment interface management, employee training management, performance information management, salary service management, department classification management, position classification management, system management (such as carousel management), enterprise announcement management, and resource management (such as enterprise information and information classification management).
In terms of design and implementation, the platform adopts the SSM framework as the backend foundation, combined with front-end technologies such as HTML5, CSS3, JavaScript, and related front-end frameworks, to provide users with an intuitive and easy-to-use operating interface. At the same time, the system attaches great importance to data security and privacy protection, ensuring the security of user information through encrypted transmission, permission control and other means.
This article provides a detailed description of the system's architecture design, functional module division, database design, and implementation process of key technologies, including front-end and back-end interaction, user authentication and authorization, data persistence, and other aspects. In addition, issues such as system performance optimization, scalability design, and future development directions were also discussed.
Through the abstract of this article, readers can quickly understand the design ideas, implementation methods, and main characteristics of the SSM based Softcom Power Human Resources Comprehensive Service Platform, providing reference and inspiration for the development of similar projects.
Keywords: SSM framework; Softcom Power Human Resources Comprehensive Service Platform; system design
1 绪论
1.1 选题背景与意义
随着全球化竞争的加剧和信息技术的快速发展,人力资源管理作为企业运营的核心组成部分,正面临着前所未有的挑战与机遇。传统的人力资源管理模式已无法满足现代企业的需求,企业需要更加高效、智能和灵活的管理工具来优化人力资源配置,提升员工的工作效率与满意度,以及增强企业的整体竞争力。
软通动力作为一家领先的IT服务提供商,对人力资源管理的创新有着深刻的认识和迫切的需求。因此,基于SSM(Spring、SpringMVC、MyBatis)框架的软通动力人力资源综合服务平台的设计与实现,不仅是对企业内部管理需求的响应,更是对行业发展趋势的积极拥抱。
基于SSM的软通动力人力资源综合服务平台的设计与实现具有深远的意义。首先,它有助于推动人力资源管理向数字化、智能化转型,通过整合员工信息、招聘流程、培训资源、绩效管理和薪酬服务等核心功能,实现对企业人力资源的高效管理和优化配置。其次,平台的建设将促进企业内部各部门之间的信息流通与协同工作,提升整体运营效率。再者,通过平台,员工可以更加便捷地获取所需的信息和服务,从而提高工作满意度和忠诚度。最后,基于SSM框架的设计和实现,不仅体现了当前Web技术的最新成果,还为未来的技术创新和升级奠定了基础,为行业的可持续发展注入了新的活力。
综上所述,基于SSM的软通动力人力资源综合服务平台的设计与实现选题具有重要的现实意义和广泛的应用前景,它不仅有助于提升企业的管理效率和资源配置能力,还将推动整个行业的技术创新和发展。
在国内,随着企业信息化建设的不断推进,人力资源管理系统作为企业信息化的重要组成部分,也得到了广泛的研究和应用。近年来,基于SSM(Spring、SpringMVC、MyBatis)框架的人力资源管理系统在国内逐渐受到青睐。这些系统通常采用B/S模式,具有界面清晰、操作简单、功能齐全的特点,能够为企业提供全面的人力资源管理解决方案。国内的研究者和开发者在SSM框架的基础上,结合企业实际需求,进行了大量的创新和实践,推动了人力资源管理系统在国内的发展和应用。
在国外,人力资源管理系统同样得到了广泛的研究和应用。与国内相比,国外的企业信息化建设起步较早,人力资源管理系统的研究和发展也相对成熟。许多知名的企业都拥有自己的人力资源管理系统,这些系统通常采用先进的技术和架构,具有高度的集成性和可扩展性。同时,国外的开发者也在不断探索和创新,通过引入新的技术和理念,推动人力资源管理系统向更加智能化、个性化的方向发展。
综上所述,国内外在基于SSM的人力资源综合服务平台的设计与实现方面都已经取得了一定的研究成果。然而,随着技术的不断发展和市场的不断变化,如何进一步提高系统的稳定性、性能和用户体验,仍然是一个值得研究的问题。因此,本文旨在基于SSM框架设计和实现一个软通动力人力资源综合服务平台,以满足企业日益增长的人力资源管理需求,并推动相关领域的研究和发展。
论文将分层次经行编排,除去论文摘要致谢文献参考部分,正文部分还会对系统需求做出分析,以及阐述大体的设计和实现的功能,最后罗列部分调测记录,论文主要架构如下:
第一章:引言。第一章主要介绍了课题研究的背景和意义,系统开发的国内外研究现状和本文的研究内容与主要工作。
第二章:系统需求分析。主要从系统的用户、功能等方面进行需求分析。
第三章:系统设计。主要对系统框架、系统功能模块、数据库进行功能设计。
第四章:系统实现。主要介绍了系统框架搭建、系统界面的实现。
第五章:系统测试。主要对系统的部分界面进行测试并对主要功能进行测试
2系统分析
系统分析是开发一个项目的先决条件,通过系统分析可以很好的了解系统的主体用户的基本需求情况,同时这也是项目的开发的原因。进而对系统开发进行可行性分析,通常包括技术可行性、经济可行性等,可行性分析同时也是从项目整体角度进行的分析。然后就是对项目的具体需求进行分析,分析的手段一般都是通过用户的用例图来实现。接下来会进行详细的介绍。
2.1 可行性分析
经济可行性在此仅代表平台的运维成本,开发成本不在此考虑。
目前该模式下的相关系统的数量日益增多,信息管理系统的平民化、普及化使用户人数呈上升趋势,当用户人数庞大了,运维成本可以由广告费进行填补,包括开发成本。
所以经济可行性没有问题。
(2)操作可行性:
此次项目设计参考了几个该模式下系统的开发案例,对他们的操作界面分析,将众多案例结合在一起,突出以人为本简化操作,所以具有基本计算机知识的人都会操作本项目。
因此操作可行性也没有问题。
(3)技术可行性:
技术可行性指的是对于搭建框架的可行性,以及有更优秀的技术出现时系统的技术更新换代的纳新性如何,开发时间成本费用比如何。
现有的JAVA语言能够迎合所有系统的搭建。开发这个软通动力人力资源综合服务平台的时候我采用了JAVA+SSM用以运行整体程序。
综上所述技术可行性也没有问题。
2.2.1系统开发流程
基于SSM的软通动力人力资源综合服务平台开发时,首先进行需求分析,进而对系统进行总体的设计规划,设计系统功能模块,数据库的选择等,本系统的开发流程如图2-1所示。

图2-1系统开发流程图
2.2.2 用户登录流程
为了保证系统的安全性,要使用本系统对系统信息进行管理,必须先登陆到系统中。如图2-2所示。

图2-2 登录流程图
2.2.3 系统操作流程
用户打开并进入系统后,会先显示登录界面,输入正确的用户名和密码,系统自动检测信息,若信息无误,则用户会进入系统功能界面,进行操作,否则会提示错误无法登录,操作流程如图2-3所示。

图2-3 系统操作流程图
2.2.4 添加信息流程
管理员可以对企业公告、企业资讯等进行信息的添加,用户可以对自己权限内的信息进行添加,输入信息后,系统会自行验证输入的信息和数据,若信息正确,会将其添加到数据库内,若信息有误,则会提示重新输入信息,添加信息流程如图2-4所示。

图2-4 添加信息流程图
2.2.5 修改信息流程
管理员可以对企业公告、企业资讯等进行的修改,用户可以对自己权限内的信息进行修改,首先进入修改信息界面,输入修改信息数据,系统进行数据的判断验证,修改信息合法则修改成功,信息更新至数据库,信息不合法则修改失败,重新输入。修改信息流程图如图2-5所示。

图2-5 修改信息流程图
2.2.6 删除信息流程
管理员可以对企业公告、企业资讯等进行信息的删除,对要删除的信息进行选中后,点击删除按钮,系统会询问是否确定,若点击确定,则系统会删除掉选中的信息,并在数据库内对信息进行删除,删除信息流程图如图2-6所示。

图2-6 删除信息流程图
2.3 系统功能分析
按照基于SSM的软通动力人力资源综合服务平台的角色,系统划分为了员工用户模块和管理员模块这两大部分。
登录注册: 提供员工用户注册新账号或登录已有账号的功能,确保用户可以访问系统的个性化内容。
首页: 展示企业公告、企业资讯、员工培训、绩效信息等内容,引导用户进入相关功能模块。
企业公告: 显示企业发布的重要公告信息,如公司政策、活动安排等。
企业资讯: 提供企业内部或外部的资讯信息,包括行业动态、公司新闻等。
员工培训: 提供员工培训课程信息,包括培训内容、时间地点等,员工可以报名参加。
绩效信息: 显示员工的绩效评价和相关信息,帮助员工了解自己的工作表现。
薪酬服务: 提供薪酬查询、调整等服务,让员工方便管理自己的薪资情况。
我的账户: 员工可以管理个人账户信息,包括修改密码、个人资料等。
个人中心:
个人首页: 员工的个人主页,显示个人信息和相关操作入口。
收藏: 员工可以收藏感兴趣的内容,如培训课程、企业资讯等。
2.管理员功能:
后台首页: 管理员登录后的管理主页,显示系统的重要信息和功能入口。
系统用户: 管理系统用户的账号信息,包括添加、编辑和删除用户。
招聘界面管理: 管理招聘信息,包括发布招聘岗位、审核招聘申请等。
员工培训管理: 管理员可以发布培训信息,安排培训课程,并处理员工的培训报名。
绩效信息管理: 管理员可以录入和管理员工的绩效评价信息,包括考核标准、评分等。
薪酬服务管理: 管理员可以管理薪酬发放、调整等服务,确保薪资的准确性和及时性。
部门分类管理: 管理员可以管理公司的部门信息,包括添加、编辑和删除部门。
职位分类管理: 管理员可以管理公司的职位信息,包括添加、编辑和删除职位。
轮播图管理: 管理系统首页轮播图信息,包括添加、编辑和删除图片等。
企业公告管理: 管理员可以发布和管理公司的公告信息,包括添加、编辑和删除公告。
企业资讯: 管理员可以管理系统中的企业资讯信息,包括添加、编辑和删除资讯。
资讯分类: 管理员可以管理企业资讯的分类信息,方便员工浏览和查找。
以上功能需求分析将有助于设计和实现一个综合的人力资源管理平台,为员工提供便捷的工作和管理服务,同时让管理员能够高效地管理公司的人力资源。
基于SSM的软通动力人力资源综合服务平台的非功能性需求比如系统的安全性怎么样,可靠性怎么样,性能怎么样,可拓展性怎么样等。具体可以表示在如下2-1表格中:
表2-1基于SSM的软通动力人力资源综合服务平台非功能需求表
| 安全性 | 主要指基于SSM的软通动力人力资源综合服务平台数据库的安装,数据库的使用和密码的设定必须合乎规范。 |
| 可靠性 | 可靠性是指基于SSM的软通动力人力资源综合服务平台能够安装用户的指示进行操作,经过测试,可靠性90%以上。 |
| 性能 | 性能是影响基于SSM的软通动力人力资源综合服务平台占据市场的必要条件,所以性能最好要佳才好。 |
| 可扩展性 | 比如数据库预留多个属性,比如接口的使用等确保了系统的非功能性需求。 |
| 易用性 | 用户只要跟着基于SSM的软通动力人力资源综合服务平台的页面展示内容进行操作,就可以了。 |
| 可维护性 | 基于SSM的软通动力人力资源综合服务平台开发的可维护性是非常重要的,经过测试,可维护性没有问题 |
2.4 系统用例分析
通过2.3功能的分析,得出了系统的用例图:
员工用户角色用例如图2-7所示。

图2-7员工用户角色用例图
管理员是维护整个基于SSM的软通动力人力资源综合服务平台中所有数据信息的。管理员角色用例如图2-8所示。

图2-8基于SSM的软通动力人力资源综合服务平台管理员角色用例图
本章主要通过对基于SSM的软通动力人力资源综合服务平台的可行性分析、流程分析、功能需求分析、系统用例分析,确定整个系统要实现的功能。同时也为系统的代码实现和测试提供了标准。
3 系统总体设计
3.1 系统架构设计
本系统从架构上分为三层:表现层(UI)、业务逻辑层(BLL)以及数据层(DL)。

图3-1系统架构设计图
表现层(UI):又称UI层,主要完成本系统的UI交互功能,一个良好的UI可以打打提高用户的用户体验,增强用户使用本系统时的舒适度。UI的界面设计也要适应不同版本的软通动力人力资源综合服务平台以及不同尺寸的分辨率,以做到良好的兼容性。UI交互功能要求合理,用户进行交互操作时必须要得到与之相符的交互结果,这就要求表现层要与业务逻辑层进行良好的对接。
业务逻辑层(BLL):主要完成本系统的数据处理功能。用户从表现层传输过来的数据经过业务逻辑层进行处理交付给数据层,系统从数据层读取的数据经过业务逻辑层进行处理交付给表现层。
数据层(DL):由于本系统的数据是放在服务端的mysql数据库中,因此本属于服务层的部分可以直接整合在业务逻辑层中,所以数据层中只有数据库,其主要完成本系统的数据存储和管理功能。
3.2 系统功能模块设计
在上一章节中主要对系统的功能性需求和非功能性需求进行分析,并且根据需求分析了本系统中的用例。那么接下来就要开始对本系统的架构、主要功能和数据库开始进行设计。基于SSM的软通动力人力资源综合服务平台根据前面章节的需求分析得出,其总体设计模块图如图3-2所示。
图3-2系统功能模块图
数据库设计一般包括需求分析、概念模型设计、数据库表建立三大过程,其中需求分析前面章节已经阐述,概念模型设计有概念模型和逻辑结构设计两部分。
3.3.1 数据库概念结构设计
下面是整个基于SSM的软通动力人力资源综合服务平台中主要的数据库表总E-R实体关系图。

图3-3 基于SSM的软通动力人力资源综合服务平台总E-R关系图
通过上一小节中基于SSM的软通动力人力资源综合服务平台中总E-R关系图上得出一共需要创建很多个数据表。在此我主要罗列几个主要的数据库表结构设计。
| 编号 | 名称 | 数据类型 | 长度 | 小数位 | 允许空值 | 主键 | 默认值 | 说明 |
| 1 | token_id | int | 10 | 0 | N | Y | 临时访问牌ID | |
| 2 | token | varchar | 64 | 0 | Y | N | 临时访问牌 | |
| 3 | info | text | 65535 | 0 | Y | N | ||
| 4 | maxage | int | 10 | 0 | N | N | 2 | 最大寿命:默认2小时 |
| 5 | create_time | timestamp | 19 | 0 | N | N | CURRENT_TIMESTAMP | 创建时间: |
| 6 | update_time | timestamp | 19 | 0 | N | N | CURRENT_TIMESTAMP | 更新时间: |
| 7 | user_id | int | 10 | 0 | N | N | 0 | 用户编号: |
| 编号 | 名称 | 数据类型 | 长度 | 小数位 | 允许空值 | 主键 | 默认值 | 说明 |
| 1 | article_id | mediumint | 8 | 0 | N | Y | 文章id:[0,8388607] | |
| 2 | title | varchar | 125 | 0 | N | Y | 标题:[0,125]用于文章和html的title标签中 | |
| 3 | type | varchar | 64 | 0 | N | N | 0 | 文章分类:[0,1000]用来搜索指定类型的文章 |
| 4 | hits | int | 10 | 0 | N | N | 0 | 点击数:[0,1000000000]访问这篇文章的人次 |
| 5 | praise_len | int | 10 | 0 | N | N | 0 | 点赞数 |
| 6 | create_time | timestamp | 19 | 0 | N | N | CURRENT_TIMESTAMP | 创建时间: |
| 7 | update_time | timestamp | 19 | 0 | N | N | CURRENT_TIMESTAMP | 更新时间: |
| 8 | source | varchar | 255 | 0 | Y | N | 来源:[0,255]文章的出处 | |
| 9 | url | varchar | 255 | 0 | Y | N | 来源地址:[0,255]用于跳转到发布该文章的网站 | |
| 10 | tag | varchar | 255 | 0 | Y | N | 标签:[0,255]用于标注文章所属相关内容,多个标签用空格隔开 | |
| 11 | content | longtext | 2147483647 | 0 | Y | N | 正文:文章的主体内容 | |
| 12 | img | varchar | 255 | 0 | Y | N | 封面图 | |
| 13 | description | text | 65535 | 0 | Y | N | 文章描述 |
| 编号 | 名称 | 数据类型 | 长度 | 小数位 | 允许空值 | 主键 | 默认值 | 说明 |
| 1 | type_id | smallint | 5 | 0 | N | Y | 分类ID:[0,10000] | |
| 2 | display | smallint | 5 | 0 | N | N | 100 | 显示顺序:[0,1000]决定分类显示的先后顺序 |
| 3 | name | varchar | 16 | 0 | N | N | 分类名称:[2,16] | |
| 4 | father_id | smallint | 5 | 0 | N | N | 0 | 上级分类ID:[0,32767] |
| 5 | description | varchar | 255 | 0 | Y | N | 描述:[0,255]描述该分类的作用 | |
| 6 | icon | text | 65535 | 0 | Y | N | 分类图标: | |
| 7 | url | varchar | 255 | 0 | Y | N | 外链地址:[0,255]如果该分类是跳转到其他网站的情况下,就在该URL上设置 | |
| 8 | create_time | timestamp | 19 | 0 | N | N | CURRENT_TIMESTAMP | 创建时间: |
| 9 | update_time | timestamp | 19 | 0 | N | N | CURRENT_TIMESTAMP | 更新时间: |
| 编号 | 名称 | 数据类型 | 长度 | 小数位 | 允许空值 | 主键 | 默认值 | 说明 |
| 1 | auth_id | int | 10 | 0 | N | Y | 授权ID: | |
| 2 | user_group | varchar | 64 | 0 | Y | N | 用户组: | |
| 3 | mod_name | varchar | 64 | 0 | Y | N | 模块名: | |
| 4 | table_name | varchar | 64 | 0 | Y | N | 表名: | |
| 5 | page_title | varchar | 255 | 0 | Y | N | 页面标题: | |
| 6 | path | varchar | 255 | 0 | Y | N | 路由路径: | |
| 7 | position | varchar | 32 | 0 | Y | N | 位置: | |
| 8 | mode | varchar | 32 | 0 | N | N | _blank | 跳转方式: |
| 9 | add | tinyint | 3 | 0 | N | N | 1 | 是否可增加: |
| 10 | del | tinyint | 3 | 0 | N | N | 1 | 是否可删除: |
| 11 | set | tinyint | 3 | 0 | N | N | 1 | 是否可修改: |
| 12 | get | tinyint | 3 | 0 | N | N | 1 | 是否可查看: |
| 13 | field_add | text | 65535 | 0 | Y | N | 添加字段: | |
| 14 | field_set | text | 65535 | 0 | Y | N | 修改字段: | |
| 15 | field_get | text | 65535 | 0 | Y | N | 查询字段: | |
| 16 | table_nav_name | varchar | 500 | 0 | Y | N | 跨表导航名称: | |
| 17 | table_nav | varchar | 500 | 0 | Y | N | 跨表导航: | |
| 18 | option | text | 65535 | 0 | Y | N | 配置: | |
| 19 | create_time | timestamp | 19 | 0 | N | N | CURRENT_TIMESTAMP | 创建时间: |
| 20 | update_time | timestamp | 19 | 0 | N | N | CURRENT_TIMESTAMP | 更新时间: |
| 编号 | 名称 | 数据类型 | 长度 | 小数位 | 允许空值 | 主键 | 默认值 | 说明 |
| 1 | collect_id | int | 10 | 0 | N | Y | 收藏ID: | |
| 2 | user_id | int | 10 | 0 | N | N | 0 | 收藏人ID: |
| 3 | source_table | varchar | 255 | 0 | Y | N | 来源表: | |
| 4 | source_field | varchar | 255 | 0 | Y | N | 来源字段: | |
| 5 | source_id | int | 10 | 0 | N | N | 0 | 来源ID: |
| 6 | title | varchar | 255 | 0 | Y | N | 标题: | |
| 7 | img | varchar | 255 | 0 | Y | N | 封面: | |
| 8 | create_time | timestamp | 19 | 0 | N | N | CURRENT_TIMESTAMP | 创建时间: |
| 9 | update_time | timestamp | 19 | 0 | N | N | CURRENT_TIMESTAMP | 更新时间: |
| 编号 | 名称 | 数据类型 | 长度 | 小数位 | 允许空值 | 主键 | 默认值 | 说明 |
| 1 | comment_id | int | 10 | 0 | N | Y | 评论ID: | |
| 2 | user_id | int | 10 | 0 | N | N | 0 | 评论人ID: |
| 3 | reply_to_id | int | 10 | 0 | N | N | 0 | 回复评论ID:空为0 |
| 4 | content | longtext | 2147483647 | 0 | Y | N | 内容: | |
| 5 | nickname | varchar | 255 | 0 | Y | N | 昵称: | |
| 6 | avatar | varchar | 255 | 0 | Y | N | 头像地址:[0,255] | |
| 7 | create_time | timestamp | 19 | 0 | N | N | CURRENT_TIMESTAMP | 创建时间: |
| 8 | update_time | timestamp | 19 | 0 | N | N | CURRENT_TIMESTAMP | 更新时间: |
| 9 | source_table | varchar | 255 | 0 | Y | N | 来源表: | |
| 10 | source_field | varchar | 255 | 0 | Y | N | 来源字段: | |
| 11 | source_id | int | 10 | 0 | N | N | 0 | 来源ID: |
表department_classification (部门分类)
| 编号 | 名称 | 数据类型 | 长度 | 小数位 | 允许空值 | 主键 | 默认值 | 说明 |
| 1 | department_classification_id | int | 10 | 0 | N | Y | 部门分类ID | |
| 2 | classification_name | varchar | 64 | 0 | Y | N | 分类名称 | |
| 3 | create_time | datetime | 19 | 0 | N | N | CURRENT_TIMESTAMP | 创建时间 |
| 4 | update_time | timestamp | 19 | 0 | N | N | CURRENT_TIMESTAMP | 更新时间 |
| 编号 | 名称 | 数据类型 | 长度 | 小数位 | 允许空值 | 主键 | 默认值 | 说明 |
| 1 | employee_training_id | int | 10 | 0 | N | Y | 员工培训ID | |
| 2 | training_theme | varchar | 64 | 0 | Y | N | 培训主题 | |
| 3 | cover_photo | varchar | 255 | 0 | Y | N | 封面图片 | |
| 4 | training_time | datetime | 19 | 0 | Y | N | 培训时间 | |
| 5 | training_objectives | text | 65535 | 0 | Y | N | 培训目的 | |
| 6 | training_content | text | 65535 | 0 | Y | N | 培训内容 | |
| 7 | training_location | text | 65535 | 0 | Y | N | 培训地点 | |
| 8 | praise_len | int | 10 | 0 | N | N | 0 | 点赞数 |
| 9 | create_time | datetime | 19 | 0 | N | N | CURRENT_TIMESTAMP | 创建时间 |
| 10 | update_time | timestamp | 19 | 0 | N | N | CURRENT_TIMESTAMP | 更新时间 |
| 编号 | 名称 | 数据类型 | 长度 | 小数位 | 允许空值 | 主键 | 默认值 | 说明 |
| 1 | employee_users_id | int | 10 | 0 | N | Y | 员工用户ID | |
| 2 | employee_name | varchar | 64 | 0 | Y | N | 员工姓名 | |
| 3 | employee_gender | varchar | 64 | 0 | Y | N | 员工性别 | |
| 4 | employee_phone_number | varchar | 16 | 0 | Y | N | 员工电话 | |
| 5 | examine_state | varchar | 16 | 0 | N | N | 已通过 | 审核状态 |
| 6 | user_id | int | 10 | 0 | N | N | 0 | 用户ID |
| 7 | create_time | datetime | 19 | 0 | N | N | CURRENT_TIMESTAMP | 创建时间 |
| 8 | update_time | timestamp | 19 | 0 | N | N | CURRENT_TIMESTAMP | 更新时间 |
| 编号 | 名称 | 数据类型 | 长度 | 小数位 | 允许空值 | 主键 | 默认值 | 说明 |
| 1 | hits_id | int | 10 | 0 | N | Y | 点赞ID: | |
| 2 | user_id | int | 10 | 0 | N | N | 0 | 点赞人: |
| 3 | create_time | timestamp | 19 | 0 | N | N | CURRENT_TIMESTAMP | 创建时间: |
| 4 | update_time | timestamp | 19 | 0 | N | N | CURRENT_TIMESTAMP | 更新时间: |
| 5 | source_table | varchar | 255 | 0 | Y | N | 来源表: | |
| 6 | source_field | varchar | 255 | 0 | Y | N | 来源字段: | |
| 7 | source_id | int | 10 | 0 | N | N | 0 | 来源ID: |
| 编号 | 名称 | 数据类型 | 长度 | 小数位 | 允许空值 | 主键 | 默认值 | 说明 |
| 1 | job_classification_id | int | 10 | 0 | N | Y | 职位分类ID | |
| 2 | classification_name | varchar | 64 | 0 | Y | N | 分类名称 | |
| 3 | create_time | datetime | 19 | 0 | N | N | CURRENT_TIMESTAMP | 创建时间 |
| 4 | update_time | timestamp | 19 | 0 | N | N | CURRENT_TIMESTAMP | 更新时间 |
| 编号 | 名称 | 数据类型 | 长度 | 小数位 | 允许空值 | 主键 | 默认值 | 说明 |
| 1 | notice_id | mediumint | 8 | 0 | N | Y | 公告id: | |
| 2 | title | varchar | 125 | 0 | N | N | 标题: | |
| 3 | content | longtext | 2147483647 | 0 | Y | N | 正文: | |
| 4 | create_time | timestamp | 19 | 0 | N | N | CURRENT_TIMESTAMP | 创建时间: |
| 5 | update_time | timestamp | 19 | 0 | N | N | CURRENT_TIMESTAMP | 更新时间: |
表performance_information (绩效信息)
| 编号 | 名称 | 数据类型 | 长度 | 小数位 | 允许空值 | 主键 | 默认值 | 说明 |
| 1 | performance_information_id | int | 10 | 0 | N | Y | 绩效信息ID | |
| 2 | assessment_theme | varchar | 64 | 0 | Y | N | 考核主题 | |
| 3 | assessment_targets | varchar | 64 | 0 | Y | N | 考核对象 | |
| 4 | cover_photo | varchar | 255 | 0 | Y | N | 封面图片 | |
| 5 | department_information | varchar | 64 | 0 | Y | N | 部门信息 | |
| 6 | job_information | varchar | 64 | 0 | Y | N | 职位信息 | |
| 7 | assessment_period | varchar | 64 | 0 | Y | N | 考核时段 | |
| 8 | rating_time | datetime | 19 | 0 | Y | N | 评分时间 | |
| 9 | quality_rating | text | 65535 | 0 | Y | N | 素质评分 | |
| 10 | attitude_rating | text | 65535 | 0 | Y | N | 态度评分 | |
| 11 | professional_rating | text | 65535 | 0 | Y | N | 专业评分 | |
| 12 | ability_rating | text | 65535 | 0 | Y | N | 能力评分 | |
| 13 | create_time | datetime | 19 | 0 | N | N | CURRENT_TIMESTAMP | 创建时间 |
| 14 | update_time | timestamp | 19 | 0 | N | N | CURRENT_TIMESTAMP | 更新时间 |
| 编号 | 名称 | 数据类型 | 长度 | 小数位 | 允许空值 | 主键 | 默认值 | 说明 |
| 1 | praise_id | int | 10 | 0 | N | Y | 点赞ID: | |
| 2 | user_id | int | 10 | 0 | N | N | 0 | 点赞人: |
| 3 | create_time | timestamp | 19 | 0 | N | N | CURRENT_TIMESTAMP | 创建时间: |
| 4 | update_time | timestamp | 19 | 0 | N | N | CURRENT_TIMESTAMP | 更新时间: |
| 5 | source_table | varchar | 255 | 0 | Y | N | 来源表: | |
| 6 | source_field | varchar | 255 | 0 | Y | N | 来源字段: | |
| 7 | source_id | int | 10 | 0 | N | N | 0 | 来源ID: |
| 8 | status | bit | 1 | 0 | N | N | 1 | 点赞状态:1为点赞,0已取消 |
| 编号 | 名称 | 数据类型 | 长度 | 小数位 | 允许空值 | 主键 | 默认值 | 说明 |
| 1 | recruitment_interface_id | int | 10 | 0 | N | Y | 招聘界面ID | |
| 2 | topic_name | varchar | 64 | 0 | Y | N | 主题名称 | |
| 3 | personnel_name | varchar | 64 | 0 | Y | N | 人员姓名 | |
| 4 | phone_number | varchar | 64 | 0 | Y | N | 电话号码 | |
| 5 | department_information | varchar | 64 | 0 | Y | N | 部门信息 | |
| 6 | job_information | varchar | 64 | 0 | Y | N | 职位信息 | |
| 7 | transfer_classification | varchar | 64 | 0 | Y | N | 调动分类 | |
| 8 | transfer_time | datetime | 19 | 0 | Y | N | 调动时间 | |
| 9 | create_time | datetime | 19 | 0 | N | N | CURRENT_TIMESTAMP | 创建时间 |
| 10 | update_time | timestamp | 19 | 0 | N | N | CURRENT_TIMESTAMP | 更新时间 |
| 编号 | 名称 | 数据类型 | 长度 | 小数位 | 允许空值 | 主键 | 默认值 | 说明 |
| 1 | salary_services_id | int | 10 | 0 | N | Y | 薪酬服务ID | |
| 2 | salary_name | varchar | 64 | 0 | Y | N | 薪酬名称 | |
| 3 | employee_name | varchar | 64 | 0 | Y | N | 员工姓名 | |
| 4 | cover_photo | varchar | 255 | 0 | Y | N | 封面图片 | |
| 5 | attendance_days | int | 10 | 0 | Y | N | 0 | 出勤天数 |
| 6 | basic_salary | int | 10 | 0 | Y | N | 0 | 基本工资 |
| 7 | performance_based_salary | int | 10 | 0 | Y | N | 0 | 绩效工资 |
| 8 | bonus_salary | int | 10 | 0 | Y | N | 0 | 奖金工资 |
| 9 | subsidy_salary | int | 10 | 0 | Y | N | 0 | 补贴工资 |
| 10 | other_salaries | int | 10 | 0 | Y | N | 0 | 其他工资 |
| 11 | actual_salary | varchar | 64 | 0 | Y | N | 实得工资 | |
| 12 | distribution_time | datetime | 19 | 0 | Y | N | 发放时间 | |
| 13 | create_time | datetime | 19 | 0 | N | N | CURRENT_TIMESTAMP | 创建时间 |
| 14 | update_time | timestamp | 19 | 0 | N | N | CURRENT_TIMESTAMP | 更新时间 |
| 编号 | 名称 | 数据类型 | 长度 | 小数位 | 允许空值 | 主键 | 默认值 | 说明 |
| 1 | slides_id | int | 10 | 0 | N | Y | 轮播图ID: | |
| 2 | title | varchar | 64 | 0 | Y | N | 标题: | |
| 3 | content | varchar | 255 | 0 | Y | N | 内容: | |
| 4 | url | varchar | 255 | 0 | Y | N | 链接: | |
| 5 | img | varchar | 255 | 0 | Y | N | 轮播图: | |
| 6 | hits | int | 10 | 0 | N | N | 0 | 点击量: |
| 7 | create_time | timestamp | 19 | 0 | N | N | CURRENT_TIMESTAMP | 创建时间: |
| 8 | update_time | timestamp | 19 | 0 | N | N | CURRENT_TIMESTAMP | 更新时间: |
| 编号 | 名称 | 数据类型 | 长度 | 小数位 | 允许空值 | 主键 | 默认值 | 说明 |
| 1 | upload_id | int | 10 | 0 | N | Y | 上传ID | |
| 2 | name | varchar | 64 | 0 | Y | N | 文件名 | |
| 3 | path | varchar | 255 | 0 | Y | N | 访问路径 | |
| 4 | file | varchar | 255 | 0 | Y | N | 文件路径 | |
| 5 | display | varchar | 255 | 0 | Y | N | 显示顺序 | |
| 6 | father_id | int | 10 | 0 | Y | N | 0 | 父级ID |
| 7 | dir | varchar | 255 | 0 | Y | N | 文件夹 | |
| 8 | type | varchar | 32 | 0 | Y | N | 文件类型 |
| 编号 | 名称 | 数据类型 | 长度 | 小数位 | 允许空值 | 主键 | 默认值 | 说明 |
| 1 | user_id | mediumint | 8 | 0 | N | Y | 用户ID:[0,8388607]用户获取其他与用户相关的数据 | |
| 2 | state | smallint | 5 | 0 | N | N | 1 | 账户状态:[0,10](1可用|2异常|3已冻结|4已注销) |
| 3 | user_group | varchar | 32 | 0 | Y | N | 所在用户组:[0,32767]决定用户身份和权限 | |
| 4 | login_time | timestamp | 19 | 0 | N | N | CURRENT_TIMESTAMP | 上次登录时间: |
| 5 | phone | varchar | 11 | 0 | Y | N | 手机号码:[0,11]用户的手机号码,用于找回密码时或登录时 | |
| 6 | phone_state | smallint | 5 | 0 | N | N | 0 | 手机认证:[0,1](0未认证|1审核中|2已认证) |
| 7 | username | varchar | 16 | 0 | N | N | 用户名:[0,16]用户登录时所用的账户名称 | |
| 8 | nickname | varchar | 16 | 0 | Y | N | 昵称:[0,16] | |
| 9 | password | varchar | 64 | 0 | N | N | 密码:[0,32]用户登录所需的密码,由6-16位数字或英文组成 | |
| 10 | | varchar | 64 | 0 | Y | N | 邮箱:[0,64]用户的邮箱,用于找回密码时或登录时 | |
| 11 | email_state | smallint | 5 | 0 | N | N | 0 | 邮箱认证:[0,1](0未认证|1审核中|2已认证) |
| 12 | avatar | varchar | 255 | 0 | Y | N | 头像地址:[0,255] | |
| 13 | open_id | varchar | 255 | 0 | Y | N | 针对获取用户信息字段 | |
| 14 | create_time | timestamp | 19 | 0 | N | N | CURRENT_TIMESTAMP | 创建时间: |
| 15 | vip_level | varchar | 255 | 0 | Y | N | 会员等级 | |
| 16 | vip_discount | double | 11 | 2 | Y | N | 0.00 | 会员折扣 |
| 编号 | 名称 | 数据类型 | 长度 | 小数位 | 允许空值 | 主键 | 默认值 | 说明 |
| 1 | group_id | mediumint | 8 | 0 | N | Y | 用户组ID:[0,8388607] | |
| 2 | display | smallint | 5 | 0 | N | N | 100 | 显示顺序:[0,1000] |
| 3 | name | varchar | 16 | 0 | N | N | 名称:[0,16] | |
| 4 | description | varchar | 255 | 0 | Y | N | 描述:[0,255]描述该用户组的特点或权限范围 | |
| 5 | source_table | varchar | 255 | 0 | Y | N | 来源表: | |
| 6 | source_field | varchar | 255 | 0 | Y | N | 来源字段: | |
| 7 | source_id | int | 10 | 0 | N | N | 0 | 来源ID: |
| 8 | register | smallint | 5 | 0 | Y | N | 0 | 注册位置: |
| 9 | create_time | timestamp | 19 | 0 | N | N | CURRENT_TIMESTAMP | 创建时间: |
| 10 | update_time | timestamp | 19 | 0 | N | N | CURRENT_TIMESTAMP | 更新时间: |
整个基于SSM的软通动力人力资源综合服务平台的需求分析主要对系统总体架构以及功能模块的设计,通过建立E-R模型和数据库逻辑系统设计完成了数据库系统设计。
4系统关键模块设计与实现
基于SSM的软通动力人力资源综合服务平台的详细设计与实现主要是根据前面的需求分析和总体设计来设计页面并实现业务逻辑。主要从界面实现、业务逻辑实现这两部分进行介绍。
4.1前台用户功能模块
4.1.1 首页界面
当进入基于SSM的软通动力人力资源综合服务平台的时候,首先映入眼帘的是系统的导航栏,其主界面展示如下图4-1所示。
图4-1 首页界面图
4.1.2 用户登录界面
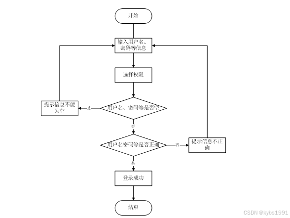
基于SSM的软通动力人力资源综合服务平台中的注册后的用户是可以通过自己的账户名和密码进行登录的,当用户输入完整的自己的账户名和密码信息并点击“登录”按钮后,将会首先验证输入的有没有空数据,再次验证输入的账户名+密码和数据库中当前保存的用户信息是否一致,只有在一致后将会登录成功并自动跳转到基于SSM的软通动力人力资源综合服务平台的首页中;否则将会提示相应错误信息,用户登录界面如下图4-2所示。
图4-2用户登录界面图
4.1.3 员工培训界面
当用户点击“员工培训”后,可以查看员工培训课程信息,包括培训内容、时间地点等。界面如下图4-3所示。
图4-3员工培训界面图
4.1.4 企业资讯界面
当用户点击“企业资讯”后,可以查看系统发布的所有企业资讯信息,在详情页面可以进行点赞、收藏、评论等操作,页面如图4-4所示。
图4-4 企业资讯详情界面图
4.1.5 绩效信息界面
当用户点击“绩效信息”后,可以查看员工的绩效评价和相关信息,了解自己的工作表现。界面如下图所示。
图4-5绩效信息详情界面图
当用户点击“薪酬服务”后,可以查看自己的薪酬情况,包括基本工资、绩效工资、奖金工资等信息。界面如下图所示。
图4-6薪酬服务详情界面图
4.2后台管理员功能模块
4.2.1 系统用户管理界面
基于SSM的软通动力人力资源综合服务平台中的管理人员是可以对注册的员工用户进行管理的,也可以对管理员进行管控。界面如下图4-7所示。
图4-7用户管理界面图
4.2.2 系统管理界面
管理员点击“系统管理”这一菜单会显示轮播图这一个子菜单,管理员可以对前台展示的轮播图进行设置,界面如下图4-8所示。
图4-8系统管理界面图
当管理员点击“招聘界面管理”这一菜单的时候可以管理招聘界面信息,包括部门信息、职位信息、调动时间等。招聘界面管理界面如下图所示。
图4-9招聘界面管理界面图
当管理员点击“资源管理”这一菜单的时候,会出现企业资讯+资讯分类这两个子菜单,可以对这两个模块进行增删改查操作。资源管理界面如下图所示。
图4-10资源管理界面图
4.2.5 企业公告管理界面
管理员点击“企业公告管理”这个菜单,可以对系统中的通知和公告进行管理,包括通知和公告的编辑、删除等操作。企业公告管理界面如下图所示。
图4-11企业公告管理界面图
5系统测试
系统开发到了最后一个阶段那就是系统测试,系统测试对软件的开发其实是非常有必要的。因为没什么系统一经开发出来就可能会尽善尽美,再厉害的系统开发工程师也会在系统开发的时候出现纰漏,系统测试能够较好的改正一些bug,为后期系统的维护性提供很好的支持。通过系统测试,开发人员也可以建立自己对系统的信心,为后期的系统版本的跟新提供支持。
5.2 系统测试用例
系统测试包括:用户登录功能测试、企业资讯展示功能测试、企业资讯添加、企业资讯搜索、密码修改功能测试,如表5-1、5-2、5-3、5-4、5-5所示:
表5-1 用户登录功能测试表
| 用例名称 | 用户登录系统 |
| 目的 | 测试用户通过正确的用户名和密码可否登录功能 |
| 前提 | 未登录的情况下 |
| 测试流程 | 1) 进入登录页面 2) 输入正确的用户名和密码 |
| 预期结果 | 用户名和密码正确的时候,跳转到登录成功界面,反之则显示错误信息,提示重新输入 |
| 实际结果 | 实际结果与预期结果一致 |
企业资讯查看功能测试:
表5-2企业资讯查看功能测试表
| 用例名称 | 企业资讯查看 |
| 目的 | 测试企业资讯查看功能 |
| 前提 | 用户登录 |
| 测试流程 | 点击企业资讯列表 |
| 预期结果 | 可以查看到所有企业资讯 |
| 实际结果 | 实际结果与预期结果一致 |
管理员添加企业资讯界面测试:
表5-3 管理员添加企业资讯界面测试表
| 用例名称 | 企业资讯添加测试用例 |
| 目的 | 测试企业资讯添加功能 |
| 前提 | 管理员正常登录情况下 |
| 测试流程 | 1)管理员点击企业资讯管理,然后点击企业资讯添加,点击添加后并填写信息。 2)点击进行提交。 |
| 预期结果 | 提交以后,页面首页会显示新的企业资讯 |
| 实际结果 | 实际结果与预期结果一致 |
企业资讯搜索功能测试:
表5-4企业资讯搜索功能测试表
| 用例名称 | 企业资讯搜索测试 |
| 目的 | 测试企业资讯搜索功能 |
| 前提 | 无 |
| 测试流程 | 1)在搜索框填入搜索关键字。 2)点击搜索按钮。 |
| 预期结果 | 页面显示包含有搜索关键字的企业资讯 |
| 实际结果 | 实际结果与预期结果一致 |
密码修改功能测试:
表5-5 密码修改功能测试表
| 用例名称 | 密码修改测试用例 |
| 目的 | 测试管理员密码修改功能 |
| 前提 | 管理员用户正常登录情况下 |
| 测试流程 | 1)管理员密码修改并完成填写。 2)点击进行提交。 |
| 预期结果 | 使用新的密码可以登录 |
| 实际结果 | 实际结果与预期结果一致 |
5.3 系统测试结果
通过编写基于SSM的软通动力人力资源综合服务平台的测试用例,已经检测完毕用户登录模块、企业资讯查看模块、企业资讯添加模块、企业资讯搜索模块、密码修改功能测试,通过这5大模块为基于SSM的软通动力人力资源综合服务平台的后期推广运营提供了强力的技术支撑。
结论
至此,基于SSM的软通动力人力资源综合服务平台已经结束,在开发前做了许多的准备,在本系统的设计和开发过程中阅览和学习了许多文献资料,从中我也收获了很多宝贵的方法和设计思路,对系统的开发也起到了很重要的作用,系统的开发技术选用的都是自己比较熟悉的,比如SSM、JAVA语言、MYSQL,这些技术都是在以前的学习中学到了,其中许多的设计思路和方法都是在以前不断地学习中摸索出来的经验,其实对于我们来说工作量还是比较大的,但是正是由于之前的积累与准备,才能顺利的完成这个项目,由此看来,积累经验跟做好准备是十分重要的事情。
当然在该系统的设计与实现的过程中也离不开老师以及同学们的帮助,正是因为他们的指导与帮助,我才能够成功的在预期内完成了这个系统。同时在这个过程当中我也收获了很多东西,此系统也有需要改进的地方,但是由于专业知识的浅薄,并不能做到十分完美,希望以后有机会可以让其真正的投入到使用之中。
参考文献
[1]Mohammad B ,Faris E ,Tara B , et al.Blockchain-based decentralised material management system for construction projects[J].Journal of Building Engineering,2024,82108263-.
[2]Mohammad A A ,Nadheef C M ,Mustafa A A .Web-based payroll management system: design, implementation, and evaluation[J].Journal of Electrical Systems and Information Technology,2023,10(1):
[3]张莹莹.基于Java的工资管理系统的设计与实现[J].现代信息科技,2023,7(01):40-43.DOI:10.19850/j.cnki.2096-4706.2023.01.010.
[4]乔毅.办公室劳动工资及薪酬管理研究[J].办公室业务,2022,(08):145-146.
[5]丁晶晶,杨君彦,胡丹,等.信息不对称下的高校预算绩效管理系统研究[J].系统科学与数学,2022,42(05):1246-1260.
[6]孟鑫.企业人力资源管理系统(ERP)在人事工作中重要性[J].商场现代化,2022,(04):115-117.DOI:10.14013/j.cnki.scxdh.2022.04.030.
[7]Nakeng A L ,Mokwena N S ,Moeti N M .Adoption of cloud-based enterprise resource planning payroll system state-owned enterprises in South Africa[J].SA Journal of Information Management,2021,23(1):e1-e11.
[8]李萱然.高校人事工资管理系统的优化与实现[J].人才资源开发,2021,(23):12-13.DOI:10.19424/j.cnki.41-1372/d.2021.23.006.
[9]李兆琪.基于MySQL数据库服务器创建企业工资管理系统[J].赤峰学院学报(自然科学版),2021,37(11):10-11.DOI:10.13398/j.cnki.issn1673-260x.2021.11.004.
[10]何三静,阮芳芹.三级公立医院绩效工资管理系统需求分析及应用探讨[J].行政事业资产与财务,2021,(19):37-38.
[11]莫雪寒.供电企业人力资源薪酬管理系统的设计与实现[D].电子科技大学,2021.DOI:10.27005/d.cnki.gdzku.2021.002718.
[12]吴艳萍.云南交通职业技术学院工资管理系统构建研究[J].中国管理信息化,2020,23(24):70-73.
[13]钱发斌,王化,肖刚,等.基于C#和SQL SERVER的林业人事劳资信息管理系统的设计与构建[J].林业科技情报,2020,52(04):160-163.
[14]常馨月.学校人事工资管理中信息化建设探究[J].辽宁师专学报(社会科学版),2020,(05):139-140.
[15]李东晖,刘芳,金鑫,等.智能工资管理系统的研究与实现[J].现代信息科技,2020,4(18):32-35.DOI:10.19850/j.cnki.2096-4706.2020.18.009.
[16]邱雨馨.工资核算管理系统的设计与实现[D].西安电子科技大学,2020.DOI:10.27389/d.cnki.gxadu.2020.001864.
[17]刘彩贺,白峰.计算机信息管理系统在人事管理中的应用[J].无线互联科技,2020,17(08):145-146.
[18]王海英,张笑歌,魏晨阳.农民工工资管理系统的设计和实现[J].中国公路,2020,(08):114-115.DOI:10.13468/j.cnki.chw.2020.08.043.
[19]谭杰.Research and Implementation of An On-site Maintenance Task Management System Based on A Hybrid Recommendation Algorithm[D].华中师范大学,2020.DOI:10.27159/d.cnki.ghzsu.2020.003395.
[20]田灏,杨艳.高校人事工资管理系统探索[J].中国管理信息化,2020,23(06):115-116.
致 谢
转眼间,大学生用户活便已经接近尾声,人面对着离别与结束,总是充满着不舍与茫然,我亦如此,仍记得那年秋天,我迫不及待的提前一天到了学校,面对学校巍峨的大门,我心里充满了期待:这里,就是我新生活的起点吗?那天,阳光明媚,学校的欢迎仪式很热烈,我面对着一个个对着我微笑的同学,仿佛一缕缕阳光透过胸口照进了我心里,同时,在那天我认识可爱的室友,我们携手共同度过了这难忘的两年。如今,我望着这篇论文的致谢,不禁又要问自己:现在,我们就要说再见了吗?
感慨莫名,不知所言。遥想当初刚来学校的时候,心里总是想着工科学校会过于板正,会缺乏一些柔情,当时心里甚至有一点点排斥,但是随着我对学校的慢慢认识与了解,我才认识到了她的美丽,她的柔情,并且慢慢的喜欢上了这个校园,但是时间太快了,快到我还没有好好体会她的美丽便要离开了,但是她带给我的回忆,永远不会离开我,也许真正离开那天我的眼里会满含泪水,我不是因为难过,我只是想将她的样子映在我的泪水里,刻在我的心里。最后,感谢我的老师们,是你们教授了我们知识与做人的道理;感谢我的室友们,是你们陪伴了我如此之久;感谢每位关心与支持我的人。
少年,追风赶月莫停留,平荒尽处是春山。
请关注点赞+私信博主,免费领取项目源码

被折叠的 条评论
为什么被折叠?



