目 录
摘要
随着互联网的广泛应用和法律行业的不断发展,律师事务所对于高效管理和信息化的需求日益增加。为了提高律师事务所的工作效率、管理水平和服务质量,设计并实现了一款基于 web 的律师事务所管理系统。
本系统旨在通过利用现代信息技术,为律师事务所提供一个全面、集成的管理平台。它将帮助律师事务所更好地组织和管理案件、客户信息、文档资料、日程安排等重要业务元素。
此律师事务所管理系统的开发采用PHP技术,结合MYSQL数据库进行设计开发,可以实现远程访问和协同工作,使得律师团队成员可以在不同地点随时随地访问和更新信息。这将提高信息的流通速度和准确性,增强团队协作和沟通效率。
基于 web 的律师事务所管理系统的设计与实现将为律师事务所带来更高效的工作流程、更好的客户服务和更科学的管理方式。它将助力律师事务所适应数字化时代的发展需求,提升竞争力和整体运营水平。
关键词:PHP;律师事务所管理系统;MYSQL;
Abstract
With the wide application of the Internet and the continuous development of the legal industry, law firms are increasingly demanding efficient management and informatization. In order to improve the work efficiency, management level, and service quality of law firms, a web-based law firm management system has been designed and implemented.
This system aims to provide a comprehensive and integrated management platform for law firms by utilizing modern information technology. It will help law firms better organize and manage important business elements such as cases, client information, documentation, and scheduling.
The development of this law firm management system adopts PHP technology, combined with MYSQL database design and development, which can achieve remote access and collaborative work, allowing law team members to access and update information anytime and anywhere. This will improve the speed and accuracy of information flow, enhance team collaboration and communication efficiency.
The design and implementation of a web-based law firm management system will bring more efficient workflow, better customer service, and more scientific management methods to law firms. It will help law firms adapt to the development needs of the digital era, enhance competitiveness and overall operational level.
Keywords: PHP; Law firm management system; MYSQL;
1 绪论
1.1 研究背景及意义
随着信息技术的不断发展和普及,律师事务所作为专业服务机构,其管理和运营也面临着诸多挑战和机遇。传统的手工记录和管理方式已经无法满足律师事务所日益复杂的管理需求,因此基于web的律师事务所管理系统的设计与实现具有重要的研究意义和实际应用价值。
首先,基于web的律师事务所管理系统可以实现律师事务所内部各项业务的信息化管理,包括律师信息管理、在线咨询管理、学习资源管理、法律法规管理、客户案件管理、收案登记管理、结登记管理、案件存档管理、工作日志管理等,极大地提高了工作效率和管理水平。系统能够帮助律师事务所实现信息资源的共享和集中管理,提高了工作协同性和数据安全性,有效减少了信息孤岛和管理难度,从而提升了整个事务所的综合管理水平。
其次,基于web的律师事务所管理系统还可以为律师事务所提供更加便捷和高效的客户服务。通过系统,律师事务所可以与客户进行在线沟通、预约和信息交流,实现了信息的及时共享和互动交流,提高了客户满意度和忠诚度。同时,系统还可以为客户提供在线查询案件进度、法律知识咨询等服务,增强了律师事务所的服务能力和竞争力。
最后,基于web的律师事务所管理系统的设计与实现还具有重要的推动作用,有利于促进律师事务所管理模式的创新和升级。通过引入信息技术,律师事务所可以实现业务流程的优化和自动化,提高了管理效率和服务质量,为律师事务所未来发展奠定了坚实的基础。
因此,基于web的律师事务所管理系统的设计与实现不仅具有重要的研究意义,而且对提升律师事务所的管理水平、服务能力和市场竞争力具有重要的实际意义和应用价值。
1.2国内外研究现状
随着信息化和数字化对各行业的渗透,律师事务所管理系统作为法律服务行业的重要组成部分也日益受到关注。
国内方面,律师事务所管理系统的研究和实践正在逐步展开。一些大型律师事务所开始引入信息化管理系统,以提高工作效率、规范流程,并提供更好的服务质量。然而,目前国内对于基于web的律师事务所管理系统的研究还比较有限,仍处于初级阶段。
在国外,一些发达国家已经开始探索和应用基于PHP技术的律师事务所管理系统。这些系统致力于提供全面的律师事务所管理功能,包括案件管理、客户关系管理、合同管理、财务管理等。通过利用PHP的优势,如快速开发、灵活配置、易于集成等特点,可以构建出高效、稳定和可扩展的律师事务所管理系统。
需要指出的是,在国内外的律师事务所管理系统研究中,隐私保护和信息安全是一个重要的关注点。由于律师事务所涉及大量敏感信息和客户数据,确保系统的安全性和隐私保护是一个不可忽视的问题。
总之,基于web的律师事务所管理系统的国内外研究现状尚处于初级阶段。虽然国内外对于律师事务所管理系统的研究和应用还有待深入探索,但可以预见的是,随着法律服务行业的发展和信息化需求的增加,基于web的律师事务所管理系统将逐渐受到更多关注和应用。
基于web的律师事务所管理系统的设计与实现旨在为律师事务所提供全面、高效、安全的管理平台,以应对日益复杂的管理需求和服务挑战。该系统的目标在于提升工作效率、提高服务质量、加强信息安全、促进管理创新,并最终提升律师事务所的市场竞争力。通过引入先进的信息技术,系统的开发旨在实现自动化流程、在线客户服务、数据安全等功能,从而为律师事务所的长期竞争优势和可持续发展奠定坚实基础。
1.4论文结构与章节安排
本文共分为六章,章节内容安排如下:
第一章:引言。第一章主要介绍了课题研究的背景意义,国内目前相关研究现状以及技术和本文的研究内容与主要工作。
第二章:系统需求分析。第三章主要从系统的用户、功能等方面进行需求分析。
第三章:系统设计。第四章主要对系统框架、系统功能模块、数据库进行功能设计。
第四章:系统实现。第五章主要介绍了系统框架搭建、系统界面的实现。
第五章:系统测试。第六章主要对系统的部分界面进行测试并对主要功能进行测试
2 律师事务所管理系统系统分析
本章内容概括了律师事务所管理系统的可行性分析、功能分析以及用例分析。
2.1 可行性分析
2.1.1 技术可行性分析
针对基于web的律师事务所管理系统的设计与实现,选择PHP作为开发语言具有技术可行性。PHP作为一种成熟稳定的服务器端脚本语言,具有广泛的应用和强大的生态系统,能够满足系统开发的需求。其开发成本低、学习曲线平缓、易于维护和扩展的特点,使其成为适合开发此类管理系统的合适选择。同时,PHP与常用的数据库系统(如MySQL)兼容性良好,能够支持系统对数据的高效管理和处理,因此在技术上具备实现基于web的律师事务所管理系统的条件和优势。
2.1.2 经济可行性分析
基于web的律师事务所管理系统的设计与实现在经济上具有可行性,因为该系统可以通过提高工作效率、降低管理成本、优化资源配置等方式,为律师事务所节约人力和财力成本,提升服务质量,从而实现长期经济效益。同时,系统的开发和维护成本相对较低,且随着信息技术的不断发展,系统的投资回报率将会更加明显。因此,基于web的律师事务所管理系统的设计与实现在经济上具有可行性。
基于web的律师事务所管理系统的设计与实现在操作上具有可行性,因为该系统可以通过直观的用户界面和易用的操作流程,方便律师事务所工作人员快速上手使用。同时,系统可以实现多种功能模块的集成,满足不同工作需求,且可通过远程访问和跨平台操作,提高系统的可访问性和灵活性,因此操作上具有可行性。
2.2 系统功能分析
律师事务所管理系统划分为了注册用户管理模块、律师用户和管理员模块这三大部分。
注册用户管理模块:
- 用户注册登录:用户注册为会员并登录律师事务所管理系统;用户对个人信息的增删改查,比如个人资料,密码修改。
- 通知公告:展示与律师事务所相关的通知和公告,如重要更新、活动通知等。
- 法律资讯:提供最新的法律新闻、法规变化、案例分析等内容,帮助用户了解法律行业动态。
- 律师信息:展示律师事务所的律师团队,包括律师的个人简介、专业领域、联系方式等。
- 学习资源:提供法律学习资源,如法律文献、法规库、案例研究等,帮助用户提升法律知识和技能。
- 我的账户:用户可以查看个人账户信息,包括个人资料、头像和密码等。
- 个人中心:
● 在线咨询:用户可以在线提交法律咨询问题,并与律师进行交流和解答。
● 法律法规:提供查询法律法规的功能,帮助用户了解具体法律条款。
● 收藏:用户可以收藏感兴趣的法律资讯、律师信息或学习资源,方便日后查看。
律师用户管理模块:
- 用户注册登录:用户注册为会员并登录律师事务所管理系统;用户对个人信息的增删改查,比如个人资料,密码修改。
- 通知公告:展示与律师事务所相关的通知和公告,如重要更新、活动通知等。
- 法律资讯:提供最新的法律新闻、法规变化、案例分析等内容,帮助用户了解法律行业动态。
- 律师信息:展示律师事务所的律师团队,包括律师的个人简介、专业领域、联系方式等。
- 学习资源:提供法律学习资源,如法律文献、法规库、案例研究等,帮助用户提升法律知识和技能。
- 我的账户:用户可以查看个人账户信息,包括个人资料、头像和密码等。
- 个人中心
●在线咨询:律师可以在线解答客户的咨询问题,提供法律建议和指导。
●法律法规:便于律师查询和引用相关法律法规,为案件提供准确的法律依据。
●客户案件:管理律师负责的案件信息,包括案件详情、进度跟踪、相关文件等。
●收案登记:记录新案件的接收情况,包括案件基本信息、委托人信息等。
●结案登记:完成案件后进行结案登记,记录结案时间、结果等。
●案件存档:将已结案的案件进行归档,便于后续查询和参考。
●工作日志:律师可以记录日常工作的详细情况,如会议记录、工作计划等。
●财务费用:管理与案件相关的费用,如诉讼费、代理费等的收支记录。
●工作事务:包括日程安排、任务提醒、会议管理等功能,帮助律师合理安排工作。
●收藏:律师可以收藏重要的文件、文章或案例,方便随时查阅。
管理员管理模块:
- 系统用户:管理系统中的用户账号,包括创建、编辑、删除用户,以及设置用户权限等。
- 律师信息管理:维护和管理律师的个人信息,确保信息的准确性和及时更新。
- 在线咨询管理:查看和回复用户的在线咨询,保证咨询的及时处理和跟进。
- 学习资源管理:上传、更新和管理学习资源,如法律文献、培训资料等,以支持律师的专业发展。
- 法律法规管理:收集、整理和更新法律法规,为律师提供准确的法律依据。
- 客户案件管理:跟踪和管理客户案件的全过程,包括案件受理、进展、结案等。
- 收案登记管理:审核和管理新案件的收案登记,确保案件信息的完整性和准确性。
- 结案登记管理:审查和处理结案登记,确保结案流程的规范和完整。
- 案件存档管理:对已结案的案件进行归档和管理,保证档案的安全性和可查询性。
- 工作日志管理:查看和监督律师的工作日志,了解律师的工作情况和进展。
律师事务所管理系统的非功能性需求比如律师事务所管理系统的安全性怎么样,可靠性怎么样,性能怎么样,可拓展性怎么样等。具体可以表示在如下2-1表格中:
表2-1律师事务所管理系统非功能需求表
| 安全性 | 主要指律师事务所管理系统数据库的安装,数据库的使用和密码的设定必须合乎规范。 |
| 可靠性 | 可靠性是指律师事务所管理系统能够安装用户的指示进行操作,经过测试,可靠性90%以上。 |
| 性能 | 性能是影响律师事务所管理系统占据市场的必要条件,所以性能最好要佳才好。 |
| 可扩展性 | 比如数据库预留多个属性,比如接口的使用等确保了系统的非功能性需求。 |
| 易用性 | 用户只要跟着律师事务所管理系统的页面展示内容进行操作,就可以了。 |
| 可维护性 | 律师事务所管理系统开发的可维护性是非常重要的,经过测试,可维护性没有问题 |
2.3 系统用例分析
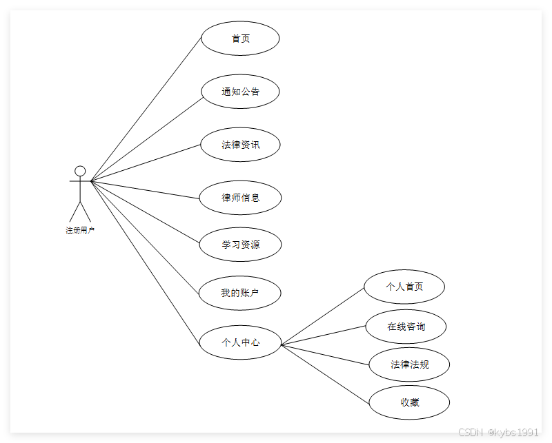
律师事务所管理系统的完整UML用例图分别是图2-2、图2-3和图2-4。注册用户有用户登录、通知公告、法律资讯、律师信息、学习资源、我的账户、个人中心(个人首页、在线咨询、法律法规、收藏等功能,注册用户角色用例如图2-2所示。

图2-2 律师事务所管理系统注册用户角色用例图
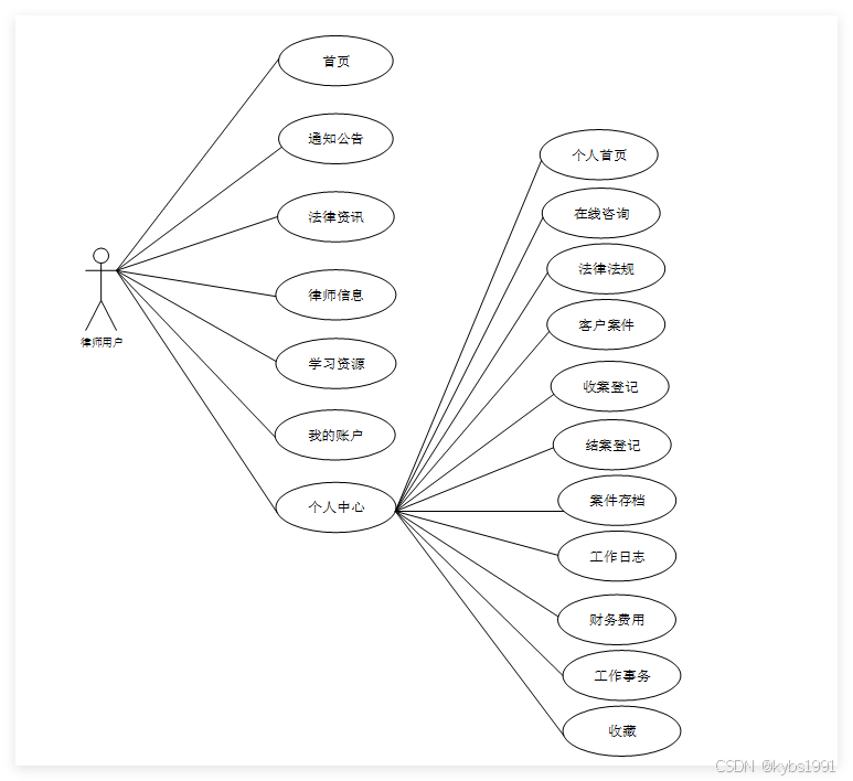
律师事务所管理系统的完整UML用例图分别是图2-2、图2-3和图2-4。律师用户有用户登录、首页、通知公告、法律资讯、律师信息、学习资源、我的账户、个人中心(个人首页、在线咨询、法律法规、客户案件、收案登记、结案登记、案件存档、工作日志、财务费用、工作事务、收藏)等功能,律师用户角色用例如图2-3所示。

图2-3 律师事务所管理系统律师用户角色用例图
web后台管理上的管理员是维护整个律师事务所管理系统中所有数据信息的,管理员有登录、后台首页、系统用户、律师信息管理、在线咨询管理、学习资源管理、法律法规管理、客户案件管理、收案登记管理、结案登记管理、案件存档管理、工作日志管理等功能。管理员角色用例如图2-4所示。

2.4系统流程和逻辑
律师事务所管理系统开发时,首先进行需求分析,进而对系统进行总体的设计规划,设计系统功能模块,数据库的选择等,本系统的开发流程如图2-5所示。

图2-5系统开发流程图
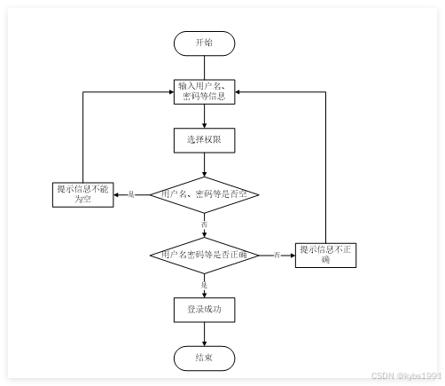
2.4.2 用户登录流程
为了保证系统的安全性,要使用本系统对系统信息进行管理,必须先登陆到系统中。如图2-6所示。

图2-6 登录流程图
2.4.3 系统操作流程
用户打开并进入系统后,会先显示登录界面,输入正确的用户名和密码,系统自动检测信息,若信息无误,则用户会进入系统功能界面,进行操作,否则会提示错误无法登录,操作流程如图2-7所示。

图2-7 系统操作流程图
2.4.4 添加信息流程
管理员可以对信息等进行信息的添加,用户也可以对自己权限内的信息进行添加,输入信息后,系统会自行验证输入的信息和数据,若信息正确,会将其添加到数据库内,若信息有误,则会提示重新输入信息,添加信息流程如图2-8所示。

图2-8 添加信息流程图
2.4.5 修改信息流程
管理员可以对信息等进行的修改,用户也可以对自己权限内的信息进行修改,首先进入修改信息界面,输入修改信息数据,系统进行数据的判断验证,修改信息合法则修改成功,信息更新至数据库,信息不合法则修改失败,重新输入。修改信息流程图如图2-9所示。

图2-9 修改信息流程图
2.4.6 删除信息流程
管理员可以对信息等进行信息的删除,对要删除的信息进行选中后,点击删除按钮,系统会询问是否确定,若点击确定,则系统会删除掉选中的信息,并在数据库内对信息进行删除,删除信息流程图如图2-10所示。

图2-10删除信息流程图
本章主要通过对律师事务所管理系统的可行性分析、功能需求分析、系统用例分析,确定整个律师事务所管理系统要实现的功能。同时也为律师事务所管理系统的代码实现和测试提供了标准。
3 律师事务所管理系统总体设计
本章主要讨论的内容包括律师事务所管理系统的功能模块设计、数据库系统设计。
3.1 系统架构设计
本律师事务所管理系统从架构上分为三层:表现层(UI)、业务逻辑层(BLL)以及数据层(DL)。

图3-1律师事务所管理系统系统架构设计图
表现层(UI):又称UI层,主要完成本律师事务所管理系统的UI交互功能,一个良好的UI可以打打提高用户的用户体验,增强用户使用本律师事务所管理系统时的舒适度。UI的界面设计也要适应不同版本的律师事务所管理系统以及不同尺寸的分辨率,以做到良好的兼容性。UI交互功能要求合理,用户进行交互操作时必须要得到与之相符的交互结果,这就要求表现层要与业务逻辑层进行良好的对接。
业务逻辑层(BLL):主要完成本律师事务所管理系统的数据处理功能。用户从表现层传输过来的数据经过业务逻辑层进行处理交付给数据层,系统从数据层读取的数据经过业务逻辑层进行处理交付给表现层。
数据层(DL):由于本律师事务所管理系统的数据是放在服务端的mysql数据库中,因此本属于服务层的部分可以直接整合在业务逻辑层中,所以数据层中只有数据库,其主要完成本律师事务所管理系统的数据存储和管理功能。
3.2 系统模块设计
在上一章节中主要对系统的功能性需求和非功能性需求进行分析,并且根据需求分析了本律师事务所管理系统中的用例。那么接下来就要开始对本律师事务所管理系统的架构、主要功能和数据库开始进行设计。律师事务所管理系统根据前面章节的需求分析得出,其总体设计模块图如图3-2所示。

图3-2 律师事务所管理系统功能模块图
数据库设计一般包括需求分析、概念模型设计、数据库表建立三大过程,其中需求分析前面章节已经阐述,概念模型设计有概念模型和逻辑结构设计两部分。
3.3.1 数据库概念结构设计
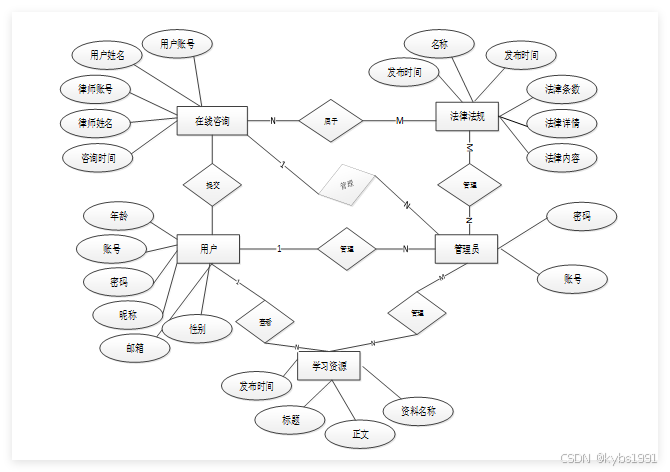
下面是整个律师事务所管理系统中主要的数据库表总E-R实体关系图。

图3-2 律师事务所管理系统总E-R关系图
通过上一小节中律师事务所管理系统中总E-R关系图上得出一共需要创建很多个数据表。在此我主要罗列几个主要的数据库表结构设计。
| 编号 | 名称 | 数据类型 | 长度 | 小数位 | 允许空值 | 主键 | 默认值 | 说明 |
| 1 | token_id | int | 10 | 0 | N | Y | 临时访问牌ID | |
| 2 | token | varchar | 64 | 0 | Y | N | 临时访问牌 | |
| 3 | info | text | 65535 | 0 | Y | N | ||
| 4 | maxage | int | 10 | 0 | N | N | 2 | 最大寿命:默认2小时 |
| 5 | create_time | timestamp | 19 | 0 | N | N | CURRENT_TIMESTAMP | 创建时间: |
| 6 | update_time | timestamp | 19 | 0 | N | N | CURRENT_TIMESTAMP | 更新时间: |
| 7 | user_id | int | 10 | 0 | N | N | 0 | 用户编号: |
| 编号 | 名称 | 数据类型 | 长度 | 小数位 | 允许空值 | 主键 | 默认值 | 说明 |
| 1 | article_id | mediumint | 8 | 0 | N | Y | 文章id:[0,8388607] | |
| 2 | title | varchar | 125 | 0 | N | Y | 标题:[0,125]用于文章和html的title标签中 | |
| 3 | type | varchar | 64 | 0 | N | N | 0 | 文章分类:[0,1000]用来搜索指定类型的文章 |
| 4 | hits | int | 10 | 0 | N | N | 0 | 点击数:[0,1000000000]访问这篇文章的人次 |
| 5 | praise_len | int | 10 | 0 | N | N | 0 | 点赞数 |
| 6 | create_time | timestamp | 19 | 0 | N | N | CURRENT_TIMESTAMP | 创建时间: |
| 7 | update_time | timestamp | 19 | 0 | N | N | CURRENT_TIMESTAMP | 更新时间: |
| 8 | source | varchar | 255 | 0 | Y | N | 来源:[0,255]文章的出处 | |
| 9 | url | varchar | 255 | 0 | Y | N | 来源地址:[0,255]用于跳转到发布该文章的网站 | |
| 10 | tag | varchar | 255 | 0 | Y | N | 标签:[0,255]用于标注文章所属相关内容,多个标签用空格隔开 | |
| 11 | content | longtext | 2147483647 | 0 | Y | N | 正文:文章的主体内容 | |
| 12 | img | varchar | 255 | 0 | Y | N | 封面图 | |
| 13 | description | text | 65535 | 0 | Y | N | 文章描述 |
| 编号 | 名称 | 数据类型 | 长度 | 小数位 | 允许空值 | 主键 | 默认值 | 说明 |
| 1 | type_id | smallint | 5 | 0 | N | Y | 分类ID:[0,10000] | |
| 2 | display | smallint | 5 | 0 | N | N | 100 | 显示顺序:[0,1000]决定分类显示的先后顺序 |
| 3 | name | varchar | 16 | 0 | N | N | 分类名称:[2,16] | |
| 4 | father_id | smallint | 5 | 0 | N | N | 0 | 上级分类ID:[0,32767] |
| 5 | description | varchar | 255 | 0 | Y | N | 描述:[0,255]描述该分类的作用 | |
| 6 | icon | text | 65535 | 0 | Y | N | 分类图标: | |
| 7 | url | varchar | 255 | 0 | Y | N | 外链地址:[0,255]如果该分类是跳转到其他网站的情况下,就在该URL上设置 | |
| 8 | create_time | timestamp | 19 | 0 | N | N | CURRENT_TIMESTAMP | 创建时间: |
| 9 | update_time | timestamp | 19 | 0 | N | N | CURRENT_TIMESTAMP | 更新时间: |
| 编号 | 名称 | 数据类型 | 长度 | 小数位 | 允许空值 | 主键 | 默认值 | 说明 |
| 1 | auth_id | int | 10 | 0 | N | Y | 授权ID: | |
| 2 | user_group | varchar | 64 | 0 | Y | N | 用户组: | |
| 3 | mod_name | varchar | 64 | 0 | Y | N | 模块名: | |
| 4 | table_name | varchar | 64 | 0 | Y | N | 表名: | |
| 5 | page_title | varchar | 255 | 0 | Y | N | 页面标题: | |
| 6 | path | varchar | 255 | 0 | Y | N | 路由路径: | |
| 7 | position | varchar | 32 | 0 | Y | N | 位置: | |
| 8 | mode | varchar | 32 | 0 | N | N | _blank | 跳转方式: |
| 9 | add | tinyint | 3 | 0 | N | N | 1 | 是否可增加: |
| 10 | del | tinyint | 3 | 0 | N | N | 1 | 是否可删除: |
| 11 | set | tinyint | 3 | 0 | N | N | 1 | 是否可修改: |
| 12 | get | tinyint | 3 | 0 | N | N | 1 | 是否可查看: |
| 13 | field_add | text | 65535 | 0 | Y | N | 添加字段: | |
| 14 | field_set | text | 65535 | 0 | Y | N | 修改字段: | |
| 15 | field_get | text | 65535 | 0 | Y | N | 查询字段: | |
| 16 | table_nav_name | varchar | 500 | 0 | Y | N | 跨表导航名称: | |
| 17 | table_nav | varchar | 500 | 0 | Y | N | 跨表导航: | |
| 18 | option | text | 65535 | 0 | Y | N | 配置: | |
| 19 | create_time | timestamp | 19 | 0 | N | N | CURRENT_TIMESTAMP | 创建时间: |
| 20 | update_time | timestamp | 19 | 0 | N | N | CURRENT_TIMESTAMP | 更新时间: |
| 编号 | 名称 | 数据类型 | 长度 | 小数位 | 允许空值 | 主键 | 默认值 | 说明 |
| 1 | case_filing_id | int | 10 | 0 | N | Y | 案件存档ID | |
| 2 | lawyer_account | int | 10 | 0 | Y | N | 0 | 律师账号 |
| 3 | lawyers_name | varchar | 64 | 0 | Y | N | 律师姓名 | |
| 4 | customer_name | varchar | 64 | 0 | Y | N | 客户名称 | |
| 5 | case_name | varchar | 64 | 0 | Y | N | 案件名称 | |
| 6 | archive_code | varchar | 64 | 0 | N | N | 档案编码 | |
| 7 | archive_details | text | 65535 | 0 | Y | N | 归档详情 | |
| 8 | create_time | datetime | 19 | 0 | N | N | CURRENT_TIMESTAMP | 创建时间 |
| 9 | update_time | timestamp | 19 | 0 | N | N | CURRENT_TIMESTAMP | 更新时间 |
| 编号 | 名称 | 数据类型 | 长度 | 小数位 | 允许空值 | 主键 | 默认值 | 说明 |
| 1 | closing_registration_id | int | 10 | 0 | N | Y | 结案登记ID | |
| 2 | lawyer_account | int | 10 | 0 | Y | N | 0 | 律师账号 |
| 3 | lawyers_name | varchar | 64 | 0 | Y | N | 律师姓名 | |
| 4 | customer_name | varchar | 64 | 0 | Y | N | 客户名称 | |
| 5 | case_name | varchar | 64 | 0 | Y | N | 案件名称 | |
| 6 | acceptance_time | date | 10 | 0 | Y | N | 接案时间 | |
| 7 | closing_time | date | 10 | 0 | Y | N | 结案时间 | |
| 8 | closing_details | text | 65535 | 0 | Y | N | 结案详情 | |
| 9 | create_time | datetime | 19 | 0 | N | N | CURRENT_TIMESTAMP | 创建时间 |
| 10 | update_time | timestamp | 19 | 0 | N | N | CURRENT_TIMESTAMP | 更新时间 |
| 编号 | 名称 | 数据类型 | 长度 | 小数位 | 允许空值 | 主键 | 默认值 | 说明 |
| 1 | collect_id | int | 10 | 0 | N | Y | 收藏ID: | |
| 2 | user_id | int | 10 | 0 | N | N | 0 | 收藏人ID: |
| 3 | source_table | varchar | 255 | 0 | Y | N | 来源表: | |
| 4 | source_field | varchar | 255 | 0 | Y | N | 来源字段: | |
| 5 | source_id | int | 10 | 0 | N | N | 0 | 来源ID: |
| 6 | title | varchar | 255 | 0 | Y | N | 标题: | |
| 7 | img | varchar | 255 | 0 | Y | N | 封面: | |
| 8 | create_time | timestamp | 19 | 0 | N | N | CURRENT_TIMESTAMP | 创建时间: |
| 9 | update_time | timestamp | 19 | 0 | N | N | CURRENT_TIMESTAMP | 更新时间: |
表collection_registration (收案登记)
| 编号 | 名称 | 数据类型 | 长度 | 小数位 | 允许空值 | 主键 | 默认值 | 说明 |
| 1 | collection_registration_id | int | 10 | 0 | N | Y | 收案登记ID | |
| 2 | lawyer_account | int | 10 | 0 | Y | N | 0 | 律师账号 |
| 3 | lawyers_name | varchar | 64 | 0 | Y | N | 律师姓名 | |
| 4 | customer_name | varchar | 64 | 0 | Y | N | 客户名称 | |
| 5 | case_name | varchar | 64 | 0 | Y | N | 案件名称 | |
| 6 | collection_time | date | 10 | 0 | Y | N | 收案时间 | |
| 7 | collection_details | text | 65535 | 0 | Y | N | 收案详情 | |
| 8 | create_time | datetime | 19 | 0 | N | N | CURRENT_TIMESTAMP | 创建时间 |
| 9 | update_time | timestamp | 19 | 0 | N | N | CURRENT_TIMESTAMP | 更新时间 |
| 编号 | 名称 | 数据类型 | 长度 | 小数位 | 允许空值 | 主键 | 默认值 | 说明 |
| 1 | comment_id | int | 10 | 0 | N | Y | 评论ID: | |
| 2 | user_id | int | 10 | 0 | N | N | 0 | 评论人ID: |
| 3 | reply_to_id | int | 10 | 0 | N | N | 0 | 回复评论ID:空为0 |
| 4 | content | longtext | 2147483647 | 0 | Y | N | 内容: | |
| 5 | nickname | varchar | 255 | 0 | Y | N | 昵称: | |
| 6 | avatar | varchar | 255 | 0 | Y | N | 头像地址:[0,255] | |
| 7 | create_time | timestamp | 19 | 0 | N | N | CURRENT_TIMESTAMP | 创建时间: |
| 8 | update_time | timestamp | 19 | 0 | N | N | CURRENT_TIMESTAMP | 更新时间: |
| 9 | source_table | varchar | 255 | 0 | Y | N | 来源表: | |
| 10 | source_field | varchar | 255 | 0 | Y | N | 来源字段: | |
| 11 | source_id | int | 10 | 0 | N | N | 0 | 来源ID: |
| 编号 | 名称 | 数据类型 | 长度 | 小数位 | 允许空值 | 主键 | 默认值 | 说明 |
| 1 | customer_case_id | int | 10 | 0 | N | Y | 客户案件ID | |
| 2 | lawyer_account | int | 10 | 0 | Y | N | 0 | 律师账号 |
| 3 | lawyers_name | varchar | 64 | 0 | Y | N | 律师姓名 | |
| 4 | lawyers_phone_number | varchar | 64 | 0 | Y | N | 律师电话 | |
| 5 | customer_name | varchar | 64 | 0 | Y | N | 客户名称 | |
| 6 | case_name | varchar | 64 | 0 | Y | N | 案件名称 | |
| 7 | acceptance_time | date | 10 | 0 | Y | N | 接案时间 | |
| 8 | case_documents | varchar | 255 | 0 | Y | N | 案件文件 | |
| 9 | case_details | text | 65535 | 0 | Y | N | 案件详情 | |
| 10 | create_time | datetime | 19 | 0 | N | N | CURRENT_TIMESTAMP | 创建时间 |
| 11 | update_time | timestamp | 19 | 0 | N | N | CURRENT_TIMESTAMP | 更新时间 |
| 编号 | 名称 | 数据类型 | 长度 | 小数位 | 允许空值 | 主键 | 默认值 | 说明 |
| 1 | financial_expenses_id | int | 10 | 0 | N | Y | 财务费用ID | |
| 2 | lawyer_account | int | 10 | 0 | Y | N | 0 | 律师账号 |
| 3 | lawyers_name | varchar | 64 | 0 | Y | N | 律师姓名 | |
| 4 | lawyers_phone_number | varchar | 64 | 0 | Y | N | 律师电话 | |
| 5 | entire_period_of_actual_operation | varchar | 64 | 0 | Y | N | 从业年限 | |
| 6 | case_name | varchar | 64 | 0 | Y | N | 案件名称 | |
| 7 | case_date | date | 10 | 0 | Y | N | 案件日期 | |
| 8 | case_amount | int | 10 | 0 | Y | N | 0 | 案件金额 |
| 9 | cost_details | text | 65535 | 0 | Y | N | 费用明细 | |
| 10 | create_time | datetime | 19 | 0 | N | N | CURRENT_TIMESTAMP | 创建时间 |
| 11 | update_time | timestamp | 19 | 0 | N | N | CURRENT_TIMESTAMP | 更新时间 |
| 编号 | 名称 | 数据类型 | 长度 | 小数位 | 允许空值 | 主键 | 默认值 | 说明 |
| 1 | hits_id | int | 10 | 0 | N | Y | 点赞ID: | |
| 2 | user_id | int | 10 | 0 | N | N | 0 | 点赞人: |
| 3 | create_time | timestamp | 19 | 0 | N | N | CURRENT_TIMESTAMP | 创建时间: |
| 4 | update_time | timestamp | 19 | 0 | N | N | CURRENT_TIMESTAMP | 更新时间: |
| 5 | source_table | varchar | 255 | 0 | Y | N | 来源表: | |
| 6 | source_field | varchar | 255 | 0 | Y | N | 来源字段: | |
| 7 | source_id | int | 10 | 0 | N | N | 0 | 来源ID: |
| 编号 | 名称 | 数据类型 | 长度 | 小数位 | 允许空值 | 主键 | 默认值 | 说明 |
| 1 | laws_and_regulations_id | int | 10 | 0 | N | Y | 法律法规ID | |
| 2 | regulatory_name | varchar | 64 | 0 | Y | N | 法规名称 | |
| 3 | release_time | date | 10 | 0 | Y | N | 发布时间 | |
| 4 | number_of_regulations | varchar | 64 | 0 | Y | N | 法规条数 | |
| 5 | regulatory_details | text | 65535 | 0 | Y | N | 法规详情 | |
| 6 | regulatory_content | text | 65535 | 0 | Y | N | 法规内容 | |
| 7 | create_time | datetime | 19 | 0 | N | N | CURRENT_TIMESTAMP | 创建时间 |
| 8 | update_time | timestamp | 19 | 0 | N | N | CURRENT_TIMESTAMP | 更新时间 |
| 编号 | 名称 | 数据类型 | 长度 | 小数位 | 允许空值 | 主键 | 默认值 | 说明 |
| 1 | lawyer_information_id | int | 10 | 0 | N | Y | 律师信息ID | |
| 2 | lawyer_account | int | 10 | 0 | Y | N | 0 | 律师账号 |
| 3 | lawyers_name | varchar | 64 | 0 | Y | N | 律师姓名 | |
| 4 | lawyers_gender | varchar | 64 | 0 | Y | N | 律师性别 | |
| 5 | lawyers_photo | varchar | 255 | 0 | Y | N | 律师照片 | |
| 6 | lawyers_age | varchar | 64 | 0 | Y | N | 律师年龄 | |
| 7 | lawyers_phone_number | varchar | 64 | 0 | Y | N | 律师电话 | |
| 8 | entire_period_of_actual_operation | varchar | 64 | 0 | Y | N | 从业年限 | |
| 9 | proficient_in_areas_of_expertise | varchar | 64 | 0 | Y | N | 擅长领域 | |
| 10 | lawyer_experience | text | 65535 | 0 | Y | N | 律师经验 | |
| 11 | lawyer_details | text | 65535 | 0 | Y | N | 律师详情 | |
| 12 | hits | int | 10 | 0 | N | N | 0 | 点击数 |
| 13 | praise_len | int | 10 | 0 | N | N | 0 | 点赞数 |
| 14 | create_time | datetime | 19 | 0 | N | N | CURRENT_TIMESTAMP | 创建时间 |
| 15 | update_time | timestamp | 19 | 0 | N | N | CURRENT_TIMESTAMP | 更新时间 |
| 编号 | 名称 | 数据类型 | 长度 | 小数位 | 允许空值 | 主键 | 默认值 | 说明 |
| 1 | lawyer_users_id | int | 10 | 0 | N | Y | 律师用户ID | |
| 2 | lawyers_name | varchar | 64 | 0 | Y | N | 律师姓名 | |
| 3 | lawyers_gender | varchar | 64 | 0 | Y | N | 律师性别 | |
| 4 | lawyers_age | int | 10 | 0 | Y | N | 0 | 律师年龄 |
| 5 | lawyers_phone_number | varchar | 16 | 0 | Y | N | 律师电话 | |
| 6 | entire_period_of_actual_operation | int | 10 | 0 | Y | N | 0 | 从业年限 |
| 7 | proficient_in_areas_of_expertise | text | 65535 | 0 | Y | N | 擅长领域 | |
| 8 | examine_state | varchar | 16 | 0 | N | N | 已通过 | 审核状态 |
| 9 | user_id | int | 10 | 0 | N | N | 0 | 用户ID |
| 10 | create_time | datetime | 19 | 0 | N | N | CURRENT_TIMESTAMP | 创建时间 |
| 11 | update_time | timestamp | 19 | 0 | N | N | CURRENT_TIMESTAMP | 更新时间 |
| 编号 | 名称 | 数据类型 | 长度 | 小数位 | 允许空值 | 主键 | 默认值 | 说明 |
| 1 | learning_resource_id | int | 10 | 0 | N | Y | 学习资源ID | |
| 2 | data_name | varchar | 64 | 0 | Y | N | 资料名称 | |
| 3 | information_images | varchar | 255 | 0 | Y | N | 资料图片 | |
| 4 | release_time | date | 10 | 0 | Y | N | 发布时间 | |
| 5 | data_files | varchar | 255 | 0 | Y | N | 资料文件 | |
| 6 | information_content | text | 65535 | 0 | Y | N | 资料内容 | |
| 7 | information_details | text | 65535 | 0 | Y | N | 资料详情 | |
| 8 | hits | int | 10 | 0 | N | N | 0 | 点击数 |
| 9 | praise_len | int | 10 | 0 | N | N | 0 | 点赞数 |
| 10 | create_time | datetime | 19 | 0 | N | N | CURRENT_TIMESTAMP | 创建时间 |
| 11 | update_time | timestamp | 19 | 0 | N | N | CURRENT_TIMESTAMP | 更新时间 |
| 编号 | 名称 | 数据类型 | 长度 | 小数位 | 允许空值 | 主键 | 默认值 | 说明 |
| 1 | notice_id | mediumint | 8 | 0 | N | Y | 公告id: | |
| 2 | title | varchar | 125 | 0 | N | N | 标题: | |
| 3 | content | longtext | 2147483647 | 0 | Y | N | 正文: | |
| 4 | create_time | timestamp | 19 | 0 | N | N | CURRENT_TIMESTAMP | 创建时间: |
| 5 | update_time | timestamp | 19 | 0 | N | N | CURRENT_TIMESTAMP | 更新时间: |
| 编号 | 名称 | 数据类型 | 长度 | 小数位 | 允许空值 | 主键 | 默认值 | 说明 |
| 1 | online_consultation_id | int | 10 | 0 | N | Y | 在线咨询ID | |
| 2 | user_account | int | 10 | 0 | Y | N | 0 | 用户账号 |
| 3 | user_name | varchar | 64 | 0 | Y | N | 用户姓名 | |
| 4 | user_phone_number | varchar | 64 | 0 | Y | N | 用户电话 | |
| 5 | lawyer_account | int | 10 | 0 | Y | N | 0 | 律师账号 |
| 6 | lawyers_name | varchar | 64 | 0 | Y | N | 律师姓名 | |
| 7 | consultation_time | date | 10 | 0 | Y | N | 咨询时间 | |
| 8 | consultation_content | text | 65535 | 0 | Y | N | 咨询内容 | |
| 9 | lawyers_reply | text | 65535 | 0 | Y | N | 律师回复 | |
| 10 | create_time | datetime | 19 | 0 | N | N | CURRENT_TIMESTAMP | 创建时间 |
| 11 | update_time | timestamp | 19 | 0 | N | N | CURRENT_TIMESTAMP | 更新时间 |
| 编号 | 名称 | 数据类型 | 长度 | 小数位 | 允许空值 | 主键 | 默认值 | 说明 |
| 1 | praise_id | int | 10 | 0 | N | Y | 点赞ID: | |
| 2 | user_id | int | 10 | 0 | N | N | 0 | 点赞人: |
| 3 | create_time | timestamp | 19 | 0 | N | N | CURRENT_TIMESTAMP | 创建时间: |
| 4 | update_time | timestamp | 19 | 0 | N | N | CURRENT_TIMESTAMP | 更新时间: |
| 5 | source_table | varchar | 255 | 0 | Y | N | 来源表: | |
| 6 | source_field | varchar | 255 | 0 | Y | N | 来源字段: | |
| 7 | source_id | int | 10 | 0 | N | N | 0 | 来源ID: |
| 8 | status | bit | 1 | 0 | N | N | 1 | 点赞状态:1为点赞,0已取消 |
| 编号 | 名称 | 数据类型 | 长度 | 小数位 | 允许空值 | 主键 | 默认值 | 说明 |
| 1 | registered_users_id | int | 10 | 0 | N | Y | 注册用户ID | |
| 2 | user_name | varchar | 64 | 0 | Y | N | 用户姓名 | |
| 3 | user_gender | varchar | 64 | 0 | Y | N | 用户性别 | |
| 4 | user_age | int | 10 | 0 | Y | N | 0 | 用户年龄 |
| 5 | user_phone_number | varchar | 16 | 0 | Y | N | 用户电话 | |
| 6 | examine_state | varchar | 16 | 0 | N | N | 已通过 | 审核状态 |
| 7 | user_id | int | 10 | 0 | N | N | 0 | 用户ID |
| 8 | create_time | datetime | 19 | 0 | N | N | CURRENT_TIMESTAMP | 创建时间 |
| 9 | update_time | timestamp | 19 | 0 | N | N | CURRENT_TIMESTAMP | 更新时间 |
| 编号 | 名称 | 数据类型 | 长度 | 小数位 | 允许空值 | 主键 | 默认值 | 说明 |
| 1 | sensitive_vocabulary_id | int | 10 | 0 | N | Y | 敏感词汇ID | |
| 2 | sensitive_vocabulary | varchar | 64 | 0 | Y | N | 敏感词汇 | |
| 3 | create_time | datetime | 19 | 0 | N | N | CURRENT_TIMESTAMP | 创建时间 |
| 4 | update_time | timestamp | 19 | 0 | N | N | CURRENT_TIMESTAMP | 更新时间 |
| 编号 | 名称 | 数据类型 | 长度 | 小数位 | 允许空值 | 主键 | 默认值 | 说明 |
| 1 | slides_id | int | 10 | 0 | N | Y | 轮播图ID: | |
| 2 | title | varchar | 64 | 0 | Y | N | 标题: | |
| 3 | content | varchar | 255 | 0 | Y | N | 内容: | |
| 4 | url | varchar | 255 | 0 | Y | N | 链接: | |
| 5 | img | varchar | 255 | 0 | Y | N | 轮播图: | |
| 6 | hits | int | 10 | 0 | N | N | 0 | 点击量: |
| 7 | create_time | timestamp | 19 | 0 | N | N | CURRENT_TIMESTAMP | 创建时间: |
| 8 | update_time | timestamp | 19 | 0 | N | N | CURRENT_TIMESTAMP | 更新时间: |
| 编号 | 名称 | 数据类型 | 长度 | 小数位 | 允许空值 | 主键 | 默认值 | 说明 |
| 1 | upload_id | int | 10 | 0 | N | Y | 上传ID | |
| 2 | name | varchar | 64 | 0 | Y | N | 文件名 | |
| 3 | path | varchar | 255 | 0 | Y | N | 访问路径 | |
| 4 | file | varchar | 255 | 0 | Y | N | 文件路径 | |
| 5 | display | varchar | 255 | 0 | Y | N | 显示顺序 | |
| 6 | father_id | int | 10 | 0 | Y | N | 0 | 父级ID |
| 7 | dir | varchar | 255 | 0 | Y | N | 文件夹 | |
| 8 | type | varchar | 32 | 0 | Y | N | 文件类型 |
| 编号 | 名称 | 数据类型 | 长度 | 小数位 | 允许空值 | 主键 | 默认值 | 说明 |
| 1 | user_id | mediumint | 8 | 0 | N | Y | 用户ID:[0,8388607]用户获取其他与用户相关的数据 | |
| 2 | state | smallint | 5 | 0 | N | N | 1 | 账户状态:[0,10](1可用|2异常|3已冻结|4已注销) |
| 3 | user_group | varchar | 32 | 0 | Y | N | 所在用户组:[0,32767]决定用户身份和权限 | |
| 4 | login_time | timestamp | 19 | 0 | N | N | CURRENT_TIMESTAMP | 上次登录时间: |
| 5 | phone | varchar | 11 | 0 | Y | N | 手机号码:[0,11]用户的手机号码,用于找回密码时或登录时 | |
| 6 | phone_state | smallint | 5 | 0 | N | N | 0 | 手机认证:[0,1](0未认证|1审核中|2已认证) |
| 7 | username | varchar | 16 | 0 | N | N | 用户名:[0,16]用户登录时所用的账户名称 | |
| 8 | nickname | varchar | 16 | 0 | Y | N | 昵称:[0,16] | |
| 9 | password | varchar | 64 | 0 | N | N | 密码:[0,32]用户登录所需的密码,由6-16位数字或英文组成 | |
| 10 | | varchar | 64 | 0 | Y | N | 邮箱:[0,64]用户的邮箱,用于找回密码时或登录时 | |
| 11 | email_state | smallint | 5 | 0 | N | N | 0 | 邮箱认证:[0,1](0未认证|1审核中|2已认证) |
| 12 | avatar | varchar | 255 | 0 | Y | N | 头像地址:[0,255] | |
| 13 | open_id | varchar | 255 | 0 | Y | N | 针对获取用户信息字段 | |
| 14 | create_time | timestamp | 19 | 0 | N | N | CURRENT_TIMESTAMP | 创建时间: |
| 15 | vip_level | varchar | 255 | 0 | Y | N | 会员等级 | |
| 16 | vip_discount | double | 11 | 2 | Y | N | 0.00 | 会员折扣 |
| 编号 | 名称 | 数据类型 | 长度 | 小数位 | 允许空值 | 主键 | 默认值 | 说明 |
| 1 | group_id | mediumint | 8 | 0 | N | Y | 用户组ID:[0,8388607] | |
| 2 | display | smallint | 5 | 0 | N | N | 100 | 显示顺序:[0,1000] |
| 3 | name | varchar | 16 | 0 | N | N | 名称:[0,16] | |
| 4 | description | varchar | 255 | 0 | Y | N | 描述:[0,255]描述该用户组的特点或权限范围 | |
| 5 | source_table | varchar | 255 | 0 | Y | N | 来源表: | |
| 6 | source_field | varchar | 255 | 0 | Y | N | 来源字段: | |
| 7 | source_id | int | 10 | 0 | N | N | 0 | 来源ID: |
| 8 | register | smallint | 5 | 0 | Y | N | 0 | 注册位置: |
| 9 | create_time | timestamp | 19 | 0 | N | N | CURRENT_TIMESTAMP | 创建时间: |
| 10 | update_time | timestamp | 19 | 0 | N | N | CURRENT_TIMESTAMP | 更新时间: |
| 编号 | 名称 | 数据类型 | 长度 | 小数位 | 允许空值 | 主键 | 默认值 | 说明 |
| 1 | work_affairs_id | int | 10 | 0 | N | Y | 工作事务ID | |
| 2 | lawyer_account | int | 10 | 0 | Y | N | 0 | 律师账号 |
| 3 | lawyers_name | varchar | 64 | 0 | Y | N | 律师姓名 | |
| 4 | registration_time | date | 10 | 0 | Y | N | 登记时间 | |
| 5 | job_name | varchar | 64 | 0 | Y | N | 工作名称 | |
| 6 | completion_status | varchar | 64 | 0 | Y | N | 完成状态 | |
| 7 | workflow | text | 65535 | 0 | Y | N | 工作流程 | |
| 8 | job_details | text | 65535 | 0 | Y | N | 工作详情 | |
| 9 | create_time | datetime | 19 | 0 | N | N | CURRENT_TIMESTAMP | 创建时间 |
| 10 | update_time | timestamp | 19 | 0 | N | N | CURRENT_TIMESTAMP | 更新时间 |
| 编号 | 名称 | 数据类型 | 长度 | 小数位 | 允许空值 | 主键 | 默认值 | 说明 |
| 1 | work_logs_id | int | 10 | 0 | N | Y | 工作日志ID | |
| 2 | lawyer_account | int | 10 | 0 | Y | N | 0 | 律师账号 |
| 3 | lawyers_name | varchar | 64 | 0 | Y | N | 律师姓名 | |
| 4 | working_date | date | 10 | 0 | Y | N | 工作日期 | |
| 5 | job_responsibilities | varchar | 64 | 0 | Y | N | 工作内容 | |
| 6 | job_details | text | 65535 | 0 | Y | N | 工作详情 | |
| 7 | create_time | datetime | 19 | 0 | N | N | CURRENT_TIMESTAMP | 创建时间 |
| 8 | update_time | timestamp | 19 | 0 | N | N | CURRENT_TIMESTAMP | 更新时间 |
整个律师事务所管理系统的需求分析主要对系统总体架构以及功能模块的设计,通过建立E-R模型和数据库逻辑系统设计完成了数据库系统设计。
4 律师事务所管理系统详细设计与实现
律师事务所管理系统的详细设计与实现主要是根据前面的律师事务所管理系统的需求分析和律师事务所管理系统的总体设计来设计页面并实现业务逻辑。主要从律师事务所管理系统界面实现、业务逻辑实现这两部分进行介绍。
4.1注册用户功能模块
4.1.1 前台首页界面
在律师事务所管理系统的前台首页界面上采用了上+中+下的方式来布局界面,最右上角是登录+注册+搜索这三个链接,下面依次是导航栏+轮播图以及下面的公告栏,,其主界面展示如下图所示。

图4-1 前台首页界面图
4.1.2 注册界面
不是律师事务所管理系统中正式用户的是可以在线进行注册的,当填写上自己的账号+设置密码+确认密码+昵称+邮箱+电话+身份后+年龄等再点击“注册”按钮后将会先验证输入的有没有空数据,再次验证密码和确认密码是否是一样的,最后验证输入的账户名和数据库表中已经注册的账户名是否重复,只有都验证没问题后即可会员注册成功。其注册界面展示如下图所示。

图4-2 注册界面图
4.1.3 登录界面
律师事务所管理系统中的前台上注册后的会员是可以通过自己的账户名和密码进行登录的,当会员输入完整的自己的账户名和密码信息并点击“登录”按钮后,将会首先验证输入的有没有空数据,再次验证输入的账户名+密码和数据库中当前保存的用户信息是否一致,只有在一致后将会登录成功并自动跳转到律师事务所管理系统的首页中;否则将会提示相应错误信息,用户登录界面如下图所示。

图4-3登录界面图
4.1.4在线咨询界面
用户可以在线提交法律咨询问题,并与律师进行交流和解答。可以查看在线咨询的详情,包括用户账号、用户姓名、用户电话、律师账号、律师姓名、咨询时间等信息,还可以进行查询、重置和删除等操作。在线咨询界面如下图所示。

图4-4在线咨询界面图
用户可以查询法律法规的功能,了解具体法律条款。可以查看法规名称、发布时间、法规条数、法规详情、法规内容、创建时间等信息,还可以进行查询、重置等操作。法律法规界面如下图所示。

图4-5法律法规界面图
4.2管理员功能模块
4.2.1 系统用户界面
律师事务所管理系统中的管理人员是可以对前台注册的用户进行管理。系统用户界面如下图所示。

图4-6系统用户界面图
管理员点击“律师信息管理”菜单会显示出律师信息列表、律师信息添加两个子菜单,支持通过输入律师姓名进行查询、重置和删除,如果想要添加新的律师信息,输入律师账号、律师性别、律师年龄、从业年限、律师经验等信息,点击“提交”按钮就可以添加了,同时可以选择某一条律师信息类型,点击“删除”进行删除。律师信息列表和律师信息添加界面如下图所示。

图4-7律师信息列表界面图

图4-8律师信息添加界面图
4.2.3 学习资源管理界面
管理员点击“学习资源管理”菜单会显示出学习资源列表、学习资源添加两个子菜单,支持通过输入资料名称进行查询、重置和删除,还可以查看用户用学习资源的评论。如果想要添加新的学习资源信息,输入资料名称、发布时间、资料内容等信息,点击“提交”按钮就可以添加了,同时可以选择某一条学习资源,点击“删除”进行删除。学习资源列表和学习资源添加界面如下图所示。

图4-9学习资源列表界面图

图4-10学习资源添加界面图
4.3.1客户案件界面
管理律师负责的案件信息,包括案件详情、进度跟踪、相关文件等。输入案件名称、案件文件、案件详情等内容点提交可以添加新的案件信息。还可以进行查询、重置、添加和删除等操作。界面如下图所示。

图4-11客户案件界面图

图4-12客户案件添加界面图
4.3.2收案登记界面
记录新案件的接收情况,包括律师账号、律师姓名、客户名称、案件名称、收案时间、收案详情等信息。通过输入律师姓名、客户名称、案件名称进行查询、重置、添加和删除等操作。界面如下图所示。

图4-13收案登记界面图
律师可以记录日常工作的详细情况,如会议记录、工作计划等。输入工作日期、工作内容、工作详情等信息可以添加新的工作日记。通过输入律师姓名、工作日期进行查询、重置、添加和删除等操作。界面如下图所示。

图4-14工作日记界面图

图4-15工作日记添加界面图
5系统测试
5.1 系统测试用例
系统测试包括:用户登录功能测试、用户注册功能测试、律师信息展示功能测试、财务费用添加功能测试,如表5-1、5-2、5-3、5-4所示:
表5-1 用户登录功能测试表
| 测试名称 | 测试功能 | 操作 | 操作过程 | 预期结果 | 测试结果 |
| 用户登录模块测试 | 正确输入用户信息,用户成功登录 | 输入用户的信息 | 1.在密码框输入用户密码。2.点击登录 | 跳转到首页 | 正确 |
用户注册功能测试:
表5-2 用户登录功能测试表
| 测试名称 | 测试功能 | 操作 | 操作过程 | 预期结果 | 测试结果 |
| 用户注册模块测试 | 正确输入用户星系,完成用户注册 | 输入用户的基本信息 | 在注册页面填写用户相应的信息,然后点击“注册”按钮。 | 提示成功并跳转到登录界面 | 正确 |
| 用户注册模块测试 | 用户注册失败 | 用户两次输入密码不一致 | 用户在注册页面填写信息时输入两个不一致的密码然后点击“注册”按钮。 | 注册失败提示两次密码输入不一致 | 正确 |
律师信息界面测试:
表5-3 律师信息界面测试表
| 测试名称 | 测试功能 | 操作 | 操作过程 | 预期结果 | 测试结果 |
| 律师信息功能模块测试 | 律师信息正常的显示 | 浏览律师信息 | 在前台首页选择一个律师分类进入分类列表,然后选择一个律师 | 进入该律师的详细信息界面 | 正确 |
管理员添加财务费用测试:
表5-4 管理员添加财务费用测试表
| 测试名称 | 测试功能 | 操作 | 操作过程 | 预期结果 | 测试结果 |
| 管理员添加财务费用测试 | 添加财务费用成功的情况 | 输入新财务费用的基本信息 | 后台选择“发布财务费用”选项,然后填写新财务费用基本信息点击“添加”按钮 | 新财务费用源添加成功 | 正确 |
| 管理员添加财务费用测试 | 添加财务费用失败的情况 | 输入财务费用基本信息不完全 | 后台选择“发布财务费用”选项,然后不完全填写财务费用信息,点击“添加”按钮。 | 对应信息框后出现提示请输入XXXX信息 | 正确 |
| 管理员添加财务费用测试 | 添加财务费用失败的情况 | 管理员在价格框输入非数字字符 | 后台选择“发布财务费用源”选项然后再价格框输入非数字字符,点击“添加”按钮。 | 添加失败,提示“价格必须时货币格式!” | 正确 |
通过编写律师事务所管理系统的测试用例,已经检测完用户登录功能测试、用户注册功能测试、律师信息展示功能测试、财务费用添加功能测试,通过这4大模块为律师事务所管理系统的后期推广运营提供了强力的技术支撑。
结论
至此,律师事务所管理系统已经结束,在开发前做了许多的准备,在本系统的设计和开发过程中阅览和学习了许多文献资料,从中我也收获了很多宝贵的方法和设计思路,对系统的开发也起到了很重要的作用,系统的开发技术选用的都是自己比较熟悉的,比如Web、PHP技术、MYSQL,这些技术都是在以前的学习中学到了,其中许多的设计思路和方法都是在以前不断地学习中摸索出来的经验,其实对于我们来说工作量还是比较大的,但是正是由于之前的积累与准备,才能顺利的完成这个项目,由此看来,积累经验跟做好准备是十分重要的事情。
当然在该系统的设计与实现的过程中也离不开老师以及同学们的帮助,正是因为他们的指导与帮助,我才能够成功的在预期内完成了这个系统。同时在这个过程当中我也收获了很多东西,此系统也有需要改进的地方,但是由于专业知识的浅薄,并不能做到十分完美,希望以后有机会可以让其真正的投入到使用之中。
参考文献
[1]张曰花,陈红娟,刘婷婷.基于HTML5+PHP技术的化妆品网站设计与实现[J].现代信息科技,2023,7(24):33-36+40.DOI:10.19850/j.cnki.2096-4706.2023.24.008.
[2]龙锦才,张婷.基于PHP的违纪教育单管理系统设计与实现[J].电脑编程技巧与维护,2023,(12):75-77+149.DOI:10.16184/j.cnki.comprg.2023.12.011.
[3]胡涵毅.基于PHP的校园资源共享平台设计与实现[J].现代信息科技,2023,7(23):1-5.DOI:10.19850/j.cnki.2096-4706.2023.23.001.
[4]赵朝进.基于PHP技术的动态网页设计和实现[J].电脑知识与技术,2023,19(33):21-23.DOI:10.14004/j.cnki.ckt.2023.1767.
[5]赵停停.基于MySQL数据库技术的Web动态网页设计研究[J].信息与电脑(理论版),2023,35(17):174-176.
[6]田娟.基于PHP+MySQL员工信息管理系统后台设计与实现[J].电脑知识与技术,2023,19(23):47-49.DOI:10.14004/j.cnki.ckt.2023.1170.
[7]许佳,李达.基于PHP+MySQL架构的医院危险化学品信息化管理系统设计与应用[J].现代医院管理,2023,21(03):115-118.
[8]彭一枫.基于PHP的大学生选修课网站的设计与实现[J].自动化应用,2023,64(10):229-232.
[9]张日花,刘婷婷,陈红娟.基于PHP+MySQL的在线相册设计与实现[J].现代信息科技,2023,7(07):15-19.DOI:10.19850/j.cnki.2096-4706.2023.07.004.
[10]蒋先梅.基于PHP的学生信息管理系统的设计与实现[J].无线互联科技,2023,20(01):45-47.
[11]Chun L ,Yijia X ,Yong F , et al.VulEye: A Novel Graph Neural Network Vulnerability Detection Approach for PHP Application[J].Applied Sciences,2023,13(2):825-825.
[12]Francisca M ,João F ,Nuno D V , et al.Development and Validation of a GC-MS-EI Method to Determine α-PHP in Blood: Application to Samples Collected During Medico-Legal Autopsies.[J].Journal of analytical toxicology,2022,47(3):
[13]Robert H ,Jakub M ,Filip Z , et al.PeachPie: Mature PHP to CLI compiler[J].Journal of Computer Languages,2022,73
[14]温长松.基于PHP+MySQL的疫情防控信息填报收集系统设计与实现[J].电脑编程技巧与维护,2022,(09):110-112+172.DOI:10.16184/j.cnki.comprg.2022.09.044.
[15]Magdalena S ,Ewelina J ,Anna C N , et al.Selective transduction of cerebellar Purkinje and granule neurons using delivery of AAV-PHP.eB and AAVrh10 vectors at axonal terminal locations#13;[J].Frontiers in Molecular Neuroscience,2022,15947490-947490.
[16]Seongmin J ,K. H S ,Xiaozhe D , et al.Structural basis of receptor usage by the engineered capsid AAV-PHP.eB[J].Molecular Therapy - Methods Clinical Development,2022,26343-354.
[17]赵婉彤.基于PHP与MySQL的动态网站设计与实现[J].电脑编程技巧与维护,2022,(08):103-105+109.DOI:10.16184/j.cnki.comprg.2022.08.022.
[18]代立晨.面向Web端的微邻里律师服务系统设计与实现[D].中南民族大学,2022.DOI:10.27710/d.cnki.gznmc.2022.000620.
[19]陈海琼,邹起霞,何曼莹等.基于PHP的题库练习系统的设计与实现[J].电声技术,2021,45(09):64-67.DOI:10.16311/j.audioe.2021.09.017.
[20]祝云辉,知识产权事务所管理系统软件.安徽省,安徽万硕科技产业,2020-12-01.
致 谢
律师事务所管理系统的完成,标志着我即将结束大学的校园生活并跨入社会。在即将毕业的此刻,我想对所有帮助过我的师长、同学和亲人表达我发自内心的谢意。
感谢学校这个大家庭,在这里我们总能找到自己的归属。学校始终在向我们传达着温暖和关怀,接纳和包容我们的缺点。学校给我最大的感受便是要将自己的专业知识与实践相结合,而我也正在努力的成为学校所要求的应用型人才。
感谢各位老师,学院使我从懵懂一步步走向成熟。在这里每个老师都拥有着最大的善意和耐心,来教育我们这群大孩子。学院举办的各类活动是给予我锻炼自己的机会,正是这些机会让我成为了更好的自己,提升了自己各方面的能力。
其次我要感谢我的论文指导老师。我之所以被老师所吸引,是因为老师对于学生友爱和对于工作认真的态度。从选题到开题到论文的撰写,老师一直都在悉心的指导,在指出存在的问题后会与我们探讨解决方法。
最后,我要对即将参与本篇论文审阅和答辩的各位老师表示感谢。
请关注点赞+私信博主,免费领取项目源码
1092

被折叠的 条评论
为什么被折叠?



