基于springboot的网上作业管理系统的设计与实现
摘 要
本研究旨在解决网上作业管理系统的问题,设计并实现了基于SpringBoot的网上作业管理系统。系统主要包括管理员、教师用户和学生用户三类角色,涵盖课程信息管理、作业管理和通知公告管理等功能模块。
在软件开发过程中,系统采用面向对象的开发模式,结合MySQL数据库作为后台数据存储单元,利用SpringBoot框架、Java技术和Ajax技术进行编码和开发,实现了系统的全面功能。管理员和教师用户可以管理课程信息、作业布置、作业提交和批复,学生用户可以提交作业并查看相关通知公告。
通过系统的设计与开发,教师能够便捷管理作业布置和批复,学生能够方便提交作业并获取及时反馈。系统提供了作业提交统计表和各类管理功能,为教学质量提升和学生学业进步提供了有效支持。
关键词:网上作业管理系统、SpringBoot、Java、MySQL数据库。
Design and Implementation of an Online Homework Management System Based on Springboot
Abstract
This study aims to solve the problems of homework management systems and designs and implements an online homework management system based on SpringBoot. The system mainly includes three types of roles: administrator, teacher user, and student user, covering functional modules such as course information management, homework management, and notification and announcement management.
In the software development process, the system adopts an object-oriented development model, combined with MySQL database as the backend data storage unit, and uses SpringBoot framework, Java technology, and Ajax technology for coding and development, achieving comprehensive functionality of the system. Administrators and teacher users can manage course information, homework assignments, homework submission and approval, while student users can submit homework and view relevant notification announcements.
Through the design and development of the system, teachers can easily manage homework assignments and approvals, and students can easily submit assignments and receive timely feedback. The system provides homework submission statistics and various management functions, providing effective support for improving teaching quality and student academic progress.
Keywords: online homework management system, SpringBoot, Java, MySQL database.
目 录
1 系统概述
1.1 课题研究背景
在信息化广泛应用的背景下,计算机在学校教学中的重要性不断凸显。教师批改作业的方式存在诸多不便,如实时批改深度不够、磁盘批改不安全、邮件批改繁琐等。为提高作业管理效率、解决批改方式的缺陷,开发一个功能完善、操作方便的网上作业管理系统显得迫切重要。
目前,国内外针对作业管理的研究和软件开发已经取得一定进展,但大多数系统主要用于远程教育,在高校中应用较少。因此,急需设计一个适用于各类高校的网上作业管理系统。该系统应简单易用,不仅适合计算机专业人员,也适合非专业人员安装和操作。
基于SpringBoot的网上作业管理系统的设计与实现,将解决传统批改方式的种种不便之处。系统将提供便捷的作业批改功能,使教师能够高效管理学生作业,学生也能方便提交作业并获得及时反馈。这样的系统将为高校教学提供更便捷、高效的作业管理平台,促进教学质量的提升和学生学业的进步。
1.2研究现状
随着信息技术快速发展和教育数字化推进,网上作业管理系统已成为学校教育管理的关键组成部分。学术界关注网上作业管理系统的设计、功能和应用,探索高效的作业布置、提交和批改方法,并研究数据存储、管理方式,以及利用数据分析和挖掘技术提供个性化学习支持。
实践中,许多学校和机构引入网上作业管理系统取得积极效果。这些系统通过在线作业布置、自动批改等功能提升教师工作效率和学生学习体验,同时为家长提供更直观了解孩子学习情况的途径,促进家校合作。
然而,网上作业管理系统仍面临挑战。用户体验和界面设计需更人性化易用,数据安全和隐私保护也备受关注,确保学生作业和信息安全。
综上所述,网上作业管理系统取得一定进展,但仍需进一步研究和改进。基于SpringBoot的网上作业管理系统设计与实现需要注重人性化界面设计、数据安全性,并提供更完善、高效、安全的学生作业管理解决方案,推动教育信息化发展和提升教学质量。
1.3 主要内容
经过全面的需求分析,我们设计出了一个全新的网上作业管理系统,它不仅拥有完善的数据库,而且还拥有先进的数据流程,以及良好的运行环境,此外,我们还精心设计了主要界面和相关组件,并且详细阐述了该系统的实施步骤。
通过使用Java技术,我们可以从数据库中提取和写入信息,并且可以直接对数据库进行操作。此外,我们还可以在网页上添加动态内容,以满足网上作业管理系统的基本需求。
2 系统开发环境
2.1 SpringBoot框架介绍
Spring框架是Java平台上的一种开源应用框架,提供具有控制反转特性的容器。尽管Spring框架自身对编程模型没有限制,但其在Java应用中的频繁使用让它备受青睐,以至于后来让它作为EJB(EnterpriseJavaBeans)模型的补充,甚至是替补。Spring框架为开发提供了一系列的解决方案,比如利用控制反转的核心特性,并通过依赖注入实现控制反转来实现管理对象生命周期容器化,利用面向切面编程进行声明式的事务管理,整合多种持久化技术管理数据访问,提供大量优秀的Web框架方便开发等等。Spring框架具有控制反转(IOC)特性,IOC旨在方便项目维护和测试,它提供了一种通过Java的反射机制对Java对象进行统一的配置和管理的方法。Spring框架利用容器管理对象的生命周期,容器可以通过扫描XML文件或类上特定Java注解来配置对象,开发者可以通过依赖查找或依赖注入来获得对象。Spring框架具有面向切面编程(AOP)框架,SpringAOP框架基于代理模式,同时运行时可配置;AOP框架主要针对模块之间的交叉关注点进行模块化。Spring框架的AOP框架仅提供基本的AOP特性,虽无法与AspectJ框架相比,但通过与AspectJ的集成,也可以满足基本需求。Spring框架下的事务管理、远程访问等功能均可以通过使用SpringAOP技术实现。Spring的事务管理框架为Java平台带来了一种抽象机制,使本地和全局事务以及嵌套事务能够与保存点一起工作,并且几乎可以在Java平台的任何环境中工作。Spring集成多种事务模板,系统可以通过事务模板、XML或Java注解进行事务配置,并且事务框架集成了消息传递和缓存等功能。Spring的数据访问框架解决了开发人员在应用程序中使用数据库时遇到的常见困难。它不仅对Java:JDBC、iBATS/MyBATIs、Hibernate、Java数据对象(JDO)、ApacheOJB和ApacheCayne等所有流行的数据访问框架中提供支持,同时还可以与Spring的事务管理一起使用,为数据访问提供了灵活的抽象。Spring框架最初是没有打算构建一个自己的WebMVC框架,其开发人员在开发过程中认为现有的StrutsWeb框架的呈现层和请求处理层之间以及请求处理层和模型之间的分离不够,于是创建了SpringMVC。
2.2 JAVA语言
Java语言在计算机的程序应用过程当中,属于非常重要的一个应用软件,因为它的性能比较高,而且能够应用在多重领域 当中,因此该程序在计算机的软件程序应用当中的范围相对来说是比较广泛的。而从专业的技术角度来说,Java程序的应用的 实用性也是非常强的,这是因为它与传统的C语言或C++相比没有太大的基本结构的变化,也就是说它的语法结构是相对单一 ,而且具有稳定的特性,还有更重要的一点是Java程序语言的基本参考对象就是C语言,所以他的程序编写并不是很复杂,而且 还能够起到优化工作效率提升系统设计本身的基础功能的作用,因此他也就受到了非常广泛的程序员们的青睐。 在此次进行系统设计开发研究的过程当中,还发现Java程序语言之所以能够得到市场上更多用户的好评和青睐,其根本原 因在于他能够具备各种语言的自身独特优点的展现,也就是说它的兼容性是常强的。因此,我们因此我们可以说在任何一个程序的开发过程当中,Java语言程序的应用是必不可少的,它他在程序员进行改动的时候,哪怕是一个程序字母的改动,都可以 形成一种特定的程序,这是 Java程序,非常独特的另一个优点。不仅如此,Java源程序的可移植性也是非常大,而且它的安全 系数很高,能够通过不同方式进行移植到其他程序当中,而且可以兼容不同程序的系统,在运行的过程当中,其安全系数也是 非常强的,能够确保用户在使用网络的过程当中去确保网络的安全,而正是基于这样的可移植性,为程序员节约了很多的系统 语言程序的开发设计的时间,这是非常难得的一种自有优势。
2.3 MySql数据库
Mysql的语言具有非常高的灵活性,它的结构简单易懂,但是它的功能强大,可以快速、准确地存储大量的数据,这使得它成为一种广泛应用的数据库系统。Mysql数据库在编程领域发挥着重要作用,它可以提供便捷的数据查询服务,具有极高的灵活性和强大的功能,而且使用的语言也更加简单易懂。
数据流程分析是一种将数据存储、更新、维护、管理等功能有机结合的过程,它不仅仅局限于计算机,而是一种更加复杂的系统,需要更多的技术手段来支持。此外,数据库管理也是一种更加复杂的系统,它可以更好地管理、更新、维护和更新数据,从而确保数据的安全性。由于Mysql具有强大的数据处理能力,因此我们在开发这个系统时,主要使用它来管理数据。
3 需求分析
3.1技术可行性:技术背景
Windows操作系统是网上作业管理系统的核心,它的性能足以满足普通网站的web服务器需求,而且它采用的技术也是当下最为流行的,它们不仅拥有自身的特点,还能够满足不同的需求。
该系统采用Java编程语言,并且搭载了Mysql数据库,能够支持快速、高效的数据传输,并且能够灵活地调整数据库的参数,满足不同的应用场景,保证了网站的高效率、高质量,最终达到了预期的效果。
(1)硬件可行性分析
系统管理和信息分析的设计并不需要特殊的计算机配置,只需要保证它们能够正常运行,并且能够满足基本的代码编写和页面设计需求。但是,在搭建平台时,需要考虑到服务器的安全性,并且确保网站的访问流畅,避免出现延迟等问题,以达到最佳的性价比;
(2)软件可行性分析
采用云计算技术构建的这一完善的系统,具备良好的可延展度,并且具备智能化的流量管理功能,从而确保数据的实时更新,并且确保系统的稳定、高效地运作。
经过全面的可行性分析,我们可以断定,该系统的开发完全符合预期,没有任何挑战。
3.2经济可行性
在开发网上作业管理系统之前,我们通过对市场调研与其他相关管理系统的研究并没有花费任何费用。尽最大努力完成这些工作,并且会尽可能多地得到指导老师和同学的帮助。如果遇到一些棘手的问题,我们会尽最大努力去解决。因此,开发网上作业管理系统在经济上是十分可行的,而且不需要投入任何资金。
通过采用Java和Mysql数据库,我们能够实现一个更加成熟的系统,而且这种系统的开发成本低廉,可以满足大多数的需求。
3.3操作可行性:
经过优化的网上作业管理系统,其可操作性得益于其出众的用户体验,无论是管理者还是普通用户,只要点击一下就能轻松访问,而不必担心无法正确地查看或处理所有的数据。此外,还提供了一个易懂的界面,让用户更加轻松地访问各个功能模块,从而更好地满足其日常的工作需求。通过采用友好的界面和快捷的输入方式,我们的网上作业管理系统无论是初学者还是熟练的操作者,均可轻松实现各项功能,从而大大提高了其可操作性。
网上作业管理系统的完整UML用例图分别是图3-1、图3-2、图3-3。在参与者上包括教师用户、学生用户以及管理员。学生用户角色用例包括后台首页、课程信息管理、课程安排管理、作业布置管理、作业提交管理、作业批复管理、通知公告管理,学生用户角色用例如图3-1所示。

图3-1 网上作业管理系统学生用户角色用例图
教师用户角色用例包括后台首页、课程信息管理、课程安排管理、作业布置管理、作业提交管理、作业批复管理、通知公告管理,教师用户角色用例如图3-1所示。

图3-2 网上作业管理系统教师用户角色用例图
web后台管理上的管理员是维护整个网上作业管理系统中所有数据信息的,管理员可以进行登录、后台首页、系统用户、课程信息管理、课程安排管理、作业布置管理、作业提交管理、作业批复管理、班级信息管理、通知公告管理。管理员角色用例如图3-3所示。

3.5系统设计规则
通过使用Java和Mysql数据库,我们的网上作业管理系统能够提供高度稳定和完善的功能。
网上作业管理系统的设计与实现的设计思想如下:
1、操作简单易行,系统界面安全可靠:清晰易懂的页面布局,让您轻松获取有关网上作业管理系统的所有信息。
2、通过“即时发布、即时见效”,您可以立即获取有关网上作业管理系统的信息,并且可以在任何地方轻松查询。
3、该系统具有完善的功能,包括管理首页、系统用户、学校院系管理、班级名称管理、课程分类管理、课程作业管理、上交作业管理、评估反馈管理、通知提醒管理、系统管理、通知公告管理、资源管理、交流管理等。此外,还提供了维护和更新模块的功能。
3.6系统流程分析
(1)增加数据流程
系统中的所有用户(管理员、学生用户和教师用户)都可以实现增加数据功能,图3-3显示的就是在增加数据时的流程。

图3-3增加数据流程图
(2)修改数据流程
人无完人,每个人都有出错的时候,在录入系统信息的时候如果信息有错,可以对系统中的数据进行编辑。图3-4显示的就是修改数据的流程。

图3-5修改数据流程图
(3)删除数据流程
在系统中经常会出现一些过期的数据,比如考试等,那就可以直接删除这些数据,图3-5就是删除数据时的流程图。

图3-5删除数据流程图
4系统概要设计
4.1 概述
Internet技术为网上作业管理系统提供了一种全新的方法,它支持多种形态的网络应用,无论您身处何处,都可以轻松访问和操控该系统。此外,它还提供了一个简单易懂的操作流程,方便您快速、准确的完成任务。

图4-1 系统工作原理图
4.2 系统结构
本系统架构网站系统,本系统的具体功能如下:

图4-2系统功能结构图
系统的结构由多个功能模块构成,因此,我们需要把它们按照一定的顺序列出来,并且精心设计每个模块,以确保它们具备完整的功能,从而实现系统的完美结构。
系统功能模块图,如图4-3所示:

图4-3 系统功能模块图
4.3. 数据库设计
4.3.1 数据库实体
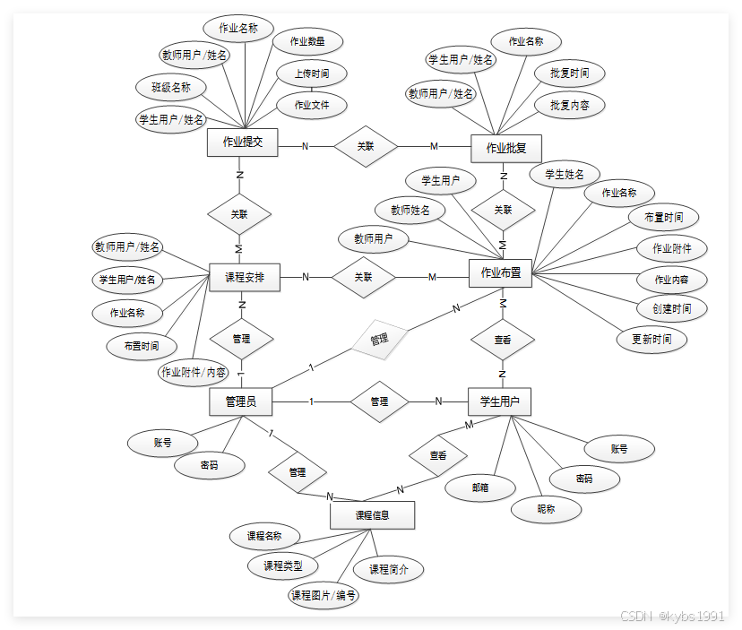
下面是整个网上作业管理系统中主要的数据库表总E-R实体关系图。

图4-7 网上作业管理系统总E-R关系图
4.3.2 数据库设计表
4.4 数据表
通过将E-R图转换为关系数据库,可以更好地理解数据之间的关联性,这种关联性可以通过表的形式来体现,其中每个表都包含了一个独立的字段。
| 编号 | 名称 | 数据类型 | 长度 | 小数位 | 允许空值 | 主键 | 默认值 | 说明 |
| 1 | token_id | int | 10 | 0 | N | Y | 临时访问牌ID | |
| 2 | token | varchar | 64 | 0 | Y | N | 临时访问牌 | |
| 3 | info | text | 65535 | 0 | Y | N | ||
| 4 | maxage | int | 10 | 0 | N | N | 2 | 最大寿命:默认2小时 |
| 5 | create_time | timestamp | 19 | 0 | N | N | CURRENT_TIMESTAMP | 创建时间: |
| 6 | update_time | timestamp | 19 | 0 | N | N | CURRENT_TIMESTAMP | 更新时间: |
| 7 | user_id | int | 10 | 0 | N | N | 0 | 用户编号: |
| 编号 | 名称 | 数据类型 | 长度 | 小数位 | 允许空值 | 主键 | 默认值 | 说明 |
| 1 | auth_id | int | 10 | 0 | N | Y | 授权ID: | |
| 2 | user_group | varchar | 64 | 0 | Y | N | 用户组: | |
| 3 | mod_name | varchar | 64 | 0 | Y | N | 模块名: | |
| 4 | table_name | varchar | 64 | 0 | Y | N | 表名: | |
| 5 | page_title | varchar | 255 | 0 | Y | N | 页面标题: | |
| 6 | path | varchar | 255 | 0 | Y | N | 路由路径: | |
| 7 | position | varchar | 32 | 0 | Y | N | 位置: | |
| 8 | mode | varchar | 32 | 0 | N | N | _blank | 跳转方式: |
| 9 | add | tinyint | 3 | 0 | N | N | 1 | 是否可增加: |
| 10 | del | tinyint | 3 | 0 | N | N | 1 | 是否可删除: |
| 11 | set | tinyint | 3 | 0 | N | N | 1 | 是否可修改: |
| 12 | get | tinyint | 3 | 0 | N | N | 1 | 是否可查看: |
| 13 | field_add | text | 65535 | 0 | Y | N | 添加字段: | |
| 14 | field_set | text | 65535 | 0 | Y | N | 修改字段: | |
| 15 | field_get | text | 65535 | 0 | Y | N | 查询字段: | |
| 16 | table_nav_name | varchar | 500 | 0 | Y | N | 跨表导航名称: | |
| 17 | table_nav | varchar | 500 | 0 | Y | N | 跨表导航: | |
| 18 | option | text | 65535 | 0 | Y | N | 配置: | |
| 19 | create_time | timestamp | 19 | 0 | N | N | CURRENT_TIMESTAMP | 创建时间: |
| 20 | update_time | timestamp | 19 | 0 | N | N | CURRENT_TIMESTAMP | 更新时间: |
| 编号 | 名称 | 数据类型 | 长度 | 小数位 | 允许空值 | 主键 | 默认值 | 说明 |
| 1 | class_information_id | int | 10 | 0 | N | Y | 班级信息ID | |
| 2 | class_name | varchar | 64 | 0 | Y | N | 班级名称 | |
| 3 | class_introduction | text | 65535 | 0 | Y | N | 班级介绍 | |
| 4 | create_time | datetime | 19 | 0 | N | N | CURRENT_TIMESTAMP | 创建时间 |
| 5 | update_time | timestamp | 19 | 0 | N | N | CURRENT_TIMESTAMP | 更新时间 |
| 编号 | 名称 | 数据类型 | 长度 | 小数位 | 允许空值 | 主键 | 默认值 | 说明 |
| 1 | course_arrangement_id | int | 10 | 0 | N | Y | 课程安排ID | |
| 2 | teacher_users | int | 10 | 0 | Y | N | 0 | 教师用户 |
| 3 | teachers_name | varchar | 64 | 0 | Y | N | 教师姓名 | |
| 4 | student_users | int | 10 | 0 | Y | N | 0 | 学生用户 |
| 5 | student_name | varchar | 64 | 0 | Y | N | 学生姓名 | |
| 6 | course_name | varchar | 64 | 0 | Y | N | 课程名称 | |
| 7 | class_time | datetime | 19 | 0 | Y | N | 上课时间 | |
| 8 | course_introduction | text | 65535 | 0 | Y | N | 课程简介 | |
| 9 | create_time | datetime | 19 | 0 | N | N | CURRENT_TIMESTAMP | 创建时间 |
| 10 | update_time | timestamp | 19 | 0 | N | N | CURRENT_TIMESTAMP | 更新时间 |
| 编号 | 名称 | 数据类型 | 长度 | 小数位 | 允许空值 | 主键 | 默认值 | 说明 |
| 1 | course_information_id | int | 10 | 0 | N | Y | 课程信息ID | |
| 2 | course_name | varchar | 64 | 0 | Y | N | 课程名称 | |
| 3 | course_type | varchar | 64 | 0 | Y | N | 课程类型 | |
| 4 | course_images | varchar | 255 | 0 | Y | N | 课程图片 | |
| 5 | course_id | varchar | 64 | 0 | Y | N | 课程编号 | |
| 6 | course_introduction | text | 65535 | 0 | Y | N | 课程简介 | |
| 7 | create_time | datetime | 19 | 0 | N | N | CURRENT_TIMESTAMP | 创建时间 |
| 8 | update_time | timestamp | 19 | 0 | N | N | CURRENT_TIMESTAMP | 更新时间 |
| 编号 | 名称 | 数据类型 | 长度 | 小数位 | 允许空值 | 主键 | 默认值 | 说明 |
| 1 | hits_id | int | 10 | 0 | N | Y | 点赞ID: | |
| 2 | user_id | int | 10 | 0 | N | N | 0 | 点赞人: |
| 3 | create_time | timestamp | 19 | 0 | N | N | CURRENT_TIMESTAMP | 创建时间: |
| 4 | update_time | timestamp | 19 | 0 | N | N | CURRENT_TIMESTAMP | 更新时间: |
| 5 | source_table | varchar | 255 | 0 | Y | N | 来源表: | |
| 6 | source_field | varchar | 255 | 0 | Y | N | 来源字段: | |
| 7 | source_id | int | 10 | 0 | N | N | 0 | 来源ID: |
| 编号 | 名称 | 数据类型 | 长度 | 小数位 | 允许空值 | 主键 | 默认值 | 说明 |
| 1 | homework_approval_id | int | 10 | 0 | N | Y | 作业批复ID | |
| 2 | teacher_users | int | 10 | 0 | Y | N | 0 | 教师用户 |
| 3 | teachers_name | varchar | 64 | 0 | Y | N | 教师姓名 | |
| 4 | student_users | int | 10 | 0 | Y | N | 0 | 学生用户 |
| 5 | student_name | varchar | 64 | 0 | Y | N | 学生姓名 | |
| 6 | assignment_name | varchar | 64 | 0 | Y | N | 作业名称 | |
| 7 | approval_time | datetime | 19 | 0 | Y | N | 批复时间 | |
| 8 | approval_content | varchar | 255 | 0 | Y | N | 批复内容 | |
| 9 | create_time | datetime | 19 | 0 | N | N | CURRENT_TIMESTAMP | 创建时间 |
| 10 | update_time | timestamp | 19 | 0 | N | N | CURRENT_TIMESTAMP | 更新时间 |
| 编号 | 名称 | 数据类型 | 长度 | 小数位 | 允许空值 | 主键 | 默认值 | 说明 |
| 1 | homework_assignment_id | int | 10 | 0 | N | Y | 作业布置ID | |
| 2 | teacher_users | int | 10 | 0 | Y | N | 0 | 教师用户 |
| 3 | teachers_name | varchar | 64 | 0 | Y | N | 教师姓名 | |
| 4 | student_users | int | 10 | 0 | Y | N | 0 | 学生用户 |
| 5 | student_name | varchar | 64 | 0 | Y | N | 学生姓名 | |
| 6 | assignment_name | varchar | 64 | 0 | Y | N | 作业名称 | |
| 7 | arrange_time | datetime | 19 | 0 | Y | N | 布置时间 | |
| 8 | homework_attachment | varchar | 255 | 0 | Y | N | 作业附件 | |
| 9 | assignment_content | text | 65535 | 0 | Y | N | 作业内容 | |
| 10 | create_time | datetime | 19 | 0 | N | N | CURRENT_TIMESTAMP | 创建时间 |
| 11 | update_time | timestamp | 19 | 0 | N | N | CURRENT_TIMESTAMP | 更新时间 |
| 编号 | 名称 | 数据类型 | 长度 | 小数位 | 允许空值 | 主键 | 默认值 | 说明 |
| 1 | homework_submission_id | int | 10 | 0 | N | Y | 作业提交ID | |
| 2 | student_users | int | 10 | 0 | Y | N | 0 | 学生用户 |
| 3 | student_name | varchar | 64 | 0 | Y | N | 学生姓名 | |
| 4 | class_name | varchar | 64 | 0 | Y | N | 班级名称 | |
| 5 | teacher_users | int | 10 | 0 | Y | N | 0 | 教师用户 |
| 6 | teachers_name | varchar | 64 | 0 | Y | N | 教师姓名 | |
| 7 | assignment_name | varchar | 64 | 0 | Y | N | 作业名称 | |
| 8 | submission_quantity | int | 10 | 0 | Y | N | 0 | 提交数量 |
| 9 | upload_time | datetime | 19 | 0 | Y | N | 上传时间 | |
| 10 | homework_file | varchar | 255 | 0 | Y | N | 作业文件 | |
| 11 | create_time | datetime | 19 | 0 | N | N | CURRENT_TIMESTAMP | 创建时间 |
| 12 | update_time | timestamp | 19 | 0 | N | N | CURRENT_TIMESTAMP | 更新时间 |
表notification_announcement (通知公告)
| 编号 | 名称 | 数据类型 | 长度 | 小数位 | 允许空值 | 主键 | 默认值 | 说明 |
| 1 | notification_announcement_id | int | 10 | 0 | N | Y | 通知公告ID | |
| 2 | announcement_name | varchar | 64 | 0 | Y | N | 公告名称 | |
| 3 | announcement_title | varchar | 64 | 0 | Y | N | 公告标题 | |
| 4 | announcement_image | varchar | 255 | 0 | Y | N | 公告图片 | |
| 5 | release_time | date | 10 | 0 | Y | N | 发布时间 | |
| 6 | announcement_content | text | 65535 | 0 | Y | N | 公告内容 | |
| 7 | create_time | datetime | 19 | 0 | N | N | CURRENT_TIMESTAMP | 创建时间 |
| 8 | update_time | timestamp | 19 | 0 | N | N | CURRENT_TIMESTAMP | 更新时间 |
| 编号 | 名称 | 数据类型 | 长度 | 小数位 | 允许空值 | 主键 | 默认值 | 说明 |
| 1 | student_users_id | int | 10 | 0 | N | Y | 学生用户ID | |
| 2 | student_name | varchar | 64 | 0 | Y | N | 学生姓名 | |
| 3 | student_gender | varchar | 64 | 0 | Y | N | 学生性别 | |
| 4 | contact_information | varchar | 64 | 0 | Y | N | 联系方式 | |
| 5 | class_name | varchar | 64 | 0 | Y | N | 班级名称 | |
| 6 | examine_state | varchar | 16 | 0 | N | N | 已通过 | 审核状态 |
| 7 | user_id | int | 10 | 0 | N | N | 0 | 用户ID |
| 8 | create_time | datetime | 19 | 0 | N | N | CURRENT_TIMESTAMP | 创建时间 |
| 9 | update_time | timestamp | 19 | 0 | N | N | CURRENT_TIMESTAMP | 更新时间 |
| 编号 | 名称 | 数据类型 | 长度 | 小数位 | 允许空值 | 主键 | 默认值 | 说明 |
| 1 | teacher_users_id | int | 10 | 0 | N | Y | 教师用户ID | |
| 2 | teachers_name | varchar | 64 | 0 | Y | N | 教师姓名 | |
| 3 | teacher_gender | varchar | 64 | 0 | Y | N | 教师性别 | |
| 4 | contact_number | varchar | 64 | 0 | Y | N | 联系电话 | |
| 5 | examine_state | varchar | 16 | 0 | N | N | 已通过 | 审核状态 |
| 6 | user_id | int | 10 | 0 | N | N | 0 | 用户ID |
| 7 | create_time | datetime | 19 | 0 | N | N | CURRENT_TIMESTAMP | 创建时间 |
| 8 | update_time | timestamp | 19 | 0 | N | N | CURRENT_TIMESTAMP | 更新时间 |
表upload (文件上传)
| 编号 | 名称 | 数据类型 | 长度 | 小数位 | 允许空值 | 主键 | 默认值 | 说明 |
| 1 | upload_id | int | 10 | 0 | N | Y | 上传ID | |
| 2 | name | varchar | 64 | 0 | Y | N | 文件名 | |
| 3 | path | varchar | 255 | 0 | Y | N | 访问路径 | |
| 4 | file | varchar | 255 | 0 | Y | N | 文件路径 | |
| 5 | display | varchar | 255 | 0 | Y | N | 显示顺序 | |
| 6 | father_id | int | 10 | 0 | Y | N | 0 | 父级ID |
| 7 | dir | varchar | 255 | 0 | Y | N | 文件夹 | |
| 8 | type | varchar | 32 | 0 | Y | N | 文件类型 |
表user (用户账户:用于保存用户登录信息)
| 编号 | 名称 | 数据类型 | 长度 | 小数位 | 允许空值 | 主键 | 默认值 | 说明 |
| 1 | user_id | mediumint | 8 | 0 | N | Y | 用户ID:[0,8388607]用户获取其他与用户相关的数据 | |
| 2 | state | smallint | 5 | 0 | N | N | 1 | 账户状态:[0,10](1可用|2异常|3已冻结|4已注销) |
| 3 | user_group | varchar | 32 | 0 | Y | N | 所在用户组:[0,32767]决定用户身份和权限 | |
| 4 | login_time | timestamp | 19 | 0 | N | N | CURRENT_TIMESTAMP | 上次登录时间: |
| 5 | phone | varchar | 11 | 0 | Y | N | 手机号码:[0,11]用户的手机号码,用于找回密码时或登录时 | |
| 6 | phone_state | smallint | 5 | 0 | N | N | 0 | 手机认证:[0,1](0未认证|1审核中|2已认证) |
| 7 | username | varchar | 16 | 0 | N | N | 用户名:[0,16]用户登录时所用的账户名称 | |
| 8 | nickname | varchar | 16 | 0 | Y | N | 昵称:[0,16] | |
| 9 | password | varchar | 64 | 0 | N | N | 密码:[0,32]用户登录所需的密码,由6-16位数字或英文组成 | |
| 10 | | varchar | 64 | 0 | Y | N | 邮箱:[0,64]用户的邮箱,用于找回密码时或登录时 | |
| 11 | email_state | smallint | 5 | 0 | N | N | 0 | 邮箱认证:[0,1](0未认证|1审核中|2已认证) |
| 12 | avatar | varchar | 255 | 0 | Y | N | 头像地址:[0,255] | |
| 13 | open_id | varchar | 255 | 0 | Y | N | 针对获取用户信息字段 | |
| 14 | create_time | timestamp | 19 | 0 | N | N | CURRENT_TIMESTAMP | 创建时间: |
| 15 | vip_level | varchar | 255 | 0 | Y | N | 会员等级 | |
| 16 | vip_discount | double | 11 | 2 | Y | N | 0.00 | 会员折扣 |
表user_group (用户组:用于用户前端身份和鉴权)
| 编号 | 名称 | 数据类型 | 长度 | 小数位 | 允许空值 | 主键 | 默认值 | 说明 |
| 1 | group_id | mediumint | 8 | 0 | N | Y | 用户组ID:[0,8388607] | |
| 2 | display | smallint | 5 | 0 | N | N | 100 | 显示顺序:[0,1000] |
| 3 | name | varchar | 16 | 0 | N | N | 名称:[0,16] | |
| 4 | description | varchar | 255 | 0 | Y | N | 描述:[0,255]描述该用户组的特点或权限范围 | |
| 5 | source_table | varchar | 255 | 0 | Y | N | 来源表: | |
| 6 | source_field | varchar | 255 | 0 | Y | N | 来源字段: | |
| 7 | source_id | int | 10 | 0 | N | N | 0 | 来源ID: |
| 8 | register | smallint | 5 | 0 | Y | N | 0 | 注册位置: |
| 9 | create_time | timestamp | 19 | 0 | N | N | CURRENT_TIMESTAMP | 创建时间: |
| 10 | update_time | timestamp | 19 | 0 | N | N | CURRENT_TIMESTAMP | 更新时间: |
5 系统详细设计
5.1管理员功能模块
登录系统需要管理员输入用户名、密码和角色信息,如图5-1所示,以便进行登录操作。

图5-1管理员登录界面图
登录关键代码如下:
/**
* 登录
* @param data
* @param httpServletRequest
* @return
*/
@PostMapping("login")
public Map<String, Object> login(@RequestBody Map<String, String> data, HttpServletRequest httpServletRequest) {
log.info("[执行登录接口]");
String username = data.get("username");
String email = data.get("email");
String phone = data.get("phone");
String password = data.get("password");
List resultList = null;
Map<String, String> map = new HashMap<>();
if(username != null && "".equals(username) == false){
map.put("username", username);
resultList = service.select(map, new HashMap<>()).getResultList();
}
else if(email != null && "".equals(email) == false){
map.put("email", email);
resultList = service.select(map, new HashMap<>()).getResultList();
}
else if(phone != null && "".equals(phone) == false){
map.put("phone", phone);
resultList = service.select(map, new HashMap<>()).getResultList();
}else{
return error(30000, "账号或密码不能为空");
}
if (resultList == null || password == null) {
return error(30000, "账号或密码不能为空");
}
//判断是否有这个用户
if (resultList.size()<=0){
return error(30000,"用户不存在");
}
User byUsername = (User) resultList.get(0);
Map<String, String> groupMap = new HashMap<>();
groupMap.put("name",byUsername.getUserGroup());
List groupList = userGroupService.select(groupMap, new HashMap<>()).getResultList();
if (groupList.size()<1){
return error(30000,"用户组不存在");
}
管理员登录进入网上作业管理系统可以查看后台首页、系统用户、课程信息管理、课程安排管理、作业布置管理、作业提交管理、作业批复管理、班级信息管理、通知公告管理等功能内容,如图5-2所示。

图5-2管理员功能界面图
班级信息管理,管理员可以浏览班级信息列表,添加新班级,进行查询和重置操作,以及查看班级详情。用户可以通过班级名称进行搜索,方便快速定位所需班级信息,并有权限删除不必要的班级记录,详见图5-3。

图5-3班级信息管理界面图
班级信息管理关键代码如下:
@PostMapping("/add")
@Transactional
public Map<String, Object> add(HttpServletRequest request) throws IOException {
service.insert(service.readBody(request.getReader()));
return success(1);
}
public Map<String, Object> addMap(Map<String,Object> map){
service.insert(map);
return success(1);
}
5.2 教师用户功能模块
课程信息管理,教师用户可以查看课程信息列表,查看课程详情,进行课程安排等操作。还可以进行查询和重置操作,通过课程名称和类型进行搜索,方便快速定位所需课程信息,如图5-4所示。

图5-4课程信息管理界面图
课程信息管理关键代码如下:
@RequestMapping(value = "/del")
@Transactional
public Map<String, Object> del(HttpServletRequest request) {
service.delete(service.readQuery(request), service.readConfig(request));
return success(1);
}
public void delete(Map<String,String> query,Map<String,String> config){
QueryWrapper wrapper = new QueryWrapper<E>();
toWhereWrapper(query, "0".equals(config.get(FindConfig.GROUP_BY)),wrapper);
baseMapper.delete(wrapper);
log.info("[{}] - 删除操作:{}",wrapper.getSqlSelect());
}
作业布置管理,教师用户可以查看已布置作业列表,添加新作业,进行查询和重置操作,删除不必要的作业,查看作业详情。通过教师姓名、学生姓名和作业名称进行搜索,方便管理和调整作业布置,如图5-5所示。

图5-5作业布置管理界面图
通过作业提交管理页面,教师用户可以查看学生作业提交列表,查看作业详情,对学生作业进行批复,进行查询和重置操作,通过学生姓名、教师姓名和作业名称进行搜索,还可以下载学生提交的作业文件,如图5-6所示。

图5-6作业提交管理界面图
通过作业批复管理页面,用户可以浏览作业批复列表,查看批复详情,进行查询和重置操作,删除不需要的批复内容。通过教师姓名、学生姓名、作业名称进行搜索,便于查看和管理作业批复信息,如图5-7所示。

图5-7作业批复管理界面图
5.2用户功能模块
用户在登录页面填写账号、密码进入系统,如图5-8所示。

图5-8登录界面图
学生用户可以通过登录后台,查看课程信息管理、学生用户可以浏览课程列表,查看详细信息,方便了解各门课程内容和教学安排。通过查询和搜索功能,可以快速找到感兴趣的课程,提升学习效率,详情请参见图5-9。

图5-9课程信息功能界面图
学生可以查看作业布置列表,了解当前作业任务,查看作业详情。通过系统内提交作业并下载附件,方便学生完成作业并与教师进行交流和学习;作业布置管理界面如下图5-10所示。

图5-10作业布置管理界面图
学生可以及时查看系统发布的通知公告,了解学校或教育机构的重要通知内容。通过通知公告栏,学生能够第一时间获取学校相关信息,保持对学校动态的关注。通知公告管理界面如下图5-11所示。

图5-11通知公告管理界面图
6 系统测试
6.1系统测试目的
虽然程序设计本身就具备一定的风险,因此,即便出现一点点的失败,也很少 影响到整个的运行。然而,即便出现一点点的失败,也很少影响到整个的运行,因此,我们必须对程序进行严格的检查,及早发现和解决失败,从而确保整个系统的运行良好,从而确保其运行的持久性和稳定性。通过本章的讨论,我们可以更好地识别出存在的问题,从而有效地解决它们,尽管需要花费大量的精力,但却至关重要且不可或缺。
软件测试和开发过程有着密切的联系,它们都需要遵循严格的管理学原则,以确保软件的可靠性和可用性。然而,随着技术的发展,国内的软件测试已经取得了长足的进步,其流程更加完善,效率也更加提升。
为了验证网上作业管理系统的有效性,我们需要对其各个功能模块的运行情况和性能进行严格的检查和验证。一旦检查结果出现问题,我们将立即采取措施,并尽快纠正,从而为用户提供更加优质的服务。
6.2系统测试概述
系统测试有两种,一种是黑盒测试,另一种是白盒测试。一般来说,黑盒测试就是功能测试,也叫需求测试。在黑盒测试的过程中,我们并不知道它的开发原理,而只是作为一个用户对系统进行测试。我们主要依靠以前的测试经验来取一些临界值,然后通过测试用例进行测试,这是发现问题最快的方式。其次,利用测试用例找出一些具有代表性的数据对系统进行测试。黑盒测试过程中常用的测试工具有WinRunner和Autorunner;白盒测试称为结果测试,即逻辑驱动测试。在白盒测试的过程中,我们主要是按照系统开发的原则进行测试,主要是作为开发人员测试代码是否完成了其特定的功能,以及具体的路径是否正确。当然,这种测试方法费时费力,因为每个函数都有不止一条运行路径,通过测试程序中运行的路径,我们可以检测到开发的代码是否有错误,是否达到了预期。在白盒测试过程中,常用的测试工具有JContact、C++Test和CodeWizard。
6.3测试结果
在测试每个功能的过程中,我们应该严格按照指定的测试计划逐步进行测试,不能急于实现,并且每个测试的结果都应该充分记录下来,最好的选择是自动化测试,这样可以更准确、更快地完成,而不是依赖手动测试,因为这样可以避免问题,它还可以防止疲劳和问题。进行测试时,必须保持高度专注,密切关注测试结果,并及时纠正任何异常情况;最后,在测试完成后,应该正确保存文档以备将来使用。经过测试可以发现,原来开发的系统是清晰的,只有对其进行细化,编程的过程才会变得更加顺利。只有有了良好的结构,后期的编程工作才能顺利完成,同时也可以大大降低时间和精力成本。
7 结论
在本次系统设计的过程中,我们将深入探讨网上作业管理系统,从研究背景、目标到实施方案,并详细阐述每一章的内容,以及该系统的硬件和软件环境。其中包含了:需求分析+功能需求+用例图,以此表示系统的功能的流程、模块的处理过程。绘制总体各个结构+流程图,并根据功能细致设计的需要,再来设计数据库的表结构,并绘制E-R图,实现程序接口,然后完成调试。最后,本文进行了总结,并提出了下一步的发展方向。
在这次设计中,我通过不断地探索和学习,掌握了Java技术和框架,并创建了一个网上作业管理系统,这让我对编写系统的必要性和运行环境有了更深入的了解。为了更好地完成这个项目,我花费了大量的时间,不仅丰富了自己的知识面,并且学习并积累了许多宝贵经验。系统刚开始时,我对SpringBoot框架这个技术只是稍微有些了解,但是通过这次基于SpringBoot框架的网上作业管理系统设计,让我更加深入地去探讨了,SpringBoot框架运转的原理,从中学到了如何去配置服务器环境和连接数据库。在基于SpringBoot框架的网上作业管理系统设计的过程中,我还学会了使用dreamweaver来建设一个简单的页面,这样可以极大程度提高我的实际操作能力,也因此激发了我对这个领域的浓烈兴趣。
系统的这一次发展提升了我自己的能力,也学到了框架如何实现基本功能。同时在编程代码各方面也做了的很多尝试,从关注代码错误到做一些小的修改,都有了很大的提高。同时,在撰写论文时,还查阅了大量的参考资料,对论文的结构和文献资料进行了总结和分析。已作出努力,尽量减少错误和走弯路,从一开始的系统功能概念化到逐一实施,并进行了广泛的研究报告。也许后续操作过程中还有很多实现不完美的功能,但我依然会继续学习,努力在以后的软件开发、编号代码中吸取教训,总结不完美之处,努力的在软件开发越来越强。以上是我在本次设计中的总结,希望在未来取得更好的成绩。
致 谢
眨眼之间,大学生活就要结束了。在本文的最后,我要感谢我和蔼可亲的导师、团结有爱的同学的帮助和鼓励。此刻,我找不到感谢之词可以用来表达我最深切的感激之情。尤其感谢我的指导老师,在选题的过程中与我进行了深入的交流,在毕业设计期间给我提供了一些指导。四年的学习生活让我受益良多,老师们的丰富的学术知识、认真负责的学习态度让我受益匪浅。在此,我深深地感谢那些曾经给予我帮助和指导的老师!
我们的论文得益于许多学者的贡献,他们的研究成果为我们提供了宝贵的指导,使我们能够更好地完成这篇文章。感谢我的同学和朋友在我的写作以及排版过程中给予热情的帮助,才使得我比较顺利的完成了这篇论文。
感谢大学里遇见的朋友,你们在我这四年里留下无数的温暖和快乐,让我对这个校园多了一份留念。最后,感谢我的父母、辅导员、班长,以及室友们对我大学生活上的关心和理解,让我能保持乐观和追求我所热爱的。尽管我的能力有限,但我仍然尽力去完善这篇论文,并且诚挚地希望各位老师和学友能够给予宝贵的指导与意见!
参考文献
[1]周盛飞,李林,张娟. 基于OBE理念的JAVA项目实训课程教学模式研究 [J]. 中国信息技术教育, 2024, (07): 89-92.
[2]Ullenboom C . Java Programming Exercises:Volume Two: Java Standard Library[M]. CRC Press: 2024-03-30.
[3]江国粹. 基于高阶思维能力培养的“MySQL数据库技术”课程教学改革研究 [J]. 安徽电子信息职业技术学院学报, 2024, 23 (01): 39-43.
[4]周文俊,王国印. 基于B/S架构的高校作业管理系统设计与实现 [J]. 现代计算机, 2024, 30 (02): 98-102.
[5]冯凯,郑辉. 基于数字孪生的全自动场段列检作业管理系统构架设计 [J]. 城市轨道交通研究, 2024, 27 (01): 260-264. DOI:10.16037/j.1007-869x.2024.01.048.
[6]Yuxin* H ,Bringula R . Design and Implementation of the Heartful Education System Platform Based on PHP [J]. International Journal of Information and Education Technology, 2023, 13 (12):
[7]陈蓓蕾,洪年松. 基于SpringBoot的数据库接口设计 [J]. 信息与电脑(理论版), 2023, 35 (16): 181-183.
[8]江淑玲,奚雯雯,陈金君,等. “双减”背景下作业管理运行机制的多维建构——基于系统论的视角 [J]. 中国教育政策评论, 2022, (02): 113-130.
[9]姜春起,胡猛,张鸣翔,等. MOPU移位作业智能化管理系统应用 [J]. 船海工程, 2023, 52 (02): 35-38.
[10]冯伟,闫昭,钟顶. 基于大数据的作业许可管理系统升级与应用 [J]. 科技创新与生产力, 2023, 44 (04): 95-98.
[11]Yang Y . Design and Implementation of Student Information Management System Based on Springboot [J]. Advances in Computer, Signals and Systems, 2022, 6 (6):
[12]王贤锋. 基于物联网技术作业许可管理系统的创建融合与应用实践 [J]. 化工安全与环境, 2022, 35 (42): 17-21.
[13]何佳颖,朱豪,李沂霏,等. 基于python的作业文件管理系统 [J]. 信息技术与信息化, 2022, (06): 64-68.
[14]朱雯曦,朱会杰. 基于线上作业管理系统应用的学生学业管理改革实践 [J]. 华东纸业, 2022, 52 (02): 69-71.
[15]张小衡. 教师自制网上作业管理软件[C]// 中文教学现代化学会. 第十二届中文教学现代化国际研讨会论文集. 香港Netmon公司;, 2021: 12.
[16]朱志鹏,代孟利,张胜男. 基于智能终端学生作业管理系统的设计与实现 [J]. 电脑知识与技术, 2020, 16 (32): 76-77+89.
[17]魏郧华. 一个高职学生作业WebAPP系统的设计与实现 [J]. 计算机产品与流通, 2020, (02): 169-170.
[18]李秀丽. 移动互联网技术条件下小学数学作业管理与分析的研究 [J]. 数学学习与研究, 2019, (20): 79.
[19]蓝林,王法胜. 基于Android的课程作业管理系统 [J]. 软件, 2018, 39 (08): 35-39.
[20]李艳华. 网上作业批改与管理系统的设计与实现 [J]. 电脑知识与技术, 2018, 14 (21): 93-96.
请关注点赞+私信博主,免费领取项目源码
6178

被折叠的 条评论
为什么被折叠?



