目录
摘要
本文介绍了一个基于Web的水果预定平台的设计与实现过程。该平台旨在为用户提供一个方便、快捷、高效的水果预定服务,解决传统水果购买方式中存在的问题,如品种单一、价格不透明、购买不便等。
在设计方面,我们采用了简洁明了的用户界面和交互流程,使用户能够快速上手并轻松完成水果预定。同时,我们充分考虑了系统的可扩展性和可维护性,采用了模块化设计和前后端分离的架构,使得系统易于扩展和维护。
在实现方面,我们利用Django框架的强大功能,实现了用户注册、登录、浏览水果信息、选择水果、提交订单等一系列功能。我们整合了多种支付方式,为用户提供了便利的支付体验。同时,我们还采用了数据库优化技术,确保系统在高并发情况下仍能保持稳定的运行。
通过测试和用户反馈,我们验证了该平台的稳定性和实用性。该水果预定平台的成功实现,不仅为用户提供了一个全新的水果购买体验,同时也展示了Web技术和Django框架在电商领域的应用潜力,为类似项目的开发提供了有益的参考和借鉴。
关键词:django框架;Web技术;水果预定平台;系统设计与实现
Abstract
This article introduces the design and implementation process of a web-based fruit reservation platform. This platform aims to provide users with a convenient, fast, and efficient fruit reservation service, solving the problems existing in traditional fruit purchasing methods, such as single variety, opaque prices, and inconvenience in purchasing.
In terms of design, we have adopted a concise and clear user interface and interaction process, allowing users to quickly get started and easily complete fruit reservations. At the same time, we have fully considered the scalability and maintainability of the system, adopting a modular design and front-end and back-end separation architecture, making the system easy to scale and maintain.
In terms of implementation, we have utilized the powerful features of the Django framework to achieve a series of functions such as user registration, login, browsing fruit information, selecting fruits, and submitting orders. We have integrated multiple payment methods to provide users with a convenient payment experience. At the same time, we also adopted database optimization technology to ensure that the system can maintain stable operation even in high concurrency situations.
Through testing and user feedback, we have verified the stability and practicality of the platform. The successful implementation of this fruit reservation platform not only provides users with a brand new fruit purchasing experience, but also demonstrates the potential application of web technology and Django framework in the e-commerce field, providing useful reference and inspiration for the development of similar projects.
Keywords: django framework; Web technology; Fruit reservation platform; System Design and Implementation
1 绪论
1.1 选题背景与意义
随着电子商务的迅速发展和人们生活节奏的加快,线上购物已成为人们日常生活中不可或缺的一部分。水果作为日常消费品之一,其购买方式的便捷性和多样性越来越受到消费者的关注。传统的水果购买方式,如实体店购买或电话预定,存在品种单一、价格不透明、购买不便等问题。因此,开发一个基于Web的水果预定平台,为用户提供在线浏览、选择、预定和支付的一站式服务,显得尤为必要。
Django作为一种成熟、稳定且易于扩展的Web开发框架,以其高效的开发效率、强大的功能和良好的可扩展性受到了广大开发者的青睐。结合Django框架和Web技术,可以构建一个功能强大、性能稳定、用户体验良好的水果预定平台。
平台提供详细的水果信息,包括品种、价格、产地等,使用户能够更全面地了解水果的情况,增加信息透明度。通过线上预定平台,用户可以随时随地浏览和选择水果,避免了实体店购买的时间和地域限制,提高了购买的便捷性。同时,商家可以提前了解用户需求,进行更有针对性的库存管理和配送安排,提升服务质量和效率。
综上所述,基于Web和Django的水果预定平台的设计与实现具有重要的现实意义和应用价值,对于提升用户体验、推动电商发展、挖掘市场潜力等方面都具有积极的作用。
在国内,随着电子商务的蓬勃发展和人们生活方式的转变,线上水果预定平台逐渐受到关注。近年来,国内已经有一些企业开始尝试搭建基于Web的水果预定平台,通过线上渠道为消费者提供丰富的水果选择和便捷的购买体验。这些平台通常整合了供应链、物流等资源,实现了从果园到消费者的直接对接,减少了中间环节,提高了购买效率和产品质量。
在技术实现方面,国内的开发者通常选择使用成熟的Web开发框架,如Django,来构建水果预定平台。Django的易用性、稳定性和可扩展性在国内开发者社区中得到了广泛的认可。通过使用Django框架,开发者能够快速搭建出功能完善、性能稳定的平台,满足用户的需求。
国外研究现状:
在国外,尤其是欧美等发达国家,电子商务的发展更加成熟,线上购物已成为人们的日常生活方式。因此,国外在水果预定平台方面的研究和实践相对较早。一些国际知名的电商平台已经提供了水果预定服务,通过先进的技术和完善的物流体系,为用户提供了高质量的水果购买体验。
在技术实现方面,国外的开发者同样倾向于使用成熟的Web开发框架来构建水果预定平台。Django作为一种在全球范围内广泛使用的Web开发框架,在国外也得到了广泛的应用。通过使用Django框架,国外的开发者能够高效地实现平台的各项功能,并提供稳定、可靠的服务。
综上所述,无论是国内还是国外,基于Web和Django的水果预定平台的研究与实践都呈现出积极的发展态势。随着技术的不断进步和市场的不断扩大,相信这一领域的研究与实践将会取得更加显著的成果。
论文将分层次经行编排,除去论文摘要致谢文献参考部分,正文部分还会对系统需求做出分析,以及阐述大体的设计和实现的功能,最后罗列部分调测记录,论文主要架构如下:
第一章:引言。第一章主要介绍了课题研究的背景和意义,系统开发的国内外研究现状和本文的研究内容与主要工作。
第二章:系统需求分析。主要从系统的用户、功能等方面进行需求分析。
第三章:系统设计。主要对系统框架、系统功能模块、数据库进行功能设计。
第四章:系统实现。主要介绍了系统框架搭建、系统界面的实现。
第五章:系统测试。主要对系统的部分界面进行测试并对主要功能进行测试
2系统分析
系统分析是开发一个项目的先决条件,通过系统分析可以很好的了解系统的主体用户的基本需求情况,同时这也是项目的开发的原因。进而对系统开发进行可行性分析,通常包括技术可行性、经济可行性等,可行性分析同时也是从项目整体角度进行的分析。然后就是对项目的具体需求进行分析,分析的手段一般都是通过用户的用例图来实现。接下来会进行详细的介绍。
2.1 可行性分析
2.1.1经济可行性分析
经济可行性主要关注项目实施的成本与收益。从成本角度来看,开发一个基于Web和Django的水果预定平台需要投入一定的资金用于技术研发、服务器购置、运营维护等。然而,与传统的实体店铺相比,线上平台可以降低租金、人员等固定成本。从收益角度来看,线上平台可以扩大市场覆盖范围,吸引更多消费者,提高销售额。此外,通过精准营销和数据分析,还可以提高客户满意度和忠诚度,进一步增加收益。因此,从经济角度来看,该项目的实施是可行的。
技术可行性主要评估项目所需技术的成熟度和可靠性。Django作为一种成熟、稳定且易于扩展的Web开发框架,已经被广泛应用于各类Web项目的开发中。同时,Web技术也是目前互联网应用的主流技术之一,具有广泛的应用基础和成熟的开发体系。因此,使用Web和Django技术来开发水果预定平台在技术上是完全可行的。
操作可行性主要关注平台的使用体验和易用性。通过设计简洁明了的用户界面和交互流程,用户可以轻松上手并快速完成水果预定。同时,平台还提供多种支付方式以满足不同用户的需求。此外,通过优化数据库和服务器性能,可以确保平台在高并发情况下仍能保持稳定的运行。因此,从操作角度来看,该平台的实施也是可行的。
综上所述,从经济、技术和操作三个方面来看,基于Web和Django的水果预定平台的设计与实现是完全可行的。该项目的实施不仅可以为用户提供便捷、高效的水果购买体验,还可以为商家带来更大的市场机会和收益空间。
2.2 系统流程分析
基于Spring Boot的水果预定平台主要的目的就是实现用户线上购买水果,图2-1就是系统的数据流图。

图2-1商品购买操作展开图
2.2.2 业务流程
分析完系统的数据流,接下来我们来看系统的业务流程,图2-2就是业务流程图:

图2-2业务流程图
2.3 系统功能分析
按照基于Web的水果预定平台的角色,系统划分为了普通用户模块、卖家用户模块和管理员模块这三大部分。在设计和实现基于Spring Boot的水果预定平台时,我们需要充分考虑普通用户、卖家用户和管理员的不同需求,以确保系统能够满足各类用户的功能要求。以下是针对不同用户角色的功能分析:
1. 普通用户功能:
首页: 展示平台的主要功能入口、当季水果推荐等信息,方便用户浏览和购买。
购物车: 用户可查看商城里商品信息,并将感兴趣的水果添加至购物车中,便于批量购买和管理。
商城管理: 提供用户对订单、购物车、收货地址的管理。
当季水果: 展示当前季节的水果信息,包括品种、价格等,方便用户选择购买。
客服: 提供在线客服功能,方便用户咨询和解决问题。
我的账户: 个人中心,包括用户基本信息和操作记录。
个人中心:
个人首页: 用户的主页,展示个人信息和相关操作入口。
订单配送: 查看订单配送情况,包括订单状态和配送进度。
收藏: 用户收藏的水果信息,方便日后查看和参考。
2. 管理员功能:
后台首页: 提供管理员登录后的管理主页,展示平台的重要信息和功能入口。
系统用户: 管理平台内的用户信息,包括管理员、卖家用户和普通用户的账户信息和权限设置。
客户记录管理: 管理用户的购买记录和行为,包括订单信息、购买历史等。
当季水果管理: 管理平台中的水果信息,包括添加、编辑和删除水果种类、价格等。
轮播图管理: 管理平台首页的轮播图内容,更新和编辑轮播信息。
商城管理:
在线商城: 管理水果的上架和下架,确保商城商品更新及时。
分类列表: 管理水果的分类信息,包括添加、编辑和删除分类。
订单列表: 查看用户提交的订单信息,包括订单状态、付款情况等。
订单配送: 管理订单的配送情况,包括处理订单、更新配送状态等。
3. 卖家用户功能:
后台首页: 提供卖家用户登录后的管理主页,展示相关信息和功能入口。
客户记录管理: 管理用户的购买记录和行为,包括订单信息、购买历史等。
商城管理:
在线商城: 管理自己的水果商品,包括上架、下架和编辑商品信息。
订单列表: 查看用户提交的订单信息,包括订单状态、付款情况等。
订单配送: 管理订单的配送情况,包括处理订单、更新配送状态等。
以上是基于Web和Django的水果预定平台的功能需求分析,涵盖了用户、管理员和卖家用户三个角色的功能设计与实现要求。
基于Web的水果预定平台的非功能性需求比如系统的安全性怎么样,可靠性怎么样,性能怎么样,可拓展性怎么样等。具体可以表示在如下2-1表格中:
表2-1基于Web的水果预定平台非功能需求表
| 安全性 | 主要指基于Web的水果预定平台数据库的安装,数据库的使用和密码的设定必须合乎规范。 |
| 可靠性 | 可靠性是指基于Web的水果预定平台能够安装用户的指示进行操作,经过测试,可靠性90%以上。 |
| 性能 | 性能是影响基于Web的水果预定平台占据市场的必要条件,所以性能最好要佳才好。 |
| 可扩展性 | 比如数据库预留多个属性,比如接口的使用等确保了系统的非功能性需求。 |
| 易用性 | 用户只要跟着基于Web的水果预定平台的页面展示内容进行操作,就可以了。 |
| 可维护性 | 基于Web的水果预定平台开发的可维护性是非常重要的,经过测试,可维护性没有问题 |
2.4 系统用例分析
通过2.3功能的分析,得出了系统的用例图:
普通用户角色用例如图2-3所示。

图2-3普通用户角色用例图
卖家用户角色用例如图2-4所示。

图2-4卖家用户角色用例图
管理员是维护整个基于Web的水果预定平台中所有数据信息的。管理员角色用例如图2-5所示。

本章主要通过对基于Web的水果预定平台的可行性分析、流程分析、功能需求分析、系统用例分析,确定整个系统要实现的功能。同时也为系统的代码实现和测试提供了标准。
3 系统总体设计
本章主要讨论的内容包括系统的功能模块设计、数据库系统设计。
3.1 系统架构设计
本系统从架构上分为三层:表现层(UI)、业务逻辑层(BLL)以及数据层(DL)。

图3-1系统架构设计图
表现层(UI):又称UI层,主要完成本系统的UI交互功能,一个良好的UI可以提高用户的用户体验,增强用户使用本系统时的舒适度。UI的界面设计也要适应不同版本的水果预定平台以及不同尺寸的分辨率,以做到良好的兼容性。UI交互功能要求合理,用户进行交互操作时必须要得到与之相符的交互结果,这就要求表现层要与业务逻辑层进行良好的对接。
业务逻辑层(BLL):主要完成本系统的数据处理功能。用户从表现层传输过来的数据经过业务逻辑层进行处理交付给数据层,系统从数据层读取的数据经过业务逻辑层进行处理交付给表现层。
数据层(DL):由于本系统的数据是放在服务端的mysql数据库中,因此本属于服务层的部分可以直接整合在业务逻辑层中,所以数据层中只有数据库,其主要完成本系统的数据存储和管理功能。
3.2 系统功能模块设计
在上一章节中主要对系统的功能性需求和非功能性需求进行分析,并且根据需求分析了本系统中的用例。那么接下来就要开始对本系统的架构、主要功能和数据库开始进行设计。基于Web的水果预定平台根据前面章节的需求分析得出,其总体设计模块图如图3-2所示。

图3-2系统功能模块图
数据库设计一般包括需求分析、概念模型设计、数据库表建立三大过程,其中需求分析前面章节已经阐述,概念模型设计有概念模型和逻辑结构设计两部分。
3.3.1 数据库概念结构设计
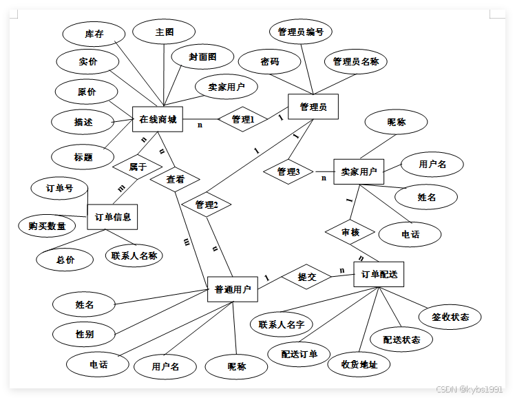
下面是整个基于Web的水果预定平台中主要的数据库表总E-R实体关系图。

图3-3 基于Web的水果预定平台总E-R关系图
通过上一小节中基于Web的水果预定平台中总E-R关系图上得出一共需要创建很多个数据表。在此我主要罗列几个主要的数据库表结构设计。
| 编号 | 名称 | 数据类型 | 长度 | 小数位 | 允许空值 | 主键 | 默认值 | 说明 |
| 1 | token_id | int | 10 | 0 | N | Y | 临时访问牌ID | |
| 2 | token | varchar | 64 | 0 | Y | N | 临时访问牌 | |
| 3 | info | text | 65535 | 0 | Y | N | ||
| 4 | maxage | int | 10 | 0 | N | N | 2 | 最大寿命:默认2小时 |
| 5 | create_time | timestamp | 19 | 0 | N | N | CURRENT_TIMESTAMP | 创建时间: |
| 6 | update_time | timestamp | 19 | 0 | N | N | CURRENT_TIMESTAMP | 更新时间: |
| 7 | user_id | int | 10 | 0 | N | N | 0 | 用户编号: |
| 编号 | 名称 | 数据类型 | 长度 | 小数位 | 允许空值 | 主键 | 默认值 | 说明 |
| 1 | address_id | int | 10 | 0 | N | Y | 收货地址: | |
| 2 | name | varchar | 32 | 0 | Y | N | 姓名: | |
| 3 | phone | varchar | 13 | 0 | Y | N | 手机: | |
| 4 | postcode | varchar | 8 | 0 | Y | N | 邮编: | |
| 5 | address | varchar | 255 | 0 | N | N | 地址: | |
| 6 | user_id | mediumint | 8 | 0 | N | N | 用户ID:[0,8388607]用户获取其他与用户相关的数据 | |
| 7 | create_time | timestamp | 19 | 0 | N | N | CURRENT_TIMESTAMP | 创建时间: |
| 8 | update_time | timestamp | 19 | 0 | N | N | CURRENT_TIMESTAMP | 更新时间: |
| 9 | default | bit | 1 | 0 | N | N | 0 | 默认判断 |
| 编号 | 名称 | 数据类型 | 长度 | 小数位 | 允许空值 | 主键 | 默认值 | 说明 |
| 1 | auth_id | int | 10 | 0 | N | Y | 授权ID: | |
| 2 | user_group | varchar | 64 | 0 | Y | N | 用户组: | |
| 3 | mod_name | varchar | 64 | 0 | Y | N | 模块名: | |
| 4 | table_name | varchar | 64 | 0 | Y | N | 表名: | |
| 5 | page_title | varchar | 255 | 0 | Y | N | 页面标题: | |
| 6 | path | varchar | 255 | 0 | Y | N | 路由路径: | |
| 7 | position | varchar | 32 | 0 | Y | N | 位置: | |
| 8 | mode | varchar | 32 | 0 | N | N | _blank | 跳转方式: |
| 9 | add | tinyint | 3 | 0 | N | N | 1 | 是否可增加: |
| 10 | del | tinyint | 3 | 0 | N | N | 1 | 是否可删除: |
| 11 | set | tinyint | 3 | 0 | N | N | 1 | 是否可修改: |
| 12 | get | tinyint | 3 | 0 | N | N | 1 | 是否可查看: |
| 13 | field_add | text | 65535 | 0 | Y | N | 添加字段: | |
| 14 | field_set | text | 65535 | 0 | Y | N | 修改字段: | |
| 15 | field_get | text | 65535 | 0 | Y | N | 查询字段: | |
| 16 | table_nav_name | varchar | 500 | 0 | Y | N | 跨表导航名称: | |
| 17 | table_nav | varchar | 500 | 0 | Y | N | 跨表导航: | |
| 18 | option | text | 65535 | 0 | Y | N | 配置: | |
| 19 | create_time | timestamp | 19 | 0 | N | N | CURRENT_TIMESTAMP | 创建时间: |
| 20 | update_time | timestamp | 19 | 0 | N | N | CURRENT_TIMESTAMP | 更新时间: |
| 编号 | 名称 | 数据类型 | 长度 | 小数位 | 允许空值 | 主键 | 默认值 | 说明 |
| 1 | cart_id | int | 10 | 0 | N | Y | 购物车ID: | |
| 2 | title | varchar | 64 | 0 | Y | N | 标题: | |
| 3 | img | varchar | 255 | 0 | N | N | 0 | 图片: |
| 4 | user_id | int | 10 | 0 | N | N | 0 | 用户ID: |
| 5 | create_time | timestamp | 19 | 0 | N | N | CURRENT_TIMESTAMP | 创建时间: |
| 6 | update_time | timestamp | 19 | 0 | N | N | CURRENT_TIMESTAMP | 更新时间: |
| 7 | state | int | 10 | 0 | N | N | 0 | 状态:使用中,已失效 |
| 8 | price | double | 9 | 2 | N | N | 0.00 | 单价: |
| 9 | price_ago | double | 9 | 2 | N | N | 0.00 | 原价: |
| 10 | price_count | double | 11 | 2 | N | N | 0.00 | 总价: |
| 11 | num | int | 10 | 0 | N | N | 1 | 数量: |
| 12 | goods_id | mediumint | 8 | 0 | N | N | 商品id:[0,8388607] | |
| 13 | type | varchar | 64 | 0 | N | N | 未分类 | 商品分类: |
| 14 | description | varchar | 255 | 0 | Y | N | 描述:[0,255]用于产品规格描述 |
| 编号 | 名称 | 数据类型 | 长度 | 小数位 | 允许空值 | 主键 | 默认值 | 说明 |
| 1 | collect_id | int | 10 | 0 | N | Y | 收藏ID: | |
| 2 | user_id | int | 10 | 0 | N | N | 0 | 收藏人ID: |
| 3 | source_table | varchar | 255 | 0 | Y | N | 来源表: | |
| 4 | source_field | varchar | 255 | 0 | Y | N | 来源字段: | |
| 5 | source_id | int | 10 | 0 | N | N | 0 | 来源ID: |
| 6 | title | varchar | 255 | 0 | Y | N | 标题: | |
| 7 | img | varchar | 255 | 0 | Y | N | 封面: | |
| 8 | create_time | timestamp | 19 | 0 | N | N | CURRENT_TIMESTAMP | 创建时间: |
| 9 | update_time | timestamp | 19 | 0 | N | N | CURRENT_TIMESTAMP | 更新时间: |
| 编号 | 名称 | 数据类型 | 长度 | 小数位 | 允许空值 | 主键 | 默认值 | 说明 |
| 1 | comment_id | int | 10 | 0 | N | Y | 评论ID: | |
| 2 | user_id | int | 10 | 0 | N | N | 0 | 评论人ID: |
| 3 | reply_to_id | int | 10 | 0 | N | N | 0 | 回复评论ID:空为0 |
| 4 | content | longtext | 2147483647 | 0 | Y | N | 内容: | |
| 5 | nickname | varchar | 255 | 0 | Y | N | 昵称: | |
| 6 | avatar | varchar | 255 | 0 | Y | N | 头像地址:[0,255] | |
| 7 | create_time | timestamp | 19 | 0 | N | N | CURRENT_TIMESTAMP | 创建时间: |
| 8 | update_time | timestamp | 19 | 0 | N | N | CURRENT_TIMESTAMP | 更新时间: |
| 9 | source_table | varchar | 255 | 0 | Y | N | 来源表: | |
| 10 | source_field | varchar | 255 | 0 | Y | N | 来源字段: | |
| 11 | source_id | int | 10 | 0 | N | N | 0 | 来源ID: |
| 编号 | 名称 | 数据类型 | 长度 | 小数位 | 允许空值 | 主键 | 默认值 | 说明 |
| 1 | customer_records_id | int | 10 | 0 | N | Y | 客户记录ID | |
| 2 | seller | int | 10 | 0 | Y | N | 0 | 卖家 |
| 3 | seller_name | varchar | 64 | 0 | Y | N | 卖家姓名 | |
| 4 | customer_name | varchar | 64 | 0 | Y | N | 客户姓名 | |
| 5 | customer_phone_number | varchar | 64 | 0 | Y | N | 客户电话 | |
| 6 | customer_address | varchar | 64 | 0 | Y | N | 客户地址 | |
| 7 | date_of_communication | date | 10 | 0 | Y | N | 沟通日期 | |
| 8 | communication_content | text | 65535 | 0 | Y | N | 沟通内容 | |
| 9 | create_time | datetime | 19 | 0 | N | N | CURRENT_TIMESTAMP | 创建时间 |
| 10 | update_time | timestamp | 19 | 0 | N | N | CURRENT_TIMESTAMP | 更新时间 |
| 编号 | 名称 | 数据类型 | 长度 | 小数位 | 允许空值 | 主键 | 默认值 | 说明 |
| 1 | goods_id | mediumint | 8 | 0 | N | Y | 产品id:[0,8388607] | |
| 2 | title | varchar | 125 | 0 | Y | N | 标题:[0,125]用于产品和html的<title>标签中 | |
| 3 | img | text | 65535 | 0 | Y | N | 封面图:用于显示于产品列表页 | |
| 4 | description | varchar | 255 | 0 | Y | N | 描述:[0,255]用于产品规格描述 | |
| 5 | price_ago | double | 8 | 2 | N | N | 0.00 | 原价:[1] |
| 6 | price | double | 8 | 2 | N | N | 0.00 | 卖价:[1] |
| 7 | sales | int | 10 | 0 | N | N | 0 | 销量:[0,1000000000] |
| 8 | inventory | int | 10 | 0 | N | N | 0 | 商品库存 |
| 9 | type | varchar | 64 | 0 | N | N | 商品分类: | |
| 10 | hits | int | 10 | 0 | N | N | 0 | 点击量:[0,1000000000]访问这篇产品的人次 |
| 11 | content | longtext | 2147483647 | 0 | Y | N | 正文:产品的主体内容 | |
| 12 | img_1 | text | 65535 | 0 | Y | N | 主图1: | |
| 13 | img_2 | text | 65535 | 0 | Y | N | 主图2: | |
| 14 | img_3 | text | 65535 | 0 | Y | N | 主图3: | |
| 15 | img_4 | text | 65535 | 0 | Y | N | 主图4: | |
| 16 | img_5 | text | 65535 | 0 | Y | N | 主图5: | |
| 17 | create_time | timestamp | 19 | 0 | N | N | CURRENT_TIMESTAMP | 创建时间: |
| 18 | update_time | timestamp | 19 | 0 | N | N | CURRENT_TIMESTAMP | 更新时间: |
| 19 | customize_field | text | 65535 | 0 | Y | N | 自定义字段 | |
| 20 | source_table | varchar | 255 | 0 | Y | N | 来源表: | |
| 21 | source_field | varchar | 255 | 0 | Y | N | 来源字段: | |
| 22 | source_id | int | 10 | 0 | N | N | 0 | 来源ID: |
| 23 | user_id | int | 10 | 0 | Y | N | 0 | 添加人 |
| 编号 | 名称 | 数据类型 | 长度 | 小数位 | 允许空值 | 主键 | 默认值 | 说明 |
| 1 | type_id | int | 10 | 0 | N | Y | 商品分类ID: | |
| 2 | father_id | smallint | 5 | 0 | N | N | 0 | 上级分类ID:[0,32767] |
| 3 | name | varchar | 255 | 0 | Y | N | 商品名称: | |
| 4 | desc | varchar | 255 | 0 | Y | N | 描述: | |
| 5 | icon | varchar | 255 | 0 | Y | N | 图标: | |
| 6 | source_table | varchar | 255 | 0 | Y | N | 来源表: | |
| 7 | source_field | varchar | 255 | 0 | Y | N | 来源字段: | |
| 8 | create_time | timestamp | 19 | 0 | N | N | CURRENT_TIMESTAMP | 创建时间: |
| 9 | update_time | timestamp | 19 | 0 | N | N | CURRENT_TIMESTAMP | 更新时间: |
| 编号 | 名称 | 数据类型 | 长度 | 小数位 | 允许空值 | 主键 | 默认值 | 说明 |
| 1 | hits_id | int | 10 | 0 | N | Y | 点赞ID: | |
| 2 | user_id | int | 10 | 0 | N | N | 0 | 点赞人: |
| 3 | create_time | timestamp | 19 | 0 | N | N | CURRENT_TIMESTAMP | 创建时间: |
| 4 | update_time | timestamp | 19 | 0 | N | N | CURRENT_TIMESTAMP | 更新时间: |
| 5 | source_table | varchar | 255 | 0 | Y | N | 来源表: | |
| 6 | source_field | varchar | 255 | 0 | Y | N | 来源字段: | |
| 7 | source_id | int | 10 | 0 | N | N | 0 | 来源ID: |
| 编号 | 名称 | 数据类型 | 长度 | 小数位 | 允许空值 | 主键 | 默认值 | 说明 |
| 1 | logistics_delivery_id | int | 10 | 0 | N | Y | 物流配送ID | |
| 2 | order_number | varchar | 64 | 0 | Y | N | 订单号 | |
| 3 | product_name | varchar | 64 | 0 | Y | N | 商品名称 | |
| 4 | purchase_quantity | varchar | 64 | 0 | Y | N | 购买数量 | |
| 5 | total_transaction_amount | double | 11 | 2 | Y | N | 0.00 | 交易总额 |
| 6 | the_date_of_issuance | date | 10 | 0 | Y | N | 发货日期 | |
| 7 | delivery_number | varchar | 30 | 0 | Y | N | 配送订单 | |
| 8 | ordinary_users | int | 10 | 0 | Y | N | 0 | 普通用户 |
| 9 | shipping_address | varchar | 64 | 0 | Y | N | 收货地址 | |
| 10 | delivery_status | varchar | 64 | 0 | Y | N | 配送状态 | |
| 11 | signing_status | varchar | 64 | 0 | Y | N | 签收状态 | |
| 12 | recommend | int | 10 | 0 | N | N | 0 | 智能推荐 |
| 13 | contact_name | varchar | 255 | 0 | Y | N | 联系人名字 | |
| 14 | merchant_id | int | 10 | 0 | Y | N | 商家id | |
| 15 | create_time | datetime | 19 | 0 | N | N | CURRENT_TIMESTAMP | 创建时间 |
| 16 | update_time | timestamp | 19 | 0 | N | N | CURRENT_TIMESTAMP | 更新时间 |
| 编号 | 名称 | 数据类型 | 长度 | 小数位 | 允许空值 | 主键 | 默认值 | 说明 |
| 1 | online_shopping_mall_id | int | 10 | 0 | N | Y | 在线商城ID | |
| 2 | product_specifications | varchar | 64 | 0 | Y | N | 商品规格 | |
| 3 | seller | int | 10 | 0 | Y | N | 0 | 卖家 |
| 4 | seller_name | varchar | 64 | 0 | Y | N | 卖家名称 | |
| 5 | sellers_phone_number | varchar | 64 | 0 | Y | N | 卖家电话 | |
| 6 | seller_address | varchar | 64 | 0 | Y | N | 卖家地址 | |
| 7 | hits | int | 10 | 0 | N | N | 0 | 点击数 |
| 8 | praise_len | int | 10 | 0 | N | N | 0 | 点赞数 |
| 9 | recommend | int | 10 | 0 | N | N | 0 | 智能推荐 |
| 10 | cart_title | varchar | 125 | 0 | Y | N | 标题:[0,125]用于产品html的标签中 | |
| 11 | cart_img | text | 65535 | 0 | Y | N | 封面图:用于显示于产品列表页 | |
| 12 | cart_description | varchar | 255 | 0 | Y | N | 描述:[0,255]用于产品规格描述 | |
| 13 | cart_price_ago | double | 8 | 2 | N | N | 0.00 | 原价:[1] |
| 14 | cart_price | double | 8 | 2 | N | N | 0.00 | 卖价:[1] |
| 15 | cart_inventory | int | 10 | 0 | N | N | 0 | 商品库存 |
| 16 | cart_type | varchar | 64 | 0 | N | N | 未分类 | 商品分类: |
| 17 | cart_content | longtext | 2147483647 | 0 | Y | N | 正文:产品的主体内容 | |
| 18 | cart_img_1 | text | 65535 | 0 | Y | N | 主图1: | |
| 19 | cart_img_2 | text | 65535 | 0 | Y | N | 主图2: | |
| 20 | cart_img_3 | text | 65535 | 0 | Y | N | 主图3: | |
| 21 | cart_img_4 | text | 65535 | 0 | Y | N | 主图4: | |
| 22 | cart_img_5 | text | 65535 | 0 | Y | N | 主图5: | |
| 23 | create_time | datetime | 19 | 0 | N | N | CURRENT_TIMESTAMP | 创建时间 |
| 24 | update_time | timestamp | 19 | 0 | N | N | CURRENT_TIMESTAMP | 更新时间 |
| 编号 | 名称 | 数据类型 | 长度 | 小数位 | 允许空值 | 主键 | 默认值 | 说明 |
| 1 | order_id | int | 10 | 0 | N | Y | 订单ID: | |
| 2 | order_number | varchar | 64 | 0 | Y | N | 订单号: | |
| 3 | goods_id | mediumint | 8 | 0 | N | N | 商品id:[0,8388607] | |
| 4 | title | varchar | 32 | 0 | Y | N | 商品标题: | |
| 5 | img | varchar | 255 | 0 | Y | N | 商品图片: | |
| 6 | price | double | 10 | 2 | N | N | 0.00 | 价格: |
| 7 | price_ago | double | 10 | 2 | N | N | 0.00 | 原价: |
| 8 | num | int | 10 | 0 | N | N | 1 | 数量: |
| 9 | price_count | double | 8 | 2 | N | N | 0.00 | 总价: |
| 10 | norms | varchar | 255 | 0 | Y | N | 规格: | |
| 11 | type | varchar | 64 | 0 | N | N | 未分类 | 商品分类: |
| 12 | contact_name | varchar | 32 | 0 | Y | N | 联系人姓名: | |
| 13 | contact_email | varchar | 125 | 0 | Y | N | 联系人邮箱: | |
| 14 | contact_phone | varchar | 11 | 0 | Y | N | 联系人手机: | |
| 15 | contact_address | varchar | 255 | 0 | Y | N | 收件地址: | |
| 16 | postal_code | varchar | 9 | 0 | Y | N | 邮政编码: | |
| 17 | user_id | int | 10 | 0 | N | N | 0 | 买家ID: |
| 18 | merchant_id | mediumint | 8 | 0 | N | N | 0 | 商家ID: |
| 19 | create_time | timestamp | 19 | 0 | N | N | CURRENT_TIMESTAMP | 创建时间: |
| 20 | update_time | timestamp | 19 | 0 | N | N | CURRENT_TIMESTAMP | 更新时间: |
| 21 | description | varchar | 255 | 0 | Y | N | 描述:[0,255]用于产品规格描述 | |
| 22 | state | varchar | 16 | 0 | N | N | 待付款 | 订单状态:待付款,待发货,待签收,已签收,待退款,已退款,已拒绝,已完成 |
| 23 | remark | text | 65535 | 0 | Y | N | 订单备注 | |
| 24 | delivery_state | varchar | 16 | 0 | Y | N | 未配送 | 发货状态:未配送,已配送 |
| 25 | vip_discount | double | 11 | 2 | Y | N | 0.00 | 折扣 |
| 编号 | 名称 | 数据类型 | 长度 | 小数位 | 允许空值 | 主键 | 默认值 | 说明 |
| 1 | praise_id | int | 10 | 0 | N | Y | 点赞ID: | |
| 2 | user_id | int | 10 | 0 | N | N | 0 | 点赞人: |
| 3 | create_time | timestamp | 19 | 0 | N | N | CURRENT_TIMESTAMP | 创建时间: |
| 4 | update_time | timestamp | 19 | 0 | N | N | CURRENT_TIMESTAMP | 更新时间: |
| 5 | source_table | varchar | 255 | 0 | Y | N | 来源表: | |
| 6 | source_field | varchar | 255 | 0 | Y | N | 来源字段: | |
| 7 | source_id | int | 10 | 0 | N | N | 0 | 来源ID: |
| 8 | status | bit | 1 | 0 | N | N | 1 | 点赞状态:1为点赞,0已取消 |
| 编号 | 名称 | 数据类型 | 长度 | 小数位 | 允许空值 | 主键 | 默认值 | 说明 |
| 1 | regular_users_id | int | 10 | 0 | N | Y | 普通用户ID | |
| 2 | user_name | varchar | 64 | 0 | Y | N | 用户姓名 | |
| 3 | user_gender | varchar | 64 | 0 | Y | N | 用户性别 | |
| 4 | user_phone_number | varchar | 64 | 0 | Y | N | 用户电话 | |
| 5 | examine_state | varchar | 16 | 0 | N | N | 已通过 | 审核状态 |
| 6 | user_id | int | 10 | 0 | N | N | 0 | 用户ID |
| 7 | create_time | datetime | 19 | 0 | N | N | CURRENT_TIMESTAMP | 创建时间 |
| 8 | update_time | timestamp | 19 | 0 | N | N | CURRENT_TIMESTAMP | 更新时间 |
| 编号 | 名称 | 数据类型 | 长度 | 小数位 | 允许空值 | 主键 | 默认值 | 说明 |
| 1 | seasonal_fruits_id | int | 10 | 0 | N | Y | 当季水果ID | |
| 2 | fruit_name | varchar | 64 | 0 | Y | N | 水果名称 | |
| 3 | fruit_type | varchar | 64 | 0 | Y | N | 水果类型 | |
| 4 | fruit_pictures | varchar | 255 | 0 | Y | N | 水果图片 | |
| 5 | maturity_season | varchar | 64 | 0 | Y | N | 成熟时季 | |
| 6 | main_production_areas | varchar | 64 | 0 | Y | N | 主产地区 | |
| 7 | introduction_to_fruits | text | 65535 | 0 | Y | N | 水果简介 | |
| 8 | hits | int | 10 | 0 | N | N | 0 | 点击数 |
| 9 | praise_len | int | 10 | 0 | N | N | 0 | 点赞数 |
| 10 | create_time | datetime | 19 | 0 | N | N | CURRENT_TIMESTAMP | 创建时间 |
| 11 | update_time | timestamp | 19 | 0 | N | N | CURRENT_TIMESTAMP | 更新时间 |
| 编号 | 名称 | 数据类型 | 长度 | 小数位 | 允许空值 | 主键 | 默认值 | 说明 |
| 1 | seller_id | int | 10 | 0 | N | Y | 卖家ID | |
| 2 | seller_name | varchar | 64 | 0 | Y | N | 卖家姓名 | |
| 3 | sellers_phone_number | varchar | 64 | 0 | Y | N | 卖家电话 | |
| 4 | seller_address | varchar | 64 | 0 | Y | N | 卖家地址 | |
| 5 | examine_state | varchar | 16 | 0 | N | N | 已通过 | 审核状态 |
| 6 | user_id | int | 10 | 0 | N | N | 0 | 用户ID |
| 7 | create_time | datetime | 19 | 0 | N | N | CURRENT_TIMESTAMP | 创建时间 |
| 8 | update_time | timestamp | 19 | 0 | N | N | CURRENT_TIMESTAMP | 更新时间 |
| 编号 | 名称 | 数据类型 | 长度 | 小数位 | 允许空值 | 主键 | 默认值 | 说明 |
| 1 | slides_id | int | 10 | 0 | N | Y | 轮播图ID: | |
| 2 | title | varchar | 64 | 0 | Y | N | 标题: | |
| 3 | content | varchar | 255 | 0 | Y | N | 内容: | |
| 4 | url | varchar | 255 | 0 | Y | N | 链接: | |
| 5 | img | varchar | 255 | 0 | Y | N | 轮播图: | |
| 6 | hits | int | 10 | 0 | N | N | 0 | 点击量: |
| 7 | create_time | timestamp | 19 | 0 | N | N | CURRENT_TIMESTAMP | 创建时间: |
| 8 | update_time | timestamp | 19 | 0 | N | N | CURRENT_TIMESTAMP | 更新时间: |
| 编号 | 名称 | 数据类型 | 长度 | 小数位 | 允许空值 | 主键 | 默认值 | 说明 |
| 1 | upload_id | int | 10 | 0 | N | Y | 上传ID | |
| 2 | name | varchar | 64 | 0 | Y | N | 文件名 | |
| 3 | path | varchar | 255 | 0 | Y | N | 访问路径 | |
| 4 | file | varchar | 255 | 0 | Y | N | 文件路径 | |
| 5 | display | varchar | 255 | 0 | Y | N | 显示顺序 | |
| 6 | father_id | int | 10 | 0 | Y | N | 0 | 父级ID |
| 7 | dir | varchar | 255 | 0 | Y | N | 文件夹 | |
| 8 | type | varchar | 32 | 0 | Y | N | 文件类型 |
| 编号 | 名称 | 数据类型 | 长度 | 小数位 | 允许空值 | 主键 | 默认值 | 说明 |
| 1 | user_id | mediumint | 8 | 0 | N | Y | 用户ID:[0,8388607]用户获取其他与用户相关的数据 | |
| 2 | state | smallint | 5 | 0 | N | N | 1 | 账户状态:[0,10](1可用|2异常|3已冻结|4已注销) |
| 3 | user_group | varchar | 32 | 0 | Y | N | 所在用户组:[0,32767]决定用户身份和权限 | |
| 4 | login_time | timestamp | 19 | 0 | N | N | CURRENT_TIMESTAMP | 上次登录时间: |
| 5 | phone | varchar | 11 | 0 | Y | N | 手机号码:[0,11]用户的手机号码,用于找回密码时或登录时 | |
| 6 | phone_state | smallint | 5 | 0 | N | N | 0 | 手机认证:[0,1](0未认证|1审核中|2已认证) |
| 7 | username | varchar | 16 | 0 | N | N | 用户名:[0,16]用户登录时所用的账户名称 | |
| 8 | nickname | varchar | 16 | 0 | Y | N | 昵称:[0,16] | |
| 9 | password | varchar | 64 | 0 | N | N | 密码:[0,32]用户登录所需的密码,由6-16位数字或英文组成 | |
| 10 | | varchar | 64 | 0 | Y | N | 邮箱:[0,64]用户的邮箱,用于找回密码时或登录时 | |
| 11 | email_state | smallint | 5 | 0 | N | N | 0 | 邮箱认证:[0,1](0未认证|1审核中|2已认证) |
| 12 | avatar | varchar | 255 | 0 | Y | N | 头像地址:[0,255] | |
| 13 | open_id | varchar | 255 | 0 | Y | N | 针对获取用户信息字段 | |
| 14 | create_time | timestamp | 19 | 0 | N | N | CURRENT_TIMESTAMP | 创建时间: |
| 15 | vip_level | varchar | 255 | 0 | Y | N | 会员等级 | |
| 16 | vip_discount | double | 11 | 2 | Y | N | 0.00 | 会员折扣 |
| 编号 | 名称 | 数据类型 | 长度 | 小数位 | 允许空值 | 主键 | 默认值 | 说明 |
| 1 | group_id | mediumint | 8 | 0 | N | Y | 用户组ID:[0,8388607] | |
| 2 | display | smallint | 5 | 0 | N | N | 100 | 显示顺序:[0,1000] |
| 3 | name | varchar | 16 | 0 | N | N | 名称:[0,16] | |
| 4 | description | varchar | 255 | 0 | Y | N | 描述:[0,255]描述该用户组的特点或权限范围 | |
| 5 | source_table | varchar | 255 | 0 | Y | N | 来源表: | |
| 6 | source_field | varchar | 255 | 0 | Y | N | 来源字段: | |
| 7 | source_id | int | 10 | 0 | N | N | 0 | 来源ID: |
| 8 | register | smallint | 5 | 0 | Y | N | 0 | 注册位置: |
| 9 | create_time | timestamp | 19 | 0 | N | N | CURRENT_TIMESTAMP | 创建时间: |
| 10 | update_time | timestamp | 19 | 0 | N | N | CURRENT_TIMESTAMP | 更新时间: |
整个基于Web的水果预定平台的需求分析主要对系统总体架构以及功能模块的设计,通过建立E-R模型和数据库逻辑系统设计完成了数据库系统设计。
4系统关键模块设计与实现
基于Web的水果预定平台的详细设计与实现主要是根据前面的需求分析和总体设计来设计页面并实现业务逻辑。主要从界面实现、业务逻辑实现这两部分进行介绍。
4.1普通用户功能模块
4.1.1 首页界面
当进入基于Web的水果预定平台的时候,首先映入眼帘的是系统的导航栏,其主界面展示如下图4-1所示。

图4-1 首页界面图
4.1.2 注册界面
游客可以查看系统信息,也有注册成为用户的权限。其用注册流程图如图4-2所示,注册界面展示如下图4-3所示。

图4-2注册流程图

图4-3 用户注册界面图
基于Web的水果预定平台中的注册后的用户是可以通过自己的账户名和密码进行登录的,当用户输入完整的自己的账户名和密码信息并点击“登录”按钮后,将会首先验证输入的有没有空数据,再次验证输入的账户名+密码和数据库中当前保存的用户信息是否一致,只有在一致后将会登录成功并自动跳转到基于Web的水果预定平台的首页中;否则将会提示相应错误信息。用户登录流程如图4-4所示,登录界面如下图4-5所示。

图4-4 登录流程图
用户登录界面如下图4-5所示。

图4-5用户登录界面图
4.1.4 我的收货地址界面
当点击“商城管理”-“我的收货地址”,用户可以添加、修改收货地址,界面如下图4-6所示。

图4-6我的收货地址界面图
4.1.4 商品列表界面
当用户点击“购物车”按钮后会进入商品列表页面,用户可以根据分类、价格等筛选条件进行浏览和搜索。点击商品可查看商品详情,还可进行立即购买、加入购物车等操作,页面如图4-7所示。

图4-7 商品列表界面图
用户可在商品详情页面点击“立即购买”,填写相关信息后点击提交即可,系统会自动生成购买订单,可在商城管理我的订单中进行查看、支付等。界面如下图所示。

图4-9我的订单界面图
4.1.6 当季水果界面
用户点击“当季水果”可查看所有的当季水果,点击可查看详情,用户可以进行点赞、收藏、评论等操作,界面如下图所示。

图4-8当季水果界面图
当卖家用户点击“客户记录管理”按钮后,可以管理客户记录,包括添加、修改、删除等。页面如图所示。

图4-10 客户记录添加界面图
当卖家用户点击“ 在线商城”按钮后,卖家可以添加和管理商品信息,界面如下图4-11所示。

图4-11 在线商城界面图
当卖家用户点击“订单配送”按钮后,卖家可以管理订单的配送情况,包括处理订单、更新配送状态等。界面如下图4-12所示。

图4-12订单配送界面图
4.3管理员功能模块
4.3.1 系统用户管理界面
基于Web的水果预定平台中的管理人员是可以对注册的普通用户、卖家用户进行管理的,也可以对管理员进行管控。界面如下图4-13所示。

图4-13用户管理界面图
4.3.2 系统管理界面
管理员点击“系统管理”这一菜单会显示轮播图这一个子菜单,管理员可以对前台展示的轮播图进行设置,界面如下图4-14所示。

图4-14系统管理界面图
4.3.3 当季水果管理界面
管理员点击“当季水果管理”菜单,管理员可以管理当季水果信息,包括添加、修改、删除等。界面如下图所示。

图4-15当季水果管理界面图
4.3.4 在线商城界面
管理员点击“在线商城”菜单,管理员可以管理水果的上架和下架,确保商城商品更新及时。界面如下图所示。

图4-16在线商城管理界面图
4.3.5 订单列表界面
管理员点击“订单列表”菜单,管理员可以查看用户提交的订单信息,包括订单状态、付款情况等。界面如下图所示。

图4-17订单列表界面图
5系统测试
5.1系统测试的目的
系统开发到了最后一个阶段那就是系统测试,系统测试对软件的开发其实是非常有必要的。因为没什么系统一经开发出来就可能会尽善尽美,再厉害的系统开发工程师也会在系统开发的时候出现纰漏,系统测试能够较好的改正一些bug,为后期系统的维护性提供很好的支持。通过系统测试,开发人员也可以建立自己对系统的信心,为后期的系统版本的跟新提供支持。
5.2 系统测试用例
系统测试包括:用户登录功能测试、当季水果查看功能测试、商品添加、商品搜索、密码修改功能测试,如表5-1、5-2、5-3、5-4、5-5所示:
表5-1 用户登录功能测试表
| 用例名称 | 用户登录系统 |
| 目的 | 测试用户通过正确的用户名和密码可否登录功能 |
| 前提 | 未登录的情况下 |
| 测试流程 | 1) 进入登录页面 2) 输入正确的用户名和密码 |
| 预期结果 | 用户名和密码正确的时候,跳转到登录成功界面,反之则显示错误信息,提示重新输入 |
| 实际结果 | 实际结果与预期结果一致 |
当季水果查看功能测试:
表5-2当季水果查看功能测试表
| 用例名称 | 当季水果查看 |
| 目的 | 测试当季水果查看功能 |
| 前提 | 用户登录 |
| 测试流程 | 点击当季水果列表 |
| 预期结果 | 可以查看到所有当季水果信息 |
| 实际结果 | 实际结果与预期结果一致 |
卖家用户添加商品界面测试:
表5-3 卖家用户添加商品界面测试表
| 用例名称 | 商品添加测试用例 |
| 目的 | 测试商品添加功能 |
| 前提 | 卖家用户正常登录情况下 |
| 测试流程 | 1)卖家用户点击商城中心,点击添加并填写信息。 2)点击进行提交。 |
| 预期结果 | 提交以后,页面会显示新的商品信息 |
| 实际结果 | 实际结果与预期结果一致 |
商品搜索功能测试:
表5-4商品搜索功能测试表
| 用例名称 | 商品搜索测试 |
| 目的 | 测试商品搜索功能 |
| 前提 | 无 |
| 测试流程 | 1)在搜索框填入搜索关键字。 2)点击搜索按钮。 |
| 预期结果 | 页面显示包含有搜索关键字的商品信息 |
| 实际结果 | 实际结果与预期结果一致 |
密码修改功能测试:
表5-5 密码修改功能测试表
| 用例名称 | 密码修改测试用例 |
| 目的 | 测试管理员密码修改功能 |
| 前提 | 管理员用户正常登录情况下 |
| 测试流程 | 1)管理员密码修改并完成填写。 2)点击进行提交。 |
| 预期结果 | 使用新的密码可以登录 |
| 实际结果 | 实际结果与预期结果一致 |
5.3 系统测试结果
通过编写基于Web的水果预定平台的测试用例,已经检测完毕用户登录模块、当季水果查看模块、商品添加模块、商品搜索模块、密码修改功能测试,通过这5大模块为基于Web的水果预定平台的后期推广运营提供了强力的技术支撑。
结论
至此,基于Web的水果预定平台已经结束,在开发前做了许多的准备,在本系统的设计和开发过程中阅览和学习了许多文献资料,从中我也收获了很多宝贵的方法和设计思路,对系统的开发也起到了很重要的作用,系统的开发技术选用的都是自己比较熟悉的,比如Web、django、MYSQL,这些技术都是在以前的学习中学到了,其中许多的设计思路和方法都是在以前不断地学习中摸索出来的经验,其实对于我们来说工作量还是比较大的,但是正是由于之前的积累与准备,才能顺利的完成这个项目,由此看来,积累经验跟做好准备是十分重要的事情。
当然在该系统的设计与实现的过程中也离不开老师以及同学们的帮助,正是因为他们的指导与帮助,我才能够成功的在预期内完成了这个系统。同时在这个过程当中我也收获了很多东西,此系统也有需要改进的地方,但是由于专业知识的浅薄,并不能做到十分完美,希望以后有机会可以让其真正的投入到使用之中。
参考文献
[1]张良峰.基于Django和Vue的低代码平台构建[J].数字通信世界,2024,(01):45-48.
[2]胡从寅,杨文远,赵鑫等.基于Django+Vue.js的设计作品交易平台的实现[J].软件,2023,44(11):42-46.
[3]张小梅,何菊,佘侃侃等.Django框架下的用户鉴权机制分析与研究[J].无线互联科技,2023,20(18):146-148.
[4]郭鹤楠.基于Django和Python技术的网站设计与实现[J].数字通信世界,2023,(06):60-62.
[5]杨洪涛.基于Django的MVC框架设计与实现[J].电脑知识与技术,2023,19(04):62-65.DOI:10.14004/j.cnki.ckt.2023.0182.
[6]Xiya Y ,Xianhe L ,Changping W , et al.Design and Deployment of Django-based Housing Information Management System[J].Journal of Physics: Conference Series,2023,2425(1):
[7]叶欣宇.基于Django的用户唯一性安全登录系统设计[J].信息与电脑(理论版),2023,35(02):114-116.
[8]华厚强,康佳春.基于Python的校园交易平台设计[J].现代计算机,2022,28(15):105-111.
[9]谢晓伟,包琦.基于Django与Vue的农产品质量追溯管理平台[J].电子技术与软件工程,2022,(12):246-249.
[10]马静.线上商品销售管理数据库系统的设计与实现[J].科技创新与生产力,2022,(03):86-88.
[11]朱辉生.数据库原理及应用实验教程[M].南京大学出版社:202106.235.
[12]黄子豪,李鑫,王心悦.基于JSP+Servlet的商品进销存管理系统的设计与实现[J].电子制作,2021,(08):39-41.DOI:10.16589/j.cnki.cn11-3571/tn.2021.08.013.
[13]朱伙军.基于云平台的网络营销系统设计[J].现代电子技术,2021,44(03):177-181.DOI:10.16652/j.issn.1004-373x.2021.03.037.
[14]Huan T ,Jing Z ,Jiaqi S .Research on Optimized Storage and Analysis System of Web Log Based on Django’s MVC Framework[J].Journal of Physics: Conference Series,2021,1769(1):012065-.
[15]朱曙旸,殷丽,史逸兴.基于消费者评论的商品销售研究[J].商场现代化,2020,(16):28-30.DOI:10.14013/j.cnki.scxdh.2020.16.010.
[16]郭培华.数据挖掘技术在在线销售系统中的应用[D].郑州大学,2020.DOI:10.27466/d.cnki.gzzdu.2020.000801.
[17]王菡.基于WEB的生鲜销售系统的设计与实现[J].电子制作,2019,(23):51-53+50.DOI:10.16589/j.cnki.cn11-3571/tn.2019.23.018.
[18]Elmar B ,J C C ,Derrick H , et al.Annot: a Django-based sample, reagent, and experiment metadata tracking system.[J].BMC bioinformatics,2019,20(1):542.
[19]沈雅婷.商品销售系统Oracle数据库开发及优化[J].软件导刊,2019,18(09):176-182.
[20]鲁大林,吴斌,唐小燕.MySQL数据库应用与管理[M].机械工业出版社:201904.218.
致 谢
转眼间,大学生用户活便已经接近尾声,人面对着离别与结束,总是充满着不舍与茫然,我亦如此,仍记得那年秋天,我迫不及待的提前一天到了学校,面对学校巍峨的大门,我心里充满了期待:这里,就是我新生活的起点吗?那天,阳光明媚,学校的欢迎仪式很热烈,我面对着一个个对着我微笑的同学,仿佛一缕缕阳光透过胸口照进了我心里,同时,在那天我认识可爱的室友,我们携手共同度过了这难忘的两年。如今,我望着这篇论文的致谢,不禁又要问自己:现在,我们就要说再见了吗?
感慨莫名,不知所言。遥想当初刚来学校的时候,心里总是想着工科学校会过于板正,会缺乏一些柔情,当时心里甚至有一点点排斥,但是随着我对学校的慢慢认识与了解,我才认识到了她的美丽,她的柔情,并且慢慢的喜欢上了这个校园,但是时间太快了,快到我还没有好好体会她的美丽便要离开了,但是她带给我的回忆,永远不会离开我,也许真正离开那天我的眼里会满含泪水,我不是因为难过,我只是想将她的样子映在我的泪水里,刻在我的心里。最后,感谢我的老师们,是你们教授了我们知识与做人的道理;感谢我的室友们,是你们陪伴了我如此之久;感谢每位关心与支持我的人。
少年,追风赶月莫停留,平荒尽处是春山。
请关注点赞+私信博主,免费领取项目源码
834

被折叠的 条评论
为什么被折叠?



