摘要
本毕业论文旨在设计和开发一种基于Android的原产地采供分享app系统。原产地采供是指以商品产地为出发点的供应链模式,它关注商品的质量和可溯源性,并且能够实现更加直接、透明的交易。本系统的目标是促进原产地采供的发展,并提供一个方便的平台,让消费者能够轻松了解和购买原产地的商品。
通过本系统,用户能够浏览不同原产地的商品信息,包括产地、生产过程、质量检测等。用户还可以使用系统的搜索功能来查找特定商品或原产地。在购买商品时,系统会显示商品的供应商信息,以便用户能够选择可靠的供应商。此外,系统还支持用户和供应商之间的直接交流和沟通,以提供更好的用户体验。
系统的设计和开发基于Android平台,利用现有的技术和工具进行实现。通过使用适当的用户界面设计和功能实现,用户可以轻松地浏览和购买原产地的商品。同时,与供应商的直接联系可以增加交流和信任,进一步促进原产地采供的发展。
本文将探讨如何利用Java编程语言,采取springboo开发框架,配合MySQL数据库管理和储存数据,并基于Android平台设计与实现原产地采供分享app系统。通过实施设计和开发过程,并进行系统测试和评估来验证系统的可行性和有效性。最后,对系统的性能和功能进行总结和分析,提出了改进的建议。
关键词:Android平台;原产地采供分享app系统;springboot框架;MySQL数据库
Abstract
This graduation thesis aims to design and develop a Android-based origin acquisition and supply sharing app system. Origin purchase and supply refers to the supply chain model based on commodity origin as the starting point. It pays attention to the quality and traceability of commodities, and can achieve more direct and transparent transactions. The goal of this system is to promote the development of origin purchase and supply, and to provide a convenient platform for consumers to easily understand and purchase the goods of origin.
Through this system, users can browse the commodity information of different places of origin, including origin, production process, quality testing, etc. Users can also use the system's search function to find a specific product or place of origin. When purchased, the system displays the supplier information of the product so that the user can select a reliable supplier. In addition, the system also supports direct communication and communication between users and suppliers to provide a better user experience.
The design and development of the system is based on the Android platform, and is implemented using existing technologies and tools. By using the appropriate user interface design and functions, users can easily browse and purchase goods of origin. At the same time, direct contact with suppliers can increase communication and trust, and further promote the development of origin purchase and supply.
This paper will discuss how to use Java programming language, adopt springboo development framework, to cooperate with MySQL database management and store data, and design and realize the origin sharing app system based on Android platform. The feasibility and effectiveness of the system is verified by implementing the design and development process and conducting system testing and evaluation. Finally, the performance and function of the system are summarized and analyzed, and suggestions are proposed.
Keywords: Android Platform; origin acquisition sharing app system; springboot framework; MySQL database
目录
第1章 引 言
本毕业论文选题背景是基于当前消费者对商品质量和可追溯性的需求增加以及原产地采供概念逐渐受到关注的趋势。随着消费者对商品质量和安全的重视程度不断提高,原产地采供作为一种注重商品来源和质量的供应链模式得到了广泛关注。在这种背景下,设计和开发一种基于Android平台的原产地采供分享app系统具有重要意义。
通过该系统的设计与开发,消费者可以方便地了解到商品的产地、生产过程、质量检测等信息,从而增强对商品的信任感和购买决策的依据。该系统可以为消费者提供一个直观方便的平台,使他们更容易找到并购买原产地商品,从而促进原产地采供模式的发展与推广。
此外,通过系统的推广和使用,可以提高供应商和消费者之间的直接交流和沟通,建立更加透明和互信的商业关系,进一步推动原产地采供模式的普及和发展。因此,本论文选题具有实际应用价值和推动产业创新的重要意义。
随着中国消费者对食品、药品等商品安全和质量的重视不断提高,原产地采供作为一个重要的质量保证方式备受关注。农产品质量安全事件的频发也加剧了消费者对商品安全的担忧,推动了对原产地和质量溯源的需求。在这样的背景下,开发一款基于Android平台的原产地采供分享app系统具有重要意义。这样的系统可以让消费者通过手机轻松查询商品的生产地、生产过程、质量检测数据等信息,帮助消费者更加信任产品并做出明智的购买决策。借助这样的系统,供应商也能够更加直观地展示自家产品的优势和特点,促进原产地商品的销售。
在中国,随着消费升级和消费观念的变化,原产地采供理念也逐渐被市场接受。因此,通过研究和设计开发这种系统,有助于推动中国市场对原产地采供模式的认知和应用,进一步提高消费者对商品的信任度和市场透明度。整体来看,该毕业论文选题与国内市场对商品质量和可追溯性的关注密切相关,具有重要的研究和应用意义。
在国外,消费者对商品安全和质量的关注度也在不断增加,原产地采供作为一种质量保证和市场透明度提升的方式备受关注。例如,在欧洲,原产地标识和食品溯源系统已经成为政府和消费者关注的焦点。通过这种系统,消费者可以轻松获取到食品的生产地、供应链信息、质量检测报告等重要信息,从而做出更明智的购买决策。另外,在一些发达国家,消费者对于可持续发展和环境保护的重视也在不断增加。原产地采供系统也可以帮助消费者选择那些符合环保标准和社会责任的商品。通过这种系统,消费者可以了解到商品的制造过程是否环保、是否符合劳工保护标准等信息,从而选择那些有良好生产背景的商品。此外,在国外,原产地采供系统的设计和开发也得到了不少关注和研究。研究人员和企业通过使用技术手段,如区块链、物联网等,来保障原产地信息的真实性和可信度。同时,他们还开发了各种原产地分享平台和应用,以提供消费者与生产者直接互动的机会,促进信息的透明和交流。
因此,基于Android平台的原产地采供分享app系统开发与设计这样的毕业论文选题在国外也是具有研究和应用价值的。它可以推动消费者对商品安全和可追溯性的关注,促进市场透明度和信任度的提升,同时也可以借鉴国外的经验和技术手段,提升系统的可用性和可信度。
Android是基于Linux内核的操作系统,早期由Google开发,后由开放手机联盟开发。它采用了软件堆的架构,主要分为三部分。底层以Linux内核工作为基础,只提供基本功能;其他的应用软件则由各公司自行开发,以Java作为编写程序的一部分。另外,为了推广此技术,Google和其它几十个手机公司建立了开放手机联盟。Android在未公开之前常被传闻为GPhone。
它采用了软件堆层(software stack,又名软件叠层)的架构,主要分为三部分:底层以Linux核心为基础,由c语言开发,只提供基本功能。中间层包括函数库Library和虚拟机Virtual Machine,由C++开发。最上层是各种应用软件,包括通话程序,短信程序等,应用软件则由各公司自行开发,以Java编写。
Java是一种面向对象的程序设计语言,类是Java程序的基本组成单元,类中又包含了属性和方法,在类中又可以创建无数个对象。类中包含的主要成员是字段和方法,字段是指一种数据变量,方法是指对字段进行操作的集合,包括给其他变量赋值、调用方法等。JDK为美国sun公司为java开发员所推出的一款全新产品,要是没有JDK的情况下,所安装的Java程序也就无法运行。
springboot框架是Java平台上的一种开源应用框架,提供具有控制反转特性的容器。尽管Spring框架自身对编程模型没有限制,但其在Java应用中的频繁使用让它备受青睐,以至于后来让它作为EJB(EnterpriseJavaBeans)模型的补充,甚至是替补。springboot框架为开发提供了一系列的解决方案,比如利用控制反转的核心特性,并通过依赖注入实现控制反转来实现管理对象生命周期容器化,利用面向切面编程进行声明式的事务管理,整合多种持久化技术管理数据访问,提供大量优秀的Web框架方便开发等等。
MySQL数据库已经成为网络上的一种强大的工具,它能够支持多个用户,并且能够根据客户端和服务端的需求进行调整,从而满足不同的需求。在这里,服务端和客户端只是一种软件上的概念,而我们所使用的计算机硬件则没有必要完全相互匹配。MySQL具有强大的功能,能够处理各种数据类型,包括动态、静态、多种语言,从而使用户能够轻松访问多种数据。MySQL具有多种功能,它能够支持多种平台的开发,并且支持多种编程语言,使得用户能够轻松访问和使用MySQL数据库。
uni-app 是一个使用 Vue.js 开发所有前端应用的框架,开发者编写一套代码,可发布到iOS、Android、Web(响应式)、以及各种小程序(微信/支付宝/百度/头条/飞书/QQ/快手/钉钉/淘宝)、快应用等多个平台。DCloud公司拥有900万开发者、数百万应用、12亿手机端月活用户、数千款uni-app插件、70+微信/qq群。阿里小程序工具官方内置uni-app,腾讯课堂官方为uni-app录制培训课程,开发者可以放心选择。uni-app实现了一套代码,同时运行到多个平台一套代码,同时运行到iOS模拟器、Android模拟器、H5、微信开发者工具、支付宝小程序Studio、百度开发者工具、字节跳动开发者工具、QQ开发者工具(底部8个终端选项卡代表8个终端模拟器。
嵌入式操作系统是嵌入式应用软件的基础和开发平台。嵌入式系统的出现,解决了嵌入式软件并发标准化的难题。嵌入式系统具有操作系统的最基本的功能,包括进程调度、内存管理、设备管理文件管理、操作系统接口(API调用)嵌入式操作系统具有系统可裁减、可配置、网络支持功能、具有一定的实时性等的特点
嵌入式系统拥有巨大的市场和巨大商机,能够全过程自动化产品制造、大范围电子商务活动、高度协同科学实验以及现代化家庭起居。生活接触的每一样东西将装有芯片和嵌入式软件。嵌入式系统与技术是一个分散的工业,充满竞争、机遇与创新没有哪一个系列的处理器和操作系统能够垄断全部市场,即便在体系结构上存在着主流,但各不相同的应用领域决定了不可能有少数公司,少数产品垄断全部市场。因此嵌入式系统领域的产品和技术,必然是高度分散的,留给各个行业的中小规模高技术公司的创新余地很大。
第2章 系统需求分析
原产地采供分享app系统的设计与实现对于所使用的计算机与手机没有什么硬性的要求,计算机只要可以正常的使用进行代码的编写及页面设计就可行,主要是对于服务器有些要求,对于平台搭建完成要上传的服务器是有一定的要求的,服务器必须选择性价比高和安全性高的,能够在打开系统的时候必须顺畅,不能停顿太长时间。该系统后端使用springboot技术,结合前端应用APP框架。利用嵌入式系统,通过Android进行开发。目前springboot也是很多用户选择的框架之一,使系统的可扩展性和维护性更佳,减少Java配置代码,简化编程代码。同时,手机APP平台是目前全球最主流的移动操作系统之一,具有广泛的用户群体和成熟的开发工具和资源。因此,技术可行性没有问题。
在开发原产地采供分享app系统中所使用的开发软件像IDEA开发工具、Tomcat服务器、MySQL数据库、微信开发者工具、Photoshop图片处理软件等,这些都是开源免费的,这些环境在学校都进行了系统的学习,自己能够独立操作完成,不需要额外花费,而且系统的开发工具从网上都可以直接下载,因此,经济可行性没有问题。
基于APP的原产地采供分享app系统的设计与实现,参考了很多类似系统的成功案例,对它们的操作界面以及功能需求都进行了系统的分析,将众多案例结合在一起,突出以人为本简化操作,使得系统的开发更高效和稳定,具有便捷、移动、安全、友好的特点,也体现出来该系统的的现代化和规范化。用户可以轻松的进行学习,其系统主要特点就是易操作和易管理,所以具有基本计算机知识和手机操作的人都会操作本项目。因此,操作可行性也没有问题。
通过对原产地采供分享app系统的需求分析,该系统主要分为普通用户、商家用户和管理员三大功能模块。具体如下:
普通用户模块:
- 注册登录:游客可以通过注册成为系统用户,使用账号密码可进行登录,使用系统功能。
- 首页:可查看轮播图、意见反馈、购物中心功能。例如:
点击“意见反馈”,可查看所有反馈信息,可提交意见操作;
点击“购物中心”可查看所有商品信息,进行选购操作;
- 购物车:可查看管理员发布的所有新闻资讯信息,支持搜索文章,可点击查看详情,进行点赞、收藏和评论。
- 店铺动态:可查看店铺所有产品展示信息,可查询、加入到购物车中等操作
- 我的:可对基本信息、收货地址、收藏、订单、购物车等信息进行管控。具体操作如下:
点击“基本信息”:可对个人信息进行管控,包括修改密码(修改成功后需使用新密码登录)和修改资料(头像、昵称、邮箱、用户名称、联系电话等);
点击“收藏”,可查看所收藏的信息,可进行查看和删除操作;
点击“收货地址”,可查看自己已有地址,进行增改善操作;
点击“订单”,可查看自己的订单信息,进行查询操作,搜索,可点击查看详情等;
点击“购物车”,可查看购物车商品,进行增改删查转换订单操作,搜索,可点击查看详情。
商家用户模块:
- 注册登录:商家可以通过注册成为系统用户,使用账号密码可进行登录,使用系统功能,要管理员审核通过才能使用。
- 后台首页:点击个人信息详情,可修改个人信息。
- 交流管理:点击“店铺动态”可查看所有商品的促销活动信息,也可发布促销活动的信息。
- 商城管理:点击“商品中心”可查询、重置、添加、删除商品的操作;点击“订单列表”可对订单进行查询、重置、删除、配送等操作;点击“订单配送”可对订单进行查询、重置、删除、配送等操作
管理员模块:
- 登录:管理员账号密码由系统生成,可使用账号密码可进行登录,使用系统功能。
- 系统用户:可对普通用户、商家用户和管理员进行管控,可点击查看详情。
- 后台首页:可查看所有商品销售的金额和数量等数据。
- 系统管理:可对录播图进行查询、重置、删除、添加等操作。
- 留言管理:可对所有用户意见进行查询、重置、删除、回复等操作。
- 交流管理:可查看所有促销活动信息,进行增改删查操作,可点击查看详情,并对动态进行分类。
- 商城管理:点击“商品中心”可查看所有商品并对其可查询、重置、添加、删除、查看评论等操作;点击“分类列表”可查看已分好类的商品进行查询、重置、删除和添加等操作;点击“订单列表”可查看所有订单并对订单进行查询、重置、删除和点击详情进去添加等操作;点击“订单配送”可查询、重置、删除配送订单,更新配送状态等操作。
原产地采供分享app系统的非功能性需求比如原产地采供分享app系统的安全性怎么样,可靠性怎么样,性能怎么样,可拓展性怎么样等。具体可以表示在如下3-1表格中:
表2.1 原产地采供分享app系统非功能需求表
| 安全性 | 主要指原产地采供分享app系统数据库的安装,数据库的使用和密码的设定必须合乎规范。 |
| 可靠性 | 可靠性是指原产地采供分享app系统能够安装用户的指示进行操作,经过测试,可靠性90%以上。 |
| 性能 | 性能是影响原产地采供分享app系统占据市场的必要条件,所以性能最好要佳才好。 |
| 可扩展性 | 比如数据库预留多个属性,比如接口的使用等确保了系统的非功能性需求。 |
| 易用性 | 用户只要跟着原产地采供分享app系统的页面展示内容进行操作,就可以了。 |
| 可维护性 | 原产地采供分享app系统开发的可维护性是非常重要的,经过测试,可维护性没有问题 |
原产地采供分享app系统中普通用户角色用例图如图2.1所示:

图2.1普通用户角色用例图
原产地采供分享app系统中商家用户用例图如图2.2所示:

图2.2 商家用户用例图
原产地采供分享app系统中管理员用例图如图2.3所示:

图2.3 管理员用例图
第3章 系统设计
系功能模块分成了管理员及普通用户和商家用户三个模块,每个模块登录进去对应相应的功能,具体的功能模块图如图3.1所示。

图3.1 原产地采供分享app系统功能模块图
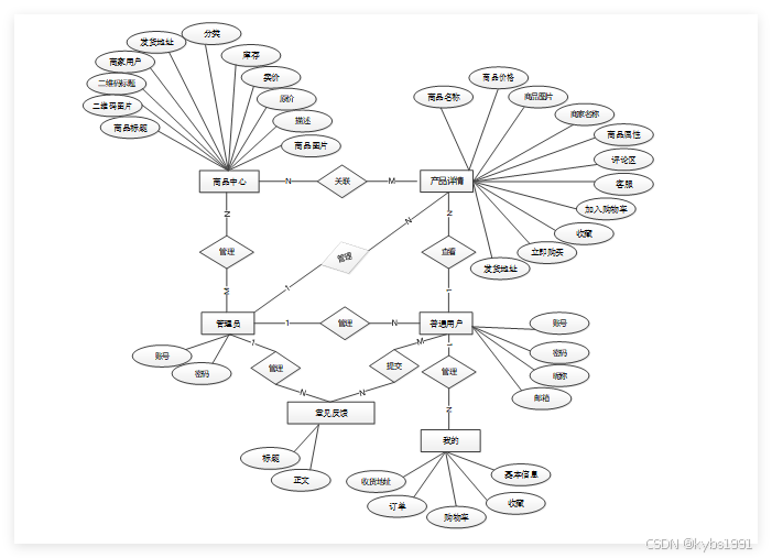
数据库的设计承载者系统的各种数据,在建立数据库的时候,主要是数据库模型的设计以及各个数据库表的设计两部分。
下面是整个原产地采供分享app系统中主要的数据库表总E-R实体关系图。

图3.2 原产地采供分享app系统总E-R关系图
通过前面E-R关系图可以看到项目需要创建很多个数据表。以下是项目中的主要数据库表的关系模型:
| 编号 | 名称 | 数据类型 | 长度 | 小数位 | 允许空值 | 主键 | 默认值 | 说明 |
| 1 | token_id | int | 10 | 0 | N | Y | 临时访问牌ID | |
| 2 | token | varchar | 64 | 0 | Y | N | 临时访问牌 | |
| 3 | info | text | 65535 | 0 | Y | N | ||
| 4 | maxage | int | 10 | 0 | N | N | 2 | 最大寿命:默认2小时 |
| 5 | create_time | timestamp | 19 | 0 | N | N | CURRENT_TIMESTAMP | 创建时间: |
| 6 | update_time | timestamp | 19 | 0 | N | N | CURRENT_TIMESTAMP | 更新时间: |
| 7 | user_id | int | 10 | 0 | N | N | 0 | 用户编号: |
| 编号 | 名称 | 数据类型 | 长度 | 小数位 | 允许空值 | 主键 | 默认值 | 说明 |
| 1 | address_id | int | 10 | 0 | N | Y | 收货地址: | |
| 2 | name | varchar | 32 | 0 | Y | N | 姓名: | |
| 3 | phone | varchar | 13 | 0 | Y | N | 手机: | |
| 4 | postcode | varchar | 8 | 0 | Y | N | 邮编: | |
| 5 | address | varchar | 255 | 0 | N | N | 地址: | |
| 6 | user_id | mediumint | 8 | 0 | N | N | 用户ID:[0,8388607]用户获取其他与用户相关的数据 | |
| 7 | create_time | timestamp | 19 | 0 | N | N | CURRENT_TIMESTAMP | 创建时间: |
| 8 | update_time | timestamp | 19 | 0 | N | N | CURRENT_TIMESTAMP | 更新时间: |
| 9 | default | bit | 1 | 0 | N | N | 0 | 默认判断 |
| 编号 | 名称 | 数据类型 | 长度 | 小数位 | 允许空值 | 主键 | 默认值 | 说明 |
| 1 | auth_id | int | 10 | 0 | N | Y | 授权ID: | |
| 2 | user_group | varchar | 64 | 0 | Y | N | 用户组: | |
| 3 | mod_name | varchar | 64 | 0 | Y | N | 模块名: | |
| 4 | table_name | varchar | 64 | 0 | Y | N | 表名: | |
| 5 | page_title | varchar | 255 | 0 | Y | N | 页面标题: | |
| 6 | path | varchar | 255 | 0 | Y | N | 路由路径: | |
| 7 | position | varchar | 32 | 0 | Y | N | 位置: | |
| 8 | mode | varchar | 32 | 0 | N | N | _blank | 跳转方式: |
| 9 | add | tinyint | 3 | 0 | N | N | 1 | 是否可增加: |
| 10 | del | tinyint | 3 | 0 | N | N | 1 | 是否可删除: |
| 11 | set | tinyint | 3 | 0 | N | N | 1 | 是否可修改: |
| 12 | get | tinyint | 3 | 0 | N | N | 1 | 是否可查看: |
| 13 | field_add | text | 65535 | 0 | Y | N | 添加字段: | |
| 14 | field_set | text | 65535 | 0 | Y | N | 修改字段: | |
| 15 | field_get | text | 65535 | 0 | Y | N | 查询字段: | |
| 16 | table_nav_name | varchar | 500 | 0 | Y | N | 跨表导航名称: | |
| 17 | table_nav | varchar | 500 | 0 | Y | N | 跨表导航: | |
| 18 | option | text | 65535 | 0 | Y | N | 配置: | |
| 19 | create_time | timestamp | 19 | 0 | N | N | CURRENT_TIMESTAMP | 创建时间: |
| 20 | update_time | timestamp | 19 | 0 | N | N | CURRENT_TIMESTAMP | 更新时间: |
| 编号 | 名称 | 数据类型 | 长度 | 小数位 | 允许空值 | 主键 | 默认值 | 说明 |
| 1 | cart_id | int | 10 | 0 | N | Y | 购物车ID: | |
| 2 | title | varchar | 64 | 0 | Y | N | 标题: | |
| 3 | img | varchar | 255 | 0 | N | N | 0 | 图片: |
| 4 | user_id | int | 10 | 0 | N | N | 0 | 用户ID: |
| 5 | create_time | timestamp | 19 | 0 | N | N | CURRENT_TIMESTAMP | 创建时间: |
| 6 | update_time | timestamp | 19 | 0 | N | N | CURRENT_TIMESTAMP | 更新时间: |
| 7 | state | int | 10 | 0 | N | N | 0 | 状态:使用中,已失效 |
| 8 | price | double | 9 | 2 | N | N | 0.00 | 单价: |
| 9 | price_ago | double | 9 | 2 | N | N | 0.00 | 原价: |
| 10 | price_count | double | 11 | 2 | N | N | 0.00 | 总价: |
| 11 | num | int | 10 | 0 | N | N | 1 | 数量: |
| 12 | goods_id | mediumint | 8 | 0 | N | N | 商品id:[0,8388607] | |
| 13 | type | varchar | 64 | 0 | N | N | 未分类 | 商品分类: |
| 14 | description | varchar | 255 | 0 | Y | N | 描述:[0,255]用于产品规格描述 |
| 编号 | 名称 | 数据类型 | 长度 | 小数位 | 允许空值 | 主键 | 默认值 | 说明 |
| 1 | collect_id | int | 10 | 0 | N | Y | 收藏ID: | |
| 2 | user_id | int | 10 | 0 | N | N | 0 | 收藏人ID: |
| 3 | source_table | varchar | 255 | 0 | Y | N | 来源表: | |
| 4 | source_field | varchar | 255 | 0 | Y | N | 来源字段: | |
| 5 | source_id | int | 10 | 0 | N | N | 0 | 来源ID: |
| 6 | title | varchar | 255 | 0 | Y | N | 标题: | |
| 7 | img | varchar | 255 | 0 | Y | N | 封面: | |
| 8 | create_time | timestamp | 19 | 0 | N | N | CURRENT_TIMESTAMP | 创建时间: |
| 9 | update_time | timestamp | 19 | 0 | N | N | CURRENT_TIMESTAMP | 更新时间: |
| 编号 | 名称 | 数据类型 | 长度 | 小数位 | 允许空值 | 主键 | 默认值 | 说明 |
| 1 | comment_id | int | 10 | 0 | N | Y | 评论ID: | |
| 2 | user_id | int | 10 | 0 | N | N | 0 | 评论人ID: |
| 3 | reply_to_id | int | 10 | 0 | N | N | 0 | 回复评论ID:空为0 |
| 4 | content | longtext | 2147483647 | 0 | Y | N | 内容: | |
| 5 | nickname | varchar | 255 | 0 | Y | N | 昵称: | |
| 6 | avatar | varchar | 255 | 0 | Y | N | 头像地址:[0,255] | |
| 7 | create_time | timestamp | 19 | 0 | N | N | CURRENT_TIMESTAMP | 创建时间: |
| 8 | update_time | timestamp | 19 | 0 | N | N | CURRENT_TIMESTAMP | 更新时间: |
| 9 | source_table | varchar | 255 | 0 | Y | N | 来源表: | |
| 10 | source_field | varchar | 255 | 0 | Y | N | 来源字段: | |
| 11 | source_id | int | 10 | 0 | N | N | 0 | 来源ID: |
| 编号 | 名称 | 数据类型 | 长度 | 小数位 | 允许空值 | 主键 | 默认值 | 说明 |
| 1 | forum_id | mediumint | 8 | 0 | N | Y | 论坛id | |
| 2 | display | smallint | 5 | 0 | N | N | 100 | 排序 |
| 3 | user_id | mediumint | 8 | 0 | N | N | 0 | 用户ID |
| 4 | nickname | varchar | 16 | 0 | Y | N | 昵称:[0,16] | |
| 5 | praise_len | int | 10 | 0 | Y | N | 0 | 点赞数 |
| 6 | hits | int | 10 | 0 | N | N | 0 | 访问数 |
| 7 | title | varchar | 125 | 0 | N | N | 标题 | |
| 8 | keywords | varchar | 125 | 0 | Y | N | 关键词 | |
| 9 | description | varchar | 255 | 0 | Y | N | 描述 | |
| 10 | url | varchar | 255 | 0 | Y | N | 来源地址 | |
| 11 | tag | varchar | 255 | 0 | Y | N | 标签 | |
| 12 | img | text | 65535 | 0 | Y | N | 封面图 | |
| 13 | content | longtext | 2147483647 | 0 | Y | N | 正文 | |
| 14 | create_time | timestamp | 19 | 0 | N | N | CURRENT_TIMESTAMP | 创建时间: |
| 15 | update_time | timestamp | 19 | 0 | N | N | CURRENT_TIMESTAMP | 更新时间: |
| 16 | avatar | varchar | 255 | 0 | Y | N | 发帖人头像: | |
| 17 | type | varchar | 64 | 0 | N | N | 0 | 论坛分类:[0,1000]用来搜索指定类型的论坛帖 |
| 编号 | 名称 | 数据类型 | 长度 | 小数位 | 允许空值 | 主键 | 默认值 | 说明 |
| 1 | type_id | smallint | 5 | 0 | N | Y | 分类ID:[0,10000] | |
| 2 | name | varchar | 16 | 0 | N | N | 分类名称:[2,16] | |
| 3 | description | varchar | 255 | 0 | Y | N | 描述:[0,255]描述该分类的作用 | |
| 4 | url | varchar | 255 | 0 | Y | N | 外链地址:[0,255]如果该分类是跳转到其他网站的情况下,就在该URL上设置 | |
| 5 | father_id | smallint | 5 | 0 | N | N | 0 | 上级分类ID:[0,32767] |
| 6 | icon | varchar | 255 | 0 | Y | N | 分类图标: | |
| 7 | create_time | timestamp | 19 | 0 | N | N | CURRENT_TIMESTAMP | 创建时间: |
| 8 | update_time | timestamp | 19 | 0 | N | N | CURRENT_TIMESTAMP | 更新时间: |
| 编号 | 名称 | 数据类型 | 长度 | 小数位 | 允许空值 | 主键 | 默认值 | 说明 |
| 1 | goods_id | mediumint | 8 | 0 | N | Y | 产品id:[0,8388607] | |
| 2 | title | varchar | 125 | 0 | Y | N | 标题:[0,125]用于产品和html的<title>标签中 | |
| 3 | img | text | 65535 | 0 | Y | N | 封面图:用于显示于产品列表页 | |
| 4 | description | varchar | 255 | 0 | Y | N | 描述:[0,255]用于产品规格描述 | |
| 5 | price_ago | double | 8 | 2 | N | N | 0.00 | 原价:[1] |
| 6 | price | double | 8 | 2 | N | N | 0.00 | 卖价:[1] |
| 7 | sales | int | 10 | 0 | N | N | 0 | 销量:[0,1000000000] |
| 8 | inventory | int | 10 | 0 | N | N | 0 | 商品库存 |
| 9 | type | varchar | 64 | 0 | N | N | 商品分类: | |
| 10 | hits | int | 10 | 0 | N | N | 0 | 点击量:[0,1000000000]访问这篇产品的人次 |
| 11 | content | longtext | 2147483647 | 0 | Y | N | 正文:产品的主体内容 | |
| 12 | img_1 | text | 65535 | 0 | Y | N | 主图1: | |
| 13 | img_2 | text | 65535 | 0 | Y | N | 主图2: | |
| 14 | img_3 | text | 65535 | 0 | Y | N | 主图3: | |
| 15 | img_4 | text | 65535 | 0 | Y | N | 主图4: | |
| 16 | img_5 | text | 65535 | 0 | Y | N | 主图5: | |
| 17 | create_time | timestamp | 19 | 0 | N | N | CURRENT_TIMESTAMP | 创建时间: |
| 18 | update_time | timestamp | 19 | 0 | N | N | CURRENT_TIMESTAMP | 更新时间: |
| 19 | customize_field | text | 65535 | 0 | Y | N | 自定义字段 | |
| 20 | source_table | varchar | 255 | 0 | Y | N | 来源表: | |
| 21 | source_field | varchar | 255 | 0 | Y | N | 来源字段: | |
| 22 | source_id | int | 10 | 0 | N | N | 0 | 来源ID: |
| 23 | user_id | int | 10 | 0 | Y | N | 0 | 添加人 |
| 编号 | 名称 | 数据类型 | 长度 | 小数位 | 允许空值 | 主键 | 默认值 | 说明 |
| 1 | type_id | int | 10 | 0 | N | Y | 商品分类ID: | |
| 2 | father_id | smallint | 5 | 0 | N | N | 0 | 上级分类ID:[0,32767] |
| 3 | name | varchar | 255 | 0 | Y | N | 商品名称: | |
| 4 | desc | varchar | 255 | 0 | Y | N | 描述: | |
| 5 | icon | varchar | 255 | 0 | Y | N | 图标: | |
| 6 | source_table | varchar | 255 | 0 | Y | N | 来源表: | |
| 7 | source_field | varchar | 255 | 0 | Y | N | 来源字段: | |
| 8 | create_time | timestamp | 19 | 0 | N | N | CURRENT_TIMESTAMP | 创建时间: |
| 9 | update_time | timestamp | 19 | 0 | N | N | CURRENT_TIMESTAMP | 更新时间: |
| 编号 | 名称 | 数据类型 | 长度 | 小数位 | 允许空值 | 主键 | 默认值 | 说明 |
| 1 | hits_id | int | 10 | 0 | N | Y | 点赞ID: | |
| 2 | user_id | int | 10 | 0 | N | N | 0 | 点赞人: |
| 3 | create_time | timestamp | 19 | 0 | N | N | CURRENT_TIMESTAMP | 创建时间: |
| 4 | update_time | timestamp | 19 | 0 | N | N | CURRENT_TIMESTAMP | 更新时间: |
| 5 | source_table | varchar | 255 | 0 | Y | N | 来源表: | |
| 6 | source_field | varchar | 255 | 0 | Y | N | 来源字段: | |
| 7 | source_id | int | 10 | 0 | N | N | 0 | 来源ID: |
| 编号 | 名称 | 数据类型 | 长度 | 小数位 | 允许空值 | 主键 | 默认值 | 说明 |
| 1 | logistics_delivery_id | int | 10 | 0 | N | Y | 物流配送ID | |
| 2 | order_number | varchar | 64 | 0 | Y | N | 订单号 | |
| 3 | product_name | varchar | 64 | 0 | Y | N | 商品名称 | |
| 4 | purchase_quantity | varchar | 64 | 0 | Y | N | 购买数量 | |
| 5 | total_transaction_amount | double | 11 | 2 | Y | N | 0.00 | 交易总额 |
| 6 | the_date_of_issuance | date | 10 | 0 | Y | N | 发货日期 | |
| 7 | delivery_number | varchar | 30 | 0 | Y | N | 配送订单 | |
| 8 | ordinary_users | int | 10 | 0 | Y | N | 0 | 普通用户 |
| 9 | shipping_address | varchar | 64 | 0 | Y | N | 收货地址 | |
| 10 | delivery_status | varchar | 64 | 0 | Y | N | 配送状态 | |
| 11 | signing_status | varchar | 64 | 0 | Y | N | 签收状态 | |
| 12 | recommend | int | 10 | 0 | N | N | 0 | 智能推荐 |
| 13 | contact_name | varchar | 255 | 0 | Y | N | 联系人名字 | |
| 14 | merchant_id | int | 10 | 0 | Y | N | 商家id | |
| 15 | create_time | datetime | 19 | 0 | N | N | CURRENT_TIMESTAMP | 创建时间 |
| 16 | update_time | timestamp | 19 | 0 | N | N | CURRENT_TIMESTAMP | 更新时间 |
| 编号 | 名称 | 数据类型 | 长度 | 小数位 | 允许空值 | 主键 | 默认值 | 说明 |
| 1 | merchant_users_id | int | 10 | 0 | N | Y | 商家用户ID | |
| 2 | merchant_name | varchar | 64 | 0 | Y | N | 商家姓名 | |
| 3 | mobile_phone_number | varchar | 16 | 0 | Y | N | 手机号码 | |
| 4 | examine_state | varchar | 16 | 0 | N | N | 未审核 | 审核状态 |
| 5 | user_id | int | 10 | 0 | N | N | 0 | 用户ID |
| 6 | create_time | datetime | 19 | 0 | N | N | CURRENT_TIMESTAMP | 创建时间 |
| 7 | update_time | timestamp | 19 | 0 | N | N | CURRENT_TIMESTAMP | 更新时间 |
| 编号 | 名称 | 数据类型 | 长度 | 小数位 | 允许空值 | 主键 | 默认值 | 说明 |
| 1 | message_id | int | 10 | 0 | N | Y | 留言板ID: | |
| 2 | user_id | int | 10 | 0 | N | N | 0 | 用户ID: |
| 3 | title | varchar | 64 | 0 | Y | N | 标题: | |
| 4 | content | longtext | 2147483647 | 0 | N | N | 内容: | |
| 5 | nickname | varchar | 32 | 0 | N | N | 昵称: | |
| 6 | avatar | varchar | 255 | 0 | Y | N | 头像: | |
| 7 | | varchar | 125 | 0 | Y | N | 留言者邮箱 | |
| 8 | phone | varchar | 11 | 0 | Y | N | 留言者手机号码 | |
| 9 | create_time | timestamp | 19 | 0 | N | N | CURRENT_TIMESTAMP | 创建时间: |
| 10 | update_time | timestamp | 19 | 0 | N | N | CURRENT_TIMESTAMP | 更新时间: |
| 11 | reply | longtext | 2147483647 | 0 | Y | N | 回复 | |
| 12 | reply_state | tinyint | 4 | 0 | Y | N | 0 | 回复状态 |
| 编号 | 名称 | 数据类型 | 长度 | 小数位 | 允许空值 | 主键 | 默认值 | 说明 |
| 1 | order_id | int | 10 | 0 | N | Y | 订单ID: | |
| 2 | order_number | varchar | 64 | 0 | Y | N | 订单号: | |
| 3 | goods_id | mediumint | 8 | 0 | N | N | 商品id:[0,8388607] | |
| 4 | title | varchar | 32 | 0 | Y | N | 商品标题: | |
| 5 | img | varchar | 255 | 0 | Y | N | 商品图片: | |
| 6 | price | double | 10 | 2 | N | N | 0.00 | 价格: |
| 7 | price_ago | double | 10 | 2 | N | N | 0.00 | 原价: |
| 8 | num | int | 10 | 0 | N | N | 1 | 数量: |
| 9 | price_count | double | 8 | 2 | N | N | 0.00 | 总价: |
| 10 | norms | varchar | 255 | 0 | Y | N | 规格: | |
| 11 | type | varchar | 64 | 0 | N | N | 未分类 | 商品分类: |
| 12 | contact_name | varchar | 32 | 0 | Y | N | 联系人姓名: | |
| 13 | contact_email | varchar | 125 | 0 | Y | N | 联系人邮箱: | |
| 14 | contact_phone | varchar | 11 | 0 | Y | N | 联系人手机: | |
| 15 | contact_address | varchar | 255 | 0 | Y | N | 收件地址: | |
| 16 | postal_code | varchar | 9 | 0 | Y | N | 邮政编码: | |
| 17 | user_id | int | 10 | 0 | N | N | 0 | 买家ID: |
| 18 | merchant_id | mediumint | 8 | 0 | N | N | 0 | 商家ID: |
| 19 | create_time | timestamp | 19 | 0 | N | N | CURRENT_TIMESTAMP | 创建时间: |
| 20 | update_time | timestamp | 19 | 0 | N | N | CURRENT_TIMESTAMP | 更新时间: |
| 21 | description | varchar | 255 | 0 | Y | N | 描述:[0,255]用于产品规格描述 | |
| 22 | state | varchar | 16 | 0 | N | N | 待付款 | 订单状态:待付款,待发货,待签收,已签收,待退款,已退款,已拒绝,已完成 |
| 23 | remark | text | 65535 | 0 | Y | N | 订单备注 | |
| 24 | delivery_state | varchar | 16 | 0 | Y | N | 未配送 | 发货状态:未配送,已配送 |
| 25 | vip_discount | double | 11 | 2 | Y | N | 0.00 | 折扣 |
| 编号 | 名称 | 数据类型 | 长度 | 小数位 | 允许空值 | 主键 | 默认值 | 说明 |
| 1 | praise_id | int | 10 | 0 | N | Y | 点赞ID: | |
| 2 | user_id | int | 10 | 0 | N | N | 0 | 点赞人: |
| 3 | create_time | timestamp | 19 | 0 | N | N | CURRENT_TIMESTAMP | 创建时间: |
| 4 | update_time | timestamp | 19 | 0 | N | N | CURRENT_TIMESTAMP | 更新时间: |
| 5 | source_table | varchar | 255 | 0 | Y | N | 来源表: | |
| 6 | source_field | varchar | 255 | 0 | Y | N | 来源字段: | |
| 7 | source_id | int | 10 | 0 | N | N | 0 | 来源ID: |
| 8 | status | bit | 1 | 0 | N | N | 1 | 点赞状态:1为点赞,0已取消 |
| 编号 | 名称 | 数据类型 | 长度 | 小数位 | 允许空值 | 主键 | 默认值 | 说明 |
| 1 | product_center_id | int | 10 | 0 | N | Y | 商品中心ID | |
| 2 | merchant_users | int | 10 | 0 | Y | N | 0 | 商家用户 |
| 3 | shipping_address | varchar | 64 | 0 | Y | N | 发货地址 | |
| 4 | qr_code | varchar | 255 | 0 | Y | N | 二维码 | |
| 5 | praise_len | int | 10 | 0 | N | N | 0 | 点赞数 |
| 6 | cart_title | varchar | 125 | 0 | Y | N | 标题:[0,125]用于产品html的标签中 | |
| 7 | cart_img | text | 65535 | 0 | Y | N | 封面图:用于显示于产品列表页 | |
| 8 | cart_description | varchar | 255 | 0 | Y | N | 描述:[0,255]用于产品规格描述 | |
| 9 | cart_price_ago | double | 8 | 2 | N | N | 0.00 | 原价:[1] |
| 10 | cart_price | double | 8 | 2 | N | N | 0.00 | 卖价:[1] |
| 11 | cart_inventory | int | 10 | 0 | N | N | 0 | 商品库存 |
| 12 | cart_type | varchar | 64 | 0 | N | N | 未分类 | 商品分类: |
| 13 | cart_content | longtext | 2147483647 | 0 | Y | N | 正文:产品的主体内容 | |
| 14 | cart_img_1 | text | 65535 | 0 | Y | N | 主图1: | |
| 15 | cart_img_2 | text | 65535 | 0 | Y | N | 主图2: | |
| 16 | cart_img_3 | text | 65535 | 0 | Y | N | 主图3: | |
| 17 | cart_img_4 | text | 65535 | 0 | Y | N | 主图4: | |
| 18 | cart_img_5 | text | 65535 | 0 | Y | N | 主图5: | |
| 19 | create_time | datetime | 19 | 0 | N | N | CURRENT_TIMESTAMP | 创建时间 |
| 20 | update_time | timestamp | 19 | 0 | N | N | CURRENT_TIMESTAMP | 更新时间 |
| 编号 | 名称 | 数据类型 | 长度 | 小数位 | 允许空值 | 主键 | 默认值 | 说明 |
| 1 | regular_users_id | int | 10 | 0 | N | Y | 普通用户ID | |
| 2 | mobile_phone_number | varchar | 16 | 0 | Y | N | 手机号码 | |
| 3 | examine_state | varchar | 16 | 0 | N | N | 已通过 | 审核状态 |
| 4 | user_id | int | 10 | 0 | N | N | 0 | 用户ID |
| 5 | create_time | datetime | 19 | 0 | N | N | CURRENT_TIMESTAMP | 创建时间 |
| 6 | update_time | timestamp | 19 | 0 | N | N | CURRENT_TIMESTAMP | 更新时间 |
| 编号 | 名称 | 数据类型 | 长度 | 小数位 | 允许空值 | 主键 | 默认值 | 说明 |
| 1 | slides_id | int | 10 | 0 | N | Y | 轮播图ID: | |
| 2 | title | varchar | 64 | 0 | Y | N | 标题: | |
| 3 | content | varchar | 255 | 0 | Y | N | 内容: | |
| 4 | url | varchar | 255 | 0 | Y | N | 链接: | |
| 5 | img | varchar | 255 | 0 | Y | N | 轮播图: | |
| 6 | hits | int | 10 | 0 | N | N | 0 | 点击量: |
| 7 | create_time | timestamp | 19 | 0 | N | N | CURRENT_TIMESTAMP | 创建时间: |
| 8 | update_time | timestamp | 19 | 0 | N | N | CURRENT_TIMESTAMP | 更新时间: |
| 编号 | 名称 | 数据类型 | 长度 | 小数位 | 允许空值 | 主键 | 默认值 | 说明 |
| 1 | upload_id | int | 10 | 0 | N | Y | 上传ID | |
| 2 | name | varchar | 64 | 0 | Y | N | 文件名 | |
| 3 | path | varchar | 255 | 0 | Y | N | 访问路径 | |
| 4 | file | varchar | 255 | 0 | Y | N | 文件路径 | |
| 5 | display | varchar | 255 | 0 | Y | N | 显示顺序 | |
| 6 | father_id | int | 10 | 0 | Y | N | 0 | 父级ID |
| 7 | dir | varchar | 255 | 0 | Y | N | 文件夹 | |
| 8 | type | varchar | 32 | 0 | Y | N | 文件类型 |
| 编号 | 名称 | 数据类型 | 长度 | 小数位 | 允许空值 | 主键 | 默认值 | 说明 |
| 1 | user_id | mediumint | 8 | 0 | N | Y | 用户ID:[0,8388607]用户获取其他与用户相关的数据 | |
| 2 | state | smallint | 5 | 0 | N | N | 1 | 账户状态:[0,10](1可用|2异常|3已冻结|4已注销) |
| 3 | user_group | varchar | 32 | 0 | Y | N | 所在用户组:[0,32767]决定用户身份和权限 | |
| 4 | login_time | timestamp | 19 | 0 | N | N | CURRENT_TIMESTAMP | 上次登录时间: |
| 5 | phone | varchar | 11 | 0 | Y | N | 手机号码:[0,11]用户的手机号码,用于找回密码时或登录时 | |
| 6 | phone_state | smallint | 5 | 0 | N | N | 0 | 手机认证:[0,1](0未认证|1审核中|2已认证) |
| 7 | username | varchar | 16 | 0 | N | N | 用户名:[0,16]用户登录时所用的账户名称 | |
| 8 | nickname | varchar | 16 | 0 | Y | N | 昵称:[0,16] | |
| 9 | password | varchar | 64 | 0 | N | N | 密码:[0,32]用户登录所需的密码,由6-16位数字或英文组成 | |
| 10 | | varchar | 64 | 0 | Y | N | 邮箱:[0,64]用户的邮箱,用于找回密码时或登录时 | |
| 11 | email_state | smallint | 5 | 0 | N | N | 0 | 邮箱认证:[0,1](0未认证|1审核中|2已认证) |
| 12 | avatar | varchar | 255 | 0 | Y | N | 头像地址:[0,255] | |
| 13 | open_id | varchar | 255 | 0 | Y | N | 针对获取用户信息字段 | |
| 14 | create_time | timestamp | 19 | 0 | N | N | CURRENT_TIMESTAMP | 创建时间: |
| 15 | vip_level | varchar | 255 | 0 | Y | N | 会员等级 | |
| 16 | vip_discount | double | 11 | 2 | Y | N | 0.00 | 会员折扣 |
表user_group (用户组:用于用户前端身份和鉴权)
| 编号 | 名称 | 数据类型 | 长度 | 小数位 | 允许空值 | 主键 | 默认值 | 说明 |
| 1 | group_id | mediumint | 8 | 0 | N | Y | 用户组ID:[0,8388607] | |
| 2 | display | smallint | 5 | 0 | N | N | 100 | 显示顺序:[0,1000] |
| 3 | name | varchar | 16 | 0 | N | N | 名称:[0,16] | |
| 4 | description | varchar | 255 | 0 | Y | N | 描述:[0,255]描述该用户组的特点或权限范围 | |
| 5 | source_table | varchar | 255 | 0 | Y | N | 来源表: | |
| 6 | source_field | varchar | 255 | 0 | Y | N | 来源字段: | |
| 7 | source_id | int | 10 | 0 | N | N | 0 | 来源ID: |
| 8 | register | smallint | 5 | 0 | Y | N | 0 | 注册位置: |
| 9 | create_time | timestamp | 19 | 0 | N | N | CURRENT_TIMESTAMP | 创建时间: |
| 10 | update_time | timestamp | 19 | 0 | N | N | CURRENT_TIMESTAMP | 更新时间: |
第4章 关键模块的设计与实现
在登录界面输入账号+密码,点击“登录”按钮,系统在用户数据库表中会对管理员、用户的账号进行匹配,账号+密码正确的话,就会登录到系统中各个用户的主管理界面,否则提示对应的信息,返回到登录的界面,其主界面展示如下图4.1所示。

图4.1 登录界面图
登录代码如下:
* 登录
* @param data
* @param httpServletRequest
* @return
*/
@PostM系统ing("login")
public Map<String, Object> login(@RequestBody Map<String, String> data, HttpServletRequest httpServletRequest) {
log.info("[执行登录接口]");
String username = data.get("username");
String email = data.get("email");
String phone = data.get("phone");
String password = data.get("password");
List resultList = null;
Map<String, String> map = new HashMap<>();
if(username != null && "".equals(username) == false){
map.put("username", username);
resultList = service.selectBaseList(service.select(map, new HashMap<>()));
}
else if(email != null && "".equals(email) == false){
map.put("email", email);
resultList = service.selectBaseList(service.select(map, new HashMap<>()));
}
else if(phone != null && "".equals(phone) == false){
map.put("phone", phone);
resultList = service.selectBaseList(service.select(map, new HashMap<>()));
}else{
return error(30000, "账号或密码不能为空");
}
if (resultList == null || password == null) {
return error(30000, "账号或密码不能为空");
}
//判断是否有这个用户
if (resultList.size()<=0){
return error(30000,"用户不存在");
}
User byUsername = (User) resultList.get(0);
Map<String, String> groupMap = new HashMap<>();
groupMap.put("name",byUsername.getUserGroup());
List groupList = userGroupService.selectBaseList(userGroupService.select(groupMap, new HashMap<>()));
if (groupList.size()<1){
return error(30000,"用户组不存在");
}
UserGroup userGroup = (UserGroup) groupList.get(0);
//查询用户审核状态
if (!StringUtils.isEmpty(userGroup.getSourceTable())){
String res = service.selectExamineState(userGroup.getSourceTable(),byUsername.getUserId());
if (res==null){
return error(30000,"用户不存在");
}
if (!res.equals("已通过")){
return error(30000,"该用户审核未通过");
}
}
//查询用户状态
if (byUsername.getState()!=1){
return error(30000,"用户非可用状态,不能登录");
}
String md5password = service.encryption(password);
if (byUsername.getPassword().equals(md5password)) {
// 存储Token到数据库
AccessToken accessToken = new AccessToken();
accessToken.setToken(UUID.randomUUID().toString().replaceAll("-", ""));
accessToken.setUser_id(byUsername.getUserId());
Duration duration = Duration.ofSeconds(7200L);
redisTemplate.opsForValue().set(accessToken.getToken(), accessToken,duration);
// 返回用户信息
JSONObject user = JSONObject.parseObject(JSONObject.toJSONString(byUsername));
user.put("token", accessToken.getToken());
JSONObject ret = new JSONObject();
ret.put("obj",user);
return success(ret);
} else {
return error(30000, "账号或密码不正确");
}
}
当用户想要查询、管理相关信息,就必须进行登录,如果没有账号的话,在登录界面,点击“注册”按钮就会跳转到注册的界面,根据提示填写好注册信息,添加提交,注册的信息在数据库中就添加完成了,然后再输入填写好的账号和密码进行登录,其主界面展示如下图4.2所示。

图4.2 注册界面图
注册代码如下:
/**
* 注册
* @param user
* @return
*/
@PostM系统ing("register")
public Map<String, Object> signUp(@RequestBody User user) {
// 查询用户
Map<String, String> query = new HashMap<>();
Map<String,Object> map = JSON.parseObject(JSON.toJSONString(user));
query.put("username",user.getUsername());
List list = service.selectBaseList(service.select(query, new HashMap<>()));
if (list.size()>0){
return error(30000, "用户已存在");
}
map.put("password",service.encryption(String.valueOf(map.get("password"))));
service.insert(map);
return success(1);
}
首页:可查看轮播图、意见反馈、购物中心等系统功能。例如:
点击“意见反馈”,可查看所有反馈信息,可发布意见操作;
点击“购物中心”可查看所有商品信息,进行选购操作;。
首页主界面如下图所示。

图4.3 首页主界面图
首页意见反馈界面如下图所示。

图4.4 首页意见反馈界面图
首页购物中心界面如下图所示。

图4.5 首页购物中心界面图
可对基本信息、收货地址、收藏、订单、购物车等信息进行管控。具体操作如下:
点击“基本信息”:可对个人信息进行管控,包括修改密码(修改成功后需使用新密码登录)和修改资料(头像、昵称、邮箱、用户名称、用户性别、用户年龄、联系电话等);点击“收藏”,可查看所收藏的信息,可进行查看和删除操作;点击“收货地址”,可查看自己已有地址,进行增改善操作;点击“订单”,可查看自己的订单信息,进行查询操作,搜索,可点击查看详情等;
点击“购物车”,可查看购物车商品,进行增改删查转换订单操作,搜索,可点击查看详情。

图4.6 我的界面图
可对普通用户、商家用户和管理员进行管控,可点击查看详情。界面如下图所示。

图4.7 系统用户界面图
可查看所有轮播图信息,进行增改删查操作,支持商家姓名、手机号码、审核状态搜索,点击可查看详情(昵称、用户名、商家姓名、手机号码、审核状态、创建时间、更新时间)。界面如下图所示。

图4.8 系统管理界面图
可查看所有留言信息,进行查询和删除操作,支持标题、昵称搜索,可点击查看详情(头像、标题、昵称、内容、创建时间、更新时间),并可点击回复操作。界面如下图所示。

图4.9 留言管理详情界面图
可查看所有促销活动信息,进行增改删查操作,支持类型名称搜索,可点击查看详情(标题、标签、类型名称、描述、创建时间、更新时间)和查看评论,。界面如下图所示。

图4.10 交流管理界面图
可查看所有商品信息,进行查询和删除操作,支持标题、分类、发货地址搜索,可点击查看详情(标题、封面图、卖价、原价、商品库存、产品分类、描述、商家用户、发货地址、创建时间、更新时间)和查看评论。界面如下图所示。

图4.11 商城管理添加界面图
可查看所有促销活动信息,进行查询、重置、删除和添加操作,支持标题、分类搜索,可点击查看详情(标题、封面图、分类、标签、创建时间、更新时间)和查看评论。界面如下图所示。

图4.12交流管理界面图
可查看所有订单信息,进行查询、重置和删除操作,支持配送状态、签收状态搜索,可点击查看详情(订单号、商品名称、购买数量、交易总额、发货日期、配送单号、联系人)和查看评论。界面如下图所示。

图4.13系统管理界面图
通过前面章节的介绍,我们可以看到原产地采供分享app系统已经完成了,但是能不能投入使用还是未知,因为在每个项目正式使用之前必须对开发的项目进行测试,如果不进行测试一旦投入使用可能会出现很多未可知的问题,比如使用人数太多导致系统瘫痪,比如某一功能存在bug信息填写错误等,这些错误将给使用者带来很多的困扰,甚至造成更大的损失,因此测试是项目投入使用的最后一步,为用户提供一个运行顺畅、完美的项目也就是我们进行最后测试的目的。
登录功能测试:
前提:管理员、普通用户、商家用户已有账号密码
表5.1 登录功能测试表
| 测试名称 | 测试功能 | 操作过程 | 预期结果 | 测试结果 |
| 用户登录模块测试 | 用户登录成功的情况 | 点击登录界面输入账号和密码管理员和用户分别输入自己的账号和密码信息,后点击“登录”按钮。 | 登录成功并调整到相应的管理员或用户界面 | 正确 |
| 用户登录模块测试 | 用户登录失败的情况 | 点击登录界面输入账号和密码分别不输入账号或密码后点击“登录”按钮。 | 登录失败 | 正确 |
商品查询功能测试:
前提:管理员、用户登录
表5.3 商品查询功能测试表
| 测试名称 | 测试功能 | 操作过程 | 预期结果 | 测试结果 |
| 商品查询功能测试 | 查询成功的情况 | 在商品中心界面输入资讯标题进行查询 | 查询成功 | 正确 |
| 商品查询功能测试 | 查询失败的情况 | 在商品中心界面不输入关键词进行查询 | 查询失败 | 正确 |
商品添加功能测试:
前提:管理员登录
表5.2 商品添加功能测试表
| 测试名称 | 测试功能 | 操作过程 | 预期结果 | 测试结果 |
| 商品添加模块测试 | 商品添加成功的情况 | 点击商城管理,选择添加,输入正确的信息后然后点击“提交”按钮。 | 提示添加成功 | 正确 |
| 商品添加模块测试 | 商品添加失败的情况 | 在商城管理添加页面中不填写的商品标题,其他信息正常输入“提交”按钮。 | 提示“添加失败,信息不能为空” | 正确 |
轮播图添加功能测试:
前提:用户登录
表5.4 轮播图添加功能测试表
| 测试名称 | 测试功能 | 操作过程 | 预期结果 | 测试结果 |
| 轮播图添加模块测试 | 轮播图添加成功的情况 | 在轮播图页面中,进入详情界面,点击轮播图,输入轮播图信息,输入正确的信息后然后点击“提交”按钮。 | 提示添加成功 | 正确 |
| 轮播图添加模块测试 | 轮播图添加失败的情况 | 在轮播图页面中不填写的面试名称,其他信息正常输入“提交”按钮。 | 提示“添加失败,信息不能为空” | 正确 |
通过前面章节的介绍,我们可以看到原产地采供分享app系统已经完成了,但是能不能投入使用还是未知,因为在每个项目正式使用之前必须对开发的项目进行测试,如果不进行测试一旦投入使用可能会出现很多未可知的问题,比如使用人数太多导致系统瘫痪,比如某一功能存在bug信息填写错误等,这些错误将给使用者带来很多的困扰,甚至造成更大的损失,因此测试是项目投入使用的最后一步,为用户提供一个运行顺畅、完美的项目也就是我们进行最后测试的目的。
在开发原产地采供分享app系统之前我胸有成竹,觉得很简单,但在实际的开发中我发现了自身的很多问题,许多编程思想和方法都还没有掌握牢靠,比如Bootsatrp、Jquery、AJAX 、SpringBoot等许多Java开发技术,通过开发这个原产地采供分享app系统我成长了很多,懂得了做什么事情都要脚踏实地,不能眼高手低,在本次原产地采供分享app系统的开发中我逐渐掌握逐渐熟悉的技术。
本文总结了基于Android的原产地采供分享app系统实现研究背景、研究意义,然后阐述了系统的具体业务需求,并根据系统需求对系统结构以及功能模块等进行了详细地设计,将整个系统划分为多个不同的功能模块。在分析系统功能需求时,对整个系统的总体架构以及功能模块等进行了分析,并选择合适的系统开发技术完成了对各个模块的开发工作。系统开发完成之后进行了部署,同时进行了系统的测试过程,通过测试证明了系统在功能以及性能等方面都达到了预期的要求,具有较高的稳定性与可靠性。
本实验室管理APP利用Java编程语言,采取springboo开发框架,配合MySQL数据库管理和储存数据,采用嵌入式系统,基于Android平台进行搭建和设计。实现了包括但不限于系统用户、系统管理、留言管理、交流管理、商城管理等功能模块,提升原产地采供管理效率和服务水平,推进原产地采供管理向便捷化、智能化、信息化发展。
同时,在本次项目中我也暴露了诸多问题。对于Java的编程知识有所欠缺,环境配置和算法上出现诸多问题,时常导致项目运行出错,或者目标的实现有问题。或者实现想法时算法未优化,使得代码冗长,程序运行不顺畅。
参考文献
[1]李志伟.基于Android Studio开发平台的简易阅读器设计与实现[J].电脑编程技巧与维护,2023,(09):47-49.DOI:10.16184/j.cnki.comprg.2023.09.049.
[2]仇俊华,沙雯君,李志康,等.基于Android的青少年视力防控App设计与开发[J].无线互联科技,2023,20(08):73-75.
[3]张明嘉,黄丁韫,赵凯,等.基于Android的多模态情感识别APP的设计与开发[J].现代计算机,2023,29(05):99-103.
[4]崔乔.基于Android的个人健康管理系统的客户端设计开发[J].黑龙江科学,2023,14(04):90-92.
[5]孙杰,张涛鹏,杨洁,等.基于Android的高校食堂订餐系统“掌上校园帮”设计与开发[J].计算机时代,2023,(01):78-81.DOI:10.16644/j.cnki.cn33-1094/tp.2023.01.019.
[6]文丹.基于Android的智能家居交互系统设计与开发[J].电子制作,2023,31(01):62-66.DOI:10.16589/j.cnki.cn11-3571/tn.2023.01.027.
[7]邱梦华.基于Android的特种设备现场检验系统设计[J].机电技术,2022,(06):16-18.DOI:10.19508/j.cnki.1672-4801.2022.06.005.
[8]徐明睿.基于Android的试验设计辅助系统开发[J].工业控制计算机,2022,35(12):32-34.
[9]李利杰.Android应用开发课程思政设计与实践研究[J].教育信息化论坛,2022,(12):114-116.
[10]程妮,刘宇腾.基于Android的背英语单词APP的设计与开发[J].电脑与信息技术,2022,30(06):30-33.DOI:10.19414/j.cnki.1005-1228.2022.06.002.
[11]肖雪,汪建勇,唐万成,等.基于Android平台的输油管道信息管理系统设计与实现[J].地理空间信息,2022,20(10):120-123.
[12]Hanifah N N ,Fatma L ,Abdul K .Android-based Mobile Panic Button UI application design development in responding to emergency situations in Universitas Indonesia (UI)[J].International Journal of Emergency Services,2022,11(3):445-470.
[13]佟泽,郭定龙,陈少丰.基于Android移动开发技术的“互联网+志愿乡村”APP的设计与实现[J].才智,2022,(26):187-189.
[14]黄健哲.原产地品牌真实性的线索性来源与消费者反应研究[D].长沙理工大学,2022.DOI:10.26985/d.cnki.gcsjc.2022.001120.
[15]García J ,Lera D V ,Lacambra D , et al.Design and Development of an Android App Based on Firebase in the Study of Unsportsmanlike Behaviors in Grassroots Tennis Competitions[J].Journal of Mobile Multimedia,2021,17(4):603-636.
[16]周琛.农产品原产地形象对消费者溢价支付意愿的影响研究[D].福州大学,2021.DOI:10.27022/d.cnki.gfzhu.2021.001093.
[17]B A K ,M A ,Iqbal , et al.Design and development of information system for tractors distribution based on android in Maros Regency of South Sulawesi[J].IOP Conference Series: Earth and Environmental Science,2021,648(1):012006-.
[18]Joseph C E ,Jianhua D ,Ugochukwu T E , et al.Design and Development of Android Application for Educational Institutes[J].Journal of Physics: Conference Series,2021,1769(1):012066-.
[19]Afshan H ,Aamir S W ,Devendra P , et al.Design and Development of Android Libraries to be Leveraged by Developer for Better Application Automation[J].Journal of Computational and Theoretical Nanoscience,2020,17(9):4543-4547.
[20]姚耀.阿尔及利亚EPC项目物资采供案例与经验分享[J].施工企业管理,2020,(02):79-81.
致 谢
至此论文结束,感谢您的阅读。在此我要特别的感谢我的导师,虽然我在实习期间很忙,论文撰写的时候经常是停停改改,但是我的导师依旧十分的负责,时不时的询问我的任务进展情况,跟进我的论文进度,在指导老师的帮助下,我逐步完成了自己的论文和程序,从导师身上也学习到很多知识和经验,这些知识和经验令我受益匪浅。同时我也从导师身上看到了自己的不足,不论是在技术层面上还是在对待工作的态度上,导师如同明镜一般照出了我的缺点我的不足。此外,我还要感谢在我实习期间在论文和程序上帮助过我的同学和社会人士,此前我对于springboot、APP方面的一些知识还不了解,是他们在我编写程序过程中给了我很多的启发和感想,也帮助了我对于程序的调试和检测。没有他们我是不能顺利完成本次毕业设计的。至此,我的毕业设计就花上了一个圆满的句号了。
请关注点赞+私信博主,免费领取项目源码
1738

被折叠的 条评论
为什么被折叠?



