目录
电影院线上购票系统是基于Spring Boot框架开发的一款便捷的电影票务管理系统。该系统实现了用户注册登录、浏览电影信息、选座购票、在线支付等功能,极大地简化了用户购票流程,提升了用户体验。同时,系统还提供了影院管理端,方便影院管理人员管理影片信息、放映场次安排、票务统计等工作,实现了线上线下信息无缝对接,提高了影院运营效率。
该系统采用了前后端分离的设计思路,前端页面简洁直观,用户操作便捷;后端采用Spring Boot框架,保证了系统的稳定性和高效性。系统整合了支付接口,保障了交易安全性,为用户提供了多种支付方式选择。通过该系统,用户可以随时随地选购心仪电影票,为影院和观众之间架起了便捷的桥梁。
综上所述,Spring Boot电影院线上购票系统为传统电影票务带来了革命性的变革,不仅方便了用户购票观影,也提升了影院的管理效率和服务水平。未来,随着移动互联网的不断发展,该系统有望成为电影行业的重要利器,助力电影产业的数字化转型与发展。
关键词:电影院线上购票系统;springboot框架,Mysql 数据库
Abstract
Cinema online ticket purchase system is a convenient movie ticket management system based on Spring Boot framework. The system realizes the functions of user registration and login, browsing movie information, ticket selection and online payment, which greatly simplifies the process of user ticket purchase and improves the user experience. At the same time, the system also provides a theater management terminal, which is convenient for theater managers to manage film information, screening schedule, ticket statistics, etc., to achieve seamless connection of online and offline information, and improve theater operation efficiency.
The system adopts the design idea of separating front and back ends, the front end page is simple and intuitive, and the user is convenient to operate; Spring Boot framework is adopted at the back end to ensure the stability and efficiency of the system. The system integrates the payment interface, guarantees the transaction security, and provides users with a variety of payment options. Through the system, users can buy their favorite movie tickets anytime and anywhere, setting up a convenient bridge between the theater and the audience.
To sum up, Spring Boot cinema online ticket purchase system has brought revolutionary changes to traditional movie ticketing, which not only facilitates users to purchase tickets and watch movies, but also improves the management efficiency and service level of cinemas. In the future, with the continuous development of mobile Internet, the system is expected to become an important tool in the film industry and help the digital transformation and development of the film industry.
Keywords: Cinema online ticketing system; springboot framework, Mysql database
1 绪论
-
- 选题背景与意义
随着互联网的快速发展和智能手机的普及,线上购票系统在电影行业的应用日益普遍。传统的实体售票窗口存在排队等候、购票效率低下等问题,因此开发一款基于Spring Boot的电影院线上购票系统具有重要意义。该系统将极大地提升用户购票体验,推动电影行业向数字化转型。
电影院线上购票系统的开发不仅可以实现用户线上选座购票、在线支付等便捷功能,还能为影院提供全方位的票务管理服务。通过系统的上线运行,影院能够更好地了解观众购票偏好、实时掌握票务销售情况,有针对性地调整影片排片计划,提高票务盈利能力,进一步推动电影市场的发展。
基于Spring Boot框架开发的电影院线上购票系统,将为影院管理人员提供更高效的工作方式,简化购票流程,减少人力成本,提升工作效率。同时,系统还能为用户提供更便捷、快捷的购票体验,满足用户个性化的需求,促进用户对电影院的忠诚度和口碑传播,为电影院的可持续发展打下坚实基础。
在国内,随着移动互联网的普及,电影院线上购票系统得到了广泛应用和研究。各大电影院线相继推出了自己的线上购票平台,如淘票票、猫眼电影等,为用户提供了便捷的选座购票服务。研究者们致力于优化购票流程、提升系统稳定性和安全性,以满足用户不断增长的购票需求。
在国外,电影院线上购票系统同样备受重视。美国的Fandango、英国的Vue等知名在线票务平台通过不断创新和技术升级,提升了用户体验和服务质量。研究者们关注用户行为分析、数据挖掘等领域,以优化系统功能,提高购票效率,为用户和影院提供更好的交互体验。
当前国内外研究均集中在提升用户体验、增强系统安全性、拓展支付方式等方面。未来,随着人工智能、大数据等新技术的不断应用,电影院线上购票系统将更加智能化和个性化,为用户和影院带来更多便利和机会。
论文将分层次经行编排,除去论文摘要致谢文献参考部分,正文部分还会对系统需求做出分析,以及阐述大体的设计和实现的功能,最后罗列部分调测记录,论文主要架构如下:
第一章:引言。第一章主要介绍了课题研究的背景和意义,系统开发的国内外研究现状和本文结构安排。
第二章:系统需求分析。主要从系统的用户、功能等方面进行需求分析。
第三章:系统设计。主要对系统框架、系统功能模块、数据库进行功能设计。
第四章:系统实现。主要介绍了系统框架搭建、系统界面的实现。
第五章:系统测试。主要对系统的部分界面进行测试并对主要功能进行测试
2系统分析
系统分析是开发一个项目的先决条件,通过系统分析可以很好的了解系统的主体用户的基本需求情况,同时这也是项目的开发的原因。进而对系统开发进行可行性分析,通常包括技术可行性、经济可行性等,可行性分析同时也是从项目整体角度进行的分析。然后就是对项目的具体需求进行分析,分析的手段一般都是通过用户的用例图来实现。接下来会进行详细的介绍。
2.1.1 技术可行性分析
电影院线上购票系统在数据的存储上使用的MYSQL数据库,在电影院线上购票系统开发中使用了JAVA、HTML、TOMCAT、Springboot这些开发工具的使用,能够给我们的编写工作带来许多的便利。系统使用B/S模式进行开发,使系统的可扩展性和维护性更佳,减少系统配置代码,简化编程代码,目前B/S模式是目前最受欢迎的一种模式。
从经济可行性上看项目在开发阶段需要一台开发PC,在生产阶段需要web服务器和数据库服务器。一台个人PC从经济上来看也不是太多问题,在后期的系统部署生产上来说,服务器的投入也不会过高,在经济层面上是一个比较可行的。
系统从法律层面上来没有对第三方有其他放有法律层面的问题,系统数据库采用的Mysql 开源社区数据库、框架采用的是开源的Springboot。系统资讯和相关内容也是呵呵法律层面的。在源码的管理上采用git开源进行管理,所以在法律可行性上是成立的。
2.2.1 添加信息流程
管理员可以对电影信息、影院信息等进行信息的添加,用户可以对自己权限内的信息进行添加,输入信息后,系统会自行验证输入的信息和数据,若信息正确,会将其添加到数据库内,若信息有误,则会提示重新输入信息,添加信息流程如图2-1所示。

图2-1添加信息流程图
2.2.2 修改信息流程
管理员可以对电影信息、影院信息等进行的修改,用户可以对自己权限内的信息进行修改,首先进入修改信息界面,输入修改信息数据,系统进行数据的判断验证,修改信息合法则修改成功,信息更新至数据库,信息不合法则修改失败,重新输入。修改信息流程图如图2-2所示。

图2-2修改信息流程图
2.2.3 删除信息流程
管理员可以对网站公告、轮播图等进行信息的删除,对要删除的信息进行选中后,点击删除按钮,系统会询问是否确定,若点击确定,则系统会删除掉选中的信息,并在数据库内对信息进行删除,删除信息流程图如图2-3所示。

图2-3 删除信息流程图
2.3 系统功能分析
按照电影院线上购票系统的角色,划分为了注册用户模块和管理员模块这两大部分。
注册用户:
(1)注册登录:用户通过注册后需等管理员进行审核通过后可登录系统,同时可通过点击头像中我的账户,对个人信息进行增删改查。比如个人资料、头像和密码修改。
(2)网站公告:用户点击可查看网站公告、关于我们、联系方式和网站介绍。
(3)电影咨讯:用户点击可查看电影咨讯,同时可对咨讯文章进行点赞、收藏和评论。
(4)电影信息:用户点击可通过搜索电影名称、电影类型、电影地区和主要演员进行查看电影信息列表,同时可对进行点赞、收藏和评论。
(5)影院信息:用户点击可通过搜索影院名称和影院地址进行查看影院信息列表,同时可对进行点赞、收藏和评论。
(6)放映信息:用户点击可通过搜索电影名称、电影类型、放映影院和放映场次进行查看放映信息列表,同时可点击“购票”进行填写购票信息,包括场次编号、注册用户、手机号码、电影名称、放映影院、放映场次、放映时间、电影票价、购票数量、购票金额和选定座位。
(7)个人中心:用户点击头像可查看“个人中心”,包括个人首页、购票信息、取票信息、退票信息和收藏。
管理员:
(1)登录:管理员的账号是在数据列表中直接设置生成的,不需要进行注册,可直接输入账号密码登录,同时可对管理员资料进行增删改查。
(2)后台首页:管理员点击可查看购票信息数据统计图。
(3)系统用户:管理员点击可查看管理员和注册用户;同时可对系统用户进行增删改查。
(4)电影信息管理:管理员点击可查看电影信息列表和电影信息添加;点击“电影信息列表”,输入电影名称,上传电影海报,输入电影评分、电影类型、电影地区,选择上映日期,输入主要演员和电影简介,点击“提交”按钮进行添加;同时可点击“放映”按钮填写放映信息,包括放映影院、影院地址、放映场次、放映时间、电影票价、剩余票数和温馨提示。
(5)影院信息管理:管理员点击可查看影院信息列表和影院信息添加;点击“影院信息添加”,输入影院名称,上传影院图片,输入影院地址、联系方式和影院介绍,点击“提交”按钮进行添加。
(6)放映信息管理:管理员点击可查看放映信息列表。
(7)购票信息管理:管理员点击可查看购票信息列表,同时可对用户发送取票码操作。
(8)取票信息管理:管理员点击可查看取票信息列表。
(9)退票信息管理:管理员点击可查看退票信息列表,同时对退票信息进行审核。
(10)系统管理:当管理员点击“系统管理”时,可查看轮播图; 如需添加新的轮播图,点击右侧“添加”按钮,上传图片,输入标题,点击“确认”按钮进行添加;同时可对轮播图进行增删改查。
(11)网站公告管理:当管理员点击“网站公告管理”时,可查看网站公告;如需添加新的通知公告,点击右侧“添加”按钮,输入标题和正文,点击“确认”按钮进行添加。
(12)资源管理:管理员点击可查看电影咨讯和咨讯分类;如需添加新的咨讯,点击“添加”按钮,上传封面图,输入标题,选择分类,输入标签、描述和正文,点击“提交”按钮进行添加。同时可对咨讯进行增删改查。
(13)权限管理: 管理员点击可查看权限列表,同时可对系统用户权限进行增删改查。
电影院线上购票系统的非功能性需求比如平台的安全性怎么样,可靠性怎么样,性能怎么样,可拓展性怎么样等。具体可以表示在如下2-7表格中:
表2-4电影院线上购票系统非功能需求表
| 安全性 | 主要指电影院线上购票系统数据库的安装,数据库的使用和密码的设定必须合乎规范。 |
| 可靠性 | 可靠性是指电影院线上购票系统能够安装用户的指示进行操作,经过测试,可靠性90%以上。 |
| 性能 | 性能是影响电影院线上购票系统占据市场的必要条件,所以性能最好要佳才好。 |
| 可扩展性 | 比如数据库预留多个属性,比如接口的使用等确保了系统的非功能性需求。 |
| 易用性 | 用户只要跟着电影院线上购票系统的页面展示内容进行操作,就可以了。 |
| 可维护性 | 电影院线上购票系统开发的可维护性是非常重要的,经过测试,可维护性没有问题 |
2.4 系统用例分析
通过2.3功能的分析,得出了系统的用例图:
注册用户角色用例如图2-5所示。

图2-5 注册用户角色用例图
管理员是维护整个电影院线上购票系统中所有数据信息的。管理员角色用例如图2-6所示。

本章主要通过对电影院线上购票系统的可行性分析、流程分析、功能需求分析、系统用例分析,确定整个系统要实现的功能。同时也为系统的代码实现和测试提供了标准。
3 系统总体设计
3.1 系统架构设计
本系统从架构上分为三层:表现层(UI)、业务逻辑层(BLL)以及数据层(DL)

图3-1系统架构设计图
表现层(UI):又称UI层,主要完成本系统的UI交互功能,一个良好的UI可以打打提高用户的用户体验,增强用户使用本系统时的舒适度。UI的界面设计也要适应不同版本的电影院线上购票系统以及不同尺寸的分辨率,以做到良好的兼容性。UI交互功能要求合理,用户进行交互操作时必须要得到与之相符的交互结果,这就要求表现层要与业务逻辑层进行良好的对接。
业务逻辑层(BLL):主要完成本系统的数据处理功能。用户从表现层传输过来的数据经过业务逻辑层进行处理交付给数据层,系统从数据层读取的数据经过业务逻辑层进行处理交付给表现层。
数据层(DL):由于本系统的数据是放在服务端的mysql数据库中,因此本属于服务层的部分可以直接整合在业务逻辑层中,所以数据层中只有数据库,其主要完成本系统的数据存储和管理功能。
3.2 系统功能模块设计
在上一章节中主要对系统的功能性需求和非功能性需求进行分析,并且根据需求分析了本系统中的用例。那么接下来就要开始对本系统的架构、主要功能和数据库开始进行设计。电影院线上购票系统根据前面章节的需求分析得出,其总体设计模块图如图3-2所示。

图3-2系统功能模块图
数据库设计一般包括需求分析、概念模型设计、数据库表建立三大过程,其中需求分析前面章节已经阐述,概念模型设计有概念模型和逻辑结构设计两部分。
3.3.1 数据库概念结构设计
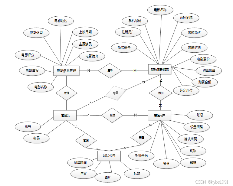
下面是整个电影院线上购票系统中主要的数据库表总E-R实体关系图。

图3-3 电影院线上购票系统总E-R关系图
通过上一小节中电影院线上购票系统中总E-R关系图上得出一共需要创建很多个数据表。在此我主要罗列几个主要的数据库表结构设计。
| 编号 | 名称 | 数据类型 | 长度 | 小数位 | 允许空值 | 主键 | 默认值 | 说明 |
| 1 | token_id | int | 10 | 0 | N | Y | 临时访问牌ID | |
| 2 | token | varchar | 64 | 0 | Y | N | 临时访问牌 | |
| 3 | info | text | 65535 | 0 | Y | N | ||
| 4 | maxage | int | 10 | 0 | N | N | 2 | 最大寿命:默认2小时 |
| 5 | create_time | timestamp | 19 | 0 | N | N | CURRENT_TIMESTAMP | 创建时间: |
| 6 | update_time | timestamp | 19 | 0 | N | N | CURRENT_TIMESTAMP | 更新时间: |
| 7 | user_id | int | 10 | 0 | N | N | 0 | 用户编号: |
| 编号 | 名称 | 数据类型 | 长度 | 小数位 | 允许空值 | 主键 | 默认值 | 说明 |
| 1 | article_id | mediumint | 8 | 0 | N | Y | 文章id:[0,8388607] | |
| 2 | title | varchar | 125 | 0 | N | Y | 标题:[0,125]用于文章和html的title标签中 | |
| 3 | type | varchar | 64 | 0 | N | N | 0 | 文章分类:[0,1000]用来搜索指定类型的文章 |
| 4 | hits | int | 10 | 0 | N | N | 0 | 点击数:[0,1000000000]访问这篇文章的人次 |
| 5 | praise_len | int | 10 | 0 | N | N | 0 | 点赞数 |
| 6 | create_time | timestamp | 19 | 0 | N | N | CURRENT_TIMESTAMP | 创建时间: |
| 7 | update_time | timestamp | 19 | 0 | N | N | CURRENT_TIMESTAMP | 更新时间: |
| 8 | source | varchar | 255 | 0 | Y | N | 来源:[0,255]文章的出处 | |
| 9 | url | varchar | 255 | 0 | Y | N | 来源地址:[0,255]用于跳转到发布该文章的网站 | |
| 10 | tag | varchar | 255 | 0 | Y | N | 标签:[0,255]用于标注文章所属相关内容,多个标签用空格隔开 | |
| 11 | content | longtext | 2147483647 | 0 | Y | N | 正文:文章的主体内容 | |
| 12 | img | varchar | 255 | 0 | Y | N | 封面图 | |
| 13 | description | text | 65535 | 0 | Y | N | 文章描述 |
| 编号 | 名称 | 数据类型 | 长度 | 小数位 | 允许空值 | 主键 | 默认值 | 说明 |
| 1 | type_id | smallint | 5 | 0 | N | Y | 分类ID:[0,10000] | |
| 2 | display | smallint | 5 | 0 | N | N | 100 | 显示顺序:[0,1000]决定分类显示的先后顺序 |
| 3 | name | varchar | 16 | 0 | N | N | 分类名称:[2,16] | |
| 4 | father_id | smallint | 5 | 0 | N | N | 0 | 上级分类ID:[0,32767] |
| 5 | description | varchar | 255 | 0 | Y | N | 描述:[0,255]描述该分类的作用 | |
| 6 | icon | text | 65535 | 0 | Y | N | 分类图标: | |
| 7 | url | varchar | 255 | 0 | Y | N | 外链地址:[0,255]如果该分类是跳转到其他网站的情况下,就在该URL上设置 | |
| 8 | create_time | timestamp | 19 | 0 | N | N | CURRENT_TIMESTAMP | 创建时间: |
| 9 | update_time | timestamp | 19 | 0 | N | N | CURRENT_TIMESTAMP | 更新时间: |
| 编号 | 名称 | 数据类型 | 长度 | 小数位 | 允许空值 | 主键 | 默认值 | 说明 |
| 1 | auth_id | int | 10 | 0 | N | Y | 授权ID: | |
| 2 | user_group | varchar | 64 | 0 | Y | N | 用户组: | |
| 3 | mod_name | varchar | 64 | 0 | Y | N | 模块名: | |
| 4 | table_name | varchar | 64 | 0 | Y | N | 表名: | |
| 5 | page_title | varchar | 255 | 0 | Y | N | 页面标题: | |
| 6 | path | varchar | 255 | 0 | Y | N | 路由路径: | |
| 7 | position | varchar | 32 | 0 | Y | N | 位置: | |
| 8 | mode | varchar | 32 | 0 | N | N | _blank | 跳转方式: |
| 9 | add | tinyint | 3 | 0 | N | N | 1 | 是否可增加: |
| 10 | del | tinyint | 3 | 0 | N | N | 1 | 是否可删除: |
| 11 | set | tinyint | 3 | 0 | N | N | 1 | 是否可修改: |
| 12 | get | tinyint | 3 | 0 | N | N | 1 | 是否可查看: |
| 13 | field_add | text | 65535 | 0 | Y | N | 添加字段: | |
| 14 | field_set | text | 65535 | 0 | Y | N | 修改字段: | |
| 15 | field_get | text | 65535 | 0 | Y | N | 查询字段: | |
| 16 | table_nav_name | varchar | 500 | 0 | Y | N | 跨表导航名称: | |
| 17 | table_nav | varchar | 500 | 0 | Y | N | 跨表导航: | |
| 18 | option | text | 65535 | 0 | Y | N | 配置: | |
| 19 | create_time | timestamp | 19 | 0 | N | N | CURRENT_TIMESTAMP | 创建时间: |
| 20 | update_time | timestamp | 19 | 0 | N | N | CURRENT_TIMESTAMP | 更新时间: |
| 编号 | 名称 | 数据类型 | 长度 | 小数位 | 允许空值 | 主键 | 默认值 | 说明 |
| 1 | cinema_information_id | int | 10 | 0 | N | Y | 影院信息ID | |
| 2 | cinema_name | varchar | 64 | 0 | Y | N | 影院名称 | |
| 3 | cinema_images | varchar | 255 | 0 | Y | N | 影院图片 | |
| 4 | cinema_address | varchar | 64 | 0 | Y | N | 影院地址 | |
| 5 | contact_information | varchar | 64 | 0 | Y | N | 联系方式 | |
| 6 | cinema_introduction | longtext | 2147483647 | 0 | Y | N | 影院介绍 | |
| 7 | praise_len | int | 10 | 0 | N | N | 0 | 点赞数 |
| 8 | create_time | datetime | 19 | 0 | N | N | CURRENT_TIMESTAMP | 创建时间 |
| 9 | update_time | timestamp | 19 | 0 | N | N | CURRENT_TIMESTAMP | 更新时间 |
| 编号 | 名称 | 数据类型 | 长度 | 小数位 | 允许空值 | 主键 | 默认值 | 说明 |
| 1 | collect_id | int | 10 | 0 | N | Y | 收藏ID: | |
| 2 | user_id | int | 10 | 0 | N | N | 0 | 收藏人ID: |
| 3 | source_table | varchar | 255 | 0 | Y | N | 来源表: | |
| 4 | source_field | varchar | 255 | 0 | Y | N | 来源字段: | |
| 5 | source_id | int | 10 | 0 | N | N | 0 | 来源ID: |
| 6 | title | varchar | 255 | 0 | Y | N | 标题: | |
| 7 | img | varchar | 255 | 0 | Y | N | 封面: | |
| 8 | create_time | timestamp | 19 | 0 | N | N | CURRENT_TIMESTAMP | 创建时间: |
| 9 | update_time | timestamp | 19 | 0 | N | N | CURRENT_TIMESTAMP | 更新时间: |
| 编号 | 名称 | 数据类型 | 长度 | 小数位 | 允许空值 | 主键 | 默认值 | 说明 |
| 1 | comment_id | int | 10 | 0 | N | Y | 评论ID: | |
| 2 | user_id | int | 10 | 0 | N | N | 0 | 评论人ID: |
| 3 | reply_to_id | int | 10 | 0 | N | N | 0 | 回复评论ID:空为0 |
| 4 | content | longtext | 2147483647 | 0 | Y | N | 内容: | |
| 5 | nickname | varchar | 255 | 0 | Y | N | 昵称: | |
| 6 | avatar | varchar | 255 | 0 | Y | N | 头像地址:[0,255] | |
| 7 | create_time | timestamp | 19 | 0 | N | N | CURRENT_TIMESTAMP | 创建时间: |
| 8 | update_time | timestamp | 19 | 0 | N | N | CURRENT_TIMESTAMP | 更新时间: |
| 9 | source_table | varchar | 255 | 0 | Y | N | 来源表: | |
| 10 | source_field | varchar | 255 | 0 | Y | N | 来源字段: | |
| 11 | source_id | int | 10 | 0 | N | N | 0 | 来源ID: |
| 编号 | 名称 | 数据类型 | 长度 | 小数位 | 允许空值 | 主键 | 默认值 | 说明 |
| 1 | hits_id | int | 10 | 0 | N | Y | 点赞ID: | |
| 2 | user_id | int | 10 | 0 | N | N | 0 | 点赞人: |
| 3 | create_time | timestamp | 19 | 0 | N | N | CURRENT_TIMESTAMP | 创建时间: |
| 4 | update_time | timestamp | 19 | 0 | N | N | CURRENT_TIMESTAMP | 更新时间: |
| 5 | source_table | varchar | 255 | 0 | Y | N | 来源表: | |
| 6 | source_field | varchar | 255 | 0 | Y | N | 来源字段: | |
| 7 | source_id | int | 10 | 0 | N | N | 0 | 来源ID: |
| 编号 | 名称 | 数据类型 | 长度 | 小数位 | 允许空值 | 主键 | 默认值 | 说明 |
| 1 | movie_information_id | int | 10 | 0 | N | Y | 电影信息ID | |
| 2 | movie_title | varchar | 64 | 0 | Y | N | 电影名称 | |
| 3 | movie_poster | varchar | 255 | 0 | Y | N | 电影海报 | |
| 4 | movie_ratings | int | 10 | 0 | Y | N | 0 | 电影评分 |
| 5 | movie_genre | varchar | 64 | 0 | Y | N | 电影类型 | |
| 6 | film_region | varchar | 64 | 0 | Y | N | 电影地区 | |
| 7 | release_date | date | 10 | 0 | Y | N | 上映日期 | |
| 8 | leading_artist | varchar | 64 | 0 | Y | N | 主要演员 | |
| 9 | movie_introduction | text | 65535 | 0 | Y | N | 电影简介 | |
| 10 | praise_len | int | 10 | 0 | N | N | 0 | 点赞数 |
| 11 | create_time | datetime | 19 | 0 | N | N | CURRENT_TIMESTAMP | 创建时间 |
| 12 | update_time | timestamp | 19 | 0 | N | N | CURRENT_TIMESTAMP | 更新时间 |
| 编号 | 名称 | 数据类型 | 长度 | 小数位 | 允许空值 | 主键 | 默认值 | 说明 |
| 1 | notice_id | mediumint | 8 | 0 | N | Y | 公告id: | |
| 2 | title | varchar | 125 | 0 | N | N | 标题: | |
| 3 | content | longtext | 2147483647 | 0 | Y | N | 正文: | |
| 4 | create_time | timestamp | 19 | 0 | N | N | CURRENT_TIMESTAMP | 创建时间: |
| 5 | update_time | timestamp | 19 | 0 | N | N | CURRENT_TIMESTAMP | 更新时间: |
| 编号 | 名称 | 数据类型 | 长度 | 小数位 | 允许空值 | 主键 | 默认值 | 说明 |
| 1 | praise_id | int | 10 | 0 | N | Y | 点赞ID: | |
| 2 | user_id | int | 10 | 0 | N | N | 0 | 点赞人: |
| 3 | create_time | timestamp | 19 | 0 | N | N | CURRENT_TIMESTAMP | 创建时间: |
| 4 | update_time | timestamp | 19 | 0 | N | N | CURRENT_TIMESTAMP | 更新时间: |
| 5 | source_table | varchar | 255 | 0 | Y | N | 来源表: | |
| 6 | source_field | varchar | 255 | 0 | Y | N | 来源字段: | |
| 7 | source_id | int | 10 | 0 | N | N | 0 | 来源ID: |
| 8 | status | bit | 1 | 0 | N | N | 1 | 点赞状态:1为点赞,0已取消 |
| 编号 | 名称 | 数据类型 | 长度 | 小数位 | 允许空值 | 主键 | 默认值 | 说明 |
| 1 | refund_information_id | int | 10 | 0 | N | Y | 退票信息ID | |
| 2 | session_number | varchar | 64 | 0 | Y | N | 场次编号 | |
| 3 | registered_users | int | 10 | 0 | Y | N | 0 | 注册用户 |
| 4 | mobile_phone_number | varchar | 64 | 0 | Y | N | 手机号码 | |
| 5 | movie_title | varchar | 64 | 0 | Y | N | 电影名称 | |
| 6 | projection_cinema | varchar | 64 | 0 | Y | N | 放映影院 | |
| 7 | screening_sessions | varchar | 64 | 0 | Y | N | 放映场次 | |
| 8 | screening_time | datetime | 19 | 0 | Y | N | 放映时间 | |
| 9 | number_of_tickets_purchased | varchar | 64 | 0 | Y | N | 购票数量 | |
| 10 | ticket_purchase_amount | varchar | 64 | 0 | Y | N | 购票金额 | |
| 11 | reason_for_refund | text | 65535 | 0 | Y | N | 退票原因 | |
| 12 | examine_state | varchar | 16 | 0 | N | N | 未审核 | 审核状态 |
| 13 | create_time | datetime | 19 | 0 | N | N | CURRENT_TIMESTAMP | 创建时间 |
| 14 | update_time | timestamp | 19 | 0 | N | N | CURRENT_TIMESTAMP | 更新时间 |
| 编号 | 名称 | 数据类型 | 长度 | 小数位 | 允许空值 | 主键 | 默认值 | 说明 |
| 1 | registered_users_id | int | 10 | 0 | N | Y | 注册用户ID | |
| 2 | mobile_phone_number | varchar | 16 | 0 | Y | N | 手机号码 | |
| 3 | examine_state | varchar | 16 | 0 | N | N | 已通过 | 审核状态 |
| 4 | user_id | int | 10 | 0 | N | N | 0 | 用户ID |
| 5 | create_time | datetime | 19 | 0 | N | N | CURRENT_TIMESTAMP | 创建时间 |
| 6 | update_time | timestamp | 19 | 0 | N | N | CURRENT_TIMESTAMP | 更新时间 |
| 编号 | 名称 | 数据类型 | 长度 | 小数位 | 允许空值 | 主键 | 默认值 | 说明 |
| 1 | screening_information_id | int | 10 | 0 | N | Y | 放映信息ID | |
| 2 | session_number | varchar | 64 | 0 | Y | N | 场次编号 | |
| 3 | movie_title | varchar | 64 | 0 | Y | N | 电影名称 | |
| 4 | movie_poster | varchar | 255 | 0 | Y | N | 电影海报 | |
| 5 | movie_ratings | varchar | 64 | 0 | Y | N | 电影评分 | |
| 6 | movie_genre | varchar | 64 | 0 | Y | N | 电影类型 | |
| 7 | film_region | varchar | 64 | 0 | Y | N | 电影地区 | |
| 8 | release_date | datetime | 19 | 0 | Y | N | 上映日期 | |
| 9 | leading_artist | varchar | 64 | 0 | Y | N | 主要演员 | |
| 10 | projection_cinema | varchar | 64 | 0 | Y | N | 放映影院 | |
| 11 | cinema_address | varchar | 64 | 0 | Y | N | 影院地址 | |
| 12 | screening_sessions | varchar | 64 | 0 | Y | N | 放映场次 | |
| 13 | screening_time | datetime | 19 | 0 | Y | N | 放映时间 | |
| 14 | movie_ticket_prices | int | 10 | 0 | Y | N | 0 | 电影票价 |
| 15 | remaining_votes | int | 10 | 0 | Y | N | 0 | 剩余票数 |
| 16 | kind_reminder | text | 65535 | 0 | Y | N | 温馨提示 | |
| 17 | movie_introduction | text | 65535 | 0 | Y | N | 电影简介 | |
| 18 | create_time | datetime | 19 | 0 | N | N | CURRENT_TIMESTAMP | 创建时间 |
| 19 | update_time | timestamp | 19 | 0 | N | N | CURRENT_TIMESTAMP | 更新时间 |
| 编号 | 名称 | 数据类型 | 长度 | 小数位 | 允许空值 | 主键 | 默认值 | 说明 |
| 1 | slides_id | int | 10 | 0 | N | Y | 轮播图ID: | |
| 2 | title | varchar | 64 | 0 | Y | N | 标题: | |
| 3 | content | varchar | 255 | 0 | Y | N | 内容: | |
| 4 | url | varchar | 255 | 0 | Y | N | 链接: | |
| 5 | img | varchar | 255 | 0 | Y | N | 轮播图: | |
| 6 | hits | int | 10 | 0 | N | N | 0 | 点击量: |
| 7 | create_time | timestamp | 19 | 0 | N | N | CURRENT_TIMESTAMP | 创建时间: |
| 8 | update_time | timestamp | 19 | 0 | N | N | CURRENT_TIMESTAMP | 更新时间: |
表ticket_collection_information (取票信息)
| 编号 | 名称 | 数据类型 | 长度 | 小数位 | 允许空值 | 主键 | 默认值 | 说明 |
| 1 | ticket_collection_information_id | int | 10 | 0 | N | Y | 取票信息ID | |
| 2 | session_number | varchar | 64 | 0 | N | N | 场次编号 | |
| 3 | registered_users | int | 10 | 0 | Y | N | 0 | 注册用户 |
| 4 | mobile_phone_number | varchar | 64 | 0 | Y | N | 手机号码 | |
| 5 | movie_title | varchar | 64 | 0 | Y | N | 电影名称 | |
| 6 | projection_cinema | varchar | 64 | 0 | Y | N | 放映影院 | |
| 7 | screening_sessions | varchar | 64 | 0 | Y | N | 放映场次 | |
| 8 | screening_time | datetime | 19 | 0 | Y | N | 放映时间 | |
| 9 | number_of_tickets_purchased | int | 10 | 0 | Y | N | 0 | 购票数量 |
| 10 | ticket_retrieval_code | varchar | 64 | 0 | Y | N | 取票码 | |
| 11 | create_time | datetime | 19 | 0 | N | N | CURRENT_TIMESTAMP | 创建时间 |
| 12 | update_time | timestamp | 19 | 0 | N | N | CURRENT_TIMESTAMP | 更新时间 |
表ticket_purchase_information (购票信息)
| 编号 | 名称 | 数据类型 | 长度 | 小数位 | 允许空值 | 主键 | 默认值 | 说明 |
| 1 | ticket_purchase_information_id | int | 10 | 0 | N | Y | 购票信息ID | |
| 2 | session_number | varchar | 64 | 0 | Y | N | 场次编号 | |
| 3 | registered_users | int | 10 | 0 | Y | N | 0 | 注册用户 |
| 4 | mobile_phone_number | varchar | 64 | 0 | Y | N | 手机号码 | |
| 5 | movie_title | varchar | 64 | 0 | Y | N | 电影名称 | |
| 6 | projection_cinema | varchar | 64 | 0 | Y | N | 放映影院 | |
| 7 | screening_sessions | varchar | 64 | 0 | Y | N | 放映场次 | |
| 8 | screening_time | datetime | 19 | 0 | Y | N | 放映时间 | |
| 9 | movie_ticket_prices | int | 10 | 0 | Y | N | 0 | 电影票价 |
| 10 | number_of_tickets_purchased | int | 10 | 0 | Y | N | 0 | 购票数量 |
| 11 | ticket_purchase_amount | varchar | 64 | 0 | Y | N | 购票金额 | |
| 12 | seat | varchar | 64 | 0 | N | N | 座位号 | |
| 13 | create_time | datetime | 19 | 0 | N | N | CURRENT_TIMESTAMP | 创建时间 |
| 14 | update_time | timestamp | 19 | 0 | N | N | CURRENT_TIMESTAMP | 更新时间 |
| 编号 | 名称 | 数据类型 | 长度 | 小数位 | 允许空值 | 主键 | 默认值 | 说明 |
| 1 | upload_id | int | 10 | 0 | N | Y | 上传ID | |
| 2 | name | varchar | 64 | 0 | Y | N | 文件名 | |
| 3 | path | varchar | 255 | 0 | Y | N | 访问路径 | |
| 4 | file | varchar | 255 | 0 | Y | N | 文件路径 | |
| 5 | display | varchar | 255 | 0 | Y | N | 显示顺序 | |
| 6 | father_id | int | 10 | 0 | Y | N | 0 | 父级ID |
| 7 | dir | varchar | 255 | 0 | Y | N | 文件夹 | |
| 8 | type | varchar | 32 | 0 | Y | N | 文件类型 |
| 编号 | 名称 | 数据类型 | 长度 | 小数位 | 允许空值 | 主键 | 默认值 | 说明 |
| 1 | user_id | mediumint | 8 | 0 | N | Y | 用户ID:[0,8388607]用户获取其他与用户相关的数据 | |
| 2 | state | smallint | 5 | 0 | N | N | 1 | 账户状态:[0,10](1可用|2异常|3已冻结|4已注销) |
| 3 | user_group | varchar | 32 | 0 | Y | N | 所在用户组:[0,32767]决定用户身份和权限 | |
| 4 | login_time | timestamp | 19 | 0 | N | N | CURRENT_TIMESTAMP | 上次登录时间: |
| 5 | phone | varchar | 11 | 0 | Y | N | 手机号码:[0,11]用户的手机号码,用于找回密码时或登录时 | |
| 6 | phone_state | smallint | 5 | 0 | N | N | 0 | 手机认证:[0,1](0未认证|1审核中|2已认证) |
| 7 | username | varchar | 16 | 0 | N | N | 用户名:[0,16]用户登录时所用的账户名称 | |
| 8 | nickname | varchar | 16 | 0 | Y | N | 昵称:[0,16] | |
| 9 | password | varchar | 64 | 0 | N | N | 密码:[0,32]用户登录所需的密码,由6-16位数字或英文组成 | |
| 10 | | varchar | 64 | 0 | Y | N | 邮箱:[0,64]用户的邮箱,用于找回密码时或登录时 | |
| 11 | email_state | smallint | 5 | 0 | N | N | 0 | 邮箱认证:[0,1](0未认证|1审核中|2已认证) |
| 12 | avatar | varchar | 255 | 0 | Y | N | 头像地址:[0,255] | |
| 13 | open_id | varchar | 255 | 0 | Y | N | 针对获取用户信息字段 | |
| 14 | create_time | timestamp | 19 | 0 | N | N | CURRENT_TIMESTAMP | 创建时间: |
| 15 | vip_level | varchar | 255 | 0 | Y | N | 会员等级 | |
| 16 | vip_discount | double | 11 | 2 | Y | N | 0.00 | 会员折扣 |
| 编号 | 名称 | 数据类型 | 长度 | 小数位 | 允许空值 | 主键 | 默认值 | 说明 |
| 1 | group_id | mediumint | 8 | 0 | N | Y | 用户组ID:[0,8388607] | |
| 2 | display | smallint | 5 | 0 | N | N | 100 | 显示顺序:[0,1000] |
| 3 | name | varchar | 16 | 0 | N | N | 名称:[0,16] | |
| 4 | description | varchar | 255 | 0 | Y | N | 描述:[0,255]描述该用户组的特点或权限范围 | |
| 5 | source_table | varchar | 255 | 0 | Y | N | 来源表: | |
| 6 | source_field | varchar | 255 | 0 | Y | N | 来源字段: | |
| 7 | source_id | int | 10 | 0 | N | N | 0 | 来源ID: |
| 8 | register | smallint | 5 | 0 | Y | N | 0 | 注册位置: |
| 9 | create_time | timestamp | 19 | 0 | N | N | CURRENT_TIMESTAMP | 创建时间: |
| 10 | update_time | timestamp | 19 | 0 | N | N | CURRENT_TIMESTAMP | 更新时间: |
整个电影院线上购票系统的需求分析主要对系统总体架构以及功能模块的设计,通过建立E-R模型和数据库逻辑系统设计完成了数据库系统设计。
4系统关键模块设计与实现
电影院线上购票系统的详细设计与实现主要是根据前面的需求分析和总体设计来设计页面并实现业务逻辑。主要从界面实现、业务逻辑实现这两部分进行介绍。
4.1普通用户功能模块
注册模块满足用户两部分,当用户想要进行资料相关信息的查询管理的时候,就必须进行登录,如果没有账号的话,在登录界面,点击“注册”按钮就会跳转到注册的界面,根据提示填写好注册信息,添加提交,注册的信息在数据库中就添加完成了,然后再输入填写好的账号和密码进行登录,其注册主界面展示如下图4-2所示。

图4-1 用户注册界面图
注册关键代码如下:
/**
* 注册
* @param user
* @return
*/
@PostMapping("register")
public Map<String, Object> signUp(@RequestBody User user) {
// 查询用户
Map<String, String> query = new HashMap<>();
Map<String,Object> map = JSON.parseObject(JSON.toJSONString(user));
query.put("username",user.getUsername());
List list = service.selectBaseList(service.select(query, new HashMap<>()));
if (list.size()>0){
return error(30000, "用户已存在");
}
map.put("password",service.encryption(String.valueOf(map.get("password"))));
service.insert(map);
return success(1);
}
4.1.2用户登录界面
电影院线上购票系统中的注册后的用户是可以通过自己的账户名和密码进行登录的,当用户输入完整的自己的账户名和密码信息并点击“登录”按钮后,将会首先验证输入的有没有空数据,再次验证输入的账户名+密码和数据库中当前保存的用户信息是否一致,只有在一致后将会登录成功并自动跳转到电影院线上购票系统的首页中;否则将会提示相应错误信息,用户登录界面如下图4-3所示。

图4-2用户登录界面图
登录的逻辑代码如下所示。
/**
* 登录
* @param data
* @param httpServletRequest
* @return
*/
@PostMapping("login")
public Map<String, Object> login(@RequestBody Map<String, String> data, HttpServletRequest httpServletRequest) {
log.info("[执行登录接口]");
String username = data.get("username");
String email = data.get("email");
String phone = data.get("phone");
String password = data.get("password");
List resultList = null;
Map<String, String> map = new HashMap<>();
if(username != null && "".equals(username) == false){
map.put("username", username);
resultList = service.select(map, new HashMap<>()).getResultList();
}
else if(email != null && "".equals(email) == false){
map.put("email", email);
resultList = service.select(map, new HashMap<>()).getResultList();
}
else if(phone != null && "".equals(phone) == false){
map.put("phone", phone);
resultList = service.select(map, new HashMap<>()).getResultList();
}else{
return error(30000, "账号或密码不能为空");
}
if (resultList == null || password == null) {
return error(30000, "账号或密码不能为空");
}
//判断是否有这个用户
if (resultList.size()<=0){
return error(30000,"用户不存在");
}
User byUsername = (User) resultList.get(0);
Map<String, String> groupMap = new HashMap<>();
groupMap.put("name",byUsername.getUserGroup());
List groupList = userGroupService.select(groupMap, new HashMap<>()).getResultList();
if (groupList.size()<1){
return error(30000,"用户组不存在");
}
UserGroup userGroup = (UserGroup) groupList.get(0);
//查询用户审核状态
if (!StringUtils.isEmpty(userGroup.getSourceTable())){
String sql = "select examine_state from "+ userGroup.getSourceTable() +" WHERE user_id = " + byUsername.getUserId();
String res = String.valueOf(service.runCountSql(sql).getSingleResult());
if (res==null){
return error(30000,"用户不存在");
}
if (!res.equals("已通过")){
return error(30000,"该用户审核未通过");
}
}
//查询用户状态
if (byUsername.getState()!=1){
return error(30000,"用户非可用状态,不能登录");
}
String md5password = service.encryption(password);
if (byUsername.getPassword().equals(md5password)) {
// 存储Token到数据库
AccessToken accessToken = new AccessToken();
accessToken.setToken(UUID.randomUUID().toString().replaceAll("-", ""));
accessToken.setUser_id(byUsername.getUserId());
tokenService.save(accessToken);
// 返回用户信息
JSONObject user = JSONObject.parseObject(JSONObject.toJSONString(byUsername));
user.put("token", accessToken.getToken());
JSONObject ret = new JSONObject();
ret.put("obj",user);
return success(ret);
} else {
return error(30000, "账号或密码不正确");
}
}
4.1.3 电影咨讯界面
电影咨讯:用户点击可查看电影咨讯,同时可对咨讯文章进行点赞、收藏和评论。界面如下图所示。

图4-3 电影咨讯界面图
4.1.4 电影信息界面
电影信息:用户点击可通过搜索电影名称、电影类型、电影地区和主要演员进行查看电影信息列表,同时可对进行点赞、收藏和评论。界面如图所示。

图4-4 电影信息界面图
放映信息:用户点击可通过搜索电影名称、电影类型、放映影院和放映场次进行查看放映信息列表,同时可点击“购票”进行填写购票信息,包括场次编号、注册用户、手机号码、电影名称、放映影院、放映场次、放映时间、电影票价、购票数量、购票金额和选定座位。界面如图所示。

图4-5 购票界面图
电影信息管理:管理员点击可查看电影信息列表和电影信息添加;点击“电影信息列表”,输入电影名称,上传电影海报,输入电影评分、电影类型、电影地区,选择上映日期,输入主要演员和电影简介,点击“提交”按钮进行添加;同时可点击“放映”按钮填写放映信息,包括放映影院、影院地址、放映场次、放映时间、电影票价、剩余票数和温馨提示。界面如下图所示。

图4-6 电影信息添加界面图
影院信息管理:管理员点击可查看影院信息列表和影院信息添加;点击“影院信息添加”,输入影院名称,上传影院图片,输入影院地址、联系方式和影院介绍,点击“提交”按钮进行添加。界面如下图所示。

图4-7 影院信息管理界面图
系统管理:当管理员点击“系统管理”时,可查看轮播图; 如需添加新的轮播图,点击右侧“添加”按钮,上传图片,输入标题,点击“确认”按钮进行添加;同时可对轮播图进行增删改查。界面如下图所示。

图4-8 系统管理界面图
4.2.4资源管理界面
资源管理:管理员点击可查看电影咨讯和咨讯分类;如需添加新的咨讯,点击“添加”按钮,上传封面图,输入标题,选择分类,输入标签、描述和正文,点击“提交”按钮进行添加。同时可对咨讯进行增删改查。界面如下图所示。

图4-9 资源管理界面图
5系统测试
系统开发到了最后一个阶段那就是系统测试,系统测试对软件的开发其实是非常有必要的。因为没什么系统一经开发出来就可能会尽善尽美,再厉害的系统开发工程师也会在系统开发的时候出现纰漏,系统测试能够较好的改正一些bug,为后期系统的维护性提供很好的支持。通过系统测试,开发人员也可以建立自己对系统的信心,为后期的系统版本的跟新提供支持。
5.2 系统测试用例
系统测试包括:用户登录功能测试、电影信息查看功能测试、影院信息添加、电影咨讯搜索、密码修改功能测试,如表5-1、5-2、5-3、5-4、5-5所示:
表5-1 用户登录功能测试表
| 用例名称 | 用户登录系统 |
| 目的 | 测试用户通过正确的用户名和密码可否登录功能 |
| 前提 | 未登录的情况下 |
| 测试流程 | 1) 进入登录页面 2) 输入正确的用户名和密码 |
| 预期结果 | 用户名和密码正确的时候,跳转到登录成功界面,反之则显示错误信息,提示重新输入 |
| 实际结果 | 实际结果与预期结果一致 |
电影信息查看功能测试:
表5-2电影信息查看功能测试表
| 用例名称 | 电影信息查看 |
| 目的 | 测试电影信息查看功能 |
| 前提 | 用户登录 |
| 测试流程 | 点击电影信息 |
| 预期结果 | 可以查看到所有电影信息列表 |
| 实际结果 | 实际结果与预期结果一致 |
影院信息添加界面测试:
表5-3 添加影院信息界面测试表
| 用例名称 | 影院信息添加测试用例 |
| 目的 | 测试影院信息添加功能 |
| 前提 | 管理员正常登录情况下 |
| 测试流程 | 1)管理员点击影院信息管理,点击添加后并填写信息。 2)点击进行提交。 |
| 预期结果 | 提交以后,页面首页会显示新的影院信息 |
| 实际结果 | 实际结果与预期结果一致 |
电影咨讯信息搜索功能测试:
表5-4电影咨讯搜索功能测试表
| 用例名称 | 电影咨讯搜索测试 |
| 目的 | 测试电影咨讯搜索功能 |
| 前提 | 无 |
| 测试流程 | 1)在搜索框填入搜索关键字。 2)点击搜索按钮。 |
| 预期结果 | 页面显示包含有搜索关键字的电影咨讯 |
| 实际结果 | 实际结果与预期结果一致 |
密码修改功能测试:
表5-5 密码修改功能测试表
| 用例名称 | 密码修改测试用例 |
| 目的 | 测试管理员密码修改功能 |
| 前提 | 管理员用户正常登录情况下 |
| 测试流程 | 1)管理员密码修改并完成填写。 2)点击进行提交。 |
| 预期结果 | 使用新的密码可以登录 |
| 实际结果 | 实际结果与预期结果一致 |
5.3 系统测试结果
通过编写的测试用例,已经检测完毕用户登录功能测试、电影信息查看功能测试、影院信息添加、电影咨讯搜索、密码修改功能测试,通过这5大模块为电影院线上购票系统的后期推广运营提供了强力的技术支撑。
结论
至此,电影院线上购票系统已经结束,在开发前做了许多的准备,在本系统的设计和开发过程中阅览和学习了许多文献资料,从中我也收获了很多宝贵的方法和设计思路,对系统的开发也起到了很重要的作用,系统的开发技术选用的都是自己比较熟悉的,比如Web、JAVA语言、MYSQL,这些技术都是在以前的学习中学到了,其中许多的设计思路和方法都是在以前不断地学习中摸索出来的经验,其实对于我们来说工作量还是比较大的,但是正是由于之前的积累与准备,才能顺利的完成这个项目,由此看来,积累经验跟做好准备是十分重要的事情。
当然在该系统的设计与实现的过程中也离不开老师以及同学们的帮助,正是因为他们的指导与帮助,我才能够成功的在预期内完成了这个系统。同时在这个过程当中我也收获了很多东西,此系统也有需要改进的地方,但是由于专业知识的浅薄,并不能做到十分完美,希望以后有机会可以让其真正的投入到使用之中。
参考文献
[1]赵旭东.计算机软件开发与设计中Java语言的应用研究[J].信息与电脑(理论版),2023,35(24):31-33.
[2]马庆.计算机软件开发中JAVA编程语言的应用[J].山西电子技术,2023(06):84-86+98.
[3]尹应荆.JAVA编程语言在计算机软件开发中的应用[J].石河子科技,2023(05):45-47.
[4]Liang C . [J]. Academic Journal of Computing & Information Science,2023,6(9).
[5]孙辉妮.在线购买电影票退改签权益保护的正当性[J].人民司法,2023(26):92-94.DOI:10.19684/j.cnki.1002-4603.2023.26.026.
[6]袁琳琳.浅析Java语言在计算机软件开发中的应用[J].信息记录材料,2023,24(09):81-83.DOI:10.16009/j.cnki.cn13-1295/tq.2023.09.006.
[7]康银. 国产电影抖音营销传播研究[D].辽宁大学,2023.DOI:10.27209/d.cnki.glniu.2022.001903.
[8]张晓新. 基于Dubbo的在线票务系统设计与实现[D].华中科技大学,2022.DOI:10.27157/d.cnki.ghzku.2022.004229.
[9]刘艳秋,卜永波,王冬青,等.基于微信小程序的电影票购票系统设计与实现[J].电脑编程技巧与维护,2021(12):68-70.DOI:10.16184/j.cnki.comprg.2021.12.025.
[10]崔少康. 情感化设计在电影票务APP会员体验中的应用研究[D].北京印刷学院,2021.DOI:10.26968/d.cnki.gbjyc.2021.000019.
[11]陈卓然. 基于Hadoop的票务分析系统设计与实现[D].北京邮电大学,2022.DOI:10.26969/d.cnki.gbydu.2021.000542.
[12]吕霄汉. 在线电影票务网站UGC对用户采纳行为的影响研究[D].华中师范大学,2022.DOI:10.27159/d.cnki.ghzsu.2021.001998.
[13]黄雨琢. 电影网络口碑传播效果的影响因素研究[D].电子科技大学,2022.DOI:10.27005/d.cnki.gdzku.2021.000995.
[14]邹一点.在线电影票务平台退改签法律效力探究[J].新西部,2020(17):91-93.
[15]薛子若.“互联网+”时代下O2O电影营销模式研究[J].中国电影市场,2020(01):22-26.
[16]祝月芳. 基于协同过滤的电影票务系统设计与实现[D].北京交通大学,2020.
[17]袁晓芳,蒋秋洁.基于O2O模式的电影购票服务平台设计[J].设计艺术研究,2019,9(02):120-125+136.
致 谢
转眼间,大学生用户活便已经接近尾声,人面对着离别与结束,总是充满着不舍与茫然,我亦如此,仍记得那年秋天,我迫不及待的提前一天到了学校,面对学校巍峨的大门,我心里充满了期待:这里,就是我新生活的起点吗?那天,阳光明媚,学校的欢迎仪式很热烈,我面对着一个个对着我微笑的同学,仿佛一缕缕阳光透过胸口照进了我心里,同时,在那天我认识可爱的室友,我们携手共同度过了这难忘的两年。如今,我望着这篇论文的致谢,不禁又要问自己:现在,我们就要说再见了吗?
感慨莫名,不知所言。遥想当初刚来学校的时候,心里总是想着学校会过于板正,会缺乏一些柔情,当时心里甚至有一点点排斥,但是随着我对学校的慢慢认识与了解,我才认识到了她的美丽,她的柔情,并且慢慢的喜欢上了这个校园,但是时间太快了,快到我还没有好好体会她的美丽便要离开了,但是她带给我的回忆,永远不会离开我,也许真正离开那天我的眼里会满含泪水,我不是因为难过,我只是想将她的样子映在我的泪水里,刻在我的心里。最后,感谢我的老师们,是你们教授了我们知识与做人的道理;感谢我的室友们,是你们陪伴了我如此之久;感谢每位关心与支持我的人。
请关注点赞+私信博主,免费领取项目源码
Spring Boot电影院购票系统设计
1174

被折叠的 条评论
为什么被折叠?



