目 录
随着我国经济迅速发展,人们对手机的需求越来越大,各种手机软件也都在被广泛应用,但是对于手机进行数据信息管理,对于手机的各种软件也是备受用户的喜爱,微信小程序的电影售票系统被用户普遍使用,为方便用户能够可以随时进行微信小程序的电影售票系统的数据信息管理。在现实运用中,应用软件的工作规则和开发步骤,采用Springboot技术建设基于微信小程序的电影售票系统。
本设计主要实现集人性化、高效率、便捷等优点于一身的基于微信小程序的电影售票系统,完成电影信息、购票信息、影厅管理、影厅购票、购票取消、电影分类等功能模块。系统通过浏览器与服务器进行通信,实现数据的交互与变更。本系统通过科学的管理方式、便捷的服务提高了工作效率,减少了数据存储上的错误和遗漏。此Springboot微信小程序电影售票系统的开发项目以Springboot框架为基础,采用JavaWeb的开发方法,使用MySQL数据库,对本Springboot微信小程序电影售票系统的各个功能以及用户的需求做出了解释,然后根据用户的购票需求,再介绍了系统的总体设计以及其详细设计,给用户提供了Springboot微信小程序电影售票系统的总体结构的搭建方法。从而满足用户自主交易的需求。
关键词:Springboot;MYSQL;基于微信小程序的电影售票系统
Abstract
With the rapid development of China's economy, people's demand for mobile phones is increasing, and various mobile phone software are also widely used. But for mobile phone data information management, various software for mobile phones are also popular with users. The movie ticketing system of WeChat applets is widely used by users. In order to facilitate users to manage the data information of the movie ticketing system of WeChat applets at any time. In practical application, the working rules and development steps of the application software use Springboot technology to build a movie ticketing system based on WeChat applet.
This design mainly realizes the movie ticketing system based on WeChat applet, which integrates the advantages of humanization, efficiency and convenience, and completes the function modules of movie information, ticket purchase information, cinema management, cinema ticket purchase, ticket cancellation, movie classification, etc. The system communicates with the server through the browser to realize data interaction and change. The system improves work efficiency and reduces errors and omissions in data storage through scientific management and convenient services. The development project of the Springboot WeChat applet movie ticketing system is based on the Springboot framework, adopts the development method of Java Web, and uses MySQL database to explain the various functions of the Springboot WeChat applet movie ticketing system and the user's needs, and then introduces the overall design and detailed design of the system according to the user's ticketing needs, It provides users with the construction method of the overall structure of the Springboot WeChat applet movie ticketing system. So as to meet the needs of users' independent trading.
Keywords: Springboot; MYSQL; Film ticketing system based on WeChat applet
1 绪论
1.1 课题目的与意义
目的:影院售票系统是计算机技术与影院管理相结合的产物,通过影院售票系统实现了对影院的高效管理。随着计算机技术的不断提高,计算机已经深入到社会生活的各个角落.而采用人工售票的方法,不仅效率低,易出错,手续繁琐,而且耗费大量人力。为了满足售票人员对售票,订票,选座位等进行高效的管理,在工作人员的具备一定的计算机操作能力的前提下,特编此基于微信小程序的的电影售票系统以提高影院的管理效率。
意义:目前,越来越多的人们选择走进电影院来丰富自己的业余生活。但是,传统的线下购买电影票的方式需要排队等待,既消耗时间同时效率很低。因此,线上购票逐渐取代传统的线下购票。近年来,微信小程序的研究有很多,例如基于微信小程序的图书馆管理系统。系统结合图书馆微信小程序的产品特性构建了图书馆微信小程序的服务模式,并通过不同互联网产品的重要性和应用频率划分图书馆微信小程序服务,可以为服务改进、体验提升等发现新的管理渠道和营销策略。在电影行业方面,电影院的管理也与计算机管理技术进行了融合。软件系统为用户提供一个良好的购票平台,顾客可以在系统中查看电影信息、电影票购买、退票情况。
1.2研究背景
目前,越来越多的人们选择走进电影院来丰富自己的业余生活。但是,传统的线下购买电影票的方式需要·排队等待,既消耗时间同时效率很低。因此,线上购票逐渐取代传统的线下购票。近年来,微信小程序的研究有很多,例如基于微信小程序的图书馆管理系统。系统结合图书馆微信小程序的产品特性构建了图书馆微信小程序的服务模式,并通过不同互联网产品的重要性和应用频率划分图书馆微信小程序服务,可以为服务改进、体验提升等发现新的管理渠道和营销策略。在电影行业方面,电影院的管理也与计算机管理技术进行了融合。软件系统为用户提供一个良好的购票平台,顾客可以在系统中查看电影信息、电影票购买、退票情况。微信小程序的发展较为迅速,由于其直接建立在微信平台上使用,无需单独安装APP,所以被越来越多的人们所接受。从实际需求出发,设计与开发一款适合当代人的电影票购买小程序,为人们提供更高效的服务,为提高生活质量提供帮助。
1.3论文结构与章节安排
本springboot电影售票系统小程序一共分为六个章节进行介绍,章节内容安排如下:
第一章:引言。第一章主要介绍了springboot电影售票系统小程序课题研究的背景,springboot电影售票系统小程序的目的与意义的主要工作。
第二章:系统需求分析。第二章主要从系统的用户、功能等方面进行需求分析。
第三章:系统设计。第三章主要对系统框架、系统功能模块、数据库进行功能设计。
第四章:系统实现。第四章主要介绍了系统框架搭建、系统界面的实现。
第五章:系统测试。第五章主要对系统的部分界面进行测试并对主要功能进行测试
第六章:总结。
1.4小程序框架以及目录结构介绍
整个小程序框架系统分为两部分:逻辑层和视图层。小程序开发框架的目标是通过尽可能简单、高效的方式让开发者可以在微信中开发具有原生小程序体验的服务。小程序在视图层与逻辑层间提供了数据传输和事件系统,提供了自己的视图层以及逻辑层框架,让开发者能够专注于数据与逻辑。框架的核心是一个响应的数据绑定系统,可以让数据与视图非常简单地保持同步。在逻辑层做数据修改,在视图层就会做相应的更新。框架提供了一套基础的组件,这些组件自带微信风格的样式以及特殊的逻辑,开发者可以通过组合基础组件,创建出强大的微信小程序。
2 springboot电影售票系统小程序系统分析
2.1 可行性分析
在分析了springboot电影售票系统小程序的真实需求后,将springboot电影售票系统小程序所需要的角色划分整理成了下图2-1和图2-2。
从开发工具来看,由于springboot电影售票系统小程序是基于JAVA技术的,因此当前市面上的开发工具都可以来开发,这些功能强大的开发工具可以给我来设计毕设带来非常大的方便。
从springboot电影售票系统小程序的本身技术来说,对于我来开发一个springboot电影售票系统小程序这个毕设是不费事的。springboot电影售票系统小程序的开发可以简单的分为前台模块、后台模块开发以及数据库开发。其中的大部分技术难点在我上学时已经使用过了,同时网络上很多技术点可以让我来借鉴。Web后台管理使用JAVA、springboot等技术,数据库使用mysql,因此为我在开发springboot电影售票系统小程序这个毕设上省去了很多多余代码,这给我的毕设项目编写带来了极大的便利。
从用户体验来看,市面上很多被广泛使用的例如淘宝等电商案例可以让我来参考,因此我可以综合淘宝上的页面交互设计的优点,基于我的毕设项目特点来进行改版,最后达到令用户满意的页面交互体验。综上所述,从技术层面来看开发springboot电影售票系统小程序是可行的。
从springboot电影售票系统小程序的开发成本来看,springboot电影售票系统小程序的设计和开发都是我自己完成的,没有其他成本上的开销。
从springboot电影售票系统小程序的维护成本来看,springboot电影售票系统小程序的开发遵循一套完整的代码编写规范,并且springboot电影售票系统小程序的结构设计非常灵活,遵循高内聚低耦合的原则,因此易于维护和迭代开发。
在springboot电影售票系统小程序上线之后,上线前期我会根据真实需求来调查,对使用我开发的springboot电影售票系统小程序来制定一套符合的使用费。系统运行稳定后我会将推广范围到其他行业的中,他们可以自己来注册使用我的springboot电影售票系统小程序,只需要缴纳一点点的定金,我会给他们引入广告投资和自营业务。
综合以上的分析,springboot电影售票系统小程序所带来的经济效益将会带来极大的收益。并且随着我的推广,来使用我开发的springboot电影售票系统小程序的市场将越来越大,springboot电影售票系统小程序带来的利润也就越来越多。因此,从经济层面来看开发springboot电影售票系统小程序的是可行的。
本次开发的springboot电影售票系统小程序是比较简单的,只要会上网的用户就可以使用,进入系统以后,可以根据提示进行对应的操作,不管是系统的操作设还是系统的逻辑设计都相对简单,比如说用户想要购买某一个电影票的时候,首先是要了解电影信息的各种参数,在了解的过程中,我们在这个页面中设置了醒目的购买菜单,方便用户购买,所以说在用户使用方面看来是比较容易操作的;再来看管理者管理部分,我们对系统价格的设置,各种参数的设置都是固定的,操作者只要进入后就能够实现增删改查,非常方便,综合来说,系统在操作上是可行的。
2.2.1 数据流程
springboot电影售票系统小程序目的是实现对电影票的在购买,图2-1就是系统的数据流图。

图2-1电影票购买操作展开图
3.3.2 业务流程
分析完系统的数据流,接下来我们来看系统的业务流程,图2-2就是业务流程图:

图2-2业务流程图
按照springboot电影售票系统小程序的角色,我划分为了用户管理模块、和管理员管理模块这两大部分。
用户管理模块:
(1)用户注册登录:用户注册并登录springboot电影售票系统小程序
(2)电影信息:用户进行电影信息的阅览,通过发现喜欢的电影后可以点赞+评论+收藏等操作。
(3)个人信息:用户可以对个人资料、头像、昵称进行修改。
(4)公告消息:用户进行公告消息的阅览,查看管理者发布的行公告信息。
(5)影厅购票:用户对喜欢的电影可以点赞、评论或直接购买电影票;
(6)购票信息:用户在“购票信息”这一栏可查看影院名称、影院编号、电影名称等详细信息,并进行支付或取消购票操作。
(7)电影资讯:点击“电影资讯”,可查看管理员发布的电影资讯信息,可对喜欢的资讯进行点赞、收藏发表评论等操作。
(8)我的收藏:点击“我的”中“我的收藏”按钮的时候就会显示出自己收藏的各种信息了,支持对收藏信息的搜索查询,如果你想不再收藏某一信息,点击删除就可以了。
管理员管理模块:
(1)公告消息管理:管理员可以对springboot电影售票系统小程序中首页显示一些公告发布到系统当中,让用户及时的查看到系统信息,进行合理安排。
(2)轮播图管理:管理员可对springboot电影售票系统小程序中首页显示的轮播图发布到系统当中,让用户查看到轮播图信息。
(2)用户管理:管理员可以对springboot电影售票系统小程序中所有的用户进行管控,包括了管理员和注册用户。
(3)资源管理:管理员在后台可以对springboot电影售票系统小程序的资源管理中的电影资讯+资讯分类这两个子菜单进行分类管理。
(4)模块管理:管理员在后台可以对springboot电影售票系统小程序的模块管理中的电影信息+购票信息+影厅管理+影厅购票+购票取消+电影分类这六个子菜单进行管理。
springboot电影售票系统小程序的非功能性需求比如springboot电影售票系统小程序的安全性怎么样,可靠性怎么样,性能怎么样,可拓展性怎么样等。具体可以表示在如下3-1表格中:
表3-1springboot电影售票系统小程序非功能需求表
| 安全性 | 主要指springboot电影售票系统小程序数据库的安装,数据库的使用和密码的设定必须合乎规范。 |
| 可靠性 | 可靠性是指springboot电影售票系统小程序能够安装用户的指示进行操作,经过测试,可靠性90%以上。 |
| 性能 | 性能是影响springboot电影售票系统小程序占据市场的必要条件,所以性能最好要佳才好。 |
| 可扩展性 | 比如数据库预留多个属性,比如接口的使用等确保了系统的非功能性需求。 |
| 易用性 | 用户只要跟着springboot电影售票系统小程序的页面展示内容进行操作,就可以了。 |
| 可维护性 | springboot电影售票系统小程序开发的可维护性是非常重要的,经过测试,可维护性没有问题 |
2.4 系统用例分析
通过2.3功能的分析,得出了本springboot电影售票系统小程序的用例图:
用户角色用例如图2-3所示。

图2-3 springboot电影售票系统小程序用户角色用例图
web后台管理上的管理员是维护整个springboot电影售票系统小程序中所有数据信息的。管理员角色用例如图2-4所示。

图2-4 springboot电影售票系统小程序管理员角色用例图
本章主要通过对springboot电影售票系统小程序的可行性分析、流程分析、功能需求分析、系统用例分析,确定整个springboot电影售票系统小程序要实现的功能。同时也为springboot电影售票系统小程序的代码实现和测试提供了标准。
本章主要讨论的内容包括springboot电影售票系统小程序的功能模块设计、数据库系统设计。
3.1 系统功能模块设计
在上一章节中主要对系统的功能性需求和非功能性需求进行分析,并且根据需求分析了本springboot电影售票系统小程序中的用例。那么接下来就要开始对本springboot电影售票系统小程序的架构、主要功能和数据库开始进行设计。springboot电影售票系统小程序根据前面章节的需求分析得出,其总体设计模块图如图3-1所示。

图3-1 springboot电影售票系统小程序功能模块图
3.1.2用户模块设计
后台管理者能够实现对前台注册的用户增删改查操作,用户模块结构图如下图:

图3-2用户用户模块结构图
3.1.3 评论管理模块设计
springboot电影售票系统小程序是一个交流性质的公开平台,用户可以在平台上交流,增加用户之间的互动性。但是同时也为了更好的规范评论的内容,给予管理员删除不合适的言论的功能,所以需要专门设计一个评论管理模块,具体的结构图如下:

图3-3评论模块结构图
3.1.4商城管理模块设计
springboot电影售票系统小程序是中需要存储不少商品信息,其模块功能结构,具体的结构图如下:

图3-4商城模块结构图
3.1.5订单管理模块设计
springboot电影售票系统小程序最重要的一个功能就是购买,其模块功能结构,具体的结构图如下:

图3-5订单模块结构图
数据库设计一般包括需求分析、概念模型设计、数据库表建立三大过程,其中需求分析前面章节已经阐述,概念模型设计有概念模型和逻辑结构设计两部分。
3.2.1 数据库概念结构设计
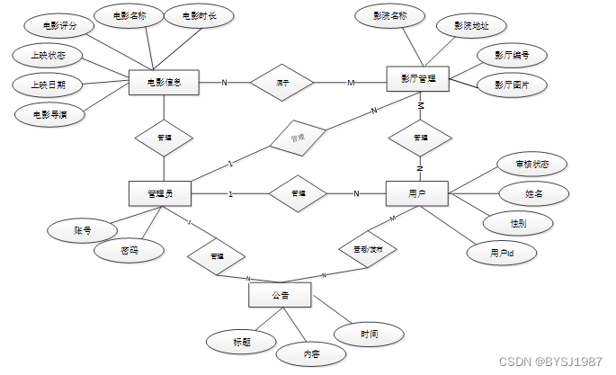
下面是整个springboot电影售票系统小程序中主要的数据库表总E-R实体关系图。

图3-6 springboot电影售票系统小程序总E-R关系图
通过上一小节中springboot电影售票系统小程序中总E-R关系图上得出一共需要创建很多个数据表。在此我主要罗列几个主要的数据库表结构设计。
表access_token (登陆访问时长)
| 编号 | 名称 | 数据类型 | 长度 | 小数位 | 允许空值 | 主键 | 默认值 | 说明 |
| 1 | token_id | int | 10 | 0 | N | Y | 临时访问牌ID | |
| 2 | token | varchar | 64 | 0 | Y | N | 临时访问牌 | |
| 3 | info | text | 65535 | 0 | Y | N | ||
| 4 | maxage | int | 10 | 0 | N | N | 2 | 最大寿命:默认2小时 |
| 5 | create_time | timestamp | 19 | 0 | N | N | CURRENT_TIMESTAMP | 创建时间: |
| 6 | update_time | timestamp | 19 | 0 | N | N | CURRENT_TIMESTAMP | 更新时间: |
| 7 | user_id | int | 10 | 0 | N | N | 0 | 用户编号: |
表article (文章:用于内容管理系统的文章)
| 编号 | 名称 | 数据类型 | 长度 | 小数位 | 允许空值 | 主键 | 默认值 | 说明 |
| 1 | article_id | mediumint | 8 | 0 | N | Y | 文章id:[0,8388607] | |
| 2 | title | varchar | 125 | 0 | N | Y | 标题:[0,125]用于文章和html的title标签中 | |
| 3 | type | varchar | 64 | 0 | N | N | 0 | 文章分类:[0,1000]用来搜索指定类型的文章 |
| 4 | hits | int | 10 | 0 | N | N | 0 | 点击数:[0,1000000000]访问这篇文章的人次 |
| 5 | praise_len | int | 10 | 0 | N | N | 0 | 点赞数 |
| 6 | create_time | timestamp | 19 | 0 | N | N | CURRENT_TIMESTAMP | 创建时间: |
| 7 | update_time | timestamp | 19 | 0 | N | N | CURRENT_TIMESTAMP | 更新时间: |
| 8 | source | varchar | 255 | 0 | Y | N | 来源:[0,255]文章的出处 | |
| 9 | url | varchar | 255 | 0 | Y | N | 来源地址:[0,255]用于跳转到发布该文章的网站 | |
| 10 | tag | varchar | 255 | 0 | Y | N | 标签:[0,255]用于标注文章所属相关内容,多个标签用空格隔开 | |
| 11 | content | longtext | 2147483647 | 0 | Y | N | 正文:文章的主体内容 | |
| 12 | img | varchar | 255 | 0 | Y | N | 封面图 | |
| 13 | description | text | 65535 | 0 | Y | N | 文章描述 |
表article_type (文章分类)
| 编号 | 名称 | 数据类型 | 长度 | 小数位 | 允许空值 | 主键 | 默认值 | 说明 |
| 1 | type_id | smallint | 5 | 0 | N | Y | 分类ID:[0,10000] | |
| 2 | display | smallint | 5 | 0 | N | N | 100 | 显示顺序:[0,1000]决定分类显示的先后顺序 |
| 3 | name | varchar | 16 | 0 | N | N | 分类名称:[2,16] | |
| 4 | father_id | smallint | 5 | 0 | N | N | 0 | 上级分类ID:[0,32767] |
| 5 | description | varchar | 255 | 0 | Y | N | 描述:[0,255]描述该分类的作用 | |
| 6 | icon | text | 65535 | 0 | Y | N | 分类图标: | |
| 7 | url | varchar | 255 | 0 | Y | N | 外链地址:[0,255]如果该分类是跳转到其他网站的情况下,就在该URL上设置 | |
| 8 | create_time | timestamp | 19 | 0 | N | N | CURRENT_TIMESTAMP | 创建时间: |
| 9 | update_time | timestamp | 19 | 0 | N | N | CURRENT_TIMESTAMP | 更新时间: |
表auth (用户权限管理)
| 编号 | 名称 | 数据类型 | 长度 | 小数位 | 允许空值 | 主键 | 默认值 | 说明 |
| 1 | auth_id | int | 10 | 0 | N | Y | 授权ID: | |
| 2 | user_group | varchar | 64 | 0 | Y | N | 用户组: | |
| 3 | mod_name | varchar | 64 | 0 | Y | N | 模块名: | |
| 4 | table_name | varchar | 64 | 0 | Y | N | 表名: | |
| 5 | page_title | varchar | 255 | 0 | Y | N | 页面标题: | |
| 6 | path | varchar | 255 | 0 | Y | N | 路由路径: | |
| 7 | position | varchar | 32 | 0 | Y | N | 位置: | |
| 8 | mode | varchar | 32 | 0 | N | N | _blank | 跳转方式: |
| 9 | add | tinyint | 3 | 0 | N | N | 1 | 是否可增加: |
| 10 | del | tinyint | 3 | 0 | N | N | 1 | 是否可删除: |
| 11 | set | tinyint | 3 | 0 | N | N | 1 | 是否可修改: |
| 12 | get | tinyint | 3 | 0 | N | N | 1 | 是否可查看: |
| 13 | field_add | text | 65535 | 0 | Y | N | 添加字段: | |
| 14 | field_set | text | 65535 | 0 | Y | N | 修改字段: | |
| 15 | field_get | text | 65535 | 0 | Y | N | 查询字段: | |
| 16 | table_nav_name | varchar | 500 | 0 | Y | N | 跨表导航名称: | |
| 17 | table_nav | varchar | 500 | 0 | Y | N | 跨表导航: | |
| 18 | option | text | 65535 | 0 | Y | N | 配置: | |
| 19 | create_time | timestamp | 19 | 0 | N | N | CURRENT_TIMESTAMP | 创建时间: |
| 20 | update_time | timestamp | 19 | 0 | N | N | CURRENT_TIMESTAMP | 更新时间: |
表cinema_management (影厅管理)
| 编号 | 名称 | 数据类型 | 长度 | 小数位 | 允许空值 | 主键 | 默认值 | 说明 |
| 1 | cinema_management_id | int | 10 | 0 | N | Y | 影厅管理ID | |
| 2 | theater_name | varchar | 64 | 0 | Y | N | 影院名称 | |
| 3 | theater_address | varchar | 64 | 0 | Y | N | 影院地址 | |
| 4 | cinema_no | varchar | 64 | 0 | N | N | 影厅编号 | |
| 5 | cinema_pictures | varchar | 255 | 0 | Y | N | 影厅图片 | |
| 6 | cinema_details | longtext | 2147483647 | 0 | Y | N | 影厅详情 | |
| 7 | recommend | int | 10 | 0 | N | N | 0 | 智能推荐 |
| 8 | create_time | datetime | 19 | 0 | N | N | CURRENT_TIMESTAMP | 创建时间 |
| 9 | update_time | timestamp | 19 | 0 | N | N | CURRENT_TIMESTAMP | 更新时间 |
表collect (收藏)
| 编号 | 名称 | 数据类型 | 长度 | 小数位 | 允许空值 | 主键 | 默认值 | 说明 |
| 1 | collect_id | int | 10 | 0 | N | Y | 收藏ID: | |
| 2 | user_id | int | 10 | 0 | N | N | 0 | 收藏人ID: |
| 3 | source_table | varchar | 255 | 0 | Y | N | 来源表: | |
| 4 | source_field | varchar | 255 | 0 | Y | N | 来源字段: | |
| 5 | source_id | int | 10 | 0 | N | N | 0 | 来源ID: |
| 6 | title | varchar | 255 | 0 | Y | N | 标题: | |
| 7 | img | varchar | 255 | 0 | Y | N | 封面: | |
| 8 | create_time | timestamp | 19 | 0 | N | N | CURRENT_TIMESTAMP | 创建时间: |
| 9 | update_time | timestamp | 19 | 0 | N | N | CURRENT_TIMESTAMP | 更新时间: |
表comment (评论)
| 编号 | 名称 | 数据类型 | 长度 | 小数位 | 允许空值 | 主键 | 默认值 | 说明 |
| 1 | comment_id | int | 10 | 0 | N | Y | 评论ID: | |
| 2 | user_id | int | 10 | 0 | N | N | 0 | 评论人ID: |
| 3 | reply_to_id | int | 10 | 0 | N | N | 0 | 回复评论ID:空为0 |
| 4 | content | longtext | 2147483647 | 0 | Y | N | 内容: | |
| 5 | nickname | varchar | 255 | 0 | Y | N | 昵称: | |
| 6 | avatar | varchar | 255 | 0 | Y | N | 头像地址:[0,255] | |
| 7 | create_time | timestamp | 19 | 0 | N | N | CURRENT_TIMESTAMP | 创建时间: |
| 8 | update_time | timestamp | 19 | 0 | N | N | CURRENT_TIMESTAMP | 更新时间: |
| 9 | source_table | varchar | 255 | 0 | Y | N | 来源表: | |
| 10 | source_field | varchar | 255 | 0 | Y | N | 来源字段: | |
| 11 | source_id | int | 10 | 0 | N | N | 0 | 来源ID: |
表film_classification (电影分类)
| 编号 | 名称 | 数据类型 | 长度 | 小数位 | 允许空值 | 主键 | 默认值 | 说明 |
| 1 | film_classification_id | int | 10 | 0 | N | Y | 电影分类ID | |
| 2 | film_classification | varchar | 64 | 0 | Y | N | 电影分类 | |
| 3 | recommend | int | 10 | 0 | N | N | 0 | 智能推荐 |
| 4 | create_time | datetime | 19 | 0 | N | N | CURRENT_TIMESTAMP | 创建时间 |
| 5 | update_time | timestamp | 19 | 0 | N | N | CURRENT_TIMESTAMP | 更新时间 |
表film_information (电影信息)
| 编号 | 名称 | 数据类型 | 长度 | 小数位 | 允许空值 | 主键 | 默认值 | 说明 |
| 1 | film_information_id | int | 10 | 0 | N | Y | 电影信息ID | |
| 2 | film_title | varchar | 64 | 0 | Y | N | 电影名称 | |
| 3 | film_classification | varchar | 64 | 0 | Y | N | 电影分类 | |
| 4 | release_status | varchar | 64 | 0 | Y | N | 上映状态 | |
| 5 | film_director | varchar | 64 | 0 | Y | N | 电影导演 | |
| 6 | film_duration | varchar | 64 | 0 | Y | N | 电影时长 | |
| 7 | film_rating | varchar | 64 | 0 | Y | N | 电影评分 | |
| 8 | release_date | date | 10 | 0 | Y | N | 上映日期 | |
| 9 | film_cover | varchar | 255 | 0 | Y | N | 电影封面 | |
| 10 | film_introduction | longtext | 2147483647 | 0 | Y | N | 电影简介 | |
| 11 | praise_len | int | 10 | 0 | N | N | 0 | 点赞数 |
| 12 | recommend | int | 10 | 0 | N | N | 0 | 智能推荐 |
| 13 | create_time | datetime | 19 | 0 | N | N | CURRENT_TIMESTAMP | 创建时间 |
| 14 | update_time | timestamp | 19 | 0 | N | N | CURRENT_TIMESTAMP | 更新时间 |
表hits (用户点击)
| 编号 | 名称 | 数据类型 | 长度 | 小数位 | 允许空值 | 主键 | 默认值 | 说明 |
| 1 | hits_id | int | 10 | 0 | N | Y | 点赞ID: | |
| 2 | user_id | int | 10 | 0 | N | N | 0 | 点赞人: |
| 3 | create_time | timestamp | 19 | 0 | N | N | CURRENT_TIMESTAMP | 创建时间: |
| 4 | update_time | timestamp | 19 | 0 | N | N | CURRENT_TIMESTAMP | 更新时间: |
| 5 | source_table | varchar | 255 | 0 | Y | N | 来源表: | |
| 6 | source_field | varchar | 255 | 0 | Y | N | 来源字段: | |
| 7 | source_id | int | 10 | 0 | N | N | 0 | 来源ID: |
表notice (公告)
| 编号 | 名称 | 数据类型 | 长度 | 小数位 | 允许空值 | 主键 | 默认值 | 说明 |
| 1 | notice_id | mediumint | 8 | 0 | N | Y | 公告id: | |
| 2 | title | varchar | 125 | 0 | N | N | 标题: | |
| 3 | content | longtext | 2147483647 | 0 | Y | N | 正文: | |
| 4 | create_time | timestamp | 19 | 0 | N | N | CURRENT_TIMESTAMP | 创建时间: |
| 5 | update_time | timestamp | 19 | 0 | N | N | CURRENT_TIMESTAMP | 更新时间: |
表ordinary_users (普通用户)
| 编号 | 名称 | 数据类型 | 长度 | 小数位 | 允许空值 | 主键 | 默认值 | 说明 |
| 1 | ordinary_users_id | int | 10 | 0 | N | Y | 普通用户ID | |
| 2 | user_name | varchar | 64 | 0 | Y | N | 用户姓名 | |
| 3 | user_gender | varchar | 64 | 0 | Y | N | 用户性别 | |
| 4 | user_age | varchar | 64 | 0 | Y | N | 用户年龄 | |
| 5 | examine_state | varchar | 16 | 0 | N | N | 已通过 | 审核状态 |
| 6 | recommend | int | 10 | 0 | N | N | 0 | 智能推荐 |
| 7 | user_id | int | 10 | 0 | N | N | 0 | 用户ID |
| 8 | create_time | datetime | 19 | 0 | N | N | CURRENT_TIMESTAMP | 创建时间 |
| 9 | update_time | timestamp | 19 | 0 | N | N | CURRENT_TIMESTAMP | 更新时间 |
表praise (点赞)
| 编号 | 名称 | 数据类型 | 长度 | 小数位 | 允许空值 | 主键 | 默认值 | 说明 |
| 1 | praise_id | int | 10 | 0 | N | Y | 点赞ID: | |
| 2 | user_id | int | 10 | 0 | N | N | 0 | 点赞人: |
| 3 | create_time | timestamp | 19 | 0 | N | N | CURRENT_TIMESTAMP | 创建时间: |
| 4 | update_time | timestamp | 19 | 0 | N | N | CURRENT_TIMESTAMP | 更新时间: |
| 5 | source_table | varchar | 255 | 0 | Y | N | 来源表: | |
| 6 | source_field | varchar | 255 | 0 | Y | N | 来源字段: | |
| 7 | source_id | int | 10 | 0 | N | N | 0 | 来源ID: |
| 8 | status | bit | 1 | 0 | N | N | 1 | 点赞状态:1为点赞,0已取消 |
表slides (轮播图)
| 编号 | 名称 | 数据类型 | 长度 | 小数位 | 允许空值 | 主键 | 默认值 | 说明 |
| 1 | slides_id | int | 10 | 0 | N | Y | 轮播图ID: | |
| 2 | title | varchar | 64 | 0 | Y | N | 标题: | |
| 3 | content | varchar | 255 | 0 | Y | N | 内容: | |
| 4 | url | varchar | 255 | 0 | Y | N | 链接: | |
| 5 | img | varchar | 255 | 0 | Y | N | 轮播图: | |
| 6 | hits | int | 10 | 0 | N | N | 0 | 点击量: |
| 7 | create_time | timestamp | 19 | 0 | N | N | CURRENT_TIMESTAMP | 创建时间: |
| 8 | update_time | timestamp | 19 | 0 | N | N | CURRENT_TIMESTAMP | 更新时间: |
表tickets_xx (影厅购票)
| 编号 | 名称 | 数据类型 | 长度 | 小数位 | 允许空值 | 主键 | 默认值 | 说明 |
| 1 | tickets_xx_id | int | 10 | 0 | N | Y | 影厅购票ID | |
| 2 | theater_name | varchar | 64 | 0 | Y | N | 影院名称 | |
| 3 | theater_address | varchar | 64 | 0 | Y | N | 影院地址 | |
| 4 | cinema_no | varchar | 64 | 0 | Y | N | 影厅编号 | |
| 5 | film_title | varchar | 64 | 0 | Y | N | 电影名称 | |
| 6 | film_classification | varchar | 64 | 0 | Y | N | 电影分类 | |
| 7 | show_time | datetime | 19 | 0 | Y | N | 放映时间 | |
| 8 | ticket_price | varchar | 64 | 0 | Y | N | 购票价格 | |
| 9 | film_director | varchar | 64 | 0 | Y | N | 电影导演 | |
| 10 | film_duration | varchar | 64 | 0 | Y | N | 电影时长 | |
| 11 | film_cover | varchar | 255 | 0 | Y | N | 电影封面 | |
| 12 | film_introduction | longtext | 2147483647 | 0 | Y | N | 电影简介 | |
| 13 | praise_len | int | 10 | 0 | N | N | 0 | 点赞数 |
| 14 | recommend | int | 10 | 0 | N | N | 0 | 智能推荐 |
| 15 | create_time | datetime | 19 | 0 | N | N | CURRENT_TIMESTAMP | 创建时间 |
| 16 | update_time | timestamp | 19 | 0 | N | N | CURRENT_TIMESTAMP | 更新时间 |
表ticket_cancellation (购票取消)
| 编号 | 名称 | 数据类型 | 长度 | 小数位 | 允许空值 | 主键 | 默认值 | 说明 |
| 1 | ticket_cancellation_id | int | 10 | 0 | N | Y | 购票取消ID | |
| 2 | theater_name | varchar | 64 | 0 | Y | N | 影院名称 | |
| 3 | theater_address | varchar | 64 | 0 | Y | N | 影院地址 | |
| 4 | cinema_no | varchar | 64 | 0 | Y | N | 影厅编号 | |
| 5 | film_title | varchar | 64 | 0 | Y | N | 电影名称 | |
| 6 | show_time | datetime | 19 | 0 | Y | N | 放映时间 | |
| 7 | ticket_price | varchar | 64 | 0 | Y | N | 购票价格 | |
| 8 | film_duration | varchar | 64 | 0 | Y | N | 电影时长 | |
| 9 | ticketing_user | int | 10 | 0 | Y | N | 0 | 购票用户 |
| 10 | user_name | varchar | 64 | 0 | Y | N | 用户姓名 | |
| 11 | ticket_purchase_time | datetime | 19 | 0 | Y | N | 购票时间 | |
| 12 | number_of_tickets_purchased | int | 10 | 0 | Y | N | 0 | 购票数量 |
| 13 | ticket_purchase_amount | varchar | 64 | 0 | Y | N | 购票金额 | |
| 14 | reason_for_cancellation | text | 65535 | 0 | Y | N | 取消原因 | |
| 15 | recommend | int | 10 | 0 | N | N | 0 | 智能推荐 |
| 16 | create_time | datetime | 19 | 0 | N | N | CURRENT_TIMESTAMP | 创建时间 |
| 17 | update_time | timestamp | 19 | 0 | N | N | CURRENT_TIMESTAMP | 更新时间 |
表ticket_purchase_information (购票信息)
| 编号 | 名称 | 数据类型 | 长度 | 小数位 | 允许空值 | 主键 | 默认值 | 说明 |
| 1 | ticket_purchase_information_id | int | 10 | 0 | N | Y | 购票信息ID | |
| 2 | theater_name | varchar | 64 | 0 | Y | N | 影院名称 | |
| 3 | theater_address | varchar | 64 | 0 | Y | N | 影院地址 | |
| 4 | cinema_no | varchar | 64 | 0 | Y | N | 影厅编号 | |
| 5 | film_title | varchar | 64 | 0 | Y | N | 电影名称 | |
| 6 | show_time | datetime | 19 | 0 | Y | N | 放映时间 | |
| 7 | ticket_price | varchar | 64 | 0 | Y | N | 购票价格 | |
| 8 | film_duration | varchar | 64 | 0 | Y | N | 电影时长 | |
| 9 | ticketing_user | int | 10 | 0 | Y | N | 0 | 购票用户 |
| 10 | user_name | varchar | 64 | 0 | Y | N | 用户姓名 | |
| 11 | ticket_purchase_time | datetime | 19 | 0 | Y | N | 购票时间 | |
| 12 | number_of_tickets_purchased | int | 10 | 0 | Y | N | 0 | 购票数量 |
| 13 | ticket_purchase_amount | varchar | 64 | 0 | Y | N | 购票金额 | |
| 14 | pay_state | varchar | 16 | 0 | N | N | 未支付 | 支付状态 |
| 15 | pay_type | varchar | 16 | 0 | Y | N | 支付类型: 微信、支付宝、网银 | |
| 16 | recommend | int | 10 | 0 | N | N | 0 | 智能推荐 |
| 17 | create_time | datetime | 19 | 0 | N | N | CURRENT_TIMESTAMP | 创建时间 |
| 18 | update_time | timestamp | 19 | 0 | N | N | CURRENT_TIMESTAMP | 更新时间 |
表upload (文件上传)
| 编号 | 名称 | 数据类型 | 长度 | 小数位 | 允许空值 | 主键 | 默认值 | 说明 |
| 1 | upload_id | int | 10 | 0 | N | Y | 上传ID | |
| 2 | name | varchar | 64 | 0 | Y | N | 文件名 | |
| 3 | path | varchar | 255 | 0 | Y | N | 访问路径 | |
| 4 | file | varchar | 255 | 0 | Y | N | 文件路径 | |
| 5 | display | varchar | 255 | 0 | Y | N | 显示顺序 | |
| 6 | father_id | int | 10 | 0 | Y | N | 0 | 父级ID |
| 7 | dir | varchar | 255 | 0 | Y | N | 文件夹 | |
| 8 | type | varchar | 32 | 0 | Y | N | 文件类型 |
表user (用户账户:用于保存用户登录信息)
| 编号 | 名称 | 数据类型 | 长度 | 小数位 | 允许空值 | 主键 | 默认值 | 说明 |
| 1 | user_id | mediumint | 8 | 0 | N | Y | 用户ID:[0,8388607]用户获取其他与用户相关的数据 | |
| 2 | state | smallint | 5 | 0 | N | N | 1 | 账户状态:[0,10](1可用|2异常|3已冻结|4已注销) |
| 3 | user_group | varchar | 32 | 0 | Y | N | 所在用户组:[0,32767]决定用户身份和权限 | |
| 4 | login_time | timestamp | 19 | 0 | N | N | CURRENT_TIMESTAMP | 上次登录时间: |
| 5 | phone | varchar | 11 | 0 | Y | N | 手机号码:[0,11]用户的手机号码,用于找回密码时或登录时 | |
| 6 | phone_state | smallint | 5 | 0 | N | N | 0 | 手机认证:[0,1](0未认证|1审核中|2已认证) |
| 7 | username | varchar | 16 | 0 | N | N | 用户名:[0,16]用户登录时所用的账户名称 | |
| 8 | nickname | varchar | 16 | 0 | Y | N | 昵称:[0,16] | |
| 9 | password | varchar | 64 | 0 | N | N | 密码:[0,32]用户登录所需的密码,由6-16位数字或英文组成 | |
| 10 | | varchar | 64 | 0 | Y | N | 邮箱:[0,64]用户的邮箱,用于找回密码时或登录时 | |
| 11 | email_state | smallint | 5 | 0 | N | N | 0 | 邮箱认证:[0,1](0未认证|1审核中|2已认证) |
| 12 | avatar | varchar | 255 | 0 | Y | N | 头像地址:[0,255] | |
| 13 | create_time | timestamp | 19 | 0 | N | N | CURRENT_TIMESTAMP | 创建时间: |
表user_group (用户组:用于用户前端身份和鉴权)
| 编号 | 名称 | 数据类型 | 长度 | 小数位 | 允许空值 | 主键 | 默认值 | 说明 |
| 1 | group_id | mediumint | 8 | 0 | N | Y | 用户组ID:[0,8388607] | |
| 2 | display | smallint | 5 | 0 | N | N | 100 | 显示顺序:[0,1000] |
| 3 | name | varchar | 16 | 0 | N | N | 名称:[0,16] | |
| 4 | description | varchar | 255 | 0 | Y | N | 描述:[0,255]描述该用户组的特点或权限范围 | |
| 5 | source_table | varchar | 255 | 0 | Y | N | 来源表: | |
| 6 | source_field | varchar | 255 | 0 | Y | N | 来源字段: | |
| 7 | source_id | int | 10 | 0 | N | N | 0 | 来源ID: |
| 8 | register | smallint | 5 | 0 | Y | N | 0 | 注册位置: |
| 9 | create_time | timestamp | 19 | 0 | N | N | CURRENT_TIMESTAMP | 创建时间: |
| 10 | update_time | timestamp | 19 | 0 | N | N | CURRENT_TIMESTAMP | 更新时间: |
3.4本章小结
整个springboot电影售票系统小程序的需求分析主要对系统总体架构以及功能模块的设计,通过建立E-R模型和数据库逻辑系统设计完成了数据库系统设计。
4 springboot电影售票系统小程序详细设计与实现
springboot电影售票系统小程序的详细设计与实现主要是根据前面的springboot电影售票系统小程序的需求分析和springboot电影售票系统小程序的总体设计来设计页面并实现业务逻辑。主要从springboot电影售票系统小程序界面实现、业务逻辑实现这两部分进行介绍。
4.1用户功能模块
4.1.1 前台首页界面
当进入springboot电影售票系统小程序的时候,首先映入眼帘的是系统的导航栏,下面是轮播图以及系统内容,其主界面展示如下图4-1所示。

图4-1 前台首页界面图
4.1.2 用户注册界面
普通的用户只支持对首页部分内容的浏览,想要购买或者查看搜索商品就必须登录到系统,如果你没有本springboot电影售票系统小程序的账号的话,添加“注册”根据提示输入好用户信息后,点击“注册”按钮后,系统会对输入的信息进行验证,验证输入的账户名和数据库表中已经注册的账户名是否重复,只有都验证没问题后即可用户注册成功。其用用户注册界面展示如下图4-2所示。

图4-2 用户注册界面图
4.1.3 用户登录界面
springboot电影售票系统小程序中的前台上注册后的用户是可以通过自己的账户名和密码进行登录的,当用户输入完整的自己的账户名和密码信息并点击“登录”按钮后,将会首先验证输入的有没有空数据,再次验证输入的账户名+密码和数据库中当前保存的用户信息是否一致,只有在一致后将会登录成功并自动跳转到springboot电影售票系统小程序的首页中;否则将会提示相应错误信息,用户登录界面如下图4-3所示。

图4-3用户登录界面图
用户登录的关键代码如下。
/**
* 登录
* @param data
* @param httpServletRequest
* @return
*/
@PostMapping("login")
public Map<String, Object> login(@RequestBody Map<String, String> data, HttpServletRequest httpServletRequest) {
log.info("[执行登录接口]");
String username = data.get("username");
String email = data.get("email");
String phone = data.get("phone");
String password = data.get("password");
List resultList = null;
Map<String, String> map = new HashMap<>();
if(username != null && "".equals(username) == false){
map.put("username", username);
resultList = service.select(map, new HashMap<>()).getResultList();
}
else if(email != null && "".equals(email) == false){
map.put("email", email);
resultList = service.select(map, new HashMap<>()).getResultList();
}
else if(phone != null && "".equals(phone) == false){
map.put("phone", phone);
resultList = service.select(map, new HashMap<>()).getResultList();
}else{
return error(30000, "账号或密码不能为空");
}
if (resultList == null || password == null) {
return error(30000, "账号或密码不能为空");
}
//判断是否有这个用户
if (resultList.size()<=0){
return error(30000,"用户不存在");
}
User byUsername = (User) resultList.get(0);
4.1.4基本信息界面
当用户点击“基本信息”后,可对个人信息、头像、昵称等信息进行修改等操作,
基本信息界面如下图4-4所示。

图4-4基本信息界面图
基本信息的关键代码如下。
@PostMapping("/add")
@Transactional
public Map<String, Object> add(HttpServletRequest request) throws IOException {
service.insert(service.readBody(request.getReader()));
return success(1);
}
@Transactional
public Map<String, Object> addMap(Map<String,Object> map){
service.insert(map);
return success(1);
}
4.1.5 电影信息界面
当用户点击“电影信息”后,用户可进行电影信息的阅览,通过发现喜欢的电影可以点赞+评论+收藏等操作,电影信息界面如下图4-5所示。

图4-5电影信息界面图
4.1.6影厅购票界面
影厅购票:用户对喜欢的电影可以点赞、评论或直接购买电影票,影厅购票页面如图4-6所示。

图4-6 影厅购票界面图
影厅购票的关键代码如下。
@RequestMapping(value = {"/count_group", "/count"})
public Map<String, Object> count(HttpServletRequest request) {
Query count = service.count(service.readQuery(request), service.readConfig(request));
return success(count.getResultList());
}
4.1.7 电影资讯界面
用户点击“电影资讯”,可查看管理员发布的电影资讯信息,可对喜欢的资讯进行点赞、收藏发表评论等操作。界面如下图4-7所示。

图4-7 电影资讯界面图
电影资讯的关键代码:
@RequestMapping("/get_list")
public Map<String, Object> getList(HttpServletRequest request) {
Map<String, Object> map = service.selectToPage(service.readQuery(request), service.readConfig(request));
return success(map);
}
购票信息:用户在“购票信息”这一栏可查看影院名称、影院编号、电影名称等详细信息,并进行支付或取消购票操作。界面如下图4-8所示。

图4-7 购票信息界面图
4.1.9我的收藏界面
用户点击“我的”中“我的收藏”按钮的时候就会显示出自己收藏的各种信息了,支持对收藏信息的搜索查询,如果你想不再收藏某一信息,点击删除就可以了;界面如下图4-9所示。

图4-9 我的收藏界面图
4.2管理员功能模块
4.2.1 公告消息管理界面
管理员可以对springboot电影售票系统小程序中的公告消息进行增删改查操作。界面如下图4-10所示。

图4-10 公告消息管理界面图
管理员在后台可以对springboot电影售票系统小程序的资源管理中的电影资讯+资讯分类这两个子菜单进行分类管理,界面如下图4-11所示。

图4-11资源管理界面图
资源管理关键代码:
@RequestMapping(value = {"/avg_group", "/avg"})
public Map<String, Object> avg(HttpServletRequest request) {
Query count = service.avg(service.readQuery(request), service.readConfig(request));
return success(count.getResultList());
}
4.2.3 模块管理界面
管理员在后台可以对springboot电影售票系统小程序的模块管理中的电影信息+购票信息+影厅管理+影厅购票+购票取消+电影分类这六个子菜单进行管理。界面如下图4-12所示。

图4-12模块管理界面图
模块管理的关键代码如下。
@RequestMapping("/get_obj")
public Map<String, Object> obj(HttpServletRequest request) {
Query select = service.select(service.readQuery(request), service.readConfig(request));
List resultList = select.getResultList();
if (resultList.size() > 0) {
JSONObject jsonObject = new JSONObject();
jsonObject.put("obj",resultList.get(0));
return success(jsonObject);
} else {
return success(null);
}
}
public Query select(Map<String,String> query,Map<String,String> config){
StringBuffer sql = new StringBuffer("select ");
sql.append(config.get(FindConfig.FIELD) == null || "".equals(config.get(FindConfig.FIELD)) ? "*" : config.get(FindConfig.FIELD)).append(" ");
sql.append("from ").append("`").append(table).append("`").append(toWhereSql(query, "0".equals(config.get(FindConfig.LIKE))));
if (config.get(FindConfig.GROUP_BY) != null && !"".equals(config.get(FindConfig.GROUP_BY))){
sql.append("group by ").append(config.get(FindConfig.GROUP_BY)).append(" ");
}
if (config.get(FindConfig.ORDER_BY) != null && !"".equals(config.get(FindConfig.ORDER_BY))){
sql.append("order by ").append(config.get(FindConfig.ORDER_BY)).append(" ");
}
if (config.get(FindConfig.PAGE) != null && !"".equals(config.get(FindConfig.PAGE))){
int page = config.get(FindConfig.PAGE) != null && !"".equals(config.get(FindConfig.PAGE)) ? Integer.parseInt(config.get(FindConfig.PAGE)) : 1;
int limit = config.get(FindConfig.SIZE) != null && !"".equals(config.get(FindConfig.SIZE)) ? Integer.parseInt(config.get(FindConfig.SIZE)) : 10;
sql.append(" limit ").append( (page-1)*limit ).append(" , ").append(limit);
}
log.info("[{}] - 查询操作,sql: {}",table,sql);
return runEntitySql(sql.toString());
}
5系统测试
系统的前台、后台、数据库完成以后,这个系统才算是完成了一半,我们在这之后要对系统进行最后的一个阶段,那就是测试了,测试对一个系统来说是非常重要的,有的时候开发完一个系统,如果测试不合格的话,这个系统是没有办法进行投入使用的,所有我们要用测试对系统的功能进行检验,把不完善的功能尽量完善,把出现的bug解决掉,然后给用户呈现出一个完美的系统。通过对系统最后一步的测试,使得开发人员对自己的系统更加有信心,更加积极的为后期的系统版本的更新提供支持。
系统测试包括:用户登录功能测试、密码修改功能测试,如表5-1、5-2所示:
表5-1 用户登录功能测试表

密码修改功能测试:
表5-2 密码修改功能测试表

通过编写springboot电影售票系统小程序的测试用例,已经检测完毕用户登录模块、密码修改功能测试,通过这两大模块为springboot电影售票系统小程序的后期推广运营提供了强力的技术支撑。
至此论文结束,感谢您的阅读。在此我要感谢我的导师,虽然我在实习期间很忙,论文撰写总是停停改改,但是导师依然十分负责,时不时的询问我的任务进展情况,跟进我的论文进度。虽然我在实习期间很忙,以至于很晚才开始进行论文撰写和编写程序的工作,但是在指导老师的帮助下,我逐步完成了自己的论文和程序,从导师身上也学习到很多知识,和经验,这些知识和经验令我受益匪浅。也从导师身上看到了自己的不足,不论是在即使层面上还是在对待工作的态度上,倒数如同明镜一般照出了我的缺点我的不足。此外,我还要感谢在我实习期间在论文和程序上帮助过我的同学和社会人士,此前我对于springboot开发方面的一些知识还不了解,是他们在我编写程序过程中给了我很多的启发和感想,也帮助了我对于程序的调试和检测。没有他们我是不能顺利完成本次毕业设计的。至此,我的毕业设计就花上了一个圆满的句号了。
[1]周浩,蔡永健,顾丹鹏,陈肖勇.MySQL监控研究与实践[J].计算机时代,2023(02):68-70+74.DOI:10.16644/j.cnki.cn33-1094/tp.2023.02.015.
[2]欧阳桂秀.基于Java和MySQL的数据库管理系统的设计与实现[J].信息记录材料,2022,23(09):240-242.DOI:10.16009/j.cnki.cn13-1295/tq.2022.09.007.
[3]马鸿飞,丁丽娜.基于MySQL的验光数据库[J].科技资讯,2022,20(17):8-10.DOI:10.16661/j.cnki.1672-3791.2201-5042-9296.
[4]郑戟明,董云朝,柳青.MySQL数据库数据导入导出方法的探讨[J].电脑知识与技术,2022,18(22):24-25.DOI:10.14004/j.cnki.ckt.2022.1517.
[5]何俊峰,朱凌晨.基于SpringBoot+Vue实现智慧化工地之动火证审批系统[J].电脑编程技巧与维护,2022(06):127-129.DOI:10.16184/j.cnki.comprg.2022.06.016.
[6]甘滨,李祥新,李玉顺,孙雨欣.关于MySQL数据库的安全基线配置[J].网络安全和信息化,2022(06):165-166.
[7]林荣杭,刘小英.MySQL索引改进的B+树的研究[J].电脑知识与技术,2022,18(16):12-13+18.DOI:10.14004/j.cnki.ckt.2022.1080.
[8]向兵,董晓红.基于SpringBoot的高校教材管理系统的设计与实现[J].电脑知识与技术,2022,18(14):12-15.DOI:10.14004/j.cnki.ckt.2022.0827.
[9]王淼.MySQL查询优化与研究[J].信息记录材料,2022,23(05):227-229.DOI:10.16009/j.cnki.cn13-1295/tq.2022.05.040.
[10]Wu Daiwen. The Application and Management System of Scientific Research Projects Based on PHP and MySQL[J]. Journal of Interconnection Networks,2022,22(Supp02).
[11]Zmaranda Doina R.,Moisi Cristian I.,Győrödi Cornelia A.,Győrödi Robert Ş.,Bandici Livia. An Analysis of the Performance and Configuration Features of MySQL Document Store and Elasticsearch as an Alternative Backend in a Data Replication Solution[J]. Applied Sciences,2021,11(24).
[12]Paul Krill. Oracle accelerates MySQL HeatWave queries with machine learning[J]. InfoWorld.com,2021.
[13]张猛. MySQL融合式空间数据库扩展研究与应用[D].中国地质大学(北京),2020.DOI:10.27493/d.cnki.gzdzy.2020.000758.
[14]Ko Jin,Kim Seung In. Comparison of Movie Ticketing system by smartphone applications -Focused on CGV, Megabox, Lotte cinema-[J]. Journal of Digital Convergence,2016,14(8).
[15]崔强,张鑫,杨雪培. 数字电影影院管理系统的研究和应用[C]//.2011中国电影电视技术学会影视技术文集.[出版者不详],2011:487-491.
[16]何晓诗. 探索中小城市电影放映改革之路[N]. 中国电影报,2010-07-15(021).
[17]孙朝云,陈宁宁,赵轲.影院售票系统开发中的问题与处理技术[J].现代电子技术,2009,32(22):50-52+56.DOI:10.16652/j.issn.1004-373x.2009.22.045.
[18]方一涵. 完善售票系统 规范行业秩序[N]. 中国电影报,2009-09-17(022).
致 谢
逝者如斯夫,不舍昼夜。转眼间,大学生活便已经接近尾声,人面对着离别与结束,总是充满着不舍与茫然,我亦如此,仍记得那年秋天,我迫不及待的提前一天到了学校,面对学校巍峨的大门,我心里充满了期待:这里,就是我新生活的起点吗?那天,阳光明媚,学校的欢迎仪式很热烈,我面对着一个个对着我微笑的同学,仿佛一缕缕阳光透过胸口照进了我心里,同时,在那天我认识可爱的室友,我们携手共同度过了这难忘的两年。如今,我望着这篇论文的致谢,不禁又要问自己:现在,我们就要说再见了吗?
感慨莫名,不知所言。遥想当初刚来学校的时候,心里总是想着工科学校会过于板正,会缺乏一些柔情,当时心里甚至有一点点排斥,但是随着我对学校的慢慢认识与了解,我才认识到了她的美丽,她的柔情,并且慢慢的喜欢上了这个校园,但是时间太快了,快到我还没有好好体会她的美丽便要离开了,但是她带给我的回忆,永远不会离开我,也许真正离开那天我的眼里会满含泪水,我不是因为难过,我只是想将她的样子映在我的泪水里,刻在我的心里。最后,感谢我的老师们,是你们教授了我们知识与做人的道理;感谢我的室友们,是你们陪伴了我如此之久;感谢每位关心与支持我的人。
少年,追风赶月莫停留,平荒尽处是春山。
请关注点赞+私信博主,免费领取项目源码
861

被折叠的 条评论
为什么被折叠?



