信息化社会内需要与之针对性的信息获取途径,但是途径的扩展基本上为人们所努力的方向,由于站在的角度存在偏差,人们经常能够获得不同类型信息,这也是技术最为难以攻克的课题。针对物流管理系统等问题,对如何通过计算机物流管理系统进行研究分析,然后开发设计出物流管理系统已解决问题。
物流管理系统主要功能模块包括登录、系统用户、货物信息、入库信息、出库信息、配送信息等信息维护,采取面对对象的开发模式进行软件的开发和硬体的架设,能很好的满足实际使用的需求,完善了对应的软体架设以及程序编码的工作,采取MySQL作为后台数据的主要存储单元,采用java技术、Ajax技术进行业务系统的编码及其开发,实现了本系统的全部功能。本次报告,首先分析了研究的背景、作用、意义,为研究工作的合理性打下了基础。针对物流管理系统的各项需求以及技术问题进行分析,证明了系统的必要性和技术可行性,然后对设计系统需要使用的技术软件以及设计思想做了基本的介绍,最后来实现物流管理系统和部署运行使用它。
关键词:物流管理系统;Java;springboot;MYSQL
In the information society, there is a need for targeted information acquisition channels, but the expansion of channels is basically the direction of people's efforts. Due to the deviation in perspective, people often can obtain different types of information, which is also the most difficult topic for technology to overcome. Research and analyze how to use a computer logistics management system to address issues such as logistics management systems, and then develop and design a logistics management system to address these issues.
The main functional modules of the logistics management system include login, system users, cargo information, inbound information, outbound information, distribution information, and other information maintenance. The object-oriented development model is adopted for software development and hardware installation, which can effectively meet the actual needs of use. The corresponding software installation and program coding work is improved, and MySQL is used as the main storage unit for backend data, and Java technology is adopted Ajax technology is used for coding and developing business systems, achieving all the functions of this system. This report first analyzes the background, role, and significance of the research, laying the foundation for the rationality of the research work. Analyze the various requirements and technical issues of the logistics management system, prove the necessity and technical feasibility of the system, and then provide a basic introduction to the technical software and design ideas required for designing the system. Finally, implement the logistics management system and deploy it for operation.
Keywords:Logistics management system; Java; springboot; MYSQL
伴随着信息时代的到来,社会的各个行业,领域都发生了巨大的变化,物流业也在时代大背景的影响之下朝着信息化方向发展。
随着信息技术的发展,企业间的竞争已突破了地域的限制。企业竞争优势的建立和保持必须以可靠,高效的物流运作为保证,采取高效的物流运作模式来增强竞争实力。提高经济效益。随着信息技术特别是计算机的不断发展,国际互联网流信息已经是信息时代到来必然要发生的结果。物流的全球化热潮使人类社会进入了一个新的信息时代因此通过计算机来获取物管理系统,为企业提供各类管理决策信息,辅助企业进行现代化的管理,提高企业的经济效益以及社会效益。
-
- 国内外研究现状
从物流行业信息系统的历史角度来看,计算机信息网络持续发展是推动传统物流在不断向现代物流转变的主要原因,现代的物流信息化,已经包含了运输自动化、仓储自动化、装卸自动化以及管理自动化为一体的高度信息化,并且伴随着移动技术的逐步发展,将物流技术与物联网逐步结合已经成为未来发展的必然趋势。在世界上很多国家,利用物流信息化改善物流发展现状已经成为一一个重要途径。
美国的很多物流企业利用基于互联网的电子数据交换技术(WebEDI)实现了在物流企业内部及外部的信息交互、订单处理、库存跟踪、结算业务的处理等的无纸化办公:并广泛应用仓库管理系统(WMS) 来提升物流仓库的管理效率;以及通过使用物流行业的CRM系统来实现对供应商与客户用户的管理,结合运用CPFR、SMI 等供应链管理的技术,实现了与供应上或客户用户之间的协同办公,从而降低了整条供应链上的物流总成本,提高企业的竞争力。
在日本,自物流概念从20世纪50年代引进后,在半个多世纪的发展过程中,政府高度重视,在物流基础管理、现代化设施方面投入巨资,获得了巨大成功,如今的物流信息化发展水平已经处于世界先进水平,尤其是在物流配送中心信息化及物流企业管理信息化等方面具有独到之处。日本的物流信息系统非常突出“物流系统”的特点,重在强调从社会角度构筑人文物流环境,并实现物流业的可持续发展。日本充分利用先进的电子信息技术促进物流现代化的进程,在日本几乎所有的专门物流企业都是通过计算机信息管理系统来处理和控制物流信息,他们在订货、库存管理及配送等方面,广泛使用物流联网系统、电子数据交换系统、卫星定位导航系统、输送过程信息系统、配货配车系统等,为物流业的快速发展奠定了良好的基础。在法国,尽管其物流信息化发展的总体水平还无法和美国、日本等发达国家相比,但新世纪后的法国物流信息化的发展却是相当迅速,物流信息化发展速度年均达到10%。法国物流信息化的主要目标不是以效益为中心的,而是以提高企业效率为核心的,企业进行物流信息化的内涵是对物流的组织与管理。正因为如此,法国物流信息技术和信息系统的标准化程度起点都比较高,形成了一些成熟的物流信息管理软件,具有很强的实用性。
与国外相比,我国国内的物流信息化和信息系统建设相对落后,仍处于起步阶段。但从物流成本占GDP的比例来看,国外发达国家的比例约在10%左右,而我国却接近20%,物流成本的差距反映了我国在物流信息化方面建设的落后。不过,我国的物流信息化建设还是取得了一定的成果。如我国很多物流企业都建设了物流公共信息平台,充分利用计算机网络技术,提供物流信息、设备等资源共享的服务,同时具有整合供应链各环节物流信息、监管、技术的能力。
此外,我国的还积极引入了国外先进的物流信息技术,主要包括通信技术、网络技术、条码技术、GPS 技术、EDI技术与QP技术,这些技术的大范围实施,对于物流仓储与配送管理,运输及监控管理具有非常重要的作用,借助这些技术,还实现了整个供应链中的实际货品的身份联系,可以及时将仓储物流信息反馈到生产加工,指导生产。
在我国政府层面,近年来对物流信息化的扶持力度不断提升。2009年国务院下发了《物流调整业调整和振兴规划》的通知,《通知》中提出了振兴物流业的五大主题,其中一个便是物流信息化的建设,政府的充分重视,为物流信息化的进一步发展提供了保障。
-
- 论文结构安排
论文将分层次经行编排,除去论文摘要、目录、致谢、文献参考部分,正文部分还会对网站需求做出分析,以及阐述大体的设计和实现的功能,最后罗列部分调测记录,论文主要架构如下:
第1章 交代了项目的背景以及开发的实际意义。
第2章 对本系统的可行性、功能需求展开分析。
第3章 阐述了项目的总体设计。
第4章 阐明了物流管理系统详细功能的实现,主要根据技术性的功能模块功能实现。
第5章 罗列了部分系统调试与测试的记录。
物流管理系统存储所使用的是mysql数据库以及开发中所使用的是IDEA、Tomcat这些开发工具的使用,能够给我们的编写工作带来许多的便利。系统使用springboot框架进行开发,使系统的可扩展性和维护性更佳,减少java配置代码,简化编程代码,目前springboot框架也是很多企业选择的框架之一。
在开发物流管理系统中所使用的开发软件像IDEA开发工具、Tomcat8.0服务器、MySQL5.7数据库、Photoshop图片处理软件等,这些都是开源免费的,这些环境在学校都进行了系统的学习,自己能够独立操作完成,不需要额外花费,而且系统的开发工具从网上都可以直接下载,因此在经济方面是可行的。
此次项目设计的时候我参考了很多类似系统的成功案例,对它们的操作界面以及功能都进行了系统的分析,将众多案例结合在一起,突出以人为本简化操作,所以具有基本计算机知识的人都会操作本项目。因此操作可行性也没有问题。
物流管理系统的设计与实现是为了让物流的使用者更加方便的进行管理物流相关联的一些信息,使用者查找管理的时候能够节省大量的时间和精力,有效减少不必要的查找时间。系统在功能上划分为客户用户端、员工用户端和管理员端三大部分。
员工用户端:
(1)货物信息:点击“货物信息”这个菜单,可以查看到系统中所有添加的货物信息,支持通过货物名称或者货物编号对货物信息进行查询,如果想要了解某一货物的详细信息,点击后面的“详情”会进入详情界面,如果想要选择某一货物,点击“入库、出库”按钮,根据提示填写对应的信息,点击“提交”按钮,信息没有错题在数据库就会提交成功,出库/入库成功;
(2)出库信息:点击“出库信息”这个菜单,可以查看到系统中所有添加的出库信息,支持通过货物编号或者货物名称对出库信息进行查询,如果想要了解某一出库的详细信息,点击后面的“详情”会进入详情界面,如果想要选择某一出库,点击“发货”按钮,根据提示填写对应的信息,点击“提交”按钮,信息没有错题在数据库就会提交成功,发货成功;
(3)入库信息:点击“入库信息”这个菜单,可以查看到系统中所有添加的入库信息,支持通过入库人员或者入库类型对入库信息信息进行查询,如果想要了解某一入库信息的详细信息,点击后面的“详情”会进入详情界面;
管理员端:
(1)登录:管理员在后台可以通过账号和密码进行登录,管理员的账号和密码是在数据库中直接设定的,如果忘记密码可以点击“忘记密码”进行密码找回;
(2)用户管理:管理员可以对系统中所有的用户角色进行管控,包含了客户用户、员工用户和管理员这三种角色,如果需要添加新的用户,点击页面中的“添加”按钮根据提示输入上用户信息,点击“提交”以后在对应的用户界面就可以查看到了,可以点击用户后面的“删除”按钮直接删除某一用户。
(3)货物信息:点击“货物信息”这一按钮可以查看到系统当中所有的货物信息,支持通过货物名称或者货物编号进行查询货物信息,如果想要添加新的货物,点击“添加”按钮,然后根据提示填写好货物的具体信息,点击提交所添加的货物信息在数据库就保存下来了,同时可以点击“入库、出库”按钮,输入入库的货物信息进行提交,也可以选择要删除的货物直接点击“删除按钮”进行货物删除。
(4)入库信息:点击“入库信息”这个按钮可以查看到所有入库信息,支持通过货物编号或者货物名称或者入库人员进行查询入库信息,可以对入库信息信息进行添加、删除、查看入库信息的详细内容;
(5)出库信息:点击“出库信息”这个按钮可以查看到所有的出库信息,支持通过货物编号或者货物名称进行查询出库信息,如果想要了解某一出库的详细信息,点击后面的“查看”会进入详情界面,同时可以对员工提交的出库进行货物添加,选择某一出库,点击后面的“发货”按钮,根据提示输入对应的信息,点击“提交”后,发货成功了;
(6)配送信息:点击“配送信息”这个菜单,可以查看到系统中所有添加的配送信息,支持通过货物编号或者货物名称对配送信息进行查询,如果想要添加新的配送信息,点击“添加”按钮,根据提示输入配送信息,点击“提交”按钮,新的配送信息就在系统中显示出来了,也可以对添加的配送信息进行删除;
物流管理系统的非功能性需求比如自助物流管理系统的安全性怎么样,可靠性怎么样,性能怎么样,可拓展性怎么样等。具体可以表示在如下3-1表格中:
表2.1 物流管理系统非功能需求表
| 安全性 | 主要指物流管理系统数据库的安装,数据库的使用和密码的设定必须合乎规范。 |
| 可靠性 | 可靠性是指物流管理系统能够安装用户的指示进行操作,经过测试,可靠性90%以上。 |
| 性能 | 性能是影响物流管理系统占据市场的必要条件,所以性能最好要佳才好。 |
| 可扩展性 | 比如数据库预留多个属性,比如接口的使用等确保了系统的非功能性需求。 |
| 易用性 | 用户只要跟着物流管理系统的页面展示内容进行操作,就可以了。 |
| 可维护性 | 物流管理系统开发的可维护性是非常重要的,经过测试,可维护性没有问题 |
物流管理系统中客户用户角色用例图如图2.1所示:

图2.1 客户用户角色用例图
物流管理系统中管理员角色用例图如图2.2所示:

图2.2 管理员角色用例图
在分析了项目开发的背景、意义以及其开发的可行性后,接下来就是探讨项目的功能划分,以及具体实现的时候对项目数据库各种表的设计,在本章会做一个系统的介绍。
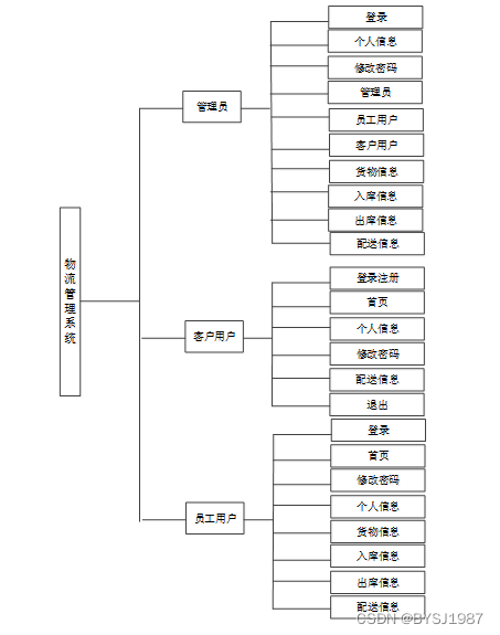
系功能模块的设计就是把系统具体要实现哪些功能,功能如何划分做一个系统的架构,以模块图的方式展示出来,方便我们进行功能得罗列以及涉及。在系统的功能方面,项目分成了管理员+客户用户+市发改委三个模块,每个模块登录进去对应相应的功能,具体的功能模块图如图3.1所示。

图3.1物流管理系统功能模块图
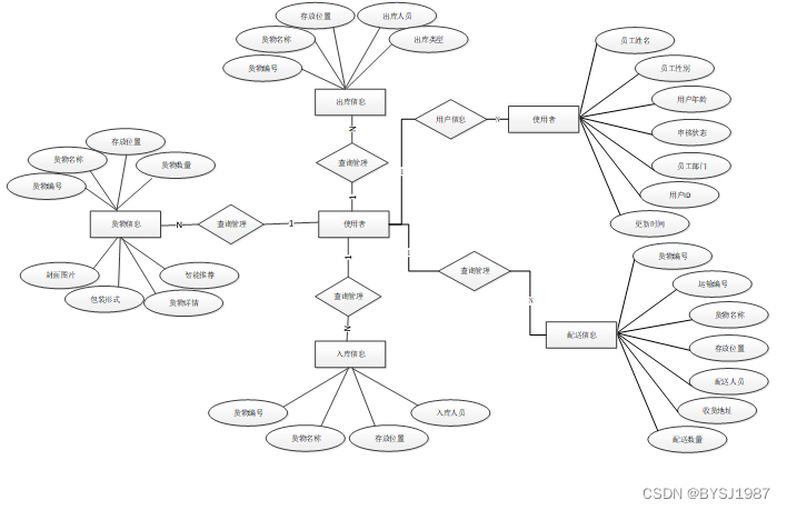
数据库的设计承载者系统的各种数据,在一个系统中各种数据都需要一个专门的容器,数据库就是这个容器,在建立数据库的时候,主要是数据库模型的设计以及各个数据库表的设计两部分。
下面是整个物流管理系统中主要的数据库表总E-R实体关系图。

图3.2 物流管理系统总E-R关系图
通过前面E-R关系图可以看到项目需要创建很多个数据表。以下是项目中的主要数据库表的关系模型:
表cargo_information (货物信息)
| 编号 | 名称 | 数据类型 | 长度 | 小数位 | 允许空值 | 主键 | 默认值 | 说明 |
| 1 | cargo_information_id | int | 10 | 0 | N | Y | 货物信息ID | |
| 2 | goods_number | varchar | 64 | 0 | Y | N | 货物编号 | |
| 3 | name_of_goods | varchar | 64 | 0 | Y | N | 货物名称 | |
| 4 | storage_location | varchar | 64 | 0 | Y | N | 存放位置 | |
| 5 | quantity_of_goods | int | 10 | 0 | Y | N | 0 | 货物数量 |
| 6 | cover_photo | varchar | 255 | 0 | Y | N | 封面图片 | |
| 7 | packaging_form | varchar | 64 | 0 | Y | N | 包装形式 | |
| 8 | cargo_details | text | 65535 | 0 | Y | N | 货物详情 | |
| 9 | recommend | int | 10 | 0 | N | N | 0 | 智能推荐 |
| 10 | create_time | datetime | 19 | 0 | N | N | CURRENT_TIMESTAMP | 创建时间 |
| 11 | update_time | timestamp | 19 | 0 | N | N | CURRENT_TIMESTAMP | 更新时间 |
表customer_users (客户用户)
| 编号 | 名称 | 数据类型 | 长度 | 小数位 | 允许空值 | 主键 | 默认值 | 说明 |
| 1 | customer_users_id | int | 10 | 0 | N | Y | 客户用户ID | |
| 2 | user_name | varchar | 64 | 0 | Y | N | 用户姓名 | |
| 3 | user_gender | varchar | 64 | 0 | Y | N | 用户性别 | |
| 4 | user_age | int | 10 | 0 | Y | N | 0 | 用户年龄 |
| 5 | id_number | varchar | 64 | 0 | Y | N | 身份证号 | |
| 6 | contact_address | varchar | 64 | 0 | Y | N | 联系地址 | |
| 7 | examine_state | varchar | 16 | 0 | N | N | 已通过 | 审核状态 |
| 8 | recommend | int | 10 | 0 | N | N | 0 | 智能推荐 |
| 9 | user_id | int | 10 | 0 | N | N | 0 | 用户ID |
| 10 | create_time | datetime | 19 | 0 | N | N | CURRENT_TIMESTAMP | 创建时间 |
| 11 | update_time | timestamp | 19 | 0 | N | N | CURRENT_TIMESTAMP | 更新时间 |
表delivery_information (配送信息)
| 编号 | 名称 | 数据类型 | 长度 | 小数位 | 允许空值 | 主键 | 默认值 | 说明 |
| 1 | delivery_information_id | int | 10 | 0 | N | Y | 配送信息ID | |
| 2 | goods_number | varchar | 64 | 0 | Y | N | 货物编号 | |
| 3 | transport_number | varchar | 64 | 0 | Y | N | 运输编号 | |
| 4 | name_of_goods | varchar | 64 | 0 | Y | N | 货物名称 | |
| 5 | storage_location | varchar | 64 | 0 | Y | N | 存放位置 | |
| 6 | delivery_personnel | int | 10 | 0 | Y | N | 0 | 配送人员 |
| 7 | shipping_address | varchar | 64 | 0 | Y | N | 收货地址 | |
| 8 | delivery_quantity | varchar | 64 | 0 | Y | N | 配送数量 | |
| 9 | delivery_status | varchar | 64 | 0 | Y | N | 配送状态 | |
| 10 | receiving_user | int | 10 | 0 | Y | N | 0 | 收货用户 |
| 11 | customer_name | varchar | 64 | 0 | Y | N | 客户姓名 | |
| 12 | contact_number | varchar | 64 | 0 | Y | N | 联系电话 | |
| 13 | receiving_status | varchar | 64 | 0 | Y | N | 收货状态 | |
| 14 | recommend | int | 10 | 0 | N | N | 0 | 智能推荐 |
| 15 | create_time | datetime | 19 | 0 | N | N | CURRENT_TIMESTAMP | 创建时间 |
| 16 | update_time | timestamp | 19 | 0 | N | N | CURRENT_TIMESTAMP | 更新时间 |
表employee_users (员工用户)
| 编号 | 名称 | 数据类型 | 长度 | 小数位 | 允许空值 | 主键 | 默认值 | 说明 |
| 1 | employee_users_id | int | 10 | 0 | N | Y | 员工用户ID | |
| 2 | employee_name | varchar | 64 | 0 | Y | N | 员工姓名 | |
| 3 | employee_gender | varchar | 64 | 0 | Y | N | 员工性别 | |
| 4 | employee_age | int | 10 | 0 | Y | N | 0 | 员工年龄 |
| 5 | employee_department | varchar | 64 | 0 | Y | N | 员工部门 | |
| 6 | examine_state | varchar | 16 | 0 | N | N | 已通过 | 审核状态 |
| 7 | recommend | int | 10 | 0 | N | N | 0 | 智能推荐 |
| 8 | user_id | int | 10 | 0 | N | N | 0 | 用户ID |
| 9 | create_time | datetime | 19 | 0 | N | N | CURRENT_TIMESTAMP | 创建时间 |
| 10 | update_time | timestamp | 19 | 0 | N | N | CURRENT_TIMESTAMP | 更新时间 |
表hits (用户点击)
| 编号 | 名称 | 数据类型 | 长度 | 小数位 | 允许空值 | 主键 | 默认值 | 说明 |
| 1 | hits_id | int | 10 | 0 | N | Y | 点赞ID: | |
| 2 | user_id | int | 10 | 0 | N | N | 0 | 点赞人: |
| 3 | create_time | timestamp | 19 | 0 | N | N | CURRENT_TIMESTAMP | 创建时间: |
| 4 | update_time | timestamp | 19 | 0 | N | N | CURRENT_TIMESTAMP | 更新时间: |
| 5 | source_table | varchar | 255 | 0 | Y | N | 来源表: | |
| 6 | source_field | varchar | 255 | 0 | Y | N | 来源字段: | |
| 7 | source_id | int | 10 | 0 | N | N | 0 | 来源ID: |
表outbound_information (出库信息)
| 编号 | 名称 | 数据类型 | 长度 | 小数位 | 允许空值 | 主键 | 默认值 | 说明 |
| 1 | outbound_information_id | int | 10 | 0 | N | Y | 出库信息ID | |
| 2 | goods_number | varchar | 64 | 0 | Y | N | 货物编号 | |
| 3 | name_of_goods | varchar | 64 | 0 | Y | N | 货物名称 | |
| 4 | storage_location | varchar | 64 | 0 | Y | N | 存放位置 | |
| 5 | outbound_personnel | int | 10 | 0 | Y | N | 0 | 出库人员 |
| 6 | outbound_type | varchar | 64 | 0 | Y | N | 出库类型 | |
| 7 | outbound_quantity | int | 10 | 0 | Y | N | 0 | 出库数量 |
| 8 | delivery_time | date | 10 | 0 | Y | N | 出库时间 | |
| 9 | outbound_remarks | text | 65535 | 0 | Y | N | 出库备注 | |
| 10 | recommend | int | 10 | 0 | N | N | 0 | 智能推荐 |
| 11 | create_time | datetime | 19 | 0 | N | N | CURRENT_TIMESTAMP | 创建时间 |
| 12 | update_time | timestamp | 19 | 0 | N | N | CURRENT_TIMESTAMP | 更新时间 |
表upload (文件上传)
| 编号 | 名称 | 数据类型 | 长度 | 小数位 | 允许空值 | 主键 | 默认值 | 说明 |
| 1 | upload_id | int | 10 | 0 | N | Y | 上传ID | |
| 2 | name | varchar | 64 | 0 | Y | N | 文件名 | |
| 3 | path | varchar | 255 | 0 | Y | N | 访问路径 | |
| 4 | file | varchar | 255 | 0 | Y | N | 文件路径 | |
| 5 | display | varchar | 255 | 0 | Y | N | 显示顺序 | |
| 6 | father_id | int | 10 | 0 | Y | N | 0 | 父级ID |
| 7 | dir | varchar | 255 | 0 | Y | N | 文件夹 | |
| 8 | type | varchar | 32 | 0 | Y | N | 文件类型 |
表user (用户账户:用于保存用户登录信息)
| 编号 | 名称 | 数据类型 | 长度 | 小数位 | 允许空值 | 主键 | 默认值 | 说明 |
| 1 | user_id | mediumint | 8 | 0 | N | Y | 用户ID:[0,8388607]用户获取其他与用户相关的数据 | |
| 2 | state | smallint | 5 | 0 | N | N | 1 | 账户状态:[0,10](1可用|2异常|3已冻结|4已注销) |
| 3 | user_group | varchar | 32 | 0 | Y | N | 所在用户组:[0,32767]决定用户身份和权限 | |
| 4 | login_time | timestamp | 19 | 0 | N | N | CURRENT_TIMESTAMP | 上次登录时间: |
| 5 | phone | varchar | 11 | 0 | Y | N | 手机号码:[0,11]用户的手机号码,用于找回密码时或登录时 | |
| 6 | phone_state | smallint | 5 | 0 | N | N | 0 | 手机认证:[0,1](0未认证|1审核中|2已认证) |
| 7 | username | varchar | 16 | 0 | N | N | 用户名:[0,16]用户登录时所用的账户名称 | |
| 8 | nickname | varchar | 16 | 0 | Y | N | 昵称:[0,16] | |
| 9 | password | varchar | 64 | 0 | N | N | 密码:[0,32]用户登录所需的密码,由6-16位数字或英文组成 | |
| 10 | | varchar | 64 | 0 | Y | N | 邮箱:[0,64]用户的邮箱,用于找回密码时或登录时 | |
| 11 | email_state | smallint | 5 | 0 | N | N | 0 | 邮箱认证:[0,1](0未认证|1审核中|2已认证) |
| 12 | avatar | varchar | 255 | 0 | Y | N | 头像地址:[0,255] | |
| 13 | create_time | timestamp | 19 | 0 | N | N | CURRENT_TIMESTAMP | 创建时间: |
表user_group (用户组:用于用户前端身份和鉴权)
| 编号 | 名称 | 数据类型 | 长度 | 小数位 | 允许空值 | 主键 | 默认值 | 说明 |
| 1 | group_id | mediumint | 8 | 0 | N | Y | 用户组ID:[0,8388607] | |
| 2 | display | smallint | 5 | 0 | N | N | 100 | 显示顺序:[0,1000] |
| 3 | name | varchar | 16 | 0 | N | N | 名称:[0,16] | |
| 4 | description | varchar | 255 | 0 | Y | N | 描述:[0,255]描述该用户组的特点或权限范围 | |
| 5 | source_table | varchar | 255 | 0 | Y | N | 来源表: | |
| 6 | source_field | varchar | 255 | 0 | Y | N | 来源字段: | |
| 7 | source_id | int | 10 | 0 | N | N | 0 | 来源ID: |
| 8 | register | smallint | 5 | 0 | Y | N | 0 | 注册位置: |
| 9 | create_time | timestamp | 19 | 0 | N | N | CURRENT_TIMESTAMP | 创建时间: |
| 10 | update_time | timestamp | 19 | 0 | N | N | CURRENT_TIMESTAMP | 更新时间: |
表warehousing_information (入库信息)
| 编号 | 名称 | 数据类型 | 长度 | 小数位 | 允许空值 | 主键 | 默认值 | 说明 |
| 1 | warehousing_information_id | int | 10 | 0 | N | Y | 入库信息ID | |
| 2 | goods_number | varchar | 64 | 0 | Y | N | 货物编号 | |
| 3 | name_of_goods | varchar | 64 | 0 | Y | N | 货物名称 | |
| 4 | storage_location | varchar | 64 | 0 | Y | N | 存放位置 | |
| 5 | warehousing_personnel | int | 10 | 0 | Y | N | 0 | 入库人员 |
| 6 | receipt_type | varchar | 64 | 0 | Y | N | 入库类型 | |
| 7 | receipt_quantity | int | 10 | 0 | Y | N | 0 | 入库数量 |
| 8 | warehousing_time | date | 10 | 0 | Y | N | 入库时间 | |
| 9 | warehousing_remarks | text | 65535 | 0 | Y | N | 入库备注 | |
| 10 | recommend | int | 10 | 0 | N | N | 0 | 智能推荐 |
| 11 | create_time | datetime | 19 | 0 | N | N | CURRENT_TIMESTAMP | 创建时间 |
| 12 | update_time | timestamp | 19 | 0 | N | N | CURRENT_TIMESTAMP | 更新时间 |
- 4 章 关键模块的设计与实现
管理员和客户用户、员工用户在登录界面输入账号+密码,点击“登录”按钮,系统在用户数据库表中会对管理员以及用户的账号进行匹配,账号+密码正确的话,就会登录到系统中各个用户的主管理界面,否则提示对应的信息,返回到登录的界面,其主界面展示如下图4.1所示。

图4.1 登录界面图
登录关键代码如下所示。
/**
* 登录
* @param data
* @param httpServletRequest
* @return
*/
@PostMapping("login")
public Map<String, Object> login(@RequestBody Map<String, String> data, HttpServletRequest httpServletRequest) {
log.info("[执行登录接口]");
String username = data.get("username");
String email = data.get("email");
String phone = data.get("phone");
String password = data.get("password");
List resultList = null;
Map<String, String> map = new HashMap<>();
if(username != null && "".equals(username) == false){
map.put("username", username);
resultList = service.select(map, new HashMap<>()).getResultList();
}
else if(email != null && "".equals(email) == false){
map.put("email", email);
resultList = service.select(map, new HashMap<>()).getResultList();
}
else if(phone != null && "".equals(phone) == false){
map.put("phone", phone);
resultList = service.select(map, new HashMap<>()).getResultList();
}else{
return error(30000, "账号或密码不能为空");
}
if (resultList == null || password == null) {
return error(30000, "账号或密码不能为空");
}
//判断是否有这个用户
if (resultList.size()<=0){
return error(30000,"用户不存在");
}
User byUsername = (User) resultList.get(0);
Map<String, String> groupMap = new HashMap<>();
groupMap.put("name",byUsername.getUserGroup());
List groupList = userGroupService.select(groupMap, new HashMap<>()).getResultList();
if (groupList.size()<1){
return error(30000,"用户组不存在");
}
UserGroup userGroup = (UserGroup) groupList.get(0);
//查询用户审核状态
if (!StringUtils.isEmpty(userGroup.getSourceTable())){
String sql = "select examine_state from "+ userGroup.getSourceTable() +" WHERE user_id = " + byUsername.getUserId();
String res = String.valueOf(service.runCountSql(sql).getSingleResult());
if (res==null){
return error(30000,"用户不存在");
}
if (!res.equals("已通过")){
return error(30000,"该用户审核未通过");
}
}
//查询用户状态
if (byUsername.getState()!=1){
return error(30000,"用户非可用状态,不能登录");
}
String md5password = service.encryption(password);
if (byUsername.getPassword().equals(md5password)) {
// 存储Token到数据库
AccessToken accessToken = new AccessToken();
accessToken.setToken(UUID.randomUUID().toString().replaceAll("-", ""));
accessToken.setUser_id(byUsername.getUserId());
tokenService.save(accessToken);
// 返回用户信息
JSONObject user = JSONObject.parseObject(JSONObject.toJSONString(byUsername));
user.put("token", accessToken.getToken());
JSONObject ret = new JSONObject();
ret.put("obj",user);
return success(ret);
} else {
return error(30000, "账号或密码不正确");
}
}
-
- 注册模块
注册模块满足客户用户这部分,当客户用户想要进行用户相关信息的查询管理的时候,就必须进行登录,如果没有账号的话,在登录界面,点击“注册”按钮就会跳转到注册的界面,根据提示填写好注册信息,添加提交,注册的信息在数据库中就添加完成了,然后再输入填写好的账号和密码进行登录,其主界面展示如下图4.2所示。

图4.2 注册界面图
注册关键代码如下所示。
/**
* 注册
* @param user
* @return
*/
@PostMapping("register")
public Map<String, Object> signUp(@RequestBody User user) {
// 查询用户
Map<String, String> query = new HashMap<>();
query.put("username",user.getUsername());
List list = service.select(query, new HashMap<>()).getResultList();
if (list.size()>0){
return error(30000, "用户已存在");
}
user.setUserId(null);
user.setPassword(service.encryption(user.getPassword()));
service.save(user);
return success(1);
}
/**
* 用户ID:[0,8388607]用户获取其他与用户相关的数据
*/
@Id
@GeneratedValue(strategy = GenerationType.IDENTITY)
@Column(name = "user_id")
private Integer userId;
/**
* 账户状态:[0,10](1可用|2异常|3已冻结|4已注销)
*/
@Basic
@Column(name = "state")
private Integer state;
/**
* 所在用户组:[0,32767]决定用户身份和权限
*/
@Basic
@Column(name = "user_group")
private String userGroup;
/**
* 上次登录时间:
*/
@Basic
@Column(name = "login_time")
private Timestamp loginTime;
/**
* 手机号码:[0,11]用户的手机号码,用于找回密码时或登录时
*/
@Basic
@Column(name = "phone")
private String phone;
/**
* 手机认证:[0,1](0未认证|1审核中|2已认证)
*/
@Basic
@Column(name = "phone_state")
private Integer phoneState;
/**
* 用户名:[0,16]用户登录时所用的账户名称
*/
@Basic
@Column(name = "username")
private String username;
/**
* 昵称:[0,16]
*/
@Basic
@Column(name = "nickname")
private String nickname;
/**
* 密码:[0,32]用户登录所需的密码,由6-16位数字或英文组成
*/
@Basic
@Column(name = "password")
private String password;
/**
* 邮箱:[0,64]用户的邮箱,用于找回密码时或登录时
*/
@Basic
@Column(name = "email")
private String email;
/**
* 邮箱认证:[0,1](0未认证|1审核中|2已认证)
*/
@Basic
@Column(name = "email_state")
private Integer emailState;
/**
* 头像地址:[0,255]
*/
@Basic
@Column(name = "avatar")
private String avatar;
/**
* 创建时间:
*/
@Basic
@Column(name = "create_time")
@JsonFormat(pattern = "yyyy-MM-dd HH:mm:ss")
private Timestamp createTime;
@Basic
@Transient
private String code;
}
-
- 用户管理模块
管理员可以对系统中所有的用户角色进行管控,包含了管理员、客户以及员工这三种角色,如果需要添加新的用户,点击页面中的“添加”按钮根据提示输入上用户信息,点击“提交”以后在对应的用户界面就可以查看到了,可以点击用户后面的“删除”按钮直接删除某一用户,这里以员工用户为例。界面如下图4.3所示。

图4.3用户管理界面图
用户管理的逻辑代码如下:
@PostMapping("/add")
@Transactional
public Map<String, Object> add(HttpServletRequest request) throws IOException {
service.insert(service.readBody(request.getReader()));
return success(1);
}
@Transactional
public Map<String, Object> addMap(Map<String,Object> map){
service.insert(map);
return success(1);
}
public Map<String,Object> readBody(BufferedReader reader){
BufferedReader br = null;
StringBuilder sb = new StringBuilder("");
try{
br = reader;
String str;
while ((str = br.readLine()) != null){
sb.append(str);
}
br.close();
String json = sb.toString();
return JSONObject.parseObject(json, Map.class);
}catch (IOException e){
e.printStackTrace();
}finally{
if (null != br){
try{
br.close();
}catch (IOException e){
e.printStackTrace();
}
}
}
return null;
}
public void insert(Map<String,Object> body){
StringBuffer sql = new StringBuffer("INSERT INTO ");
sql.append("`").append(table).append("`").append(" (");
for (Map.Entry<String,Object> entry:body.entrySet()){
sql.append("`"+humpToLine(entry.getKey())+"`").append(",");
}
sql.deleteCharAt(sql.length()-1);
sql.append(") VALUES (");
for (Map.Entry<String,Object> entry:body.entrySet()){
Object value = entry.getValue();
if (value instanceof String){
sql.append("'").append(entry.getValue()).append("'").append(",");
}else {
sql.append(entry.getValue()).append(",");
}
}
sql.deleteCharAt(sql.length() - 1);
sql.append(")");
log.info("[{}] - 插入操作:{}",table,sql);
Query query = runCountSql(sql.toString());
query.executeUpdate();
}
-
- 货物信息模块
点击“货物信息”这个菜单,可以查看到系统中所有添加的货物信息,支持通过货物名称或者货物编号对货物信息进行查询,如果想要了解某一货物的详细信息,点击后面的“详情”会进入详情界面,员工和管理员如果想要选择某一货物,点击“入库/出库”按钮,根据提示填写对应的信息,点击“提交”按钮,信息没有错误在数据库就会提交成功,入库/出库成功。界面如下图4.5所示。

图4.4 货物信息界面图
-
- 入库信息模块
管理员和员工用户点击“入库信息”这个按钮可以查看到系统中的入库信息,支持通过货物编号或者存放位置进行查询入库信息,如果想要添加新的入库信息,点击“添加”按钮然后根据提示输入入库信息,点击“提交”后,在入库信息界面就会显示新增的入库信息,可以点击某一入库信息查看入库信息的详情,也可以直接点击“删除”进行删除入库信息。界面如下图4.5所示。

图4.5入库信息界面图
入库信息逻辑代码如下所示。
@RequestMapping(value = "/del")
@Transactional
public Map<String, Object> del(HttpServletRequest request) {
service.delete(service.readQuery(request), service.readConfig(request));
return success(1);
}
@Transactional
public void delete(Map<String,String> query,Map<String,String> config){
StringBuffer sql = new StringBuffer("DELETE FROM ").append("`").append(table).append("`").append(" ");
sql.append(toWhereSql(query, "0".equals(config.get(FindConfig.GROUP_BY))));
log.info("[{}] - 删除操作:{}",table,sql);
Query query1 = runCountSql(sql.toString());
query1.executeUpdate();
}
-
- 出库信息模块
点击“出库信息”这个菜单,可以查看到系统中所有添加的出库信息,支持通过货物编号或者货物名称对出库信息进行查询,如果想要了解某一出库的详细信息,点击后面的“详情”会进入详情界面,员工和管理员如果想要选择某一出库,点击“发货”按钮,根据提示填写对应的信息,点击“提交”按钮,信息没有错误在数据库就会提交成功,发货成功。界面如下图4.6所示。

图4.6 出库信息界面图
-
- 配送信息模块
点击“配送信息”这个菜单,可以查看到系统中所有添加的配送信息,支持通过货物编号或者运输编号对配送信息进行查询,只有管理员用户可以添加新的配送信息,点击“添加”按钮,根据提示输入配送信息,点击“提交”按钮,新的配送信息就在系统中显示出来了,也可以对添加的配送信息进行删除。界面如下图4.7所示。

图4.7配送信息界面图
通过前面章节的介绍,我们可以看到本物流管理系统已经完成了,但是能不能投入使用还是未知,因为在每个项目正式使用之前必须对开发的项目进行测试,如果不进行测试一旦投入使用可能会出现很多未可知的问题,比如使用人数太多导致系统瘫痪,比如某一功能存在bug信息填写错误等等,这些错误将给使用者带来很多的困扰,甚至造成更大的损失,因此测试是项目投入使用的最后一步,为用户提供一个运行顺畅、完美的项目也就是我们进行最后测试的目的。
用户登录功能测试:
表5.1 用户登录功能测试表
| 测试名称 | 测试功能 | 操作过程 | 预期结果 | 测试结果 |
| 用户登录模块测试 | 用户登录成功的情况 | 点击前登录界面输入账号和密码分别输入admin和admin后点击“登录”按钮。 | 登录成功并调整到用户界面 | 正确 |
配送信息添加功能测试:
表5.2 配送信息添加功能测试表
| 测试名称 | 测试功能 | 操作过程 | 预期结果 | 测试结果 |
| 配送信息添加模块测试 | 配送信息添加成功的情况 | 在配送信息的页面中将点击添加,输入配送相关信息,输入正确的信息后然后点击“提交”按钮。 | 提示添加成功 | 正确 |
| 配送信息添加模块测试 | 配送信息添加失败的情况 | 在配送信息页面中不填写的运输编号,其他信息正常输入“提交”按钮。 | 提示“添加失败,信息不能为空” | 正确 |
查询货物信息功能模块测试:
表5.3 查询货物信息功能测试表
| 测试名称 | 测试功能 | 操作过程 | 预期结果 | 测试结果 |
| 查询货物信息功能测试 | 查询成功的情况 | 在货物信息界面输入货物名称进行查询 | 查询成功 | 正确 |
入库信息添加功能测试:
表5.4 入库信息添加功能测试表
| 测试名称 | 测试功能 | 操作过程 | 预期结果 | 测试结果 |
| 入库信息添加模块测试 | 入库信息添加成功的情况 | 在入库信息的页面中将点击添加,输入入库信息相关信息,输入正确的信息后然后点击“提交”按钮。 | 提示添加成功 | 正确 |
| 入库信息添加模块测试 | 入库信息添加失败的情况 | 在入库信息页面中不填写的输入货物编号或者货物名称,其他信息正常输入“提交”按钮。 | 提示“添加失败,信息不能为空” | 正确 |
通过编写物流管理系统的测试用例,已经检测完毕用户的登录模块、配送信息添加模块、查询货物信息模块、入库信息添加模块的功能测试,在对以上功能得测试过程中,发现了系统中的很多漏送并进行了完善,经过多人在线进行测试,系统完全可以正常运行,当然在后期的维护中系统将不断完善。
在开发本物流管理系统之前我胸有成竹,觉得很简单,但在实际的开发中我发现了自身的很多问题,许多编程思想和方法都还没有掌握牢靠,比如Jquery、AJAX 、Java、springboot等许多Java Web开发技术,通过开发这个物流管理系统我成长了很多,懂得了做什么事情都要脚踏实地,不能眼高手低,在本次物流管理系统的开发中我逐渐掌握逐渐熟悉的技术。
本次物流管理系统的开发中我还学会了例如良好的编程思想和完善的规划思想。在着手编程之前需要罗列出程序框架的大概,脑海中构建出程序的主题框架。做好这一步我们才能胸有成竹的经行开发项目。当设计框架了熟于心之后,需要思考本次编程所需的主要知识点和技术点,并充分学习。如此一来项目的开发才能循序渐进、如丝般顺滑,长久以往就能养成良好的开发习惯。一个程序好不好还要看出的bug多不多,如果在项目完成前做好bug的查验与预防可能发生的事故才能保证程序的稳定长久性运行。如果项目在完工后出现各种问题自己,那么在进入社会后,不仅会给公司团队带来麻烦和增加不必要的工作,还会导致客户用户流失,公司对自己的评价下降。
在本次项目中我也暴露了诸多问题。对于Java的编程知识有所欠缺,环境配置和算法上出现诸多问题,时常导致项目运行出错,或者目标的实现有问题。或者实现想法时算法未优化,使得代码冗长,程序运行不顺畅。
[1]张元巩,熊柳华,黄腾,邹广初,侯小慧. 一种基于物联网的物流管理系统及方法[P]. 广东省:CN113919780A,2022-01-11.
[2]王晓虎,赵银花,周念念,张亚金,李春龙. 一种智能化柔性制造工厂及生产方法[P]. 重庆市:CN113902336A,2022-01-07.
[3]董洪鹏,杨宇,魏磊,张贺,吕朕.空间信息技术在现代物流运输管理中的应用[J].数字技术与应用,2021,39(12):143-145.
[4]何力.物流信息处理在新媒体技术下的优化研究[J].化工管理,2021(36):54-55.
[5]金京,张永庆.医疗器械物流管理存在的问题及对策研究[J].物流工程与管理,2021,43(12):43-44+54.
[6]杨扬.运输管理与物流管理的必要关系与未来的发展前景探讨[J].商讯,2021(36):170-172.
[7]本刊编辑部.系统集成与物流自动化:全面聚焦智慧物流+智能制造[J].物流技术与应用,2021,26(12):64-75.
[8]折贝.基于物联网技术的皮革企业物流管理系统[J].中国皮革,2021,50(12):43-45+49.
[9]吴秀青.KPI考核系统及其在烟草物流管理中的应用[J].老字号品牌营销,2021(11):89-90.
[10]陈昊.电力物资采购物流管理系统开发与应用[J].科技资讯,2021,19(31):27-29.
[11]孙斌. W烟草公司物流中心管理优化研究[D].燕山大学,2021.
[12]李海洋. 基于GIS的京津冀协同应急物流管理系统研究[D].防灾科技学院,2021.
[13]彭澧康, 冷链物流管理系统V1.0. 湖南省,张家界康华实业股份有限公司,2020-08-25.
[14]许应楠,凌守兴. 电子商务与现代物流[M].人民邮电出版社:, 201502.216.
[15]GB/T 26821-2011, 物流管理信息系统功能与设计要求[S].
[16]王晓冬. 北京探索医疗机构药品质量管理新模式[N]. 中国医药报,2020-04-27(A01).
[17]Yu Bo,Chen Yongke. Strengthen the establishment of enterprise logistics management system by means of big data[P]. Big Data and Artificial Intelligence,2020.
[18]Bin Wang. Research on Logistics Management Information System Based on Internet of Things[P]. 2020 4th International Conference on Computer Engineering, Information Science & Application Technology,2020.
致谢
至此论文结束,感谢您的阅读。在此我要特别的感谢我的导师,虽然我在实习期间很忙,论文撰写的时候经常是停停改改,但是我的导师依旧十分的负责,时不时的询问我的任务进展情况,跟进我的论文进度,在指导老师的帮助下,我逐步完成了自己的论文和程序,从导师身上也学习到很多知识和经验,这些知识和经验令我受益匪浅。同时我也从导师身上看到了自己的不足,不论是在技术层面上还是在对待工作的态度上,导师如同明镜一般照出了我的缺点我的不足。此外,我还要感谢在我实习期间在论文和程序上帮助过我的同学和社会人士,此前我对于springboot框架方面的一些知识还不了解,是他们在我编写程序过程中给了我很多的启发和感想,也帮助了我对于程序的调试和检测。没有他们我是不能顺利完成本次毕业设计的。至此,我的毕业设计就花上了一个圆满的句号了。
请关注点赞+私信博主,免费领取项目源码
本文详细介绍了物流管理系统的开发背景、国内外研究现状和系统需求分析,包括功能模块如登录、注册、用户管理、货物信息、入库信息、出库信息和配送信息等功能的实现。系统采用Java技术、SpringBoot框架和MySQL数据库进行开发,确保了系统的功能性和可行性。此外,还讨论了系统的数据库设计和关键模块的代码实现。
3181

被折叠的 条评论
为什么被折叠?



