轻量渐进式企业级智能化平台框架的构建与实践指南
在数字化转型加速推进的当下,企业对智能化平台的需求愈发迫切,但传统平台框架普遍存在架构过重、扩展僵化、开发效率低下等问题。基于此,轻量渐进式企业级智能化平台框架(以下简称“框架”)应运而生,其以“基础能力集约化、模块组装标准化、业务扩展轻量化”为核心导向,兼顾企业级稳定性与业务灵活性,为企业智能化转型提供高效支撑。本文将从框架创建的核心思想、开发框架应具备的核心能力、业务扩展使用手册、第三方接入手册及框架的价值意义五大维度,全面解读框架的构建与实践逻辑。

一、框架创建的核心思想:业务与技术的深度融合
框架的创建并非单纯的技术堆砌,而是业务需求与技术实现的深度耦合,其核心思想贯穿于业务、技术两大维度,最终服务于企业智能化发展目标。
(一)业务思想:以“业务适配”为核心,支撑全生命周期发展
-
轻量渐进式适配业务发展:框架摒弃“大而全”的传统思路,采用“核心先行、扩展按需”的业务适配逻辑。针对企业不同发展阶段的需求,先搭建满足基础业务运转的核心能力(如身份认证、数据存储),再根据业务拓展需求逐步接入智能赋能、大数据分析等扩展能力,避免架构冗余导致的业务响应迟缓。
-
业务模块化拆解与复用:基于企业核心业务场景(如物联网设备控制、智能组卷),将业务逻辑拆解为可复用的模块化单元,通过标准化接口实现模块间的协同。同时,预留灵活的业务扩展接口,支持新增业务(如智慧办公、智慧医疗)快速接入,降低业务迭代成本。
-
以“用户价值”为导向的业务赋能:框架的核心目标是为业务赋能,而非技术炫技。在设计过程中,始终围绕“提升业务效率、降低运营成本、增强业务智能化水平”的用户价值导向,例如通过大模型集成实现故障预测、通过语义检索优化业务查询效率,让技术真正服务于业务落地。
(二)技术思想:以“稳定灵活”为支撑,构建轻量高效的技术体系
-
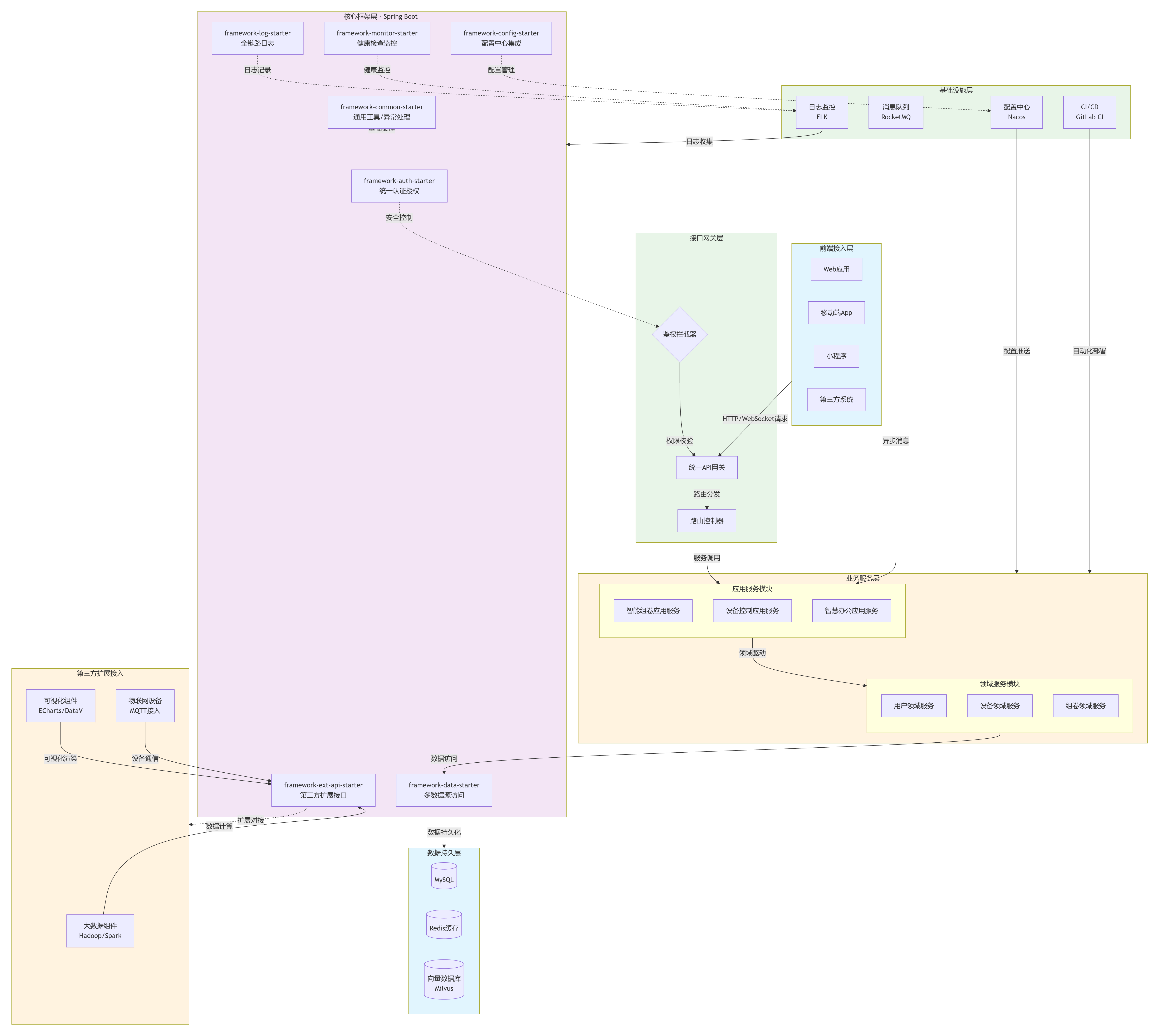
DDD领域驱动设计贯穿始终:采用领域驱动设计(DDD)思想,将业务领域划分为领域层、应用层、接口层、基础设施层,使技术架构与业务逻辑高度匹配。领域层封装核心业务规则,应用层编排业务流程,基础设施层提供技术支撑,确保业务逻辑的独立性与技术实现的灵活性。
-
Spring Boot Starter自动配置赋能模块化:借鉴Spring Boot Starter“引入依赖即生效、配置化启用/禁用”的设计理念,将框架各模块封装为独立的Starter组件。开发人员无需关注模块内部实现,仅通过简单的依赖引入和配置即可完成模块集成,大幅提升开发效率,同时保障模块间的低耦合。
-
标准化与扩展性兼顾的技术选型:技术选型遵循“成熟稳定、适配业务、支持扩展”的原则,核心技术栈采用Java/Spring Boot/Spring Cloud微服务架构,数据存储适配MySQL/Redis/Milvus多类型数据库,中间件选用Nacos(配置中心)、RocketMQ(消息队列)等成熟组件。同时,预留标准化扩展口,支持大数据(Hadoop/Spark)、大屏可视化(ECharts/DataV)等第三方技术的灵活接入。
二、开发企业级智能化平台框架应具备的核心能力
一款合格的企业级智能化平台框架,需兼顾基础支撑、扩展适配、智能赋能、运维保障四大核心能力,同时满足轻量渐进式的架构特性。

(一)坚实的基础支撑能力:保障框架稳定运行的基石
-
统一身份认证与权限管控能力:支持Web、小程序、API多端统一登录,实现用户-角色-权限三级管控,可自定义角色与权限分配,保障企业数据安全与人员权限隔离。
-
标准化数据存储与访问能力:适配关系型、缓存、向量等多类型数据存储,提供标准化数据访问接口,实现数据操作的统一封装与复用,保障数据交互的高效与一致。
-
全局异常处理与配置管理能力:具备全局异常捕获机制,定义标准化错误码体系,实现异常信息的格式化返回;支持集中化配置管理,配置可动态刷新,适配不同环境的部署需求。
(二)灵活的扩展适配能力:支撑业务与技术的无限延伸
-
模块动态扩展能力:支持模块的热部署、动态启用/禁用,通过模块注册中心实现模块的统一管理,确保业务扩展过程中不影响核心业务的正常运行。
-
多协议与多终端适配能力:适配HTTP、MQTT、RPC等多类型协议,满足物联网、Web服务等不同场景的通信需求;支持Web、小程序、APP多终端适配,提供标准化前端组件库,保障多终端体验一致性。
-
核心能力扩展口能力:预留大数据分析、大屏可视化等扩展口,提供标准化对接接口与适配规范,支持第三方能力的快速接入,丰富框架的智能化场景覆盖。
(三)前沿的智能赋能能力:打造企业差异化竞争优势
-
大模型集成与调用能力:支持OLMO等主流大模型的接入适配,提供标准化大模型调用接口,可配置生成长度、温度等参数,实现大模型交互的异步化处理,支撑业务智能化升级。
-
数据智能分析能力:对接数据仓库,提供基础数据统计与可视化支撑,具备故障预测、业务优化等智能化决策能力,帮助企业从数据中挖掘价值。
-
语义检索能力:封装向量数据库操作,提供标准化语义检索接口,优化检索结果精度,适配试题匹配、故障文档检索等多场景需求。
(四)完善的运维保障能力:降低框架运营与维护成本
-
自动化部署与CI/CD能力:集成Jenkins/GitLab CI等工具,实现代码提交、自动构建、自动测试、自动部署的全流程自动化,提升部署效率与质量。
-
全链路监控与告警能力:内置监控面板,支持模块运行状态、接口调用成功率、服务器资源占用等指标的实时监控,提供短信、邮件、企业微信等多渠道告警,快速响应故障。
-
数据备份与恢复能力:支持核心数据的自动备份,可配置备份策略,提供数据恢复工具与备份校验机制,保障企业数据安全。
三、业务扩展使用手册:快速实现业务接入与迭代
本手册基于框架的轻量渐进式特性,提供从环境准备到业务上线的全流程业务扩展指导,确保开发人员可快速完成业务接入与迭代。
(一)前置条件
-
技术储备:开发人员需掌握Java/Spring Boot、Vue3、DDD设计思想、RESTful接口设计等基础技术。
-
环境要求:搭建JDK 1.8+、Maven 3.6+、MySQL 8.0+、Redis 6.0+、Nacos 2.0+(配置中心)基础环境。
-
工具要求:准备IDE(IDEA/Vscode)、Postman(接口测试)、Git(版本控制)等开发工具。
(二)业务扩展核心流程
Step 1:框架初始化与核心模块引入
-
拉取框架代码:从Git仓库拉取intelligent-platform-framework根项目,包含所有Starter模块与业务模块模板。
-
配置父工程依赖:修改framework-parent/pom.xml,统一管理Spring Boot、Spring Cloud Alibaba等组件版本,确保依赖一致性。
-
引入必选模块:新建业务项目(如business-smart-office),在pom.xml中引入framework-parent作为父依赖,同时添加4个核心必选Starter(framework-common-starter、framework-auth-starter、framework-data-starter、framework-config-starter)。
-
基础配置:在Nacos中创建业务配置集(data-id:business-smart-office.properties),配置数据库连接、Redis地址、服务名称等核心参数,启动项目验证基础能力是否生效。
Step 2:按DDD思想开发核心业务
-
业务模块分层:在业务项目中创建domain(领域模型/服务)、application(应用服务)、infrastructure(数据持久化)、api(Controller)目录,遵循DDD分层规范。
-
核心逻辑开发:在domain层定义业务模型(如办公设备模型)与领域服务(如设备状态校验逻辑);在application层编排业务流程(如“设备预约→权限校验→预约确认”);在api层提供RESTful接口,对外暴露业务能力。
-
复用框架基础能力:调用framework-auth-starter的权限注解(如@RequiresPermission)实现接口鉴权;调用framework-data-starter的标准化接口实现数据读写;复用framework-common-starter的工具类完成通用功能开发。
Step 3:按需引入扩展模块与能力
-
扩展模块引入:若业务需要物联网设备控制能力,添加framework-iot-adapter-starter依赖,在Nacos配置MQTT服务器地址,直接使用框架封装的协议适配接口;若需要智能分析能力,引入framework-ai-starter,配置大模型参数,调用标准化大模型接口。
-
扩展口对接:若需要大屏可视化展示办公数据,通过framework-ext-api-starter的大屏可视化扩展口,对接ECharts组件,调用框架提供的标准化数据渲染接口,快速实现可视化页面开发。
Step 4:测试与上线运维
-
接口测试:使用Postman调用业务接口,通过framework-auth-starter生成的Token进行鉴权,验证业务逻辑的正确性与接口的规范性。
-
自动化部署:引入framework-devops-starter,配置GitLab CI/CD流程,实现代码提交后自动构建、测试与部署。
-
运维监控:启用framework-log-starter实现全链路追踪,在框架监控面板配置业务指标(如设备预约成功率),设置异常告警规则,保障业务稳定运行。
(三)业务扩展注意事项
-
模块引入遵循“按需原则”,仅引入业务必需的模块,避免引入冗余模块导致架构过重。
-
严格遵循框架的接口规范与数据模型规范,确保业务模块与框架的兼容性。
-
业务开发过程中若需新增扩展能力,优先通过框架预留的扩展口对接,不直接依赖第三方组件,保障框架的可维护性。
四、第三方接入手册:标准化对接流程与规范
框架通过标准化扩展口与接口规范,支持大数据、大屏可视化、物联网设备等各类第三方能力的快速接入,本手册提供通用对接流程与专项对接规范。
(一)通用接入原则
-
轻量适配原则:第三方接入需遵循框架的轻量特性,避免引入过重依赖,影响框架整体性能。
-
标准化接口原则:所有接入均通过框架提供的标准化接口实现,不允许直接操作框架核心模块或数据。
-
权限隔离原则:第三方接入需申请独立的接入账号与权限,遵循框架的统一权限管控规范,保障数据安全。
(二)通用接入流程
Step 1:接入需求确认与账号申请
-
需求提交:第三方对接方向框架运维团队提交接入需求,明确接入类型(如大数据、大屏可视化)、业务场景、接口需求与性能要求。
-
需求评审:框架团队对需求进行评审,确认接入可行性、适配方案与对接接口,输出需求评审报告。
-
账号申请:第三方对接方提交接入账号申请,框架团队配置专属账号与权限(如接口调用权限、数据访问权限),提供账号信息与接入密钥。
Step 2:接口对接与开发适配
-
文档获取:第三方对接方从框架文档中心获取对应扩展口的接口文档,包含接口地址、请求参数、响应格式、错误码等信息。
-
开发适配:基于接口文档开发对接代码,实现第三方能力与框架接口的适配。框架支持RESTful接口调用,请求与响应均采用JSON格式,统一包含code(状态码)、msg(提示信息)、data(返回数据)字段。
-
本地测试:第三方对接方在本地环境进行接口联调测试,验证接口调用的正确性、数据传输的准确性与性能达标情况。
Step 3:联调测试与上线验证
-
测试环境联调:框架团队提供测试环境,第三方对接方部署对接代码,与框架进行全流程联调,排查对接问题。
-
性能与安全测试:框架团队对对接接口进行性能测试(如并发量、响应时间)与安全测试(如权限校验、数据加密),确保满足企业级要求。
-
上线申请与验证:测试通过后,第三方对接方提交上线申请,框架团队审核通过后部署至生产环境,进行上线验证,确认对接功能正常运行。
Step 4:运维监控与迭代优化

-
运维配置:框架团队配置对接接口的监控指标(如调用成功率、响应时间),设置异常告警规则,及时响应对接故障。
-
问题反馈与优化:第三方对接方在使用过程中若遇到问题,可通过框架运维平台提交反馈,框架团队协同排查并优化;若需新增对接功能,可提交需求迭代申请。
(三)专项对接规范示例
1. 大数据组件(Hadoop/Spark)接规范
-
接入扩展口:通过framework-ext-api-starter的大数据扩展口对接,接口地址:/api/v1/ext/bigdata。
-
数据交互格式:支持JSON、Parquet等格式,数据传输采用加密通道,确保数据安全。
-
适配要求:需兼容框架的数据存储规范,支持数据同步任务的配置与调度,提供数据同步状态的查询接口。
2. 大屏可视化组件(ECharts/DataV)接规范
-
接入扩展口:通过framework-ext-api-starter的大屏可视化扩展口对接,接口地址:/api/v1/ext/visualization。
-
数据渲染要求:框架提供标准化数据集合,第三方可视化组件需适配该数据格式,支持动态数据刷新与交互操作。
-
前端适配:需兼容框架的前端组件库风格,保障多终端可视化页面的响应式展示。
3. 物联网设备接规范
-
接入扩展口:通过framework-iot-adapter-starter的MQTT协议适配接口对接,MQTT服务器地址:tcp://{framework-ip}:1883。
-
设备认证:设备接入需携带框架分配的设备ID与密钥,通过MQTT的用户名/密码认证机制完成接入。
-
数据格式:设备上报数据与接收指令均采用JSON格式,遵循框架定义的物联网数据规范,包含设备ID、时间戳、数据类型、数据内容等字段。
五、框架的价值意义:赋能企业智能化转型的核心支撑
轻量渐进式企业级智能化平台框架的构建,对企业智能化转型具有重要的价值意义,主要体现在以下三个方面:
(一)降低开发成本,提升开发效率
框架通过基础能力集约化与模块标准化封装,避免了企业重复开发基础功能的问题;Spring Boot Starter自动配置特性简化了模块接入流程,开发人员可快速复用框架能力,专注于核心业务逻辑开发,大幅提升开发效率,降低人力与时间成本。
(二)支撑业务灵活迭代,适配企业发展需求
框架的轻量渐进式特性与灵活扩展能力,可适配企业不同发展阶段的业务需求,从基础业务到智能业务,从单一业务到多元化业务,均能通过模块按需引入与扩展口对接快速实现,支撑业务的灵活迭代与创新发展,帮助企业快速响应市场变化。
(三)保障系统稳定可靠,降低运维风险
框架具备完善的运维保障能力,通过自动化部署、全链路监控、数据备份等功能,降低了系统部署与运维的复杂度;标准化的接口规范与开发规范,保障了系统的稳定性与可维护性;权限管控与数据加密机制,提升了系统的安全性,为企业业务的稳定运行提供核心支撑。
结语:轻量渐进式企业级智能化平台框架以业务为核心、技术为支撑,通过科学的设计思想、完善的核心能力与标准化的实践指南,为企业智能化转型提供了高效、灵活、可靠的解决方案。未来,随着技术的不断发展与业务需求的持续迭代,框架将持续优化扩展,进一步赋能企业数字化转型,助力企业实现高质量发展。
5

被折叠的 条评论
为什么被折叠?



