1、需要的文件
2、 文件“Proteus软件”的安装
参考:proteus7.8的安装、破解、汉化教程https://jingyan.baidu.com/article/86f4a73ebcae9537d6526921.html
3、“MDK”,“Keil5安装文件”
参考:MDK5安装破解以及安装stm32与C51支持包(附安装包)
https://blog.youkuaiyun.com/qq_41639829/article/details/81813992
- 注意:“Keil5安装文件”中只用keygen.exe即可。这个是用来生成注册码的。原来MDK文件夹里的太老了(从上面链接中可以看到原来的注册码只能到2020年,现在“Keil5安装文件”文件夹中的这个注册码可以到2023年)。
- 如果没有keygen这个文件,重新在压缩包中解压,因为可能被当成病毒删除了。
4、Proteus与keil联合仿真
熟悉Proteus
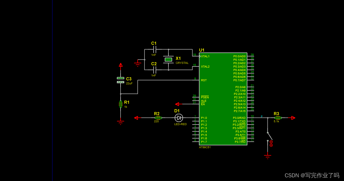
打开Proteus,如图,

- 图中最左侧标记了几处,元件库,端点,和探针。
- 元件初始化为空,需要自己添加,点P,打开搜索框添加。
- 参考:常用的元器件中英文对照表http://wenku.baidu.com/view/fdcefefdc8d376eeaeaa31fe.html
- 几个常用的元件名称如下:
- 电池组BATTERY
- 按键BUTTON
- 电容CAP
- 晶振CEYSTAL
- 发光二极管LED
- 黄色发光二极管LED-YELLOW(其他颜色类似)
- 电阻RES
- 开关SWITCH
- 单片机80C51、AT89C51
- 数码管 7REG 共阳极CA 共阴极CC
- 端点包含电源VCC和接地GND
- 电源为POWER
- 接地为GROUND
第一步:从proteus选取所需元件进行绘图

第二步:勾选远程编译监视器

第三步:在keil中编写单片机程序并输出hex文件
-
参考:用keil软件编写单片机程序的步骤
-
https://jingyan.baidu.com/article/2a138328aba088074a134f20.html
-
keil输出hex文件:

第四步:配置proteus,联系keil和proteus
- 回到proteus,双击对应的单片机,如AT89C52,然后在Program File中选择在keil中编译完成的.hex文件即可。

第五步:proteus和keil联合仿真
- 点击proteus左下角:
- 第一个为开始仿真,最后一个停止仿真
参考链接:
1、Proteus与keil联合仿真
- https://blog.youkuaiyun.com/Jayuee/article/details/106258587
2、初学单片机:Proteus介绍、Proteus与Keil联调(Windows10环境下)
- https://www.cnblogs.com/flowerbirds/p/10658350.html
本文详细介绍了如何安装Proteus和MDK5,以及如何进行Proteus与Keil的联合仿真。首先,提供了安装这两个软件的参考资料,接着讲解了在Proteus中选取元件和配置单片机的过程,再介绍了在Keil中编写单片机程序并生成.hex文件的方法。最后,阐述了如何在Proteus中连接Keil并开始仿真。
8613

被折叠的 条评论
为什么被折叠?



