智能门锁的识别技术中,密码几乎成为标配功能。相比机械按键的触控方式,电容式触控方式可以在加上一层玻璃甚至金属一体成型之后与用户进行交互,由于进行了物理性隔离,使得外壳更具完整性,物理上安全性更佳。

目前做触摸方案的产商有很多,国外的有ADS、Cypress、synaptics等,国内的有合泰、海砾创、贝特莱、敦泰、泰凌微等。在电容触控方式中,分为自容、互容触控方案。
自容方案:使用一个引脚,利用引脚和电源地之间电容的容量变化进行测量

互容方案:利用两个电极之间的电容容量变化进行测量

自容方案简单,计算量小,但速度慢;互容方案相对复杂,但可支持多点触控,速度快。智能门锁为分立式按键,因此一般采用自容式的触摸芯片方案。
在触摸感应系统中所有电容的计算都符合平行板电容公式:

在触摸芯片中,实现电容式感应触摸识别的常用电路主要由:驰张振荡电路、电荷转移电路、CDC电容转数字信号电路;
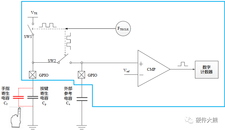
电荷迁移电路原理

以爱矽半导体科技的一款电容式触控传感架构为例,
-
SW1关闭,SW2打开,Vtk对Cp充电;
-
SW1打开,SW2关闭,Cp的电容向Cx放电,Cx上的电压缓慢上升;
-
重复步骤1-2,当Cx的电压升高大于Vref时,比较器输出翻转信号;
-
随着Vtk对Cp的充电和Cp对Cx放电次数增加,Cx上的电平不断抬高,当有触摸按键时,外围环境的寄生电容变大,Cp变为Cp+Cf,Cx电压升高到Vref的时间将缩短,于是通过检测数字计数器统计的充放电次数变化,即可判断是否发生触控按键动作
CDC电容转数字信号电路原理

CDC,即Capacitor digital conversion的英文缩写,使用IC内部电流源对内部、外部电容进行充电,在各自电容上产生一定的电压,并将两个电压进行差分放大后使用高精度ADC采样,由于人体的触摸会引起外部电容的变化并导致差分电压的改变,通过监测差分电压的改变并把该变化量转换为数字信号,转换后的数字信号经过硬件低通和DSP处理,最后获得触摸感应判断。
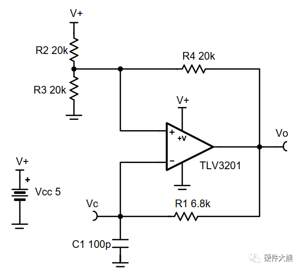
驰张振荡电路原理

驰张振荡电路以所选的频率生成方波,设定R2=R3=R4,
当输出为高电平,上跳变点为Vs=R3/((R2//R4)+R3)=2/3Vs;
当输出为低电平,上跳变点为Vs=(R3//R4)/((R3//R4)+R2)=1/3Vs;

基于驰张振荡电路,触摸IC内部使用定时器对电容充电时间进行测量或者定时检测对应的电容电压是否达到阈值,使用充电时间进行监测要求每个电极都需要一个输入捕获通道,而监测电压阈值则没有这个限制,监测电压阈值更适用于需要多电极的场合,其测量的精度取决于执行一次完整的软件查询需要的CPU周期数,但这种方法会由于多次测量带来一些抖动。

原创不易,若有转载需求,务必告知!
如果我的文字对你有所启发或帮助,
“点赞\转发”是对我最大的支持
推荐阅读:
智能门锁触控技术解析
本文介绍了智能门锁中电容式触控方案的工作原理,包括自容和互容方案,以及电荷迁移电路、CDC电容转数字信号电路和驰张振荡电路的详细机制。探讨了在智能门锁中一般采用自容式触摸芯片方案的原因。
2991

被折叠的 条评论
为什么被折叠?



