一、功能简介
项目名:基于单片机的车内环境监测系统设计
项目编号:dz-932
单片机:STM32F103C8T6
功能简介:
1、通过人体检测模块检测当前车内是否有人;
2、通过温度检测模块检测当前环境的温度;
2、通过MQ-3检测当前车内的酒精含量;
3、通过MQ-7检测当前车内的CO含量;
4、当检测到车内有人,检测到温度大于最大值或者酒精浓度大于最大值或者CO浓度大于最大值,自动控制车窗打开;声光报警同时语音提醒(温度小于最小值声光报警语音提醒不开车窗);
5、通过按键可以设置酒精最大值和CO最大值温度最大值最小值;
6、通过 OLED 显示屏显示测量数据;
7、通过蓝牙模块将测量数据发送到手机端,手机端可设置各阈值,另外,手机端可控制车窗的开关。
二、系统框图设计
绘制软件:VISIO
本设计以STM32F103C8T6单片机为核心控制器,构建一个基于单片机的车内环境检测系统。由三部分组成:中控、输入和输出:输出由STM32F103C8T6单片机组成;
输入部分由以下模块组成:第一部分是人体检测模块,用于检测当前车内是否有人;第二部分是温度检测模块,用于检测车内温度;第三部分是MQ_3酒精检测模块,用于检测车内是否有酒精含量,第四部分是MQ_7CO检测模块,此模块用于检测车内CO含量;第五部分是语音播报模块,当异常状态下进行语音播报;第六部分是按键模块,用于设置阈值;第七部分是供电模块,为系统提供稳定的电源支持。
输出部分由以下模块组成:第一部分是OLED显示模块,用于显示当前的温度值,酒精,CO以及车窗的开关;第二部分是语音播报模块,当温度小于最小值时进行播报;
除此之外蓝牙模块可以作为输入和输出:获取当前的测量值,设置其阈值的上下限,以及控制步进电机的开关;

三、32实物图
单片机型号:STM32F103C8T6
板子为绿色PCB板,两层板,厚度1.2,上下覆铜接地。元器件基本上为插针式,个别降压芯片会使用贴片式。
供电接口:TYPE-C
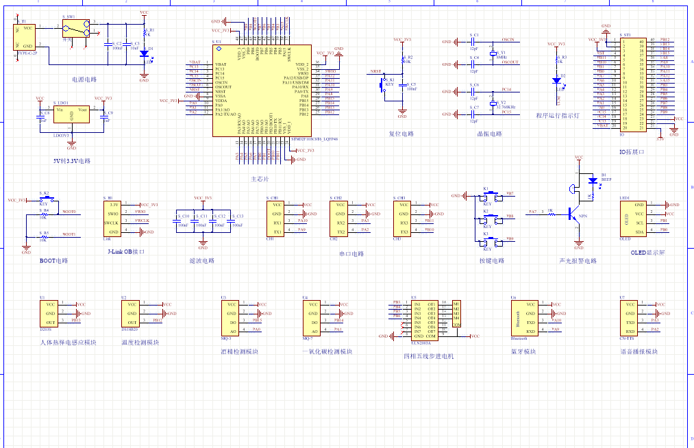
四、原理图
软件版本:AD2013
电路连线方式:网络标号连线方式
注意:原理图只是画出了模块的引脚图,而并不是模块的内部结构原理图
五、PCB图
由原理图导出,封装很大一部分都是作者自己绘制,不提供封装库,只提供连接好的源文件。中间有一个项目编号,隐藏在单片机底座下,插入单片机后不会看到。
两层板,上下覆铜接地。
六、部分程序展示
软件版本:keil5
逻辑程序和驱动程序分开,分布于main.c和其他.c文件
/**********************************
函数名:显示函数
传参值:无
返回值:无
**********************************/
void Display_Function(void)
{
if(time_num % 10 == 0)
{
switch(display_num) //根据不同的显示界面,显示不同的内容
{
case 0: //界面0:显示测量值
Oled_ShowCHinese(1,0,"温度:");
sprintf(display_buf,"%.1fC ",temp_value);
Oled_ShowString(1,6,display_buf);
Oled_ShowCHinese(2,0,"酒精:");
sprintf(display_buf,"%dppm ",C2H6O_value);
Oled_ShowString(2,6,display_buf);
Oled_ShowString(3,2,"CO:");
sprintf(display_buf,"%dppm ",CO_value);
Oled_ShowString(3,6,display_buf);
if(flag_bujin_state == 1)
{
Oled_ShowCHinese(4,0,"车窗:打开");
}
else
{
Oled_ShowCHinese(4,0,"车窗:关闭");
}
基于STM32的车内环境监测系统
383

被折叠的 条评论
为什么被折叠?



