功能介绍:采用51单片机作为主控CPU,LCD1602显示水位,SRF04超声波采集水位高度,可以通过按键设置水位高度,超过水位上限值蜂鸣器进行报警,并且通过串口可以将数据上发到电脑串口助手,SRF04超声波传感器的工作原理是通过发射超声波信号,接收反射信号,计算时间差来确定距离。它广泛应用于机器人、智能家居、无人机等领域。全部资料都经过实物验证,程序有中文注释,新手容易看懂,资料分享下载链接:设计资料合集
13-基于51单片机超声波水位测量报警系统(程序+原理图+元件清单全套资料)


void Delay_ms(int jj) //延时函数
{
int ii; //延时变量
while(jj--)//延时n毫秒
for(ii=0;ii<116;ii++);//延时1毫秒
}
void Conut(void) //测量函数
{
time=TH0*256+TL0; //距离计数
TH0=0; //定时器清零
TL0=0; //定时器清零
S=(time*1.87)/10; //算出来是CM、转换
if((S>=7000)||flag==1) //超出测量范围显示“-”
{
flag=0; //数据无效标志
}
else
{
Table1[0]= S/1000+0X30; //显示当前值
Table1[1]= S/100%10+0X30; //显示当前值
Table1[2]= S/10%10+0X30; //显示当前值
Table1[3]= '.'; //显示当前值
Table1[4]= S%10+0X30; //显示当前值
}
}
void delayms(unsigned int x)
{
unsigned int i;
while(x--)
for(i=125;i>0;i--);
}
/*
* UART 发送一字节
*/
void UART_send_byte(char dat)
{
SBUF = dat; //发送
while (TI == 0); //等待发送完毕
TI = 0; //清发送完毕中断请求标志位
}
/*
* UART 发送字符串
*/
void Send_Str(unsigned char *buf)
{
while (*buf != '\0')
{
UART_send_byte(*buf++);
}
}
void Send_DATA(char *buffer)
{
Send_Str(buffer);//发送数据
Send_Str("\r\n");
delayms(50);
}
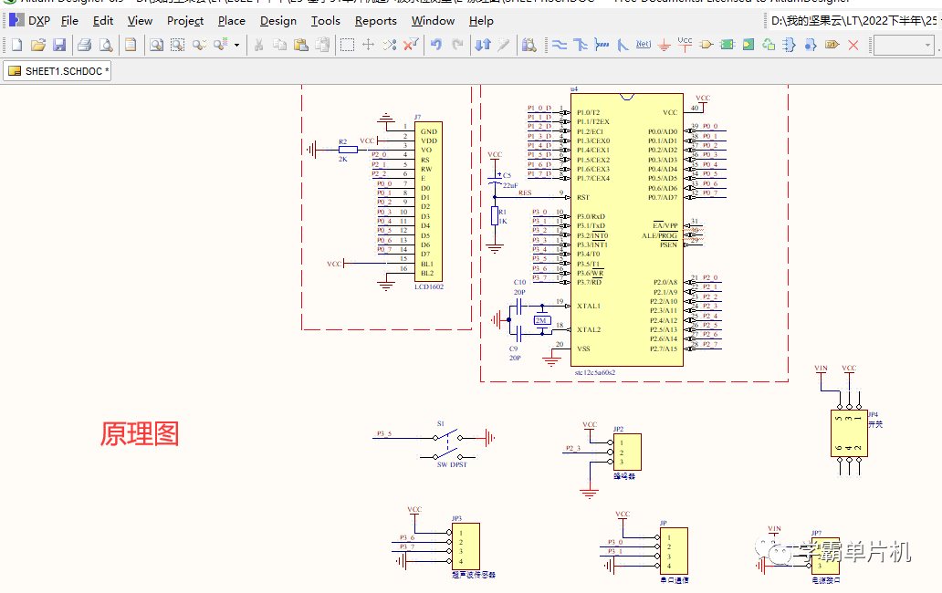
下面是原理图展示:



51单片机最小系统介绍
单片机(Microcontrollers)是一种集成电路芯片,是采用超大规模集成电路技术把具有数据处理能力的中央处理器CPU、随机存储器RAM、只读存储器ROM、多种I/O口和中断系统、定时器/计数器等功能(可能还包括显示驱动电路、脉宽调制电路、模拟多路转换器、A/D转换器等电路)集成到一块硅片上构成的一个小而完善的微型计算机系统,在工业控制领域广泛应用。从上世纪80年代,由当时的4位、8位单片机,发展到现在的300M的高速单片机。本文的单片机特指51单片机,具体芯片型号是 AT89C52。需注意STC89C51,STC89C52,AT89C51,AT89C52都是51单片机的一种具体芯片型号。
最小系统组成:
51单片机最小系统:单片机、复位电路、晶振(时钟)电路、电源
最小系统用到的引脚
1、主电源引脚(2根)
VCC:电源输入,接+5V电源
GND:接地线
2、外接晶振引脚(2根)
XTAL1:片内振荡电路的输入端
XTAL2:片内振荡电路的输出端
3、控制引脚(4根)
RST/VPP:复位引脚,引脚上
复位电路
一般来说,在电路图中,电容的的大小是10uf,电阻的大小是10k。(不特指本电路,具体参数看仿真图)
在5V正常工作的51单片机中小于1.5V的电压信号为低电平信号,而大于1.5V的电压信号为高电平信号。可以算出电容充电到电源电压的0.7倍,即电容两端电压为3.5V、电阻两端电压为1.5V时,需要的时间约为T=RC=10K*10UF=0.1S。
也就是说在单片机上电启动的0.1S内,电容两端的电压从0-3.5V不断增加,这个时候10K电阻两端的电压为从5-1.5V不断减少(串联电路各处电压之和为总电压),所以RST引脚所接收到的电压是5V-1.5V的过程,也就是高电平到低电平的过程。
单片机RST引脚是高电平有效,即复位;低电平无效,即单片机正常工作。所以在开机0.1S内,单片机系统RST引脚接收到了时间为0.1S左右的高电平信号,所以实现了自动复位。
在单片机启动0.1S后,电容C两端的电压持续充电为5V,这是时候10K电阻两端的电压接近于0V,RST处于低电平所以系统正常工作。当按键按下的时候,开关导通,这个时候电容两端形成了一个回路,电容被短路,所以在按键按下的这个过程中,电容开始释放之前充的电量。随着时间的推移,电容的电压在0.1S内,从5V释放到变为了1.5V,甚至更小。根据串联电路电压为各处之和,这个时候10K电阻两端的电压为3.5V,甚至更大,所以RST引脚又接收到高电平。单片机系统自动复位。
该系统使用51单片机控制,结合SRF04超声波传感器测量水位,LCD1602显示器显示实时水位,超限则触发蜂鸣器报警。用户可设置水位上限,数据还能通过串口发送至电脑。资料包括程序、原理图和元件清单,适合初学者学习。
1740

被折叠的 条评论
为什么被折叠?



