随着社会经济的不断发展,中小企业与个人之间的资金需求日益频繁,传统的借贷渠道存在信息不透明、对接效率低、信任机制薄弱等问题,亟需建立一个高效、安全、可控的线上借贷对接平台。为提升资金供需匹配效率与平台服务质量,设计并实现了一个基于Spring Boot的资金借贷对接平台,系统主要面向需求方、提供方及管理员三类用户,通过信息发布、文书管理、评论互动、账户管理等功能,实现借贷信息的透明化与操作流程的规范化。需求方可发布借款意向、上传相关文书材料、收藏并管理感兴趣的供方信息;提供方则可展示资金提供能力、查看借款需求并进行交互;管理员可对平台用户、借贷信息、系统资源进行全局监管,确保平台运行的合规与数据安全。平台采用Spring Boot作为后端开发框架,结合MyBatis实现数据持久化,前端基于Vue构建交互界面,系统在分析实际借贷场景需求的基础上,完成了角色权限划分、核心功能设计与模块集成,具备结构清晰、功能完整、交互流畅等特点。平台的建设有效解决了传统借贷对接中存在的信息孤岛与信任障碍问题,为中小资金对接提供了可行的技术路径与实践支撑,具有良好的推广价值和应用前景。
关键词:资金借贷对接平台;Spring Boot;Java;MySQL;
Abstract
With the continuous development of the social economy, the demand for funds between small and medium-sized enterprises and individuals is becoming increasingly frequent. Traditional lending channels have problems such as information opacity, low docking efficiency, and weak trust mechanisms. It is urgent to establish an efficient, secure, and controllable online lending docking platform. In order to improve the efficiency of matching fund supply and demand and the quality of platform services, a Spring Boot based fund lending docking platform has been designed and implemented. The system mainly targets three types of users: demanders, providers, and administrators. Through functions such as information publishing, document management, comment interaction, and account management, it achieves transparency of lending information and standardization of operation processes. The demander can publish loan intentions, upload relevant documents and materials, collect and manage interested supplier information; The provider can demonstrate their ability to provide funds, view loan requirements, and interact with each other; Administrators can exercise global supervision over platform users, lending information, and system resources to ensure compliance and data security in platform operations. The platform adopts Spring Boot as the backend development framework, combined with MyBatis to achieve data persistence. The frontend is built on Vue to create an interactive interface. Based on the analysis of actual lending scenarios, the system has completed role permission division, core function design, and module integration, with clear structure, complete functionality, and smooth interaction. The construction of the platform effectively solves the problems of information silos and trust barriers in traditional lending docking, providing feasible technical paths and practical support for the docking of small and medium-sized funds, and has good promotion value and application prospects.
Keywords: fund lending docking platform; Spring Boot; Java; MySQL;
目 录
1 前 言
1.1研究背景及意义
在当前经济结构多元化与社会融资需求持续增长的背景下,传统金融机构在满足小额、灵活、高频的借贷需求方面存在流程繁琐、审核周期长、门槛高等限制。大量中小企业与个体用户在急需资金支持的情况下,往往难以及时获得有效金融服务,形成了资金需求的“长尾效应”。与此同时,社会中分散的闲置资金无法得到有效整合与安全投放,资金流转效率较低,市场供需不平衡问题日益突出。信息不对称、信任关系缺失、沟通渠道单一等因素进一步制约了借贷双方的高效对接。在这一背景下,基于互联网技术构建一个集中管理、透明可控、流程规范的资金借贷对接平台,成为解决资金对接瓶颈与提升资源配置效率的重要手段。线上化的借贷服务不仅可以降低交易成本,还能通过系统化流程优化匹配机制,增强资金流通的灵活性与安全性,为多类型资金供需主体提供新的连接方式与交易模式。
构建一个信息公开、功能完整、角色分明的借贷对接系统,有助于打破传统融资方式中的信息壁垒,提升资金流转效率与市场活力。通过技术手段实现需求方与提供方之间的精准对接,不仅优化了借贷流程,还为借贷双方建立起便捷、可信、可控的交互环境。系统的角色权限划分机制保障了不同用户在平台中的数据安全与操作规范,提升了平台整体运行的稳定性与可信度。功能模块如需方信息发布、供方资源展示、文书资料管理、互动评论等环节,为平台构建起完整的资金对接生态链。在政策逐步放宽民间融资渠道、推动普惠金融发展的趋势下,开发和推广资金借贷对接平台具有显著的现实价值。通过标准化系统平台的建设,不仅可以促进社会资金的合理配置,也为小微企业和个体用户提供了更具可行性与灵活性的融资通道,为金融服务模式创新提供了应用基础和发展方向。
1.2国内外研究现状
1.2.1国内研究现状
在国内,互联网金融平台近年来快速发展,资金借贷对接类系统逐渐成为金融科技的重要分支。代表性平台如拍拍贷、宜人贷、微贷网等,通常采用信息中介模式搭建借贷桥梁。拍拍贷通过用户信用行为数据建立评分体系,帮助出借人与借款方达成匹配;宜人贷则通过简化审核流程与风险分级控制,提升平台整体风控能力;微贷网在平台构建中引入了车辆抵押等担保方式,拓宽了服务范围。部分高校与科研机构也在小额借贷系统研究中提出角色划分、数据建模、交易流程标准化等技术方案,为系统平台的功能完善提供了理论支持。但在用户准入管理、信息对称机制及风控体系建设方面仍存在优化空间。
1.2.2国外研究现状
在国外,资金借贷平台的建设起步较早,功能体系较为成熟,代表平台包括LendingClub、Prosper、Zopa等。这些平台通过引入用户信用评估机制与借贷撮合模型,提升了资金对接的效率与透明度。以LendingClub为例,其平台构建了基于用户信用评分的风险控制模型,通过在线审核、标准化流程与系统撮合帮助出借人与借款人实现直接交易。Prosper平台则重点发展用户评级与分散出借策略,在控制风险的同时提高资金流转效率。Zopa在服务流程上引入了自动化审批机制,简化操作流程,提升服务体验。国外平台通常注重借贷流程规范、风险控制算法与用户体验设计,整体运行机制较为成熟,形成了标准化的在线融资服务模式。
国外在借贷平台建设方面积累了丰富经验,平台功能模块完整、风险控制体系成熟,国内平台虽起步稍晚但发展迅速,系统结构逐步完善,实践应用广泛。尽管当前平台在功能实现与服务流程方面已取得一定成果,但在灵活性、精准匹配与数据管理能力上仍有提升空间,借贷平台建设仍具有广阔的研究价值与实际意义。
1.3论文结构与章节安排
本文共分为七章,章节内容安排如下:
第一章:前言,主要介绍资金借贷对接平台领域研究的背景和意义,概述研究的现状和系统特点。
第二章:关键技术,主要探讨和说明实现资金借贷对接平台的关键技术。
第三章:系统分析,主要从资金借贷对接平台的可行性、功能、性能等方面进行分析,为后续系统设计提供理论支持。
第四章:系统设计,主要对资金借贷对接平台功能模块、数据库进行功能设计。
第五章:系统实现,主要介绍了资金借贷对接平台各个用户的功能、系统界面的实现。
第六章:系统测试,主要对资金借贷对接平台进行测试,验证功能完整性、稳定性和安全性,评估系统在实际运行中的性能表现。
第七章:结束语。总结全文研究内容,提出对资金借贷对接平台领域未来发展的展望和建议,指出研究的不足和可优化之处,为相关领域的进一步探索提供参考。
2 关键技术
2.1Java
Java是一种跨平台的编程语言,广泛用于开发各种类型的应用程序,包括Web应用、移动应用和大型软件系统。在资金借贷对接平台中,Java通常用于后端开发,提供强大的处理能力和稳定性。同时Java是一种面向对象的编程语言,支持封装、继承和多态等特性,使代码更易于维护和重用。还拥有丰富的标准库和第三方框架,如Spring、Hibernate等,可以大大提高开发效率。
2.2B/S模式
B/S(Browser/Server)架构是一种基于浏览器和服务器的应用架构模式。它以Web浏览器作为客户端,服务器端通过Web技术提供应用服务。客户端通过浏览器与服务器进行交互,用户无需安装专门的客户端应用程序,只需要通过互联网连接即可访问应用程序[1]。在B/S架构中,客户端主要承担用户界面的呈现和基本的输入输出功能,而核心的业务处理、数据存储等操作则由服务器端完成。这种架构的核心优势在于无需在每个客户端机器上安装或更新软件,只要用户的浏览器符合要求,就可以使用系统。
B/S(Browser/Server)架构是一种网络架构模型,其主要特点是客户端通过浏览器与服务器进行通信,所有的业务逻辑和数据处理都在服务器端完成,客户端仅负责展示数据[2]。B/S架构本质上是一种客户端-服务器模式的变体,它通过将传统的C/S(Client/Server)架构中的客户端功能移到浏览器中,简化了客户端的开发和维护工作。在B/S架构中,用户通过浏览器发送请求,浏览器负责展示从服务器获取的数据,服务器则处理请求并返回响应。该架构避免了安装和配置客户端软件的麻烦,也减少了对客户端硬件的依赖,适合于需要大规模部署和跨平台支持的应用系统。
B/S模式三层结构图如图2-1所示。

图2-1 B/S模式三层结构图
2.3Spring Boot框架
SpringBoot是一个用于简化Spring应用开发的开源框架,通过减少开发人员配置和依赖的复杂性,使得开发者能够快速构建基于Spring的生产级应用。SpringBoot基于Spring框架之上,提供了一种自配置的方式,使得开发者可以以最少的配置来启动和开发Spring应用[3]。它通过约定优于配置的原则,将常见的配置预设,使得开发人员能够聚焦于业务逻辑的实现,而不必过多关注繁琐的配置和环境搭建。
SpringBoot框架的核心特点之一是其自动配置功能。它能够根据项目中已存在的类和库,自动推断出开发环境的配置需求,减少了手动配置的工作量。SpringBoot还提供了嵌入式Web服务器支持(如Tomcat、Jetty等),使得应用可以以独立的Java应用形式运行,不再依赖外部的Web容器。这种特性使得SpringBoot特别适合于微服务架构的构建。SpringBoot还通过其提供的启动器(Starters)简化了常见功能的集成,例如数据库连接、消息队列、缓存、认证与授权等,从而提升了开发效率[4]。
Vue.js是一款用于构建用户界面的渐进式JavaScript框架,提供一种灵活而高效的方式来开发单页面应用(SPA)。Vue的设计理念是通过尽量简化开发过程,提供一种声明式的方式来构建用户界面[5]。Vue.js通过数据驱动的视图模型,允许开发者以声明式语法绑定数据与视图,使得应用的状态和界面表现更加简洁和可维护。它的核心思想是通过组件化开发将复杂的UI拆分为可重用的独立模块,从而提升了代码的模块化、可维护性和可扩展性。
Vue.js具备响应式数据绑定和虚拟DOM的特性。响应式数据绑定意味着当数据变化时,Vue会自动更新与之绑定的DOM元素,从而实现视图的实时更新。虚拟DOM则是Vue.js的一种优化手段,通过将对DOM的操作抽象为一个虚拟的DOM树来提高性能,减少实际DOM操作的开销[6]。Vue还提供了丰富的插件和工具,如Vue Router用于路由管理,Vuex用于状态管理,方便开发者构建复杂的前端应用。Vue的灵活性和简洁性使其成为现代Web开发中常用的前端框架之一。
2.5MySQL
MySQL是一种开源的关系型数据库管理系统(RDBMS),基于SQL(结构化查询语言)进行数据操作。作为一个被广泛使用的数据库系统,MySQL具有高度的性能、可扩展性和可靠性。MySQL使用表格结构来存储数据,每个表由多个列和行组成,数据通过SQL查询语言进行操作[7]。MySQL支持多种数据类型,如整数、浮动小数、字符串、日期等,以满足不同应用场景对数据存储的需求。在实际应用中,MySQL通常用于存储和管理结构化数据,通过索引、视图、触发器等功能提升数据查询的效率和数据的完整性。
MySQL支持ACID事务特性(原子性、一致性、隔离性、持久性),确保数据库操作的可靠性和数据的一致性。它还支持多种存储引擎,其中InnoDB是最常用的存储引擎,具备事务支持、行级锁定和外键约束等特性,适用于高并发、高可靠性的数据存储需求。MySQL可以通过主从复制、分区和分库分表等技术实现横向扩展,以应对大规模数据存储和高负载的应用需求。MySQL还具有灵活的权限管理机制,支持用户角色管理、细粒度的权限控制等,保障数据的安全性。
3 系统分析
3.1可行性分析
在设计与开发基于SpringBoot框架的资金借贷对接平台时,需要从多个方面进行全面的可行性分析,以确保项目的顺利实施和高效运行。以下从技术可行性、操作可行性和社会可行性三个方面进行分析.
3.1.1技术可行性
从技术可行性来看,系统采用Spring Boot作为核心框架,具备模块化开发、高并发处理与良好扩展性,能够支撑多角色、多功能并发操作。MyBatis用于实现数据持久化,保证了平台中需方信息、供方资源、文书材料、账户数据等核心内容的安全存储与高效查询。前端以Vue构建交互界面,结合Axios实现前后端数据通信,使操作流程更为流畅。此外,通过角色权限控制机制划分管理员、需求方与提供方的使用范围,提高了系统的安全性与数据隔离能力,为平台的稳定运行提供了扎实的技术保障。
3.1.2操作可行性
从操作可行性来看,系统界面结构清晰、功能分区合理,用户能够在个人中心中便捷管理账户信息、上传文书资料、收藏对接对象并参与评论互动。需求方通过平台发布借贷需求并跟进提供方反馈,提供方可查看需求详情并进行响应,管理员负责审核信息、维护公告、管理轮播图与资讯内容,整个流程逻辑严密、操作路径明确。系统提供的功能均符合用户操作习惯,使用门槛较低,用户可在短时间内熟练掌握,便于系统推广与实际应用。
3.1.3社会可行性
从社会可行性来看,近年来资金撮合平台受到政策关注与市场认可,部分金融科技企业已积累运营经验,公众对线上借贷服务的接受度不断提升。在中小企业融资难、个体资金需求频繁的现实背景下,建立一个合规、透明的借贷对接平台能够有效缓解融资难题,提升资金流动效率。平台的建设不仅有助于推动普惠金融发展,还能促进社会信用体系建设,为资金供需双方提供公平、安全、可信的交流与交易环境,具备较强的现实基础与推广前景。
3.2功能需求分析
本资金借贷对接平台设计分三个主要用户角色:需求方用户和管理员及提供方用户。以下是对每个角色的功能需求的详细描述。
(一)管理员功能分析:
1. 后台首页
提供平台核心数据的汇总展示与管理入口,包括用户数量、信息发布量、交互记录等内容,帮助管理员全面掌握系统运行情况并进行日常运维与内容审核。
2. 系统用户管理(管理员、需求方用户、提供方用户)
实现对平台所有用户的统一管理操作,包括账户信息查看、状态变更、权限控制与异常用户处理,确保用户体系规范、安全且有序运行。
3. 需方信息管理
用于审核、修改、删除需求方发布的借贷需求信息,保证信息的真实性、完整性与合规性,防止虚假需求扰乱平台秩序。
4. 供方信息管理
对资金提供方发布的信息进行集中管理,包含审核、下架与编辑功能,确保出借方资质与发布内容符合平台标准,提升用户信任度。
5. 文书信息管理
管理用户上传的各类借贷相关文书材料,如协议书、身份验证文件等,支持查看、审核与下载,确保交易资料完整可查、信息安全可控。
6. 系统管理(轮播图管理)
对平台首页展示的轮播图进行上传、替换与排序设置,方便管理员及时更新公告、引导图与宣传内容,提升平台首页的视觉吸引力与信息传达效率。
7. 公告信息管理
发布、编辑与删除平台通知公告内容,包含政策说明、规则更新、操作指南等,确保用户及时了解系统动态与使用规范,提高平台透明度。
8. 资源管理(新闻资讯、资讯分类)
管理新闻资讯内容及分类标签,支持文章发布与更新,为用户提供金融动态、政策趋势与行业信息,增强平台内容服务能力与信息价值。
9. 权限管理
设定不同用户角色的功能访问权限与操作范围,包括功能模块授权、数据访问控制与操作日志记录,强化平台安全策略与管理规范性。
管理员用例如3-1所示。

图3-1管理员用例图
(二)需求方/提供方用户功能分析:
1.首页
需求方与提供方通过首页快速浏览平台推荐内容、借贷动态与系统更新,获取重点信息与操作入口,提高使用效率与平台参与度。
2.公告信息
双方用户可在公告信息模块查看平台发布的重要通知、操作规范与系统维护安排,确保在使用过程中掌握最新动态并遵循平台规则。
3.新闻资讯
提供政策法规、市场动态、融资技巧等内容,帮助需求方了解融资环境与策略,辅助提供方掌握资金投向趋势与风险评估依据。
4.需方信息
需求方可发布与管理自身资金需求内容,供方则通过该模块浏览借款意向、筛选对接对象并进一步联系,促成双方合作。
5.供方信息
提供方展示资金供给能力与条件,需求方则通过浏览与筛选找到合适出借方,完成初步意向对接,是借贷双方互通的重要渠道。
6.我的账户
集中展示用户基本信息、登录记录与账户设置,需求方与提供方均可修改资料、维护账户安全与查看个人认证状态,确保平台操作规范。
7.个人首页
展示用户在平台上的基本活动信息,包括发布记录、收藏信息、评论数据等内容,方便双方全面掌握个人行为轨迹与使用情况。
8.需方信息(中心)
需求方在个人中心内编辑、删除、查看自身发布的借贷请求,便于管理资金申请状态与意向内容,提升发布效率与信息准确性。
9.供方信息(中心)
提供方在中心管理自身资金发布记录与接洽情况,便于随时调整供资意向与服务范围,提高资金利用效率与对接成功率。
10.文书信息
双方用户可上传与管理借贷相关的协议、证明、授权等材料,保障交易过程中的资料完整性与审核真实性,强化平台信用基础。
11.收藏
需求方收藏感兴趣的资金提供信息,提供方收藏潜在合作的借款需求记录,便于后续对接与管理,提高匹配效率与目标明确性。
12.评论管理
用户可对合作对象进行评价并统一管理历史评论记录,查看他人反馈内容,建立公开透明的互动体系,增强信任感与平台公信力。
需求方/提供方用户用例如图3-2所示。

图3-2需求方、提供方用户用例图
3.3系统非功能性需求分析
非功能性分析是系统设计的重要组成部分,其目标是保证系统在各种负载条件下的高效、稳定和可靠。对于资金借贷对接平台的设计与实现,系统非功能性需求分析表如表3-1所示。
表3-1 非功能性需求表
| 项目 | 内容 |
| 性能 | 系统应支持至少500个并发用户访问,响应时间不超过2秒 |
| 安全性 | 用户数据需加密,系统应具备防攻击机制(如SQL注入、XSS防护) |
| 可用性 | 系统年可用性应达到99.5%,保证大部分时间能够正常访问 |
| 可维护性 | 代码易于阅读与修改,文档齐全,便于后期维护和功能扩展 |
| 扩展性 | 系统架构应支持后续功能的扩展,易于添加新模块或功能 |
| 兼容性 | 系统应支持主流浏览器(如Chrome、Firefox、Safari) |
| 用户体验 | 界面友好、简洁,操作应当简便,避免用户困惑 |
3.4系统流程分析
3.4.1程序操作流程
用户访问平台网站,可以选择进行注册或登录操作。注册成功后,用户可以使用注册的账号登录平台。登录后的用户可以进入系统功能界面,使用自己权限内的功能操作。程序操作流程图如图3-3所示。

图3-3 程序操作流程图
3.4.2登录流程
用户访问平台的网站,进入登录页面页面,入其用户名和密码,后端服务接收登录请求,验证用户提供的用户名和密码是否匹配数据库中存储的信息,验证通过即可登录成功。登录流程图如图3-4所示。

图3-4 登录流程图
3.4.3注册流程
未有账号的用户可进入注册界面进行注册操作,填写注册表格,包括用户名、密码、电子邮件等必要信息。后台系统验证并保存用户提交的信息。分配唯一用户标识符。注册成功后,用户可以使用账号密码进行登录。用户注册流程图如图3-5所示。

图3-5注册流程图
4 系统设计
4.1系统架构设计
本项目采用B/S架构,遵循MVC设计思想,采用前后端分离的方式进行架构搭建。系统主要由表示层、控制层、业务逻辑层和数据层构成,系统架构如图4-1所示。

图4-1 系统整体架构图
系统使用Spring Boot与Vue框架进行搭建,架构分为视图层、控制层、业务逻辑层、数据持久层和数据库服务器。视图层利用Vue框架和Element UI界面渲染工具构建前端页面,前端页面通过HTTP协议发送请求至控制层。控制层与业务逻辑层通过Spring Boot框架搭建,控制层接收前端请求,进行解析和数据校验,将数据传递至Service层进行业务逻辑处理。业务处理完成后,通过数据持久层访问数据库服务器,执行数据库操作,最终将结果返回至控制层,并传递至前端进行页面处理。
4.2系统功能模块设计
系统功能模块设计根据用户角色进行功能划分,构建了信息展示、账户管理、需求与供给发布、文书资料上传、评论互动、公告资讯查看及后台内容维护等核心模块,各模块之间协同运行,实现需求方与提供方之间的高效信息对接与借贷流程管理,同时通过权限控制与数据审核机制确保平台运行的安全性、稳定性与规范性。整个系统的功能模块设计如图4-2所示。

图4-2 系统功能模块图
4.3数据库设计
数据库设计是一种用于创建数据库结构的过程,通过需求分析确定数据类型和操作需求,并使用实体-关系图表达数据的实体、属性及其关系,形成概念模型。在此基础上,将概念模型转化为特定数据库系统可识别的逻辑模型,确定表结构、字段、数据类型及约束关系。数据库设计通常分为概念设计、逻辑设计两个阶段。
4.3.1概念设计
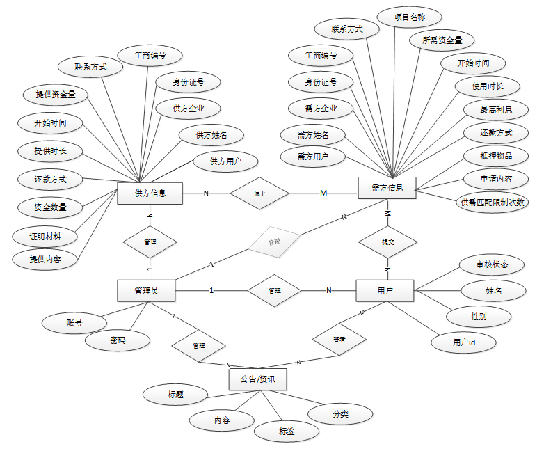
概念设计作为数据库设计的关键环节,通过高层次的抽象描述系统中的数据结构和关系,明确系统的数据需求。通常采用E-R图来展现数据的实体、属性及关系,形成逻辑完整的模型,更加清晰地表达和传达设计意图。在该阶段,需要确定关键数据实体,定义属性并表达关系类型,为数据库的逻辑设计和物理设计奠定必要基础。以下是系统总体E-R图。

图4-3资金借贷对接平台总E-R图
4.3.2逻辑设计
逻辑设计是数据库设计中的关键环节,主要任务是将概念设计中的抽象模型转化为数据库管理系统可识别的结构,确定表结构、字段名称、数据类型、主键和外键等要素,从而构建数据的逻辑框架。逻辑设计明确了数据的存储方式和关联规则,维持数据一致性与完整性,并提升查询与管理的效率。以下是系统的数据库表设计。
| 编号 | 字段名 | 类型 | 长度 | 是否非空 | 是否主键 | 注释 |
| 1 | token_id | int | 是 | 是 | 临时访问牌ID | |
| 2 | token | varchar | 64 | 否 | 否 | 临时访问牌 |
| 3 | info | text | 65535 | 否 | 否 | 信息 |
| 4 | maxage | int | 是 | 否 | 最大寿命:默认2小时 | |
| 5 | create_time | timestamp | 是 | 否 | 创建时间 | |
| 6 | update_time | timestamp | 是 | 否 | 更新时间 | |
| 7 | user_id | int | 是 | 否 | 用户编号 |
表 4-2-article(文章)
| 编号 | 字段名 | 类型 | 长度 | 是否非空 | 是否主键 | 注释 |
| 1 | article_id | mediumint | 是 | 是 | 文章id | |
| 2 | title | varchar | 125 | 是 | 是 | 标题 |
| 3 | type | varchar | 64 | 是 | 否 | 文章分类 |
| 4 | hits | int | 是 | 否 | 点击数 | |
| 5 | praise_len | int | 是 | 否 | 点赞数 | |
| 6 | create_time | timestamp | 是 | 否 | 创建时间 | |
| 7 | update_time | timestamp | 是 | 否 | 更新时间 | |
| 8 | source | varchar | 255 | 否 | 否 | 来源 |
| 9 | url | varchar | 255 | 否 | 否 | 来源地址 |
| 10 | tag | varchar | 255 | 否 | 否 | 标签 |
| 11 | content | longtext | 4294967295 | 否 | 否 | 正文 |
| 12 | img | varchar | 255 | 否 | 否 | 封面图 |
| 13 | description | text | 65535 | 否 | 否 | 文章描述 |
表 4-3-article_type(文章分类)
| 编号 | 字段名 | 类型 | 长度 | 是否非空 | 是否主键 | 注释 |
| 1 | type_id | smallint | 是 | 是 | 分类ID | |
| 2 | display | smallint | 是 | 否 | 显示顺序 | |
| 3 | name | varchar | 16 | 是 | 否 | 分类名称 |
| 4 | father_id | smallint | 是 | 否 | 上级分类ID | |
| 5 | description | varchar | 255 | 否 | 否 | 描述 |
| 6 | icon | text | 65535 | 否 | 否 | 分类图标 |
| 7 | url | varchar | 255 | 否 | 否 | 外链地址 |
| 8 | create_time | timestamp | 是 | 否 | 创建时间 | |
| 9 | update_time | timestamp | 是 | 否 | 更新时间 |
表 4-4-auth(用户权限管理)
| 编号 | 字段名 | 类型 | 长度 | 是否非空 | 是否主键 | 注释 |
| 1 | auth_id | int | 是 | 是 | 授权ID | |
| 2 | user_group | varchar | 64 | 否 | 否 | 用户组 |
| 3 | mod_name | varchar | 64 | 否 | 否 | 模块名 |
| 4 | table_name | varchar | 64 | 否 | 否 | 表名 |
| 5 | page_title | varchar | 255 | 否 | 否 | 页面标题 |
| 6 | path | varchar | 255 | 否 | 否 | 路由路径 |
| 7 | parent | varchar | 64 | 否 | 否 | 父级菜单 |
| 8 | parent_sort | int | 是 | 否 | 父级菜单排序 | |
| 9 | position | varchar | 32 | 否 | 否 | 位置 |
| 10 | mode | varchar | 32 | 是 | 否 | 跳转方式 |
| 11 | add | tinyint | 是 | 否 | 是否可增加 | |
| 12 | del | tinyint | 是 | 否 | 是否可删除 | |
| 13 | set | tinyint | 是 | 否 | 是否可修改 | |
| 14 | get | tinyint | 是 | 否 | 是否可查看 | |
| 15 | field_add | text | 65535 | 否 | 否 | 添加字段 |
| 16 | field_set | text | 65535 | 否 | 否 | 修改字段 |
| 17 | field_get | text | 65535 | 否 | 否 | 查询字段 |
| 18 | table_nav_name | varchar | 500 | 否 | 否 | 跨表导航名称 |
| 19 | table_nav | varchar | 500 | 否 | 否 | 跨表导航 |
| 20 | option | text | 65535 | 否 | 否 | 配置 |
| 21 | create_time | timestamp | 是 | 否 | 创建时间 | |
| 22 | update_time | timestamp | 是 | 否 | 更新时间 |
表 4-5-code_token(验证码)
| 编号 | 字段名 | 类型 | 长度 | 是否非空 | 是否主键 | 注释 |
| 1 | code_token_id | int | 是 | 是 | 验证码ID | |
| 2 | token | varchar | 255 | 否 | 否 | 令牌 |
| 3 | code | varchar | 255 | 否 | 否 | 验证码 |
| 4 | expire_time | timestamp | 是 | 否 | 失效时间 | |
| 5 | create_time | timestamp | 是 | 否 | 创建时间 | |
| 6 | update_time | timestamp | 是 | 否 | 更新时间 |
表 4-6-collect(收藏)
| 编号 | 字段名 | 类型 | 长度 | 是否非空 | 是否主键 | 注释 |
| 1 | collect_id | int | 是 | 是 | 收藏ID | |
| 2 | user_id | int | 是 | 是 | 收藏人ID | |
| 3 | source_table | varchar | 255 | 否 | 否 | 来源表 |
| 4 | source_field | varchar | 255 | 否 | 否 | 来源字段 |
| 5 | source_id | int | 是 | 否 | 来源ID | |
| 6 | title | varchar | 255 | 否 | 否 | 标题 |
| 7 | img | varchar | 255 | 否 | 否 | 封面 |
| 8 | create_time | timestamp | 是 | 否 | 创建时间 | |
| 9 | update_time | timestamp | 是 | 否 | 更新时间 |
表 4-7-comment(评论)
| 编号 | 字段名 | 类型 | 长度 | 是否非空 | 是否主键 | 注释 |
| 1 | comment_id | int | 是 | 是 | 评论ID | |
| 2 | user_id | int | 是 | 是 | 评论人ID | |
| 3 | reply_to_id | int | 是 | 否 | 回复评论ID | |
| 4 | content | longtext | 4294967295 | 否 | 否 | 内容 |
| 5 | nickname | varchar | 255 | 否 | 否 | 昵称 |
| 6 | avatar | varchar | 255 | 否 | 否 | 头像地址 |
| 7 | create_time | timestamp | 是 | 否 | 创建时间 | |
| 8 | update_time | timestamp | 是 | 否 | 更新时间 | |
| 9 | source_table | varchar | 255 | 否 | 否 | 来源表 |
| 10 | source_field | varchar | 255 | 否 | 否 | 来源字段 |
| 11 | source_id | int | 是 | 否 | 来源ID |
表 4-8-demand_side_information(需方信息)
| 编号 | 字段名 | 类型 | 长度 | 是否非空 | 是否主键 | 注释 |
| 1 | demand_side_information_id | int | 是 | 是 | 需方信息ID | |
| 2 | demander_user | int | 否 | 否 | 需方用户 | |
| 3 | name_of_purchaser | varchar | 64 | 否 | 否 | 需方姓名 |
| 4 | demander_enterprise | varchar | 64 | 否 | 否 | 需方企业 |
| 5 | id_number | varchar | 255 | 否 | 否 | 身份证号 |
| 6 | business_number | varchar | 64 | 否 | 否 | 工商编号 |
| 7 | contact_information | varchar | 16 | 否 | 否 | 联系方式 |
| 8 | project_name | varchar | 64 | 否 | 否 | 项目名称 |
| 9 | amount_of_funds_required | varchar | 64 | 否 | 否 | 所需资金量 |
| 10 | start_time | datetime | 否 | 否 | 开始时间 | |
| 11 | use_duration | varchar | 64 | 否 | 否 | 使用时长 |
| 12 | maximum_interest | varchar | 64 | 否 | 否 | 最高利息 |
| 13 | repayment_method | varchar | 64 | 否 | 否 | 还款方式 |
| 14 | mortgaged_items | varchar | 64 | 否 | 否 | 抵押物品 |
| 15 | proof_materials | varchar | 255 | 否 | 否 | 证明材料 |
| 16 | application_content | longtext | 4294967295 | 否 | 否 | 申请内容 |
| 17 | hits | int | 是 | 否 | 点击数 | |
| 18 | praise_len | int | 是 | 否 | 点赞数 | |
| 19 | comment_len | int | 是 | 否 | 评论数 | |
| 20 | examine_state | varchar | 16 | 是 | 否 | 审核状态 |
| 21 | paperwork_information_limit_times | int | 是 | 否 | 供需匹配限制次数 | |
| 22 | create_time | datetime | 是 | 否 | 创建时间 | |
| 23 | update_time | timestamp | 是 | 否 | 更新时间 |
表 4-9-demand_side_user(需求方用户)
| 编号 | 字段名 | 类型 | 长度 | 是否非空 | 是否主键 | 注释 |
| 1 | demand_side_user_id | int | 是 | 是 | 需求方用户ID | |
| 2 | name_of_purchaser | varchar | 64 | 否 | 否 | 需方姓名 |
| 3 | demander_gender | varchar | 64 | 否 | 否 | 需方性别 |
| 4 | collect_len | int | 是 | 否 | 收藏数 | |
| 5 | examine_state | varchar | 16 | 是 | 否 | 审核状态 |
| 6 | user_id | int | 是 | 否 | 用户ID | |
| 7 | create_time | datetime | 是 | 否 | 创建时间 | |
| 8 | update_time | timestamp | 是 | 否 | 更新时间 |
表 4-10-hits(用户点击)
| 编号 | 字段名 | 类型 | 长度 | 是否非空 | 是否主键 | 注释 |
| 1 | hits_id | int | 是 | 是 | 点赞ID | |
| 2 | user_id | int | 是 | 否 | 点赞人 | |
| 3 | create_time | timestamp | 是 | 否 | 创建时间 | |
| 4 | update_time | timestamp | 是 | 否 | 更新时间 | |
| 5 | source_table | varchar | 255 | 否 | 否 | 来源表 |
| 6 | source_field | varchar | 255 | 否 | 否 | 来源字段 |
| 7 | source_id | int | 是 | 否 | 来源ID |
表 4-11-notice(公告)
| 编号 | 字段名 | 类型 | 长度 | 是否非空 | 是否主键 | 注释 |
| 1 | notice_id | mediumint | 是 | 是 | 公告ID | |
| 2 | title | varchar | 125 | 是 | 否 | 标题 |
| 3 | content | longtext | 4294967295 | 否 | 否 | 正文 |
| 4 | create_time | timestamp | 是 | 否 | 创建时间 | |
| 5 | update_time | timestamp | 是 | 否 | 更新时间 |
表 4-12-paperwork_information(文书信息)
| 编号 | 字段名 | 类型 | 长度 | 是否非空 | 是否主键 | 注释 |
| 1 | paperwork_information_id | int | 是 | 是 | 文书信息ID | |
| 2 | contract_no | varchar | 64 | 否 | 否 | 合同编号 |
| 3 | demander_user | int | 否 | 否 | 需方用户 | |
| 4 | name_of_purchaser | varchar | 64 | 否 | 否 | 需方姓名 |
| 5 | demander_enterprise | varchar | 64 | 否 | 否 | 需方企业 |
| 6 | supplier_user | int | 否 | 否 | 供方用户 | |
| 7 | name_of_supplier | varchar | 64 | 否 | 否 | 供方姓名 |
| 8 | supplier_enterprise | varchar | 64 | 否 | 否 | 供方企业 |
| 9 | transaction_amount | varchar | 64 | 否 | 否 | 成交金额 |
| 10 | transaction_interest | varchar | 64 | 否 | 否 | 成交利息 |
| 11 | duration_of_funds | varchar | 64 | 否 | 否 | 资金时长 |
| 12 | contract_name | varchar | 64 | 否 | 否 | 合同名称 |
| 13 | contract_content | text | 65535 | 否 | 否 | 合同内容 |
| 14 | clerical_materials | varchar | 255 | 否 | 否 | 文书材料 |
| 15 | create_time | datetime | 是 | 否 | 创建时间 | |
| 16 | update_time | timestamp | 是 | 否 | 更新时间 | |
| 17 | source_table | varchar | 255 | 否 | 否 | 来源表 |
| 18 | source_id | int | 否 | 否 | 来源ID | |
| 19 | source_user_id | int | 否 | 否 | 来源用户 |
表 4-13-praise(点赞)
| 编号 | 字段名 | 类型 | 长度 | 是否非空 | 是否主键 | 注释 |
| 1 | praise_id | int | 是 | 是 | 点赞ID | |
| 2 | user_id | int | 是 | 是 | 点赞人 | |
| 3 | create_time | timestamp | 是 | 否 | 创建时间 | |
| 4 | update_time | timestamp | 是 | 否 | 更新时间 | |
| 5 | source_table | varchar | 255 | 否 | 否 | 来源表 |
| 6 | source_field | varchar | 255 | 否 | 否 | 来源字段 |
| 7 | source_id | int | 是 | 否 | 来源ID | |
| 8 | status | tinyint | 是 | 否 | 点赞状态:1为点赞,0已取消 |
表 4-14-provider_user(提供方用户)
| 编号 | 字段名 | 类型 | 长度 | 是否非空 | 是否主键 | 注释 |
| 1 | provider_user_id | int | 是 | 是 | 提供方用户ID | |
| 2 | name_of_supplier | varchar | 64 | 否 | 否 | 供方姓名 |
| 3 | gender_of_supplier | varchar | 64 | 否 | 否 | 供方性别 |
| 4 | examine_state | varchar | 16 | 是 | 否 | 审核状态 |
| 5 | user_id | int | 是 | 否 | 用户ID | |
| 6 | create_time | datetime | 是 | 否 | 创建时间 | |
| 7 | update_time | timestamp | 是 | 否 | 更新时间 |
表 4-15-slides(轮播图)
| 编号 | 字段名 | 类型 | 长度 | 是否非空 | 是否主键 | 注释 |
| 1 | slides_id | int | 是 | 是 | 轮播图ID | |
| 2 | title | varchar | 64 | 否 | 否 | 标题 |
| 3 | content | varchar | 255 | 否 | 否 | 内容 |
| 4 | url | varchar | 255 | 否 | 否 | 链接 |
| 5 | img | varchar | 255 | 否 | 否 | 轮播图 |
| 6 | hits | int | 是 | 否 | 点击量 | |
| 7 | create_time | timestamp | 是 | 否 | 创建时间 | |
| 8 | update_time | timestamp | 是 | 否 | 更新时间 |
表 4-16-supplier_information(供方信息)
| 编号 | 字段名 | 类型 | 长度 | 是否非空 | 是否主键 | 注释 |
| 1 | supplier_information_id | int | 是 | 是 | 供方信息ID | |
| 2 | supplier_user | int | 否 | 否 | 供方用户 | |
| 3 | name_of_supplier | varchar | 64 | 否 | 否 | 供方姓名 |
| 4 | supplier_enterprise | varchar | 64 | 否 | 否 | 供方企业 |
| 5 | id_number | varchar | 255 | 否 | 否 | 身份证号 |
| 6 | business_number | varchar | 64 | 否 | 否 | 工商编号 |
| 7 | contact_information | varchar | 16 | 否 | 否 | 联系方式 |
| 8 | amount_of_funds_provided | varchar | 64 | 否 | 否 | 提供资金量 |
| 9 | start_time | datetime | 否 | 否 | 开始时间 | |
| 10 | provide_duration | varchar | 64 | 否 | 否 | 提供时长 |
| 11 | minimum_interest | varchar | 64 | 否 | 否 | 最低利息 |
| 12 | repayment_method | varchar | 64 | 否 | 否 | 还款方式 |
| 13 | amount_of_funds | varchar | 64 | 否 | 否 | 资金数量 |
| 14 | proof_materials | varchar | 255 | 否 | 否 | 证明材料 |
| 15 | provide_content | longtext | 4294967295 | 否 | 否 | 提供内容 |
| 16 | hits | int | 是 | 否 | 点击数 | |
| 17 | praise_len | int | 是 | 否 | 点赞数 | |
| 18 | comment_len | int | 是 | 否 | 评论数 | |
| 19 | examine_state | varchar | 16 | 是 | 否 | 审核状态 |
| 20 | create_time | datetime | 是 | 否 | 创建时间 | |
| 21 | update_time | timestamp | 是 | 否 | 更新时间 |
表 4-17-upload(文件上传)
| 编号 | 字段名 | 类型 | 长度 | 是否非空 | 是否主键 | 注释 |
| 1 | upload_id | int | 是 | 是 | 上传ID | |
| 2 | name | varchar | 64 | 否 | 否 | 文件名 |
| 3 | path | varchar | 255 | 否 | 否 | 访问路径 |
| 4 | file | varchar | 255 | 否 | 否 | 文件路径 |
| 5 | display | varchar | 255 | 否 | 否 | 显示顺序 |
| 6 | father_id | int | 否 | 否 | 父级ID | |
| 7 | dir | varchar | 255 | 否 | 否 | 文件夹 |
| 8 | type | varchar | 32 | 否 | 否 | 文件类型 |
表 4-18-user(用户账户)
| 编号 | 字段名 | 类型 | 长度 | 是否非空 | 是否主键 | 注释 |
| 1 | user_id | int | 是 | 是 | 用户ID | |
| 2 | state | smallint | 是 | 否 | 账户状态:(1可用|2异常|3已冻结|4已注销) | |
| 3 | user_group | varchar | 32 | 否 | 否 | 所在用户组 |
| 4 | login_time | timestamp | 是 | 否 | 上次登录时间 | |
| 5 | phone | varchar | 11 | 否 | 否 | 手机号码 |
| 6 | phone_state | smallint | 是 | 否 | 手机认证:(0未认证|1审核中|2已认证) | |
| 7 | username | varchar | 16 | 是 | 否 | 用户名 |
| 8 | nickname | varchar | 16 | 否 | 否 | 昵称 |
| 9 | password | varchar | 64 | 是 | 否 | 密码 |
| 10 | | varchar | 64 | 否 | 否 | 邮箱 |
| 11 | email_state | smallint | 是 | 否 | 邮箱认证:(0未认证|1审核中|2已认证) | |
| 12 | avatar | varchar | 255 | 否 | 否 | 头像地址 |
| 13 | open_id | varchar | 255 | 否 | 否 | 针对获取用户信息字段 |
| 14 | create_time | timestamp | 是 | 否 | 创建时间 |
表 4-19-user_group(用户组)
| 编号 | 字段名 | 类型 | 长度 | 是否非空 | 是否主键 | 注释 |
| 1 | group_id | mediumint | 是 | 是 | 用户组ID | |
| 2 | display | smallint | 是 | 否 | 显示顺序 | |
| 3 | name | varchar | 16 | 是 | 否 | 名称 |
| 4 | description | varchar | 255 | 否 | 否 | 描述 |
| 5 | source_table | varchar | 255 | 否 | 否 | 来源表 |
| 6 | source_field | varchar | 255 | 否 | 否 | 来源字段 |
| 7 | source_id | int | 是 | 否 | 来源ID | |
| 8 | register | smallint | 否 | 否 | 注册位置 | |
| 9 | create_time | timestamp | 是 | 否 | 创建时间 | |
| 10 | update_time | timestamp | 是 | 否 | 更新时间 |
5 系统实现
5.1前台用户功能模块实现
用户登录模块为前台用户提供安全快捷的访问方式。登录页面设计简洁明了,用户只需输入用户名及密码即可完成身份验证。登录成功后,用户将被重定向至系统首页页面。对于忘记密码的用户,提供了找回密码功能,通过邮箱或手机号接收重置链接,保障账户安全。用户登录界面如图5-1所示。

图5-1 用户登录功能效果图
5.1.2新闻资讯界面
提供政策法规、市场动态、融资技巧等内容,帮助需求方了解融资环境与策略,辅助提供方掌握资金投向趋势与风险评估依据。新闻资讯功能效果图如图5-2所示。

图5-2新闻资讯功能效果图
需求方可发布与管理自身资金需求内容,供方则通过该模块浏览借款意向、筛选对接对象并进一步联系,促成双方合作。需方信息功能效果图如图5-3所示。

图5-3 需方信息功能效果图
提供方展示资金供给能力与条件,需求方则通过浏览与筛选找到合适出借方,完成初步意向对接,是借贷双方互通的重要渠道。供方信息功能效果图如图5-4所示。

图5-4 供方信息功能效果图
5.1.5文书信息界面
双方用户可上传与管理借贷相关的协议、证明、授权等材料,保障交易过程中的资料完整性与审核真实性,强化平台信用基础文书信息功能效果图如图5-5所示。

图5-5 文书信息功能效果图
用户可对合作对象进行评价并统一管理历史评论记录,查看他人反馈内容,建立公开透明的互动体系,增强信任感与平台公信力评论管理功能效果图如图5-6所示。

图5-6评论管理功能效果图
提供平台核心数据的汇总展示与管理入口,包括用户数量、信息发布量、交互记录等内容,帮助管理员全面掌握系统运行情况并进行日常运维与内容审核。后台首页管理功能效果图如图5-7所示。

图5-7后台首页管理功能效果图
实现对平台所有用户的统一管理操作,包括账户信息查看、状态变更、权限控制与异常用户处理,确保用户体系规范、安全且有序运行。。用户管理功能效果图如图5-8所示。

图5-8 用户管理功能效果图
用于审核、修改、删除需求方发布的借贷需求信息,保证信息的真实性、完整性与合规性,防止虚假需求扰乱平台秩序。需方信息管理功能效果图如图5-9所示。

图5-9需方信息管理功能效果图
对平台首页展示的轮播图进行上传、替换与排序设置,方便管理员及时更新公告、引导图与宣传内容,提升平台首页的视觉吸引力与信息传达效率。系统管理功能效果图如图5-10所示。

图5-10系统管理功能效果图
管理用户上传的各类借贷相关文书材料,如协议书、身份验证文件等,支持查看、审核与下载,确保交易资料完整可查、信息安全可控。文书信息功能效果图如图5-11所示。

图5-11文书信息功能效果图
对资金提供方发布的信息进行集中管理,包含审核、下架与编辑功能,确保出借方资质与发布内容符合平台标准,提升用户信任度。供方信息功能效果图如图5-12所示。

图5-12供方信息功能效果图
发布、编辑与删除平台通知公告内容,包含政策说明、规则更新、操作指南等,确保用户及时了解系统动态与使用规范,提高平台透明度。公告信息管理功能效果图如图5-13所示。

图5-13公告信息管理功能效果图
6 系统测试
6.1测试目的
软件测试的目的在于识别系统缺陷,验证软件对需求的符合程度,使其功能、性能和安全性达到设计标准 。在开发过程中,测试能够及时发现潜在问题,降低发布后出现故障的风险。测试不仅关注系统的正常运行,还模拟各种异常情况,评估在不同环境和边界条件下的表现,从而提升软件的可靠性和稳定性,为用户提供更高质量的产品体验,增强信任感。测试过程中的数据和经验积累能完善测试策略,改进开发流程,成为后续项目的参考。软件测试贯穿开发生命周期,是实现产品质量和发布标准的重要环节。
6.2测试方法
测试方法是一系列用于评估和验证产品、软件或系统性能的技术和程序[17] 。这些方法根据测试目标的不同,可以划分为黑盒测试、白盒测试和灰盒测试等多种类型。黑盒测试关注输入和输出,不涉及内部逻辑结构。白盒测试深入代码和系统内部结构,检查程序流程和逻辑错误。灰盒测试介于两者之间,对内部结构有部分了解。其他方法还包括自动化测试、手动测试、性能测试和安全测试,各自具有特定的应用场景和优势。性能测试检验系统的响应时间和稳定性,安全测试识别潜在的安全漏洞。选择适当的测试方法能够有效发现问题,提高产品的质量和可靠性。
6.3测试内容
系统采用黑盒测试对系统功能进行测试,以下是测试的详细用例表。
表6-1 评论功能测试用例表
| 测试目的 | 验证评论功能 |
| 测试条件 | 用户已登录 |
| 测试步骤 | 1. 登录系统。 2. 进入展览评论模块。 3. 发布评论。 4. 回复他人评论。 5. 删除自己的评论。 |
| 预期效果 | 能成功发布、回复和删除评论 |
| 实际效果 | 与预期结果一致 |
| 结论 | 测试通过 |
表6-2 需方信息功能测试用例表
| 测试目的 | 验证需方信息功能 |
| 测试条件 | 用户已登录 |
| 测试步骤 | 1. 登录系统。 2. 进入需方信息模块。 3. 浏览高需方信息列表。 4. 点击查看详细信息。 |
| 预期效果 | 能正常查看需方信息系统 |
| 实际效果 | 与预期结果一致 |
| 结论 | 测试通过 |
表6-3供方信息功能测试用例表
| 测试目的 | 验证供方信息功能 |
| 测试条件 | 用户已登录 |
| 测试步骤 | 1. 登录系统。 2. 进入供方信息模块。 3. 浏览课供方信息列表。 4. 点击查看详细信息。 |
| 预期效果 | 能正常查看供方信息信息 |
| 实际效果 | 与预期结果一致 |
| 结论 | 测试通过 |
表6-5 需方信息管理功能测试用例表
| 测试目的 | 验证需方信息管理功能 |
| 测试条件 | 管理员已登录 |
| 测试步骤 | 1. 登录系统。 2. 进入需方信息管理模块。 3. 添加新的需方信息。 4. 修改已有需方信息。 5. 删除需方信息。 |
| 预期效果 | 能正常添加、修改和删除信息 |
| 实际效果 | 与预期结果一致 |
| 结论 | 测试通过 |
表6-6供方信息管理功能测试用例表
| 测试目的 | 验证供方信息管理功能 |
| 测试条件 | 管理员已登录 |
| 测试步骤 | 1. 登录系统。 2. 进入课供方信息管理模块。 3. 添加新的供方信息。 4. 修改已有供方信息。 5. 删除供方信息信息。 |
| 预期效果 | 能正常添加、修改和删除信息 |
| 实际效果 | 与预期结果一致 |
| 结论 | 测试通过 |
6.4测试结论
根据系统各功能模块的黑盒测试结果,包括评论、需方信息、供方信息、需方信息管理和供方信息管理等功能在内的测试用例均按预期流程执行,系统在用户登录后能顺利完成评论发布与管理、需方信息浏览、供方信息查看以及管理员对需方信息与供方信息的增删改操作。实际测试效果与预期一致,所有测试用例均顺利通过,说明系统功能实现正确,模块间协同运行稳定,具备良好的可用性与操作可靠性,为系统的正式部署与使用提供了有效保障。
7 总结与展望
资金借贷对接平台以实际金融服务需求为出发点,结合互联网技术构建了一个集信息展示、供需匹配、文书管理、评论互动与后台监管于一体的系统平台。系统以Spring Boot为基础,采用前后端分离架构,结合MyBatis实现数据操作,Vue负责页面交互设计,确保系统在性能、稳定性与可维护性方面具有良好表现。通过角色权限划分,平台实现了需求方、提供方与管理员三类用户的功能隔离与协同互动,提升了系统的操作清晰度与安全保障能力。功能模块覆盖从借贷意向发布、资料上传到评论反馈等多个关键环节,构建了完整的资金对接闭环流程。在开发过程中,系统不仅完成了功能实现,也在用户行为管理、信息审核机制等方面做出规范,为平台未来的稳定运行与迭代升级奠定了基础。
后续系统将在稳定基础上进一步优化用户体验与平台功能结构,增强智能匹配机制,提高借贷供需之间的对接效率。通过完善文书审核流程、引入借贷履约记录等机制,平台信用体系将更加健全,从而提升交易双方的信任程度。在系统安全方面,可加入双向身份验证、异常操作监测等手段,提升平台对风险行为的识别与响应能力。此外,平台还可考虑开发移动端应用,拓展服务覆盖场景,提升使用便捷性。随着用户数据的不断积累与平台服务能力的提升,系统有望进一步拓展至投融资服务、信用担保与合作推荐等领域,推动互联网金融服务向精细化、合规化方向发展。
致 谢
在本平台的设计与开发过程中,得到了指导教师的悉心指导与耐心帮助。从选题方向到系统架构,从功能划分到技术实现,每一阶段都给予了专业性的建议与深入讲解,帮助我不断理清思路、明确目标。项目能够顺利完成,离不开教师在各个关键环节的引导与支持。
在项目资料查阅、文档整理及系统测试等过程中,相关课程的积累和同学之间的交流也起到了积极作用。在遇到技术难点和设计瓶颈时,通过与同伴的探讨,不仅获得了解决问题的方法,也增强了对开发流程和协作精神的理解。这一过程提升了实际操作能力,也拓宽了专业视野。
家人给予了持续的理解与鼓励,为项目开发营造了稳定、安心的环境。在多次调试与修改过程中,他们的陪伴与支持成为坚持下去的重要动力。本系统的顺利完成离不开每一位给予过帮助的人,所有的努力都将成为未来学习与实践道路上的宝贵财富。
参考文献
- 刘江涛,王亮亮,吴庆茹,等.基于B/S模式的铁路勘测设计案例信息化管理系统设计与实现[J].铁路计算机应用,2021,30(03):32-35.
- 张丹丹,李弘.基于B/S架构的办公管理系统设计与开发[J].铁路通信信号工程技术,2024,21(09):44-48+106.
- 王志亮,纪松波.基于SpringBoot的Web前端与数据库的接口设计[J].工业控制计算机,2023,36(03):51-53.
- 熊永平.基于SpringBoot框架应用开发技术的分析与研究[J].电脑知识与技术,2021,15(36):76-77.
- 赵媛.基于Vue的Web系统前端性能优化分析[J].电脑编程技巧与维护,2024,(09):44-46.
- 秦冬.浅析Vue框架在前端开发中的应用[J].信息与电脑(理论版),2024,36(13):61-63.
- 李艳杰.MySQL数据库下存储过程的综合运用研究[J].现代信息科技,2023,7(11):80-82+88.
- 于凡.网络借贷收费乱象[N].国际金融报,2025-03-17(006). DOI:10.28403/n.cnki.nifnb.2025.000209.
- Shtudiner Z ,Klein G ,Zwilling M .Are you ready for risk? Lender time preferences and risk attitudes in peer-to-peer lending platforms[J].Applied Economics Letters,2025,32(5):675-679.
- Definder Global Unveils Peer-to-Peer Lending Platform[J].Manufacturing Close - Up,2025,
- Gu D ,Lu T ,Zhang Y , et al.Higher Risk, Higher Price? Investigating Pricing Strategy in Two-Sided P2P Lending Platforms[J].International Journal of Electronic Commerce,2025,29(1):155-182.
- 刘家茹,沈红,朱雯雯,等.数字赋能背景下农户网络借贷的信任机制构建研究[J].内蒙古科技与经济,2024,(24):108-111.
- 马晨晖.网络借贷企业风险的生成机理与治理对策[J].行政科学论坛,2024,11(11):62-66+76.
- 张卫国,李华,王超.个体借贷关系网络特征与违约研究——来自互联网融资平台的证据[J].管理科学学报,2024,27(09):145-158.DOI:10.19920/j.cnki.jmsc.2024.09.009.
- 庞鑫.互联网平台小额贷款法律规制研究[D].哈尔滨商业大学,2024.DOI:10.27787/d.cnki.ghrbs.2024.000149.
- 林扬音.金融科技借贷模式与技术研究[D].哈尔滨工业大学,2024.DOI:10.27061/d.cnki.ghgdu.2024.000032.
- 张丽改.P2P网络借贷平台信用评级的有效性分析[D].山东大学,2023.DOI:10.27272/d.cnki.gshdu.2023.007825.
- 宋嫣然.网络融资平台信息中介价值研究[D].上海财经大学,2023.DOI:10.27296/d.cnki.gshcu.2023.000884.
- 邵娴.网络借贷中基于违约风险预测的投资决策研究[D].山东工商学院,2023.DOI:10.27903/d.cnki.gsdsg.2023.000152.
- 杨鑫,翟姝影.P2P网络借贷法律风险防控研究[N].山西科技报,2023-05-30(A03). DOI:10.28712/n.cnki.nshxk.2023.000697.
- 姚万勤,蔡仕玉.P2P借贷平台涉罪案件实证分析与刑法规制研究[J].人工智能法学研究,2021,(01):117-134+216.
- 程欣.我国P2P网贷平台的异化行为分析与集资犯罪认定[D].华南理工大学,2020.DOI:10.27151/d.cnki.ghnlu.2020.001648.
- 赵珍妮.我国P2P网络借贷的法律风险及管控建议[D].北京邮电大学,2020.DOI:10.26969/d.cnki.gbydu.2020.003235.
附录:
注册代码如下:
/
* 注册
* @param user
* @return
*/
@PostMapping("register")
public Map<String, Object> signUp(@RequestBody User user) {
// 查询用户
Map<String, String> query = new HashMap<>();
Map<String,Object> map = JSON.parseObject(JSON.toJSONString(user));
query.put("username",user.getUsername());
List list = service.selectBaseList(service.select(query, new HashMap<>()));
if (list.size()>0){
return error(30000, "用户已存在");
}
map.put("password",service.encryption(String.valueOf(map.get("password"))));
service.insert(map);
return success(1);
}
登录代码如下:
/
* 登录
* @param data
* @param httpServletRequest
* @return
*/
@PostMapping("login")
public Map<String, Object> login(@RequestBody Map<String, String> data, HttpServletRequest httpServletRequest) {
log.info("[执行登录接口]");
String username = data.get("username");
String email = data.get("email");
String phone = data.get("phone");
String password = data.get("password");
List resultList = null;
Map<String, String> map = new HashMap<>();
if(username != null && "".equals(username) == false){
map.put("username", username);
resultList = service.selectBaseList(service.select(map, new HashMap<>()));
}
else if(email != null && "".equals(email) == false){
map.put("email", email);
resultList = service.selectBaseList(service.select(map, new HashMap<>()));
}
else if(phone != null && "".equals(phone) == false){
map.put("phone", phone);
resultList = service.selectBaseList(service.select(map, new HashMap<>()));
}else{
return error(30000, "账号或密码不能为空");
}
if (resultList == null || password == null) {
return error(30000, "账号或密码不能为空");
}
//判断是否有这个用户
if (resultList.size()<=0){
return error(30000,"用户不存在");
}
User byUsername = (User) resultList.get(0);
Map<String, String> groupMap = new HashMap<>();
groupMap.put("name",byUsername.getUserGroup());
List groupList = userGroupService.selectBaseList(userGroupService.select(groupMap, new HashMap<>()));
if (groupList.size()<1){
return error(30000,"用户组不存在");
}
UserGroup userGroup = (UserGroup) groupList.get(0);
//查询用户审核状态
if (!StringUtils.isEmpty(userGroup.getSourceTable())){
String res = service.selectExamineState(userGroup.getSourceTable(),byUsername.getUserId());
if (res==null){
return error(30000,"用户不存在");
}
if (!res.equals("已通过")){
return error(30000,"该用户审核未通过");
}
}
//查询用户状态
if (byUsername.getState()!=1){
return error(30000,"用户非可用状态,不能登录");
}
String md5password = service.encryption(password);
if (byUsername.getPassword().equals(md5password)) {
// 存储Token到数据库
AccessToken accessToken = new AccessToken();
accessToken.setToken(UUID.randomUUID().toString().replaceAll("-", ""));
accessToken.setUser_id(byUsername.getUserId());
Duration duration = Duration.ofSeconds(7200L);
redisTemplate.opsForValue().set(accessToken.getToken(), accessToken,duration);
// 返回用户信息
JSONObject user = JSONObject.parseObject(JSONObject.toJSONString(byUsername));
user.put("token", accessToken.getToken());
JSONObject ret = new JSONObject();
ret.put("obj",user);
return success(ret);
} else {
return error(30000, "账号或密码不正确");
}
}
需方信息代码如下:
@PostMapping("/upload")
public Map<String, Object> upload(@RequestParam("file") MultipartFile file) {
log.info("进入方法");
if (file.isEmpty()) {
return error(30000, "没有选择文件");
}
try {
//判断有没路径,没有则创建
String filePath = System.getProperty("user.dir") + "/src/main/resources/static/";
File targetDir = new File(filePath);
if (!targetDir.exists() && !targetDir.isDirectory()) {
if (targetDir.mkdirs()) {
log.info("创建目录成功");
} else {
log.error("创建目录失败");
}
}
String fileName = file.getOriginalFilename();
File dest = new File(filePath + fileName);
log.info("文件路径:{}", dest.getPath());
log.info("文件名:{}", dest.getName());
file.transferTo(dest);
JSONObject jsonObject = new JSONObject();
jsonObject.put("url", "/api/upload/" + fileName);
return success(jsonObject);
} catch (IOException e) {
log.info("上传失败:{}", e.getMessage());
}
return error(30000, "上传失败");
}
资金借贷对接平台代码如下:
@RequestMapping(value = {"/sum_group", "/sum"})
public Map<String, Object> sum(HttpServletRequest request) {
Integer value = service.selectSqlToInteger(service.sum(service.readQuery(request), service.readConfig(request)));
return success(value);
}
免费领取项目源码,请关注❥点赞收藏并私信博主,谢谢~
728

被折叠的 条评论
为什么被折叠?



