摘 要
基于Python Django框架开发的小区物业管理系统,旨在提升物业管理效率和服务质量,同时增强业主与物业之间的沟通和互动。该系统通过集成注册登录、公告通知、报修申请、在线反馈等功能模块,实现了信息的高效流转和处理。业主能够方便地查看社区新闻、提交报修请求以及参与社区活动,极大地提升了居住体验。此外,系统还提供了个人中心功能,使用户能够便捷管理个人信息及历史记录。
对于管理员而言,系统提供了强大的后台管理功能,包括用户管理、服务类型管理、缴费信息管理等,支持对小区各项事务进行细致化的管理和调整。管理员可以通过审核报修申请、发布社区公告等方式,确保社区生活的和谐有序。系统的轮播图管理和资源管理功能,还使得信息展示更加生动直观,有助于提高居民对社区活动的参与度和满意度。整体上,该系统利用现代化的信息技术手段,为构建智慧社区奠定了坚实的基础。
关键词:Django框架;小区物业管理系统;Python语言;MySQL
Abstract
The community property management system based on Python Django framework is designed to improve the efficiency and service quality of property management, and enhance the communication and interaction between owners and properties. The system realizes the efficient flow and processing of information by integrating the function modules of registration and login, announcement, repair application and online feedback. Owners can easily check community news, submit repair requests, and participate in community activities, greatly enhancing the living experience. In addition, the system also provides a personal center function, so that users can easily manage personal information and history.
For administrators, the system provides powerful background management functions, including user management, service type management, payment information management, etc., to support the detailed management and adjustment of various transactions in the community. Administrators can ensure the harmony and order of community life by reviewing repair applications and issuing community announcements. The rotograph management and resource management functions of the system also make the information display more vivid and intuitive, and help to improve the participation and satisfaction of residents on community activities. On the whole, the system uses modern information technology means to lay a solid foundation for building a smart community.
Key words: Django framework; Residential property management system; Python language; MySQL
目 录
随着城市化进程的加速,小区作为城市的基本单元,其管理水平和服务质量直接影响到居民的生活质量和社区的和谐稳定。然而,传统的物业管理方式往往依赖于纸质记录和人工操作,效率低下且容易出错。近年来,信息技术的迅猛发展为物业管理带来了新的机遇。通过采用先进的计算机技术和网络平台,如Python Django框架构建的管理系统,可以实现信息的数字化处理和高效流转,从而显著提升物业管理的效率和服务水平。此外,随着居民对居住环境和服务质量要求的不断提高,智能化、信息化的物业管理系统逐渐成为现代社区建设的重要组成部分。
现代社会中,人们对便捷性和互动性的需求日益增长,尤其是在互联网技术普及的背景下,移动应用和在线服务平台已成为人们日常生活不可或缺的一部分。基于此,开发一个功能全面、易于使用的小区物业管理系统显得尤为必要。该系统不仅能够满足业主在报修申请、费用缴纳、社区活动参与等方面的需求,还能促进物业与业主之间的沟通交流,提高管理透明度和居民满意度。通过整合多种功能模块,系统旨在提供一站式解决方案,以适应不同用户群体的多样化需求,推动智慧社区的发展。
本研究的意义在于通过开发一套基于Python Django框架的小区物业管理系统,有效解决传统物业管理模式中存在的信息不透明、沟通不畅和服务响应慢等问题。通过引入现代化的信息技术手段,不仅能够显著提升物业管理的效率和质量,还能增强业主的参与感和满意度。该系统为物业管理者提供了强大的后台支持,使其能更加科学、规范地进行日常管理工作;同时,也为业主提供了便捷的服务渠道,使他们能够更方便地获取所需信息和服务。最终,通过优化物业管理流程和服务模式,达到提升社区整体管理水平的目的。
研究的主要目的在于探索如何利用信息技术改善现有的物业管理模式,并设计实现一个实用性强、用户体验好的小区物业管理系统。具体目标包括:建立一个高效的物业管理平台,涵盖注册登录、公告通知、报修申请、在线反馈等功能;提供完善的后台管理系统,支持管理员对用户信息、缴费情况、社区活动等进行有效管理和监控;并通过系统的实施验证其在提升物业管理效率和居民满意度方面的实际效果。希望通过本研究,不仅能为小区物业管理提供新的思路和方法,也能为其他领域的信息化建设提供参考和借鉴。
在国外,物业管理信息化起步较早,许多发达国家已经广泛采用了各种先进的信息技术来提升物业管理水平。例如,美国的一些大型物业管理公司已经开始使用集成化的软件平台,实现了从财务管理到客户服务的一体化管理。这些系统不仅提高了工作效率,还增强了数据的安全性和准确性。此外,一些欧洲国家也在积极探索智能建筑和智能家居的应用,通过物联网技术实现设备的远程控制和自动化管理,进一步提升了居住体验。尽管如此,国外的研究更多集中在高端住宅区和商业楼宇,对于普通住宅区的应用相对较少。
在国内,随着智慧城市概念的提出和推广,越来越多的城市开始重视小区物业管理的信息化建设。近年来,国内不少科研机构和企业纷纷投入到相关研究和开发工作中,推出了一系列具有自主知识产权的物业管理系统。然而,由于各地经济发展水平和信息化基础差异较大,导致这些系统的普及程度和应用效果参差不齐。部分地区仍存在基础设施薄弱、技术人才匮乏等问题,限制了物业管理系统的推广应用。因此,如何结合我国实际情况,开发出适合国情的物业管理信息系统,成为当前亟待解决的问题。
当前,国内外在物业管理信息化领域虽然取得了一定进展,但仍然面临诸多挑战。一方面,技术层面需要不断更新和完善,特别是在大数据分析、人工智能等领域,以实现更精准的决策支持和服务优化。另一方面,管理理念和模式也需要与时俱进,注重用户体验和个性化服务,真正实现从“管理”到“服务”的转变。未来的研究应聚焦于技术创新与管理模式创新相结合,推动物业管理向更加智能化、人性化的方向发展。同时,加强国际间的交流合作,借鉴国外先进经验和技术,也是提升我国物业管理水平的重要途径。
本文的结构按逻辑顺序分为以下几个章节:
第1章绪论,本章节介绍研究背景和意义,回顾当前研究现状,并阐明本文主要组织结构。
第2章系统关键技术,本章节将对小区物业管理系统的实现关键技术进行简要介绍。
第3章系统分析,本章节基于市场调研,分析小区物业管理系统的可行性、功能、角色、性能等需求,明确各模块的业务需求。
第4章系统设计,本章节详细阐述系统的整体架构设计,包括前后端结构、数据库设计及功能模块的设计思路。
第5章系统实现,本章节介绍系统各主要模块的具体实现,包括代码示例、业务逻辑及界面设计等。
第6章系统测试,本章节描述系统的测试方法及结果,分析系统的性能、稳定性及用户反馈。
第7章结论,本章节对主要对研究成果进行总结。
B/S体系[1],即Browser/Server体系,是一种常见的网络应用程序架构。其工作原理基于客户端与服务器之间的请求-响应模型。用户通过浏览器向服务器发送请求,服务器接收到请求后进行处理,并生成相应的响应结果,最终将响应返回给客户端。浏览器接收到服务器返回的响应后,解析其中的标记语言(如HTML[2]),并根据CSS样式表和PythonScript脚本来渲染页面,呈现给用户。用户可以与页面进行交互,例如点击链接、填写表单等操作,这些操作会触发新的请求,循环执行上述过程。
Django是一个使用Python语言开发的Web应用程序框架[3]。它提供了一种简单而强大的方式来构建复杂的网站和应用程序。通过使用Django,开发人员可以更轻松地处理数据库、创建用户界面和处理用户请求。它还提供了一个自动生成管理界面的功能,使得管理后台数据变得更加简单。Django还具有强大的安全功能,可以保护网站免受常见的网络攻击[4]。总之,Django是一个非常实用和易于学习的框架,适用于各种规模的Web项目。无论你是初学者还是经验丰富的开发人员,都可以从Django的便利性和灵活性中受益。
MySQL是一种广泛使用的开源关系型数据库管理系统[5](RDBMS),其稳定性、可靠性和卓越性能使其成为众多应用程序的首选数据库。MySQL支持标准SQL语法,并提供丰富的功能和特性,如事务处理、触发器和存储过程等,以满足开发者对数据管理和操作的需求。MySQL具有良好的可扩展性,支持主从复制、分布式架构和集群部署,适用于各种规模和负载的应用场景。作为一个开源项目,MySQL拥有庞大的用户社区和活跃的开发者社区,为用户提供了丰富的文档、教程和支持资源。总之,MySQL是一款可靠、强大且灵活的关系型数据库管理系统[6],通过其卓越性能和可扩展性,帮助开发者高效地管理和操作数据,并得到了广大用户的认可和应用。
-
- Python语言
Python是一种简洁易读、跨平台且功能强大的编程语言[7]。它拥有庞大而活跃的社区,提供了丰富的第三方库和框架,如NumPy、Pandas和Django,使开发人员能够快速构建各种应用程序。Python在数据处理和科学计算方面表现出色,通过相关库和工具,可以进行数据分析、机器学习和科学计算等任务。此外,Python广泛应用于Web开发[8]、自动化脚本、网络爬虫等领域,其多样性使其成为一个全能的编程语言。无论你是初学者还是有经验的开发者,Python的简单语法、跨平台性以及强大的社区支持都能为你提供高效、优雅和可靠的编程体验。总之,Python是一个强大而灵活的编程语言,深受开发人员喜爱,并在各个领域得到广泛应用。
在技术可行性方面,选择使用Python作为开发语言,结合相应的框架Django,以实现系统的功能需求。Python作为一种简洁而强大的编程语言,具有丰富的库支持和成熟的开发社区,可以满足非物质文化遗产管理系统的开发需求。Django作为Python的Web框架,提供了高度可扩展的开发环境,使得系统的设计和实现更加便捷和高效。
系统开发采用开源技术栈,降低了软件授权与工具采购成本。Django框架简化了开发流程,缩短了项目周期,减少了人力投入。此外,借助云计算资源部署系统,可根据实际需求灵活调整服务器配置,进一步降低硬件成本。总体而言,该方案在经济上具有较高性价比,适合中小型企业或初创团队实施。
在操作可行性方面,本系统设计注重用户体验,采用了直观易用的界面设计,并提供详细的帮助文档支持,确保用户可以轻松上手使用各项功能。无论是用户还是后台管理员,都能通过简洁明了的操作流程完成信息查询和管理等任务。因此,从用户操作的角度来看,本系统具备良好的操作可行性。
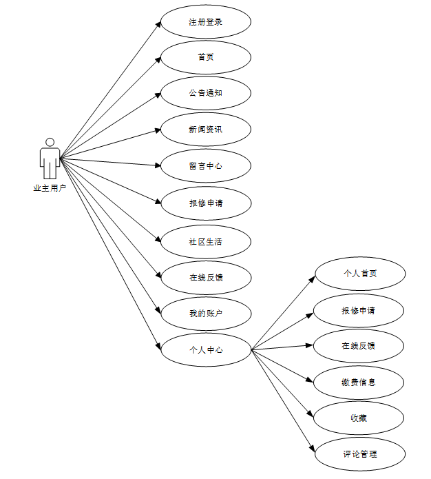
基于Python Django的小区物业管理系统旨在满足社区多样化的管理和服务需求,针对业主用户和管理员两大角色提供全面的功能支持。业主用户可通过系统实现公告通知浏览、报修申请提交、在线反馈及个人中心操作,享受便捷的生活服务体验;管理员则负责后台数据维护、报修申请审核、缴费信息管理和系统配置等任务,确保物业管理的高效运行。通过功能模块的精细化设计,系统实现了业务流程的自动化与智能化,为小区物业管理的数字化转型提供了强有力的技术支持。这一系统不仅提升了物业管理效率,还增强了居民的满意度和参与感。具体描述如下:
- 业主用户模块:
(1)注册登录:用户可以通过注册成为系统用户,注册后可以用账号密码登录系统。
(2)首页:用户进入小区物业管理系统的时候,首先映入眼帘的是系统的首页、公告通知、新闻资讯、留言中心、报修申请、社区生活、在线反馈等信息。
(3)公告通知:用户点击可查看网站公告、关于我们、联系方式和网站介绍等信息,方便用户浏览了解系统公告信息。
(4)新闻资讯:用户点击可查看新闻资讯,同时可对咨讯文章进行点赞、收藏和评论。
(5)留言中心:用户进入可点击‘留言’按钮添加留言信息,包括标题、用户名和留言内容。
(6)报修申请:用户点击进入可填写报修申请信息,包括申请编号、业主用户、业主姓名、联系方式、报修地点、报修时间和报修内容。
(7)社区生活:用户点击可通过服务名称和服务类型进行查看社区生活列表,点击进入感兴趣的活动可查看详情信息,可对社区活动进行点赞、收藏和评论。
(8)在线反馈:用户进入可添加反馈信息,包括标题名称、反馈类型、反馈用户、反馈日期和反馈内容。
(9)我的账户:用户可以在个人账户中查看并管理自己的个人信息。包括个人资料、修改密码等。
(10)个人中心:个人中心包含多个功能模块,如个人首页、报修申请、在线反馈、缴费信息、收藏和评论管理。用户点击可对各个功能进行查看、管理和删除。
- 管理员模块:
(1)登录:管理员账号密码由系统生成,可使用账号密码可进行登录系统后台,使用系统功能进行管理,并可对自己的个人信息和密码进行管控。
(2)系统用户:管理员可以查看系统用户(管理员、业主用户)列表中某个用户的详情,可以对用户信息进行查询、审核、添加和删除操作。
(3)报修申请管理:管理员点击可查看报修申请列表,可对用户的申请进行审核回复。
(4)服务类型管理:管理员点击可查看服务类型列表,同时可对服务类型进行增删改查。
(5)社区生活管理:管理员点击可查看社区生活列表和社区生活添加;点击进入”社区生活添加“可填写相关信息,包括服务名称、服务类型、封面图片、服务时间、服务须知和服务内容。
(6)在线反馈管理:管理员点击可查看在线反馈列表,可对用户的在线反馈进行审核回复。
(7)缴费信息管理:管理员点击可查看缴费信息列表和缴费信息添加;点击进入“缴费信息添加“可填写相关信息,包括缴纳月份、业主用户、业主姓名、楼栋号码、水电费用、物业费用、停车费用、其他费用、合计金额和费用详情。
(8)系统管理:管理员点击可查看轮播图管理;如需添加新的轮播图,点击右侧“添加”按钮,上传图片,输入标题和链接,点击“确认”按钮进行添加,可对轮播图进行增删改查。
(9)留言管理:管理员点击可查看留言中心留言列表,可对用户的留言信息进行回复。

(10)公告通知管理:当管理点击“公告通知管理”时,可查看公告通知;如需添加新的公告信息,点击右侧“添加”按钮,输入标题和正文,点击“确认”按钮进行添加。
(11)资源管理:管理员点击可查看新闻资讯和资讯分类;如需添加新的资讯,点击“添加”按钮,上传封面图,输入标题,选择分类,输入标签、描述和正文,点击“确认”按钮进行添加。同时可对资讯和分类行增删改查。
业主用户角色用例图如下所示。

图3-1 业主用户用例图
管理员角色用例图如下所示。

图3-2 管理员用例图
系统非功能需求指的是性能需求,即对一个系统的性能需求进行分析和定义的过程。在进行性能需求分析时,因此小区物业管理系统的设计与实现主要需要考虑以下几个方面的性能需求:
响应时间:响应时间是指系统在接收到请求后,作出响应的时间。根据具体的业务需求和用户体验要求,可以确定系统在不同场景下的响应时间要求。
吞吐量:吞吐量是指系统在一定时间内处理的事务或请求的数量。根据业务需求和用户量的估计,可以确定系统需要支持的最大吞吐量。
并发用户数:并发用户数是指系统在同时使用的用户数量。根据预期的用户量和并发访问需求,可以确定系统需要支持的最大并发用户数。
可扩展性:可扩展性是指系统在面对用户量增加或并发访问需求增加时,能否通过增加硬件资源或调整系统架构来满足需求。根据预期的用户增长和扩展计划,可以确定系统需要具备的可扩展性要求。
故障处理能力:系统对故障的处理能力是指在出现错误或故障时,系统能够快速、准确地识别、定位并处理故障的能力。根据业务的重要性和对故障处理的要求,可以确定系统需要具备的故障处理能力。
安全性:系统在性能需求分析中,也需考虑安全方面的需求,如数据的保密性、完整性和可用性等。根据具体的安全需求和合规要求,可以确定系统需要满足的安全性需求。
通过对这些性能需求进行详细分析和定义,可以为小区物业管理系统的设计和开发提供指导,确保系统在满足预期的性能需求的同时,具备良好的性能和可靠性。
从技术角度来看,小区物业管理系统的架构设计至关重要。我们将采用MVC架构,包括表现层、业务逻辑层和数据访问层。表现层负责用户界面展示,业务逻辑层处理核心功能逻辑,数据访问层负责数据库交互。通过三层架构模式,确保系统的可靠性和可扩展性。
系统架构图如图4-1所示。

图4-1 系统架构图
通过整体功能模块设计,我们将根据需求分析的结果,将系统的功能划分为不同的模块。每个模块负责实现特定的功能,并与其他模块进行协作。我们将详细定义每个模块的输入、输出、处理逻辑和相互依赖关系。系统总体功能模块图如下图所示。

图4-2 系统功能模块图
借助先进的系统,E-R图使其他用户可以快速轻松地了解系统的功能以及他们之间的关系。根据小区物业管理系统分析结果,本小区物业管理系统总体E-R图如下图所示。

图4-3 系统总体E-R图
所有系统的应用数据相互区分。一旦在相应的系统中实现,它们将与自己相应的网络和服务器通信。所以这个系统可以连接这些数据。当我们选择桥梁截面时,以下将简要介绍如何建立系统。在单击上一个按键的时候,就会自动在对话框中弹出数据源的名字,之后再单击下一个按键时,就在填写相对应的身份验证和登录信息。按照系统功能设计的特点与职能模块的分类,小区物业管理系统的总体设计和实施过程一共涉及到了几个资料表格。
根据E-R图,建立各个实体的数据表。由于本系统数据库数据表数量较多,所以只选取部分表单作为案列,如下所示:
| 编号 | 字段名 | 类型 | 长度 | 是否非空 | 是否主键 | 注释 |
| 1 | token_id | int | 是 | 是 | 临时访问牌ID | |
| 2 | token | varchar | 64 | 否 | 否 | 临时访问牌 |
| 3 | info | text | 65535 | 否 | 否 | 信息 |
| 4 | maxage | int | 是 | 否 | 最大寿命:默认2小时 | |
| 5 | create_time | timestamp | 是 | 否 | 创建时间 | |
| 6 | update_time | timestamp | 是 | 否 | 更新时间 | |
| 7 | user_id | int | 是 | 否 | 用户编号 |
表 4-2-announcement_information(公告信息)
| 编号 | 字段名 | 类型 | 长度 | 是否非空 | 是否主键 | 注释 |
| 1 | announcement_information_id | int | 是 | 是 | 公告信息ID | |
| 2 | announcement_title | varchar | 64 | 否 | 否 | 公告标题 |
| 3 | announcement_type | varchar | 64 | 否 | 否 | 公告类型 |
| 4 | release_time | datetime | 否 | 否 | 发布时间 | |
| 5 | announcement_content | longtext | 4294967295 | 否 | 否 | 公告内容 |
| 6 | create_time | datetime | 是 | 否 | 创建时间 | |
| 7 | update_time | timestamp | 是 | 否 | 更新时间 |
表 4-3-auth(用户权限管理)
| 编号 | 字段名 | 类型 | 长度 | 是否非空 | 是否主键 | 注释 |
| 1 | auth_id | int | 是 | 是 | 授权ID | |
| 2 | user_group | varchar | 64 | 否 | 否 | 用户组 |
| 3 | mod_name | varchar | 64 | 否 | 否 | 模块名 |
| 4 | table_name | varchar | 64 | 否 | 否 | 表名 |
| 5 | page_title | varchar | 255 | 否 | 否 | 页面标题 |
| 6 | path | varchar | 255 | 否 | 否 | 路由路径 |
| 7 | parent | varchar | 64 | 否 | 否 | 父级菜单 |
| 8 | parent_sort | int | 是 | 否 | 父级菜单排序 | |
| 9 | position | varchar | 32 | 否 | 否 | 位置 |
| 10 | mode | varchar | 32 | 是 | 否 | 跳转方式 |
| 11 | add | tinyint | 是 | 否 | 是否可增加 | |
| 12 | del | tinyint | 是 | 否 | 是否可删除 | |
| 13 | set | tinyint | 是 | 否 | 是否可修改 | |
| 14 | get | tinyint | 是 | 否 | 是否可查看 | |
| 15 | field_add | text | 65535 | 否 | 否 | 添加字段 |
| 16 | field_set | text | 65535 | 否 | 否 | 修改字段 |
| 17 | field_get | text | 65535 | 否 | 否 | 查询字段 |
| 18 | table_nav_name | varchar | 500 | 否 | 否 | 跨表导航名称 |
| 19 | table_nav | varchar | 500 | 否 | 否 | 跨表导航 |
| 20 | option | text | 65535 | 否 | 否 | 配置 |
| 21 | create_time | timestamp | 是 | 否 | 创建时间 | |
| 22 | update_time | timestamp | 是 | 否 | 更新时间 |
表 4-4-code_token(验证码)
| 编号 | 字段名 | 类型 | 长度 | 是否非空 | 是否主键 | 注释 |
| 1 | code_token_id | int | 是 | 是 | 验证码ID | |
| 2 | token | varchar | 255 | 否 | 否 | 令牌 |
| 3 | code | varchar | 255 | 否 | 否 | 验证码 |
| 4 | expire_time | timestamp | 是 | 否 | 失效时间 | |
| 5 | create_time | timestamp | 是 | 否 | 创建时间 | |
| 6 | update_time | timestamp | 是 | 否 | 更新时间 |
表 4-5-complaint_recommendations(投诉建议)
| 编号 | 字段名 | 类型 | 长度 | 是否非空 | 是否主键 | 注释 |
| 1 | complaint_recommendations_id | int | 是 | 是 | 投诉建议ID | |
| 2 | household_users | int | 否 | 否 | 住户用户 | |
| 3 | name_of_resident | varchar | 64 | 否 | 否 | 住户姓名 |
| 4 | title_name | varchar | 64 | 否 | 否 | 标题名称 |
| 5 | submission_time | datetime | 否 | 否 | 提交时间 | |
| 6 | content_details | text | 65535 | 否 | 否 | 内容详情 |
| 7 | examine_state | varchar | 16 | 是 | 否 | 审核状态 |
| 8 | examine_reply | varchar | 16 | 否 | 否 | 审核回复 |
| 9 | create_time | datetime | 是 | 否 | 创建时间 | |
| 10 | update_time | timestamp | 是 | 否 | 更新时间 |
表 4-6-facility_information(设施信息)
| 编号 | 字段名 | 类型 | 长度 | 是否非空 | 是否主键 | 注释 |
| 1 | facility_information_id | int | 是 | 是 | 设施信息ID | |
| 2 | name_of_facility | varchar | 64 | 否 | 否 | 设施名称 |
| 3 | type_of_facility | varchar | 64 | 否 | 否 | 设施类型 |
| 4 | facility_location | varchar | 64 | 否 | 否 | 设施位置 |
| 5 | facility_status | varchar | 64 | 否 | 否 | 设施状态 |
| 6 | number_of_facilities | double | 否 | 否 | 设施数量 | |
| 7 | picture_of_facilities | varchar | 255 | 否 | 否 | 设施图片 |
| 8 | use_of_facilities | text | 65535 | 否 | 否 | 设施用途 |
| 9 | facility_details | longtext | 4294967295 | 否 | 否 | 设施详情 |
| 10 | create_time | datetime | 是 | 否 | 创建时间 | |
| 11 | update_time | timestamp | 是 | 否 | 更新时间 |
表 4-7-hits(用户点击)
| 编号 | 字段名 | 类型 | 长度 | 是否非空 | 是否主键 | 注释 |
| 1 | hits_id | int | 是 | 是 | 点赞ID | |
| 2 | user_id | int | 是 | 否 | 点赞人 | |
| 3 | create_time | timestamp | 是 | 否 | 创建时间 | |
| 4 | update_time | timestamp | 是 | 否 | 更新时间 | |
| 5 | source_table | varchar | 255 | 否 | 否 | 来源表 |
| 6 | source_field | varchar | 255 | 否 | 否 | 来源字段 |
| 7 | source_id | int | 是 | 否 | 来源ID |
表 4-8-household_users(住户用户)
| 编号 | 字段名 | 类型 | 长度 | 是否非空 | 是否主键 | 注释 |
| 1 | household_users_id | int | 是 | 是 | 住户用户ID | |
| 2 | name_of_resident | varchar | 64 | 否 | 否 | 住户姓名 |
| 3 | resident_building_number | varchar | 64 | 否 | 否 | 住户楼号 |
| 4 | gender_of_the_household | varchar | 64 | 否 | 否 | 住户性别 |
| 5 | contact_information | varchar | 16 | 否 | 否 | 联系方式 |
| 6 | examine_state | varchar | 16 | 是 | 否 | 审核状态 |
| 7 | user_id | int | 是 | 否 | 用户ID | |
| 8 | create_time | datetime | 是 | 否 | 创建时间 | |
| 9 | update_time | timestamp | 是 | 否 | 更新时间 |
表 4-9-payment_information(缴费信息)
| 编号 | 字段名 | 类型 | 长度 | 是否非空 | 是否主键 | 注释 |
| 1 | payment_information_id | int | 是 | 是 | 缴费信息ID | |
| 2 | household_users | int | 否 | 否 | 住户用户 | |
| 3 | name_of_resident | varchar | 64 | 否 | 否 | 住户姓名 |
| 4 | resident_building_number | varchar | 64 | 否 | 否 | 住户楼号 |
| 5 | fee_title | varchar | 64 | 否 | 否 | 费用标题 |
| 6 | amount_of_expenses | double | 否 | 否 | 费用金额 | |
| 7 | expense_details | text | 65535 | 否 | 否 | 费用明细 |
| 8 | pay_state | varchar | 16 | 是 | 否 | 支付状态 |
| 9 | pay_type | varchar | 16 | 否 | 否 | 支付类型: 微信、支付宝、网银 |
| 10 | reminder_notice_limit_times | int | 是 | 否 | 催费限制次数 | |
| 11 | create_time | datetime | 是 | 否 | 创建时间 | |
| 12 | update_time | timestamp | 是 | 否 | 更新时间 |
表 4-10-reminder_notice(催费通知)
| 编号 | 字段名 | 类型 | 长度 | 是否非空 | 是否主键 | 注释 |
| 1 | reminder_notice_id | int | 是 | 是 | 催费通知ID | |
| 2 | household_users | int | 否 | 否 | 住户用户 | |
| 3 | name_of_resident | varchar | 64 | 否 | 否 | 住户姓名 |
| 4 | resident_building_number | varchar | 64 | 否 | 否 | 住户楼号 |
| 5 | notification_title | varchar | 64 | 否 | 否 | 通知标题 |
| 6 | notification_time | datetime | 否 | 否 | 通知时间 | |
| 7 | notification_content | text | 65535 | 否 | 否 | 通知内容 |
| 8 | create_time | datetime | 是 | 否 | 创建时间 | |
| 9 | update_time | timestamp | 是 | 否 | 更新时间 | |
| 10 | source_table | varchar | 255 | 否 | 否 | 来源表 |
| 11 | source_id | int | 否 | 否 | 来源ID | |
| 12 | source_user_id | int | 否 | 否 | 来源用户 |
表 4-11-repair_information(报修申请)
| 编号 | 字段名 | 类型 | 长度 | 是否非空 | 是否主键 | 注释 |
| 1 | repair_information_id | int | 是 | 是 | 报修申请ID | |
| 2 | household_users | int | 否 | 否 | 住户用户 | |
| 3 | name_of_resident | varchar | 64 | 否 | 否 | 住户姓名 |
| 4 | resident_building_number | varchar | 64 | 否 | 否 | 住户楼号 |
| 5 | type_of_repair_report | varchar | 64 | 否 | 否 | 报修类型 |
| 6 | repair_time | datetime | 否 | 否 | 报修时间 | |
| 7 | repair_problem | text | 65535 | 否 | 否 | 报修问题 |
| 8 | maintenance_progress | varchar | 64 | 否 | 否 | 维修进度 |
| 9 | examine_state | varchar | 16 | 是 | 否 | 审核状态 |
| 10 | examine_reply | varchar | 16 | 否 | 否 | 审核回复 |
| 11 | create_time | datetime | 是 | 否 | 创建时间 | |
| 12 | update_time | timestamp | 是 | 否 | 更新时间 |
表 4-12-schedule(日程管理)
| 编号 | 字段名 | 类型 | 长度 | 是否非空 | 是否主键 | 注释 |
| 1 | schedule_id | smallint | 是 | 是 | 日程ID | |
| 2 | content | varchar | 255 | 否 | 否 | 日程内容 |
| 3 | scheduled_time | datetime | 否 | 否 | 计划时间 | |
| 4 | user_id | int | 是 | 否 | 用户ID | |
| 5 | create_time | datetime | 否 | 否 | 创建时间 | |
| 6 | update_time | datetime | 否 | 否 | 更新时间 |
表 4-13-score(评分)
| 编号 | 字段名 | 类型 | 长度 | 是否非空 | 是否主键 | 注释 |
| 1 | score_id | int | 是 | 是 | 评分ID | |
| 2 | user_id | int | 是 | 否 | 评分人 | |
| 3 | nickname | varchar | 64 | 否 | 否 | 昵称 |
| 4 | score_num | double | 是 | 否 | 评分 | |
| 5 | create_time | timestamp | 是 | 否 | 创建时间 | |
| 6 | update_time | timestamp | 是 | 否 | 更新时间 | |
| 7 | source_table | varchar | 255 | 否 | 否 | 来源表 |
| 8 | source_field | varchar | 255 | 否 | 否 | 来源字段 |
| 9 | source_id | int | 是 | 否 | 来源ID |
表 4-14-upload(文件上传)
| 编号 | 字段名 | 类型 | 长度 | 是否非空 | 是否主键 | 注释 |
| 1 | upload_id | int | 是 | 是 | 上传ID | |
| 2 | name | varchar | 64 | 否 | 否 | 文件名 |
| 3 | path | varchar | 255 | 否 | 否 | 访问路径 |
| 4 | file | varchar | 255 | 否 | 否 | 文件路径 |
| 5 | display | varchar | 255 | 否 | 否 | 显示顺序 |
| 6 | father_id | int | 否 | 否 | 父级ID | |
| 7 | dir | varchar | 255 | 否 | 否 | 文件夹 |
| 8 | type | varchar | 32 | 否 | 否 | 文件类型 |
表 4-15-user(用户账户)
| 编号 | 字段名 | 类型 | 长度 | 是否非空 | 是否主键 | 注释 |
| 1 | user_id | int | 是 | 是 | 用户ID | |
| 2 | state | smallint | 是 | 否 | 账户状态:(1可用|2异常|3已冻结|4已注销) | |
| 3 | user_group | varchar | 32 | 否 | 否 | 所在用户组 |
| 4 | login_time | timestamp | 是 | 否 | 上次登录时间 | |
| 5 | phone | varchar | 11 | 否 | 否 | 手机号码 |
| 6 | phone_state | smallint | 是 | 否 | 手机认证:(0未认证|1审核中|2已认证) | |
| 7 | username | varchar | 16 | 是 | 否 | 用户名 |
| 8 | nickname | varchar | 16 | 否 | 否 | 昵称 |
| 9 | password | varchar | 64 | 是 | 否 | 密码 |
| 10 | | varchar | 64 | 否 | 否 | 邮箱 |
| 11 | email_state | smallint | 是 | 否 | 邮箱认证:(0未认证|1审核中|2已认证) | |
| 12 | avatar | varchar | 255 | 否 | 否 | 头像地址 |
| 13 | open_id | varchar | 255 | 否 | 否 | 针对获取用户信息字段 |
| 14 | create_time | timestamp | 是 | 否 | 创建时间 |
表 4-16-user_group(用户组)
| 编号 | 字段名 | 类型 | 长度 | 是否非空 | 是否主键 | 注释 |
| 1 | group_id | mediumint | 是 | 是 | 用户组ID | |
| 2 | display | smallint | 是 | 否 | 显示顺序 | |
| 3 | name | varchar | 16 | 是 | 否 | 名称 |
| 4 | description | varchar | 255 | 否 | 否 | 描述 |
| 5 | source_table | varchar | 255 | 否 | 否 | 来源表 |
| 6 | source_field | varchar | 255 | 否 | 否 | 来源字段 |
| 7 | source_id | int | 是 | 否 | 来源ID | |
| 8 | register | smallint | 否 | 否 | 注册位置 | |
| 9 | create_time | timestamp | 是 | 否 | 创建时间 | |
| 10 | update_time | timestamp | 是 | 否 | 更新时间 |
用户可以通过注册功能创建个人账号,填写包括用户名、密码、邮箱或手机号等基本信息完成注册流程。系统会对输入信息进行校验,确保唯一性和格式正确性,并将用户数据存储至数据库中,同时发送验证邮件或短信以确认账户有效性。用户注册界面如下图所示。

图5-1 用户注册界面
用户登录模块为前台用户提供安全快捷的访问方式。登录页面设计简洁明了,用户只需输入用户名及密码即可完成身份验证。登录成功后,用户将被重定向至系统首页页面。对于忘记密码的用户,提供了找回密码功能,通过邮箱或手机号接收重置链接,保障账户安全。用户登录界面如下图所示。
图5-2 用户登录界面
首页:用户进入小区物业管理系统的时候,首先映入眼帘的是系统的首页、公告通知、新闻资讯、留言中心、报修申请、社区生活、在线反馈等信息。首页界面如下图所示。

图5-3首页界面
新闻资讯:用户点击可查看新闻资讯,同时可对咨讯文章进行点赞、收藏和评论。界面如下图所示。

图5-4 新闻资讯界面
报修申请:用户点击进入可填写报修申请信息,包括申请编号、业主用户、业主姓名、联系方式、报修地点、报修时间和报修内容。界面如下图所示。

图5-5 报修申请展示界面
社区生活:用户点击可通过服务名称和服务类型进行查看社区生活列表,点击进入感兴趣的活动可查看详情信息,可对社区活动进行点赞、收藏和评论。界面如下图所示。

图5-7 社区生活界面
在线反馈:用户进入可添加反馈信息,包括标题名称、反馈类型、反馈用户、反馈日期和反馈内容。界面如下图所示。

图5-8 在线反馈展示界面
个人中心:个人中心包含多个功能模块,如个人首页、报修申请、在线反馈、缴费信息、收藏和评论管理。用户点击可对各个功能进行查看、管理和删除。界面如下图所示。

图5-9 个人中心界面
报修申请管理:管理员点击可查看报修申请列表,可对用户的申请进行审核回复。界面如下图所示。

社区生活管理:管理员点击可查看社区生活列表和社区生活添加;点击进入”社区生活添加“可填写相关信息,包括服务名称、服务类型、封面图片、服务时间、服务须知和服务内容。界面如下图所示。

图5-11 社区生活添加界面
缴费信息管理:管理员点击可查看缴费信息列表和缴费信息添加;点击进入“缴费信息添加“可填写相关信息,包括缴纳月份、业主用户、业主姓名、楼栋号码、水电费用、物业费用、停车费用、其他费用、合计金额和费用详情。界面如下图所示。

图5-12 缴费信息添加界面
系统管理:管理员点击可查看轮播图管理;如需添加新的轮播图,点击右侧“添加”按钮,上传图片,输入标题和链接,点击“确认”按钮进行添加,可对轮播图进行增删改查。界面如下图所示。

图5-13 系统管理界面
资源管理:管理员点击可查看新闻资讯和资讯分类;如需添加新的资讯,点击“添加”按钮,上传封面图,输入标题,选择分类,输入标签、描述和正文,点击“确认”按钮进行添加。同时可对资讯和分类行增删改查。界面如下图所示。

图5-14 资源管理界面
测试是为了验证系统在功能、性能、安全性和用户体验等方面的表现。通过测试,可以发现并修复潜在的问题和缺陷,确保系统的正常运行和稳定性。功能验证确保各项功能按设计要求运行;性能评估评估系统的响应时间和并发处理能力;安全检测确保系统的身份认证和数据传输安全;用户体验评估提升界面友好性和操作流程;兼容性测试确保系统在不同设备和浏览器上的兼容性。通过全面的测试,系统将更可靠地支持用户需求,并提供优质的用户体验。
对以下功能进行测试,包括包括用户注册、用户登录、社区活动搜索、缴费信息添加,具体测试用例如下表所示。
表6-1 用户注册测试用例表
| 用例编号 | 用例名称 | 测试步骤 | 测试结果 |
| 6-1 | 用户注册 | 1. 输入有效注册信息,包括用户名、密码和联系方式。 | 注册成功,系统保存用户信息。 |
| 2. 点击注册按钮进行提交。 | 跳转至登录页面。 | ||
| 3. 检查是否成功注册并跳转至登录页面。 | 用户成功注册,可以登录使用。 |
表6-2 用户登录测试用例表
| 用例编号 | 用例名称 | 测试步骤 | 测试结果 |
| 6-2 | 用户登录 | 1. 输入正确用户名和密码。 | 登录成功,系统验证通过。 |
| 2. 点击登录按钮进行验证。 | 跳转至用户首页。 | ||
| 3. 检查是否成功登录并跳转至用户首页。 | 用户成功登录,进入用户首页。 |
表6-3 社区活动搜索测试用例表
| 用例编号 | 用例名称 | 测试步骤 | 测试结果 |
| 6-3 | 社区活动搜索 | 1. 在搜索框输入关键词,如服务名称。 | 显示相关社区活动列表。 |
| 2. 点击搜索按钮进行搜索。 | 匹配关键词的社区活动显示在搜索结果中。 | ||
| 3. 检查是否显示相关社区活动列表。 | 用户看到与搜索关键词匹配的社区活动。 |
表6-4 缴费信息添加测试用例表
| 用例编号 | 用例名称 | 测试步骤 | 测试结果 |
| 6-4 | 缴费信息添加 | 1. 进入后台缴费信息管理界面,点击缴费信息添加按钮。 | 显示缴费信息添加页面。 |
| 2. 正确填写并提交相关信息。 | 信息填写完整准确。 | ||
| 3. 检查是否提交成功,并检查缴费信息是否成功添加至平台。 | 缴费信息成功添加至平台。 |
经过对用户注册、用户登录、社区活动搜索、缴费信息添加等功能的测试,系统表现稳定,用户注册流程顺畅,登录验证准确,各项功能符合预期,系统运行良好,用户体验良好,功能完善。
结 论
本研究成功开发了一套基于Python Django框架的小区物业管理系统,有效解决了传统物业管理模式中存在的信息不透明、沟通不畅和服务响应慢等问题。通过集成注册登录、公告通知、报修申请、在线反馈等功能模块,系统不仅提升了物业管理的效率和质量,还增强了业主的参与感和满意度。管理员能够利用强大的后台管理系统进行用户信息管理、缴费情况监控和社区活动组织,确保了物业管理工作的科学化和规范化。系统的实施验证了其在提升社区管理水平方面的显著效果,为小区的数字化转型提供了坚实的技术支持。
此外,本研究也为其他领域的信息化建设提供了有益的参考和借鉴。通过优化业务流程和服务模式,系统展示了信息技术在提升服务质量和用户体验方面的巨大潜力。未来的研究可以进一步探索如何结合大数据分析、人工智能等先进技术,实现更智能、个性化的物业管理解决方案,推动智慧社区的全面发展。本系统的设计与实现证明了利用现代信息技术改进传统管理模式的有效性和可行性,为构建更加和谐、高效的社区生活环境奠定了基础。
参考文献
- 黄维.基于B/S模式的虚拟网络实验室安全管理体系分析[J].信息系统工程,2024,(05):4-7.
- 张宇薇.HTML5在Web前端开发中的应用[J].集成电路应用,2024,41(04):274-276.
- 邱红丽,张舒雅.基于Django框架的web项目开发研究[J].科学技术创新,2021,(27):97-98.
- 段艺,涂伟忠.Django开发从入门到实践[M].机械工业出版社:202211.635.
- 李艳杰.MySQL数据库下存储过程的综合运用研究[J].现代信息科技,2023,7(11):80-82+88.
- 肖睿,李鲲程,范效亮,等.MySQL数据库应用技术及实践[M].人民邮电出版社:202206.228.
- 明日科技.快速上手Python[M].化学工业出版社:202211.337.
- 明日科技.Python Web开发手册[M].化学工业出版社:202201.411.
- 赵亮,曹彦鹏.智能小区物业管理系统升级研究[J].建筑设计管理,2025,42(01):62-66.
- 吴展聪.移动通信环境下小区物业管理系统的设计与实现[D].中南大学,2023.DOI:10.27661/d.cnki.gzhnu.2023.001678.
- 周园,智慧小区物业管理系统V1.0.陕西省,汉中菜鸟网络科技有限责任公司,2023-04-01.
- 唐清华.小区智慧物业管理系统的设计及应用[J].中阿科技论坛(中英文),2022,(10):134-139.
- 田胜男.基于Flask的智能小区物业管理系统设计与实现[D].华东师范大学,2022.DOI:10.27149/d.cnki.ghdsu.2022.003638.
- 汪康,智慧小区物业管理应用系统App.安徽省,黄山徽扬物联科技有限公司,2020-11-08.
- 卢任强.基于微服务架构的智慧小区系统的设计与实现[D].华中科技大学,2020.DOI:10.27157/d.cnki.ghzku.2020.006728.
- 侯金彪.基于JSP的小区物业管理系统设计与实现[J].陇东学院学报,2020,31(05):15-19.
- 赵越超.基于JavaEE的小区物业管理系统设计与实现[J].物联网技术,2020,10(07):107-110.DOI:10.16667/j.issn.2095-1302.2020.07.032.
- 胡贺.智能小区物业管理系统的设计实现[D].内蒙古大学,2020.DOI:10.27224/d.cnki.gnmdu.2020.000689.
致 谢
眨眼之间,大学生活就要结束了。在本文的最后,我要感谢我和蔼可亲的导师、团结有爱的同学的帮助和鼓励。此刻,我找不到感谢之词可以用来表达我最深切的感激之情。尤其感谢我的指导老师,在选题的过程中与我进行了深入的交流,在毕业设计期间给我提供了一些指导。四年的学习生活让我受益良多,老师们的丰富的学术知识、认真负责的学习态度让我受益匪浅。在此,我深深地感谢那些曾经给予我帮助和指导的老师!
我的论文得益于许多学者的贡献,他们的研究成果为我提供了宝贵的指导,使我能够更好地完成这篇文章。感谢我的同学和朋友在我的写作以及排版过程中给予热情的帮助,才使得我比较顺利的完成了这篇论文。
感谢大学里遇见的朋友,你们在我这四年里留下无数的温暖和快乐,让我对这个校园多了一份留念。最后,感谢我的父母、辅导员、班长,以及室友们对我大学生活上的关心和理解,让我能保持乐观和追求我所热爱的。尽管我的能力有限,但我仍然尽力去完善这篇论文,并且诚挚地希望各位老师和学友能够给予宝贵的指导与意见!
登录代码如下:
def Login(self, ctx):
print("===================登录=====================")
ret = {
"error": {
"code": 70000,
"message": "账户不存在",
}
}
body = ctx.body
password = md5hash(body["password"]) or ""
obj = service_select("user").Get_obj(
{"username": body["username"]}, {"like": False}
)
if obj:
user_group = service_select("user_group").Get_obj({'name': obj['user_group']}, {"like": False})
if user_group and user_group['source_table'] != '':
user_obj = service_select(user_group['source_table']).Get_obj({"user_id": obj['user_id']}, {"like": False})
if user_obj['examine_state'] == '未通过':
ret = {
"error": {
"code": 70000,
"message": "账户未通过审核",
}
}
return ret
if user_obj['examine_state'] == '未审核':
ret = {
"error": {
"code": 70000,
"message": "账户未审核",
}
}
return ret
if obj["state"] == 1:
if obj["password"] == password:
timeout = timezone.now()
timestamp = int(time.mktime(timeout.timetuple())) * 1000
token = md5hash(str(obj["user_id"]) + "_" + str(timestamp))
ctx.request.session[token] = obj["user_id"]
service_select("access_token").Add(
{"token": token, "user_id": obj["user_id"]}
)
obj["token"] = token
ret = {
"result": {"obj": obj}
}
else:
ret = {
"error": {
"code": 70000,
"message": "密码错误",
}
}
else:
ret = {
"error": {
"code": 70000,
"message": "用户账户不可用,请联系管理员",
}
}
return ctx.response(json.dumps(ret, ensure_ascii=False))
注册代码如下:
def Register(self, ctx):
print("===================注册=====================")
userService = service_select("user")
body = ctx.body
if "username" not in body and body["username"] == '':
return ctx.response(json.dumps({
"error": {
"code": 70000,
"message": "用户名不能为空",
}
}, ensure_ascii=False))
if "user_group" not in body and body["user_group"] == '':
return ctx.response(json.dumps({
"error": {
"code": 70000,
"message": "用户组不能为空",
}
}, ensure_ascii=False))
if "password" not in body and body["password"] == '':
return ctx.response(json.dumps({
"error": {
"code": 70000,
"message": "密码不能为空",
}
}, ensure_ascii=False))
post_param = body
post_param['nickname'] = body["nickname"] or ""
post_param['password'] = md5hash(body["password"])
obj = userService.Get_obj({"username": post_param['username']}, {"like": False})
if obj:
return ctx.response(json.dumps({
"error": {
"code": 70000,
"message": "用户名已存在",
}
}, ensure_ascii=False))
ret = {
"error": {
"code": 70000,
"message": "注册失败",
}
}
bl = userService.Add(post_param)
if bl:
ret = {
"result": {
"bl": True,
"message": "注册成功"
}
}
return ctx.response(json.dumps(ret, ensure_ascii=False))
找回密码代码如下:
def Forget_password(self, ctx):
print("===================修改密码=====================")
ret = {
"error": {
"code": 70000,
"message": "用户信息不能没有"
}
}
body = ctx.body
if not body["code"]:
return {
"error": {
"code": 70000,
"message": "验证码不存在或者错误"
}
}
obj = service_select("user").Get_obj(
{"username": body["username"]}, {"like": False}
)
if not obj:
return {
"error": {
"code": 70000,
"message": "用户名不存在或者错误"
}
}
password = md5hash(body["password"])
if not password:
return {
"error": {
"code": 70000,
"message": "密码不存在或者错误"
}
}
bl = service_select("user").Set({"user_id": obj["user_id"]}, {"password": password})
if bl:
ret = {"result": {"bl": True, "message": "修改成功"}}
else:
ret = {
"error": {
"code": 70000,
"message": "修改失败",
}
}
return ctx.response(json.dumps(ret, ensure_ascii=False))
修改密码代码如下:
def Change_password(self, ctx):
print("===================修改密码=====================")
ret = {
"error": {
"code": 70000,
"message": "账号未登录",
}
}
request = ctx.request
headers = request.headers
if ("x-auth-token" in headers) and headers["x-auth-token"]:
token = headers["x-auth-token"]
user_id = tokenGetUserId(token, request)
userService = service_select("user")
body = ctx.body
password = md5hash(body["o_password"])
obj = userService.Get_obj({"user_id": user_id, "password": password}, {"like": False})
if obj:
password = md5hash(body["password"])
bl = userService.Set({"user_id": user_id}, {"password": password})
if bl:
ret = {"result": {"bl": True, "message": "修改成功"}}
else:
ret = {
"error": {
"code": 70000,
"message": "修改失败",
}
}
else:
ret = {
"error": {
"code": 70000,
"message": "密码错误",
}
}
else:
ret = {
"error": {
"code": 70000,
"message": "账户未登录",
}
}
return ctx.response(json.dumps(ret, ensure_ascii=False))
增删查改代码如下:
增
def Add(self, ctx):
body = ctx.body
unique = self.config.get("unique")
obj = None
if unique:
qy = {}
for i in range(len(unique)):
key = unique[i]
qy[key] = body.get(key)
obj = self.service.Get_obj(qy)
if not obj:
error = self.Add_before(ctx)
if error["code"]:
return {"error": error}
error = self.Events("add_before", ctx, None)
if error["code"]:
return {"error": error}
result = self.service.Add(body, self.config)
if self.service.error:
return {"error": self.service.error}
res = self.Add_after(ctx, result)
if res:
result = res
res = self.Events("add_after", ctx, result)
if res:
result = res
return {"result": result}
else:
return {"error": {"code": 10000, "message": "已存在"}}
删
def Del(self, ctx):
if len(ctx.query) == 0:
errorMsg = {"code": 30000, "message": "删除条件不能为空!"}
return errorMsg
result = self.service.Del(ctx.query, self.config)
if self.service.error:
return {"error": self.service.error}
return {"result": result}
改
def Set(self, ctx):
error = self.Set_before(ctx)
if error["code"]:
return {"error": error}
error = self.Events("set_before", ctx, None)
if error["code"]:
return {"error": error}
query = ctx.query
if 'page' in query.keys():
del ctx.query['page']
if 'size' in query.keys():
del ctx.query['size']
if 'orderby' in query.keys():
del ctx.query['orderby']
result = self.service.Set(ctx.query, ctx.body, self.config)
if self.service.error:
return {"error": self.service.error}
res = self.Set_after(ctx, result)
if res:
result = res
res = self.Events("set_after", ctx, result)
if res:
result = res
return {"result": result}
查多条数据:
def Get_list(self, ctx):
query = dict(ctx.query)
config_plus = {}
if "field" in query:
field = query.pop("field")
config_plus["field"] = field
if "page" in query:
config_plus["page"] = query.pop("page")
if "size" in query:
config_plus["size"] = query.pop("size")
if "orderby" in query:
config_plus["orderby"] = query.pop("orderby")
if "like" in query:
config_plus["like"] = query.pop("like")
if "groupby" in query:
config_plus["groupby"] = query.pop("groupby")
count = self.service.Count(query)
lst = []
if self.service.error:
return {"error": self.service.error}
elif count:
lst = self.service.Get_list(query,
obj_update(self.config, config_plus))
if self.service.error:
return {"error": self.service.error}
self.interact_list(ctx, lst)
return {"result": {"list": lst, "count": count}}
查一条数据:
def Get_obj(self, ctx):
query = dict(ctx.query)
config_plus = {}
if "field" in query:
field = query.pop("field")
config_plus["field"] = field
obj = self.service.Get_obj(query, obj_update(self.config, config_plus))
if self.service.error:
return {"error": self.service.error}
if obj:
self.interact_obj(ctx, obj)
return {"result": {"obj": obj}}
免费领取项目源码,请关注❥点赞收藏并私信博主,谢谢~
1559

被折叠的 条评论
为什么被折叠?



