摘要
随着智能化和信息化的发展,线上健身服务逐渐成为人们日常生活的重要组成部分。本文基于Spring Boot后端框架与Vue前端技术,结合MySQL数据库,设计并实现了一个功能完善的在线健身学习系统——“健身智途”。该系统面向广大健身爱好者,提供用户注册、个人信息管理、健身课程学习、目标设定、运动数据记录、AI智能分析(接入Kimi AI)、健身资讯浏览、论坛互动交流等多样化功能,并通过个人中心模块为用户提供健身计划、饮食建议、数据分析及反馈机制,增强用户的参与感与持续性。同时,管理员可通过后台管理系统对用户权限、健身课程、目标计划、饮食建议、运动数据、论坛内容以及系统资源进行统一管理与维护。系统采用前后端分离架构,具有良好的可扩展性、稳定性和交互体验,能够有效满足用户个性化的健身需求,提升健康管理效率,具有较强的实际应用价值和推广意义。
关键词:在线健身学习系统、Spring Boot,Vue,MySQL
With the development of intelligence and informatization, online fitness services have gradually become an important part of people's daily lives. This article is based on the Spring Boot backend framework and Vue frontend technology, combined with MySQL database, to design and implement a fully functional online fitness learning system - "Fitness Zhitu". This system is aimed at fitness enthusiasts and provides diverse functions such as user registration, personal information management, fitness course learning, goal setting, exercise data recording, AI intelligent analysis (connected to Kimi AI), fitness information browsing, forum interaction and communication. Through the personal center module, it provides users with fitness plans, dietary suggestions, data analysis and feedback mechanisms, enhancing their sense of participation and sustainability. At the same time, administrators can centrally manage and maintain user permissions, fitness courses, goal plans, dietary recommendations, exercise data, forum content, and system resources through the backend management system. The system adopts a front-end and back-end separation architecture, which has good scalability, stability, and interactive experience. It can effectively meet users' personalized fitness needs, improve health management efficiency, and has strong practical application value and promotion significance.
Keywords: online fitness learning system Spring Boot,Vue,MySQL
目录
随着社会经济的发展和人们健康意识的提升,健身已成为提升生活质量的重要方式。然而,传统健身模式受限于时间、空间及专业指导资源,难以满足现代人对便捷性与个性化服务的需求。与此同时,互联网技术和智能设备的快速发展为在线健身服务提供了新的可能。“健身智途”在线健身学习系统正是在这一背景下应运而生。该系统基于Spring Boot框架、Vue技术和MySQL数据库构建,打造一个集用户注册、健身课程学习、目标设定、运动数据记录、AI智能分析(如Kimi AI接入)、健身论坛互动等功能于一体的综合性平台,帮助用户科学、高效地进行健康管理,实现个性化健身目标。
“健身智途”在线健身学习系统的研究与实现具有重要的现实意义,不仅有效突破了传统健身模式在时间与空间上的限制,为用户提供随时随地的健身体验,还通过AI智能分析、个性化课程推荐和饮食建议,满足用户多样化的健康管理需求。系统融合Spring Boot、Vue与MySQL等先进技术,构建了一个功能完善、交互友好的在线平台,提升了用户体验与参与度,同时促进了健康知识的传播与普及。该系统的开发为推动全民健身、提升个人健康水平提供了有力的技术支持,具有良好的应用前景和社会价值。
在国内,随着互联网技术的发展和人们对健康意识的增强,在线健身教育平台逐渐兴起。许多研究关注于如何利用信息技术提高健身服务的质量与效率。例如,自适应学习技术在在线健身教育中的应用得到了广泛探讨,通过个性化推荐课程、智能调整学习进度等方式提升用户体验和学习效果。此外,也有研究集中在健身俱乐部管理系统的优化上,通过信息化手段改进会员管理、课程安排、营销推广等方面的工作。
在外国,健身产业同样经历了从传统模式向数字化、智能化转型的过程。国外的研究更多地探索了如何利用大数据分析用户行为,以提供更加精准的服务。例如,有研究深入探讨了如何通过机器学习算法分析用户的运动数据来制定个性化的健身计划。同时,对于健身俱乐部管理系统的开发也强调了用户隐私保护、数据安全等议题,并且注重系统的可扩展性和跨平台兼容性。
B/S(Browser/Server)架构是一种基于浏览器和服务器的应用架构模式。它以Web浏览器作为客户端,服务器端通过Web技术提供应用服务。客户端通过浏览器与服务器进行交互,用户无需安装专门的客户端应用程序,只需要通过互联网连接即可访问应用程序[1]。在B/S架构中,客户端主要承担用户界面的呈现和基本的输入输出功能,而核心的业务处理、数据存储等操作则由服务器端完成。这种架构的核心优势在于无需在每个客户端机器上安装或更新软件,只要用户的浏览器符合要求,就可以使用系统。
B/S(Browser/Server)架构是一种网络架构模型,其主要特点是客户端通过浏览器与服务器进行通信,所有的业务逻辑和数据处理都在服务器端完成,客户端仅负责展示数据[2]。B/S架构本质上是一种客户端-服务器模式的变体,它通过将传统的C/S(Client/Server)架构中的客户端功能移到浏览器中,简化了客户端的开发和维护工作。在B/S架构中,用户通过浏览器发送请求,浏览器负责展示从服务器获取的数据,服务器则处理请求并返回响应。该架构避免了安装和配置客户端软件的麻烦,也减少了对客户端硬件的依赖,适合于需要大规模部署和跨平台支持的应用系统。
B/S模式三层结构图如图2-1所示。

图2-1 B/S模式三层结构图
SpringBoot是一个用于简化Spring应用开发的开源框架,通过减少开发人员配置和依赖的复杂性,使得开发者能够快速构建基于Spring的生产级应用。SpringBoot基于Spring框架之上,提供了一种自配置的方式,使得开发者可以以最少的配置来启动和开发Spring应用[3]。它通过约定优于配置的原则,将常见的配置预设,使得开发人员能够聚焦于业务逻辑的实现,而不必过多关注繁琐的配置和环境搭建。
SpringBoot框架的核心特点之一是其自动配置功能。它能够根据项目中已存在的类和库,自动推断出开发环境的配置需求,减少了手动配置的工作量。SpringBoot还提供了嵌入式Web服务器支持(如Tomcat、Jetty等),使得应用可以以独立的Java应用形式运行,不再依赖外部的Web容器。这种特性使得SpringBoot特别适合于微服务架构的构建。SpringBoot还通过其提供的启动器(Starters)简化了常见功能的集成,例如数据库连接、消息队列、缓存、认证与授权等,从而提升了开发效率[4]。
Vue.js是一款用于构建用户界面的渐进式JavaScript框架,提供一种灵活而高效的方式来开发单页面应用(SPA)。Vue的设计理念是通过尽量简化开发过程,提供一种声明式的方式来构建用户界面[5]。Vue.js通过数据驱动的视图模型,允许开发者以声明式语法绑定数据与视图,使得应用的状态和界面表现更加简洁和可维护。它的核心思想是通过组件化开发将复杂的UI拆分为可重用的独立模块,从而提升了代码的模块化、可维护性和可扩展性。
Vue.js具备响应式数据绑定和虚拟DOM的特性。响应式数据绑定意味着当数据变化时,Vue会自动更新与之绑定的DOM元素,从而实现视图的实时更新。虚拟DOM则是Vue.js的一种优化手段,通过将对DOM的操作抽象为一个虚拟的DOM树来提高性能,减少实际DOM操作的开销[6]。Vue还提供了丰富的插件和工具,如Vue Router用于路由管理,Vuex用于状态管理,方便开发者构建复杂的前端应用。Vue的灵活性和简洁性使其成为现代Web开发中常用的前端框架之一。
MySQL是一种开源的关系型数据库管理系统(RDBMS),基于SQL(结构化查询语言)进行数据操作。作为一个被广泛使用的数据库系统,MySQL具有高度的性能、可扩展性和可靠性。MySQL使用表格结构来存储数据,每个表由多个列和行组成,数据通过SQL查询语言进行操作[7]。MySQL支持多种数据类型,如整数、浮动小数、字符串、日期等,以满足不同应用场景对数据存储的需求。在实际应用中,MySQL通常用于存储和管理结构化数据,通过索引、视图、触发器等功能提升数据查询的效率和数据的完整性。
MySQL支持ACID事务特性(原子性、一致性、隔离性、持久性),确保数据库操作的可靠性和数据的一致性。它还支持多种存储引擎,其中InnoDB是最常用的存储引擎,具备事务支持、行级锁定和外键约束等特性,适用于高并发、高可靠性的数据存储需求。MySQL可以通过主从复制、分区和分库分表等技术实现横向扩展,以应对大规模数据存储和高负载的应用需求。MySQL还具有灵活的权限管理机制,支持用户角色管理、细粒度的权限控制等,保障数据的安全性。
从技术可行性角度来看,所选技术能够充分满足当前应用需求。B/S架构具有良好的跨平台特性,借助浏览器端渲染与服务器端处理,能够实现不同操作系统和设备上的无缝访问。SpringBoot框架基于成熟的Spring生态,自动配置机制降低了开发与部署的复杂度,支持高效开发和微服务架构的实现。Vue.js作为前端技术,其响应式数据绑定和虚拟DOM优化使得大规模应用的构建与维护更加高效。MySQL数据库在数据存储、查询优化方面具有强大能力,其ACID事务特性与高并发支持能够保证数据一致性与系统稳定性,且广泛应用于多种行业,具备可扩展性和高效性。
从操作可行性角度,所有选用的技术都有良好的文档支持和广泛的开发社区。B/S架构的实施依赖于常见的Web技术,技术栈成熟,操作流程规范,适合企业级应用的快速部署与运维。SpringBoot框架简化了Spring应用的配置与开发,集成了嵌入式Web服务器,使得开发者能够快速启动项目,减少了对开发环境和部署环境的依赖。Vue.js以组件化、响应式的设计思想,极大提升了前端开发的效率与代码复用性,操作简便。MySQL数据库提供了易于管理的用户界面,操作界面直观,支持多种操作系统,适合日常的数据库管理和维护工作。
从经济可行性角度,所有选用的技术均为开源软件,降低了开发与部署成本。B/S架构减少了客户端软件的安装和更新需求,减轻了IT维护成本。SpringBoot框架通过减少配置和自动化部署,降低了开发和运营的时间成本。Vue.js提供了快速开发的能力,减少了前端开发的人员需求。MySQL作为开源数据库,不仅在授权成本上具有优势,而且通过其高效的查询与事务处理能力,可以在保证性能的同时降低硬件资源的投入,实现资源的高效利用。
1.可用性需求
系统必须具备高可用性,以确保其在各种使用场景下能够稳定运行。为满足可用性要求,系统应当具备自恢复能力和冗余机制,避免因单点故障而导致的服务中断。具体而言,系统的部署架构应支持负载均衡和集群配置,通过多个实例的协作提高整体系统的可用性。系统应提供详尽的监控与告警机制,能够实时追踪系统运行状态,及时发现潜在问题并触发自动恢复操作或通知管理员。在用户体验方面,系统需要提供清晰的错误提示信息,并能够在发生异常时通过回滚操作或其他容错机制,保证用户的操作不受到严重影响。
2.可靠性需求
可靠性要求系统在长时间运行中保持稳定,能够有效应对各种可能的故障和压力。系统设计应支持高可用的数据库架构,采用数据库主从复制、分片等技术以实现数据的可靠存储与访问。应用层应具备容错能力,在面对硬件故障、网络中断等意外情况时,能够保持系统的正常服务或在故障恢复后迅速恢复数据和业务流程。系统应具备日志记录功能,能够全面记录操作过程和异常信息,从而为问题追踪与系统优化提供数据支持。系统的可靠性还需要通过压力测试和稳定性测试来验证,确保在大规模用户访问及高并发场景下能够正常运行,不发生崩溃或数据丢失现象。
3.安全性需求
系统的安全性需求必须得到高度重视,确保系统和用户数据的保密性、完整性和可用性。为实现数据安全,系统应采用加密技术,特别是在用户认证、敏感数据传输和存储过程中,采用SSL/TLS协议进行加密通信,确保数据在传输过程中不被窃取或篡改。系统应支持用户身份验证与授权管理,采用如OAuth、JWT等安全机制防止未授权访问。访问控制应细化到资源级别,确保不同角色的用户只能访问其权限范围内的功能。为了防止恶意攻击,系统还应加强对常见攻击方式(如SQL注入、XSS攻击、CSRF攻击等)的防护,通过输入验证、输出转义、会话管理等技术措施提高系统的安全性。系统应定期进行安全审计与漏洞扫描,及时发现并修补可能的安全漏洞,保障系统的长期安全运营。
功能需求分析是对系统所需功能进行详细描述的过程,明确系统的目标、功能模块及其相互关系。在此阶段,结合用户需求、业务流程和技术架构,识别系统必须实现的各项功能,并对其优先级、实现方式和约束条件进行梳理。通过功能需求分析,确保系统设计能够满足实际需求,且具有良好的可用性、可维护性和扩展性,为后续的系统开发和测试提供明确的指导和依据。
健身用户可以查看浏览首页与健身资讯,参与AI分析、在线课程学习及健身目标设定。用户还能记录运动数据,发布和管理健身论坛内容,并通过个人中心获取定制的健身计划和饮食建议,同时管理员会审核目标和数据分析以提供专业指导。系统为用户提供全面的健康管理与互动体验。
健身用户用例图如图3-1所示。

图3-1健康 用户用例图
管理员在“健身智途”系统中可通过后台首页全面掌控平台运行情况,管理用户账号、目标类型、健身课程与目标计划,制定健身方案和饮食建议,并对运动数据、记录分析及用户反馈进行统一处理。同时,管理员可发布通知公告、维护系统资源、管理健身论坛内容并进行置顶或分类操作,实现系统的高效运营与持续优化。
管理员用例图如图3-2所示。

图3-2 管理员用例图
系统开发流程的主要步骤,从需求分析到系统完成的全过程。流程包括需求分析、总体设计(结构、功能、数据)、详细设计(模块、编码)、模块整合与调用,以及测试、扩展和完善,最终完成系统的开发。本系统的开发流程如图3-3所示

图3-3系统开发流程图
-
-
- 用户登录流程
-
用户输入用户名和密码后,系统先检查输入是否为空,再验证用户名是否存在,若存在则通过用户名获取密码并校验。若密码正确则登录成功,否则提示密码错误。若用户名不存在或无法登录,提示用户操作无效。如图3-4所示。

图3-4登录流程图
用户首先进入系统登录界面,输入用户名和密码后,系统验证信息是否正确。若验证失败,返回登录界面重新输入;若验证成功,则进入功能界面,执行相应功能处理后结束操作流程。操作流程如图3-5所示。

图3-5 系统操作流程图
管理员可以添加信息,用户添加可以自己权限内的信息,输入信息后,要想利用这个软件来进行系统的安全管理,首先需要登录到该软件中。添加信息流程如图3-6所示。

图3-6 添加信息流程图
用户首先选择需要修改的记录,输入修改后的数据,系统判断输入数据是否合法。若数据不合法,提示重新输入;若数据合法,则将修改后的数据写入数据库,完成操作后流程结束。修改信息流程图如图3-7所示。

图3-7 修改信息流程图
用户选择需要删除的记录后,系统判断是否确认删除。若未确认,返回选择环节;若确认删除,则更新数据库,删除对应记录,完成操作后流程结束。删除信息流程图如图3-8所示。

图3-8删除信息流程图
系统由表现层、业务逻辑层、数据访问层和数据库服务器组成。表现层通过浏览器(如IE、Chrome、Firefox)与用户交互,采用FreeMarker、Bootstrap、jQuery等技术实现界面呈现。业务逻辑层负责处理系统的核心业务逻辑,通过分模块设计实现功能分离。数据访问层使用MyBatis框架连接数据库,执行数据的增删改查操作。数据库服务器采用MySQL进行数据存储和管理,为系统提供稳定的数据库支持。整个架构通过Tomcat服务器完成用户请求的接收和处理,确保系统的高效运行[8]。整个系统架构如图4-1所示。

图4-1 系统架构图
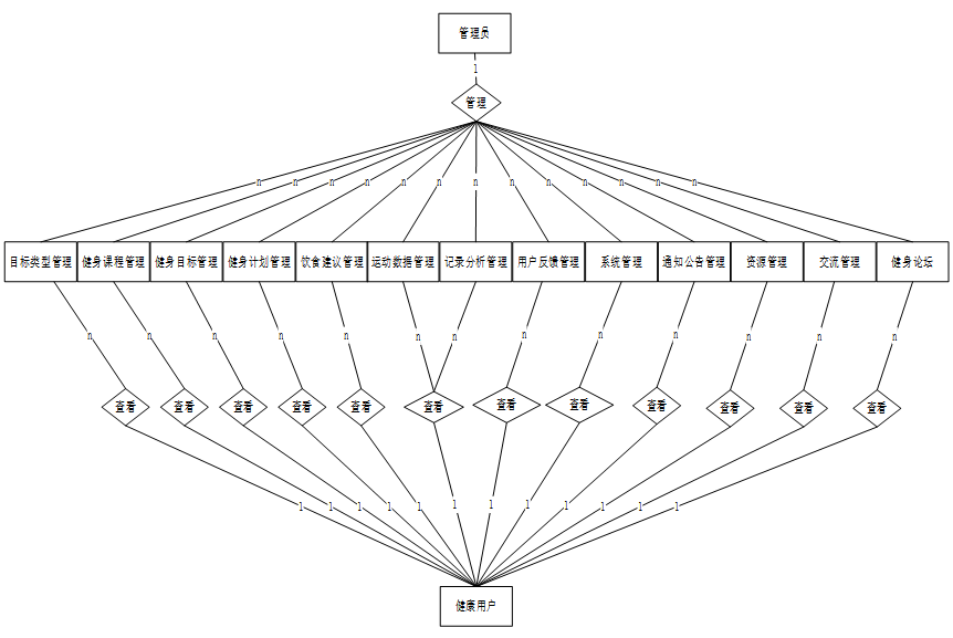
系统功能结构图如图4-2所示。

图4-2 系统功能结构图
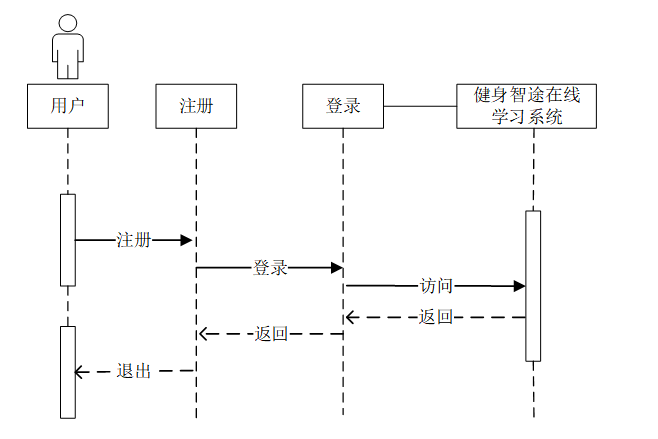
用户通过注册模块发送注册请求,系统完成注册后返回确认信息。随后,用户通过登录模块发送登录请求,系统验证用户信息后允许访问目标系统。用户完成操作后可选择退出,系统终止会话。注册时序图,如图4-3所示。

图4-3 注册时序图
管理员输入登录信息后,登录界面将信息传递至前台管理界面,随后通过SpringBoot框架读取数据库中的用户信息并返回。系统验证信息,若验证成功则登录成功,若验证失败则返回错误提示。登录时序图如图4-4所示。

图4-4登录时序图
管理员输入登录信息后,进入用户信息管理模块,选择增删改查操作并提交命令至数据库。数据库执行操作后返回成功状态,系统显示用户管理界面并提示操作成功。管理员修改用户信息时序图如图4-5所示。

图4-5管理员修改用户信息时序图
管理员通过访问系统发起请求,系统接收访问后转向系统信息模块进行管理操作。管理完成后,系统返回管理结果至系统,最终反馈给管理员,管理员可选择退出。管理员管理系统信息时序图如图4-6所示。

图4-6管理员管理系统信息时序图
数据库设计是系统开发中至关重要的环节,为系统提供高效、规范的数据存储和管理方案。设计过程包括需求分析、实体设计、表设计和逻辑结构设计。首先,通过分析业务需求,确定系统的核心实体及其属性,同时明确实体间的关系。接着,将实体抽象为具体的数据库表,为每张表定义字段名、数据类型、主键和外键,通过主外键关系和关联表设计,保证数据的完整性和一致性。最后,数据库逻辑设计进一步优化表之间的关系,通过索引、视图和存储过程提升查询效率和操作性能。整个设计需严格遵循规范,避免数据冗余和冲突,确保系统在高并发访问和复杂数据处理场景下的稳定性和高效性。
数据库实体设计是数据库设计的关键步骤,对实际业务逻辑中涉及的实体及其属性进行抽象建模,明确系统中的主要信息对象及其关系[9]。在实体设计中,根据需求分析确定系统的核心实体,如用户、角色、权限、社团信息等,提取实体的主要属性,如用户的ID、姓名、联系方式,社团的ID、名称、类型等,同时定义各实体之间的关系,包括一对一、一对多、多对多等。在设计过程中,注重实体的完整性、规范性和唯一性,确保设计能够满足系统功能需求,并为后续的表设计提供清晰的结构框架。实体设计需遵循数据库设计的标准化要求,避免数据冗余和不必要的复杂度。
以下将展示系统的全局E-R图。
系统全局E-R图如图4-7所示。

图4-7系统E-R图
数据库表设计基于实体设计,将抽象的实体映射为具体的表结构。设计过程中,为每个实体定义表名、字段名及数据类型 [10]。根据业务需求,合理定义主键、外键及约束条件,确保表之间的关联性,例如通过外键建立用户表和角色表之间的关系。表设计时注重数据存储的完整性、一致性,并通过索引优化查询效率,最终确保数据库结构能够支持系统的功能需求。以下是系统的数据库表设计展示。
表 4-1-access_token(登陆访问时长)
| 编号 | 字段名 | 类型 | 长度 | 是否非空 | 是否主键 | 注释 |
| 1 | token_id | int | 是 | 是 | 临时访问牌ID | |
| 2 | token | varchar | 64 | 否 | 否 | 临时访问牌 |
| 3 | info | text | 65535 | 否 | 否 | 信息 |
| 4 | maxage | int | 是 | 否 | 最大寿命:默认2小时 | |
| 5 | create_time | timestamp | 是 | 否 | 创建时间 | |
| 6 | update_time | timestamp | 是 | 否 | 更新时间 | |
| 7 | user_id | int | 是 | 否 | 用户编号 |
表 4-2-article(文章)
| 编号 | 字段名 | 类型 | 长度 | 是否非空 | 是否主键 | 注释 |
| 1 | article_id | mediumint | 是 | 是 | 文章id | |
| 2 | title | varchar | 125 | 是 | 是 | 标题 |
| 3 | type | varchar | 64 | 是 | 否 | 文章分类 |
| 4 | hits | int | 是 | 否 | 点击数 | |
| 5 | praise_len | int | 是 | 否 | 点赞数 | |
| 6 | create_time | timestamp | 是 | 否 | 创建时间 | |
| 7 | update_time | timestamp | 是 | 否 | 更新时间 | |
| 8 | source | varchar | 255 | 否 | 否 | 来源 |
| 9 | url | varchar | 255 | 否 | 否 | 来源地址 |
| 10 | tag | varchar | 255 | 否 | 否 | 标签 |
| 11 | content | longtext | 4294967295 | 否 | 否 | 正文 |
| 12 | img | varchar | 255 | 否 | 否 | 封面图 |
| 13 | description | text | 65535 | 否 | 否 | 文章描述 |
表 4-3-article_type(文章分类)
| 编号 | 字段名 | 类型 | 长度 | 是否非空 | 是否主键 | 注释 |
| 1 | type_id | smallint | 是 | 是 | 分类ID | |
| 2 | display | smallint | 是 | 否 | 显示顺序 | |
| 3 | name | varchar | 16 | 是 | 否 | 分类名称 |
| 4 | father_id | smallint | 是 | 否 | 上级分类ID | |
| 5 | description | varchar | 255 | 否 | 否 | 描述 |
| 6 | icon | text | 65535 | 否 | 否 | 分类图标 |
| 7 | url | varchar | 255 | 否 | 否 | 外链地址 |
| 8 | create_time | timestamp | 是 | 否 | 创建时间 | |
| 9 | update_time | timestamp | 是 | 否 | 更新时间 |
表 4-4-auth(用户权限管理)
| 编号 | 字段名 | 类型 | 长度 | 是否非空 | 是否主键 | 注释 |
| 1 | auth_id | int | 是 | 是 | 授权ID | |
| 2 | user_group | varchar | 64 | 否 | 否 | 用户组 |
| 3 | mod_name | varchar | 64 | 否 | 否 | 模块名 |
| 4 | table_name | varchar | 64 | 否 | 否 | 表名 |
| 5 | page_title | varchar | 255 | 否 | 否 | 页面标题 |
| 6 | path | varchar | 255 | 否 | 否 | 路由路径 |
| 7 | parent | varchar | 64 | 否 | 否 | 父级菜单 |
| 8 | parent_sort | int | 是 | 否 | 父级菜单排序 | |
| 9 | position | varchar | 32 | 否 | 否 | 位置 |
| 10 | mode | varchar | 32 | 是 | 否 | 跳转方式 |
| 11 | add | tinyint | 是 | 否 | 是否可增加 | |
| 12 | del | tinyint | 是 | 否 | 是否可删除 | |
| 13 | set | tinyint | 是 | 否 | 是否可修改 | |
| 14 | get | tinyint | 是 | 否 | 是否可查看 | |
| 15 | field_add | text | 65535 | 否 | 否 | 添加字段 |
| 16 | field_set | text | 65535 | 否 | 否 | 修改字段 |
| 17 | field_get | text | 65535 | 否 | 否 | 查询字段 |
| 18 | table_nav_name | varchar | 500 | 否 | 否 | 跨表导航名称 |
| 19 | table_nav | varchar | 500 | 否 | 否 | 跨表导航 |
| 20 | option | text | 65535 | 否 | 否 | 配置 |
| 21 | create_time | timestamp | 是 | 否 | 创建时间 | |
| 22 | update_time | timestamp | 是 | 否 | 更新时间 |
表 4-5-code_token(验证码)
| 编号 | 字段名 | 类型 | 长度 | 是否非空 | 是否主键 | 注释 |
| 1 | code_token_id | int | 是 | 是 | 验证码ID | |
| 2 | token | varchar | 255 | 否 | 否 | 令牌 |
| 3 | code | varchar | 255 | 否 | 否 | 验证码 |
| 4 | expire_time | timestamp | 是 | 否 | 失效时间 | |
| 5 | create_time | timestamp | 是 | 否 | 创建时间 | |
| 6 | update_time | timestamp | 是 | 否 | 更新时间 |
表 4-6-collect(收藏)
| 编号 | 字段名 | 类型 | 长度 | 是否非空 | 是否主键 | 注释 |
| 1 | collect_id | int | 是 | 是 | 收藏ID | |
| 2 | user_id | int | 是 | 是 | 收藏人ID | |
| 3 | source_table | varchar | 255 | 否 | 否 | 来源表 |
| 4 | source_field | varchar | 255 | 否 | 否 | 来源字段 |
| 5 | source_id | int | 是 | 否 | 来源ID | |
| 6 | title | varchar | 255 | 否 | 否 | 标题 |
| 7 | img | varchar | 255 | 否 | 否 | 封面 |
| 8 | create_time | timestamp | 是 | 否 | 创建时间 | |
| 9 | update_time | timestamp | 是 | 否 | 更新时间 |
表 4-7-comment(评论)
| 编号 | 字段名 | 类型 | 长度 | 是否非空 | 是否主键 | 注释 |
| 1 | comment_id | int | 是 | 是 | 评论ID | |
| 2 | user_id | int | 是 | 是 | 评论人ID | |
| 3 | reply_to_id | int | 是 | 否 | 回复评论ID | |
| 4 | content | longtext | 4294967295 | 否 | 否 | 内容 |
| 5 | nickname | varchar | 255 | 否 | 否 | 昵称 |
| 6 | avatar | varchar | 255 | 否 | 否 | 头像地址 |
| 7 | create_time | timestamp | 是 | 否 | 创建时间 | |
| 8 | update_time | timestamp | 是 | 否 | 更新时间 | |
| 9 | source_table | varchar | 255 | 否 | 否 | 来源表 |
| 10 | source_field | varchar | 255 | 否 | 否 | 来源字段 |
| 11 | source_id | int | 是 | 否 | 来源ID |
表 4-8-diet_analysis(饮食分析)
| 编号 | 字段名 | 类型 | 长度 | 是否非空 | 是否主键 | 注释 |
| 1 | diet_analysis_id | int | 是 | 是 | 饮食分析ID | |
| 2 | ordinary_user | int | 否 | 否 | 普通用户 | |
| 3 | user_name | varchar | 64 | 否 | 否 | 用户姓名 |
| 4 | record_type | varchar | 64 | 否 | 否 | 记录类型 |
| 5 | meal_quantity | double | 否 | 否 | 餐食分量 | |
| 6 | record_date | date | 否 | 否 | 记录日期 | |
| 7 | meal_content | text | 65535 | 否 | 否 | 餐食内容 |
| 8 | diet_quality | varchar | 64 | 否 | 否 | 饮食质量 |
| 9 | dietary_recommendations | text | 65535 | 否 | 否 | 饮食建议 |
| 10 | create_time | datetime | 是 | 否 | 创建时间 | |
| 11 | update_time | timestamp | 是 | 否 | 更新时间 | |
| 12 | source_table | varchar | 255 | 否 | 否 | 来源表 |
| 13 | source_id | int | 否 | 否 | 来源ID | |
| 14 | source_user_id | int | 否 | 否 | 来源用户 |
表 4-9-diet_record(饮食记录)
| 编号 | 字段名 | 类型 | 长度 | 是否非空 | 是否主键 | 注释 |
| 1 | diet_record_id | int | 是 | 是 | 饮食记录ID | |
| 2 | ordinary_user | int | 否 | 否 | 普通用户 | |
| 3 | user_name | varchar | 64 | 否 | 否 | 用户姓名 |
| 4 | record_type | varchar | 64 | 否 | 否 | 记录类型 |
| 5 | meal_quantity | double | 否 | 否 | 餐食分量 | |
| 6 | record_date | date | 否 | 否 | 记录日期 | |
| 7 | meal_content | text | 65535 | 否 | 否 | 餐食内容 |
| 8 | diet_analysis_limit_times | int | 是 | 否 | 分析限制次数 | |
| 9 | create_time | datetime | 是 | 否 | 创建时间 | |
| 10 | update_time | timestamp | 是 | 否 | 更新时间 |
表 4-10-food_information(食物信息)
| 编号 | 字段名 | 类型 | 长度 | 是否非空 | 是否主键 | 注释 |
| 1 | food_information_id | int | 是 | 是 | 食物信息ID | |
| 2 | name_of_food | varchar | 64 | 否 | 否 | 食物名称 |
| 3 | type_of_food | varchar | 64 | 否 | 否 | 食物类型 |
| 4 | cover_image | varchar | 255 | 否 | 否 | 封面图片 |
| 5 | protein | double | 否 | 否 | 蛋白质 | |
| 6 | food_carbohydrate | double | 否 | 否 | 食物碳水 | |
| 7 | intake_of_calories | double | 否 | 否 | 摄入卡路里 | |
| 8 | nutritional_composition | varchar | 64 | 否 | 否 | 营养成分 |
| 9 | food_details | longtext | 4294967295 | 否 | 否 | 食物详情 |
| 10 | hits | int | 是 | 否 | 点击数 | |
| 11 | praise_len | int | 是 | 否 | 点赞数 | |
| 12 | collect_len | int | 是 | 否 | 收藏数 | |
| 13 | comment_len | int | 是 | 否 | 评论数 | |
| 14 | create_time | datetime | 是 | 否 | 创建时间 | |
| 15 | update_time | timestamp | 是 | 否 | 更新时间 |
表 4-11-forum(论坛)
| 编号 | 字段名 | 类型 | 长度 | 是否非空 | 是否主键 | 注释 |
| 1 | forum_id | mediumint | 是 | 是 | 论坛ID | |
| 2 | display | smallint | 是 | 否 | 排序 | |
| 3 | user_id | mediumint | 是 | 否 | 用户ID | |
| 4 | nickname | varchar | 16 | 否 | 否 | 昵称 |
| 5 | praise_len | int | 否 | 否 | 点赞数 | |
| 6 | hits | int | 是 | 否 | 访问数 | |
| 7 | title | varchar | 125 | 是 | 否 | 标题 |
| 8 | keywords | varchar | 125 | 否 | 否 | 关键词 |
| 9 | description | varchar | 255 | 否 | 否 | 描述 |
| 10 | url | varchar | 255 | 否 | 否 | 来源地址 |
| 11 | tag | varchar | 255 | 否 | 否 | 标签 |
| 12 | img | text | 65535 | 否 | 否 | 封面图 |
| 13 | content | longtext | 4294967295 | 否 | 否 | 正文 |
| 14 | create_time | timestamp | 是 | 否 | 创建时间 | |
| 15 | update_time | timestamp | 是 | 否 | 更新时间 | |
| 16 | avatar | varchar | 255 | 否 | 否 | 发帖人头像 |
| 17 | type | varchar | 64 | 是 | 否 | 论坛分类 |
| 18 | istop | int | 是 | 否 | 是否置顶 |
表 4-12-forum_type(论坛分类)
| 编号 | 字段名 | 类型 | 长度 | 是否非空 | 是否主键 | 注释 |
| 1 | type_id | smallint | 是 | 是 | 分类ID | |
| 2 | name | varchar | 16 | 是 | 否 | 分类名称 |
| 3 | description | varchar | 255 | 否 | 否 | 描述 |
| 4 | url | varchar | 255 | 否 | 否 | 外链地址 |
| 5 | father_id | smallint | 是 | 否 | 上级分类ID | |
| 6 | icon | varchar | 255 | 否 | 否 | 分类图标 |
| 7 | create_time | timestamp | 是 | 否 | 创建时间 | |
| 8 | update_time | timestamp | 是 | 否 | 更新时间 |
表 4-13-hits(用户点击)
| 编号 | 字段名 | 类型 | 长度 | 是否非空 | 是否主键 | 注释 |
| 1 | hits_id | int | 是 | 是 | 点赞ID | |
| 2 | user_id | int | 是 | 否 | 点赞人 | |
| 3 | create_time | timestamp | 是 | 否 | 创建时间 | |
| 4 | update_time | timestamp | 是 | 否 | 更新时间 | |
| 5 | source_table | varchar | 255 | 否 | 否 | 来源表 |
| 6 | source_field | varchar | 255 | 否 | 否 | 来源字段 |
| 7 | source_id | int | 是 | 否 | 来源ID |
表 4-14-motion_record(运动记录)
| 编号 | 字段名 | 类型 | 长度 | 是否非空 | 是否主键 | 注释 |
| 1 | motion_record_id | int | 是 | 是 | 运动记录ID | |
| 2 | ordinary_user | int | 否 | 否 | 普通用户 | |
| 3 | user_name | varchar | 64 | 否 | 否 | 用户姓名 |
| 4 | type_of_exercise | varchar | 64 | 否 | 否 | 运动类型 |
| 5 | time_unit | varchar | 64 | 否 | 否 | 时间单位 |
| 6 | exercise_time | varchar | 64 | 否 | 否 | 运动时间 |
| 7 | exercise_intensity | varchar | 64 | 否 | 否 | 运动强度 |
| 8 | record_date | date | 否 | 否 | 记录日期 | |
| 9 | sports_consumption | text | 65535 | 否 | 否 | 运动消耗 |
| 10 | create_time | datetime | 是 | 否 | 创建时间 | |
| 11 | update_time | timestamp | 是 | 否 | 更新时间 |
表 4-15-notice(公告)
| 编号 | 字段名 | 类型 | 长度 | 是否非空 | 是否主键 | 注释 |
| 1 | notice_id | mediumint | 是 | 是 | 公告ID | |
| 2 | title | varchar | 125 | 是 | 否 | 标题 |
| 3 | content | longtext | 4294967295 | 否 | 否 | 正文 |
| 4 | create_time | timestamp | 是 | 否 | 创建时间 | |
| 5 | update_time | timestamp | 是 | 否 | 更新时间 |
表 4-16-ordinary_user(普通用户)
| 编号 | 字段名 | 类型 | 长度 | 是否非空 | 是否主键 | 注释 |
| 1 | ordinary_user_id | int | 是 | 是 | 普通用户ID | |
| 2 | user_name | varchar | 64 | 否 | 否 | 用户姓名 |
| 3 | user_gender | varchar | 64 | 否 | 否 | 用户性别 |
| 4 | user_age | varchar | 64 | 否 | 否 | 用户年龄 |
| 5 | examine_state | varchar | 16 | 是 | 否 | 审核状态 |
| 6 | user_id | int | 是 | 否 | 用户ID | |
| 7 | create_time | datetime | 是 | 否 | 创建时间 | |
| 8 | update_time | timestamp | 是 | 否 | 更新时间 |
表 4-17-praise(点赞)
| 编号 | 字段名 | 类型 | 长度 | 是否非空 | 是否主键 | 注释 |
| 1 | praise_id | int | 是 | 是 | 点赞ID | |
| 2 | user_id | int | 是 | 是 | 点赞人 | |
| 3 | create_time | timestamp | 是 | 否 | 创建时间 | |
| 4 | update_time | timestamp | 是 | 否 | 更新时间 | |
| 5 | source_table | varchar | 255 | 否 | 否 | 来源表 |
| 6 | source_field | varchar | 255 | 否 | 否 | 来源字段 |
| 7 | source_id | int | 是 | 否 | 来源ID | |
| 8 | status | tinyint | 是 | 否 | 点赞状态:1为点赞,0已取消 |
表 4-18-slides(轮播图)
| 编号 | 字段名 | 类型 | 长度 | 是否非空 | 是否主键 | 注释 |
| 1 | slides_id | int | 是 | 是 | 轮播图ID | |
| 2 | title | varchar | 64 | 否 | 否 | 标题 |
| 3 | content | varchar | 255 | 否 | 否 | 内容 |
| 4 | url | varchar | 255 | 否 | 否 | 链接 |
| 5 | img | varchar | 255 | 否 | 否 | 轮播图 |
| 6 | hits | int | 是 | 否 | 点击量 | |
| 7 | create_time | timestamp | 是 | 否 | 创建时间 | |
| 8 | update_time | timestamp | 是 | 否 | 更新时间 |
表 4-19-type_of_food(食物类型)
| 编号 | 字段名 | 类型 | 长度 | 是否非空 | 是否主键 | 注释 |
| 1 | type_of_food_id | int | 是 | 是 | 食物类型ID | |
| 2 | type_of_food | varchar | 64 | 否 | 否 | 食物类型 |
| 3 | create_time | datetime | 是 | 否 | 创建时间 | |
| 4 | update_time | timestamp | 是 | 否 | 更新时间 |
表 4-20-upload(文件上传)
| 编号 | 字段名 | 类型 | 长度 | 是否非空 | 是否主键 | 注释 |
| 1 | upload_id | int | 是 | 是 | 上传ID | |
| 2 | name | varchar | 64 | 否 | 否 | 文件名 |
| 3 | path | varchar | 255 | 否 | 否 | 访问路径 |
| 4 | file | varchar | 255 | 否 | 否 | 文件路径 |
| 5 | display | varchar | 255 | 否 | 否 | 显示顺序 |
| 6 | father_id | int | 否 | 否 | 父级ID | |
| 7 | dir | varchar | 255 | 否 | 否 | 文件夹 |
| 8 | type | varchar | 32 | 否 | 否 | 文件类型 |
表 4-21-user(用户账户)
| 编号 | 字段名 | 类型 | 长度 | 是否非空 | 是否主键 | 注释 |
| 1 | user_id | int | 是 | 是 | 用户ID | |
| 2 | state | smallint | 是 | 否 | 账户状态:(1可用|2异常|3已冻结|4已注销) | |
| 3 | user_group | varchar | 32 | 否 | 否 | 所在用户组 |
| 4 | login_time | timestamp | 是 | 否 | 上次登录时间 | |
| 5 | phone | varchar | 11 | 否 | 否 | 手机号码 |
| 6 | phone_state | smallint | 是 | 否 | 手机认证:(0未认证|1审核中|2已认证) | |
| 7 | username | varchar | 16 | 是 | 否 | 用户名 |
| 8 | nickname | varchar | 16 | 否 | 否 | 昵称 |
| 9 | password | varchar | 64 | 是 | 否 | 密码 |
| 10 | | varchar | 64 | 否 | 否 | 邮箱 |
| 11 | email_state | smallint | 是 | 否 | 邮箱认证:(0未认证|1审核中|2已认证) | |
| 12 | avatar | varchar | 255 | 否 | 否 | 头像地址 |
| 13 | open_id | varchar | 255 | 否 | 否 | 针对获取用户信息字段 |
| 14 | create_time | timestamp | 是 | 否 | 创建时间 |
表 4-22-user_group(用户组)
| 编号 | 字段名 | 类型 | 长度 | 是否非空 | 是否主键 | 注释 |
| 1 | group_id | mediumint | 是 | 是 | 用户组ID | |
| 2 | display | smallint | 是 | 否 | 显示顺序 | |
| 3 | name | varchar | 16 | 是 | 否 | 名称 |
| 4 | description | varchar | 255 | 否 | 否 | 描述 |
| 5 | source_table | varchar | 255 | 否 | 否 | 来源表 |
| 6 | source_field | varchar | 255 | 否 | 否 | 来源字段 |
| 7 | source_id | int | 是 | 否 | 来源ID | |
| 8 | register | smallint | 否 | 否 | 注册位置 | |
| 9 | create_time | timestamp | 是 | 否 | 创建时间 | |
| 10 | update_time | timestamp | 是 | 否 | 更新时间 |
用户可通过填写账号、密码、昵称、邮箱、身份、用户名称、手机号、性别、体重、身高等信息完成注册,系统将对用户信息进行安全存储和管理,为后续使用提供基础支持。注册界面如图5-1所示。

图5-1注册界面
首页展示平台核心内容,包括推荐课程、热门资讯、最新动态等,帮助用户快速了解系统资源并进入相应功能模块进行学习与互动。
首页界面如图5-2所示。

图5-2首页界面
用户可在健身论坛中发布帖子、浏览他人内容,并进行点赞、收藏、评论和分享操作,增强用户之间的交流与互动,营造良好的社区氛围。
健身论坛界面如图5-3所示。

图5-3健身论坛界面
用户可查看系统发布的各类通知与公告信息,及时了解平台更新、活动安排及重要提醒,提升用户的参与感与归属感。通知公告界面如图5-4所示。

图5-4通知公告管理界面
用户可浏览平台提供的各类健身资讯内容,并根据分类、发布时间或关键词进行筛选与排序,便于快速查找感兴趣的资讯内容。
健身资讯界面如图5-5所示。

图5-5健身资讯界面
系统接入Kimi智能AI,用户可根据自身数据(如目标、运动记录等)获得个性化的训练建议、饮食搭配、健康评估等内容,提升健身科学性与效率。
AI分析界面如图5-6所示。

图5-6AI分析界面
用户可根据个人需求选择目标课程(如减脂、增肌、塑形等),并对课程进行排序、点赞、收藏以及观看教学视频,实现个性化学习路径。
健身课程界面如图5-7所示。

图5-7健身课程界面
用户可设定具体健身目标,包括目标类型、开始时间、预计完成时间等,并实时查看目标进度,系统会根据目标状态推送相关计划与建议。
健身目标界面如图5-8所示。

图5-8健身目标界面
管理员可以定义和维护各类健身目标分类,例如减脂、增肌、塑形等。通过精确的目标分类设置,不仅可以帮助用户更清晰地设定自己的健身目标,还能为后续个性化健身计划与饮食建议的制定提供基础支持,提高用户体验和服务质量。目标类型管理界面如图5-9所示。

图5-9目标类型管理界面
允许管理员浏览所有已有的健身课程列表,并支持新增课程。管理员可以上传课程名称、简介、封面图、视频链接以及选择所属分类等信息。同时,管理员还可以对现有课程进行编辑或删除操作,确保课程内容的时效性和准确性,满足用户不断变化的学习需求。健身课程管理界面如图5-10所示。

图5-10健身课程管理界面
管理员能够查看用户设定的具体健身目标,并基于用户的性别、体重、身高、目标日期等因素,为其制定个性化的健身计划和饮食建议。这些计划不仅涵盖了推荐训练项目和周期安排,还包括详细的运动指导和营养搭配方案,帮助用户科学有效地达成健身目标。健身目标管理界面如图5-11所示。

图5-11健身目标管理界面
管理员可以根据用户的健康数据和健身目标,精心设计符合个体差异的健身计划。计划内容包括但不限于训练频率、强度控制、项目选择等,最大化提升锻炼效果。此外,管理员还可以跟踪用户执行进度,并根据实际情况适时调整计划细节,确保计划的有效性和灵活性。
健身计划管理界面如图5-12所示。

图5-12健身计划管理界面
管理员可以为不同健身目标的用户提供定制化的饮食建议,包括热量摄入控制、营养素比例分配、每日食谱推荐等内容。通过科学合理的饮食规划,辅助用户实现最佳的健身效果,同时促进健康生活方式的形成。
饮食建议管理界面如图5-13所示。

图5-13饮食建议管理界面
管理员可以查看用户的运动记录详情,如每日步数、运动时间、卡路里消耗等关键指标。通过对这些数据的收集和分析,管理员不仅能更好地理解用户的运动习惯,还能为用户提供更加精准的运动指导和改进建议,助力用户持续进步。运动数据管理界面如图5-14所示。

图5-14运动数据管理界面
管理员可利用该功能对用户的运动数据进行全面深入的分析,生成详细的分析报告。这些报告不仅包含基本的数据统计结果,还会结合AI算法提出针对性的运动建议和注意事项,帮助用户优化训练方法,预防潜在风险。
记录分析管理界面如图5-15所示。

图5-15记录分析管理界面
管理员可通过用户反馈管理模块接收并处理来自用户的各类意见和建议。这有助于及时发现系统中存在的问题或不足之处,并据此进行改进,从而不断提升服务质量和用户体验满意度。
用户反馈管理界面如图5-16所示。

图5-16用户反馈管理界面
系统测试的主要目的是确保系统的功能、性能和稳定性满足需求规格说明书中的要求,并验证系统在实际使用环境中的可用性和可靠性。通过测试,可以发现软件中的缺陷、漏洞和潜在问题,确保系统运行的准确性、完整性和安全性。在功能测试中,目的是验证系统各功能模块是否按设计实现预期功能,例如用户登录、信息管理、数据查询等核心功能是否准确执行。性能测试的目的是验证系统在高并发、数据量大等压力场景下的响应时间和处理能力,确保系统具备良好的性能。兼容性测试的目的是确保系统在不同的硬件、软件和浏览器环境中能正常运行。测试还包括对异常处理和边界条件的验证,确保系统在异常场景下能够正确处理和恢复。最终,通过测试确保系统可以安全稳定地部署上线,为用户提供可靠的服务。
系统测试采用多种测试方法,以全面验证系统的功能和性能。功能测试采用黑盒测试方法,通过设计测试用例直接验证系统功能是否符合需求,无需了解内部代码逻辑。例如,设计用例验证用户登录模块,通过输入合法和非法的用户名与密码,检查系统响应是否符合预期。性能测试采用压力测试和负载测试方法,通过模拟高并发用户访问、数据处理的场景,评估系统的响应时间、吞吐量和稳定性。兼容性测试通过在不同操作系统、浏览器和硬件设备上运行系统,验证其在不同环境中的适应性[11]。异常测试通过设计边界条件和异常输入,检查系统对非法数据和操作的处理能力。测试用例的设计需覆盖系统的所有功能模块和接口,确保测试过程的全面性。通过系统测试方法的综合应用,可以有效发现问题,并为系统的优化和改进提供依据。
系统的测试用例表格如下图所示。
表6-2 系统测试用例表
| 测试项 | 测试用例 | 问题 | 结论 |
| 登录功能测试 | 打开登录页面 输入正确的用户名和密码 点击“登录”按钮 | 无 | 符合预期 |
| 登录功能测试 | 打开登录页面 输入错误的用户名 输入正确的密码 点击“登录”按钮 | 无 | 符合预期 |
| 登录功能测试 | 打开登录页面 输入正确的用户名 输入错误的密码 点击“登录”按钮 | 无 | 符合预期 |
| 登录功能测试 | 打开登录页面 输入不存在的用户名和密码 点击“登录”按钮 | 无 | 符合预期 |
| 注册功能测试 | 打开注册页面 输入合法的用户名、密码、邮箱等信息 点击“注册”按钮 | 无 | 符合预期 |
| 注册功能测试 | 打开注册页面 输入已存在的用户名 输入其他合法信息 点击“注册”按钮 | 无 | 符合预期 |
| 注册功能测试 | 打开注册页面 输入合法用户名但密码不符合要求(如长度不足) 点击“注册”按钮 | 无 | 符合预期 |
| 注册功能测试 | 打开注册页面 输入合法用户名和密码但邮箱格式错误 点击“注册”按钮 | 无 | 符合预期 |
| 健身资讯查看测试 | 登录系统,进入健身资讯页面,浏览资讯标题、分类、发布时间等信息 | 无 | 符合预期 |
| 健身资讯查看测试 | 登录系统,进入健身资讯页面,使用筛选条件(如分类)查找资讯 | 无 | 符合预期 |
| 健身资讯查看测试 | 登录系统,进入健身资讯页面,使用搜索栏输入关键词搜索资讯 | 无 | 符合预期 |
| 健身课程学习测试 | 登录系统,进入课程页面,选择目标课程并点击播放视频 | 无 | 符合预期 |
| 健身课程学习测试 | 登录系统,进入课程页面,点击点赞、收藏、评论等功能 | 无 | 符合预期 |
| 健身目标设置测试 | 登录系统,进入个人中心,设定新的健身目标(如减脂、增肌) | 无 | 符合预期 |
| 健身目标设置测试 | 登录系统,进入个人中心,修改已有健身目标的内容 | 无 | 符合预期 |
| 运动数据记录测试 | 登录系统,进入运动数据页面,手动添加每日步数、卡路里消耗等信息 | 无 | 符合预期 |
经过对“健身智途”在线学习系统的全面测试,包括功能测试、性能测试、安全性测试及用户体验测试,结果表明系统各模块均能按照设计要求稳定运行。用户注册、登录、个人信息管理、健身课程学习、健身目标设定、运动数据记录、AI智能分析(接入Kimi AI)、健身论坛互动等核心功能均通过测试验证,业务流程完整,前后端交互逻辑清晰,能够满足用户在健身学习、健康管理及社交互动等方面的多样化需求。系统在高并发访问场景下也表现出良好的响应速度和稳定性,具备较强的实用性和可扩展性。
在安全性方面,系统采用了密码加密存储、HTTPS协议传输、权限分级控制等多种防护机制,有效保障了用户信息的安全与隐私。前端界面设计简洁直观,操作流程合理,提升了用户的使用便捷性与交互体验。测试过程中发现的少量问题,如页面加载优化、提示语不够明确等,已进行修复和完善。总体来看,“健身智途”系统功能完善、运行稳定、安全可靠、用户体验良好,已具备上线运行的条件,能够为用户提供高效、智能、个性化的在线健身学习与健康管理服务,具有良好的应用前景和社会价值。
“健身智途”在线学习系统的开发基于Spring Boot后端框架与Vue前端技术,结合MySQL数据库,构建了一个集用户注册登录、健身课程学习、目标设定、运动数据记录、AI智能分析(如接入Kimi AI)、健身论坛互动等核心功能于一体的综合性健康管理平台。系统采用前后端分离架构,提升了整体的开发效率和系统的可扩展性。各功能模块均按照需求设计实现,并经过全面的功能测试、性能测试与安全性测试,验证了系统的稳定性与可靠性。业务流程完整,模块间交互顺畅,能够满足用户在健身学习、健康监测、个性化指导及社交互动等方面的多样化需求。
在用户体验方面,系统注重界面友好性与操作便捷性,前端页面简洁直观,交互流畅,适配多种设备终端,为用户提供了良好的使用体验。通过引入AI智能分析功能,系统可根据用户的体态数据、运动习惯和目标进度,提供个性化的训练建议与饮食搭配方案,显著增强了服务的专业性和科学性。同时,系统还强化了社区互动功能,用户可以在健身论坛中发布内容、点赞评论、分享经验,促进交流与学习氛围的形成。安全性方面,系统采用了密码加密存储、HTTPS协议传输、权限分级控制等多种防护机制,有效保障了用户信息的安全与隐私。
总体来看,“健身智途”具备较强的功能完整性、运行稳定性和用户友好性,已达到预期的设计目标,具备良好的上线运行条件。未来可在现有基础上进一步拓展智能化应用场景,如接入智能穿戴设备实现数据自动采集、优化AI算法模型以提升推荐精准度、增加数据可视化分析维度等。同时,将持续收集用户反馈,迭代优化功能模块和服务内容,不断提升平台的实用性与用户满意度,推动其向更加高效、智能、个性化的在线健身学习平台发展。
- 刘江涛,王亮亮,吴庆茹,等.基于B/S模式的铁路勘测设计案例信息化管理系统设计与实现[J].铁路计算机应用,2021,30(03):32-35.
- 张丹丹,李弘.基于B/S架构的办公管理系统设计与开发[J].铁路通信信号工程技术,2024,21(09):44-48+106.
- 王志亮,纪松波.基于SpringBoot的Web前端与数据库的接口设计[J].工业控制计算机,2023,36(03):51-53.
- 熊永平.基于SpringBoot框架应用开发技术的分析与研究[J].电脑知识与技术,2021,15(36):76-77.
- 赵媛.基于Vue的Web系统前端性能优化分析[J].电脑编程技巧与维护,2024,(09):44-46.
- 秦冬.浅析Vue框架在前端开发中的应用[J].信息与电脑(理论版),2024,36(13):61-63.
- 李艳杰.MySQL数据库下存储过程的综合运用研究[J].现代信息科技,2023,7(11):80-82+88.
- 陈倩怡,何军.Vue+Springboot+MyBatis技术应用解析[J].电脑编程技巧与维护,2020,(01):14-15+28.
- 周晓玉,崔文超.基于Web技术的数据库应用系统设计[J].信息与电脑(理论版),2023,35(09):189-191.
- 马艳艳,吴晓光.计算机软件与数据库的设计策略分析[J].电子技术,2024,53(05):104-105.
- 李俊萌.计算机软件测试技术与开发应用策略分析[J].信息记录材料,2023,24(03):50-52.
- 李兰,刘爱萍,邹雪. 智慧体育数据平台赋能小学生运动健康信息化管理[C]// 四川省体育科学学会,四川省学生体育艺术协会. 2024第二届四川省体育科学大会论文报告会论文集(1). 成都市泡桐树小学;, 2024: 2317-2323.
- 谭焱良 ,冯晴. 构建服务全民健身终身学习模式 [J]. 人民之友, 2024, (04): 61.
- 曹京来. 基于深度学习的个性化健身计划推荐模型的研究与实现[D]. 西南交通大学, 2023.
- 郑鑫,李同彦. 全民健身智慧化升级研究 [J]. 文体用品与科技, 2022, (24): 16-18.
- 许筱. 在线健身课程的实施策略与开展现状研究 [J]. 健与美, 2022, (11): 132-134.
- 陈育康. 基于深度学习的健身者饮食推荐算法研究与应用[D]. 贵州大学, 2022.
- Wang M ,Wang Z ,Deng R . How to enhance generation Z users’ satisfaction experience with online fitness: a case study of fitness live streaming platforms [J]. Frontiers in Computer Science, 2025, 6 1499672-1499672.
- Zhang K ,Yang T ,Liu Z , et al. Effects and functional mechanisms of digital fitness platforms on online fitness payment behavior under the perspective of "She-economy". [J]. PloS one, 2025, 20 (3): e0319246.
- Isabel W ,L. D G ,J. E R , et al. Promoting College Students’ Physical Activity Enjoyment and Motivation in a Semester-Long Zumba Fitness Course [J]. International Journal of Kinesiology in Higher Education, 2024, 8 (2): 182-193.
在“健身智途”在线学习系统的开发过程中,我得到了来自老师、同学、项目团队成员以及社会各界朋友的大力支持与帮助。首先,衷心感谢项目团队的每一位成员,大家在系统架构设计、前后端功能实现、界面优化以及测试部署等各个环节都投入了大量时间和精力。无论是技术难题的攻克,还是用户体验的打磨,大家都以高度的责任感和专业精神推动项目的顺利进行,才使得“健身智途”能够成为一个功能完善、运行稳定、用户友好的在线健身平台。
同时,我要特别感谢指导老师在整个项目过程中给予的悉心指导与宝贵建议。从选题构思到技术实现,再到最终成果展示,老师的耐心指导让我在理论与实践结合方面有了更深入的理解和提升。此外,也由衷感谢参与系统测试的用户朋友们,你们的真实反馈为系统的优化提供了重要参考,使我在不断改进中提升了系统的实用性和用户体验。还要感谢家人和朋友在我遇到困难时给予的理解与鼓励,是你们的支持让我有勇气坚持到底。
最后,希望“健身智途”能够真正为广大用户提供高效、智能、便捷的在线健身学习与健康管理服务,助力更多人实现科学锻炼与健康生活的目标。作为开发者,我也将以此为起点,持续学习与探索,在未来不断提升技术水平与产品思维,进一步完善系统功能,拓展智能化应用场景,努力打造一个更加专业、智能、个性化的健身服务平台,为全民健身事业的发展贡献自己的力量。
附录
系统核心代码设计
用户注册
注册页UserController.java,传入user对象,并将"user_id"、 "state"、 "user_group"、"login_time"、"phone"、"phone_state"、 "username"、"nickname"、"password"、"email"、"email_state"、"avatar"、"create_time"输入,重点是 "username"、"nickname"、"password"必须输入,通过获取username,数据库查询是否有该用户,如果存在,则提示“用户已存在”,否则执行将UserId置为空(数据库表中该字段已设置自动递增),代码如图所示。

图注册核心代码图
用户登录
登录页,首先传入"username"、"email"、"phone"、"password",用户可通过用户名、邮箱、手机号进行登陆,通过判断resultList来确定查询结果,然后执行查询用户组UserGroup,用户组里面不存在,依然报“用户不存在”,执行完以上代码,最后涉及到用户带有“审核”的,会查询examine_state(用户的审核状态),数据库表user_group中含有source_table和source_field进行查询,以上步骤完成,对输入的密码进行存储Token到数据库,匹对账号和密码,数据库中的AccessToken为令牌,用于身份认证,代码如图所示。

用户登录核心代码图
修改密码
修改密码,通过请求data,获取旧密码,并将新密码重新赋值,期间都是需要通过加密,代码如图所示。

修改密码核心代码图
修改数据
修改一个数据,原理与add基本一致,不同点在于通过readConfig()读取关键字,以及通过readQuery()获取URL后面?指定位置的标识,转成Map对象后,执行update操作,同样通过拼接的sql语句执行,执行过程读取query,toWhereSql()语句完成数据库操作,body为修改对象的值,代码如图所示。

修改数据核心代码图
删除数据
删除一条数据,通过readQuery(),获取URL后面的对象地址,删除FROM具体的table,query删除查询FindConfig语句,代码如图示。

图4-11删除数据核心代码图
获取列表
通过请求的参数获取列表数据,代码如图所示。

图获取列表核心代码图
图片上传
通过请求的参数获取列表数据,代码如图4-13所示。

图片上传核心代码图
免费领取项目源码,请关注❥点赞收藏并私信博主,谢谢~

被折叠的 条评论
为什么被折叠?



