本文介绍了一款基于Spring Boot框架开发的宠物领养系统。该系统集成了宠物信息管理、领养申请处理、用户交互及后台管理等功能,为宠物收容所与潜在领养者之间搭建了一座便捷的桥梁。通过该系统,用户可以轻松浏览各类宠物的详细信息,包括品种、年龄、健康状况及领养要求等,同时在线提交领养申请。系统后台则负责审核处理这些申请,确保领养流程的顺畅与高效。系统还提供了丰富的宠物知识库,旨在提升用户对宠物养护的认识。整个系统采用前后端分离的设计,界面友好,操作简便,极大地提升了用户体验。该系统不仅促进了宠物的领养与救助,还增强了公众对宠物福利的关注。
关键词:Spring Boot;宠物领养;领养申请
ABSTRACT
This paper introduces a pet adoption system developed using the Spring Boot framework. The system integrates functionalities such as pet information management, adoption application processing, user interaction, and backend administration, serving as a convenient bridge between pet shelters and potential adopters. Through this system, users can easily browse detailed information on various pets, including breed, age, health status, and adoption requirements, while also submitting adoption applications online. The backend of the system is responsible for reviewing and processing these applications to ensure a smooth and efficient adoption process. Additionally, the system offers a rich pet knowledge base aimed at enhancing users' understanding of pet care.
The entire system adopts a front-end and back-end separation design, featuring a user-friendly interface and easy operation, significantly improving user experience. It not only promotes pet adoption and rescue but also enhances public awareness regarding pet welfare.
Keywords: Spring Boot; pet adoption; adoption application.
目 录
1.1.1课题背景
通过构建一个集成化的在线平台,简化宠物领养流程,使得潜在领养者可以更方便地找到合适的宠物,并且能够快速完成领养手续。系统旨在整合各地救助站、志愿者组织以及私人救助者的资源,确保流浪动物得到及时有效的救助,并合理安排喂养点和救助站的位置及物资供应。建立公开透明的信息发布机制,让公众能够了解每只待领养宠物的状态,包括健康检查报告、性格特点等重要信息,同时也可以追踪已领养宠物的生活状况。提供一个交流平台,如宠物论坛,鼓励用户分享经验和心得,增强社区成员之间的联系和支持网络。收集并分析领养过程中的各种数据,为后续政策制定或项目改进提供科学依据。
1.1.2.课题意义
该系统有助于减少流浪动物数量,提升城市环境卫生水平;同时也为那些渴望陪伴但又无力购买宠物的人们提供了新的选择,促进了人与自然和谐共生的理念。对于相关行业而言(如宠物用品销售、医疗服务),系统的推广可能会带动更多消费需求的增长。此外,通过提高领养成功率,也能降低政府和社会团体在流浪动物管理上的开支。宠物领养过程中涉及到的责任感培养、生命教育等内容,对于参与其中的家庭和个人特别是儿童青少年来说具有重要的教育意义。采用先进的开发框架和技术栈(如Spring Boot),不仅保证了系统的高效稳定运行,也为其他类似项目的建设提供了参考案例和技术支持。减少不必要的宠物繁殖,控制流浪动物的数量,间接保护了本地生态系统免受外来物种入侵的影响。
1.2.1.国内现状分析
在国内,随着经济快速发展和个人收入水平的提升,越来越多的家庭开始选择饲养宠物。由于传统观念的影响,许多人更倾向于购买而非领养宠物,这导致了大量流浪动物的存在。国内对宠物领养的关注度逐渐增加,相关领域的研究也在不断深入:随着媒体曝光和社会舆论引导,人们对流浪动物问题的认识逐渐加深,越来越多的人开始关注和支持宠物领养活动;出现了多个致力于流浪动物救助和宠物领养的线上平台,它们不仅提供了丰富的信息资源,还促进了供需双方之间的沟通交流;虽然起步较晚,但国内在宠物领养系统的设计与实现上也取得了显著进步,特别是在采用Spring Boot框架构建高效稳定的Web应用程序方面积累了宝贵经验[1]。尽管有了一些进展,但在政策制定、执行力度、公众教育等方面仍需进一步加强,以推动宠物领养事业健康发展。
未来的发展方向之一是将更多的智能元素融入到宠物领养系统中,例如通过AI算法实现个性化推荐,或是利用区块链技术保障领养记录的真实性和不可篡改性。打破地域限制,建立全国乃至全球范围内的宠物领养网络,让每个生命都有机会找到温暖的家。除了基本的领养流程管理外,还可以加入宠物健康档案管理、在线问诊等功能,为用户提供全方位的服务体验。
基于Spring Boot的宠物领养系统设计与实现既反映了国内外在该领域内的探索成果,也为解决当前存在的问题提供了新的思路和技术手段。随着研究的不断深入和技术的进步,相信宠物领养将会变得更加便捷高效,从而更好地服务于人与动物和谐共处的美好愿景。
1.2.2.国外现状分析
在国外,宠物领养已经成为了一种普遍接受的获取宠物的方式,尤其是在欧美等发达国家。这些国家通常有着较为完善的动物保护法律体系和社会救助机制。许多非政府组织(NGOs)和慈善机构积极投入到流浪动物救助工作中,并通过互联网平台推广宠物领养理念。国外的研究更多地集中在以下几个方面:一些国家已经制定了明确的法律法规来规范宠物领养行为,确保每只被领养的宠物都能得到妥善安置;利用现代信息技术如物联网(IoT)、大数据分析、人工智能等提高领养过程中的匹配效率和服务质量;鼓励公众参与到宠物救助活动中,形成良好的社会氛围,同时借助社交媒体的力量扩大宣传范围[2]。
2.1.springboot框架
该系统以Spring Boot为核心,实现了宠物信息管理、领养申请、审核及用户管理等功能。通过系统,用户可以方便地浏览待领养宠物的详细信息,如品种、年龄、健康状况等,并提交领养申请[3]。管理员则可在后台对申请进行审核,处理领养事宜。系统采用了前后端分离的设计,前端界面友好,易于操作。系统还注重数据安全与性能优化,采用了多种技术手段保障系统稳定运行[4]。该系统的开发与应用,不仅为宠物收容所等机构提供了高效的领养管理平台,也为宠物爱好者提供了一个便捷、可靠的领养渠道,促进了宠物的救助与领养事业的发展。
2.2.MySQL数据
在Spring Boot宠物领养系统中,MySQL数据库扮演着至关重要的角色。系统利用MySQL存储和管理宠物信息、用户数据、领养申请记录等关键数据。MySQL的强大数据处理能力和高效的数据检索速度,确保了系统能够迅速响应用户请求,提供实时的宠物领养信息[5]。MySQL的开源特性和良好的社区支持,降低了系统的开发和维护成本。系统通过合理的数据库设计和优化,确保了数据的完整性和一致性,为宠物领养流程的高效运行提供了坚实的基础。MySQL的灵活性和可扩展性也为系统的未来发展提供了广阔的空间[6]。
3.1.系统可行性分析
3.1.1.技术可行性
Spring Boot宠物领养系统在技术层面具备高度可行性。Spring Boot框架以其轻量级、快速开发和易于集成的特点,非常适合构建此类宠物领养系统。MySQL数据库的成熟稳定,能够高效存储和管理大量宠物及用户数据[7]。前端采用现代Web技术,确保良好的用户体验。Spring Boot丰富的生态系统和活跃的社区支持,为系统开发和后续维护提供了强有力的保障。系统所需的各项技术均已被广泛应用,并得到了良好的验证,从技术可行性角度来看,Spring Boot宠物领养系统的开发是完全可行的。
3.1.2.经济可行性
Spring Boot宠物领养系统在经济层面具备可行性。Spring Boot框架是开源的,且拥有活跃的社区支持和丰富的生态系统,这大大降低了系统的开发成本。MySQL数据库同样是开源的,且性能卓越,能够高效存储和管理数据,进一步节省了成本。线上宠物领养平台能够减少传统领养方式中的信息不对称问题,提高领养效率,从而降低管理和运营成本[8]。通过提供便捷的领养服务,系统有望吸引大量用户,进而实现商业变现,创造经济效益。从经济可行性的角度来看,Spring Boot宠物领养系统的开发是切实可行的
3.2.系统功能分析
SpringBoot的宠物领养系统包含注册用户和管理二个角色划分,每个角色对应的主要功能如下:
3.2.1.注册用户主要功能
(1)首页:展示的是轮播图、宠物科普、救助信息、热门活动、救助站点、宠物信息推荐等。
(2)注册:在用户注册页面中填写好用户姓名、用户性别、联系方式、选择身份、账号、密码、确认密码、昵称、邮箱等信息,点击下方注册按钮,提示注册成功后,系统将自动跳转回到首页。
(3)登录:登录是填写好账号、密码以及验证通过,然后点击“登录”。
(4)我的账户:用户点击“个人信息”按钮,可以对个人的头像、昵称、账号等信息进行更新。修改密码:用户点击“修改密码”按钮,可以对登录密码进行更改,首先输入原密码,然后再输入新密码和确认密码,当原密码正确,输入两次新密码一致,则修改成功,否则给出错误提示信息。
(5)宠物论坛:用户可在坛发布帖子与其他用户进行关于宠物交流,可局部搜索、下拉搜索,点击信息可回复评论、点赞、收藏等操作。
(6)宠物公告:展示后台发布的公告,可筛选搜索、局部搜索、下拉搜索,点击信息可进行发表评论以及回复评论或者对公告信息点赞、收藏等操作
(7)宠物科普:展示后台发布的有关宠物护理知识等内容,可筛选搜索、局部搜索、下拉搜索,可点击信息可发表评论以及回复评论或者对信息点赞、收藏等操作。
(8)救助信息:展示后台发布的宠物救助消息,可筛选搜索、局部搜索、下拉搜索,可点击信息可发表评论以及回复评论或者对信息点赞、收藏等操作。
(9)热门活动:展示后台组织线上线下的宠物主题活动,可筛选搜索、局部搜索、下拉搜索,可点击信息可发表评论以及回复评论或者对信息点赞、收藏等操作。
(10)救助站点:展示后台发布的定位和各地救助设施,可筛选搜索、局部搜索、下拉搜索,可点击信息可发表评论以及回复评论或者对信息点赞、收藏等操作。
(11)宠物信息::展示后台发布的宠物信息详情,可筛选搜索、局部搜索、下拉搜索,用户浏览到有喜欢的宠物可点击“申请领养”宠物,填写好申请领养宠物的信息需后台管理人员审核通过才能领养。可进行点赞、收藏发表评论等操作。
(12)个人中心:包含个人首页、救助信息、宠物领养、宠物论坛、收藏、评论管理等的功能,宠物领养:用户可查看自己领养宠物审核状态,可进行查询、重置等操作;救助信息:用户可查看自己添加宠物救助信息详情,可进行增删改查等操作。宠物论坛:用户可查看自己发布的论坛帖子和被回复的信息,可进行增删改查等操作。收藏:用户可收藏自己喜欢的信息,方便日后自己查看。评论管理:可查看系统评论信息,可对信息进行评价,可查询、重置、删除等操作。
3.2.3.管理员主要功能
(1)后台首页:展示的是救助站点统计等
(2)系统用户:管理员可以查看平台的系统用户,维护系统设置和权限控制,可进行增删改查等操作。
(3)救助信息管理:包含救助信息列表和救助信息添加功能。救助信息列表:管理人员可查看救助信息,可进行查询、添加、删除等操作。救助信息添加:可手动添加救助信息,添加的信息可在前台展示。
(4)热门活动管理:包含热门活动列表和热门活动添加功能。热门活动列表:管理人员可查看热门活动信息,可进行查询、添加、删除等操作。热门活动添加:可手动添加热门活动信息,添加的信息可在前台展示。
(5)救助站点管理:包含救助站点列表、救助站点添加和救助站点地图功能。救助站点列表:管理人员可查看救助站点信息,可进行查询、添加、删除等操作。救助站点信息添加:可手动添加救助站点信息,添加的信息可在前台展示。救助站点地图:管理人员可查看救助站点地图信息,可进行查询、添加、删除等操作。
(6)宠物信息管理:包含宠物信息列表和宠物信息添加功能。宠物信息列表:管理人员可查看宠物信息,可进行查询、添加、删除等操作。动物信息添加:可手动添加动物信息信息。
(7)宠物领养管理:管理员可查看宠物领养详情,并对用户申请的领养申请进行审核,可进行查询、添加、删除等操作。
(8)系统管理:系统管理包含轮播图管理:管理员可以管理平台首页的轮播图内容,提供宣传和推广信息,吸引更多用户浏览。可进行查询、删除、添加等操作。添加的轮播图可在前台首页展示。
(9)宠物公告管理:管理员可发布公告信息,发布的公告信息可在前台首页展示,可进行查询、删除、添加等操作。。
(6)资源管理:包含宠物科普、科普分类等功能,农宠物科普:管理员发布的宠物科普信息,可进行查询、删除、添加等操作。宠物科普分类:可手动添加宠物科普分类信息。
(7)交流管理:包含用宠物论坛和论坛分类,交流论坛:管理员可以对用户的帖子进行审核、删除等操作,维护评论区的秩序和内容质量。论坛分类:可手动添加论坛分类信息。可进行查询、删除、添加等操作。
3.3.非功能性需求分析
在SpringBoot的宠物领养系统的网站的毕业设计中,非功能性需求分析是也是很重要的。它主要关注系统除了基本功能外的其他特性,如性能、安全性、易用性、可维护性等,这些特性对于确保系统的稳定运行和用户满意度至关重要。
性能:系统需要能够处理大量的并发访问,确保在高并发情况下依然能够稳定运行,为用户提供流畅的体验。系统响应速度要快,用户提交操作后,系统应迅速反馈处理结果,避免用户长时间等待。系统还需具备较高的数据吞吐能力,能够高效地存储和检索宠物及用户信息。系统应具备可扩展性,随着用户量和数据量的增长,能够方便地进行性能优化和扩展,以满足未来发展的需要。
安全性:系统需确保用户数据的安全,包括个人信息、领养记录等敏感数据,应采用加密技术进行存储和传输,防止数据泄露。系统应实施严格的访问控制,对不同用户设定不同的权限级别,防止未授权访问和操作。系统还需定期进行安全审计和漏洞扫描,及时发现并修复潜在的安全隐患,确保系统的整体安全性。这些安全措施的实施,将为宠物领养系统提供坚实的安全保障。
易用性:系统界面应简洁明了,布局合理,使用户能够快速上手并轻松找到所需功能。操作流程需设计得直观易懂,减少用户的操作难度和学习成本。系统还应提供清晰的导航和搜索功能,帮助用户快速定位农产品和相关信息。并且,需关注不同用户群体的使用习惯和需求,确保系统具有广泛的适用性和良好的用户体验。
可维护性:系统需采用模块化设计,各功能模块独立且可复用,便于故障排查和代码修改。系统应提供详尽的日志记录和监控功能,实时监控运行状态和性能指标,及时预警潜在问题。还需确保文档齐全,包括系统架构、接口说明、操作手册等,便于开发人员和维护人员快速理解和上手。这些措施共同确保系统具有良好的可维护性。
3.4.注册用户用例分析
3.4.1.注册用户用例图
SpringBoot的宠物领养系统中普通用户包含注册登录、首页、我的账户、网站公告、宠物资讯、宠物科普、救助信息、热门活动、救助站点、宠物信息、个人中心等功能模块,对应角色用例图如图3.1所示:

图3.1 注册用户角色用例图
3.4.2.管理员用例图
SpringBoot的宠物领养系统的设计与实现中管理员涉及后台首页、系统用户、救助信息管理、热门活动管理、救助站点管理、宠物信息管理、宠物领养管理、系统管理、、资源管理、交流管理等,管理员对应的用例图如图3.3所示:

图3.2管理员角色用例图
3.5.系统流程分析
3.5.1.用户登录操作流程
所有用户登录系统需要前端校验用户名、密码是否正确以及是否为空,具体流程图如图所示:

图3-3用户登录流程图
3.5.2.用户修改密码操作流程
所有用户可以我的账户信息页面,点击修改修改密码进行修改登录密码操作,修改密码流程如图所示:

图3-4修改密码流程图
3.5.3.添加宠物信息流程
添加宠物信息,输入动物名称、动物年龄、品种 信息、外观特征等信息,并校验输入是否正确,宠物信息添加流程图,如图所示:

图3-5宠物信息添加流程图
在上一章节主要体现了SpringBoot的宠物领养系统的功能性需求,并根据需求分析绘制注册用户、和管理员用例以及系统相关操作流程。本章节主要介绍SpringBoot的宠物领养系统的网站核心功能模块设计、数据库设计、系统详细设计。
4.1.系统功能模块设计
SpringBoot的宠物领养系统的网站功能模块主要涉及有注册用户和管理员二个角色。每个角色对应的功能模块如图4.1所示。

图4.1SpringBoot的宠物领养系统的功能模块图
4.2.数据库设计
4.2.1.数据库概念结构设计
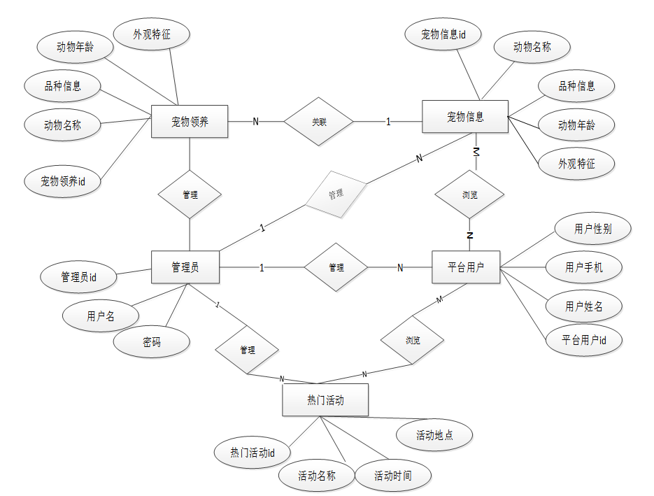
SpringBoot的宠物领养系统的管理员、注册用户、宠物领养、宠物信息、热门活动等E-R实体关系图。

图4.2SpringBoot的宠物领养系统的E-R关系图
4.2.2.数据库逻辑结构设计
将上述管理员、注册用户、宠物领养、宠物信息、热门活动等E-R图转换为数据库表结构,如下:
表 4-1-pet_adoption(宠物领养)
| 编号 | 字段名 | 类型 | 长度 | 是否非空 | 是否主键 | 注释 |
| 1 | pet_adoption_id | int | 是 | 是 | 宠物领养ID | |
| 2 | animal_name | varchar | 64 | 否 | 否 | 动物名称 |
| 3 | variety_information | varchar | 64 | 否 | 否 | 品种信息 |
| 4 | animal_age | double | 否 | 否 | 动物年龄 | |
| 5 | appearance_features | varchar | 64 | 否 | 否 | 外观特征 |
| 6 | health_status | varchar | 64 | 否 | 否 | 健康状况 |
| 7 | user_application | int | 否 | 否 | 申请用户 | |
| 8 | user_name | varchar | 64 | 否 | 否 | 用户姓名 |
| 9 | contact_information | varchar | 64 | 否 | 否 | 联系方式 |
| 10 | application_time | date | 否 | 否 | 申请时间 | |
| 11 | reasons_for_adoption | text | 65535 | 否 | 否 | 领养原因 |
| 12 | examine_state | varchar | 16 | 是 | 否 | 审核状态 |
| 13 | examine_reply | varchar | 16 | 否 | 否 | 审核回复 |
| 14 | create_time | datetime | 是 | 否 | 创建时间 | |
| 15 | update_time | timestamp | 是 | 否 | 更新时间 | |
| 16 | source_table | varchar | 255 | 否 | 否 | 来源表 |
| 17 | source_id | int | 否 | 否 | 来源ID | |
| 18 | source_user_id | int | 否 | 否 | 来源用户 |
表 4-2-popular_activities(热门活动)
| 编号 | 字段名 | 类型 | 长度 | 是否非空 | 是否主键 | 注释 |
| 1 | popular_activities_id | int | 是 | 是 | 热门活动ID | |
| 2 | activity_number | varchar | 64 | 否 | 否 | 活动编号 |
| 3 | event_name | varchar | 64 | 否 | 否 | 活动名称 |
| 4 | activity_time | date | 否 | 否 | 活动时间 | |
| 5 | number_of_participants | double | 否 | 否 | 活动人数 | |
| 6 | event_location | varchar | 64 | 否 | 否 | 活动地点 |
| 7 | activity_pictures | varchar | 255 | 否 | 否 | 活动图片 |
| 8 | activity_requirements | text | 65535 | 否 | 否 | 活动要求 |
| 9 | safety_matters | text | 65535 | 否 | 否 | 安全事项 |
| 10 | hits | int | 是 | 否 | 点击数 | |
| 11 | praise_len | int | 是 | 否 | 点赞数 | |
| 12 | collect_len | int | 是 | 否 | 收藏数 | |
| 13 | comment_len | int | 是 | 否 | 评论数 | |
| 14 | create_time | datetime | 是 | 否 | 创建时间 | |
| 15 | update_time | timestamp | 是 | 否 | 更新时间 |
表 4-3-pet_information(宠物信息)
| 编号 | 字段名 | 类型 | 长度 | 是否非空 | 是否主键 | 注释 |
| 1 | pet_information_id | int | 是 | 是 | 宠物信息ID | |
| 2 | animal_name | varchar | 64 | 否 | 否 | 动物名称 |
| 3 | variety_information | varchar | 64 | 否 | 否 | 品种信息 |
| 4 | animal_age | double | 否 | 否 | 动物年龄 | |
| 5 | appearance_features | varchar | 64 | 否 | 否 | 外观特征 |
| 6 | health_status | varchar | 64 | 否 | 否 | 健康状况 |
| 7 | vaccine_information | varchar | 64 | 否 | 否 | 疫苗信息 |
| 8 | animal_pictures | varchar | 255 | 否 | 否 | 动物图片 |
| 9 | detailed_description | text | 65535 | 否 | 否 | 详细说明 |
| 10 | hits | int | 是 | 否 | 点击数 | |
| 11 | praise_len | int | 是 | 否 | 点赞数 | |
| 12 | collect_len | int | 是 | 否 | 收藏数 | |
| 13 | comment_len | int | 是 | 否 | 评论数 | |
| 14 | pet_adoption_limit_times | int | 是 | 否 | 申请领养限制次数 | |
| 15 | create_time | datetime | 是 | 否 | 创建时间 | |
| 16 | update_time | timestamp | 是 | 否 | 更新时间 |
表 4-4-registered_user(注册用户)
| 编号 | 字段名 | 类型 | 长度 | 是否非空 | 是否主键 | 注释 |
| 1 | registered_user_id | int | 是 | 是 | 注册用户ID | |
| 2 | user_name | varchar | 64 | 否 | 否 | 用户姓名 |
| 3 | user_gender | varchar | 64 | 否 | 否 | 用户性别 |
| 4 | contact_information | varchar | 16 | 否 | 否 | 联系方式 |
| 5 | examine_state | varchar | 16 | 是 | 否 | 审核状态 |
| 6 | user_id | int | 是 | 否 | 用户ID | |
| 7 | create_time | datetime | 是 | 否 | 创建时间 | |
| 8 | update_time | timestamp | 是 | 否 | 更新时间 |
表 4-5-rescue_information(救助信息)
| 编号 | 字段名 | 类型 | 长度 | 是否非空 | 是否主键 | 注释 |
| 1 | rescue_information_id | int | 是 | 是 | 救助信息ID | |
| 2 | rescuing_the_user | int | 否 | 否 | 救助用户 | |
| 3 | user_name | varchar | 64 | 否 | 否 | 用户姓名 |
| 4 | contact_information | varchar | 64 | 否 | 否 | 联系方式 |
| 5 | animal_name | varchar | 64 | 否 | 否 | 动物名称 |
| 6 | variety_information | varchar | 64 | 否 | 否 | 品种信息 |
| 7 | animal_age | double | 否 | 否 | 动物年龄 | |
| 8 | appearance_features | varchar | 64 | 否 | 否 | 外观特征 |
| 9 | health_status | varchar | 64 | 否 | 否 | 健康状况 |
| 10 | rescue_time | date | 否 | 否 | 救助时间 | |
| 11 | animal_pictures | varchar | 255 | 否 | 否 | 动物图片 |
| 12 | rescue_location | text | 65535 | 否 | 否 | 救助地点 |
| 13 | detailed_description | text | 65535 | 否 | 否 | 详细说明 |
| 14 | hits | int | 是 | 否 | 点击数 | |
| 15 | praise_len | int | 是 | 否 | 点赞数 | |
| 16 | collect_len | int | 是 | 否 | 收藏数 | |
| 17 | comment_len | int | 是 | 否 | 评论数 | |
| 18 | create_time | datetime | 是 | 否 | 创建时间 | |
| 19 | update_time | timestamp | 是 | 否 | 更新时间 |
表 4-6-rescue_site(救助站点)
| 编号 | 字段名 | 类型 | 长度 | 是否非空 | 是否主键 | 注释 |
| 1 | rescue_site_id | int | 是 | 是 | 救助站点ID | |
| 2 | site_number | varchar | 64 | 否 | 否 | 站点编号 |
| 3 | site_name | varchar | 64 | 否 | 否 | 站点名称 |
| 4 | site_type | varchar | 64 | 否 | 否 | 站点类型 |
| 5 | opening_hours | varchar | 64 | 否 | 否 | 开放时间 |
| 6 | site_owner | varchar | 64 | 否 | 否 | 站点负责人 |
| 7 | site_phone | varchar | 16 | 否 | 否 | 站点电话 |
| 8 | number_of_historical_salvation | double | 否 | 否 | 历史救助数 | |
| 9 | site_picture | varchar | 255 | 否 | 否 | 站点图片 |
| 10 | site_materials | text | 65535 | 否 | 否 | 站点物资 |
| 11 | detailed_address | text | 65535 | 否 | 否 | 详细地址 |
| 12 | praise_len | int | 是 | 否 | 点赞数 | |
| 13 | collect_len | int | 是 | 否 | 收藏数 | |
| 14 | comment_len | int | 是 | 否 | 评论数 | |
| 15 | mark_address | varchar | 64 | 否 | 否 | 详细地址 |
| 16 | mark_lng | varchar | 64 | 否 | 否 | 详细地址经度 |
| 17 | mark_lat | varchar | 64 | 否 | 否 | 详细地址纬度 |
| 18 | create_time | datetime | 是 | 否 | 创建时间 | |
| 19 | update_time | timestamp | 是 | 否 | 更新时间 |
表 4-7-code_token(验证码)
| 编号 | 字段名 | 类型 | 长度 | 是否非空 | 是否主键 | 注释 |
| 1 | code_token_id | int | 是 | 是 | 验证码ID | |
| 2 | token | varchar | 255 | 否 | 否 | 令牌 |
| 3 | code | varchar | 255 | 否 | 否 | 验证码 |
| 4 | expire_time | timestamp | 是 | 否 | 失效时间 | |
| 5 | create_time | timestamp | 是 | 否 | 创建时间 | |
| 6 | update_time | timestamp | 是 | 否 | 更新时间 |
表 4-8-collect(收藏)
| 编号 | 字段名 | 类型 | 长度 | 是否非空 | 是否主键 | 注释 |
| 1 | collect_id | int | 是 | 是 | 收藏ID | |
| 2 | user_id | int | 是 | 是 | 收藏人ID | |
| 3 | source_table | varchar | 255 | 否 | 否 | 来源表 |
| 4 | source_field | varchar | 255 | 否 | 否 | 来源字段 |
| 5 | source_id | int | 是 | 否 | 来源ID | |
| 6 | title | varchar | 255 | 否 | 否 | 标题 |
| 7 | img | varchar | 255 | 否 | 否 | 封面 |
| 8 | create_time | timestamp | 是 | 否 | 创建时间 | |
| 9 | update_time | timestamp | 是 | 否 | 更新时间 |
表 4-9-comment(评论)
| 编号 | 字段名 | 类型 | 长度 | 是否非空 | 是否主键 | 注释 |
| 1 | comment_id | int | 是 | 是 | 评论ID | |
| 2 | user_id | int | 是 | 是 | 评论人ID | |
| 3 | reply_to_id | int | 是 | 否 | 回复评论ID | |
| 4 | content | longtext | 4294967295 | 否 | 否 | 内容 |
| 5 | nickname | varchar | 255 | 否 | 否 | 昵称 |
| 6 | avatar | varchar | 255 | 否 | 否 | 头像地址 |
| 7 | create_time | timestamp | 是 | 否 | 创建时间 | |
| 8 | update_time | timestamp | 是 | 否 | 更新时间 | |
| 9 | source_table | varchar | 255 | 否 | 否 | 来源表 |
| 10 | source_field | varchar | 255 | 否 | 否 | 来源字段 |
| 11 | source_id | int | 是 | 否 | 来源ID |
表 4-10-forum(论坛)
| 编号 | 字段名 | 类型 | 长度 | 是否非空 | 是否主键 | 注释 |
| 1 | forum_id | mediumint | 是 | 是 | 论坛ID | |
| 2 | display | smallint | 是 | 否 | 排序 | |
| 3 | user_id | mediumint | 是 | 否 | 用户ID | |
| 4 | nickname | varchar | 16 | 否 | 否 | 昵称 |
| 5 | praise_len | int | 否 | 否 | 点赞数 | |
| 6 | hits | int | 是 | 否 | 访问数 | |
| 7 | title | varchar | 125 | 是 | 否 | 标题 |
| 8 | keywords | varchar | 125 | 否 | 否 | 关键词 |
| 9 | description | varchar | 255 | 否 | 否 | 描述 |
| 10 | url | varchar | 255 | 否 | 否 | 来源地址 |
| 11 | tag | varchar | 255 | 否 | 否 | 标签 |
| 12 | img | text | 65535 | 否 | 否 | 封面图 |
| 13 | content | longtext | 4294967295 | 否 | 否 | 正文 |
| 14 | create_time | timestamp | 是 | 否 | 创建时间 | |
| 15 | update_time | timestamp | 是 | 否 | 更新时间 | |
| 16 | avatar | varchar | 255 | 否 | 否 | 发帖人头像 |
| 17 | type | varchar | 64 | 是 | 否 | 论坛分类 |
| 18 | istop | int | 是 | 否 | 是否置顶 |
表 4-11-forum_type(论坛分类)
| 编号 | 字段名 | 类型 | 长度 | 是否非空 | 是否主键 | 注释 |
| 1 | type_id | smallint | 是 | 是 | 分类ID | |
| 2 | name | varchar | 16 | 是 | 否 | 分类名称 |
| 3 | description | varchar | 255 | 否 | 否 | 描述 |
| 4 | url | varchar | 255 | 否 | 否 | 外链地址 |
| 5 | father_id | smallint | 是 | 否 | 上级分类ID | |
| 6 | icon | varchar | 255 | 否 | 否 | 分类图标 |
| 7 | create_time | timestamp | 是 | 否 | 创建时间 | |
| 8 | update_time | timestamp | 是 | 否 | 更新时间 |
表 4-12-hits(用户点击)
| 编号 | 字段名 | 类型 | 长度 | 是否非空 | 是否主键 | 注释 |
| 1 | hits_id | int | 是 | 是 | 点赞ID | |
| 2 | user_id | int | 是 | 否 | 点赞人 | |
| 3 | create_time | timestamp | 是 | 否 | 创建时间 | |
| 4 | update_time | timestamp | 是 | 否 | 更新时间 | |
| 5 | source_table | varchar | 255 | 否 | 否 | 来源表 |
| 6 | source_field | varchar | 255 | 否 | 否 | 来源字段 |
| 7 | source_id | int | 是 | 否 | 来源ID |
表 4-11-notice(公告)
| 编号 | 字段名 | 类型 | 长度 | 是否非空 | 是否主键 | 注释 |
| 1 | notice_id | mediumint | 是 | 是 | 公告ID | |
| 2 | title | varchar | 125 | 是 | 否 | 标题 |
| 3 | content | longtext | 4294967295 | 否 | 否 | 正文 |
| 4 | create_time | timestamp | 是 | 否 | 创建时间 | |
| 5 | update_time | timestamp | 是 | 否 | 更新时间 |
表 4-13-praise(点赞)
| 编号 | 字段名 | 类型 | 长度 | 是否非空 | 是否主键 | 注释 |
| 1 | praise_id | int | 是 | 是 | 点赞ID | |
| 2 | user_id | int | 是 | 是 | 点赞人 | |
| 3 | create_time | timestamp | 是 | 否 | 创建时间 | |
| 4 | update_time | timestamp | 是 | 否 | 更新时间 | |
| 5 | source_table | varchar | 255 | 否 | 否 | 来源表 |
| 6 | source_field | varchar | 255 | 否 | 否 | 来源字段 |
| 7 | source_id | int | 是 | 否 | 来源ID | |
| 8 | status | tinyint | 是 | 否 | 点赞状态:1为点赞,0已取消 |
表 4-14-schedule(日程管理)
| 编号 | 字段名 | 类型 | 长度 | 是否非空 | 是否主键 | 注释 |
| 1 | schedule_id | smallint | 是 | 是 | 日程ID | |
| 2 | content | varchar | 255 | 否 | 否 | 日程内容 |
| 3 | scheduled_time | datetime | 否 | 否 | 计划时间 | |
| 4 | user_id | int | 是 | 否 | 用户ID | |
| 5 | create_time | datetime | 否 | 否 | 创建时间 | |
| 6 | update_time | datetime | 否 | 否 | 更新时间 |
表 4-15-score(评分)
| 编号 | 字段名 | 类型 | 长度 | 是否非空 | 是否主键 | 注释 |
| 1 | score_id | int | 是 | 是 | 评分ID | |
| 2 | user_id | int | 是 | 否 | 评分人 | |
| 3 | nickname | varchar | 64 | 否 | 否 | 昵称 |
| 4 | score_num | double | 是 | 否 | 评分 | |
| 5 | create_time | timestamp | 是 | 否 | 创建时间 | |
| 6 | update_time | timestamp | 是 | 否 | 更新时间 | |
| 7 | source_table | varchar | 255 | 否 | 否 | 来源表 |
| 8 | source_field | varchar | 255 | 否 | 否 | 来源字段 |
| 9 | source_id | int | 是 | 否 | 来源ID |
表 4-16-slides(轮播图)
| 编号 | 字段名 | 类型 | 长度 | 是否非空 | 是否主键 | 注释 |
| 1 | slides_id | int | 是 | 是 | 轮播图ID | |
| 2 | title | varchar | 64 | 否 | 否 | 标题 |
| 3 | content | varchar | 255 | 否 | 否 | 内容 |
| 4 | url | varchar | 255 | 否 | 否 | 链接 |
| 5 | img | varchar | 255 | 否 | 否 | 轮播图 |
| 6 | hits | int | 是 | 否 | 点击量 | |
| 7 | create_time | timestamp | 是 | 否 | 创建时间 | |
| 8 | update_time | timestamp | 是 | 否 | 更新时间 |
表 4-17-upload(文件上传)
| 编号 | 字段名 | 类型 | 长度 | 是否非空 | 是否主键 | 注释 |
| 1 | upload_id | int | 是 | 是 | 上传ID | |
| 2 | name | varchar | 64 | 否 | 否 | 文件名 |
| 3 | path | varchar | 255 | 否 | 否 | 访问路径 |
| 4 | file | varchar | 255 | 否 | 否 | 文件路径 |
| 5 | display | varchar | 255 | 否 | 否 | 显示顺序 |
| 6 | father_id | int | 否 | 否 | 父级ID | |
| 7 | dir | varchar | 255 | 否 | 否 | 文件夹 |
| 8 | type | varchar | 32 | 否 | 否 | 文件类型 |
表 4-18-user(用户账户)
| 编号 | 字段名 | 类型 | 长度 | 是否非空 | 是否主键 | 注释 |
| 1 | user_id | int | 是 | 是 | 用户ID | |
| 2 | state | smallint | 是 | 否 | 账户状态:(1可用|2异常|3已冻结|4已注销) | |
| 3 | user_group | varchar | 32 | 否 | 否 | 所在用户组 |
| 4 | login_time | timestamp | 是 | 否 | 上次登录时间 | |
| 5 | phone | varchar | 11 | 否 | 否 | 手机号码 |
| 6 | phone_state | smallint | 是 | 否 | 手机认证:(0未认证|1审核中|2已认证) | |
| 7 | username | varchar | 16 | 是 | 否 | 用户名 |
| 8 | nickname | varchar | 16 | 否 | 否 | 昵称 |
| 9 | password | varchar | 64 | 是 | 否 | 密码 |
| 10 | | varchar | 64 | 否 | 否 | 邮箱 |
| 11 | email_state | smallint | 是 | 否 | 邮箱认证:(0未认证|1审核中|2已认证) | |
| 12 | avatar | varchar | 255 | 否 | 否 | 头像地址 |
| 13 | open_id | varchar | 255 | 否 | 否 | 针对获取用户信息字段 |
| 14 | create_time | timestamp | 是 | 否 | 创建时间 |
表 4-19-user_group(用户组)
| 编号 | 字段名 | 类型 | 长度 | 是否非空 | 是否主键 | 注释 |
| 1 | group_id | mediumint | 是 | 是 | 用户组ID | |
| 2 | display | smallint | 是 | 否 | 显示顺序 | |
| 3 | name | varchar | 16 | 是 | 否 | 名称 |
| 4 | description | varchar | 255 | 否 | 否 | 描述 |
| 5 | source_table | varchar | 255 | 否 | 否 | 来源表 |
| 6 | source_field | varchar | 255 | 否 | 否 | 来源字段 |
| 7 | source_id | int | 是 | 否 | 来源ID | |
| 8 | register | smallint | 否 | 否 | 注册位置 | |
| 9 | create_time | timestamp | 是 | 否 | 创建时间 | |
| 10 | update_time | timestamp | 是 | 否 | 更新时间 |
5.1.注册用户主要功能实现
5.1.1.注册用户注册功能
注册:在用户注册页面中填写好用户姓名、用户性别、联系方式、选择身份、账号、密码、确认密码、昵称、邮箱等信息,点击下方注册按钮,提示注册成功后,系统将自动跳转回到首页。用户注册如图5-1所示

图5-1用户注册注册界面图
关键代码如下:

5.1.2.用户登录
登录:登录是填写好账号、密码以及验证通过,然后点击“登录”。员工登录需后台管理员审核通过才能登录。用户登录如图5-2所示。

图5-2用户登录界面图
关键代码如下:

5.1.3.宠物科普
宠物科普:展示后台发布的有关宠物护理知识等内容,可筛选搜索、局部搜索、下拉搜索,可点击信息可发表评论以及回复评论或者对信息点赞、收藏等操作。宠物科普如图5-3所示。

图5-3宠物科普界面图
关键代码:

5.1.4.热门活动
热门活动:展示后台组织线上线下的宠物主题活动,可筛选搜索、局部搜索、下拉搜索,可点击信息可发表评论以及回复评论或者对信息点赞、收藏等操作。热门活动如图5-4所示。

图5-4热门活动界面图
5.1.5.宠物信息
宠物信息:展示后台发布的宠物信息详情,可筛选搜索、局部搜索、下拉搜索,用户浏览到有喜欢的宠物可点击“申请领养”宠物,填写好申请领养宠物的信息需后台管理人员审核通过才能领养。可进行点赞、收藏发表评论等操作。
宠物信息如图5-5所示。

图5-5宠物信息界面图
5.1.6.个人中心
个人中心:包含个人首页、救助信息、宠物领养、宠物论坛、收藏、评论管理等的功能,宠物领养:用户可查看自己领养宠物审核状态,可进行查询、重置等操作;救助信息:用户可查看自己添加宠物救助信息详情,可进行增删改查等操作。宠物论坛:用户可查看自己发布的论坛帖子和被回复的信息,可进行增删改查等操作。收藏:用户可收藏自己喜欢的信息,方便日后自己查看。评论管理:可查看系统评论信息,可对信息进行评价,可查询、重置、删除等操作。订单配送如图5-6所示 、交流论坛如图5-7所示

图5-6救助信息界面图

图5-7宠物领养界面图
关键代码:

5.2.管理员主要功能实现
5.2.1救助信息管理
救助信息管理:包含救助信息列表和救助信息添加功能。救助信息列表:管理人员可查看救助信息,可进行查询、添加、删除等操作。救助信息添加:可手动添加救助信息,添加的信息可在前台展示。救助信息管理如图5-8所示。

图5-8救助信息管理界面图
关键代码:

5.2.2.宠物信息管理
宠物信息管理:包含宠物信息列表和宠物信息添加功能。宠物信息列表:管理人员可查看宠物信息,可进行查询、添加、删除等操作。动物信息添加:可手动添加动物信息信息。宠物信息管理如图5-9所示。

图5-9宠物信息管理理界面图
关键代码:

5.2.3.热门活动管理
热门活动管理:包含热门活动列表和热门活动添加功能。热门活动列表:管理人员可查看热门活动信息,可进行查询、添加、删除等操作。热门活动添加:可手动添加热门活动信息,添加的信息可在前台展示。热门活动管理如图5-10所示。

图5-10热门活动管理界面图
5.2.4.救助站点管理
救助站点管理:包含救助站点列表、救助站点添加和救助站点地图功能。救助站点列表:管理人员可查看救助站点信息,可进行查询、添加、删除等操作。救助站点信息添加:可手动添加救助站点信息,添加的信息可在前台展示。救助站点地图:管理人员可查看救助站点地图信息,可进行查询、添加、删除等操作。救助站点管理如图5-11所示。

图5-11救助站点管理界面图
6.系统测试
6.1.功能测试
系统测试是软件开发过程中必不可少的环节之一,它旨在验证整个软件系统是否满足需求规格说明书定义的要求。对于SpringBoot的宠物领养系统的网站而言主要进行功能测试,以下是部分功能的测试用例:
添加宠物信息测试用例:
| 功能名称 | 测试用例 | 预期结果 | 实际结果 | 通过情况 |
| 添加宠物信息功能 | 宠物信息添加页输入:动物名称、品种信息、动物年龄字段信息,点击提交 | 提交成功,前端页面、后台宠物信息列表展示该信息 | 提交成功,前端页面、后台宠物信息列表展示该信息 | 通过 |
查询宠物信息测试用例:
| 功能名称 | 测试用例 | 预期结果 | 实际结果 | 通过情况 |
| 查询宠物信息功能 | 点击宠物信息:标题名称搜索框输入:宠物信息名称,点击查询 | 宠物信息成功过滤筛选出关键字为:宠物名称的宠物信息 | 信息成功过滤筛选出关键字为:宠物名称的宠物信息 | 通过 |
删除宠物信息测试用例:
| 功能名称 | 测试用例 | 预期结果 | 实际结果 | 通过情况 |
| 删除宠物信息详情功能 | 选择来宠物信息,点击详情,删除宠物信息,点击提交 | 跳转页面不在展示该来宠物信息的详细信息 | 跳转页面不在展示该宠物信息的详细信息 | 通过 |
修改宠物信息测试用例:
| 模块名称 | 测试用例 | 预期结果 | 实际结果 | 通过情况 |
| 修改宠物信息功能 | 选择宠物信息,点击详情,修改宠物信息:宠物1,修改名称:宠物2,点击提交 | 提示修改成功,该宠物信息的名称变更宠物2 | 提示修改成功,该宠物信息的名称变更为宠物2 | 通过 |
通过对宠物信息功能的添加、查询、删除、修改的全业务流程操作测试验证,测试用例执行通过。
6.2.测试结论
在完成SpringBoot的宠物领养系统网站的开发后,进行全面的系统测试,以确保系统的功能、稳定性达到预期要求。通过上述编写的功能模块测试用例,宠物信息功能的添加、查询、查看详情、修改的全业务流程操作测试验证,整个系统的测试验证通过。
结 论
SpringBoot的宠物领养系统网站在综合考量用户需求、技术实现及非功能性需求后,展现出了显著的优势与潜力。该系统借助SpringBoot框架的灵活性与高效性,结合MySQL数据库的强大数据处理能力,成功构建了一个功能完善、操作便捷的在线宠物领养平台。系统能够应对高并发访问,保证用户操作的流畅性;在安全性方面,系统采取了多层次的安全防护措施,有效保障了用户数据的安全与隐私。系统界面友好,用户体验出色,且具备良好的可扩展性,为未来功能的增加与优化提供了坚实基础。SpringBoot的宠物领养系统网站不仅满足了当前用户的需求,也为宠物领养行业的数字化转型提供了有力支持,展现出广阔的市场应用前景。
致 谢
在构建SpringBoot的宠物领养系统网站的过程中,我内心充满了深深的感激与敬意,向所有陪伴我度过这段旅程、给予我无私援助与坚定信念的每一个人表达最真挚的谢意。特别要感谢我的指导老师,他以渊博的专业知识和一丝不苟的治学态度,成为我探索道路上的明灯,耐心而详尽地解答我的每一个困惑。他坚持的高标准与严格要求,激励着我不断挑战极限,追求卓越。在他的悉心栽培下,我不仅熟练掌握了SpringBoot框架的精髓,更深刻体会到理论知识与实践结合的真谛。家人的无私奉献、朋友的暖心鼓励以及同学们的携手共进,每一份关怀与陪伴都如同春风化雨,滋养着我不断前行的决心与勇气。这些珍贵的支持与帮助,如同磐石般稳固,成为我顺利完成这一项目的坚强后盾。
参考文献
- 韦珍娜,陈宇佳. 基于Springboot的服装租赁系统设计 [J]. 电脑编程技巧与维护, 2025, (01): 35-38. DOI:10.16184/j.cnki.comprg.2025.01.005.
- 汪鹏,姜苏城,钱宝健. 基于Vue和SpringBoot的乡村创业互助系统 [J]. 电脑编程技巧与维护, 2025, (01): 27-30+69. DOI:10.16184/j.cnki.comprg.2025.01.042.
- 赵向娜,张金瑀,龚炳江. 基于SpringBoot的基建铁矿管理系统 [J]. 电脑知识与技术, 2025, 21 (03): 100-104. DOI:10.14004/j.cnki.ckt.2025.0129.
- 郭静,胡猛,李维善,等. 基于PyQt5和SpringBoot的电影院票务系统检测平台研究 [J]. 现代信息科技, 2025, 9 (01): 88-92+99. DOI:10.19850/j.cnki.2096-4706.2025.01.018.
- 余波. 基于SpringBoot的高职院校竞赛管理系统研究 [J]. 九江学院学报(自然科学版), 2024, 39 (04): 70-74+113. DOI:10.19717/j.cnki.jjun.2024.04.017.
- 孙峰,程志永. 基于大数据技术的室内设计客户信息管理系统构建 [J]. 兰州石化职业技术大学学报, 2024, 24 (04): 35-40.
- 余卫江,宋志君,陈雄斌,等. 基于SpringBoot+MyBatis的地震处理项目管理系统研究 [J]. 化工管理, 2024, (34): 77-80. DOI:10.19900/j.cnki.ISSN1008-4800.2024.34.020.
- 刘涛. 基于SpringBoot的实验室预约排课系统的设计与实现 [J]. 办公自动化, 2024, 29 (23): 90-92.
- 高键,王海淼. 基于SpringBoot的结构化面试一体化系统的设计与实现 [J]. 电脑知识与技术, 2024, 20 (33): 47-50. DOI:10.14004/j.cnki.ckt.2024.1701.
- 谢海明,张佐中,林顺福. 基于自动化技术的MySQL故障处理系统的设计与实现 [J]. 电脑知识与技术, 2024, 20 (33): 73-75. DOI:10.14004/j.cnki.ckt.2024.1721.
- 张靖旭,曾晓晶,郭玉坤. 基于SpringBoot的校园植物信息网建设研究 [J]. 信息与电脑(理论版), 2024, 36 (22): 119-121.
- 殷志强,钟卫东. 基于SpringBoot应用中的XSS攻击防御技术 [J]. 工业控制计算机, 2024, 37 (11): 62-64.
- 李琳,张航,黎俊熙,等. 基于SpringBoot的奖学金评定管理系统设计与实现 [J]. 电脑编程技巧与维护, 2024, (11): 95-97+113. DOI:10.16184/j.cnki.comprg.2024.11.014.
- 夏正勇,陈谦民,习海旭,等. 基于SpringBoot的移动图书馆的系统设计与实现 [J]. 现代信息科技, 2024, 8 (19): 80-85+90. DOI:10.19850/j.cnki.2096-4706.2024.19.016.
- 陆向艳,柳明洲. 基于SpringBoot的农产品溯源系统的设计与实现 [J]. 电脑知识与技术, 2024, 20 (26): 35-36+39. DOI:10.14004/j.cnki.ckt.2024.1351.
- Shao W ,Liu K . Design and Implementation of Online Ordering System Based on SpringBoot [J]. Journal of Big Data and Computing, 2024, 2 (3):
- 魏海明,张芯语. 校园安防监测预警系统设计与实现 [J]. 无线互联科技, 2024, 21 (16): 69-73.
- 肖芸,肖强. 基于计算机视觉的校园低照度人脸签到系统设计与实现 [J]. 物联网技术, 2024, 14 (08): 6-10+14. DOI:10.16667/j.issn.2095-1302.2024.08.001.
- Liu Y . Design and Implementation of a Student Attendance Management System based on Springboot and Vue Technology [J]. Frontiers in Computing and Intelligent Systems, 2024, 8 (1): 91-97.
- Yang Y . Design and Implementation of Student Information Management System Based on Springboot [J]. Advances in Computer, Signals and Systems, 2022, 6 (6):
免费领取项目源码,请关注❥点赞收藏并私信博主,谢谢~
1005

被折叠的 条评论
为什么被折叠?



