随着信息技术的快速发展,传统的教务管理模式逐渐暴露出许多不便之处,尤其是在课程管理、成绩查询、学生选课等方面存在诸多管理漏洞。为了提升教务管理的效率和准确性,基于SpringBoot与Vue框架的教务管理系统应运而生。本系统旨在通过现代化的技术手段,建立一个集成化的教务管理平台,帮助学校实现课程、成绩、考勤、选课等信息的数字化和自动化管理。
本系统通过SpringBoot作为后端框架,提供稳定和高效的服务,Vue.js则作为前端框架,提供流畅的用户界面,二者结合,充分发挥了各自的优势。本系统的主要功能包括管理员、教师和学生三种用户角色的管理。管理员能够进行系统用户管理、课程分类与信息管理、学生选课和成绩管理、课程评价管理等功能;教师能够管理学生的选课情况、课程考勤和成绩,并与学生互动;学生则可以进行选课、查看课程信息、查询成绩、进行成绩申诉、评价课程等操作。系统功能丰富,操作简便,满足了教务管理中多方需求。
关键词:教务管理系统;SpringBoot;Vue;信息化管理;数字化
With the rapid development of information technology, the traditional educational management model has gradually exposed many inconveniences, especially in terms of course management, grade inquiry, and student course selection, where there are many management loopholes. In order to improve the efficiency and accuracy of educational management, an educational management system based on SpringBoot and Vue framework has emerged. This system aims to establish an integrated educational management platform through modern technological means, helping schools achieve digital and automated management of course, grade, attendance, course selection and other information.
This system uses SpringBoot as the backend framework to provide stable and efficient services, while Vue.js serves as the frontend framework to provide a smooth user interface. The combination of the two fully leverages their respective advantages.The main functions of this system include the management of three user roles: administrator, teacher, and student. Administrators can perform functions such as system user management, course classification and information management, student course selection and grade management, and course evaluation management; Teachers are able to manage students' course selection, attendance, and grades, and interact with them; Students can select courses, view course information, check grades, file grade appeals, evaluate courses, and perform other operations. The system has rich functions and easy operation, meeting the needs of multiple parties in academic management.
Keywords: The educational administration management system management system; SpringBoot; Vue; Information management; Digitize
目录
1.1研究背景
随着社会的不断发展和信息技术的飞速进步,教育领域面临着前所未有的挑战和机遇。在传统的教务管理模式中,学校在课程安排、成绩查询、选课管理、考勤记录等方面存在较多的手工操作和信息处理,这不仅增加了管理工作的复杂度,也导致了数据的不准确和工作效率的低下[1]。尤其在大规模的高校中,管理系统往往缺乏系统化、信息化的支持,造成了大量的人力资源浪费和管理漏洞。
为了有效解决这一问题,教务管理系统的建设逐渐受到关注。该系统通过信息化手段,整合学校内部的各类教务数据,提升管理的效率与准确性。通过自动化、数字化的管理方式,教务管理系统能够减少人工操作,提高数据处理的速度和精度,确保各项事务的有序进行。无论是课程的安排与管理,还是学生的选课、成绩查询与评定,系统都能够实时处理并提供准确的信息,极大地方便了学校、教师和学生之间的沟通与协作[2]。
1.2研究意义
在信息技术不断创新的背景下,构建一个高效、稳定的教务管理系统不仅能提升学校的管理水平,还能为广大师生提供更加便捷的操作平台。通过该系统,学校能够实现教学资源的合理配置,减少行政事务的工作量,同时为学生提供更为便捷的选课与成绩查询服务[3]。教务管理系统的建设与完善,不仅是对传统管理模式的改进,也是在教育信息化发展的过程中迈出的重要一步,其意义在于推动教育管理工作向更加科学化、规范化、现代化的方向发展,进一步提高教育教学质量和学校的整体运营效率。
1.3国内外研究现状
教务管理系统作为教育管理的重要组成部分,已经成为许多高校和教育机构日常运营中不可或缺的工具[4]。在国内外的研究中,教务管理系统的建设和应用不断发展,逐步从传统的人工管理向数字化、自动化转型,以提高教学资源的利用效率和管理水平。国外许多发达国家早在上世纪90年代便开始了教务管理系统的研究与实践,尤其是在美国和欧洲的高校中,已经普遍采用基于信息技术的教务管理平台来优化课程安排、成绩管理、学生选课等环节。这些系统的开发和应用,大多依托于成熟的软件工程技术,注重系统的稳定性、功能的全面性以及用户的操作便捷性,力求为高校管理者、教师以及学生提供一个集中的信息处理平台[5]。
在国外的研究中,教务管理系统不仅注重数据的管理和处理,还十分重视信息的安全性和隐私保护问题。许多研究者在设计这些系统时,已经将数据加密、身份认证等安全技术集成到系统中,确保用户信息的安全。此外,国外研究也强调教务管理系统与其他学校管理系统(如财务管理、图书馆管理等)的互联互通,力求实现全方位的信息化管理。为了适应不同高校的需求,国外的研究通常采用模块化的设计方式,使得系统能够根据不同学校的特点进行灵活定制[6]。
国内在教务管理系统的研究起步较晚,但随着信息技术的发展,许多高校开始意识到信息化管理的重要性,逐渐加大对教务管理系统的投入。在国内,教务管理系统的研究主要集中在功能的丰富性和系统的稳定性方面[7]。早期的研究多集中在选课管理、成绩查询等基础功能的实现,而随着需求的不断变化,近年来的研究开始关注如何通过系统提高教学质量、优化课程安排以及提升管理效率等方面[8]。国内的教务管理系统多依托于SpringBoot、Vue等现代开发框架,注重系统的可扩展性和可维护性。此外,随着高校对教学质量要求的提高,系统的智能化管理也逐渐成为研究的热点,如何在系统中加入智能推荐、学生行为分析等功能,成为许多研究的重点[9]。
总体而言,国内外的研究在教务管理系统的功能拓展、技术选型、安全性保障等方面各有特色,随着技术的发展和需求的多样化,教务管理系统的研究正向着更加智能化、综合化的方向发展。
2.1 B/S框架
B/S(Browser/Server)架构是系统设计里所采用的基础架构模式,跟传统的C/S(客户端/服务器)架构相比照,B/S架构将客户端的计算及处理任务挪到浏览器,让用户不用再安装以及维护复杂的客户端程序,由此降低了系统的维护花销,提升了用户使用体验的便捷性[10]。
B/S架构核心的优势是系统更新及维护的集中化,一切系统更新、功能修改与版本升级皆在服务器端完成,用户仅需借助浏览器访问便可享受最新版本服务,避免客户端出现频繁升级的困扰,B/S架构着实简化了网络环境下客户端部署的活儿,让酒店系统可以便捷地开展远程管理与跨平台访问,强化了系统的灵活性和扩展性[11]。
这种架构模式能让系统实现Web端访问,不管是管理相关人员还是普通用户群体,都能在任何地点借助浏览器快速开展操作,极大优化了用户体验。
B/S模式三层结构图如图2-1所示。

图2-1 B/S模式三层结构图
SpringBoot框架是依托Spring框架的开源项目,让Java应用程序开发的过程变简单,Spring Boot依靠约定优先配置的理念,减少了传统Spring应用那些繁杂配置,开发者可迅速搭建且部署应用程序,框架安排了一系列默认的配置,支持开展自动化配置,减少了应用启动的复杂性,SpringBoot自身集成了嵌入式Web服务器,让开发者可以不依赖外部独立运行Java应用,无需借助外部容器[12]。
SpringBoot实现了对微服务架构的支持,开发者能简便地创建与管理多个微服务,框架整合了大量功能模块,有安全、数据访问以及消息中间件等相关内容,具备处理RESTful API和JSON数据格式的功能,SpringBoot也具备强大的监控与管理能力,允许开发者实时监督应用的健康状态及性能指标,仰仗SpringBoot,开发者可高效开展现代企业级应用的构建与维护,适应复杂业务的诉求[13]。
基于JavaScript的Vu.js框架采用渐进式策略优化界面构建,实现SPA开发的灵活性与高效性兼顾,Vue的设计哲学聚焦于开发过程的精简,借助声明式方法设计UI组件[14],基于数据驱动理念,Vue.js实现视图模型,支持开发者采用声明式语法实现数据与视图的关联,实现应用状态与界面表现的简化和可维护优化,实现原理是依托组件化范式,将综合性UI解构为独立可配置的模块单元,进而实现了代码模块化、可维护与可扩展性的协同优化。
Vue.js采用响应式数据绑定结合虚拟DOM技术,若数据出现变化,响应式绑定将,框架自动处理DOM元素的动态渲染,以此维持视图层的即时一致性,Vue.js利用虚拟DOM降低渲染开销,采用虚拟DOM树抽象DOM操作以提升渲染性能,压缩原生DOM访问的性能支出[15],该技术栈还囊括了全面的插件资源库,采用VueRouter实现路由跳转,状态管理机制依托Vuex运行,有效支撑开发者处理前端复杂逻辑,得益于灵活与简洁的特性,Vue已成为当代Web开发的主流前端框架之一。
作为关系型数据库代表之作,MySQL开源提供服务,实现数据的持久与管理,在教务管理服务场景里,它能完成数据的存储、查询及管理等操作,让授权用户免费访问和修改系统的源代码,为教务系统奠定高性能数据处理基础,它集成多种存储引擎,像InnoDB和MyISAM等,根据业务场景不同配置最优存储引擎提高效能;有全面的数据安全防护措施,如用户权限配置、加密存储和数据备份等,守护数据安全[16]。
3.1可行性分析
3.1.1技术可行性
从技术角度来看,Spring Boot作为一种轻量级、快速构建的Java框架,能够提高开发效率,降低系统的复杂程度,易于维护和升级。同时,MySQL作为关系型数据库,能够支持平台数据的存储与管理,保障系统的稳定性和高效性。因此,本系统具有技术可行性。
3.1.2经济可行性
考虑到Springboot、Vue、MyBatis Plus及MySQL等均为开源技术,无需支付高昂的许可费用,大大降低了系统的开发成本。同时,这些技术拥有广泛的用户群体和成熟的社区支持,便于获取技术支持和资源共享。此外,系统的实施将显著用户体验,从而带来潜在的经济效益。因此,从经济角度来看,该系统的开发同样具备可行性。
3.1.3操作可行性
系统设计应遵循用户友好原则,确保用户能够轻松上手并高效使用。通过合理的界面布局、直观的操作流程以及详尽的帮助文档,可以大大降低用户的学习成本,提高系统的操作可行性。此外,系统还应具备完善的权限管理和数据安全机制,确保操作的安全性和合规性。
3.2系统性能分析
对于教务管理系统,下面是系统性能分析表:
表3.1性能需求表
| 项目 | 内容 |
| 响应时间 | 系统对用户请求的响应时间需在500ms以内 |
| 并发用户数 | 系统需要支持1000个并发用户同时访问 |
| 吞吐量 | 系统每秒需要处理1000个请求 |
| 可用性 | 系统需要保证每月99.9%的可用性 |
| 数据安全 | 用户敏感数据需要加密存储,并支持数据库备份和恢复 |
| 数据一致性 | 系统中的数据操作需保证ACID特性,确保数据一致性 |
| 扩展性 | 系统需要支持水平扩展,能够方便地增加服务器节点以应对高请求量 |
| 可维护性 | 系统代码需要清晰易懂、结构良好,方便维护和修改 |
| 日志记录 | 系统需要记录用户操作日志、异常日志以及系统运行日志 |
| 监控报警 | 系统需要实时监控运行状态,当系统异常时能够及时发送警报通知相关人员 |
| 缓存设置 | 针对频繁使用的数据,系统需要进行合适的缓存 |
功能需求分析是对系统所需功能进行详细描述的过程,明确系统的目标、功能模块及其相互关系。在此阶段,结合用户需求、业务流程和技术架构,识别系统必须实现的各项功能,并对其优先级、实现方式和约束条件进行梳理。通过功能需求分析,确保系统设计能够满足实际需求,且具有良好的可用性、可维护性和扩展性,为后续的系统开发和测试提供明确的指导和依据。
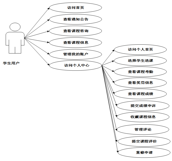
3.3.1学生用户功能
学生用户功能用例图如图3-1所示。

图3-1 学生用户用例图
3.3.2管理员功能
管理员用例图如图3-2所示。

图3-2 管理员用例图
3.3.3教师用户功能
教师用户用例图如图3-3所示。

图3-3 教师用户用例图
4 系统设计
4.1系统架构设计
系统开发的成败很大程度取决于框架设计,框架设计包含系统架构的整体布局和功能模块的划分,整体采用Browser/Server架构,服务端以Spring Boot为核心框架,前端用Vue技术架构,Spring Boot可有效简化后端开发,增强系统的稳定性和横向扩展性;Vue采用动态数据绑定和功能解耦方式,提高用户界面交互的效率和体验,设计采用三层结构:视图交互层、逻辑处理层、数据管理层,前端进行交互功能开发,后端实现业务逻辑,数据访问层利用MySQL实现数据的存储和获取,从系统安全方面考虑,采用账号识别与资源管控手段[17]。
4.2系统总体功能设计

图4-2 系统功能结构图
4.3系统流程分析
4.3.1程序操作流程
当用户访问平台网站时,首先需要选择是否进行注册或登录操作。如果用户决定进行注册,则需要填写注册表单并提交相关的个人信息。注册完成后,用户即可使用其创建的账户进行登录。程序操作流程图如图4-3所示。

图4-3 程序操作流程图
4.3.2登录流程
用户访问平台网站并进入登录页面后,需要输入自己的用户名和密码。之后,系统的后端服务将接收到登录请求,并对用户输入的用户名和密码与数据库中存储的匹配信息进行比对。若验证过程成功,用户将被允许进入系统,完成登录并访问平台的功能界面。登录流程图如图4-5所示。

图4-4 登录流程图
4.3.3注册流程
若用户没有账号的话,需前往注册页面开展账号开通工作,在表单页面上,用户要录入包括用户名、登录密码、联系邮箱等要求的个人资料,平台后端会对用户输入的信息进行查验,保证信息的有效与完整,认证完成后,系统自动生成用户专属唯一ID,注册流程完结。用户注册流程图如图4-6所示。

图4-5 注册流程图
4.4数据库设计
数据库设计是系统开发中至关重要的环节,为系统提供高效、规范的数据存储和管理方案。设计过程包括需求分析、实体设计、表设计和逻辑结构设计。首先,通过分析业务需求,确定系统的核心实体及其属性,同时明确实体间的关系。接着,将实体抽象为具体的数据库表,为每张表定义字段名、数据类型、主键和外键,通过主外键关系和关联表设计,保证数据的完整性和一致性。最后,数据库逻辑设计进一步优化表之间的关系,通过索引、视图和存储过程提升查询效率和操作性能。整个设计需严格遵循规范,避免数据冗余和冲突,确保系统在高并发访问和复杂数据处理场景下的稳定性和高效性。
4.4.1数据库实体设计
数据库实体设计是数据库设计的关键步骤,对实际业务逻辑中涉及的实体及其属性进行抽象建模,明确系统中的主要信息对象及其关系[18]。在实体设计中,根据需求分析确定系统的核心实体,如用户、角色、权限等,提取实体的主要属性,如用户的ID、姓名、联系方式,名称、类型等,同时定义各实体之间的关系,包括一对一、一对多、多对多等。在设计过程中,注重实体的完整性、规范性和唯一性,确保设计能够满足系统功能需求,并为后续的表设计提供清晰的结构框架。实体设计需遵循数据库设计的标准化要求,避免数据冗余和不必要的复杂度。以下是系统各个实体图和总体E-R图。
(1)管理员实体属性图如下图4-7所示

图4-7 管理员实体属性图
(2) 学生用户实体属性如下图4-8所示

图4-8 学生用户实体属性图
(3)课程信息实体属性如下图4-9所示

图4-9 课程信息实体属性图
(4) 课程评价实体属性如下图4-10所示

图4-10 课程评价实体属性图
(5) 资讯实体属性如下图4-11所示

图4-11 资讯信息实体属性图
(6) 课程成绩实体属性如下图4-12所示

图4-12 课程成绩实体属性图
(7) 课程考勤实体属性如下图4-13所示

图4-13 课程考勤实体属性图
(8) 教师用户实体属性如下图4-14所示

图4-14 教师用户实体属性图
(9)系统全局E-R图如图4-15所示。

图4-15 系统E-R图
4.4.2数据库表设计
数据库表设计基于实体设计,将抽象的实体映射为具体的表结构。设计过程中,为每个实体定义表名、字段名及数据类型 [19]。根据业务需求,合理定义主键、外键及约束条件,确保表之间的关联性,例如通过外键建立用户表和角色表之间的关系。表设计时注重数据存储的完整性、一致性,并通过索引优化查询效率,最终确保数据库结构能够支持系统的功能需求。以下是系统的数据库表设计展示。
4-1-course_attendance(课程考勤)
| 编号 | 字段名 | 类型 | 长度 | 是否非空 | 是否主键 | 注释 |
| 1 | course_attendance_id | int | 是 | 是 | 课程考勤ID | |
| 2 | student_account_number | int | 否 | 否 | 学生账号 | |
| 表4-1(续) | ||||||
| 3 | student_name | varchar | 64 | 否 | 否 | 学生姓名 |
| 4 | student_phone | varchar | 64 | 否 | 否 | 学生电话 |
| 5 | teacher_account_number | int | 否 | 否 | 教师账号 | |
| 6 | teachers_name | varchar | 64 | 否 | 否 | 教师姓名 |
| 7 | course_name | varchar | 64 | 否 | 否 | 课程名称 |
| 8 | clock_in_time | datetime | 否 | 否 | 打卡时间 | |
| 9 | punch_in_status | varchar | 64 | 否 | 否 | 打卡状态 |
| 10 | clock_in_details | text | 65535 | 否 | 否 | 打卡详情 |
| 11 | create_time | datetime | 是 | 否 | 创建时间 | |
| 12 | update_time | timestamp | 是 | 否 | 更新时间 | |
| 13 | source_table | varchar | 255 | 否 | 否 | 来源表 |
| 14 | source_id | int | 否 | 否 | 来源ID | |
| 15 | source_user_id | int | 否 | 否 | 来源用户 | |
表4-2-course_grades(课程成绩)
| 编号 | 字段名 | 类型 | 长度 | 是否非空 | 是否主键 | 注释 |
| 1 | course_grades_id | int | 是 | 是 | 课程成绩ID | |
| 2 | student_account_number | int | 否 | 否 | 学生账号 | |
| 3 | student_name | varchar | 64 | 否 | 否 | 学生姓名 |
| 4 | student_phone | varchar | 64 | 否 | 否 | 学生电话 |
| 5 | teacher_account_number | int | 否 | 否 | 教师账号 | |
| 6 | teachers_name | varchar | 64 | 否 | 否 | 教师姓名 |
| 7 | course_name | varchar | 64 | 否 | 否 | 课程名称 |
| 表4-2(续) | ||||||
| 8 | examination_time | date | 否 | 否 | 考试时间 | |
| 9 | examination_results | double | 否 | 否 | 考试成绩 | |
| 10 | achievement_details | text | 65535 | 否 | 否 | 成绩详情 |
| 11 | achievement_appeal_limit_times | int | 是 | 否 | 申诉限制次数 | |
| 12 | create_time | datetime | 是 | 否 | 创建时间 | |
| 13 | update_time | timestamp | 是 | 否 | 更新时间 | |
| 14 | source_table | varchar | 255 | 否 | 否 | 来源表 |
| 15 | source_id | int | 否 | 否 | 来源ID | |
| 16 | source_user_id | int | 否 | 否 | 来源用户 | |
表4-3-course_information(课程信息)
| 编号 | 字段名 | 类型 | 长度 | 是否非空 | 是否主键 | 注释 |
| 1 | course_information_id | int | 是 | 是 | 课程信息ID | |
| 2 | teacher_account_number | int | 否 | 否 | 教师账号 | |
| 3 | teachers_name | varchar | 64 | 否 | 否 | 教师姓名 |
| 4 | course_name | varchar | 64 | 否 | 否 | 课程名称 |
| 5 | course_classification | varchar | 64 | 否 | 否 | 课程分类 |
| 6 | course_images | varchar | 255 | 否 | 否 | 课程图片 |
| 7 | course_materials | varchar | 255 | 否 | 否 | 课程资料 |
| 8 | course_content | text | 65535 | 否 | 否 | 课程内容 |
| 9 | course_details | text | 65535 | 否 | 否 | 课程详情 |
| 10 | hits | int | 是 | 否 | 点击数 | |
| 11 | praise_len | int | 是 | 否 | 点赞数 | |
| 表4-3(续) | ||||||
| 12 | collect_len | int | 是 | 否 | 收藏数 | |
| 13 | comment_len | int | 是 | 否 | 评论数 | |
| 14 | student_course_selection_limit_times | int | 是 | 否 | 选课限制次数 | |
| 15 | create_time | datetime | 是 | 否 | 创建时间 | |
| 16 | update_time | timestamp | 是 | 否 | 更新时间 | |
表4-4-curriculum_evaluation(课程评价)
| 编号 | 字段名 | 类型 | 长度 | 是否非空 | 是否主键 | 注释 |
| 1 | curriculum_evaluation_id | int | 是 | 是 | 课程评价ID | |
| 2 | student_account_number | int | 否 | 否 | 学生账号 | |
| 3 | student_name | varchar | 64 | 否 | 否 | 学生姓名 |
| 4 | student_phone | varchar | 64 | 否 | 否 | 学生电话 |
| 5 | teacher_account_number | int | 否 | 否 | 教师账号 | |
| 6 | teachers_name | varchar | 64 | 否 | 否 | 教师姓名 |
| 7 | course_name | varchar | 64 | 否 | 否 | 课程名称 |
| 8 | evaluation_time | date | 否 | 否 | 评价时间 | |
| 9 | evaluation_details | text | 65535 | 否 | 否 | 评价详情 |
| 10 | create_time | datetime | 是 | 否 | 创建时间 | |
| 11 | update_time | timestamp | 是 | 否 | 更新时间 | |
| 12 | source_table | varchar | 255 | 否 | 否 | 来源表 |
| 13 | source_id | int | 否 | 否 | 来源ID | |
| 14 | source_user_id | int | 否 | 否 | 来源用户 |
表4-5-notice(公告)
| 编号 | 字段名 | 类型 | 长度 | 是否非空 | 是否主键 | 注释 |
| 1 | notice_id | mediumint | 是 | 是 | 公告ID | |
| 2 | title | varchar | 125 | 是 | 否 | 标题 |
| 3 | content | longtext | 4294967295 | 否 | 否 | 正文 |
| 4 | create_time | timestamp | 是 | 否 | 创建时间 | |
| 5 | update_time | timestamp | 是 | 否 | 更新时间 |
表4-6-student_users(学生用户)
| 编号 | 字段名 | 类型 | 长度 | 是否非空 | 是否主键 | 注释 |
| 1 | student_users_id | int | 是 | 是 | 学生用户ID | |
| 2 | student_name | varchar | 64 | 否 | 否 | 学生姓名 |
| 3 | student_phone | varchar | 16 | 否 | 否 | 学生电话 |
| 4 | examine_state | varchar | 16 | 是 | 否 | 审核状态 |
| 5 | user_id | int | 是 | 否 | 用户ID | |
| 6 | create_time | datetime | 是 | 否 | 创建时间 | |
| 7 | update_time | timestamp | 是 | 否 | 更新时间 |
表4-7-teacher_user(教师用户)
| 编号 | 字段名 | 类型 | 长度 | 是否非空 | 是否主键 | 注释 |
| 1 | teacher_user_id | int | 是 | 是 | 教师用户ID | |
| 2 | teachers_name | varchar | 64 | 否 | 否 | 教师姓名 |
| 3 | teachers_telephone | varchar | 16 | 否 | 否 | 教师电话 |
| 4 | examine_state | varchar | 16 | 是 | 否 | 审核状态 |
| 5 | user_id | int | 是 | 否 | 用户ID | |
| 表4-7(续) | ||||||
| 6 | create_time | datetime | 是 | 否 | 创建时间 | |
| 7 | update_time | timestamp | 是 | 否 | 更新时间 | |
表4-8-user(用户账户)
| 编号 | 字段名 | 类型 | 长度 | 是否非空 | 是否主键 | 注释 |
| 1 | user_id | int | 是 | 是 | 用户ID | |
| 2 | state | smallint | 是 | 否 | 账户状态:(1可用|2异常|3已冻结|4已注销) | |
| 3 | user_group | varchar | 32 | 否 | 否 | 所在用户组 |
| 4 | login_time | timestamp | 是 | 否 | 上次登录时间 | |
| 5 | phone | varchar | 11 | 否 | 否 | 手机号码 |
| 6 | phone_state | smallint | 是 | 否 | 手机认证:(0未认证|1审核中|2已认证) | |
| 7 | username | varchar | 16 | 是 | 否 | 用户名 |
| 8 | nickname | varchar | 16 | 否 | 否 | 昵称 |
| 9 | password | varchar | 64 | 是 | 否 | 密码 |
| 10 | | varchar | 64 | 否 | 否 | 邮箱 |
| 11 | email_state | smallint | 是 | 否 | 邮箱认证:(0未认证|1审核中|2已认证) | |
| 12 | avatar | varchar | 255 | 否 | 否 | 头像地址 |
| 13 | open_id | varchar | 255 | 否 | 否 | 针对获取用户信息字段 |
| 14 | create_time | timestamp | 是 | 否 | 创建时间 |
5 系统实现
5.1学生用户功能实现
5.1.1用户注册
用户注册:输入账号、设置密码、确认密码、昵称、邮箱、选择用户身份、用户姓名、用户性别、联系电话等用户个人信息,点击注册按钮进行注册,用户注册界面如图5-1所示。

图5-1 用户注册界面图
5.1.2用户登录
用户登录:输入用户名跟密码点击登录按钮,校验通过后即可登录,用户登录界面如图5-2示。

图5-2 用户登录界面图
5.1.3课程资讯
用户在资讯页面浏览课程资讯信息。通过分类标签筛选资讯类型,点击标题查看详细文章,页面提供评论区供用户交流心得。课程资讯界面如图5-3所示。

图5-3 课程资讯界面
5.1.4课程信息
用户进入课程信息页面,浏览课程信息的图片、名称、描述等基本信息。通过搜索栏输入关键词或筛选条件,快速定位课程信息界面。可以进行选课。课程信息界面如图5-4所示。

图5-4 课程信息界面
5.1.5学生选课
学生可以查看所有可选课程,进行选课操作。学生选课界面如图5-5所示。

图5-5 学生选课界面
5.2.管理员功能实现
5.2.1系统用户
在“系统用户”模块下,管理员可以管理系统上的三类用户:管理员、学生用户和教师用户。管理员可以进行用户的增、删、改、查操作,包括设置权限、修改用户信息等。系统用户界面如图5-6所示。

图5-6 系统用户界面
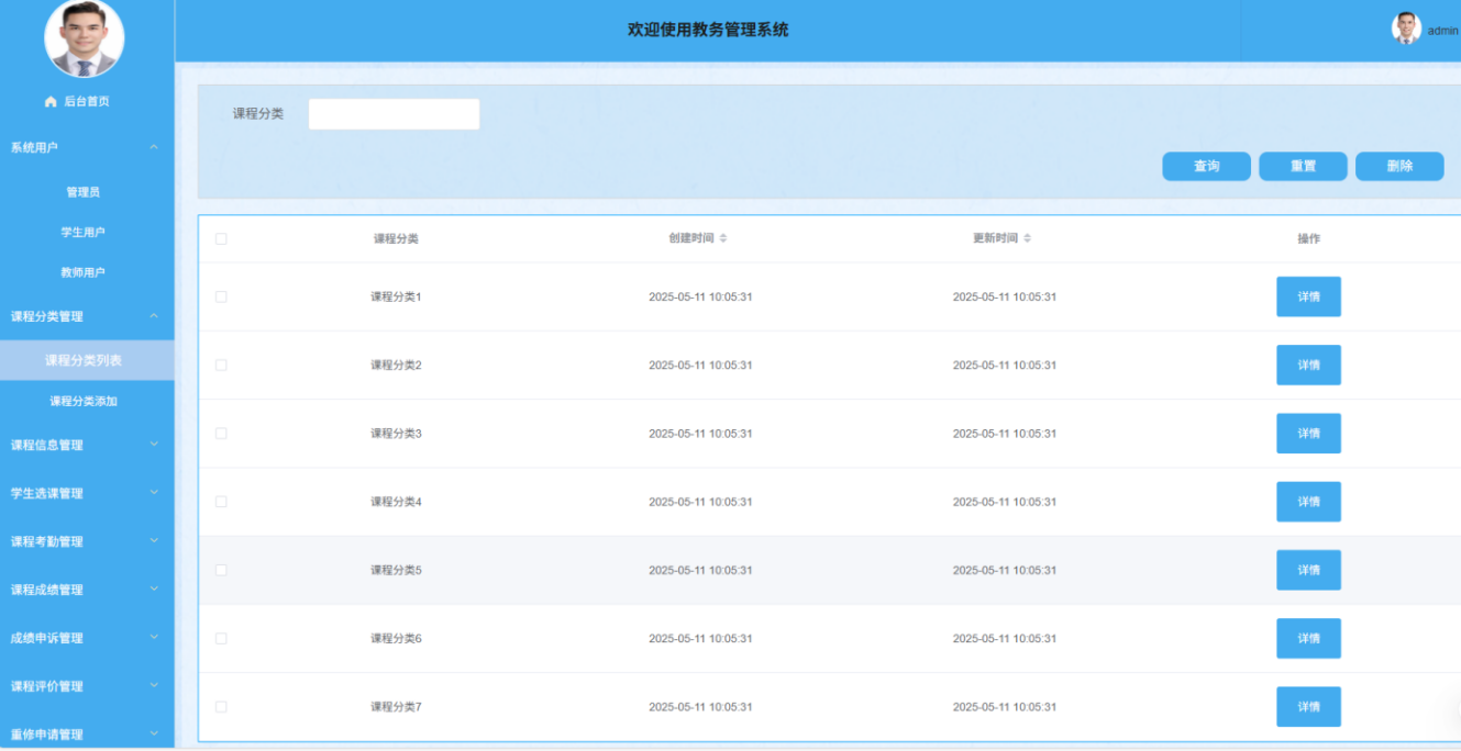
5.2.2课程分类管理
管理员点击“课程分类管理”这一菜单会显示课程分类列表和课程分类添加两个子菜单,点击“课程分类列表”可以查看课程分类详情,可以进行查询、重置和删除等操作。点击“课程分类添加”,管理员可以添加新的课程分类。课程分类管理界面如图5-7所示。

图5-7课程分类管理界面
5.2.3课程考勤管理
管理员点击“课程考勤管理”这一菜单会显示课程考勤列表这个子菜单,点击“课程考勤列表”可以查看课程考勤详情,可以进行查询、重置、删除、通知等操作。课程考勤管理界面如图5-8示。

图5-8课程考勤管理界面
5.2.4课程成绩管理
管理员点击“课程成绩管理”这一菜单会显示课程成绩列表这个子菜单,点击“课程成绩列表”可以查看课程成绩详情和申诉,可以进行查询、重置和删除等操作。课程成绩管理界面如图5-9所示。

图5-9 课程成绩管理界面
5.2.5系统管理
管理员点击“系统管理”菜单,可以对前台展示的轮播图进行设置,系统管理界面如图5-10所示。

图5-10 系统管理界面
5.2.6通知公告管理
管理员点击“通知公告管理”这个菜单,可以对系统中的通知公告进行管理,包括公告的增删改查等操作。通知公告管理界面如图5-11所示。

图5-11 通知公告管理界面
5.3教师用户功能实现
5.3.1课程成绩
教师可以通过此模块录入、修改和查看学生的课程成绩。成绩管理系统可以对各项成绩进行自动计算,并为教师提供成绩分析和报表生成的功能。教师还可以进行成绩的查询、修改以及向学生公开成绩的操作,确保成绩评定的透明性和准确性。界面如图5-12所示。

图5-12 课程成绩界面
5.3.2课程考勤
教师可以在“课程考勤”模块记录学生的出勤情况。通过系统,教师可以轻松地为每堂课记录学生的出勤状态,并生成考勤统计报表,帮助学校和教师进行教学管理。该功能帮助教师高效管理学生的课堂表现,并为成绩评定提供依据。界面如图5-13所示。

图5-13 课程考勤界面
5.3.3课程评价
教师可以在此模块查看学生对课程的评价和反馈。课程评价功能不仅可以帮助教师了解学生对课程内容和教学方法的反馈,还能为教师的教学改进提供依据。学生的评价内容包括课程内容的难易程度、教师授课风格、课程安排等方面。教师可以根据评价结果对课程进行调整和优化,提高教学质量。界面如图5-14所示。

图5-14 课程评价界面
6.1测试目的
测试的主要目的是确保系统的功能和性能满足预期的需求,同时识别和修复潜在的缺陷。通过系统测试,可以验证各个功能模块的正确性和稳定性,确保系统在不同使用场景下的表现符合设计要求。测试目的包括确认系统功能的完整性、验证数据处理的准确性、评估系统的性能和安全性。测试还可以提高用户满意度,保证用户在使用系统时获得流畅和可靠的体验。通过全面的测试,可以降低后期维护成本,减少系统上线后出现故障的风险,从而保障系统的长期稳定运行。
6.2.测试方法
在本系统中,测试方法主要依赖于测试用例的设计与执行。测试用例是根据系统需求文档编写的,覆盖所有功能模块及其边界情况。每个测试用例包含输入数据、预期结果和实际结果的对比,以验证系统的功能是否按预期工作。
常见的测试用例包括功能测试用例、边界测试用例和异常测试用例[20]。功能测试用例针对系统的各项功能进行验证;边界测试用例则侧重于输入数据的边界条件,验证系统在极端情况下是否能够稳定运行;异常测试用例则用于验证系统在处理错误输入或异常情况时的反应。本文选择功能测试用例进行系统测试。
在测试执行过程中,记录每个用例的执行结果,并根据实际结果与预期结果的对比,判断系统是否存在缺陷。通过系统化的测试用例执行,可以有效提高测试的覆盖率和效率,为系统的最终上线提供保障。
6.3.测试内容
通过对系统中所含的主要实体对象及其功能操作进行测试用例设计。以下是详细的测试:
表6-1用户注册测试表
| 测试用例描述 | 测试步骤 | 预期结果 | 测试结果 |
| 正常用户注册 | 根据提示输入完整正确的注册信息并点击注册 | 注册成功,跳转至登录页面 | 通过 |
| 注册时用户名已存在 | 输入已存在的用户名 | 提示用户名已存在 | 通过 |
| 注册时邮箱格式错误 | 输入无效的邮箱格式 | 提示邮箱格式错误 | 通过 |
| 注册时必填信息未填写 | 注册信息未填写完整 | 提示请输入完整信息 | 通过 |
表6-2用户登录测试表:
| 测试用例描述 | 测试步骤 | 预期结果 | 测试结果 |
| 正确填写用户名密码 | 正确的输入用户名和密码,点击登录 按钮 | 教务管理系统首页 | 通过 |
| 不输入用户名和密码 | 不输入用户名和密码直接点击登录 | 提示请输入正确的账号 | 通过 |
| 输入用户名,不输入密码 | 输入用户名,不输入密码,点击登录 | 提示请输入正确的密码 | 通过 |
| 不输入用户名,输入密码 | 不输入用户名,输入密码,点击登录 | 提示请输入正确的账号 | 通过 |
| 输入错误的的用户名和密码 | 输入不存在的用户名和任意密码,点击登录 | 提示用户名或密码不正确 | 通过 |
| 输入正确的用户名和错误的密码 | 输入正确的用户名错误的密码,点击登录 | 提示用户名或密码不正确 | 通过 |
表6-3学生功能测试表
| 测试用例描述 | 测试步骤 | 预期结果 | 测试结果 |
| 点击课程信息 | 1.点击学生选课,进入详情页; 2、点击“学生选课”,输入相关信息后点击提交 | 用户学生选课成功,生成新的学生选课信息 | 通过 |
| 点击课程成绩 | 1、点击学生选课,进入详情页; | 显示学生选修的课程信息 | 通过 |
| 点击退出 | 点击退出按钮 | 退出系统 | 通过 |
表6-4课程信息评论测试表
| 测试用例描述 | 测试步骤 | 预期结果 | 测试结果 |
| 测试用户课程信息评论功能 | 1、在首页点击课程信息并看详情; 2、点击评论,输入相关信息点击提交 | 生成新的评论信息 | 通过 |
表6-5课程信息添加测试表
| 测试用例描述 | 测试步骤 | 预期结果 | 测试结果 |
| 测试管理员添加课程信息功能 |
2、输入相关信息点击提交 | 课程信息添加成功 | 通过 |
表6-6公告删除测试表
| 测试用例描述 | 测试步骤 | 预期结果 | 测试结果 |
| 测试公告删除功能 |
2、选择一个公告点击删除并确认删除 | 公告删除成功,前端不在展示该公告 | 通过 |
6.4.测试结果
在本次测试的过程主要针对所有功能下的添加操作,修改操作和删除操作,并以真实数据一一进行相关功能项目的输入,最终能够保证每个项目涉及的功能都是能够正常运行,因此能够保证本次设计的,已实现的功能能够正常运行并且相关数据库的信息也同样保证正确。
基于SpringBoot+vue的教务管理系统的设计与实现在功能上可以满足管理人员对于信息的管理需求;在界面的设计上,尽最大努力做到界面的美观简洁。在操作方面,让系统可以方便操作,同时对用户常见的误触行为进行分析总结,并尽力在系统中避免同样的误操作带来错误的现象。系统采用前后端分离架构,后端使用SpringBoot框架实现业务逻辑,前端使用Vue技术构建用户界面,数据库选用MySQL进行数据存储。对系统的每个功能模块进行相对应的操作,构建一个高效、稳定的教务管理系统。实现教学资源的合理配置,减少行政事务的工作量,为学生提供更为便捷的选课与成绩查询服务。最后,系统调试结果表明系统基本可以满足功能要求。
系统的实现为学校教务管理提供了一个高效、方便且用户友好的解决方案。通过优化信息共享流程和简化管理操作,系统显著提升了用户体验和管理效率。同时,系统的模块化设计和可扩展性为功能升级提供了便利。测试结果表明,系统在功能完整性、操作流畅性及数据安全性方面均表现良好。
参考文献
- 黄渊.研究生智能教务管理系统研究[J].信息与电脑,2025,37(06):121-123.
- 周俊.FMEA在教务管理系统建设中的应用[J].计算机时代,2025,(02):35-38+43.
- 寇龙.基于D&M模型的教务管理系统用户采纳研究[J].电脑知识与技术,2024,20(27):101-105.
- Ma G ,Duan H .Research on Big Data-Driven Innovation in Java Programming Education[J].Exploration of Educational Management,2024,2(12):
- Wang Q ,Zheng L ,Hong R .Exploration on the Teaching Model of Java Programming and Practice for Students with No Programming Background[J].Advances in Educational Technology and Psychology,2024,8(6):
- Ullenboom C .Java Programming Exercises:Volume Two: Java Standard Library[M].CRC Press:2024-03-30.
- 蔡好好.高校教务管理系统在考务、成绩管理中的应用[J].办公自动化,2024,29(18):71-74.
- 闫云云,刘仙菊,刘婵,等.基于OBE理念的中医类院校教务管理系统的研究——以湖南中医药大学为例[J].湖南中医杂志,2024,40(08):109-113.
- 谢振华.基于Vue.js与Spring Boot的教务管理系统设计[J].电脑与信息技术,2024,32(04):95-97+101.
- 刘江涛,王亮亮,吴庆茹,等.基于B/S模式的铁路勘测设计案例信息化管理系统设计与实现[J].铁路计算机应用,2021,30(03):32-35.
- 张丹丹,李弘.基于B/S架构的办公管理系统设计与开发[J].铁路通信信号工程技术,2024,21(09):44-48+106.
- 王志亮,纪松波.基于SpringBoot的Web前端与数据库的接口设计[J].工业控制计算机,2023,36(03):51-53.
- 熊永平.基于SpringBoot框架应用开发技术的分析与研究[J].电脑知识与技术,2021,15(36):76-77.
- 赵媛.基于Vue的Web系统前端性能优化分析[J].电脑编程技巧与维护,2024,(09):44-46.
- 秦冬.浅析Vue框架在前端开发中的应用[J].信息与电脑(理论版),2024,36(13):61-63.
- 李艳杰.MySQL数据库下存储过程的综合运用研究[J].现代信息科技,2023,7(11):80-82+88.
- 陈倩怡,何军.Vue+Springboot+MyBatis技术应用解析[J].电脑编程技巧与维护,2020,(01):14-15+28.
- 周晓玉,崔文超.基于Web技术的数据库应用系统设计[J].信息与电脑(理论版),2023,35(09):189-191.
- 马艳艳,吴晓光.计算机软件与数据库的设计策略分析[J].电子技术,2024,53(05):104-105.
- 李俊萌.计算机软件测试技术与开发应用策略分析[J].信息记录材料,2023,24(03):50-52.
本论文的完成离不开众多导师、同学以及亲友的支持与帮助。在此,首先向我的刘捷导师表示最诚挚的感谢。在整个研究和写作过程中,刘捷导师以严谨治学的态度和丰富的专业知识给予了我无私的指导,从论文选题到最终定稿的每一个环节,都为我提供了宝贵的建议与意见,使我得以不断完善研究内容、拓展学术视野。刘捷导师耐心细致的指导不仅帮助我解决了许多学术难题,也让我在研究能力与学术写作方面得到了显著的提升。刘捷导师的鼓励与支持是我完成这篇论文的重要动力,也让我深刻体会到学术研究的严谨性与意义。
我还要感谢在学习生活中给予我帮助和支持的同学、朋友以及家人。论文撰写过程中,许多同学与我共同探讨问题,分享经验与资料,使我的研究更加全面深入。朋友们的关心和陪伴让我在繁忙的研究过程中能够调节心情,保持良好的状态。特别感谢我的家人,他们始终给予我无条件的理解和支持,为我创造了安心学习与研究的环境。正是因为有了大家的帮助和支持,我才能克服论文写作中的重重困难并顺利完成。再次向所有支持和帮助过我的人表达衷心的感谢。
附录
用户注册代码:
/**
* 注册
* @param user
* @return
*/
@PostMapping("register")
public Map<String, Object> signUp(@RequestBody User user) {
// 查询用户
Map<String, String> query = new HashMap<>();
Map<String,Object> map = JSON.parseObject(JSON.toJSONString(user));
query.put("username",user.getUsername());
List list = service.selectBaseList(service.select(query, new HashMap<>()));
if (list.size()>0){
return error(30000, "用户已存在");
}
map.put("password",service.encryption(String.valueOf(map.get("password"))));
service.insert(map);
return success(1);
}
用户登录代码:
/**
* 登录
* @param data
* @param httpServletRequest
* @return
*/
@PostMapping("login")
public Map<String, Object> login(@RequestBody Map<String, String> data, HttpServletRequest httpServletRequest) {
log.info("[执行登录接口]");
String username = data.get("username");
String email = data.get("email");
String phone = data.get("phone");
String password = data.get("password");
List resultList = null;
Map<String, String> map = new HashMap<>();
if(username != null && "".equals(username) == false){
map.put("username", username);
resultList = service.selectBaseList(service.select(map, new HashMap<>()));
}
else if(email != null && "".equals(email) == false){
map.put("email", email);
resultList = service.selectBaseList(service.select(map, new HashMap<>()));
}
else if(phone != null && "".equals(phone) == false){
map.put("phone", phone);
resultList = service.selectBaseList(service.select(map, new HashMap<>()));
}else{
return error(30000, "账号或密码不能为空");
}
if (resultList == null || password == null) {
return error(30000, "账号或密码不能为空");
}
//判断是否有这个用户
if (resultList.size()<=0){
return error(30000,"用户不存在");
}
User byUsername = (User) resultList.get(0);
Map<String, String> groupMap = new HashMap<>();
groupMap.put("name",byUsername.getUserGroup());
List groupList = userGroupService.selectBaseList(userGroupService.select(groupMap, new HashMap<>()));
if (groupList.size()<1){
return error(30000,"用户组不存在");
}
UserGroup userGroup = (UserGroup) groupList.get(0);
//查询用户审核状态
if (!StringUtils.isEmpty(userGroup.getSourceTable())){
String res = service.selectExamineState(userGroup.getSourceTable(),byUsername.getUserId());
if (res==null){
return error(30000,"用户不存在");
}
if (!res.equals("已通过")){
return error(30000,"该用户审核未通过");
}
}
//查询用户状态
if (byUsername.getState()!=1){
return error(30000,"用户非可用状态,不能登录");
}
String md5password = service.encryption(password);
if (byUsername.getPassword().equals(md5password)) {
// 存储Token到数据库
AccessToken accessToken = new AccessToken();
accessToken.setToken(UUID.randomUUID().toString().replaceAll("-", ""));
accessToken.setUser_id(byUsername.getUserId());
Duration duration = Duration.ofSeconds(7200L);
redisTemplate.opsForValue().set(accessToken.getToken(), accessToken,duration);
// 返回用户信息
JSONObject user = JSONObject.parseObject(JSONObject.toJSONString(byUsername));
user.put("token", accessToken.getToken());
JSONObject ret = new JSONObject();
ret.put("obj",user);
return success(ret);
} else {
return error(30000, "账号或密码不正确");
}
}
修改密码代码:
/**
* 修改密码
* @param data
* @param request
* @return
*/
@PostMapping("change_password")
public Map<String, Object> change_password(@RequestBody Map<String, String> data, HttpServletRequest request){
// 根据Token获取UserId
String token = request.getHeader("x-auth-token");
Integer userId = tokenGetUserId(token);
// 根据UserId和旧密码获取用户
Map<String, String> query = new HashMap<>();
String o_password = data.get("o_password");
query.put("user_id" ,String.valueOf(userId));
query.put("password" ,service.encryption(o_password));
int count = service.selectBaseCount(service.count(query, service.readConfig(request)));
if(count > 0){
// 修改密码
Map<String,Object> form = new HashMap<>();
form.put("password",service.encryption(data.get("password")));
service.update(query,service.readConfig(request),form);
return success(1);
}
return error(10000,"密码修改失败!");
}
修改数据代码:
@PostMapping("/set")
@Transactional
public Map<String, Object> set(HttpServletRequest request) throws IOException {
service.update(service.readQuery(request), service.readConfig(request), service.readBody(request.getReader()));
return success(1);
}
删除数据代码:
@RequestMapping(value = "/del")
@Transactional
public Map<String, Object> del(HttpServletRequest request) {
service.delete(service.readQuery(request), service.readConfig(request));
return success(1);
}
public void delete(Map<String,String> query,Map<String,String> config){
QueryWrapper wrapper = new QueryWrapper<E>();
toWhereWrapper(query, "0".equals(config.get(FindConfig.GROUP_BY)),wrapper);
baseMapper.delete(wrapper);
log.info("[{}] - 删除操作:{}",wrapper.getSqlSelect());
}
获取列表代码:
@RequestMapping("/get_list")
public Map<String, Object> getList(HttpServletRequest request) {
Map<String, Object> map = service.selectToPage(service.readQuery(request), service.readConfig(request));
return success(map);
}
图片上传代码:
@PostMapping("/upload")
public Map<String, Object> upload(@RequestParam("file") MultipartFile file) {
log.info("进入方法");
if (file.isEmpty()) {
return error(30000, "没有选择文件");
}
try {
//判断有没路径,没有则创建
String filePath = System.getProperty("user.dir") + "/src/main/resources/static/";
File targetDir = new File(filePath);
if (!targetDir.exists() && !targetDir.isDirectory()) {
if (targetDir.mkdirs()) {
log.info("创建目录成功");
} else {
log.error("创建目录失败");
}
}
String fileName = file.getOriginalFilename();
File dest = new File(filePath + fileName);
log.info("文件路径:{}", dest.getPath());
log.info("文件名:{}", dest.getName());
file.transferTo(dest);
JSONObject jsonObject = new JSONObject();
jsonObject.put("url", "/api/upload/" + fileName);
return success(jsonObject);
} catch (IOException e) {
log.info("上传失败:{}", e.getMessage());
}
return error(30000, "上传失败");
}
免费领取项目源码,请关注❥点赞收藏并私信博主,谢谢~
1771

被折叠的 条评论
为什么被折叠?



