目录
摘 要
本系统是一个基于决策树算法与随机森林算法的水果销售推荐系统,采用Django框架开发,为用户提供智能化的水果推荐服务。系统分为普通用户模块和管理员模块两大功能体系。
普通用户可首页查看通知公告、水果资讯,使用水果商城功能。商城中通过随机森林算法对用户的点击、评论、收藏等行为数据进行聚类分析,将用户划分至决策树的不同节点,从而实现个性化推荐。推荐内容会根据算法规则实时更新,后台可查看算法运行过程与结果(需一定数据量支持)。用户还可进行投诉建议、管理个人账户及访问个人中心,进行订单、售后、评论、收藏等信息的查看与维护。管理员端包括登录与后台管理功能,涵盖用户管理、优惠券、通知提醒、水果商品、分类标签、订单、售后、投诉建议、销售报表、轮播图、通知公告、资讯资源等多项管理功能。系统通过数据可视化展示销售情况与用户行为统计,辅助运营决策。
整个系统结合机器学习算法与Web开发技术,实现了集商品展示、智能推荐与后台管理于一体的水果销售平台,提升了用户体验与运营效率。
关键词:Django框架,水果销售推荐系统,决策树算法,随机森林算法
This system is a fruit sales recommendation system based on decision tree algorithm and random forest algorithm, developed using Django framework, providing users with intelligent fruit recommendation services. The system is divided into two main functional systems: the regular user module and the administrator module.
Ordinary users can view notifications and fruit information on the homepage, and use the fruit mall function. The random forest algorithm is used in the mall to cluster and analyze user behavior data such as clicks, comments, and favorites, dividing users into different nodes of the decision tree to achieve personalized recommendations. The recommended content will be updated in real-time according to algorithm rules, and the backend can view the algorithm's running process and results (requiring a certain amount of data support). Users can also make complaints and suggestions, manage their personal accounts, and access their personal center to view and maintain information such as orders, after-sales, reviews, and favorites. The administrator side includes login and backend management functions, covering multiple management functions such as user management, coupons, notification reminders, fruit products, classification tags, orders, after-sales, complaint suggestions, sales reports, carousel images, notification announcements, and information resources. The system displays sales performance and user behavior statistics through data visualization to assist in operational decision-making.
The entire system combines machine learning algorithms and web development technology to achieve a fruit sales platform that integrates product display, intelligent recommendation, and backend management, improving user experience and operational efficiency.
Keywords: Django Framework, Fruit Sales Recommendation System, Decision Tree Algorithm, Random Forest Algorithm
- 绪 论
- 研究背景及意义
随着信息技术的飞速发展与互联网普及率的不断提高,电子商务行业经历了前所未有的增长。在水果销售领域,消费者越来越倾向于通过在线平台购买新鲜水果,这不仅因为方便快捷,而且能够获取更广泛的选择。面对海量的商品信息,用户往往感到无所适从,难以快速找到符合自己偏好的产品。为了解决这一问题,基于机器学习算法的智能推荐系统逐渐成为电商平台提升竞争力的关键工具。本项目提出了一种结合决策树与随机森林算法的水果销售推荐系统,系统通过分析用户的浏览历史、点击行为、评论互动等多维度数据,构建个性化的商品推荐模型。这种基于用户行为数据的智能推荐不仅能显著提高用户的购物体验,还能帮助商家更好地理解客户需求,优化库存管理,最终实现双赢的局面。
开发基于决策树算法的水果销售推荐系统具有重要的理论价值和实践意义。系统通过精准的个性化推荐,能够极大地提升用户体验,减少用户在寻找心仪商品时的时间成本,增强用户对平台的依赖性和忠诚度。对于商家而言,利用先进的数据分析技术深入了解消费者的偏好,有助于制定更加精准的营销策略,促进销售额的增长,并且有效降低库存积压的风险,提高资金使用效率。本项目的实施还促进了机器学习算法在实际商业场景中的应用与发展,为其他领域的智能化服务提供了宝贵的经验和技术参考。采用Django框架进行系统开发,确保了系统的高可扩展性和安全性,同时也为后续功能的拓展奠定了坚实的基础。综上所述,此系统不仅是电商领域技术创新的重要体现,也为推动整个行业的数字化转型贡献了力量。
近年来,推荐系统在电子商务领域的应用日益广泛,尤其是在水果销售行业,国内外研究成果不断涌现。在国际上,许多学者探讨了决策树算法在推荐系统中的应用。例如,研究者在“Journal of Retailing and Consumer Services”上发表的论文中,通过利用决策树对用户的历史购买行为进行分析,从而生成个性化的水果推荐。这类研究强调了决策树在处理分类问题时的优势,能够有效识别用户的偏好,并提高推荐的准确性。
在国外的一项案例中,麻省理工学院的研究团队利用决策树算法为用户推荐应季水果,结合用户的购买历史和季节因素,成功提升了用户的购买转化率。该研究表明,决策树不仅能够提供清晰的可视化结果,还能通过其结构化的方式,帮助商家更好地理解消费者的需求。
国内的研究同样取得了显著进展。随着电子商务的快速发展,越来越多的研究者关注水果销售的个性化推荐系统。例如,清华大学的研究小组通过构建基于决策树的水果推荐模型,分析了用户的消费行为和口味偏好,成功为用户提供了个性化的水果推荐方案。该模型不仅提升了用户满意度,还帮助商家优化了库存管理。
另一个国内研究案例中,阿里巴巴集团通过实施决策树算法分析用户的购买数据与评价,动态调整推荐内容,以满足用户的实时需求。这种方法有效提高了用户的互动性和平台的活跃度,展示了决策树在实际应用中的灵活性和实用性。
总的来看,基于决策树算法的水果销售推荐系统在国内外的研究中已逐渐形成了一定的理论基础和实践经验,未来有望进一步推动水果销售行业的发展。
本论文共分为七个主要章节,具体结构如下:
1. 绪论:介绍研究背景与意义,回顾国内外研究现状,并概述论文的组织结构。
2. 相关技术介绍:本章节将对水果销售推荐系统的实现关键技术进行简要介绍。
3. 需求分析:对系统的功能需求和非功能需求进行分析,明确用户和管理员的需求,并进行可行性分析,包括技术、操作和经济可行性。
4. 系统设计:涵盖系统架构设计、系统模块设计,并进行数据库的概念设计与表设计。
5. 系统实现:具体描述各个功能模块的实现过程,展示系统如何根据需求进行开发。
6. 系统测试:阐述测试的目的,分析测试结果并得出结论,以验证系统的稳定性和功能完整性。
7. 总结:总结研究的主要成果和贡献,指出存在的不足及未来的研究方向。
B/S体系,即Browser/Server体系,是一种常见的网络应用程序架构。其工作原理基于客户端与服务器之间的请求-响应模型[1]。用户通过浏览器向服务器发送请求,服务器接收到请求后进行处理,并生成相应的响应结果,最终将响应返回给客户端。浏览器接收到服务器返回的响应后,解析其中的标记语言(如HTML),并根据CSS样式表和PythonScript脚本来渲染页面,呈现给用户[2]。用户可以与页面进行交互,例如点击链接、填写表单等操作,这些操作会触发新的请求,循环执行上述过程。
Django是一个使用Python语言开发的Web应用程序框架[3]。它提供了一种简单而强大的方式来构建复杂的网站和应用程序。通过使用Django,开发人员可以更轻松地处理数据库、创建用户界面和处理用户请求。它还提供了一个自动生成管理界面的功能,使得管理后台数据变得更加简单。Django还具有强大的安全功能,可以保护网站免受常见的网络攻击[4]。总之,Django是一个非常实用和易于学习的框架,适用于各种规模的Web项目。无论你是初学者还是经验丰富的开发人员,都可以从Django的便利性和灵活性中受益。
MySQL是一种广泛使用的开源关系型数据库管理系统(RDBMS),其稳定性、可靠性和卓越性能使其成为众多应用程序的首选数据库[5]。MySQL支持标准SQL语法,并提供丰富的功能和特性,如事务处理、触发器和存储过程等,以满足开发者对数据管理和操作的需求。MySQL具有良好的可扩展性,支持主从复制、分布式架构和集群部署,适用于各种规模和负载的应用场景。作为一个开源项目,MySQL拥有庞大的用户社区和活跃的开发者社区,为用户提供了丰富的文档、教程和支持资源[6]。总之,MySQL是一款可靠、强大且灵活的关系型数据库管理系统,通过其卓越性能和可扩展性,帮助开发者高效地管理和操作数据,并得到了广大用户的认可和应用。
Python是一种简洁易读、跨平台且功能强大的编程语言[7]。它拥有庞大而活跃的社区,提供了丰富的第三方库和框架,如NumPy、Pandas和Django,使开发人员能够快速构建各种应用程序。Python在数据处理和科学计算方面表现出色,通过相关库和工具,可以进行数据分析、机器学习和科学计算等任务。此外,Python广泛应用于Web开发、自动化脚本、网络爬虫等领域,其多样性使其成为一个全能的编程语言[8]。无论你是初学者还是有经验的开发者,Python的简单语法、跨平台性以及强大的社区支持都能为你提供高效、优雅和可靠的编程体验。总之,Python是一个强大而灵活的编程语言,深受开发人员喜爱,并在各个领域得到广泛应用。
在技术可行性方面,选择Python与Django框架来开发基于决策树算法的水果销售推荐系统。Python拥有丰富的库支持和强大的社区,非常适合开发此类系统。Django作为高效、可扩展的Python Web框架,简化了开发流程,提供了包括数据库管理、用户认证等在内的多种功能,使得实现系统的各项需求变得更加便捷。这种组合不仅能够满足智能推荐、商品展示、订单处理等功能需求,还确保了系统的安全性和稳定性,为用户提供可靠的服务平台。
系统开发采用开源技术栈,如Python和Django框架,有效降低了软件授权与工具采购成本。Django框架通过其简洁高效的特点简化了开发流程,缩短了项目周期,并减少了人力投入的需求。此外,系统部署在云计算平台上,可以根据实际需求灵活调整服务器配置,不仅提高了资源利用率,还进一步降低了硬件成本和维护费用。这种经济高效的开发和部署模式,使得项目在保证功能实现的同时,最大限度地控制了成本支出,具有良好的经济效益。
基于决策树算法的水果销售推荐系统提供更加便捷、个性化的购物体验。随着人们生活水平的提高和消费习惯的转变,用户对商品推荐的精准度和服务质量提出了更高要求。传统水果销售方式难以满足现代消费者多样化、个性化的需求,而智能推荐系统能够根据用户行为数据实现精准推送,提升购物效率与满意度。在当前电商快速发展、智能化服务不断普及的社会背景下,系统的开发符合时代发展趋势,有助于提升用户体验、促进农产品销售,具有良好的社会接受度和发展前景。
在操作可行性方面,本系统设计注重用户体验,采用了直观易用的界面设计,并提供详细的帮助文档支持,确保用户可以轻松上手使用各项功能。无论是用户还是后台管理员,都能通过简洁明了的操作流程完成信息查询和管理等任务。因此,从用户操作的角度来看,本系统具备良好的操作可行性。
水果销售推荐系统划分为了前端模块和后端模块两大部分。
前端普通用户模块:
注册登录:新用户可以通过注册功能创建个人账户,已有用户可使用账号密码进行登录,系统支持基本的身份验证和权限控制。
首页:展示系统的主界面,包含水果商城推荐、热门商品、促销信息等内容,是用户访问的核心入口。
通知公告:用户可以查看平台发布的最新通知或系统公告,获取系统更新、活动信息等。
水果资讯:提供有关水果营养、健康饮食、行业动态等相关文章,增强用户粘性与知识获取。
水果商城:水果商城利用随机森林算法分析用户的点击、收藏、评论等行为数据,进行个性化商品推荐。用户浏览商品时,系统根据其行为动态更新推荐内容,确保展示的水果商品更符合个人喜好,从而提升购物体验和平台的智能化服务水平。
投诉建议:用户可提交对平台服务或商品的意见和建议,提升平台服务质量与用户满意度。
我的账户:包含个人资料查看与修改、密码修改、退出登录等功能,保障用户账户信息的安全性与独立性。
个人中心:个人中心是用户管理个人信息和购物行为的核心模块,包含个人首页、通知提醒、购买订单、售后记录、投诉建议、收藏管理和评论管理等功能。用户可在此查看和修改账户信息、跟踪订单状态、处理售后申请、提交反馈意见以及管理收藏和评论内容,实现对购物全流程的集中管控,提升使用便捷性与服务体验。
后端管理员模块:
登录:管理员可通过账号密码进行登录,系统提供身份验证机制,确保后台管理的安全性。
后台首页:登录后进入后台首页,可查看个人信息、修改密码、访问网站首页,同时支持查看销售报表统计和购买订单统计数据,便于掌握平台运营情况。
系统用户:用于管理普通用户的账户信息,包括查看用户列表、禁用或启用账户等操作,保障平台用户数据的安全与规范。
优惠券管理:支持添加、编辑、删除优惠券信息,并设置使用规则和有效期,提升用户活跃度和消费意愿。
通知提醒管理:管理员可发布、编辑或删除系统通知与提醒消息,及时向用户推送重要信息,增强平台互动性。
水果商城管理:用于管理平台商品信息,包括水果的上架、下架、编辑等操作,确保商品信息的准确性和完整性。
水果种类管理:支持对水果分类(如苹果、香蕉、橙子等)进行增删改查,方便商品归类和用户浏览。
标签分类管理:用于管理商品标签(如“有机”、“特价”、“新品”等),辅助智能推荐和商品筛选功能。
购买订单管理:可查看所有用户的订单信息,包括订单状态、支付情况等,并支持订单处理与状态更新。
售后记录管理:用于处理用户的退换货申请,查看售后记录,提升售后服务效率与用户满意度。
投诉建议管理:管理员可查看用户提交的投诉与建议,并进行回复与处理,提升平台服务质量。
销售报表管理:提供销售数据的统计与展示功能,包括销售额、订单量、热销商品等,为运营决策提供数据支持。
系统管理:用于管理首页轮播图内容,支持上传、删除和排序操作,优化平台视觉展示和营销效果。
通知公告管理:管理员可以发布、编辑和删除平台公告信息,用于传达系统更新、促销活动等内容。
资源管理:管理员用于管理水果相关的资讯文章及其分类,丰富平台内容,提高用户粘性与知识获取。
水果销售推荐系统的非功能性需求比如水果销售推荐系统的安全性怎么样,可靠性怎么样,性能怎么样,可拓展性怎么样等,具体可以表示在如下3-1表格中:
表3-1水果销售推荐系统非功能需求表
| 安全性 | 主要指水果销售推荐系统数据库的安装,数据库的使用和密码的设定必须合乎规范。 |
| 可靠性 | 可靠性是指水果销售推荐系统能够安装用户的指示进行操作,经过测试,可靠性90%以上。 |
| 性能 | 性能是影响水果销售推荐系统占据市场的必要条件,所以性能最好要佳才好。 |
| 可扩展性 | 比如数据库预留多个属性,比如接口的使用等确保了系统的非功能性需求。 |
| 易用性 | 用户只要跟着水果销售推荐系统的页面展示内容进行操作,就可以了。 |
| 可维护性 | 水果销售推荐系统开发的可维护性是非常重要的,经过测试,可维护性没有问题 |
水果销售推荐系统的完整UML用例图分别是图3-1、3-2。
普通用户角色用例如下图所示。

-
-
-
-
- 水果销售推荐系统普通用户角色用例图
-
-
-
管理员角色用例如下图所示。

系统开发流程的主要步骤,从需求分析到系统完成的全过程。流程包括需求分析、总体设计(结构、功能、数据)、详细设计(模块、编码)、模块整合与调用,以及测试、扩展和完善,最终完成系统的开发。本系统的开发流程如下图所示

-
-
-
-
- 系统开发流程图
-
- 用户登录流程
-
-
用户输入用户名和密码后,系统先检查输入是否为空,再验证用户名是否存在,若存在则通过用户名获取密码并校验。若密码正确则登录成功,否则提示密码错误。若用户名不存在或无法登录,提示用户操作无效。如下图所示。

-
-
-
-
- 登录流程图
-
- 系统操作流程
-
-
用户首先进入系统登录界面,输入用户名和密码后,系统验证信息是否正确。若验证失败,返回登录界面重新输入,若验证成功,则进入功能界面,执行相应功能处理后结束操作流程。操作流程如下图所示。

-
-
-
-
- 系统操作流程图
-
- 添加信息流程
-
-
管理员可以添加信息,用户添加可以自己权限内的信息,输入信息后,要想利用这个软件来进行系统的安全管理,首先需要登录到该软件中。添加信息流程如下图所示。

-
-
-
-
- 添加信息流程图
-
-
-
用户首先选择需要修改的记录,输入修改后的数据,系统判断输入数据是否合法。若数据不合法,提示重新输入,若数据合法,则将修改后的数据写入数据库,完成操作后流程结束。修改信息流程图如下图所示。

-
-
-
-
- 修改信息流程图
-
- 删除信息流程
-
-
用户选择需要删除的记录后,系统判断是否确认删除。若未确认,返回选择环节,若确认删除,则更新数据库,删除对应记录,完成操作后流程结束。删除信息流程图如下图所示。

-
-
-
-
- 删除信息流程图
-
-
-
- 总体设计
本章主要讨论的内容包括水果销售推荐系统的功能模块设计、数据库系统设计。
本水果销售推荐系统从架构上分为三层:表现层(UI)、业务逻辑层(BLL)以及数据层(DL)。

-
-
-
-
- 水果销售推荐系统架构设计图
-
-
-
表现层(UI):也称为用户界面层,它负责与用户进行直接的交互。一个优秀的UI设计能够显著提升用户的体验,确保用户在使用水果销售推荐系统时感到舒适和便捷。为了确保良好的兼容性,UI界面设计需要适应不同版本的平台和各种屏幕尺寸的分辨率。此外,UI交互功能必须合理设计,确保用户的操作能够得到相应的反馈和结果,这要求表现层与业务逻辑层之间保持良好的通信和协同工作。
业务逻辑层(BLL):这一层主要处理水果销售推荐系统的数据和业务逻辑。当用户通过表现层提交数据时,业务逻辑层会接收这些数据,进行处理,并将结果传递给数据层进行存储或查询。同时,当系统需要从数据层读取数据时,业务逻辑层会处理这些数据,并将其传递给表现层进行展示。
数据层(DL):虽然本水果销售推荐系统的数据存储在服务端的MySQL数据库中,但数据层仍然作为一个独立的部分存在。它的主要功能是存储和管理水果销售推荐系统的数据。数据层与MySQL数据库进行交互,执行数据的增、删、改、查等操作,确保数据的完整性和安全性。
这三个层次相互独立但又紧密协作,共同构成了水果销售推荐系统的完整架构。通过合理的分层设计,可以提高系统的可维护性、可扩展性和可重用性,为用户提供更好的服务和体验。
在上一章节中主要对系统的功能性需求和非功能性需求进行分析,并且根据需求分析了本水果销售推荐系统中的用例。那么接下来就要开始对本水果销售推荐系统的架构、主要功能和数据库开始进行设计。水果销售推荐系统根据前面章节的需求分析得出,水果销售推荐系统的功能模块图如下图所示。

-
-
-
-
- 水果销售推荐系统功能模块图
-
-
- 数据库设计
-
数据库设计一般包括需求分析、概念模型设计、数据库表建立三大过程,其中需求分析前面章节已经阐述,概念模型设计有概念模型和逻辑结构设计两部分。
-
-
- 数据库概念结构设计
-
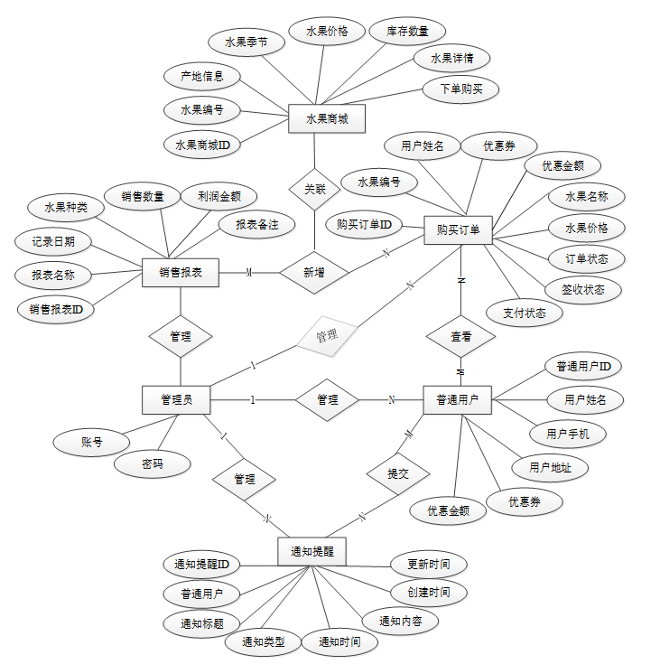
下面是整个水果销售推荐系统中主要的数据库表总E-R实体关系图。

-
-
-
-
- 水果销售推荐系统总E-R关系图
-
- 数据库逻辑结构设计
-
-
通过上一小节中水果销售推荐系统中总E-R关系图上得出一共需要创建多个数据表。在此主要罗列几个主要的数据库表结构设计。
表 4-1-access_token(登陆访问时长)
| 编号 | 字段名 | 类型 | 长度 | 是否非空 | 是否主键 | 注释 |
| 1 | token_id | int | 是 | 是 | 临时访问牌ID | |
| 2 | token | varchar | 64 | 否 | 否 | 临时访问牌 |
| 3 | info | text | 65535 | 否 | 否 | 信息 |
| 4 | maxage | int | 是 | 否 | 最大寿命:默认2小时 | |
| 5 | create_time | timestamp | 是 | 否 | 创建时间 | |
| 6 | update_time | timestamp | 是 | 否 | 更新时间 | |
| 7 | user_id | int | 是 | 否 | 用户编号 |
表 4-2-after_sales_records(售后记录)
| 编号 | 字段名 | 类型 | 长度 | 是否非空 | 是否主键 | 注释 |
| 1 | after_sales_records_id | int | 是 | 是 | 售后记录ID | |
| 2 | ordinary_user | int | 否 | 否 | 普通用户 | |
| 3 | user_name | varchar | 64 | 否 | 否 | 用户姓名 |
| 4 | name_of_fruit | varchar | 64 | 否 | 否 | 水果名称 |
| 5 | types_of_fruit | varchar | 64 | 否 | 否 | 水果种类 |
| 6 | purchase_quantity | varchar | 64 | 否 | 否 | 购买数量 |
| 7 | aftermarket_options | varchar | 64 | 否 | 否 | 售后选项 |
| 8 | after_sales_pictures | varchar | 255 | 否 | 否 | 售后图片 |
| 9 | after_sales_reasons | text | 65535 | 否 | 否 | 售后原因 |
| 10 | after_sales_results | varchar | 64 | 否 | 否 | 售后结果 |
| 11 | note_information | text | 65535 | 否 | 否 | 备注信息 |
| 12 | create_time | datetime | 是 | 否 | 创建时间 | |
| 13 | update_time | timestamp | 是 | 否 | 更新时间 | |
| 14 | source_table | varchar | 255 | 否 | 否 | 来源表 |
| 15 | source_id | int | 否 | 否 | 来源ID | |
| 16 | source_user_id | int | 否 | 否 | 来源用户 |
表 4-3-article(文章)
| 编号 | 字段名 | 类型 | 长度 | 是否非空 | 是否主键 | 注释 |
| 1 | article_id | mediumint | 是 | 是 | 文章id | |
| 2 | title | varchar | 125 | 是 | 是 | 标题 |
| 3 | type | varchar | 64 | 是 | 否 | 文章分类 |
| 4 | hits | int | 是 | 否 | 点击数 | |
| 5 | praise_len | int | 是 | 否 | 点赞数 | |
| 6 | create_time | timestamp | 是 | 否 | 创建时间 | |
| 7 | update_time | timestamp | 是 | 否 | 更新时间 | |
| 8 | source | varchar | 255 | 否 | 否 | 来源 |
| 9 | url | varchar | 255 | 否 | 否 | 来源地址 |
| 10 | tag | varchar | 255 | 否 | 否 | 标签 |
| 11 | content | longtext | 4294967295 | 否 | 否 | 正文 |
| 12 | img | varchar | 255 | 否 | 否 | 封面图 |
| 13 | description | text | 65535 | 否 | 否 | 文章描述 |
表 4-4-article_type(文章分类)
| 编号 | 字段名 | 类型 | 长度 | 是否非空 | 是否主键 | 注释 |
| 1 | type_id | smallint | 是 | 是 | 分类ID | |
| 2 | display | smallint | 是 | 否 | 显示顺序 | |
| 3 | name | varchar | 16 | 是 | 否 | 分类名称 |
| 4 | father_id | smallint | 是 | 否 | 上级分类ID | |
| 5 | description | varchar | 255 | 否 | 否 | 描述 |
| 6 | icon | text | 65535 | 否 | 否 | 分类图标 |
| 7 | url | varchar | 255 | 否 | 否 | 外链地址 |
| 8 | create_time | timestamp | 是 | 否 | 创建时间 | |
| 9 | update_time | timestamp | 是 | 否 | 更新时间 |
表 4-5-auth(用户权限管理)
| 编号 | 字段名 | 类型 | 长度 | 是否非空 | 是否主键 | 注释 |
| 1 | auth_id | int | 是 | 是 | 授权ID | |
| 2 | user_group | varchar | 64 | 否 | 否 | 用户组 |
| 3 | mod_name | varchar | 64 | 否 | 否 | 模块名 |
| 4 | table_name | varchar | 64 | 否 | 否 | 表名 |
| 5 | page_title | varchar | 255 | 否 | 否 | 页面标题 |
| 6 | path | varchar | 255 | 否 | 否 | 路由路径 |
| 7 | parent | varchar | 64 | 否 | 否 | 父级菜单 |
| 8 | parent_sort | int | 是 | 否 | 父级菜单排序 | |
| 9 | position | varchar | 32 | 否 | 否 | 位置 |
| 10 | mode | varchar | 32 | 是 | 否 | 跳转方式 |
| 11 | add | tinyint | 是 | 否 | 是否可增加 | |
| 12 | del | tinyint | 是 | 否 | 是否可删除 | |
| 13 | set | tinyint | 是 | 否 | 是否可修改 | |
| 14 | get | tinyint | 是 | 否 | 是否可查看 | |
| 15 | field_add | text | 65535 | 否 | 否 | 添加字段 |
| 16 | field_set | text | 65535 | 否 | 否 | 修改字段 |
| 17 | field_get | text | 65535 | 否 | 否 | 查询字段 |
| 18 | table_nav_name | varchar | 500 | 否 | 否 | 跨表导航名称 |
| 19 | table_nav | varchar | 500 | 否 | 否 | 跨表导航 |
| 20 | option | text | 65535 | 否 | 否 | 配置 |
| 21 | create_time | timestamp | 是 | 否 | 创建时间 | |
| 22 | update_time | timestamp | 是 | 否 | 更新时间 |
表 4-6-code_token(验证码)
| 编号 | 字段名 | 类型 | 长度 | 是否非空 | 是否主键 | 注释 |
| 1 | code_token_id | int | 是 | 是 | 验证码ID | |
| 2 | token | varchar | 255 | 否 | 否 | 令牌 |
| 3 | code | varchar | 255 | 否 | 否 | 验证码 |
| 4 | expire_time | timestamp | 是 | 否 | 失效时间 | |
| 5 | create_time | timestamp | 是 | 否 | 创建时间 | |
| 6 | update_time | timestamp | 是 | 否 | 更新时间 |
表 4-7-collect(收藏)
| 编号 | 字段名 | 类型 | 长度 | 是否非空 | 是否主键 | 注释 |
| 1 | collect_id | int | 是 | 是 | 收藏ID | |
| 2 | user_id | int | 是 | 是 | 收藏人ID | |
| 3 | source_table | varchar | 255 | 否 | 否 | 来源表 |
| 4 | source_field | varchar | 255 | 否 | 否 | 来源字段 |
| 5 | source_id | int | 是 | 否 | 来源ID | |
| 6 | title | varchar | 255 | 否 | 否 | 标题 |
| 7 | img | varchar | 255 | 否 | 否 | 封面 |
| 8 | create_time | timestamp | 是 | 否 | 创建时间 | |
| 9 | update_time | timestamp | 是 | 否 | 更新时间 |
表 4-8-comment(评论)
| 编号 | 字段名 | 类型 | 长度 | 是否非空 | 是否主键 | 注释 |
| 1 | comment_id | int | 是 | 是 | 评论ID | |
| 2 | user_id | int | 是 | 是 | 评论人ID | |
| 3 | reply_to_id | int | 是 | 否 | 回复评论ID | |
| 4 | content | longtext | 4294967295 | 否 | 否 | 内容 |
| 5 | nickname | varchar | 255 | 否 | 否 | 昵称 |
| 6 | avatar | varchar | 255 | 否 | 否 | 头像地址 |
| 7 | create_time | timestamp | 是 | 否 | 创建时间 | |
| 8 | update_time | timestamp | 是 | 否 | 更新时间 | |
| 9 | source_table | varchar | 255 | 否 | 否 | 来源表 |
| 10 | source_field | varchar | 255 | 否 | 否 | 来源字段 |
| 11 | source_id | int | 是 | 否 | 来源ID |
表 4-9-complaint_recommendations(投诉建议)
| 编号 | 字段名 | 类型 | 长度 | 是否非空 | 是否主键 | 注释 |
| 1 | complaint_recommendations_id | int | 是 | 是 | 投诉建议ID | |
| 2 | ordinary_user | int | 否 | 否 | 普通用户 | |
| 3 | user_name | varchar | 64 | 否 | 否 | 用户姓名 |
| 4 | question_title | varchar | 64 | 否 | 否 | 问题标题 |
| 5 | submission_time | date | 否 | 否 | 提交时间 | |
| 6 | complaint_recommendations | text | 65535 | 否 | 否 | 投诉建议 |
| 7 | question_reply | text | 65535 | 否 | 否 | 问题回复 |
| 8 | examine_state | varchar | 16 | 是 | 否 | 审核状态 |
| 9 | examine_reply | varchar | 255 | 否 | 否 | 审核回复 |
| 10 | create_time | datetime | 是 | 否 | 创建时间 | |
| 11 | update_time | timestamp | 是 | 否 | 更新时间 |
表 4-10-coupon_name(优惠券)
| 编号 | 字段名 | 类型 | 长度 | 是否非空 | 是否主键 | 注释 |
| 1 | coupon_name_id | int | 是 | 是 | 优惠券ID | |
| 2 | coupon | varchar | 64 | 否 | 否 | 优惠券 |
| 3 | create_time | datetime | 是 | 否 | 创建时间 | |
| 4 | update_time | timestamp | 是 | 否 | 更新时间 |
表 4-11-fruit_mall(水果商城)
| 编号 | 字段名 | 类型 | 长度 | 是否非空 | 是否主键 | 注释 |
| 1 | fruit_mall_id | int | 是 | 是 | 水果商城ID | |
| 2 | fruit_number | varchar | 64 | 是 | 是 | 水果编号 |
| 3 | name_of_fruit | varchar | 64 | 否 | 否 | 水果名称 |
| 4 | types_of_fruit | varchar | 64 | 否 | 否 | 水果种类 |
| 5 | label_classification | varchar | 64 | 否 | 否 | 标签分类 |
| 6 | origin_information | varchar | 64 | 否 | 否 | 产地信息 |
| 7 | fruit_season | varchar | 64 | 否 | 否 | 水果季节 |
| 8 | fruit_taste | varchar | 64 | 否 | 否 | 水果口味 |
| 9 | fruit_characteristics | varchar | 64 | 否 | 否 | 水果特性 |
| 10 | nutritional_value | varchar | 64 | 否 | 否 | 营养价值 |
| 11 | fruit_price | double | 否 | 否 | 水果价格 | |
| 12 | inventory_quantity | double | 否 | 否 | 库存数量 | |
| 13 | fruit_pictures | varchar | 255 | 否 | 否 | 水果图片 |
| 14 | fruit_details | longtext | 4294967295 | 否 | 否 | 水果详情 |
| 15 | hits | int | 是 | 否 | 点击数 | |
| 16 | praise_len | int | 是 | 否 | 点赞数 | |
| 17 | collect_len | int | 是 | 否 | 收藏数 | |
| 18 | comment_len | int | 是 | 否 | 评论数 | |
| 19 | recommend | int | 是 | 否 | 智能推荐 | |
| 20 | purchase_order_limit_times | int | 是 | 否 | 下单购买限制次数 | |
| 21 | create_time | datetime | 是 | 否 | 创建时间 | |
| 22 | update_time | timestamp | 是 | 否 | 更新时间 |
表 4-12-hits(用户点击)
| 编号 | 字段名 | 类型 | 长度 | 是否非空 | 是否主键 | 注释 |
| 1 | hits_id | int | 是 | 是 | 点赞ID | |
| 2 | user_id | int | 是 | 否 | 点赞人 | |
| 3 | create_time | timestamp | 是 | 否 | 创建时间 | |
| 4 | update_time | timestamp | 是 | 否 | 更新时间 | |
| 5 | source_table | varchar | 255 | 否 | 否 | 来源表 |
| 6 | source_field | varchar | 255 | 否 | 否 | 来源字段 |
| 7 | source_id | int | 是 | 否 | 来源ID |
表 4-13-label_classification(标签分类)
| 编号 | 字段名 | 类型 | 长度 | 是否非空 | 是否主键 | 注释 |
| 1 | label_classification_id | int | 是 | 是 | 标签分类ID | |
| 2 | label_classification | varchar | 64 | 否 | 否 | 标签分类 |
| 3 | create_time | datetime | 是 | 否 | 创建时间 | |
| 4 | update_time | timestamp | 是 | 否 | 更新时间 |
表 4-14-notice(公告)
| 编号 | 字段名 | 类型 | 长度 | 是否非空 | 是否主键 | 注释 |
| 1 | notice_id | mediumint | 是 | 是 | 公告ID | |
| 2 | title | varchar | 125 | 是 | 否 | 标题 |
| 3 | content | longtext | 4294967295 | 否 | 否 | 正文 |
| 4 | create_time | timestamp | 是 | 否 | 创建时间 | |
| 5 | update_time | timestamp | 是 | 否 | 更新时间 |
表 4-15-notification_reminder(通知提醒)
| 编号 | 字段名 | 类型 | 长度 | 是否非空 | 是否主键 | 注释 |
| 1 | notification_reminder_id | int | 是 | 是 | 通知提醒ID | |
| 2 | ordinary_user | int | 否 | 否 | 普通用户 | |
| 3 | notification_title | varchar | 64 | 否 | 否 | 通知标题 |
| 4 | notification_type | varchar | 64 | 否 | 否 | 通知类型 |
| 5 | notification_time | datetime | 否 | 否 | 通知时间 | |
| 6 | notification_content | text | 65535 | 否 | 否 | 通知内容 |
| 7 | create_time | datetime | 是 | 否 | 创建时间 | |
| 8 | update_time | timestamp | 是 | 否 | 更新时间 |
表 4-16-ordinary_user(普通用户)
| 编号 | 字段名 | 类型 | 长度 | 是否非空 | 是否主键 | 注释 |
| 1 | ordinary_user_id | int | 是 | 是 | 普通用户ID | |
| 2 | user_name | varchar | 64 | 否 | 否 | 用户姓名 |
| 3 | user_gender | varchar | 64 | 否 | 否 | 用户性别 |
| 4 | users_mobile_phone | varchar | 16 | 否 | 否 | 用户手机 |
| 5 | user_address | varchar | 64 | 否 | 否 | 用户地址 |
| 6 | personality_preference | varchar | 64 | 否 | 否 | 个性偏好 |
| 7 | coupon | varchar | 64 | 否 | 否 | 优惠券 |
| 8 | preferential_amount | double | 否 | 否 | 优惠金额 | |
| 9 | use_rules | varchar | 64 | 否 | 否 | 使用规则 |
| 10 | examine_state | varchar | 16 | 是 | 否 | 审核状态 |
| 11 | user_id | int | 是 | 否 | 用户ID | |
| 12 | create_time | datetime | 是 | 否 | 创建时间 | |
| 13 | update_time | timestamp | 是 | 否 | 更新时间 |
表 4-17-praise(点赞)
| 编号 | 字段名 | 类型 | 长度 | 是否非空 | 是否主键 | 注释 |
| 1 | praise_id | int | 是 | 是 | 点赞ID | |
| 2 | user_id | int | 是 | 是 | 点赞人 | |
| 3 | create_time | timestamp | 是 | 否 | 创建时间 | |
| 4 | update_time | timestamp | 是 | 否 | 更新时间 | |
| 5 | source_table | varchar | 255 | 否 | 否 | 来源表 |
| 6 | source_field | varchar | 255 | 否 | 否 | 来源字段 |
| 7 | source_id | int | 是 | 否 | 来源ID | |
| 8 | status | tinyint | 是 | 否 | 点赞状态:1为点赞,0已取消 |
表 4-18-purchase_order(购买订单)
| 编号 | 字段名 | 类型 | 长度 | 是否非空 | 是否主键 | 注释 |
| 1 | purchase_order_id | int | 是 | 是 | 购买订单ID | |
| 2 | fruit_number | varchar | 64 | 否 | 否 | 水果编号 |
| 3 | ordinary_user | int | 否 | 否 | 普通用户 | |
| 4 | user_name | varchar | 64 | 否 | 否 | 用户姓名 |
| 5 | users_mobile_phone | varchar | 64 | 否 | 否 | 用户手机 |
| 6 | user_address | varchar | 64 | 否 | 否 | 用户地址 |
| 7 | coupon | varchar | 64 | 否 | 否 | 优惠券 |
| 8 | preferential_amount | varchar | 64 | 否 | 否 | 优惠金额 |
| 9 | name_of_fruit | varchar | 64 | 否 | 否 | 水果名称 |
| 10 | types_of_fruit | varchar | 64 | 否 | 否 | 水果种类 |
| 11 | fruit_price | double | 否 | 否 | 水果价格 | |
| 12 | purchase_quantity | double | 否 | 否 | 购买数量 | |
| 13 | total_order_price | varchar | 64 | 否 | 否 | 订单总价 |
| 14 | purchase_time | date | 否 | 否 | 购买时间 | |
| 15 | ordering_remarks | text | 65535 | 否 | 否 | 下单备注 |
| 16 | order_status | varchar | 64 | 否 | 否 | 订单状态 |
| 17 | expected_delivery | varchar | 64 | 否 | 否 | 预计送达 |
| 18 | signed_in_status | varchar | 64 | 否 | 否 | 签收状态 |
| 19 | examine_state | varchar | 16 | 是 | 否 | 审核状态 |
| 20 | examine_reply | varchar | 255 | 否 | 否 | 审核回复 |
| 21 | pay_state | varchar | 16 | 是 | 否 | 支付状态 |
| 22 | pay_type | varchar | 16 | 否 | 否 | 支付类型: 微信、支付宝、网银 |
| 23 | after_sales_records_limit_times | int | 是 | 否 | 申请售后限制次数 | |
| 24 | create_time | datetime | 是 | 否 | 创建时间 | |
| 25 | update_time | timestamp | 是 | 否 | 更新时间 | |
| 26 | source_table | varchar | 255 | 否 | 否 | 来源表 |
| 27 | source_id | int | 否 | 否 | 来源ID | |
| 28 | source_user_id | int | 否 | 否 | 来源用户 |
表 4-19-sales_report(销售报表)
| 编号 | 字段名 | 类型 | 长度 | 是否非空 | 是否主键 | 注释 |
| 1 | sales_report_id | int | 是 | 是 | 销售报表ID | |
| 2 | report_name | varchar | 64 | 否 | 否 | 报表名称 |
| 3 | record_date | date | 否 | 否 | 记录日期 | |
| 4 | types_of_fruit | varchar | 64 | 否 | 否 | 水果种类 |
| 5 | sales_quantity | double | 否 | 否 | 销售数量 | |
| 6 | profit_amount | double | 否 | 否 | 利润金额 | |
| 7 | report_remarks | text | 65535 | 否 | 否 | 报表备注 |
| 8 | create_time | datetime | 是 | 否 | 创建时间 | |
| 9 | update_time | timestamp | 是 | 否 | 更新时间 |
表 4-20-score(评分)
| 编号 | 字段名 | 类型 | 长度 | 是否非空 | 是否主键 | 注释 |
| 1 | score_id | int | 是 | 是 | 评分ID | |
| 2 | user_id | int | 是 | 否 | 评分人 | |
| 3 | nickname | varchar | 64 | 否 | 否 | 昵称 |
| 4 | score_num | double | 是 | 否 | 评分 | |
| 5 | create_time | timestamp | 是 | 否 | 创建时间 | |
| 6 | update_time | timestamp | 是 | 否 | 更新时间 | |
| 7 | source_table | varchar | 255 | 否 | 否 | 来源表 |
| 8 | source_field | varchar | 255 | 否 | 否 | 来源字段 |
| 9 | source_id | int | 是 | 否 | 来源ID |
表 4-21-slides(轮播图)
| 编号 | 字段名 | 类型 | 长度 | 是否非空 | 是否主键 | 注释 |
| 1 | slides_id | int | 是 | 是 | 轮播图ID | |
| 2 | title | varchar | 64 | 否 | 否 | 标题 |
| 3 | content | varchar | 255 | 否 | 否 | 内容 |
| 4 | url | varchar | 255 | 否 | 否 | 链接 |
| 5 | img | varchar | 255 | 否 | 否 | 轮播图 |
| 6 | hits | int | 是 | 否 | 点击量 | |
| 7 | create_time | timestamp | 是 | 否 | 创建时间 | |
| 8 | update_time | timestamp | 是 | 否 | 更新时间 |
表 4-22-types_of_fruit(水果种类)
| 编号 | 字段名 | 类型 | 长度 | 是否非空 | 是否主键 | 注释 |
| 1 | types_of_fruit_id | int | 是 | 是 | 水果种类ID | |
| 2 | types_of_fruit | varchar | 64 | 否 | 否 | 水果种类 |
| 3 | create_time | datetime | 是 | 否 | 创建时间 | |
| 4 | update_time | timestamp | 是 | 否 | 更新时间 |
表 4-23-upload(文件上传)
| 编号 | 字段名 | 类型 | 长度 | 是否非空 | 是否主键 | 注释 |
| 1 | upload_id | int | 是 | 是 | 上传ID | |
| 2 | name | varchar | 64 | 否 | 否 | 文件名 |
| 3 | path | varchar | 255 | 否 | 否 | 访问路径 |
| 4 | file | varchar | 255 | 否 | 否 | 文件路径 |
| 5 | display | varchar | 255 | 否 | 否 | 显示顺序 |
| 6 | father_id | int | 否 | 否 | 父级ID | |
| 7 | dir | varchar | 255 | 否 | 否 | 文件夹 |
| 8 | type | varchar | 32 | 否 | 否 | 文件类型 |
表 4-24-user(用户账户)
| 编号 | 字段名 | 类型 | 长度 | 是否非空 | 是否主键 | 注释 |
| 1 | user_id | int | 是 | 是 | 用户ID | |
| 2 | state | smallint | 是 | 否 | 账户状态:(1可用|2异常|3已冻结|4已注销) | |
| 3 | user_group | varchar | 32 | 否 | 否 | 所在用户组 |
| 4 | login_time | timestamp | 是 | 否 | 上次登录时间 | |
| 5 | phone | varchar | 11 | 否 | 否 | 手机号码 |
| 6 | phone_state | smallint | 是 | 否 | 手机认证:(0未认证|1审核中|2已认证) | |
| 7 | username | varchar | 16 | 是 | 否 | 用户名 |
| 8 | nickname | varchar | 16 | 否 | 否 | 昵称 |
| 9 | password | varchar | 64 | 是 | 否 | 密码 |
| 10 | | varchar | 64 | 否 | 否 | 邮箱 |
| 11 | email_state | smallint | 是 | 否 | 邮箱认证:(0未认证|1审核中|2已认证) | |
| 12 | avatar | varchar | 255 | 否 | 否 | 头像地址 |
| 13 | open_id | varchar | 255 | 否 | 否 | 针对获取用户信息字段 |
| 14 | create_time | timestamp | 是 | 否 | 创建时间 |
表 4-25-user_group(用户组)
| 编号 | 字段名 | 类型 | 长度 | 是否非空 | 是否主键 | 注释 |
| 1 | group_id | mediumint | 是 | 是 | 用户组ID | |
| 2 | display | smallint | 是 | 否 | 显示顺序 | |
| 3 | name | varchar | 16 | 是 | 否 | 名称 |
| 4 | description | varchar | 255 | 否 | 否 | 描述 |
| 5 | source_table | varchar | 255 | 否 | 否 | 来源表 |
| 6 | source_field | varchar | 255 | 否 | 否 | 来源字段 |
| 7 | source_id | int | 是 | 否 | 来源ID | |
| 8 | register | smallint | 否 | 否 | 注册位置 | |
| 9 | create_time | timestamp | 是 | 否 | 创建时间 | |
| 10 | update_time | timestamp | 是 | 否 | 更新时间 |
水果销售推荐系统的详细设计与实现主要是根据前面的水果销售推荐系统的需求分析和水果销售推荐系统的总体设计来设计页面并实现业务逻辑。主要从水果销售推荐系统界面实现、业务逻辑实现这两部分进行介绍。
-
- 前端首页模块
展示系统的主界面,包含水果商城推荐、热门商品、促销信息等内容,是用户访问的核心入口。前台首页模块展示如下图所示。

-
-
-
-
- 前台首页模块图
-
-
- 用户注册模块
-
水果销售推荐系统中正式用户的是可以在线进行注册的,当填写上自己的账号+设置密码+确认密码+昵称+邮箱+手机号+身份+用户姓名+用户性别等信息后再点击“注册”按钮后将会先验证输入的有没有空数据,再次验证密码和确认密码是否是一样的,最后验证输入的账户名和数据库表中已经注册的账户名是否重复,只有都验证没问题后即可用户注册成功。其用户注册模块展示如下图所示。

-
-
-
-
- 注册模块图
-
-
- 登录模块
-
水果销售推荐系统中的前台上注册后的用户是可以通过自己的用户名+密码进行登录的,当用户输入完整的自己的用户名+密码信息并点击“登录”按钮后,将会首先验证输入的有没有空数据,再次验证输入的用户名+密码和数据库中当前保存的用户信息是否一致,只有在一致后将会登录成功并自动跳转到水果销售推荐系统的首页中,否则将会提示相应错误信息,登录模块如下图所示。

-
-
-
-
- 登录模块图
-
-
- 前端普通用户功能模块
-
水果资讯模块主要用于浏览与水果相关的知识内容,如营养价值、健康食用方法、挑选技巧等。支持按分类或关键词搜索,并可查看点赞数和评论数,增强互动性。该功能不仅丰富了用户的知识获取渠道,也提升了平台的内容服务价值,增强了用户粘性和购物信任度。如下图所示

-
-
-
-
- 水果资讯列表模块图
-
-
-

水果商城模块为用户提供了一个便捷、丰富的购物环境,用户可以通过多种维度如水果名称、种类、标签分类等进行搜索,并利用筛选和排序功能(如按价格或新品排序)来快速定位心仪商品。每种水果都配有详细的图文介绍,包括名称、种类、产地信息等,确保用户能够全面了解商品详情。如下图所示。

-
-
-
-
- 水果商城列表模块图
-
-
-

个人中心是用户管理个人信息和购物行为的核心模块,包含个人首页、通知提醒、购买订单、售后记录、投诉建议、收藏管理和评论管理等功能。用户可在此查看和修改账户信息、跟踪订单状态、处理售后申请、提交反馈意见以及管理收藏和评论内容,实现对购物全流程的集中管控,提升使用便捷性与服务体验。如下图所示。

-
-
-
-
- 个人中心:购买订单模块图
-
-
-

-
-
-
-
- 个人中心:售后记录模块图
-
-
-

登录后进入后台首页,可查看个人信息、修改密码、访问网站首页,同时支持查看销售报表统计和购买订单统计数据,便于掌握平台运营情况。如下图所示。

管理员用于管理普通用户的账户信息,包括查看用户列表、禁用或启用账户等操作,保障平台用户数据的安全与规范。模块如下图所示。

优惠券管理模块为管理员提供了全面的优惠券操作功能,包括创建、编辑和删除优惠券。页面以列表形式展示所有优惠券信息,每条记录包含优惠券名称、创建时间、更新时间和操作按钮,方便管理员进行详细管理和实时调整。通过该模块,管理员可以灵活设置优惠券的使用规则和有效期,提升用户活跃度和消费意愿,从而促进平台销售和用户粘性。如下图所示。

-
-
-
-
- 优惠券列表管理模块图
-
-
-

-
-
-
-
- 优惠券添加管理模块图
-
-
-
通知提醒管理模块为管理员提供了全面的通知管理和操作功能,通过列表形式展示所有通知信息,包括通知标题、用户、类型、时间、内容及操作按钮。管理员可以查看、编辑和删除通知记录,并根据需要调整通知内容和发送对象,确保用户及时获取重要信息,提升平台的互动性和用户体验。如下图所示。

-
-
-
-
- 通知提醒列表管理模块图
-
-
-

水果商城功能模块为管理员提供了全面的商品管理和添加工具。通过列表形式展示所有水果商品信息,包括编号、名称、种类、标签分类、产地信息、季节、口味、特性及营养价值等详细内容,并支持编辑和删除操作,确保商品信息的实时更新与维护。该模块还提供了一个简洁的表单界面,方便管理员快速添加新的水果商品,只需填写相关信息如水果编号、名称、种类、标签分类、产地信息、季节、口味、特性、营养价值、价格、库存数量以及上传图片并提交即可完成新增操作,进一步丰富平台商品库,提升用户体验和购物便利性。如下图所示。

-
-
-
-
- 水果商城列表管理模块图
-
-
-

系统管理模块为管理员提供了轮播图管理功能,通过列表形式展示所有轮播图信息,包括标题、图片预览、链接地址及操作按钮。管理员可以查看、编辑和删除轮播图,并根据需要调整其显示顺序和链接内容,确保平台首页的视觉展示效果和营销活动的有效传达。此外,该模块还支持添加新的轮播图,方便管理员灵活更新和优化平台内容,提升用户体验和互动性。如下图所示。

资源管理模块包含水果资讯和资讯分类两大功能,主要用于平台内容的发布与分类管理。水果资讯支持管理员添加、编辑和删除文章内容,包括标题、封面图、正文信息等,并可设置相关标签与分类;资讯分类功能则用于维护文章的分类体系,如营养价值、健康饮食、种植知识等,便于用户按需浏览。通过该模块,管理员可以灵活更新平台内容,丰富知识库,提升用户粘性和阅读体验。如下图所示。

-
-
-
-
- 资源管理:水果资讯模块图
-
-
-
测试的主要目的是确保系统的功能和性能满足预期的需求,同时识别和修复潜在的缺陷。通过系统测试,可以验证各个功能模块的正确性和稳定性,确保系统在不同使用场景下的表现符合设计要求。测试目的包括确认系统功能的完整性、验证数据处理的准确性、评估系统的性能和安全性。测试还可以提高用户满意度,保证用户在使用系统时获得流畅和可靠的体验。通过全面的测试,可以降低后期维护成本,减少系统上线后出现故障的风险,从而保障系统的长期稳定运行。
在本系统中,测试方法主要依赖于测试用例的设计与执行。测试用例是根据系统需求文档编写的,覆盖所有功能模块及其边界情况。每个测试用例包含输入数据、预期结果和实际结果的对比,以验证系统的功能是否按预期工作。
常见的测试用例包括功能测试用例、边界测试用例和异常测试用例。功能测试用例针对系统的各项功能进行验证;边界测试用例则侧重于输入数据的边界条件,验证系统在极端情况下是否能够稳定运行;异常测试用例则用于验证系统在处理错误输入或异常情况时的反应。本文选择功能测试用例进行系统测试。
在测试执行过程中,记录每个用例的执行结果,并根据实际结果与预期结果的对比,判断系统是否存在缺陷。通过系统化的测试用例执行,可以有效提高测试的覆盖率和效率,为系统的最终上线提供保障。
表6-1 用户登录功能测试表
| 用例名称 | 用户登录系统 |
| 目的 | 测试用户通过正确的用户名和密码可否登录功能 |
| 前提 | 未登录的情况下 |
| 测试流程 | 1) 进入登录页面 2) 输入正确的用户名和密码 |
| 预期结果 | 用户名和密码正确的时候,跳转到登录成功界面,反之则显示错误信息,提示重新输入 |
| 实际结果 | 实际结果与预期结果一致 |
在系统中,创建功能也是基础功能之一,因此创建功能的测试很有代表性。在此章节主要列举在创建时各种情况下系统结果的测试。由于系统涉及创建功能操作过多,因此将多处统称创建功能。
创建数据用例如表6-2 所示。
表6-2 创建数据测试用例
| 测试用例编号 | YL_05 | |
| 测试用例名称 | 系统使用者进行创建数据 | |
| 测试用例描述 | 使用者输入要创建的数据 | |
| 系统入口 | 浏览器 | |
| 步骤 | 预期结果 | 实际结果 |
| 输入完整并且格式正确的数据 | 提示“创建成功”,并显示所有数据 | 预期结果 |
| 核心位置数据但非必要位置不输入数据 | 提示“创建成功”,并显示所有数据 | 预期结果 |
| 核心数据位置不输入数据 | 提示“创建失败” | 预期结果 |
-
-
- 修改数据测试
-
在系统中,修改功能是系统主要实现功能,因此修改功能的测试很有代表性。在此章节主要列举在修改时各种情况下系统结果的测试。由于系统涉及修改功能操作过多,因此将多处数据表记录修改和状态修改统称修改功能。
修改数据用例如表6-3所示。
表6-3 修改数据测试用例
| 测试用例编号 | YL_06 | |
| 测试用例名称 | 系统使用者进行修改数据 | |
| 测试用例描述 | 使用者对可修改的数据项进行修改 | |
| 系统入口 | 浏览器 | |
| 步骤 | 预期结果 | 实际结果 |
| 将现有数据修改成正确的数据 | 提示“修改成功”,并显示所有数据 | 预期结果 |
| 将现有数据修改成错误的数据 | 提示“修改失败” | 预期结果 |
-
-
- 查询数据测试
-
在系统中,查询功能是使用系统使用最多也是最基础的功能,因此查询功能的测试很有代表性。在此章节主要列举在查询时各种情况下系统结果的测试。
查询数据用例如表6-4所示。
表6-4 查询数据测试用例
| 测试用例编号 | YL_05 | |
| 测试用例名称 | 系统使用者进行查询数据 | |
| 测试用例描述 | 全部查询以及输入关键词查询 | |
| 系统入口 | 浏览器 | |
| 步骤 | 预期结果 | 实际结果 |
| 界面自动查询全部 | 显示对应所有记录 | 预期结果 |
| 输入已存在且能匹配成功的关键字 | 显示所查询到的数据 | 预期结果 |
| 输入不存在的关键字 | 显示数据界面为空 | 预期结果 |
在本次测试的过程主要针对所有功能下的添加操作,修改操作和删除操作,并以真实数据一一进行相关功能项目的输入,最终能够保证每个项目涉及的功能都能够正常运行,因此能够保证本次设计的,已实现的功能能够正常运行并且相关数据库的信息也同样保证正确。
本文围绕水果销售推荐系统的设计与实现问题,基于决策树算法和随机森林算法,结合Python语言及Django框架,构建了一个能够实现个性化推荐的智能化电商平台。通过分析用户行为数据(如点击、收藏、评论等),系统能够动态生成符合用户偏好的水果商品推荐内容,显著提升了用户的购物体验和平台的服务质量。
在功能实现方面,系统涵盖了普通用户和管理员两大角色,提供了注册登录、智能推荐、商品浏览、订单管理、内容维护等核心功能,并实现了后台数据的高效管理与实时更新。研究结果表明,该系统不仅提高了用户对平台的满意度和粘性,也为商家优化库存结构、提升销售效率提供了技术支持。此外,系统的开发还推动了机器学习技术在电商领域的应用拓展,为后续相关研究和实际落地提供了参考价值。
综上所述,本课题不仅完成了一个功能完善、响应迅速的水果销售推荐系统,也为推动农产品销售的数字化转型和智能化发展提供了积极助力,具有较强的现实意义和推广价值。
- 黄维.基于B/S模式的虚拟网络实验室安全管理体系分析[J].信息系统工程,2024,(05):4-7.
- 张宇薇.HTML5在Web前端开发中的应用[J].集成电路应用,2024,41(04):274-276.
- 邱红丽,张舒雅.基于Django框架的web项目开发研究[J].科学技术创新,2021,(27):97-98.
- 段艺,涂伟忠.Django开发从入门到实践[M].机械工业出版社:202211.635.
- 李艳杰.MySQL数据库下存储过程的综合运用研究[J].现代信息科技,2023,7(11):80-82+88.
- 肖睿,李鲲程,范效亮,等.MySQL数据库应用技术及实践[M].人民邮电出版社:202206.228.
- 明日科技.快速上手Python[M].化学工业出版社:202211.337.
- 明日科技.Python Web开发手册[M].化学工业出版社:202201.411.
- 虞烨青,朱子怡,许新华,等.决策树算法在高校教学中的应用研究[J].电脑与信息技术,2025,33(01):152-156.DOI:10.19414/j.cnki.1005-1228.2025.01.022.
- 周杰.基于深度学习的水果识别与销量预测系统设计[D].江西师范大学,2024.DOI:10.27178/d.cnki.gjxsu.2024.000744.
- Huang X ,Wang J ,Cui J .A Personalized Collaborative Filtering Recommendation System Based on Bi-Graph Embedding and Causal Reasoning[J].Entropy,2024,26(5):
- 张粮,王璇之.基于决策树算法的水果分类识别[J].科技创新与应用,2024,14(06):18-23.DOI:10.19981/j.CN23-1581/G3.2024.06.004.
- Hou Q ,Bao S ,Wang L , et al.Causal Inference-based Study Abroad Program Recommendation System[J].The Frontiers of Society, Science and Technology,2023,5(16):
- 芦泽群.基于内容推荐的水果电商系统的设计与实现[D].重庆三峡学院,2023.DOI:10.27883/d.cnki.gcqsx.2023.000389.
- 朱文涛.基于知识图谱的水果商品推荐研究[D].安徽农业大学,2022.DOI:10.26919/d.cnki.gannu.2022.000610.
- 施宸昊.基于Django的水果销售系统设计与实现[J].丽水学院学报,2022,44(02):16-19.
- 张的.电商平台的水果销售及管理研究[J].营销界,2021,(21):152-154.
- 陆兆洁,陆金请,粟冬连,等.“互联网+”视域下水果类农产品网络销售模式创新研究[J].投资与创业,2021,32(07):47-49.
- Engineering; Findings on Engineering Reported by Investigators at Shandong University (Recommended System: Attentive Neural Collaborative Filtering)[J].Computers Networks & Communications,2020,131-.
- 任圳洋.农产品电子商务平台推荐算法研究与设计[D].西北民族大学,2020.DOI:10.27408/d.cnki.gxmzc.2020.000248.
- 韦堂洪,秦学,朱道恒,等.基于协同过滤的水果推荐系统设计与实现[J].软件,2020,41(03):206-209+282.
- 陈记,王永亮,王鹏飞,等.基于Android系统的水果自动供应系统研究[J].信息通信,2017,(06):133-134.
水果销售推荐系统工作已结束,虽然过程中充满挑战,但内心充满自豪和满足。感谢大学四年间教导我的所有老师,他们的专业知识与人生智慧让我成长为能独立完成系统的学生。特别感谢指导老师,他耐心解答疑惑,引导我解决问题,提升自主解决能力。室友和同学们的宝贵建议和支持也让我取得长足进步。未来,我将继续努力追求卓越,不辜负所学所悟和老师期望。坚信坚定信念和不懈努力,未来定能取得更辉煌成就。期待更美好未来!
水果销售推荐系统不仅是技术挑战,挫折和困难是成长的垫脚石,让我更深入理解问题,精确找到解决方案。每次解决问题,都感到满足和自豪。
对于未来,我充满期待和信心。无论道路多崎岖,只要保持坚定信念,持续努力,定能取得更大成就。期待将知识和技能运用到实际中,为社会做出更大贡献。
最后,感谢所有帮助和支持我的人。你们的教诲、鼓励和支持让我有今天的成就。我会继续努力,不辜负期望,为实现更美好的未来而奋斗。
登录代码如下:
def Login(self, ctx):
print("===================登录=====================")
ret = {
"error": {
"code": 70000,
"message": "账户不存在",
}
}
body = ctx.body
password = md5hash(body["password"]) or ""
obj = service_select("user").Get_obj(
{"username": body["username"]}, {"like": False}
)
if obj:
user_group = service_select("user_group").Get_obj({'name': obj['user_group']}, {"like": False})
if user_group and user_group['source_table'] != '':
user_obj = service_select(user_group['source_table']).Get_obj({"user_id": obj['user_id']}, {"like": False})
if user_obj['examine_state'] == '未通过':
ret = {
"error": {
"code": 70000,
"message": "账户未通过审核",
}
}
return ret
if user_obj['examine_state'] == '未审核':
ret = {
"error": {
"code": 70000,
"message": "账户未审核",
}
}
return ret
if obj["state"] == 1:
if obj["password"] == password:
timeout = timezone.now()
timestamp = int(time.mktime(timeout.timetuple())) * 1000
token = md5hash(str(obj["user_id"]) + "_" + str(timestamp))
ctx.request.session[token] = obj["user_id"]
service_select("access_token").Add(
{"token": token, "user_id": obj["user_id"]}
)
obj["token"] = token
ret = {
"result": {"obj": obj}
}
else:
ret = {
"error": {
"code": 70000,
"message": "密码错误",
}
}
else:
ret = {
"error": {
"code": 70000,
"message": "用户账户不可用,请联系管理员",
}
}
return ctx.response(json.dumps(ret, ensure_ascii=False))
注册代码如下:
def Register(self, ctx):
print("===================注册=====================")
userService = service_select("user")
body = ctx.body
if "username" not in body and body["username"] == '':
return ctx.response(json.dumps({
"error": {
"code": 70000,
"message": "用户名不能为空",
}
}, ensure_ascii=False))
if "user_group" not in body and body["user_group"] == '':
return ctx.response(json.dumps({
"error": {
"code": 70000,
"message": "用户组不能为空",
}
}, ensure_ascii=False))
if "password" not in body and body["password"] == '':
return ctx.response(json.dumps({
"error": {
"code": 70000,
"message": "密码不能为空",
}
}, ensure_ascii=False))
post_param = body
post_param['nickname'] = body["nickname"] or ""
post_param['password'] = md5hash(body["password"])
obj = userService.Get_obj({"username": post_param['username']}, {"like": False})
if obj:
return ctx.response(json.dumps({
"error": {
"code": 70000,
"message": "用户名已存在",
}
}, ensure_ascii=False))
ret = {
"error": {
"code": 70000,
"message": "注册失败",
}
}
bl = userService.Add(post_param)
if bl:
ret = {
"result": {
"bl": True,
"message": "注册成功"
}
}
return ctx.response(json.dumps(ret, ensure_ascii=False))
找回密码代码如下:
def Forget_password(self, ctx):
print("===================修改密码=====================")
ret = {
"error": {
"code": 70000,
"message": "用户信息不能没有"
}
}
body = ctx.body
if not body["code"]:
return {
"error": {
"code": 70000,
"message": "验证码不存在或者错误"
}
}
obj = service_select("user").Get_obj(
{"username": body["username"]}, {"like": False}
)
if not obj:
return {
"error": {
"code": 70000,
"message": "用户名不存在或者错误"
}
}
password = md5hash(body["password"])
if not password:
return {
"error": {
"code": 70000,
"message": "密码不存在或者错误"
}
}
bl = service_select("user").Set({"user_id": obj["user_id"]}, {"password": password})
if bl:
ret = {"result": {"bl": True, "message": "修改成功"}}
else:
ret = {
"error": {
"code": 70000,
"message": "修改失败",
}
}
return ctx.response(json.dumps(ret, ensure_ascii=False))
修改密码代码如下:
def Change_password(self, ctx):
print("===================修改密码=====================")
ret = {
"error": {
"code": 70000,
"message": "账号未登录",
}
}
request = ctx.request
headers = request.headers
if ("x-auth-token" in headers) and headers["x-auth-token"]:
token = headers["x-auth-token"]
user_id = tokenGetUserId(token, request)
userService = service_select("user")
body = ctx.body
password = md5hash(body["o_password"])
obj = userService.Get_obj({"user_id": user_id, "password": password}, {"like": False})
if obj:
password = md5hash(body["password"])
bl = userService.Set({"user_id": user_id}, {"password": password})
if bl:
ret = {"result": {"bl": True, "message": "修改成功"}}
else:
ret = {
"error": {
"code": 70000,
"message": "修改失败",
}
}
else:
ret = {
"error": {
"code": 70000,
"message": "密码错误",
}
}
else:
ret = {
"error": {
"code": 70000,
"message": "账户未登录",
}
}
return ctx.response(json.dumps(ret, ensure_ascii=False))
增删查改代码如下:
增
def Add(self, ctx):
body = ctx.body
unique = self.config.get("unique")
obj = None
if unique:
qy = {}
for i in range(len(unique)):
key = unique[i]
qy[key] = body.get(key)
obj = self.service.Get_obj(qy)
if not obj:
error = self.Add_before(ctx)
if error["code"]:
return {"error": error}
error = self.Events("add_before", ctx, None)
if error["code"]:
return {"error": error}
result = self.service.Add(body, self.config)
if self.service.error:
return {"error": self.service.error}
res = self.Add_after(ctx, result)
if res:
result = res
res = self.Events("add_after", ctx, result)
if res:
result = res
return {"result": result}
else:
return {"error": {"code": 10000, "message": "已存在"}}
删
def Del(self, ctx):
if len(ctx.query) == 0:
errorMsg = {"code": 30000, "message": "删除条件不能为空!"}
return errorMsg
result = self.service.Del(ctx.query, self.config)
if self.service.error:
return {"error": self.service.error}
return {"result": result}
改
def Set(self, ctx):
error = self.Set_before(ctx)
if error["code"]:
return {"error": error}
error = self.Events("set_before", ctx, None)
if error["code"]:
return {"error": error}
query = ctx.query
if 'page' in query.keys():
del ctx.query['page']
if 'size' in query.keys():
del ctx.query['size']
if 'orderby' in query.keys():
del ctx.query['orderby']
result = self.service.Set(ctx.query, ctx.body, self.config)
if self.service.error:
return {"error": self.service.error}
res = self.Set_after(ctx, result)
if res:
result = res
res = self.Events("set_after", ctx, result)
if res:
result = res
return {"result": result}
查多条数据:
def Get_list(self, ctx):
query = dict(ctx.query)
config_plus = {}
if "field" in query:
field = query.pop("field")
config_plus["field"] = field
if "page" in query:
config_plus["page"] = query.pop("page")
if "size" in query:
config_plus["size"] = query.pop("size")
if "orderby" in query:
config_plus["orderby"] = query.pop("orderby")
if "like" in query:
config_plus["like"] = query.pop("like")
if "groupby" in query:
config_plus["groupby"] = query.pop("groupby")
count = self.service.Count(query)
lst = []
if self.service.error:
return {"error": self.service.error}
elif count:
lst = self.service.Get_list(query,
obj_update(self.config, config_plus))
if self.service.error:
return {"error": self.service.error}
self.interact_list(ctx, lst)
return {"result": {"list": lst, "count": count}}
查一条数据:
def Get_obj(self, ctx):
query = dict(ctx.query)
config_plus = {}
if "field" in query:
field = query.pop("field")
config_plus["field"] = field
obj = self.service.Get_obj(query, obj_update(self.config, config_plus))
if self.service.error:
return {"error": self.service.error}
if obj:
self.interact_obj(ctx, obj)
return {"result": {"obj": obj}}
免费领取项目源码,请关注❥点赞收藏并私信博主,谢谢~
1206

被折叠的 条评论
为什么被折叠?



