随着移动互联网的发展,微信小程序作为一种高效、便捷的应用形式,已成为商家与消费者互动的重要渠道。本文设计并实现了基于微信小程序的童装商城系统,旨在为用户提供流畅的购物体验,并为商家提供有效的管理工具。该系统分为管理员和用户两大角色,管理员通过后台系统管理用户信息、商品分类、订单处理、新闻资讯及商城资源(如轮播图和公告);用户则可以在小程序中浏览商品、添加至购物车、查看新闻资讯、管理订单并跟踪配送等功能。系统前端采用微信小程序开发,后端则基于Spring Boot框架,结合MySQL数据库进行数据存储与处理,确保了系统的高效性和稳定性。商城的主要功能包括商品展示、购物车、订单管理、订单配送及售后服务等,能够全面支持用户的购物需求。通过该系统,商家可以高效地管理产品、订单与用户,提升运营效率,而用户则能享受便捷、个性化的购物体验,推动了童装行业在线业务的发展。
关键词:童装商城;微信小程序;SpringBoot;MySQL
With the development of mobile Internet, WeChat applet, as an efficient and convenient application form, has become an important channel for interaction between businesses and consumers. This article designs and implements a children's clothing mall system based on WeChat mini programs, aiming to provide users with a smooth shopping experience and effective management tools for merchants. The system is divided into two main roles: administrator and user. The administrator manages user information, product classification, order processing, news information, and mall resources (such as slideshows and announcements) through the backend system; Users can browse products, add them to their shopping cart, view news and information, manage orders, and track delivery in the mini program. The front-end of the system is developed using WeChat mini programs, while the back-end is based on the Spring Boot framework, combined with MySQL database for data storage and processing, ensuring the efficiency and stability of the system. The main functions of the mall include product display, shopping cart, order management, order delivery, and after-sales service, which can fully support users' shopping needs. Through this system, merchants can efficiently manage products, orders, and users, improving operational efficiency, while users can enjoy convenient and personalized shopping experiences, promoting the development of online business in the children's clothing industry.
Keywords: children's clothing mall; WeChat Mini Program; SpringBoot; MySQL
目录
随着电子商务的蓬勃发展,线上购物逐渐成为现代消费者的主要购买方式,尤其是在年轻家庭和育儿人群中,童装市场的需求不断增长。传统的童装销售模式面临着空间和时间的局限性,消费者对于购物的便捷性、时效性以及个性化需求逐步提高,推动了电子商务平台的创新与发展。微信小程序作为一种便捷的在线应用形式,因其无需下载安装、轻量化的特性,成为了越来越多企业进行线上销售的首选平台。通过微信小程序,商家可以直接接触到庞大的用户群体,并且通过优化购物流程和用户体验,提高用户黏性与购买率。
针对童装市场的特点,设计一个基于微信小程序的商城系统,不仅能够满足消费者便捷购物的需求,还能帮助商家提升运营效率和用户服务质量。商城系统集成了商品展示、购物车、订单管理、配送跟踪等功能,充分考虑到儿童服装的特殊性以及消费者对品质和价格的敏感性,能够提供更个性化的购物体验。同时,系统的后台管理功能使商家能够有效管理商品、订单和用户信息,从而提高管理效率和服务水平。通过实现这样的系统,推动了线上童装购物的便利性,同时促进了电商平台的多元化发展。
目前,国内外在电子商务和移动应用领域的研究已取得显著进展。随着互联网的普及和移动设备的广泛应用,越来越多的电商平台开始转向移动端,尤其是微信小程序等轻量级应用。国外一些成熟的电商平台,如Amazon和eBay,早已开始通过移动端应用提供更快捷的购物体验,推动了电商行业的进一步发展。与此同时,国内的电商平台,如淘宝、京东和拼多多,也在积极布局移动端市场,尤其是针对年轻消费群体和细分市场,推出了许多特色服务与个性化购物体验。
在童装市场领域,随着消费者对商品品质、品牌以及购物便捷性的需求不断提高,线上购物逐渐成为主流。国内许多童装品牌和商家开始通过线上平台拓展市场,而微信小程序作为一种新兴的移动端平台,凭借其便捷性和用户流量的优势,受到了众多商家的青睐。国内一些研究指出,微信小程序具有用户体验优越、开发周期短、市场接受度高等特点,这为零售和电商行业的转型升级提供了新的解决方案。现有的研究主要集中在电商平台的用户行为分析、移动支付系统的安全性、以及电商运营策略等方面,而对于基于微信小程序的特定市场应用,如童装行业的研究还较为有限。
国外的研究则多聚焦于电商平台的优化,尤其是在用户界面设计、物流管理以及客户服务等方面,许多成熟的电商平台已经建立了较为完善的技术架构和运营模式。这些研究为国内相关领域提供了可借鉴的经验和参考。尽管如此,关于特定行业如童装市场的研究较为零散,针对性和深度不够,因此,基于微信小程序的童装商城的设计与实现,具有较强的创新性和实践意义。
本研究主要围绕基于微信小程序的童装商城系统的设计与实现展开,具体研究内容包括以下几个方面:
(1)系统需求分析与功能设计。研究将详细分析童装商城的市场需求,结合用户需求和商家需求,确定系统的核心功能模块,如商品展示、购物车、订单管理、支付功能、新闻资讯以及用户个人中心等。同时,将分析管理员后台管理功能,包括商品管理、订单管理、用户管理、商城资源管理(如轮播图和公告)、订单配送等,确保系统能够满足用户和商家的多方需求。
(2)系统架构与技术选型。研究将探讨适用于该商城系统的技术架构,选择合适的前后端开发框架。前端将采用微信小程序技术,提供便捷、流畅的用户界面和交互体验;后端则基于Spring Boot框架开发,利用其强大的支持能力和模块化特性,提供高效的系统处理能力;数据存储采用MySQL数据库,确保系统的数据安全与高效管理。此部分将详细描述系统的整体架构设计与技术实现方案。
(3)系统功能的实现与开发。研究将针对各个功能模块进行详细设计与实现,包括商品展示与分类、购物车与订单管理、支付与配送功能等,并通过微信小程序与后端系统进行数据交互和业务逻辑处理。此外,研究还将深入探讨如何保证系统的高效运行和安全性,包括用户数据的管理、交易安全等。
(4)系统测试与优化。研究将在系统完成开发后进行功能测试和性能优化,确保系统能够在不同终端设备和网络环境下顺畅运行。通过测试,发现并解决系统中可能存在的问题,提升系统的稳定性和用户体验。
通过以上研究内容,旨在构建一个符合市场需求的微信小程序童装商城系统,为商家提供高效的管理工具,同时为消费者提供便捷的购物体验,推动童装行业的电子商务发展。
Java作为一种面向对象的编程语言,最初由Sun Microsystems公司在1995年推出。它具备跨平台性、高度抽象性以及丰富的类库支持等核心特性。通过Java虚拟机(JVM),Java语言实现了平台无关性,使得程序能够在安装了相应JVM的不同操作系统上运行。这一特性使Java成为开发跨平台应用的首选语言之一[1]。Java的语法结构与C语言相近,采用类和对象的概念,并支持封装、继承和多态等面向对象的基本特性。此外,Java语言还提供了异常处理机制、垃圾回收、线程管理和网络编程等功能,这些特性使其在处理高并发和大规模分布式系统时表现出色。
在Java应用开发过程中,开发者首先编写Java源代码,随后通过Java编译器(javac)将其编译为字节码(bytecode)。字节码随后由JVM进行解释或通过即时编译(JIT)技术转换为机器码并执行[2]。Java广泛应用于桌面应用、Web应用、企业级应用和移动设备应用的开发。其强大的多线程支持功能使得并发编程变得便捷。为了提升开发效率,Java提供了丰富的API,涵盖数据结构、I/O操作、网络编程和图形用户界面(GUI)等方面。此外,Java生态系统中还包含Spring、Hibernate等广泛使用的开发框架,这些框架进一步提升了开发者的开发效率。
微信开发者通过微信小程序平台为用户提供了更加便捷和高效的服务体验。微信小程序作为一种无需安装、即用即走的应用,极大地方便了用户在各种场景下的操作。开发者可以利用微信小程序的开放接口,结合微信的社交功能,开发出功能丰富、用户体验优秀的应用[3]。作为开发者,需要掌握微信小程序的框架、前端开发技术(如WXML、WXSS、JavaScript)以及后台开发技术,进行功能模块设计和数据交互。通过与微信平台的深度集成,开发者不仅可以快速构建应用,还能够借助微信的庞大用户基础,快速推广和获得反馈,为用户提供个性化、精准的服务[4]。
Spring Boot 是一个开源的 Java 框架,用于简化基于 Spring 的应用开发。通过自动化配置和内嵌的嵌入式服务器(如 Tomcat、Jetty),Spring Boot 减少了开发者在配置和部署过程中的工作量。框架遵循“约定大于配置”的设计原则,避免了繁琐的 XML 配置,提供了简洁的 Java 配置和属性文件管理方式[5]。此外,Spring Boot 还包括生产级特性,如健康检查、日志管理和监控,帮助开发者更好地管理应用。开发者可以通过 Spring Initializr 或集成开发环境(IDE)快速创建符合生产环境要求的项目[6]。Spring Boot 适用于多种应用场景,包括微服务架构、Web 应用和批处理任务等。通过简化配置、自动化处理和集成常用功能,Spring Boot 显著提高了 Java 开发的效率和灵活性。
MySQL 是一种开源的关系型数据库管理系统(RDBMS),由 Oracle 公司负责维护与支持。作为广泛应用于 Web 开发和企业级应用的数据库系统,MySQL 支持使用 SQL(结构化查询语言)执行数据管理、查询、更新及删除操作。其核心特性涵盖事务处理支持、数据一致性保障、表关联操作以及高效的数据存储与检索能力[7]。MySQL 能够满足从小型应用到大规模 Web 系统的数据存储需求,展现出良好的可扩展性和高性能表现。
MySQL 数据库通过遵循 ACID(原子性、一致性、隔离性、持久性)原则,确保在涉及多个数据操作时,数据的一致性和完整性得以维持。此外,MySQL 提供了视图、存储过程、触发器等数据库对象,以增强数据库的功能性和灵活性。为了实现数据备份和高可用性配置,MySQL 支持主从复制和分区技术,同时能够处理海量数据的分布式存储与负载均衡。其查询优化器可以根据查询语句和数据表结构自动选择最优化的执行计划,从而提升查询效率。凭借高效的性能和强大的功能,MySQL 在 Web 应用、数据仓库、企业管理系统等多个领域得到广泛应用,成为企业级应用开发中常用的数据库管理系统之一。
本系统主要使用Spring Boot框架、微信小程序、MySQL数据库等成熟的技术,具备良好的技术支持和社区资源。微信小程序作为前端开发平台,具有无需下载安装、快速加载和用户群体庞大的优势,能够为用户提供流畅的购物体验。后端采用Spring Boot框架,具有模块化设计、快速开发和高效处理的特点,能够轻松应对商城系统中复杂的业务逻辑和高并发请求。数据存储方面,使用MySQL数据库能够实现高效的数据管理和存储,满足商城系统对大量商品、订单和用户数据的存储需求。各项技术均为行业中成熟、稳定且广泛应用的技术,具备较高的可靠性,系统的技术可行性较强。
系统设计考虑到不同用户的需求,用户端界面简洁易操作,提供了商品浏览、购物车、订单管理、配送跟踪等便捷功能,确保消费者能够轻松完成购物过程;管理员端则通过后台管理系统进行商品、订单、用户等的管理,确保商家能够高效地运营商城。微信小程序的界面设计灵活,可以根据市场需求快速进行调整,用户体验优越,且操作界面清晰。系统的后台管理功能合理,管理员可以高效地进行数据管理、订单跟踪等操作。因此,操作上没有复杂的流程,系统具备较好的操作可行性。
系统开发的技术选型大多依赖于开源技术,Spring Boot、MySQL和微信小程序都是无需额外付费的技术工具,降低了系统开发和运营的成本。由于使用微信小程序,商家可以直接接入庞大的用户群体,避免了开发独立移动应用所需的额外费用和时间成本。同时,开发周期较短,能够快速上线,迅速投入市场运营。此外,系统具备良好的扩展性,后期可以根据需求进行功能拓展和优化,保持较低的维护成本。因此,经济可行性较高。
在统一建模语言(UML)中,用例图是一种行为图,用于描述系统功能需求以及系统与外部参与者之间的交互关系。通过展示用例与参与者之间的关联,用例图能够清晰地呈现系统所提供的服务和功能。其核心元素涵盖参与者、用例、系统边界以及它们之间的关系,旨在帮助开发人员和利益相关者深入理解系统需求和功能交互。用例图通常应用于需求分析阶段,用于明确系统的功能范围。本文将基于角色模块对系统进行需求分析。具体功能分析如下:
(一)管理端功能分析:
后台首页:管理员通过后台首页可以快速查看商城的整体运营情况,包括订单数量、销售数据、用户活动等关键指标,帮助管理员及时了解系统运行状况,做出调整和优化决策。
系统用户管理(管理员、普通用户):管理员可以管理平台上的所有用户信息,包括普通用户和管理员的账户权限、注册信息、角色分配等,确保系统权限和账户管理的安全性和规范性。
系统管理(轮播图管理):管理员能够上传、删除或更新商城首页的轮播图,方便展示促销活动或新商品信息,提升用户体验和商城的营销效果。
通知公告管理:管理员可以发布或修改商城的通知公告,及时向用户传达重要消息或促销活动,确保用户获得最新的商城信息和优惠活动。
资源管理(新闻资讯、资讯分类):管理员可以管理平台上的新闻资讯内容及其分类,更新与童装行业相关的新闻、文章或产品推荐,增强商城的内容丰富性,吸引更多用户访问。
商城管理(童装商城、分类列表):管理员可以进行商品管理,包括添加、编辑或删除童装商品,并对商品进行分类管理,确保商城商品的丰富性与条理性。
订单管理(订单列表、订单配送、订单售后):管理员负责处理用户订单,包括查看订单详情、管理订单配送状态、处理售后服务请求,确保订单的高效履行与用户满意度。
(二)用户功能分析:
首页:用户可以通过首页浏览商城推荐商品、促销活动、新闻资讯等,提供便捷的入口让用户快速找到感兴趣的商品,并提高购物的便捷性。
购物车:用户可以将选中的童装商品添加到购物车,方便管理商品清单,进行结算前的修改和确认,提升购物的灵活性和便捷性。
新闻资讯:用户可以查看平台发布的新闻资讯,了解最新的童装行业动态、产品推荐和促销活动,提升用户对商城的粘性和信息获取体验。
购物商城:用户可以浏览并购买商城内的各种童装商品,支持根据分类、价格、品牌等条件进行筛选,方便用户找到符合需求的商品。
通知公告:用户可以查看商城发布的通知公告,及时了解商城的重要消息、促销活动及其他相关内容,保持用户与商城的沟通畅通。
我的(我的订单、收货地址、收藏、评论、订单配送):在个人中心,用户可以查看自己的订单记录、管理收货地址、查看收藏商品、发布商品评论,并跟踪订单配送状态,提供完整的售后与服务体验。
系统用例分析是对网络安全法律宣传系统小程序中各个功能模块的用户需求和行为进行分析,以识别和描述不同的用户用例。通过系统用例分析,可以深入了解用户在平台上的操作流程,为系统设计和开发提供指导,并确保平台能够满足用户的需求和期望。
用户端用例图如图3-1所示。

图3-1 用户用例图
管理端用例图如图3-2所示。

图3-2 管理员用例图
1.可用性需求
系统必须具备高可用性,以确保其在各种使用场景下能够稳定运行。为满足可用性要求,系统应当具备自恢复能力和冗余机制,避免因单点故障而导致的服务中断。具体而言,系统的部署架构应支持负载均衡和集群配置,通过多个实例的协作提高整体系统的可用性。系统应提供详尽的监控与告警机制,能够实时追踪系统运行状态,及时发现潜在问题并触发自动恢复操作或通知管理员。在用户体验方面,系统需要提供清晰的错误提示信息,并能够在发生异常时通过回滚操作或其他容错机制,保证用户的操作不受到严重影响。
2.可靠性需求
可靠性要求系统在长时间运行中保持稳定,能够有效应对各种可能的故障和压力。系统设计应支持高可用的数据库架构,采用数据库主从复制、分片等技术以实现数据的可靠存储与访问。应用层应具备容错能力,在面对硬件故障、网络中断等意外情况时,能够保持系统的正常服务或在故障恢复后迅速恢复数据和业务流程。系统应具备日志记录功能,能够全面记录操作过程和异常信息,从而为问题追踪与系统优化提供数据支持。系统的可靠性还需要通过压力测试和稳定性测试来验证,确保在大规模用户访问及高并发场景下能够正常运行,不发生崩溃或数据丢失现象。
3.安全性需求
系统的安全性需求必须得到高度重视,确保系统和用户数据的保密性、完整性和可用性。为实现数据安全,系统应采用加密技术,特别是在用户认证、敏感数据传输和存储过程中,采用SSL/TLS协议进行加密通信,确保数据在传输过程中不被窃取或篡改。系统应支持用户身份验证与授权管理,采用如OAuth、JWT等安全机制防止未授权访问。访问控制应细化到资源级别,确保不同角色的用户只能访问其权限范围内的功能。为了防止恶意攻击,系统还应加强对常见攻击方式(如SQL注入、XSS攻击、CSRF攻击等)的防护,通过输入验证、输出转义、会话管理等技术措施提高系统的安全性。系统应定期进行安全审计与漏洞扫描,及时发现并修补可能的安全漏洞,保障系统的长期安全运营。
用户从“系统登录界面”开始,输入用户名和密码后,系统验证其信息是否正确。如果验证通过,则进入功能界面并进一步进入功能处理界面,最后流程结束;如果验证失败,则显示“信息错误”,用户需要重新输入。数据库支持验证过程。如图3-3所示。

图3-3程序操作流程图
-
-
- 登录流程分析
-
用户输入账号和密码后,系统首先判断账号是否正确,若不正确则提示“账号错误”;如果账号正确,则继续判断密码是否正确,若密码错误则提示“密码错误”;若账号和密码均正确,则显示“登录成功”,最后结束流程。如图3-4所示。

图3-4程序登录流程图
-
-
- 信息添加流程分析
-
系统开始后自动生成编号,用户输入数据。系统判断输入的数据是否合法,若不合法则返回重新输入;若合法,则将数据写入数据库,最后结束流程。如图3-5所示。

图3-5 信息添加流程图
-
-
- 信息删除流程分析
-
用户首先选择需要删除的记录,然后系统判断是否执行删除操作。如果用户选择不删除,则返回重新选择;如果选择删除,则更新数据库完成记录删除操作,最后结束流程。如图3-6所示。

图3-6信息删除流程图
系统采用SpringBoot 框架开发,该系统分为VIEW层、Controller层、Model层、DAO层和持久化数据存储层,VIEW层支持电脑浏览器访问系统。VIEW 层与 Controller 层紧密结合并系协同工作,共同完成前台页面的数据展示;Controller层为控制层,通过接收前端请求的参数进行业务处理,返回指定的路径或数据;Model层主要是服务层,用于业务逻辑处理;DAO 和持久化层,主要用于访问数据库和持久化数据[17]。整个系统架构如图4-1所示。

图4-1 系统架构图
通过整体功能模块设计,我们将根据需求分析的结果,将系统的功能划分为不同的模块。每个模块负责实现特定的功能,并与其他模块进行协作。我们将详细定义每个模块的输入、输出、处理逻辑和相互依赖关系。系统总体功能模块图如下图所示。系统功能结构图如图4-2所示。

图4-2 系统功能结构图
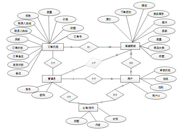
在进行数据库设计时,概念设计帮助明确系统的整体结构和需求。在这一阶段,需要确定实体、属性以及它们之间的关系,为后续的数据库表设计奠定基础。接下来,将深入探讨数据库表设计的具体细节,实现更高效的数据存储和管理。
概念设计是数据库设计的第一步,其主要目标是对系统的数据需求进行全面的理解和抽象[18]。在这一阶段,通过建立实体-关系模型(ER模型)来识别系统中的关键实体、属性及其相互关系。概念设计的输出是一个清晰的ER图,作为后续数据库表设计的基础。以下将展示系统的全局E-R图以及各个实体的属性图。
系统全局E-R图如图4-3所示。

图4-3 系统E-R图
这一阶段的重点是将概念模型转换为实际的数据库结构,包括表的创建、字段的定义及数据类型的选择。每个实体通常对应于数据库中的一张表,而实体的属性则转化为表的列[8]。以下是系统的数据库表设计展示。
表 4-1-access_token(登陆访问时长)
| 编号 | 字段名 | 类型 | 长度 | 是否非空 | 是否主键 | 注释 |
| 1 | token_id | int | 是 | 是 | 临时访问牌ID | |
| 2 | token | varchar | 64 | 否 | 否 | 临时访问牌 |
| 3 | info | text | 65535 | 否 | 否 | 信息 |
| 4 | maxage | int | 是 | 否 | 最大寿命:默认2小时 | |
| 5 | create_time | timestamp | 是 | 否 | 创建时间 | |
| 6 | update_time | timestamp | 是 | 否 | 更新时间 | |
| 7 | user_id | int | 是 | 否 | 用户编号 |
表 4-2-address(收货地址)
| 编号 | 字段名 | 类型 | 长度 | 是否非空 | 是否主键 | 注释 |
| 1 | address_id | int | 是 | 是 | 收货地址 | |
| 2 | name | varchar | 32 | 否 | 否 | 姓名 |
| 3 | phone | varchar | 13 | 否 | 否 | 手机 |
| 4 | postcode | varchar | 8 | 否 | 否 | 邮编 |
| 5 | address | varchar | 255 | 是 | 否 | 地址 |
| 6 | user_id | mediumint | 是 | 否 | 用户ID | |
| 7 | create_time | timestamp | 是 | 否 | 创建时间 | |
| 8 | update_time | timestamp | 是 | 否 | 更新时间 | |
| 9 | default | tinyint | 是 | 否 | 默认判断 |
表 4-3-article(文章)
| 编号 | 字段名 | 类型 | 长度 | 是否非空 | 是否主键 | 注释 |
| 1 | article_id | mediumint | 是 | 是 | 文章id | |
| 2 | title | varchar | 125 | 是 | 是 | 标题 |
| 3 | type | varchar | 64 | 是 | 否 | 文章分类 |
| 4 | hits | int | 是 | 否 | 点击数 | |
| 5 | praise_len | int | 是 | 否 | 点赞数 | |
| 6 | create_time | timestamp | 是 | 否 | 创建时间 | |
| 7 | update_time | timestamp | 是 | 否 | 更新时间 | |
| 8 | source | varchar | 255 | 否 | 否 | 来源 |
| 9 | url | varchar | 255 | 否 | 否 | 来源地址 |
| 10 | tag | varchar | 255 | 否 | 否 | 标签 |
| 11 | content | longtext | 4294967295 | 否 | 否 | 正文 |
| 12 | img | varchar | 255 | 否 | 否 | 封面图 |
| 13 | description | text | 65535 | 否 | 否 | 文章描述 |
表 4-4-article_type(文章分类)
| 编号 | 字段名 | 类型 | 长度 | 是否非空 | 是否主键 | 注释 |
| 1 | type_id | smallint | 是 | 是 | 分类ID | |
| 2 | display | smallint | 是 | 否 | 显示顺序 | |
| 3 | name | varchar | 16 | 是 | 否 | 分类名称 |
| 4 | father_id | smallint | 是 | 否 | 上级分类ID | |
| 5 | description | varchar | 255 | 否 | 否 | 描述 |
| 6 | icon | text | 65535 | 否 | 否 | 分类图标 |
| 7 | url | varchar | 255 | 否 | 否 | 外链地址 |
| 8 | create_time | timestamp | 是 | 否 | 创建时间 | |
| 9 | update_time | timestamp | 是 | 否 | 更新时间 |
表 4-5-auth(用户权限管理)
| 编号 | 字段名 | 类型 | 长度 | 是否非空 | 是否主键 | 注释 |
| 1 | auth_id | int | 是 | 是 | 授权ID | |
| 2 | user_group | varchar | 64 | 否 | 否 | 用户组 |
| 3 | mod_name | varchar | 64 | 否 | 否 | 模块名 |
| 4 | table_name | varchar | 64 | 否 | 否 | 表名 |
| 5 | page_title | varchar | 255 | 否 | 否 | 页面标题 |
| 6 | path | varchar | 255 | 否 | 否 | 路由路径 |
| 7 | parent | varchar | 64 | 否 | 否 | 父级菜单 |
| 8 | parent_sort | int | 是 | 否 | 父级菜单排序 | |
| 9 | position | varchar | 32 | 否 | 否 | 位置 |
| 10 | mode | varchar | 32 | 是 | 否 | 跳转方式 |
| 11 | add | tinyint | 是 | 否 | 是否可增加 | |
| 12 | del | tinyint | 是 | 否 | 是否可删除 | |
| 13 | set | tinyint | 是 | 否 | 是否可修改 | |
| 14 | get | tinyint | 是 | 否 | 是否可查看 | |
| 15 | field_add | text | 65535 | 否 | 否 | 添加字段 |
| 16 | field_set | text | 65535 | 否 | 否 | 修改字段 |
| 17 | field_get | text | 65535 | 否 | 否 | 查询字段 |
| 18 | table_nav_name | varchar | 500 | 否 | 否 | 跨表导航名称 |
| 19 | table_nav | varchar | 500 | 否 | 否 | 跨表导航 |
| 20 | option | text | 65535 | 否 | 否 | 配置 |
| 21 | create_time | timestamp | 是 | 否 | 创建时间 | |
| 22 | update_time | timestamp | 是 | 否 | 更新时间 |
表 4-6-cart(购物车)
| 编号 | 字段名 | 类型 | 长度 | 是否非空 | 是否主键 | 注释 |
| 1 | cart_id | int | 是 | 是 | 购物车ID | |
| 2 | title | varchar | 64 | 否 | 否 | 标题 |
| 3 | img | varchar | 255 | 是 | 否 | 图片 |
| 4 | user_id | int | 是 | 否 | 用户ID | |
| 5 | create_time | timestamp | 是 | 否 | 创建时间 | |
| 6 | update_time | timestamp | 是 | 否 | 更新时间 | |
| 7 | state | int | 是 | 否 | 状态:使用中,已失效 | |
| 8 | price | double | 是 | 否 | 单价 | |
| 9 | price_ago | double | 是 | 否 | 原价 | |
| 10 | price_count | double | 是 | 否 | 总价 | |
| 11 | num | int | 是 | 否 | 数量 | |
| 12 | goods_id | mediumint | 是 | 是 | 商品id | |
| 13 | type | varchar | 64 | 是 | 否 | 商品分类 |
| 14 | description | varchar | 255 | 否 | 否 | 描述 |
表 4-7-childrens_wear_mall(童装商城)
| 编号 | 字段名 | 类型 | 长度 | 是否非空 | 是否主键 | 注释 |
| 1 | childrens_wear_mall_id | int | 是 | 是 | 童装商城ID | |
| 2 | instructions_for_placing_orders | varchar | 64 | 否 | 否 | 下单须知 |
| 3 | collect_len | int | 是 | 否 | 收藏数 | |
| 4 | comment_len | int | 是 | 否 | 评论数 | |
| 5 | cart_title | varchar | 125 | 否 | 否 | 标题 |
| 6 | cart_img | text | 65535 | 否 | 否 | 封面图 |
| 7 | cart_description | varchar | 255 | 否 | 否 | 描述 |
| 8 | cart_price_ago | double | 是 | 否 | 原价 | |
| 9 | cart_price | double | 是 | 否 | 卖价 | |
| 10 | cart_inventory | int | 是 | 否 | 商品库存 | |
| 11 | cart_type | varchar | 64 | 是 | 否 | 商品分类 |
| 12 | cart_content | longtext | 4294967295 | 否 | 否 | 正文 |
| 13 | cart_img_1 | text | 65535 | 否 | 否 | 主图1 |
| 14 | cart_img_2 | text | 65535 | 否 | 否 | 主图2 |
| 15 | cart_img_3 | text | 65535 | 否 | 否 | 主图3 |
| 16 | cart_img_4 | text | 65535 | 否 | 否 | 主图4 |
| 17 | cart_img_5 | text | 65535 | 否 | 否 | 主图5 |
| 18 | create_time | datetime | 是 | 否 | 创建时间 | |
| 19 | update_time | timestamp | 是 | 否 | 更新时间 |
表 4-8-code_token(验证码)
| 编号 | 字段名 | 类型 | 长度 | 是否非空 | 是否主键 | 注释 |
| 1 | code_token_id | int | 是 | 是 | 验证码ID | |
| 2 | token | varchar | 255 | 否 | 否 | 令牌 |
| 3 | code | varchar | 255 | 否 | 否 | 验证码 |
| 4 | expire_time | timestamp | 是 | 否 | 失效时间 | |
| 5 | create_time | timestamp | 是 | 否 | 创建时间 | |
| 6 | update_time | timestamp | 是 | 否 | 更新时间 |
表 4-9-collect(收藏)
| 编号 | 字段名 | 类型 | 长度 | 是否非空 | 是否主键 | 注释 |
| 1 | collect_id | int | 是 | 是 | 收藏ID | |
| 2 | user_id | int | 是 | 是 | 收藏人ID | |
| 3 | source_table | varchar | 255 | 否 | 否 | 来源表 |
| 4 | source_field | varchar | 255 | 否 | 否 | 来源字段 |
| 5 | source_id | int | 是 | 否 | 来源ID | |
| 6 | title | varchar | 255 | 否 | 否 | 标题 |
| 7 | img | varchar | 255 | 否 | 否 | 封面 |
| 8 | create_time | timestamp | 是 | 否 | 创建时间 | |
| 9 | update_time | timestamp | 是 | 否 | 更新时间 |
表 4-10-comment(评论)
| 编号 | 字段名 | 类型 | 长度 | 是否非空 | 是否主键 | 注释 |
| 1 | comment_id | int | 是 | 是 | 评论ID | |
| 2 | user_id | int | 是 | 是 | 评论人ID | |
| 3 | reply_to_id | int | 是 | 否 | 回复评论ID | |
| 4 | content | longtext | 4294967295 | 否 | 否 | 内容 |
| 5 | nickname | varchar | 255 | 否 | 否 | 昵称 |
| 6 | avatar | varchar | 255 | 否 | 否 | 头像地址 |
| 7 | create_time | timestamp | 是 | 否 | 创建时间 | |
| 8 | update_time | timestamp | 是 | 否 | 更新时间 | |
| 9 | source_table | varchar | 255 | 否 | 否 | 来源表 |
| 10 | source_field | varchar | 255 | 否 | 否 | 来源字段 |
| 11 | source_id | int | 是 | 否 | 来源ID |
表 4-11-goods(商品信息)
| 编号 | 字段名 | 类型 | 长度 | 是否非空 | 是否主键 | 注释 |
| 1 | goods_id | mediumint | 是 | 是 | 产品ID | |
| 2 | title | varchar | 125 | 否 | 否 | 标题 |
| 3 | img | text | 65535 | 否 | 否 | 封面图:用于显示于产品列表页 |
| 4 | description | varchar | 255 | 否 | 否 | 描述 |
| 5 | price_ago | double | 是 | 否 | 原价 | |
| 6 | price | double | 是 | 否 | 卖价 | |
| 7 | sales | int | 是 | 否 | 销量 | |
| 8 | inventory | int | 是 | 否 | 商品库存 | |
| 9 | type | varchar | 64 | 是 | 否 | 商品分类 |
| 10 | hits | int | 是 | 否 | 点击量 | |
| 11 | content | longtext | 4294967295 | 否 | 否 | 正文 |
| 12 | img_1 | text | 65535 | 否 | 否 | 主图1 |
| 13 | img_2 | text | 65535 | 否 | 否 | 主图2 |
| 14 | img_3 | text | 65535 | 否 | 否 | 主图3 |
| 15 | img_4 | text | 65535 | 否 | 否 | 主图4 |
| 16 | img_5 | text | 65535 | 否 | 否 | 主图5 |
| 17 | create_time | timestamp | 是 | 否 | 创建时间 | |
| 18 | update_time | timestamp | 是 | 否 | 更新时间 | |
| 19 | customize_field | text | 65535 | 否 | 否 | 自定义字段 |
| 20 | source_table | varchar | 255 | 否 | 否 | 来源表 |
| 21 | source_field | varchar | 255 | 否 | 否 | 来源字段 |
| 22 | source_id | int | 是 | 否 | 来源ID | |
| 23 | user_id | int | 否 | 否 | 添加人 |
表 4-12-goods_type(商品类型)
| 编号 | 字段名 | 类型 | 长度 | 是否非空 | 是否主键 | 注释 |
| 1 | type_id | int | 是 | 是 | 商品分类ID | |
| 2 | father_id | smallint | 是 | 否 | 上级分类ID | |
| 3 | name | varchar | 255 | 否 | 否 | 商品名称 |
| 4 | desc | varchar | 255 | 否 | 否 | 描述 |
| 5 | icon | varchar | 255 | 否 | 否 | 图标 |
| 6 | source_table | varchar | 255 | 否 | 否 | 来源表 |
| 7 | source_field | varchar | 255 | 否 | 否 | 来源字段 |
| 8 | create_time | timestamp | 是 | 否 | 创建时间 | |
| 9 | update_time | timestamp | 是 | 否 | 更新时间 |
表 4-13-hits(用户点击)
| 编号 | 字段名 | 类型 | 长度 | 是否非空 | 是否主键 | 注释 |
| 1 | hits_id | int | 是 | 是 | 点赞ID | |
| 2 | user_id | int | 是 | 否 | 点赞人 | |
| 3 | create_time | timestamp | 是 | 否 | 创建时间 | |
| 4 | update_time | timestamp | 是 | 否 | 更新时间 | |
| 5 | source_table | varchar | 255 | 否 | 否 | 来源表 |
| 6 | source_field | varchar | 255 | 否 | 否 | 来源字段 |
| 7 | source_id | int | 是 | 否 | 来源ID |
表 4-14-logistics_delivery(物流配送)
| 编号 | 字段名 | 类型 | 长度 | 是否非空 | 是否主键 | 注释 |
| 1 | logistics_delivery_id | int | 是 | 是 | 物流配送ID | |
| 2 | order_number | varchar | 64 | 否 | 否 | 订单号 |
| 3 | product_name | varchar | 64 | 否 | 否 | 商品名称 |
| 4 | purchase_quantity | varchar | 64 | 否 | 否 | 购买数量 |
| 5 | total_transaction_amount | double | 否 | 否 | 交易总额 | |
| 6 | the_date_of_issuance | date | 否 | 否 | 发货日期 | |
| 7 | delivery_number | varchar | 30 | 否 | 否 | 配送订单 |
| 8 | ordinary_users | int | 否 | 否 | 普通用户 | |
| 9 | shipping_address | varchar | 64 | 否 | 否 | 收货地址 |
| 10 | delivery_status | varchar | 64 | 否 | 否 | 配送状态 |
| 11 | signing_status | varchar | 64 | 否 | 否 | 签收状态 |
| 12 | recommend | int | 是 | 否 | 智能推荐 | |
| 13 | contact_name | varchar | 255 | 否 | 否 | 联系人名字 |
| 14 | merchant_id | int | 否 | 否 | 商家id | |
| 15 | create_time | datetime | 是 | 否 | 创建时间 | |
| 16 | update_time | timestamp | 是 | 否 | 更新时间 |
表 4-15-notice(公告)
| 编号 | 字段名 | 类型 | 长度 | 是否非空 | 是否主键 | 注释 |
| 1 | notice_id | mediumint | 是 | 是 | 公告ID | |
| 2 | title | varchar | 125 | 是 | 否 | 标题 |
| 3 | content | longtext | 4294967295 | 否 | 否 | 正文 |
| 4 | create_time | timestamp | 是 | 否 | 创建时间 | |
| 5 | update_time | timestamp | 是 | 否 | 更新时间 |
表 4-16-order(订单)
| 编号 | 字段名 | 类型 | 长度 | 是否非空 | 是否主键 | 注释 |
| 1 | order_id | int | 是 | 是 | 订单ID | |
| 2 | order_number | varchar | 64 | 否 | 否 | 订单号 |
| 3 | goods_id | mediumint | 是 | 是 | 商品ID | |
| 4 | title | varchar | 255 | 否 | 否 | 商品标题 |
| 5 | img | varchar | 255 | 否 | 否 | 商品图片 |
| 6 | price | double | 是 | 否 | 价格 | |
| 7 | price_ago | double | 是 | 否 | 原价 | |
| 8 | num | int | 是 | 否 | 数量 | |
| 9 | price_count | double | 是 | 否 | 总价 | |
| 10 | norms | varchar | 255 | 否 | 否 | 规格 |
| 11 | type | varchar | 64 | 是 | 否 | 商品分类 |
| 12 | contact_name | varchar | 32 | 否 | 否 | 联系人姓名 |
| 13 | contact_email | varchar | 125 | 否 | 否 | 联系人邮箱 |
| 14 | contact_phone | varchar | 11 | 否 | 否 | 联系人手机 |
| 15 | contact_address | varchar | 255 | 否 | 否 | 收件地址 |
| 16 | postal_code | varchar | 9 | 否 | 否 | 邮政编码 |
| 17 | user_id | int | 是 | 否 | 买家ID | |
| 18 | merchant_id | mediumint | 是 | 否 | 商家ID | |
| 19 | create_time | timestamp | 是 | 否 | 创建时间 | |
| 20 | update_time | timestamp | 是 | 否 | 更新时间 | |
| 21 | description | varchar | 255 | 否 | 否 | 描述 |
| 22 | state | varchar | 16 | 是 | 否 | 订单状态:待付款,待发货,待签收,已签收,待退款,已退款,已拒绝,已完成 |
| 23 | remark | text | 65535 | 否 | 否 | 订单备注 |
| 24 | delivery_state | varchar | 16 | 否 | 否 | 发货状态:未配送,已配送 |
| 25 | vip_discount | double | 否 | 否 | 折扣 |
表 4-17-order_after_sale(订单售后)
| 编号 | 字段名 | 类型 | 长度 | 是否非空 | 是否主键 | 注释 |
| 1 | order_after_sale_id | int | 是 | 是 | 订单售后ID | |
| 2 | order_id | int | 是 | 否 | 订单ID | |
| 3 | order_number | varchar | 64 | 否 | 否 | 订单号 |
| 4 | goods_id | mediumint | 是 | 否 | 商品id | |
| 5 | title | varchar | 255 | 否 | 否 | 商品标题 |
| 6 | price | double | 是 | 否 | 价格 | |
| 7 | price_ago | double | 是 | 否 | 原价 | |
| 8 | num | int | 是 | 否 | 数量 | |
| 9 | price_count | double | 是 | 否 | 总价 | |
| 10 | user_id | int | 是 | 否 | 买家ID | |
| 11 | merchant_id | mediumint | 是 | 否 | 商家ID | |
| 12 | state | varchar | 16 | 是 | 否 | 订单状态:待付款,待发货,待签收,已签收,待退款,已退款,已拒绝,已完成 |
| 13 | after_state | varchar | 16 | 否 | 否 | 售后状态:未审核,未通过,已通过 |
| 14 | after_state_reply | varchar | 255 | 否 | 否 | 售后回复 |
| 15 | type | varchar | 255 | 否 | 否 | 售后类型 |
| 16 | content_desc | varchar | 255 | 否 | 否 | 售后内容 |
| 17 | imgs | varchar | 1000 | 否 | 否 | 售后凭证 |
| 18 | create_time | timestamp | 是 | 否 | 创建时间 | |
| 19 | update_time | timestamp | 是 | 否 | 更新时间 |
表 4-18-ordinary_user(普通用户)
| 编号 | 字段名 | 类型 | 长度 | 是否非空 | 是否主键 | 注释 |
| 1 | ordinary_user_id | int | 是 | 是 | 普通用户ID | |
| 2 | user_name | varchar | 64 | 否 | 否 | 用户姓名 |
| 3 | user_gender | varchar | 64 | 否 | 否 | 用户性别 |
| 4 | users_mobile_phone | varchar | 16 | 否 | 否 | 用户手机 |
| 5 | examine_state | varchar | 16 | 是 | 否 | 审核状态 |
| 6 | user_id | int | 是 | 否 | 用户ID | |
| 7 | create_time | datetime | 是 | 否 | 创建时间 | |
| 8 | update_time | timestamp | 是 | 否 | 更新时间 |
表 4-19-praise(点赞)
| 编号 | 字段名 | 类型 | 长度 | 是否非空 | 是否主键 | 注释 |
| 1 | praise_id | int | 是 | 是 | 点赞ID | |
| 2 | user_id | int | 是 | 是 | 点赞人 | |
| 3 | create_time | timestamp | 是 | 否 | 创建时间 | |
| 4 | update_time | timestamp | 是 | 否 | 更新时间 | |
| 5 | source_table | varchar | 255 | 否 | 否 | 来源表 |
| 6 | source_field | varchar | 255 | 否 | 否 | 来源字段 |
| 7 | source_id | int | 是 | 否 | 来源ID | |
| 8 | status | tinyint | 是 | 否 | 点赞状态:1为点赞,0已取消 |
表 4-20-slides(轮播图)
| 编号 | 字段名 | 类型 | 长度 | 是否非空 | 是否主键 | 注释 |
| 1 | slides_id | int | 是 | 是 | 轮播图ID | |
| 2 | title | varchar | 64 | 否 | 否 | 标题 |
| 3 | content | varchar | 255 | 否 | 否 | 内容 |
| 4 | url | varchar | 255 | 否 | 否 | 链接 |
| 5 | img | varchar | 255 | 否 | 否 | 轮播图 |
| 6 | hits | int | 是 | 否 | 点击量 | |
| 7 | create_time | timestamp | 是 | 否 | 创建时间 | |
| 8 | update_time | timestamp | 是 | 否 | 更新时间 |
表 4-21-upload(文件上传)
| 编号 | 字段名 | 类型 | 长度 | 是否非空 | 是否主键 | 注释 |
| 1 | upload_id | int | 是 | 是 | 上传ID | |
| 2 | name | varchar | 64 | 否 | 否 | 文件名 |
| 3 | path | varchar | 255 | 否 | 否 | 访问路径 |
| 4 | file | varchar | 255 | 否 | 否 | 文件路径 |
| 5 | display | varchar | 255 | 否 | 否 | 显示顺序 |
| 6 | father_id | int | 否 | 否 | 父级ID | |
| 7 | dir | varchar | 255 | 否 | 否 | 文件夹 |
| 8 | type | varchar | 32 | 否 | 否 | 文件类型 |
表 4-22-user(用户账户)
| 编号 | 字段名 | 类型 | 长度 | 是否非空 | 是否主键 | 注释 |
| 1 | user_id | int | 是 | 是 | 用户ID | |
| 2 | state | smallint | 是 | 否 | 账户状态:(1可用|2异常|3已冻结|4已注销) | |
| 3 | user_group | varchar | 32 | 否 | 否 | 所在用户组 |
| 4 | login_time | timestamp | 是 | 否 | 上次登录时间 | |
| 5 | phone | varchar | 11 | 否 | 否 | 手机号码 |
| 6 | phone_state | smallint | 是 | 否 | 手机认证:(0未认证|1审核中|2已认证) | |
| 7 | username | varchar | 16 | 是 | 否 | 用户名 |
| 8 | nickname | varchar | 16 | 否 | 否 | 昵称 |
| 9 | password | varchar | 64 | 是 | 否 | 密码 |
| 10 | | varchar | 64 | 否 | 否 | 邮箱 |
| 11 | email_state | smallint | 是 | 否 | 邮箱认证:(0未认证|1审核中|2已认证) | |
| 12 | avatar | varchar | 255 | 否 | 否 | 头像地址 |
| 13 | open_id | varchar | 255 | 否 | 否 | 针对获取用户信息字段 |
| 14 | create_time | timestamp | 是 | 否 | 创建时间 |
表 4-23-user_group(用户组)
| 编号 | 字段名 | 类型 | 长度 | 是否非空 | 是否主键 | 注释 |
| 1 | group_id | mediumint | 是 | 是 | 用户组ID | |
| 2 | display | smallint | 是 | 否 | 显示顺序 | |
| 3 | name | varchar | 16 | 是 | 否 | 名称 |
| 4 | description | varchar | 255 | 否 | 否 | 描述 |
| 5 | source_table | varchar | 255 | 否 | 否 | 来源表 |
| 6 | source_field | varchar | 255 | 否 | 否 | 来源字段 |
| 7 | source_id | int | 是 | 否 | 来源ID | |
| 8 | register | smallint | 否 | 否 | 注册位置 | |
| 9 | create_time | timestamp | 是 | 否 | 创建时间 | |
| 10 | update_time | timestamp | 是 | 否 | 更新时间 |
用户需通过注册功能创建个人账号,填写必要的个人信息(如用户名、密码、联系方式等),并完成邮箱或手机验证码验证。注册后,用户可以通过输入账号和密码进行登录,进入系统主页。注册登录如图5-1、5-2所示。

图5-1 用户注册界面图

图5-2 用户登录界面图
用户可以查看平台发布的新闻资讯,了解最新的童装行业动态、产品推荐和促销活动,提升用户对商城的粘性和信息获取体验。如图5-3所示

图5-3新闻资讯界面图
用户可以浏览并购买商城内的各种童装商品,支持根据分类、价格、品牌等条件进行筛选,方便用户找到符合需求的商品。购买商城界面如图5-4所示。

5-4购买商城界面图
-
-
- 我的购物车
-
用户在浏览商品时,点击“加入购物车”将商品添加至购物车。进入购物车页面,可修改商品数量、删除商品或选择商品进行结算。点击“结算”进入订单确认流程。我的购物车管理界面如图5-5所示。

图5-5我的购物车界面
在个人中心,用户可以查看自己的订单记录、管理收货地址、查看收藏商品、发布商品评论,并跟踪订单配送状态,提供完整的售后与服务体验。我的界面如图5-6所示。

图5-6我的界面图
管理员通过后台首页可以快速查看商城的整体运营情况,包括订单数量、销售数据、用户活动等关键指标,帮助管理员及时了解系统运行状况,做出调整和优化决策。后台首页界面如图5-7所示。

图5-7 后台首页界面图
管理员可以管理平台上的所有用户信息,包括普通用户和管理员的账户权限、注册信息、角色分配等,确保系统权限和账户管理的安全性和规范性。系统用户管理界面如图5-8所示。

图5-8 系统用户管理界面图
管理员可以管理平台上的新闻资讯内容及其分类,更新与童装行业相关的新闻、文章或产品推荐,增强商城的内容丰富性,吸引更多用户访问。资源管理界面如图5-9所示。

图5-9资源管理界面图
管理员能够上传、删除或更新商城首页的轮播图,方便展示促销活动或新商品信息,提升用户体验和商城的营销效果。系统管理界面如图5-10所示。

图5-10系统管理界面图
管理员可以发布或修改商城的通知公告,及时向用户传达重要消息或促销活动,确保用户获得最新的商城信息和优惠活动。通知公告界面如图5-11所示。

图5-11 通知公告管理界面图
管理员负责处理用户订单,包括查看订单详情、管理订单配送状态、处理售后服务请求,确保订单的高效履行与用户满意度。商城管理界面如图5-12所示。

图5-12 商城管理界面图
测试的主要目的是确保系统的功能和性能满足预期的需求,同时识别和修复潜在的缺陷。通过系统测试,可以验证各个功能模块的正确性和稳定性,确保系统在不同使用场景下的表现符合设计要求。测试目的包括确认系统功能的完整性、验证数据处理的准确性、评估系统的性能和安全性。测试还可以提高用户满意度,保证用户在使用系统时获得流畅和可靠的体验。通过全面的测试,可以降低后期维护成本,减少系统上线后出现故障的风险,从而保障系统的长期稳定运行。
在本系统中,测试方法主要依赖于测试用例的设计与执行。测试用例是根据系统需求文档编写的,覆盖所有功能模块及其边界情况。每个测试用例包含输入数据、预期结果和实际结果的对比,以验证系统的功能是否按预期工作。
常见的测试用例包括功能测试用例、边界测试用例和异常测试用例[9]。功能测试用例针对系统的各项功能进行验证;边界测试用例则侧重于输入数据的边界条件,验证系统在极端情况下是否能够稳定运行;异常测试用例则用于验证系统在处理错误输入或异常情况时的反应。本文选择功能测试用例进行系统测试。
在测试执行过程中,记录每个用例的执行结果,并根据实际结果与预期结果的对比,判断系统是否存在缺陷。通过系统化的测试用例执行,可以有效提高测试的覆盖率和效率,为系统的最终上线提供保障。
表6-1管理员功能测试用例表
| 功能 | 测试项 | 测试步骤 | 预期结果 | 实际结果 |
| 商品管理功能 | 添加商品 | 1. 登录后台管理系统<br>2. 进入商品管理模块<br>3. 点击“添加商品”按钮<br>4. 填写商品信息(如名称、价格、分类、库存等)并保存 | 新商品成功添加至商品列表,显示在前端商城中,信息完整且准确 | 新商品已成功添加并显示在商品列表中,前端商城显示正确 |
| 订单管理功能 | 查看订单详情 | 1. 登录后台管理系统<br>2. 进入订单管理模块<br>3. 点击某个订单的“查看详情”按钮<br>4. 检查订单信息是否完整,包含商品、数量、价格、状态等 | 订单详情正确显示,包括商品、数量、价格、订单状态等信息 | 订单详情正确显示,所有信息完整且准确 |
| 通知公告管理 | 发布通知公告 | 1. 登录后台管理系统<br>2. 进入通知公告管理模块<br>3. 点击“发布公告”按钮<br>4. 输入公告内容并保存<br>5. 检查公告是否成功发布并显示 | 公告成功发布并显示在前端用户页面的通知公告模块中 | 公告已成功发布并显示在前端用户页面的通知公告模块中 |
| 轮播图管理 | 更新轮播图 | 1. 登录后台管理系统<br>2. 进入轮播图管理模块<br>3. 点击“上传图片”按钮<br>4. 选择并上传新的轮播图图片<br>5. 确认轮播图更新 | 新上传的轮播图成功显示在前端首页的轮播图区域,并且能够轮播切换 | 新轮播图已成功上传并显示在前端首页的轮播图区域,轮播功能正常 |
| 订单配送管理 | 更新订单配送状态 | 1. 登录后台管理系统<br>2. 进入订单管理模块<br>3. 找到待处理的订单并点击“更新配送状态”<br>4. 更新配送状态并保存 | 配送状态更新成功,并在用户的订单页面显示最新的配送状态 | 配送状态已成功更新,并在用户的订单页面显示最新配送信息 |
表6-2用户功能测试用例表
| 功能 | 测试项 | 测试步骤 | 预期结果 | 实际结果 |
| 购物车功能 | 添加商品到购物车 | 1. 打开商城首页<br>2. 选择一款商品<br>3. 点击“加入购物车”按钮<br>4. 确认商品已添加至购物车 | 商品成功添加至购物车,购物车图标更新并显示正确的商品数量 | 商品已成功添加至购物车,购物车图标更新显示数量正确 |
| 订单管理功能 | 查看订单详情 | 1. 进入“我的订单”页面<br>2. 点击某个订单的“查看详情”按钮<br>3. 检查订单中的商品、数量、价格等信息 | 订单详情正确显示,包括商品、数量、价格等信息 | 订单详情正确显示,所有信息完整且准确 |
| 商品筛选功能 | 按价格筛选商品 | 1. 进入商城首页<br>2. 选择价格筛选条件(如“价格从低到高”)<br>3. 检查商品展示列表是否按照价格排序 | 商品按照选择的价格排序显示 | 商品展示列表按照选择的价格排序正确 |
| 收货地址管理 | 修改收货地址 | 1. 进入“我的”页面<br>2. 点击“收货地址”<br>3. 修改现有地址并保存<br>4. 检查新地址是否成功更新 | 收货地址成功修改,并显示最新的地址信息 | 收货地址已成功修改并显示最新地址信息 |
| 订单配送跟踪 | 跟踪订单配送状态 | 1. 进入“我的订单”页面<br>2. 选择一个已发货的订单<br>3. 点击查看配送状态<br>4. 检查配送信息 | 配送状态正确显示,包括运输公司、物流单号和预计送达时间 | 配送状态正确显示,信息准确及时 |
经过对用户和管理员功能的全面测试,系统表现出较高的稳定性和准确性。在用户功能方面,购物车、订单管理、商品筛选、收货地址管理等功能均能正常运行,所有操作均能按预期实现,用户体验流畅,数据更新及时准确。管理员功能方面,商品管理、订单管理、通知公告发布、轮播图更新以及订单配送状态的管理均能正常执行,系统能高效处理新增商品、订单更新和公告发布等任务,后台管理操作简便且数据准确无误。总体而言,系统的主要功能符合预期要求,各项操作顺利完成,确保了用户和管理员的高效使用体验。
本文设计并实现了基于微信小程序的童装商城系统,旨在为用户提供便捷的在线购物体验,并帮助商家提升管理效率。通过微信小程序作为前端平台,系统实现了商品展示、购物车、订单管理、支付功能等核心模块,满足了消费者便捷购物的需求。管理员则可以通过后台管理系统进行商品管理、订单处理、公告发布、轮播图更新等操作,提升了商城的运营效率和管理水平。系统采用Spring Boot框架作为后端技术,结合MySQL数据库进行数据存储,保证了系统的高效性和稳定性。经过功能测试,系统能够稳定运行,各项功能均能按预期执行,提供了一个高效、便捷、安全的线上购物平台。该系统的实现为童装行业的电子商务发展提供了有效的技术支持,具有较好的实际应用价值和市场前景。
- 尹应荆.JAVA编程语言在计算机软件开发中的应用[J].石河子科技,2023,(05):45-47.
- 贾琴.Java编程语言的应用策略分析[J].集成电路应用,2024,41(10):84-85.DOI:10.19339/j.issn.1674-2583.2024.10.034.
- 黄清欣,邹军华,段龙.基于微信小程序的学生成绩管理系统的设计与实现[J].电脑知识与技术,2024,20(35):44-46.DOI:10.14004/j.cnki.ckt.2024.1800.
- 季波,杨艳婷,李司航,等.基于微信小程序的汽车智能刷题系统的设计与实现[J].科技与创新,2021,(14):143-144.DOI:10.15913/j.cnki.kjycx.2021.14.057
- 王志亮,纪松波.基于SpringBoot的Web前端与数据库的接口设计[J].工业控制计算机,2023,36(03):51-53.
- 熊永平.基于SpringBoot框架应用开发技术的分析与研究[J].电脑知识与技术,2021,15(36):76-77.
- 李艳杰.MySQL数据库下存储过程的综合运用研究[J].现代信息科技,2023,7(11):80-82+88.
- 马艳艳,吴晓光.计算机软件与数据库的设计策略分析[J].电子技术,2024,53(05):104-105.
- 李俊萌.计算机软件测试技术与开发应用策略分析[J].信息记录材料,2023,24(03):50-52.
- 张强志,郑庆,黄志芳,等.校园学习生活小助手微信小程序的设计与实现[J].电脑知识与技术,2025,21(07):61-63.DOI:10.14004/j.cnki.ckt.2025.0322.
- Zeng D ,Zhou T ,Li S .Improving the Efficiency of Teaching Management in Universities: Research on Notification Dissemination Mode Based on Wechat Mini Program[J].Journal of Higher Education Teaching,2025,2(1):
- Chen R ,Xie H ,Duan S , et al.The catch-up growth follow-up management system use and need for the parents of premature infants after discharge based on a WeChat mini program: A cross-sectional survey in China.[J].Medicine,2024,103(50):e40883.
- Wang Q ,Zhang K ,Zhang X , et al.WeChat mini-program, a preliminary applied study of the gestational blood glucose management model for pregnant women with gestational diabetes mellitus.[J].Diabetes research and clinical practice,2024,219111943.
- He H ,Ye G ,Li K , et al.Research on the Design of WeChat Applet of Persimmon Dye Culture from The Perspective of Scenario Construction[J].Journal of Innovation and Development,2024,9(1):43-50.
- 傅悦.场景理论下周村古商城文化价值提升研究[D].山东理工大学,2024.DOI:10.27276/d.cnki.gsdgc.2024.000059.
- 王培培.基于SpringBoot的网上商城管理系统设计与实现[J].现代计算机,2024,30(07):117-120.
- 余磊.高校政府采购网上商城采购信息化管理模式的优化与实践探索——以淮北师范大学为例[J].招标采购管理,2023,(12):59-62.
- 潘涛,王柳,董冉冉.基于Vue.js框架的网上商城管理系统的设计与实现[J].科技与创新,2023,(13):8-10.DOI:10.15913/j.cnki.kjycx.2023.13.003.
- 王子彤.浅谈豫园商城的保护性建筑的物业管理[J].上海商业,2022,(08):28-30.
- 柳萌.社区优选商城系统设计与实现[D].青岛科技大学,2022.DOI:10.27264/d.cnki.gqdhc.2022.001248.
- 朱琨日.高性能智能商城系统架构设计与实现[D].桂林电子科技大学,2022.DOI:10.27049/d.cnki.ggldc.2022.000395.
- 刘世超,金属批发商城后台管理系统.内蒙古自治区,阿拉善盟创客科技有限公司,2022-06-21.
- 龙凤,线上商城后台管理系统V1.0.重庆市,家无忧(重庆)网络科技有限公司,2022-04-26.
- 甘肃:政府采购网上商城省内运营推广即将完成[J].中国政府采购,2022,(02):8.
在本项目的实施过程中,我得到了许多同学的无私帮助和支持,对此我深感感激。首先,我要衷心感谢我的指导老师,老师在项目初期给予了我宝贵的建议,并在整个过程中提供了细致的指导。老师的专业知识和严谨态度一直激励着我,在遇到困难时帮助我保持信心,勇敢面对挑战。每次的讨论和交流让我对项目有了更深的理解,也解决了许多技术上的难题。
我还要特别感谢参与用户测试的同学们。你们的反馈和建议为系统的优化提供了宝贵的参考,帮助我们更好地理解用户需求并加以改进。正是因为有了你们的参与,平台才能不断完善并提升用户体验。
同样,我要感谢所有在项目过程中给予我支持的同学。你们的理解、鼓励和帮助让我始终保持积极的心态。在遇到困难时,想到你们的支持,总能让我重新振作,继续前行。
此外,我还要感谢在我职业成长过程中提供帮助的每一位同学。通过与大家的交流,我受益匪浅,拓宽了视野,增强了继续前进的动力。
项目的完成离不开大家的共同支持和协作,它不仅是我个人努力的成果,也是我们共同努力的结果。再次感谢所有关心和帮助过我的同学们,期待未来能够继续携手并进,共同创造更多的价值与成就。
附录
系统核心代码设计
用户注册
注册页UserController.java,传入user对象,并将"user_id"、 "state"、 "user_group"、"login_time"、"phone"、"phone_state"、 "username"、"nickname"、"password"、"email"、"email_state"、"avatar"、"create_time"输入,重点是 "username"、"nickname"、"password"必须输入,通过获取username,数据库查询是否有该用户,如果存在,则提示“用户已存在”,否则执行将UserId置为空(数据库表中该字段已设置自动递增),代码如图所示。

注册核心代码图
用户登录
登录页,首先传入"username"、"email"、"phone"、"password",用户可通过用户名、邮箱、手机号进行登陆,通过判断resultList来确定查询结果,然后执行查询用户组UserGroup,用户组里面不存在,依然报“用户不存在”,执行完以上代码,最后涉及到用户带有“审核”的,会查询examine_state(用户的审核状态),数据库表user_group中含有source_table和source_field进行查询,以上步骤完成,对输入的密码进行存储Token到数据库,匹对账号和密码,数据库中的AccessToken为令牌,用于身份认证,代码如图所示。

用户登录核心代码图
修改密码
修改密码,通过请求data,获取旧密码,并将新密码重新赋值,期间都是需要通过加密,代码如图所示。

修改密码核心代码图
修改数据
修改一个数据,原理与add基本一致,不同点在于通过readConfig()读取关键字,以及通过readQuery()获取URL后面?指定位置的标识,转成Map对象后,执行update操作,同样通过拼接的sql语句执行,执行过程读取query,toWhereSql()语句完成数据库操作,body为修改对象的值,代码如图所示。

修改数据核心代码图
删除数据
删除一条数据,通过readQuery(),获取URL后面的对象地址,删除FROM具体的table,query删除查询FindConfig语句,代码如图示。

删除数据核心代码图
获取列表
通过请求的参数获取列表数据,代码如图所示。

图获取列表核心代码图
图片上传
通过请求的参数获取列表数据,代码如图所示。

图片上传核心代码图
免费领取项目源码,请关注❥点赞收藏并私信博主,谢谢~
3281

被折叠的 条评论
为什么被折叠?



