摘要
随着信息技术的快速发展,健康管理领域对数字化服务的需求日益增长。当前健康管理主要依赖人工记录和分析,存在效率低、数据易丢失、信息共享困难等问题。系统采用Vue作为前端框架,SpringBoot作为后端框架,MySQL作为数据库。系统功能包括用户端的健康问卷、健康资讯、营养饮食、运动健身和健康科普模块,支持搜索、筛选、排序等操作。工作人员端提供健康档案、健康报告、饮食建议和运动健身的管理功能。管理员端负责系统用户管理及各模块数据的增删改查。系统通过数字化手段提升了健康管理的效率和准确性。
关键词:健康管理;SpringBoot;Vue
With the rapid development of information technology, there is an increasing demand for digital services in the field of health management. At present, health management mainly relies on manual recording and analysis, which has problems such as low efficiency, easy data loss, and difficult information sharing. The system uses Vue as the front-end framework, SpringBoot as the back-end framework, and MySQL as the database. The functions of the system include the user's health questionnaire, health information, nutritional diet, sports and fitness, and health science popularization modules, which support search, filtering, sorting and other operations. The staff portal provides health records, health reports, dietary recommendations, and exercise and fitness management functions. The administrator is responsible for the management of system users and the addition, deletion, modification and query of data of each module. The system improves the efficiency and accuracy of health management through digital means.
Key words: health management; SpringBoot; Vue
目录
健康管理长期依赖人工记录和纸质档案,信息存储和检索效率较低。用户健康数据分散,难以形成系统化分析,导致健康干预措施缺乏针对性。医疗机构和健康管理机构在提供健康建议时,往往依赖经验判断,缺乏实时数据支持。个人健康信息的更新与共享存在滞后性,影响健康管理的连续性和有效性。计算机技术的发展推动健康管理向数字化、智能化转型,数据整合与分析能力显著提升,为个性化健康管理提供可能。社会对健康管理的需求日益增长,传统方式难以满足高效、精准的健康服务要求。
本系统优化健康管理流程,提高数据处理的准确性和效率。系统整合用户健康信息,实现健康数据的集中存储和快速检索,减少人工操作误差。健康档案的数字化管理增强数据的可追溯性,便于长期跟踪用户健康状况。健康资讯、饮食建议和运动方案的标准化管理提升服务的科学性和规范性。系统支持个性化健康干预,帮助用户制定合理的生活习惯调整计划。工作人员通过系统高效管理健康报告和健康建议,提高服务响应速度。管理员可全面监控系统运行,确保数据安全和业务流畅。系统的应用推动健康管理行业向智能化、便捷化方向发展,提升整体健康服务水平。
国内健康管理系统的研究近年来呈现快速发展趋势,涵盖医疗、工业、能源等多个领域。吴天星等(2025)提出基于大语言模型的重大慢病健康管理信息系统,整合慢病基础知识与健康管理指导原则,利用检索增强生成技术提升个性化建议的精确性[1]。该系统针对中国饮食习惯和文化背景优化,在健康管理对话中表现优于通用大语言模型。闫开(2025)开发选煤设备智能健康管理系统,通过状态监测、故障诊断与预警技术优化设备维护流程,实现从定期检修到状态检修的转变[2]。该系统降低维护成本,提高选煤设备运行效率。高杰等(2025)研究城市轨道交通变压器健康管理系统,结合温度与振动监测技术,实现变压器运行状态的实时评估与早期故障预警[3]。硅橡胶干式变压器的应用进一步提升了能效与安全性。田纪龙(2025)探讨人工智能在新能源发电设备健康管理中的应用,利用机器学习技术分析故障数据,优化故障预测与健康状态评估方法[4]。上述研究显示,国内健康管理系统正朝着智能化、精准化方向发展,但跨领域数据整合与标准化仍需加强。
国外健康管理系统的研究注重可持续性与跨学科整合。Santosh Marahatta等(2025)研究保护性农业与氮管理对土壤健康的影响,通过田间试验分析免耕与残茬保留对作物产量的提升作用[5]。该研究为农业健康管理提供数据支持,强调优化资源利用的重要性。Johanes Mandowa等(2025)设计职业安全与健康管理系统模型,针对津巴布韦制造业的防护设备供应问题提出改进方案。该系统通过问卷与评估矩阵收集数据,优化安全管理流程。国际玉米小麦改良中心(CIMMYT)与国际干旱地区农业研究中心(ICARDA)的合作研究进一步推动农业健康管理的技术创新[6]。国外研究显示,健康管理系统在农业与工业领域的应用已取得显著进展,但区域性差异与实施成本仍是主要挑战。
SpringBoot框架是一种基于Java语言的开源框架,旨在简化Spring应用程序的初始搭建和开发过程。该框架通过提供默认配置和自动装配机制,减少了开发者在配置方面的负担,使得开发者能够快速构建独立的、生产级别的Spring应用程序[7]。SpringBoot内嵌了Tomcat、Jetty等Servlet容器,无需额外部署WAR文件,可直接通过运行JAR包启动应用。SpringBoot还提供了丰富的Starter依赖,这些依赖模块能够自动集成常用的第三方库,如Spring Data、Spring Security等,极大地简化了依赖管理和项目构建的复杂性。通过SpringBoot Actuator,开发者可以方便地监控和管理应用程序的运行状态,获取健康检查、指标收集等信息。
SpringBoot框架支持RESTful API的开发,能够快速构建基于HTTP协议的Web服务。其核心思想是约定优于配置,通过默认配置和自动化机制,减少了XML配置文件的编写需求[8]。SpringBoot还支持多种数据访问技术,如JDBC、JPA、MyBatis等,能够与各种数据库进行无缝集成。SpringBoot的配置文件支持YAML和Properties格式,开发者可以根据需求灵活配置应用程序的行为。SpringBoot的自动配置机制基于条件注解实现,能够根据类路径下的依赖自动启用或禁用某些功能模块。SpringBoot还提供了对测试的全面支持,开发者可以通过JUnit、Mockito等工具进行单元测试和集成测试,确保代码的可靠性和稳定性。
Vue技术是一种用于构建用户界面的渐进式JavaScript框架,其核心库专注于视图层的开发[9]。Vue采用组件化的开发模式,允许开发者将界面拆分为多个可复用的组件,每个组件包含自己的模板、逻辑和样式。Vue的模板语法基于HTML,通过指令和插值表达式实现数据与DOM元素的绑定。Vue支持双向数据绑定,当数据发生变化时,视图会自动更新,反之亦然。Vue还提供了计算属性和侦听器,用于处理复杂的逻辑和数据变化响应。Vue的响应式系统是其核心特性之一,通过Object.defineProperty或Proxy实现数据的劫持和监听,确保数据变化能够及时反映到视图上。
Vue框架支持单文件组件(SFC),将模板、脚本和样式封装在一个文件中,提高了代码的可维护性和可读性[10]。Vue还提供了丰富的生命周期钩子函数,开发者可以在组件的不同阶段执行特定的操作,如数据初始化、DOM操作等。Vue的路由功能通过Vue Router实现,支持动态路由、嵌套路由和路由守卫等功能,能够构建单页面应用(SPA)。Vue的状态管理通过Vuex实现,Vuex是一个专为Vue设计的状态管理库,采用集中式存储管理应用的所有组件的状态,并通过严格的规则确保状态变更的可预测性。Vue还支持服务端渲染(SSR),通过Nuxt.js等框架能够提升应用的性能和SEO效果。Vue的生态系统丰富,拥有大量的第三方插件和工具,能够满足不同场景下的开发需求。
B/S框架是一种基于浏览器和服务器架构的软件设计模式,其核心思想是将应用程序的主要逻辑和数据处理放在服务器端,而客户端仅负责展示和用户交互。B/S框架通过HTTP协议实现客户端与服务器之间的通信,客户端通常通过浏览器访问服务器提供的Web页面[11]。B/S框架的优势在于客户端的零安装和跨平台特性,用户只需通过浏览器即可访问应用,无需安装额外的软件。B/S框架通常采用MVC(Model-View-Controller)设计模式,将应用分为模型、视图和控制器三层,模型负责数据处理,视图负责界面展示,控制器负责业务逻辑的调度[12]。
MySQL数据库是一种关系型数据库管理系统(RDBMS),采用结构化查询语言(SQL)进行数据的操作和管理。MySQL支持多种存储引擎,如InnoDB、MyISAM等,每种存储引擎具有不同的特性和适用场景[13]。InnoDB是MySQL的默认存储引擎,支持事务处理、行级锁定和外键约束,适用于高并发和数据一致性要求较高的场景。MyISAM存储引擎不支持事务处理,但具有较高的查询性能,适用于读多写少的场景。MySQL数据库采用表结构存储数据,表由行和列组成,每行代表一条记录,每列代表一个字段。MySQL支持多种数据类型,如整数、浮点数、字符串、日期时间等,能够满足不同数据类型的存储需求。
UML用例图是一种用于描述系统功能需求的图形化建模工具,主要用于展示系统与外部用户(参与者)之间的交互关系。用例图通过参与者、用例以及它们之间的关联关系,直观地表示系统的功能模块及其使用场景。参与者代表与系统交互的外部实体,用例则代表系统提供的具体功能。接下来将对系统按照角色模块进行需求分析。
用户可以进行健康问卷搜索和答题,健康资讯搜索、筛选、排序和点赞,营养饮食关键字搜索、饮食分类和排序,运动健身关键字搜索、运动分类和排序,健康科普关键字搜索和排序。用户用例图如图3-1所示。

图3-1 用户用例图
工作人员可以对健康档案、健康报告、饮食建议和运动健身进行增删改查。工作人员用例图如图3-2所示。

图3-2 工作人员用例图
管理员可以对系统用户进行增删改查,同时对健康档案、健康报告、饮食建议、运动健康进行管理。管理员用例图如图3-3所示。

图3-3 管理员用例图
1. 可用性
系统应具备高可用性,用户在任何时间都能顺畅访问。系统的正常运行时间应达到99.9%以上,用户不会因系统故障而影响操作体验。用户界面设计应简洁明了,降低操作复杂性。
2. 可靠性
系统需要具备高可靠性,在故障发生时能够快速恢复。数据应定期备份,在意外情况下不丢失。系统应具备故障检测机制,自动识别并处理潜在问题。
3. 安全性
系统应实现严格的安全控制,保护用户数据的隐私和完整性。用户信息应加密存储,传输过程中的数据也需采用加密协议,防止数据泄露。系统应具备权限管理功能,不同用户只能访问相应的数据和功能。
4. 可扩展性
系统设计应具备良好的可扩展性,模块化设计使得新功能可以方便地集成,系统能够支持更高的用户负载而无需重构基础架构。
5. 性能
系统的响应时间应控制在合理范围内,通常不超过2秒。
SpringBoot系统基于Java语言开发,兼容主流操作系统与数据库,具备跨平台特性。系统采用分层架构设计,支持模块化开发与分布式部署,满足高并发场景需求。SpringBoot框架提供自动化配置机制与内嵌服务器,简化部署流程,降低环境依赖性。现有开源社区提供稳定技术支持,第三方组件库覆盖身份认证、数据加密、消息队列等核心功能,开发周期可控。
系统具备直观友好的用户界面,支持简便的导航和功能访问,极大地提升了用户的使用体验。系统提供了自定义的工作流程和角色权限管理,使不同层级的用户能够快速上手,完成各自的任务。。
系统所使用的软件为开源技术,降低了使用费用,同时硬件成本较低,使得整体初始投入相对合理,具备较高性价比。因此,系统在经济上是完全可行的。
系统采用SpringBoot 框架开发,该系统分为VIEW层、Controller层、Model层、DAO层和持久化数据存储层,VIEW层支持电脑浏览器访问系统。VIEW 层与 Controller 层紧密结合并系协同工作,共同完成前台页面的数据展示;Controller层为控制层,通过接收前端请求的参数进行业务处理,返回指定的路径或数据;Model层主要是服务层,用于业务逻辑处理;DAO 和持久化层,主要用于访问数据库和持久化数据[17]。整个系统架构如图4-1所示。

图4-1 系统架构图
-
- 系统总体流程设计
- 健康问卷答题流程
- 系统总体流程设计
用户登录系统后进入问卷模块,系统从数据库加载可用问卷列表。用户选择特定问卷后,前端通过REST API请求问卷题目数据。后端SpringBoot控制器接收请求,调用Service层查询MySQL数据库中的问卷题目。题目数据以JSON格式返回前端,Vue组件动态渲染问卷表单。用户填写完成后提交答案,前端将答案数据封装为DTO对象,通过POST请求发送到后端。后端验证数据完整性后存入MySQL的答案表中,并返回操作结果给前端显示。如图4-2所示。

图4-2健康问卷答题流程图
-
-
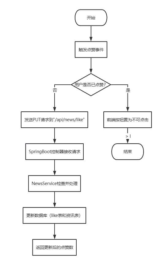
- 健康资讯点赞流程
-
用户浏览资讯列表时,点击某条资讯的点赞按钮。Vue组件触发点击事件,通过axios发送PUT请求到"/api/news/like"端点,携带资讯ID和用户ID。SpringBoot控制器接收请求,调用NewsService处理。Service层首先检查用户是否已点赞,若未点赞则在MySQL的like表中新增记录,并更新资讯表的点赞数。使用@Transactional确保数据一致性。最后返回更新后的点赞数,前端动态更新界面显示。为防止重复点赞,前端按钮状态会立即变为不可点击。如图4-3所示。

图4-3健康资讯点赞流程图
-
-
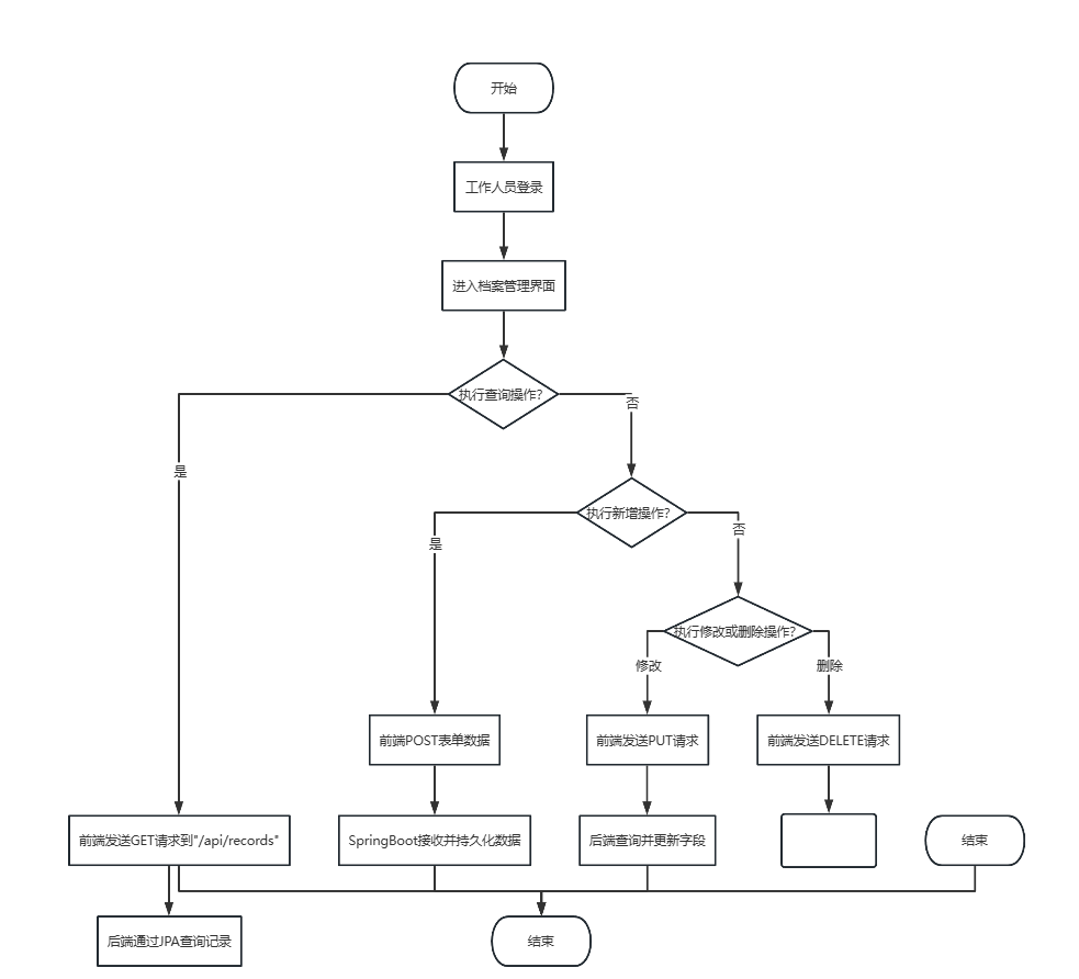
- 健康档案管理流程
-
工作人员登录后进入档案管理界面。查询时,前端发送GET请求到"/api/records",后端通过JPA的Repository接口从MySQL查询记录。新增档案时,前端表单数据经校验后POST到后端,SpringBoot使用@Entity对象接收并调用save()方法持久化。修改操作通过PUT请求发送更新数据,后端先查询再更新对应字段。删除操作发送DELETE请求,后端执行deleteById()。所有操作都经过Spring Security权限校验,确保只有工作人员角色可访问。如图4-4所示。

图4-4健康档案管理流程图
-
-
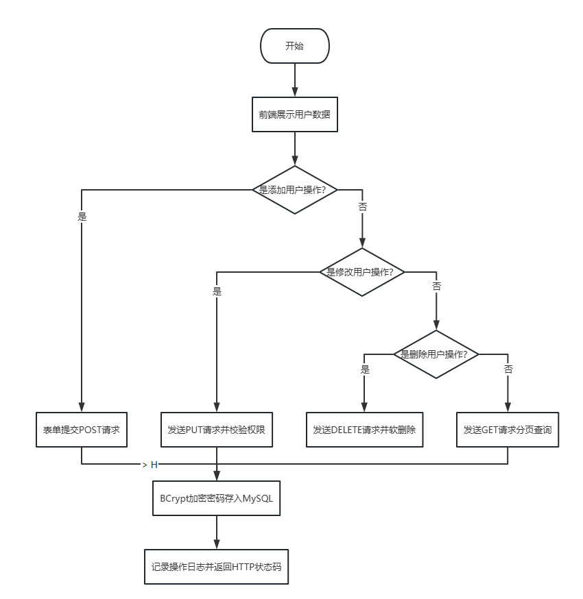
- 系统用户管理流程
-
管理员在用户管理界面操作。前端使用Vue表格展示用户数据,通过GET"/api/users"获取。添加用户时,表单提交POST请求,后端使用BCrypt加密密码后存入MySQL。修改用户时,PUT请求携带更新数据,后端校验权限后更新。删除用户发送DELETE请求,后端先检查关联数据再执行软删除。查询支持分页,前端传递page和size参数,后端使用Pageable处理。每次操作都记录操作日志,并返回适当的HTTP状态码给前端。如图4-5所示。

图4-5系统用户管理流程图
本健康管理系统提供多角色功能模块:普通用户可进行健康问卷的搜索与答题,获取健康资讯并支持搜索、筛选、排序和点赞操作,查询营养饮食和运动健身信息(均支持关键字搜索、分类查看和排序),以及浏览可搜索排序的健康科普内容。工作人员具备专业管理功能,包括对健康档案、健康报告、饮食建议和运动健身方案的全方位增删改查管理。管理员拥有最高权限,除具备工作人员所有管理功能外,还额外负责系统用户的账户管理(增删改查)。系统采用分层权限设计,通过Vue前端实现用户交互,SpringBoot后端处理业务逻辑,MySQL数据库存储各类健康数据,实现了从个人健康管理到专业健康服务的完整功能闭环,满足不同用户群体的健康管理需求。系统功能结构图如图4-6所示。

图4-6系统功能结构图
在进行数据库设计时,概念设计帮助明确系统的整体结构和需求。在这一阶段,需要确定实体、属性以及它们之间的关系,为后续的数据库表设计奠定基础。接下来,将深入探讨数据库表设计的具体细节,实现更高效的数据存储和管理。
概念设计是数据库设计的第一步,其主要目标是对系统的数据需求进行全面的理解和抽象。在这一阶段,通过建立实体-关系模型(ER模型)来识别系统中的关键实体、属性及其相互关系。概念设计的输出是一个清晰的ER图,作为后续数据库表设计的基础。以下将展示系统的全局E-R图以及各个实体的属性图。
系统全局E-R图如图4-7所示。

图4-7系统E-R图
饮食建议实体图如图4-8所示。

图4-8 饮食建议实体图
健康档案实体图如图4-9所示。

图4-9 健康档案实体图
营养饮食实体图如图4-10所示。

图4-10 营养饮食实体图
普通用户实体图如图4-11所示。

图4-11 普通用户实体图
运动健身实体图如图4-12所示。

图4-12 运动健身实体图
工作人员实体图如图4-13所示。

图4-13 工作人员实体图
这一阶段的重点是将概念模型转换为实际的数据库结构,包括表的创建、字段的定义及数据类型的选择。每个实体通常对应于数据库中的一张表,而实体的属性则转化为表的列。以下是系统的数据库表设计展示。
表 4-1 饮食建议
| 编号 | 字段名 | 类型 | 长度 | 是否非空 | 是否主键 | 注释 |
| 1 | dietary_recommendations_id | int | 是 | 是 | 饮食建议ID | |
| 2 | ordinary_user | int | 否 | 否 | 普通用户 | |
| 3 | user_name | varchar | 64 | 否 | 否 | 用户姓名 |
| 4 | user_gender | varchar | 64 | 否 | 否 | 用户性别 |
| 5 | user_age | varchar | 64 | 否 | 否 | 用户年龄 |
| 6 | user_blood_pressure | varchar | 64 | 否 | 否 | 用户血压 |
| 7 | user_heart_rate | varchar | 64 | 否 | 否 | 用户心率 |
| 8 | user_blood_glucose | varchar | 64 | 否 | 否 | 用户血糖 |
| 9 | health_score | double | 否 | 否 | 健康评分 | |
| 10 | suggested_content | text | 65535 | 否 | 否 | 建议内容 |
| 11 | create_time | datetime | 是 | 否 | 创建时间 | |
| 12 | update_time | timestamp | 是 | 否 | 更新时间 | |
| 13 | source_table | varchar | 255 | 否 | 否 | 来源表 |
| 14 | source_id | int | 否 | 否 | 来源ID | |
| 15 | source_user_id | int | 否 | 否 | 来源用户 |
表 4-2 健康档案
| 编号 | 字段名 | 类型 | 长度 | 是否非空 | 是否主键 | 注释 |
| 1 | health_archives_id | int | 是 | 是 | 健康档案ID | |
| 2 | ordinary_user | int | 否 | 否 | 普通用户 | |
| 3 | user_name | varchar | 64 | 否 | 否 | 用户姓名 |
| 4 | user_gender | varchar | 64 | 否 | 否 | 用户性别 |
| 5 | user_age | varchar | 64 | 否 | 否 | 用户年龄 |
| 6 | file_time | date | 否 | 否 | 档案时间 | |
| 7 | user_blood_pressure | varchar | 64 | 否 | 否 | 用户血压 |
| 8 | user_heart_rate | varchar | 64 | 否 | 否 | 用户心率 |
| 9 | user_blood_glucose | varchar | 64 | 否 | 否 | 用户血糖 |
| 10 | physical_condition | text | 65535 | 否 | 否 | 身体状况 |
| 11 | health_report_limit_times | int | 是 | 否 | 添加报告限制次数 | |
| 12 | create_time | datetime | 是 | 否 | 创建时间 | |
| 13 | update_time | timestamp | 是 | 否 | 更新时间 |
表 4-3 营养饮食
| 编号 | 字段名 | 类型 | 长度 | 是否非空 | 是否主键 | 注释 |
| 1 | nutrition_diet_id | int | 是 | 是 | 营养饮食ID | |
| 2 | diet_title | varchar | 64 | 否 | 否 | 饮食标题 |
| 3 | diet_classification | varchar | 64 | 否 | 否 | 饮食分类 |
| 4 | food_taste | varchar | 64 | 否 | 否 | 饮食口味 |
| 5 | nutritional_content | varchar | 64 | 否 | 否 | 营养内容 |
| 6 | precautions | text | 65535 | 否 | 否 | 注意事项 |
| 7 | cover_image | varchar | 255 | 否 | 否 | 封面图片 |
| 8 | diet_details | longtext | 4294967295 | 否 | 否 | 饮食详情 |
| 9 | hits | int | 是 | 否 | 点击数 | |
| 10 | collect_len | int | 是 | 否 | 收藏数 | |
| 11 | recommend | int | 是 | 否 | 智能推荐 | |
| 12 | create_time | datetime | 是 | 否 | 创建时间 | |
| 13 | update_time | timestamp | 是 | 否 | 更新时间 |
表 4-4 普通用户
| 编号 | 字段名 | 类型 | 长度 | 是否非空 | 是否主键 | 注释 |
| 1 | ordinary_user_id | int | 是 | 是 | 普通用户ID | |
| 2 | user_name | varchar | 64 | 否 | 否 | 用户姓名 |
| 3 | user_gender | varchar | 64 | 否 | 否 | 用户性别 |
| 4 | user_age | varchar | 64 | 否 | 否 | 用户年龄 |
| 5 | examine_state | varchar | 16 | 是 | 否 | 审核状态 |
| 6 | user_id | int | 是 | 否 | 用户ID | |
| 7 | create_time | datetime | 是 | 否 | 创建时间 | |
| 8 | update_time | timestamp | 是 | 否 | 更新时间 |
表 4-5 运动健身
| 编号 | 字段名 | 类型 | 长度 | 是否非空 | 是否主键 | 注释 |
| 1 | sports_fitness_id | int | 是 | 是 | 运动健身ID | |
| 2 | campaign_name | varchar | 64 | 否 | 否 | 运动名称 |
| 3 | movement_classification | varchar | 64 | 否 | 否 | 运动分类 |
| 4 | suggested_duration | varchar | 64 | 否 | 否 | 建议时长 |
| 5 | purpose_of_exercise | varchar | 64 | 否 | 否 | 运动目的 |
| 6 | purpose_of_improvement | varchar | 64 | 否 | 否 | 改善目的 |
| 7 | cover_image | varchar | 255 | 否 | 否 | 封面图片 |
| 8 | sports_details | longtext | 4294967295 | 否 | 否 | 运动详情 |
| 9 | hits | int | 是 | 否 | 点击数 | |
| 10 | praise_len | int | 是 | 否 | 点赞数 | |
| 11 | collect_len | int | 是 | 否 | 收藏数 | |
| 12 | comment_len | int | 是 | 否 | 评论数 | |
| 13 | recommend | int | 是 | 否 | 智能推荐 | |
| 14 | create_time | datetime | 是 | 否 | 创建时间 | |
| 15 | update_time | timestamp | 是 | 否 | 更新时间 |
表 4-6 工作人员
| 编号 | 字段名 | 类型 | 长度 | 是否非空 | 是否主键 | 注释 |
| 1 | staff_id | int | 是 | 是 | 工作人员ID | |
| 2 | name_of_personnel | varchar | 64 | 否 | 否 | 人员姓名 |
| 3 | gender_of_staff | varchar | 64 | 否 | 否 | 人员性别 |
| 4 | age_of_personnel | varchar | 64 | 否 | 否 | 人员年龄 |
| 5 | examine_state | varchar | 16 | 是 | 否 | 审核状态 |
| 6 | user_id | int | 是 | 否 | 用户ID | |
| 7 | create_time | datetime | 是 | 否 | 创建时间 | |
| 8 | update_time | timestamp | 是 | 否 | 更新时间 |
健康问卷模块允许用户通过搜索框输入关键词查找相关问卷。用户选择问卷后进入答题界面,系统自动加载题目并显示答题进度。答题完成后提交,系统即时显示答题结果和健康建议。健康问卷界面如图5-1所示。

图5-1 健康问卷界面
健康资讯模块提供搜索框供用户输入关键词查询资讯。用户可通过下拉菜单选择分类筛选资讯,并按照发布时间或热度排序。每条资讯下方设有点赞按钮,点击后系统实时更新点赞数。健康资讯界面如图5-2所示。

图5-2 健康资讯界面
营养饮食模块支持用户输入食物名称进行搜索。左侧导航栏显示饮食分类,用户点击分类查看对应饮食列表。列表可按热度或更新时间排序,点击饮食卡片查看详细营养信息和制作方法。营养饮食界面如图5-3所示。

图5-3 营养饮食界面
运动健身模块提供运动名称关键词搜索功能。用户可通过运动分类快速查找目标运动,列表支持按推荐指数排序。每个运动方案包含详细动作说明和训练时长建议。运动健身界面如图5-4所示。

图5-4 运动健身界面
健康科普模块设置搜索框供用户查询科普文章。文章列表按发布时间倒序排列,用户点击标题进入详情页阅读全文。页面底部显示相关推荐文章链接。健康科普界面如图5-5所示。

图5-5 健康科普界面
健康档案管理模块为工作人员提供档案查询功能,输入用户姓名可快速检索。工作人员可新建档案,填写用户基本信息及健康数据。已有档案支持编辑和删除操作。健康档案管理界面如图5-6所示。

图5-6 健康档案管理界面
健康报告管理模块显示用户提交的健康报告列表。工作人员点击报告查看详情,可修改报告状态或添加备注。支持按日期范围和用户ID筛选报告。健康报告管理界面如图5-7所示。

图5-7 健康报告管理界面
饮食建议管理模块允许工作人员查看历史建议记录。通过表单可创建新建议,选择目标用户并填写建议内容。建议提交后自动关联用户档案。饮食建议管理界面如图5-8所示。

图5-8 饮食建议管理界面
运动健身管理模块展示运动方案列表。工作人员可添加新方案,填写运动名称、分类和详细说明。现有方案支持编辑和下线操作。运动健身管理界面如图5-9所示。

图5-9 运动健身管理界面
系统用户管理模块供管理员查看所有用户账户。管理员可通过搜索框查找特定用户,进行账户启用/禁用操作。支持批量导出用户数据。系统用户管理界面如图5-10所示。

图5-10 系统用户管理界面
健康档案管理模块提供按用户姓名、ID或创建时间的多条件筛选功能。管理员点击"新建档案"按钮录入用户健康数据,包括血压、血糖等指标。支持批量导出档案数据和单条记录删除。健康档案管理界面如图5-11所示。

图5-11 健康档案管理界面
饮食建议管理模块包含建议列表和新建表单两个主要区域。管理员选择目标用户后,输入个性化饮食方案及注意事项。支持按用户ID或建议日期筛选历史建议记录。饮食建议管理界面如图5-12所示。

图5-12 饮食建议管理界面
运动健身管理模块提供运动方案的分类管理功能。管理员上传运动视频和图文说明,设置适合人群和难度等级。方案发布前可预览效果,已发布方案支持内容修订。运动健身管理界面如图5-13所示。

图5-13 运动健身管理界面
测试的主要目的是确保系统的功能和性能满足预期的需求,同时识别和修复潜在的缺陷。通过系统测试,可以验证各个功能模块的正确性和稳定性,确保系统在不同使用场景下的表现符合设计要求。测试目的包括确认系统功能的完整性、验证数据处理的准确性、评估系统的性能和安全性。测试还可以提高用户满意度,保证用户在使用系统时获得流畅和可靠的体验。通过全面的测试,可以降低后期维护成本,减少系统上线后出现故障的风险,从而保障系统的长期稳定运行。
在本系统中,测试方法主要依赖于测试用例的设计与执行。测试用例是根据系统需求文档编写的,覆盖所有功能模块及其边界情况。每个测试用例包含输入数据、预期结果和实际结果的对比,以验证系统的功能是否按预期工作。
常见的测试用例包括功能测试用例、边界测试用例和异常测试用例。功能测试用例针对系统的各项功能进行验证;边界测试用例则侧重于输入数据的边界条件,验证系统在极端情况下是否能够稳定运行;异常测试用例则用于验证系统在处理错误输入或异常情况时的反应。本文选择功能测试用例进行系统测试。
在测试执行过程中,记录每个用例的执行结果,并根据实际结果与预期结果的对比,判断系统是否存在缺陷。通过系统化的测试用例执行,可以有效提高测试的覆盖率和效率,为系统的最终上线提供保障。
健康档案管理功能测试用例表是用来验证管理员对用户健康档案的增删改查操作是否正常。健康档案管理测试用例表如表6-1所示。
表6-1 健康档案管理测试用例表
| 测试项 | 测试用例 | 预期结果 | 结论 |
| 健康档案管理功能测试 | 1. 登录管理员账号\n2. 点击"新建档案"按钮\n3. 填写用户基本信息及健康数据\n4. 点击"保存"按钮 | 系统提示"档案创建成功",新增记录显示在档案列表中 | 与预期结果一致 |
| 健康档案管理功能测试 | 1. 在搜索框输入已存在的用户姓名\n2. 点击"搜索"按钮 | 系统显示匹配的用户健康档案记录 | 与预期结果一致 |
| 健康档案管理功能测试 | 1. 选中一条档案记录\n2. 点击"编辑"按钮\n3. 修改血压数据\n4. 点击"保存"按钮 | 系统提示"修改成功",列表中显示更新后的数据 | 与预期结果一致 |
| 健康档案管理功能测试 | 1. 选中一条档案记录\n2. 点击"删除"按钮\n3. 确认删除操作 | 系统提示"删除成功",该记录从列表中消失 | 与预期结果一致 |
健康报告管理功能测试用例表是用来验证管理员对用户健康报告的审核和管理功能是否正常。健康报告管理测试用例表如表6-2所示。
表6-2 健康报告管理测试用例表
| 测试项 | 测试用例 | 预期结果 | 结论 |
| 健康报告管理功能测试 | 1. 登录管理员账号\n2. 点击"报告管理"菜单\n3. 选择日期范围筛选报告 | 系统显示指定日期范围内的所有健康报告 | 与预期结果一致 |
| 健康报告管理功能测试 | 1. 打开一份待审核报告\n2. 查看报告详细内容\n3. 填写审核意见\n4. 点击"通过"按钮 | 系统提示"审核完成",报告状态变更为"已审核" | 与预期结果一致 |
饮食建议管理功能测试用例表是用来验证管理员为用户制定饮食建议的功能是否正常。饮食建议管理测试用例表如表6-3所示。
表6-3 饮食建议管理测试用例表
| 测试项 | 测试用例 | 预期结果 | 结论 |
| 饮食建议管理功能测试 | 1. 登录管理员账号\n2. 点击"新建建议"按钮\n3. 选择目标用户\n4. 填写建议内容\n5. 点击"提交"按钮 | 系统提示"建议创建成功",该建议关联到相应用户 | 与预期结果一致 |
| 饮食建议管理功能测试 | 1. 在搜索框输入用户ID\n2. 点击"搜索"按钮 | 系统显示该用户的所有饮食建议记录 | 与预期结果一致 |
运动健身管理功能测试用例表是用来验证管理员对运动方案的管理功能是否正常。运动健身管理测试用例表如表6-4所示。
表6-4 运动健身管理测试用例表
| 测试项 | 测试用例 | 预期结果 | 结论 |
| 运动健身管理功能测试 | 1. 登录管理员账号\n2. 点击"新增方案"按钮\n3. 填写运动信息\n4. 上传教学视频\n5. 点击"发布"按钮 | 系统提示"发布成功",新方案显示在运动列表中 | 与预期结果一致 |
| 运动健身管理功能测试 | 1. 选择一个运动方案\n2. 点击"编辑"按钮\n3. 修改难度等级\n4. 点击"保存"按钮 | 系统提示"修改成功",方案信息更新 | 与预期结果一致 |
系统用户管理功能测试用例表是用来验证管理员对系统用户账号的管理功能是否正常。系统用户管理测试用例表如表6-5所示。
表6-5 系统用户管理测试用例表
| 测试项 | 测试用例 | 预期结果 | 结论 |
| 系统用户管理功能测试 | 1. 登录管理员账号\n2. 点击"新增用户"按钮\n3. 填写用户信息\n4. 设置权限角色\n5. 点击"保存"按钮 | 系统提示"用户创建成功",新用户显示在用户列表中 | 与预期结果一致 |
| 系统用户管理功能测试 | 1. 搜索一个用户账号\n2. 点击"禁用"按钮\n3. 确认操作 | 系统提示"操作成功",该用户状态变更为"禁用" | 与预期结果一致 |
健康问卷功能测试用例表是用来验证用户完成健康问卷的流程是否正常。健康问卷测试用例表如表6-6所示。
表6-6 健康问卷测试用例表
| 测试项 | 测试用例 | 预期结果 | 结论 |
| 健康问卷功能测试 | 1. 登录用户账号\n2. 选择一份健康问卷\n3. 逐题作答\n4. 点击"提交"按钮 | 系统显示问卷结果分析报告 | 与预期结果一致 |
| 健康问卷功能测试 | 1. 在问卷搜索框输入关键词\n2. 点击"搜索"按钮 | 系统显示匹配的问卷列表 | 与预期结果一致 |
通过对测试用例的全面执行,测试结果表明系统能够正确完成预期功能,满足设计需求。各项功能用例包括登录、注册、数据查询、信息管理等均通过验证,测试结果与设计目标一致,系统操作逻辑清晰,数据处理准确无误。测试未发现重大缺陷,符合部署标准。
本文详细阐述了基于SpringBoot的健康管理系统的设计与实现过程。系统采用Vue+SpringBoot+MySQL技术栈,构建了包含用户端、工作人员端和管理员端的完整功能体系。用户端实现了健康问卷、健康资讯、营养饮食、运动健身和健康科普五大功能模块,支持搜索、筛选、排序等交互操作;工作人员端提供健康档案、健康报告、饮食建议和运动健身的管理功能;管理员端则具备系统用户管理及各模块数据的全面管理权限。通过清晰的UML用例图和详细的数据库表结构设计,系统实现了从需求分析到技术实现的完整闭环。测试环节针对六大核心功能制定了全面的测试用例,验证了系统各项功能的正确性和稳定性,为后续系统上线运行提供了质量保障。
该健康管理系统通过数字化手段有效解决了传统健康管理中存在的信息分散、效率低下等问题。系统设计充分考虑了不同用户角色的操作需求,用户界面友好,业务流程清晰。技术实现上采用前后端分离架构,保证了系统的可扩展性和维护性。数据库设计规范合理,各表之间关联明确,为系统数据处理提供了坚实基础。测试结果表明系统各项功能均能达到预期目标,能够满足用户健康管理、工作人员业务处理和管理员系统维护的多层次需求。未来可考虑引入大数据分析和人工智能技术,进一步提升系统的智能化水平和个性化服务能力,为用户提供更精准的健康管理方案。
- 吴天星,曹旭东,毕胜,等.基于大语言模型的重大慢病健康管理信息系统构建[J/OL].计算机研究与发展,1-16[2025-03-31].http://kns.cnki.net/kcms/detail/11.1777.TP.20250127.0926.008.html.
- 闫开.选煤设备智能健康管理系统开发与应用[J].能源与环保,2025,47(01):219-224.DOI:10.19389/j.cnki.1003-0506.2025.01.034.
- 高杰,李鲲鹏,林珊,等.新型城市轨道交通变压器及健康管理研究[J].科技创新与应用,2025,15(03):116-119.DOI:10.19981/j.CN23-1581/G3.2025.03.027.
- 田纪龙.智能技术在新能源发电设备故障诊断与健康管理系统中的应用[J].电子技术,2025,54(01):294-295.
- Marahatta S ,Sah K S ,McDonald A , et al.Improving soil health and crop productivity through conservation agriculture and nitrogen management in rice-mustard-maize systems[J].Field Crops Research,2025,325109825-109825.
- Mandowa J ,Matsa M M ,Jerie S .A context based model for improved implementation of occupational safety and health management systems in mutare manufacturing industry, Zimbabwe[J].SN Social Sciences,2025,5(4):33-33.
- 王志亮,纪松波.基于SpringBoot的Web前端与数据库的接口设计[J].工业控制计算机,2023,36(03):51-53.
- 熊永平.基于SpringBoot框架应用开发技术的分析与研究[J].电脑知识与技术,2021,15(36):76-77.
- 赵媛.基于Vue的Web系统前端性能优化分析[J].电脑编程技巧与维护,2024,(09):44-46.
- 秦冬.浅析Vue框架在前端开发中的应用[J].信息与电脑(理论版),2024,36(13):61-63.
- 刘江涛,王亮亮,吴庆茹,等.基于B/S模式的铁路勘测设计案例信息化管理系统设计与实现[J].铁路计算机应用,2021,30(03):32-35.
- 张丹丹,李弘.基于B/S架构的办公管理系统设计与开发[J].铁路通信信号工程技术,2024,21(09):44-48+106.
- 李艳杰.MySQL数据库下存储过程的综合运用研究[J].现代信息科技,2023,7(11):80-82+88.
- 陈倩怡,何军.Vue+Springboot+MyBatis技术应用解析[J].电脑编程技巧与维护,2020,(01):14-15+28.
- 周晓玉,崔文超.基于Web技术的数据库应用系统设计[J].信息与电脑(理论版),2023,35(09):189-191.
- 马艳艳,吴晓光.计算机软件与数据库的设计策略分析[J].电子技术,2024,53(05):104-105.
- 李俊萌.计算机软件测试技术与开发应用策略分析[J].信息记录材料,2023,24(03):50-52.
在本项目的实施过程中,许多人给予了我无私的支持和帮助,令我深感感谢。
我要衷心感谢我的指导老师。不仅在项目的初期提供了宝贵的建议,还在整个过程中给予了我细致入微的指导。专业知识和严谨态度始终激励着我,让我在遇到困难时能够保持信心,继续前行。每一次的讨论都让我对项目有了更深刻的理解,帮助我克服了许多技术难题。
我也要感谢参与用户测试的同学们。你们的反馈和建议为我们系统的优化提供了重要的参考,帮助我们更好地理解用户需求。正是因为有了你们的参与,我们才能够不断改进,提升系统的用户体验。感谢所有支持我的家人和朋友。你们的理解与鼓励让我在项目的紧张时刻始终能够保持积极的心态,成为我前进的动力。每当我遇到挑战时,想到你们的支持,我就能够重新振作,继续努力。最后,我要感谢所有在我职业发展过程中给予帮助的人。每一次的交流与分享都让我受益匪浅,拓宽了我的视野,让我在这条道路上走得更加坚定。
项目的完成不仅是我个人努力的结果,更是许多人共同支持与协作的成果。在此,我再次向所有关心和支持我的人表达衷心的感谢。希望未来我们能够继续携手,共同创造更多的价值和成就。
免费领取项目源码,请关注❥点赞收藏并私信博主,谢谢~
SpringBoot健康管理系统设计

被折叠的 条评论
为什么被折叠?



