目 录
摘 要 1
1 绪论 3
1.1选题背景与意义 3
1.2开发现状 3
1.3系统开发技术的特色 4
2 相关技术介绍 5
2.1 Java语言 5
2.2 Spring Boot框架 5
2.3 HTML前端技术 5
2.4 B/S结构 5
2.5 MySQL数据库 5
3 系统分析 7
3.1可行性分析 7
3.1.1 技术可行性分析 7
3.1.2 经济可行性分析 7
3.1.3 法律可行性分析 7
3.2功能性分析 7
3.3非功能性分析 8
3.4系统用例分析 9
3.5系统业务流程分析 10
3.6本章小结 11
4 天赐温泉酒店人事信息平台构建构建总体设计 12
4.1系统功能模块设计 12
4.1.1整体功能模块设计 12
4.2数据库设计 12
4.2.1 数据库概念结构设计 13
4.2.2 数据库逻辑结构设计 13
4.3本章小结 26
5 天赐温泉酒店人事信息平台构建构建详细设计与实现 28
5.1用户功能模块 28
5.1.1 前用户注册界面 28
5.1.2 用户登录界面 29
5.1.3酒店资讯界面 31
5.1.4培训信息界面 32
5.1.5招聘信息界面 32
5.1.6个人中心界面 33
5.2后台管理功能模块 34
5.2.1系统用户界面 34
5.2.2 员工信息管理界面 34
5.2.3 培训信息管理界面 35
5.2.4简历信息管理 35
5.2.5系统管理界面 36
5.2.6资源管理界面 36
6 系统测试 38
5.1 系统测试用例 38
5.2 系统测试结果 39
结论 40
参考文献 41
致 谢 43
摘 要
随着互联网和数字媒体的快速发展,酒店作为一种受欢迎的娱乐形式,已成为人们日常生活中不可或缺的一部分。然而,随着酒店产业的蓬勃发展,用户面临了海量的酒店选择和信息过载的问题。在这种情况下,设计一个高效准确的天赐温泉酒店人事信息平台构建变得至关重要。
本论文探讨了天赐温泉酒店构建人事信息平台的重要性及其实施路径,旨在通过现代化的信息技术提升酒店的人力资源管理效率和服务质量。本文分析了该系统研究的背景、作用和意义,包括酒店产业的快速增长和用户对个性化推荐的需求。然后对系统的各项功能需求进行了详细分析,并探讨了可能遇到的技术问题。接下来介绍了设计系统所需的技术软件和设计思想,包括SpringBoot框架、B/S(Browser/Server)结构、MySQL数据库和Java语言等。
最后,详细介绍了如何设计和实现天赐温泉酒店人事信息平台构建,并进行了系统的部署和运行。通过本论文的研究,旨在证明系统的必要性和技术可行性,并为相关领域的研究提供参考和指导。
关键词:Java;SpringBoot框架;天赐温泉酒店人事信息平台构建;MySQL
Abstract
With the rapid development of the Internet and digital media, hotels, as a popular form of entertainment, have become an indispensable part of people's daily lives. However, with the booming hotel industry, users are faced with massive hotel choices and information overload. In this case, it is very important to design an efficient and accurate personnel information platform for Tianci Hot Spring Hotel.
This paper discusses the importance of building a personnel information platform and its implementation path of Tianci Hot Spring Hotel, aiming to improve the efficiency of human resource management and service quality of the hotel through modern information technology. This paper analyzes the background, role and significance of the system research, including the rapid growth of the hotel industry and the user's demand for personalized recommendations. Then, the functional requirements of the system were analyzed in detail, and the technical problems that might be encountered were discussed. Next, the technical software and design ideas required to design the system are introduced, including the SpringBoot framework, B/S (Browser/Server) structure, MySQL database, and Java language.
Finally, how to design and implement the construction of the personnel information platform of Tianci Hot Spring Hotel was introduced in detail, and the deployment and operation of the system were carried out. Through the research of this dissertation, it aims to prove the necessity and technical feasibility of the system, and provide reference and guidance for research in related fields.
Keywords: Java;SpringBoot framework; Construction of personnel information platform of Tianci Hot Spring Hotel; MySQL.
1绪论
1.1选题背景与意义
随着旅游业的快速发展和消费者对服务质量要求的不断提高,随之酒店行业面临着日益激烈的竞争。在这样的背景下,温泉酒店作为休闲度假的重要组成部分,其服务质量直接关系到顾客满意度和忠诚度。天赐温泉酒店为了提升竞争力,需要更加高效地管理其人力资源,优化员工的工作效率和服务质量。然而,传统的人事管理模式往往存在信息不透明、流程繁琐、数据分散等问题,难以满足现代酒店业快速变化的需求。
特别是在数字化转型的大趋势下,越来越多的企业开始重视信息化建设,通过构建人事信息平台来实现人力资源管理的现代化[1]。这种转变不仅有助于提高内部管理效率,还能更好地支持决策制定、促进员工发展以及增强组织的灵活性和适应性。
通过构建人事信息平台还具有重要的意义,首先可以实现人事管理流程的自动化和信息化,如招聘、培训、考勤、绩效评估等,从而大大减少人工操作,提高工作效率。其次该平台能够集中管理和分析酒店的人力资源数据,帮助管理层更准确地了解员工的能力和需求,进行合理的人力资源配置,以达到最佳的服务效果,一个完善的人事信息平台不仅可以简化员工的工作流程,还可以提供更多的自我服务选项(如查看工资单、绩效管理、培训管理等),这将显著提升员工的工作体验和满意度;再者就是通过平台上的沟通工具和资源共享功能,可以加强员工之间的交流与合作,有利于营造积极向上的企业文化和团队精神。
综上所述,研究天赐温泉酒店人事信息平台构建的构建不仅是顺应时代发展的必然选择,也是提升酒店核心竞争力的有效途径。它对于改善酒店的人力资源管理水平,进而提高整体服务质量具有重要意义。
1.2开发现状
当前快速变化的商业环境中,人力资源管理(HRM)系统[2]的数字化转型已成为众多企业提升竞争力的关键策略之一。对于类似天赐温泉酒店这样的服务型企业而言,有效的人力资源管理不仅能够优化内部流程、提高员工满意度,还能直接促进顾客体验和服务质量的提升。
在国内,随着信息技术的发展和企业管理理念的进步,越来越多的企业开始重视HRM系统的建设。然而,对于很多酒店来说,尤其是中小规模或传统的温泉酒店,其人事管理[3]系统仍然停留在较为基础的层面进行员工信息管理。这些方法存在数据更新不及时、信息共享困难、工作效率低下等问题。尽管一些大型连锁酒店已经开始采用先进的HRM软件,但整体来看,这类系统在国内的应用还不够普及,尤其是在定制化满足特定行业需求方面还有很大的发展空间。
相比之下,国外在HRM系统[4]的研究与应用上起步较早,特别是在欧美等发达国家,许多酒店已经实施了高度集成化的HRM解决方案。这些系统不仅涵盖了基本的人事管理功能,还集成了员工自助服务平台、绩效管理系统、在线培训模块等高级功能。此外,借助大数据和人工智能技术,国外的HRM系统能够提供更深入的数据分析,支持战略决策制定,并且注重员工体验和个性化服务的提升[5]。虽然国内外在HRM系统的研究和实践方面都取得了一定进展,但对于天赐温泉酒店这样特定类型的酒店而言,构建一个既符合现代技术趋势又能切实满足实际业务需求的人事信息平台仍具有重要的探索价值。这不仅是提升内部管理效率的有效途径,也是适应未来市场竞争环境的重要手段。
1.3系统开发技术的特色
(1)系统采用前后端分离的开发模式,使得前端和后端可以独立开发和维护,提高了开发效率和系统的可维护性。
(2) B/S架构系统是一种网络应用的架构模式,它将应用程序的界面展示、业务逻辑和数据处理分别放在浏览器端和服务器端进行[6]。
(3)系统采用 B/S架构:对客户端的要求较低,因为大多数计算任务都在服务器端完成。这样不仅减少了客户端硬件的需求,也降低了软件部署成本和复杂度技术,
(4)促进信息共享:通过互联网或内部网,B/S架构可以方便地实现信息资源的共享,使得不同地理位置的用户能够实时访问相同的信息和服务[7]。
(5)系统采用安全保障技术,包括用户认证、授权、数据加密等,保障了系统的安全性和用户的隐私。
这些技术特色使得基于BS模式的天赐温泉酒店人事信息平台构建构建具有高效、稳定、可靠、安全等优点,能够满足用户的需求和提高用户的体验。
2相关技术介绍
2.1 Java语言
Java[8]是一种跨平台的高级编程语言,具有广泛应用于各个领域的优势。它拥有简单易学、可靠稳定、安全性强和良好的性能等特点。在游戏资产交易平台中,Java将作为主要的后端编程语言来实现系统的核心功能。通过使用Java,我们可以实现数据的处理、业务逻辑的编写以及与前端界面的交互。同时,Java还提供了丰富的类库和开发工具,方便开发人员进行系统设计和开发。
2.2 Spring Boot框架
Spring Boot,作为Spring生态系统中一颗璀璨的明星,以其“约定优于配置”的核心理念,极大地简化了Java应用的开发、部署与管理流程。它并非是对Spring框架的颠覆,而是在其基础上进行了深度封装与优化,旨在快速搭建独立的、生产级别的Spring应用。Spring Boot通过自动配置功能,减少了大量繁琐的配置工作,让开发者能够更加专注于业务逻辑的实现。同时,它集成了众多常用库,如数据库连接池、缓存、消息队列等,为开发者提供了一站式的解决方案。此外,Spring Boot还支持多种部署方式,无论是传统的WAR包部署,还是现代的容器化部署,都能轻松应对。因此,选择Spring Boot作为游戏资产交易平台的开发框架,不仅能够提升开发效率,还能确保系统的稳定性和可维护性。
2.3 HTML前端技术
HTML(超文本标记语言)是构建WEB页面的标准标记语言[9]。它用于定义网页的结构和内容,通过标签(tag)来描述文本、图像、链接等元素。结合CSS和JavaScript,HTML可以实现丰富的用户界面和交互效果,是WEB前端开发的基础。
2.4 B/S结构
B/S(Browser/Server)结构是一种用于WEB应用程序的架构模式,用户通过浏览器与服务器进行交互。与传统的C/S(Client/Server)架构相比,B/S结构具有更好的普适性和简便性,用户无需安装客户端软件,只需通过浏览器即可访问应用,降低了维护和升级的成本。
2.5 MySQL数据库
MySQL数据库,作为开源关系型数据库管理系统的佼佼者,以其高性能、可靠性、易用性和灵活性,在全球范围内被广泛应用于各类企业级应用中。MySQL采用SQL(结构化查询语言)作为数据操作的标准语言,支持复杂的查询、数据更新、索引优化等功能,确保数据的高效存取和完整性。其强大的事务处理能力,为业务逻辑的原子性、一致性、隔离性和持久性提供了坚实保障。此外,MySQL还具备高度的可配置性和可扩展性,通过优化存储引擎、调整配置参数等手段,可以轻松应对高并发、大数据量的应用场景。在游戏资产交易平台中,MySQL作为后端数据存储的核心,不仅为系统提供了稳定可靠的数据支持,还通过其丰富的数据操作功能,助力系统实现复杂的业务逻辑和高效的数据管理。
3系统分析
3.1可行性分析
3.1.1 技术可行性分析
基于大数据分析的天赐温泉酒店人事信息平台构建构建的开发中,我们使用了MySQL数据库作为数据存储,并借助IDEA、Tomcat等开发工具来提高开发效率和便利性。MySQL作为可靠的关系型数据库管理系统,能够高效地存储和管理系统所需的各种数据。IDEA作为开发工具,提供了丰富的功能和友好的开发环境,帮助我们更好地进行代码编写和调试。Tomcat作为Java Web服务器,能够方便地部署和运行基于springboot框架的系统。
3.1.2 经济可行性分析
在开发基于大数据分析的天赐温泉酒店人事信息平台构建构建时,我们选择了一些开源免费的开发软件和技术,如IDEA开发工具、Tomcat 8.0服务器、MySQL 5.7数据库以及Photoshop图片处理软件。这些工具和技术的使用不仅提供了强大的功能和便捷的开发环境,而且还能够降低系统开发成本。通过使用IDEA进行编码和调试,Tomcat作为服务器进行部署,MySQL作为数据存储解决方案,以及Photoshop进行界面设计和图片处理,我们能够自主设计并实现校园地图导览系统。而采用开源的MySQL等技术,不仅保证了系统的稳定性和可靠性,还有效地降低了开发成本。
3.1.3 法律可行性分析
在基于大数据分析的天赐温泉酒店人事信息平台构建构建的实施过程中,需要遵守相关的法律法规和安全政策,确保酒店上架符合规定的标准和要求。因此,进行合规性评估,以确保系统在法律与政策层面的可行性。综上所述法律可行性也没有问题。
3.2功能性分析
天赐温泉酒店人事信息平台构建构建可以划分为注册用户和管理员两大部分。注册用户模块包括用户注册登录、查看系统首页信息、网站公告、最新资讯、热门酒店、酒店预告、我的账户和个人中心等功能。管理员模块包括登录、系统用户管理、酒店分类管理、热门酒店管理、酒店预告管理、系统管理、通知公告管理和资源管理等功能。
注册用户模块:
(1)注册登录:游客可以随时进入到系统中,对系统中的信息浏览,但是想要实现查询酒店预告等推荐信息,就必须有这个系统的账号,如果没有账号的话,可以注册成会员用户进行相关的操作,同时用户还可以对个人信息以及操作的信息进行管控。
(2)首页信息:天赐温泉酒店人事信息平台构建系统的首页信息包含了首页、网站公告、最新资讯、热门酒店、酒店预告等。、
(3)网站信息:用户点击“网站信息”菜单显示管理员在后台发布的所有的通知公告信息,可以查看公告详情。
(4)酒店资讯:可以按照条件进行酒店资讯的筛选或者输入关键词进行局部搜索,点击可以进入酒店资讯详细展示界面,在此界面用户可以收藏、点赞和评论。
(5)培训信息:培训信息展示丰富的培训列表信息,点开培训包括培训主题、类型、培训时间地点、培训对象、人数、培训视频等信息,进行点赞收藏评论等操作。
(6)招聘信息:用户可以浏览招聘信息并进入详细介绍页面,了解该招聘详情、包括招聘岗位、类别、招聘人数、工作地点、薪资待遇、学历要求、岗位要求等信息。用户还可以对感兴趣的岗位进行点赞或收藏操作。
(7)个人中心:用户点击我的个人中心,可以查看个人首页、员工信息、工资信息、绩效信息、观看信息、收藏及评论管理。
管理员模块
(1)后台首页:管理员在后台可以输入用户名+密码进行登录,管理员的用户名和密码直接登录进入后台首页。
(2)系统用户:可对系统用户进行管理,包括管理员和注册用户。
(3)员工信息管理:管理员可以管理员工信息列表和员工信息添加,包括员工用姓名、用户性别、出生日期、所在部门、职位名称、入职日期、教育背景、工作经历等信息
(4)工资信息管理:管理员可以管理工资信息列表所有内容,可以进行增删改查操作。
(5)绩效信息管理:管理员可以管理绩效信息列表所有内容,可以进行增删改查操作。
(6)培训信息管理:管理员可以管理培训信息列表和培训信息添加,包括培训主题、培训类型、培训时间、培训地点、培训对象、人数、视频、培训要点、培训内容等信息。
(7)观看信息管理:管理员可以管理观看信息列表所有内容,可以进行增删改查、评定操作。
(8)招聘信息管理:管理员可以管理招聘信息列表所有内容,可以进行增删改查操作。
(9)简历信息管理:管理员可以管理简历信息列表所有内容,可以点击查看删除或者下载用户上传简历信息,对用户简历进行审核等操作
(10)系统管理:管理员点击“系统管理”菜单可以对首页展示的轮播图以及敏感词进行增删改查。
(11)公告信息管理:管理员点击“网站公告”菜单可以查看到系统中的所有通知公告信息,对已经存在的通知公告,管理员可以修改,也可以添加新的通知公告或者删除通知公告。
(12)资源管理:管理员点击“资源管理”菜单能够对其下子菜单酒店资讯和资讯的分类进行增删改查。
通过以上功能划分,这个天赐温泉酒店人事信息平台构建构建可以提供给用户一个方便浏览酒店信息、收藏喜欢酒店以及参与评论的平台。管理员可以对系统进行用户管理、员工信息管理和系统内容管理等操作。这样的系统可以提升用户体验,并为管理员提供更好的管理效率。
3.3非功能性分析
基于大数据分析的天赐温泉酒店人事信息平台构建构建需要具备可靠性、可用性、性能、扩展性、安全性、隐私保护、灵活性、适应性、可维护性、可扩展性、兼容性和互操作性等非功能性特征。系统应在长时间运行中保持稳定,用户界面简洁直观;具备高效的数据处理和响应速度;采取安全措施保护用户信息;根据用户反馈调整推荐算法;方便用户进行酒店分类、搜索和排序;易于维护和管理,支持与其他系统互操作。设计和开发过程中需注重这些要求,以提供高质量、用户友好和可信赖的系统体验。
3.4系统用例分析
天赐温泉酒店人事信息平台构建构建的完整UML用例图分别是图3-1和3-2。
图2-1就是注册用户角色的用例展示。

图 3-1天赐温泉酒店人事信息平台构建构建注册用户角色用例图
图2-2就是管理员角色的用例展示。

图 3-2天赐温泉酒店人事信息平台构建构建管理员角色用例图
3.5系统业务流程分析
天赐温泉酒店人事信息平台构建构建的工作流程分为管理员权限和用户权限两部分。在管理员权限下,管理员通过系统界面登录,并进入后台系统,可以进行系统用户管理、热门酒店管理、酒店预告管理、酒店分类计管理、系统管理等操作。而在用户权限下,用户通过注册功能进行身份验证并完成注册,然后通过登录界面进行个人身份验证,进入个人后台界面,可以查看个人信息、浏览酒店资讯、收藏喜欢的酒店、进行评论等操作。管理员通过填写账户和密码登录后台系统,用户则通过注册和登录来进入个人后台界面。这些工作流程使得管理员和用户能够方便地使用系统,浏览酒店信息,并根据自己的需求进行相应的操作。具体实现中可能会有更多细节和复杂性,需要根据实际情况进行设计和开发。通过天赐温泉酒店人事信息平台构建构建的工作流程,用户可以轻松获取所需的酒店信息,管理员可以高效地管理系统数据和功能。这样的系统为用户提供了便捷的酒店浏览和选择体验,同时为酒店院和制片方提供了数据分析和管理支持。

图 3-3系统业务流程图
3.6本章小结
本章主要通过对天赐温泉酒店人事信息平台构建构建的可行性分析、功能需求分析、系统用例分析和系统流程分析,确定了该系统所需实现的功能。这些分析结果为天赐温泉酒店人事信息平台构建构建的代码实现和测试提供了标准和指导。可行性分析考虑了技术、经济和操作上的可行性,确保系统的实施可行;功能需求分析明确了系统需要实现的功能模块和具体要求;系统用例分析细化了系统功能,并定义了参与者、前置条件和基本流程;系统流程分析详细揭示了系统的运行流程和数据流动路径。这些分析结果为开发团队提供了明确的目标和指导,可以根据需求逐步实现各个功能模块,并在测试阶段验证系统是否满足预期要求。同时,分析结果也为未来的系统扩展和升级提供了基础和参考依据。
4总体设计
本章主要讨论的内容包括天赐温泉酒店人事信息平台构建构建的功能模块设计、数据库系统设计。
4.1系统功能模块设计
4.1.1整体功能模块设计
在上一章节中分析了基于大数据分析的天赐温泉酒店人事信息平台构建构建的功能性需求,并且根据需求分析了基于大数据分析的天赐温泉酒店人事信息平台构建构建中的用例。那么接下来就要开始对基于大数据分析的天赐温泉酒店人事信息平台构建构建架构、主要功能和数据库开始进行设计。其总体设计模块图如图所示。

图 4-1天赐温泉酒店人事信息平台构建构建功能模块图
4.2数据库设计
数据库设计一般包括需求分析、概念模型设计和逻辑结构设计三个主要过程。在需求分析阶段,明确系统对数据库的具体需求。概念模型设计将需求转化为概念模型,抽象出现实世界中的概念和关系。逻辑结构设计则是在概念模型的基础上,将概念模型转化为数据库中的具体表和关系的设计。这包括确定表的名称、字段、约束等,并定义主外键关系、索引、触发器等。通过需求分析、概念模型设计和逻辑结构设计,可以建立一个合理的数据库设计,为系统提供稳定、高效和可靠的数据管理和访问功能。这些过程相互衔接,确保数据库能够满足系统需求并有效地存储和操作数据。
4.2.1 数据库概念结构设计
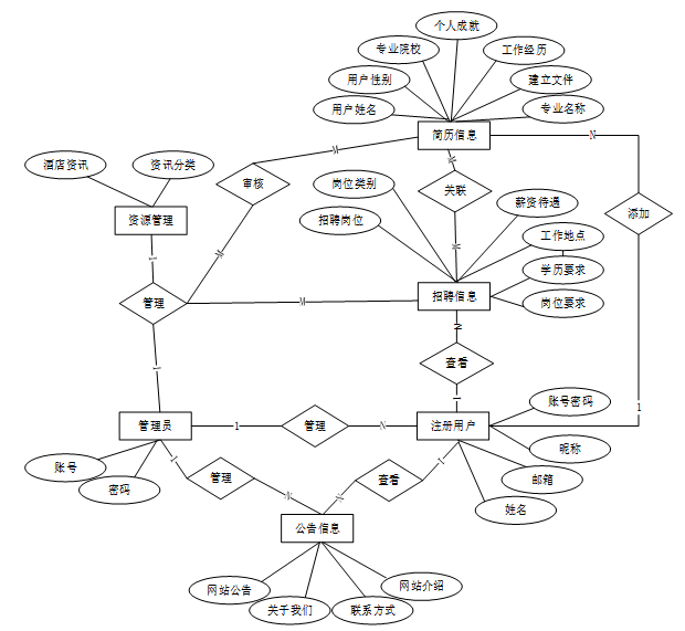
下面是整个天赐温泉酒店人事信息平台构建构建中主要的数据库表总E-R实体关系图。

图 4-2天赐温泉酒店人事信息平台构建构建总E-R关系图
4.2.2 数据库逻辑结构设计
通过上一小节中天赐温泉酒店人事信息平台构建构建中总E-R关系图上得出一共需要创建很多个数据表。在此我主要罗列几个主要的数据库表结构设计。
表access_token (登陆访问时长)
编号 名称 数据类型 长度 小数位 允许空值 主键 默认值 说明
1 token_id int 10 0 N Y 临时访问牌ID
2 token varchar 64 0 Y N 临时访问牌
3 info text 65535 0 Y N
4 maxage int 10 0 N N 2 最大寿命:默认2小时
5 create_time timestamp 19 0 N N CURRENT_TIMESTAMP 创建时间:
6 update_time timestamp 19 0 N N CURRENT_TIMESTAMP 更新时间:
7 user_id int 10 0 N N 0 用户编号:
表article (文章:用于内容管理系统的文章)
编号 名称 数据类型 长度 小数位 允许空值 主键 默认值 说明
1 article_id mediumint 8 0 N Y 文章id:[0,8388607]
2 title varchar 125 0 N Y 标题:[0,125]用于文章和html的title标签中
3 type varchar 64 0 N N 0 文章分类:[0,1000]用来搜索指定类型的文章
4 hits int 10 0 N N 0 点击数:[0,1000000000]访问这篇文章的人次
5 praise_len int 10 0 N N 0 点赞数
6 create_time timestamp 19 0 N N CURRENT_TIMESTAMP 创建时间:
7 update_time timestamp 19 0 N N CURRENT_TIMESTAMP 更新时间:
8 source varchar 255 0 Y N 来源:[0,255]文章的出处
9 url varchar 255 0 Y N 来源地址:[0,255]用于跳转到发布该文章的网站
10 tag varchar 255 0 Y N 标签:[0,255]用于标注文章所属相关内容,多个标签用空格隔开
11 content longtext 2147483647 0 Y N 正文:文章的主体内容
12 img varchar 255 0 Y N 封面图
13 description text 65535 0 Y N 文章描述
表article_type (文章分类)
编号 名称 数据类型 长度 小数位 允许空值 主键 默认值 说明
1 type_id smallint 5 0 N Y 分类ID:[0,10000]
2 display smallint 5 0 N N 100 显示顺序:[0,1000]决定分类显示的先后顺序
3 name varchar 16 0 N N 分类名称:[2,16]
4 father_id smallint 5 0 N N 0 上级分类ID:[0,32767]
5 description varchar 255 0 Y N 描述:[0,255]描述该分类的作用
6 icon text 65535 0 Y N 分类图标:
7 url varchar 255 0 Y N 外链地址:[0,255]如果该分类是跳转到其他网站的情况下,就在该URL上设置
8 create_time timestamp 19 0 N N CURRENT_TIMESTAMP 创建时间:
9 update_time timestamp 19 0 N N CURRENT_TIMESTAMP 更新时间:
表auth (用户权限管理)
编号 名称 数据类型 长度 小数位 允许空值 主键 默认值 说明
1 auth_id int 10 0 N Y 授权ID:
2 user_group varchar 64 0 Y N 用户组:
3 mod_name varchar 64 0 Y N 模块名:
4 table_name varchar 64 0 Y N 表名:
5 page_title varchar 255 0 Y N 页面标题:
6 path varchar 255 0 Y N 路由路径:
7 parent varchar 64 0 Y N 父级菜单
8 parent_sort int 10 0 N N 0 父级菜单排序
9 position varchar 32 0 Y N 位置:
10 mode varchar 32 0 N N _blank 跳转方式:
11 add tinyint 3 0 N N 1 是否可增加:
12 del tinyint 3 0 N N 1 是否可删除:
13 set tinyint 3 0 N N 1 是否可修改:
14 get tinyint 3 0 N N 1 是否可查看:
15 field_add text 65535 0 Y N 添加字段:
16 field_set text 65535 0 Y N 修改字段:
17 field_get text 65535 0 Y N 查询字段:
18 table_nav_name varchar 500 0 Y N 跨表导航名称:
19 table_nav varchar 500 0 Y N 跨表导航:
20 option text 65535 0 Y N 配置:
21 create_time timestamp 19 0 N N CURRENT_TIMESTAMP 创建时间:
22 update_time timestamp 19 0 N N CURRENT_TIMESTAMP 更新时间:
表code_token
编号 名称 数据类型 长度 小数位 允许空值 主键 默认值 说明
1 code_token_id int 10 0 N Y
2 token varchar 255 0 Y N
3 code varchar 255 0 Y N 验证码
4 expire_time timestamp 19 0 N N CURRENT_TIMESTAMP 失效时间
5 create_time timestamp 19 0 N N CURRENT_TIMESTAMP 创建时间
6 update_time timestamp 19 0 N N CURRENT_TIMESTAMP 更新时间:
表collect (收藏)
编号 名称 数据类型 长度 小数位 允许空值 主键 默认值 说明
1 collect_id int 10 0 N Y 收藏ID:
2 user_id int 10 0 N N 0 收藏人ID:
3 source_table varchar 255 0 Y N 来源表:
4 source_field varchar 255 0 Y N 来源字段:
5 source_id int 10 0 N N 0 来源ID:
6 title varchar 255 0 Y N 标题:
7 img varchar 255 0 Y N 封面:
8 create_time timestamp 19 0 N N CURRENT_TIMESTAMP 创建时间:
9 update_time timestamp 19 0 N N CURRENT_TIMESTAMP 更新时间:
表comment (评论)
编号 名称 数据类型 长度 小数位 允许空值 主键 默认值 说明
1 comment_id int 10 0 N Y 评论ID:
2 user_id int 10 0 N N 0 评论人ID:
3 reply_to_id int 10 0 N N 0 回复评论ID:空为0
4 content longtext 2147483647 0 Y N 内容:
5 nickname varchar 255 0 Y N 昵称:
6 avatar varchar 255 0 Y N 头像地址:[0,255]
7 create_time timestamp 19 0 N N CURRENT_TIMESTAMP 创建时间:
8 update_time timestamp 19 0 N N CURRENT_TIMESTAMP 更新时间:
9 source_table varchar 255 0 Y N 来源表:
10 source_field varchar 255 0 Y N 来源字段:
11 source_id int 10 0 N N 0 来源ID:
表employee_information (员工信息)
编号 名称 数据类型 长度 小数位 允许空值 主键 默认值 说明
1 employee_information_id int 10 0 N Y 员工信息ID
2 employee_users int 10 0 Y N 0 员工用户
3 user_name varchar 64 0 Y N 用户姓名
4 user_gender varchar 64 0 Y N 用户性别
5 date_of_birth date 10 0 Y N 出生日期
6 department varchar 64 0 Y N 所在部门
7 job_title varchar 64 0 Y N 职位名称
8 date_of_employment date 10 0 Y N 入职日期
9 educational_background text 65535 0 Y N 教育背景
10 work_experience text 65535 0 Y N 工作经历
11 create_time datetime 19 0 N N CURRENT_TIMESTAMP 创建时间
12 update_time timestamp 19 0 N N CURRENT_TIMESTAMP 更新时间
表hits (用户点击)
编号 名称 数据类型 长度 小数位 允许空值 主键 默认值 说明
1 hits_id int 10 0 N Y 点赞ID:
2 user_id int 10 0 N N 0 点赞人:
3 create_time timestamp 19 0 N N CURRENT_TIMESTAMP 创建时间:
4 update_time timestamp 19 0 N N CURRENT_TIMESTAMP 更新时间:
5 source_table varchar 255 0 Y N 来源表:
6 source_field varchar 255 0 Y N 来源字段:
7 source_id int 10 0 N N 0 来源ID:
表notice (公告)
编号 名称 数据类型 长度 小数位 允许空值 主键 默认值 说明
1 notice_id mediumint 8 0 N Y 公告id:
2 title varchar 125 0 N N 标题:
3 content longtext 2147483647 0 Y N 正文:
4 create_time timestamp 19 0 N N CURRENT_TIMESTAMP 创建时间:
5 update_time timestamp 19 0 N N CURRENT_TIMESTAMP 更新时间:
表performance_information (绩效信息)
编号 名称 数据类型 长度 小数位 允许空值 主键 默认值 说明
1 performance_information_id int 10 0 N Y 绩效信息ID
2 employee_users int 10 0 Y N 0 员工用户
3 user_name varchar 64 0 Y N 用户姓名
4 performance_title varchar 64 0 Y N 绩效标题
5 attendance_time varchar 64 0 Y N 考勤时间
6 performance_rating varchar 64 0 Y N 绩效评级
7 attendance_situation text 65535 0 Y N 考勤情况
8 attendance_documents varchar 255 0 Y N 考勤文件
9 evaluation_explanation text 65535 0 Y N 评定说明
10 create_time datetime 19 0 N N CURRENT_TIMESTAMP 创建时间
11 update_time timestamp 19 0 N N CURRENT_TIMESTAMP 更新时间
表praise (点赞)
编号 名称 数据类型 长度 小数位 允许空值 主键 默认值 说明
1 praise_id int 10 0 N Y 点赞ID:
2 user_id int 10 0 N N 0 点赞人:
3 create_time timestamp 19 0 N N CURRENT_TIMESTAMP 创建时间:
4 update_time timestamp 19 0 N N CURRENT_TIMESTAMP 更新时间:
5 source_table varchar 255 0 Y N 来源表:
6 source_field varchar 255 0 Y N 来源字段:
7 source_id int 10 0 N N 0 来源ID:
8 status bit 1 0 N N 1 点赞状态:1为点赞,0已取消
表recruitment_information (招聘信息)
编号 名称 数据类型 长度 小数位 允许空值 主键 默认值 说明
1 recruitment_information_id int 10 0 N Y 招聘信息ID
2 recruitment_positions varchar 64 0 Y N 招聘岗位
3 job_category varchar 64 0 Y N 岗位类别
4 number_of_recruits double 9 2 Y N 0.00 招聘人数
5 recruitment_cover varchar 255 0 Y N 招聘封面
6 salary_and_benefits varchar 64 0 Y N 薪资待遇
7 work_location varchar 64 0 Y N 工作地点
8 educational_requirements varchar 64 0 Y N 学历要求
9 job_requirements text 65535 0 Y N 岗位要求
10 job_introduction text 65535 0 Y N 职位介绍
11 recruitment_details longtext 2147483647 0 Y N 招聘详情
12 hits int 10 0 N N 0 点击数
13 praise_len int 10 0 N N 0 点赞数
14 collect_len int 10 0 N N 0 收藏数
15 comment_len int 10 0 N N 0 评论数
16 resume_information_limit_times int 10 0 N N 1 投递简历限制次数
17 create_time datetime 19 0 N N CURRENT_TIMESTAMP 创建时间
18 update_time timestamp 19 0 N N CURRENT_TIMESTAMP 更新时间
表registered_user (注册用户)
编号 名称 数据类型 长度 小数位 允许空值 主键 默认值 说明
1 registered_user_id int 10 0 N Y 注册用户ID
2 user_name varchar 64 0 Y N 用户姓名
3 user_gender varchar 64 0 Y N 用户性别
4 examine_state varchar 16 0 N N 已通过 审核状态
5 user_id int 10 0 N N 0 用户ID
6 create_time datetime 19 0 N N CURRENT_TIMESTAMP 创建时间
7 update_time timestamp 19 0 N N CURRENT_TIMESTAMP 更新时间
表resume_information (简历信息)
编号 名称 数据类型 长度 小数位 允许空值 主键 默认值 说明
1 resume_information_id int 10 0 N Y 简历信息ID
2 recruitment_positions varchar 64 0 Y N 招聘岗位
3 job_category varchar 64 0 Y N 岗位类别
4 number_of_recruits double 9 2 Y N 0.00 招聘人数
5 salary_and_benefits varchar 64 0 Y N 薪资待遇
6 registered_user int 10 0 Y N 0 注册用户
7 user_name varchar 64 0 Y N 用户姓名
8 user_gender varchar 64 0 Y N 用户性别
9 highest_education_level varchar 64 0 Y N 最高学历
10 professional_name varchar 64 0 Y N 专业名称
11 university_one_is_graduated_from varchar 64 0 Y N 毕业院校
12 personal_achievements text 65535 0 Y N 个人成就
13 work_experience text 65535 0 Y N 工作经历
14 resume_file varchar 255 0 Y N 简历文件
15 examine_state varchar 16 0 N N 未审核 审核状态
16 examine_reply varchar 16 0 Y N 审核回复
17 create_time datetime 19 0 N N CURRENT_TIMESTAMP 创建时间
18 update_time timestamp 19 0 N N CURRENT_TIMESTAMP 更新时间
19 source_table varchar 255 0 Y N 来源表
20 source_id int 10 0 Y N 来源ID
21 source_user_id int 10 0 Y N 来源用户
表salary_information (工资信息)
编号 名称 数据类型 长度 小数位 允许空值 主键 默认值 说明
1 salary_information_id int 10 0 N Y 工资信息ID
2 employee_users int 10 0 Y N 0 员工用户
3 user_name varchar 64 0 Y N 用户姓名
4 salary_month varchar 64 0 Y N 工资月份
5 base_pay double 9 2 Y N 0.00 基本工资
6 allowance_salary double 9 2 Y N 0.00 津贴工资
7 attendance_bonus double 9 2 Y N 0.00 考勤奖金
8 attendance_deduction double 9 2 Y N 0.00 考勤扣款
9 personal_income_tax_and_social_security double 9 2 Y N 0.00 个税社保
10 net_salary double 9 2 Y N 0.00 实发工资
11 salary_details text 65535 0 Y N 工资明细
12 create_time datetime 19 0 N N CURRENT_TIMESTAMP 创建时间
13 update_time timestamp 19 0 N N CURRENT_TIMESTAMP 更新时间
表schedule (日程管理)
编号 名称 数据类型 长度 小数位 允许空值 主键 默认值 说明
1 schedule_id smallint 5 0 N Y 日程ID:[0,32767]
2 content varchar 255 0 Y N 日程内容
3 scheduled_time datetime 19 0 Y N 计划时间
4 user_id int 10 0 N N 用户id
5 create_time datetime 19 0 Y N 创建时间
6 update_time datetime 19 0 Y N 更新时间
表score (评分)
编号 名称 数据类型 长度 小数位 允许空值 主键 默认值 说明
1 score_id int 10 0 N Y 评分ID:
2 user_id int 10 0 N N 0 评分人:
3 nickname varchar 64 0 Y N 昵称:
4 score_num double 5 2 N N 0.00 评分:
5 create_time timestamp 19 0 N N CURRENT_TIMESTAMP 创建时间:
6 update_time timestamp 19 0 N N CURRENT_TIMESTAMP 更新时间:
7 source_table varchar 255 0 Y N 来源表:
8 source_field varchar 255 0 Y N 来源字段:
9 source_id int 10 0 N N 0 来源ID:
表slides (轮播图)
编号 名称 数据类型 长度 小数位 允许空值 主键 默认值 说明
1 slides_id int 10 0 N Y 轮播图ID:
2 title varchar 64 0 Y N 标题:
3 content varchar 255 0 Y N 内容:
4 url varchar 255 0 Y N 链接:
5 img varchar 255 0 Y N 轮播图:
6 hits int 10 0 N N 0 点击量:
7 create_time timestamp 19 0 N N CURRENT_TIMESTAMP 创建时间:
8 update_time timestamp 19 0 N N CURRENT_TIMESTAMP 更新时间:
表training_information (培训信息)
编号 名称 数据类型 长度 小数位 允许空值 主键 默认值 说明
1 training_information_id int 10 0 N Y 培训信息ID
2 training_theme varchar 64 0 Y N 培训主题
3 training_type varchar 64 0 Y N 培训类型
4 training_time varchar 64 0 Y N 培训时间
5 training_location varchar 64 0 Y N 培训地点
6 training_target varchar 64 0 Y N 培训对象
7 number_of_trainees double 9 2 Y N 0.00 培训人数
8 training_video varchar 255 0 Y N 培训视频
9 training_points text 65535 0 Y N 培训要点
10 training_content text 65535 0 Y N 培训内容
11 training_details longtext 2147483647 0 Y N 培训详情
12 hits int 10 0 N N 0 点击数
13 praise_len int 10 0 N N 0 点赞数
14 collect_len int 10 0 N N 0 收藏数
15 comment_len int 10 0 N N 0 评论数
16 view_information_limit_times int 10 0 N N 0 观看总结限制次数
17 create_time datetime 19 0 N N CURRENT_TIMESTAMP 创建时间
18 update_time timestamp 19 0 N N CURRENT_TIMESTAMP 更新时间
表upload (文件上传)
编号 名称 数据类型 长度 小数位 允许空值 主键 默认值 说明
1 upload_id int 10 0 N Y 上传ID
2 name varchar 64 0 Y N 文件名
3 path varchar 255 0 Y N 访问路径
4 file varchar 255 0 Y N 文件路径
5 display varchar 255 0 Y N 显示顺序
6 father_id int 10 0 Y N 0 父级ID
7 dir varchar 255 0 Y N 文件夹
8 type varchar 32 0 Y N 文件类型
表user (用户账户:用于保存用户登录信息)
编号 名称 数据类型 长度 小数位 允许空值 主键 默认值 说明
1 user_id int 10 0 N Y 用户ID:[0,8388607]用户获取其他与用户相关的数据
2 state smallint 5 0 N N 1 账户状态:[0,10](1可用|2异常|3已冻结|4已注销)
3 user_group varchar 32 0 Y N 所在用户组:[0,32767]决定用户身份和权限
4 login_time timestamp 19 0 N N CURRENT_TIMESTAMP 上次登录时间:
5 phone varchar 11 0 Y N 手机号码:[0,11]用户的手机号码,用于找回密码时或登录时
6 phone_state smallint 5 0 N N 0 手机认证:[0,1](0未认证|1审核中|2已认证)
7 username varchar 16 0 N N 用户名:[0,16]用户登录时所用的账户名称
8 nickname varchar 16 0 Y N 昵称:[0,16]
9 password varchar 64 0 N N 密码:[0,32]用户登录所需的密码,由6-16位数字或英文组成
10 email varchar 64 0 Y N 邮箱:[0,64]用户的邮箱,用于找回密码时或登录时
11 email_state smallint 5 0 N N 0 邮箱认证:[0,1](0未认证|1审核中|2已认证)
12 avatar varchar 255 0 Y N 头像地址:[0,255]
13 open_id varchar 255 0 Y N 针对获取用户信息字段
14 create_time timestamp 19 0 N N CURRENT_TIMESTAMP 创建时间:
表user_group (用户组:用于用户前端身份和鉴权)
编号 名称 数据类型 长度 小数位 允许空值 主键 默认值 说明
1 group_id mediumint 8 0 N Y 用户组ID:[0,8388607]
2 display smallint 5 0 N N 100 显示顺序:[0,1000]
3 name varchar 16 0 N N 名称:[0,16]
4 description varchar 255 0 Y N 描述:[0,255]描述该用户组的特点或权限范围
5 source_table varchar 255 0 Y N 来源表:
6 source_field varchar 255 0 Y N 来源字段:
7 source_id int 10 0 N N 0 来源ID:
8 register smallint 5 0 Y N 0 注册位置:
9 create_time timestamp 19 0 N N CURRENT_TIMESTAMP 创建时间:
10 update_time timestamp 19 0 N N CURRENT_TIMESTAMP 更新时间:
表view_information (观看信息)
编号 名称 数据类型 长度 小数位 允许空值 主键 默认值 说明
1 view_information_id int 10 0 N Y 观看信息ID
2 training_theme varchar 64 0 Y N 培训主题
3 training_type varchar 64 0 Y N 培训类型
4 training_time varchar 64 0 Y N 培训时间
5 training_location varchar 64 0 Y N 培训地点
6 watch_users int 10 0 Y N 0 观看用户
7 user_name varchar 64 0 Y N 用户姓名
8 viewing_time datetime 19 0 Y N 观看时间
9 summary_content text 65535 0 Y N 总结内容
10 title_evaluation varchar 64 0 Y N 评定称号
11 create_time datetime 19 0 N N CURRENT_TIMESTAMP 创建时间
12 update_time timestamp 19 0 N N CURRENT_TIMESTAMP 更新时间
13 source_table varchar 255 0 Y N 来源表
14 source_id int 10 0 Y N 来源ID
15 source_user_id int 10 0 Y N 来源用户
4.3本章小结
整个天赐温泉酒店人事信息平台构建构建的需求分析主要对系统总体架构以及功能模块的设计,通过建立E-R模型和数据库逻辑系统设计完成了数据库系统设计。
5天赐温泉酒店人事信息平台构建构建详细设计与实现
5.1用户功能模块
5.1.1 前用户注册界面
用户注册界面是天赐温泉酒店人事信息平台构建构建中的重要组成部分。该界面包含一个注册表单,其中用户需要填写用户名、密码、确认密码、电子邮箱和身份等信息。为了确保安全性,还可以添加验证码字段。用户需要勾选同意系统的用户协议和隐私政策才能继续注册。注册过程中,系统应提供错误提示,及时指出输入信息的错误或不完整,并引导用户进行修正。通过这样的设计,用户可以方便地填写个人信息并完成注册,同时确保注册过程的安全和准确性。其用用户注册界面展示如下所示。

图 5-1注册界面图
注册关键代码如下所示:
注册关键代码如下:
/**
* 注册
* @param user
* @return
*/
@PostMapping("register")
public Map<String, Object> signUp(@RequestBody User user) {
// 查询用户
Map<String, String> query = new HashMap<>();
Map<String,Object> map = JSON.parseObject(JSON.toJSONString(user));
query.put("username",user.getUsername());
List list = service.selectBaseList(service.select(query, new HashMap<>()));
if (list.size()>0){
return error(30000, "用户已存在");
}
map.put("password",service.encryption(String.valueOf(map.get("password"))));
service.insert(map);
return success(1);
}
5.1.2 用户登录界面
用户登录界面是基于BS模式系统中的重要模块。该界面提供了账号和密码输入框,用户需在这些输入框中填写正确的信息进行登录。登录按钮用于触发验证流程,系统将对用户输入的账号和密码进行认证。如果验证成功,用户将进入系统主界面;如果验证失败,系统将显示错误信息并提示用户重新输入。为方便新用户注册,登录界面通常还提供注册链接;而忘记密码链接则用于找回密码。此外,登录界面可能包含其他辅助功能,如记住密码和自动登录,用户登录界面如下图所示。

图 5-2用户登录界面图
登录的逻辑代码如下所示:
登录代码如下:
/**
* 登录
* @param data
* @param httpServletRequest
* @return
*/
@PostMapping("login")
public Map<String, Object> login(@RequestBody Map<String, String> data, HttpServletRequest httpServletRequest) {
log.info("[执行登录接口]");
String username = data.get("username");
String email = data.get("email");
String phone = data.get("phone");
String password = data.get("password");
List resultList = null;
Map<String, String> map = new HashMap<>();
if(username != null && "".equals(username) == false){
map.put("username", username);
resultList = service.selectBaseList(service.select(map, new HashMap<>()));
}
else if(email != null && "".equals(email) == false){
map.put("email", email);
resultList = service.selectBaseList(service.select(map, new HashMap<>()));
}
else if(phone != null && "".equals(phone) == false){
map.put("phone", phone);
resultList = service.selectBaseList(service.select(map, new HashMap<>()));
}else{
return error(30000, "账号或密码不能为空");
}
if (resultList == null || password == null) {
return error(30000, "账号或密码不能为空");
}
//判断是否有这个用户
if (resultList.size()<=0){
return error(30000,"用户不存在");
}
User byUsername = (User) resultList.get(0);
Map<String, String> groupMap = new HashMap<>();
groupMap.put("name",byUsername.getUserGroup());
List groupList = userGroupService.selectBaseList(userGroupService.select(groupMap, new HashMap<>()));
if (groupList.size()<1){
return error(30000,"用户组不存在");
}
UserGroup userGroup = (UserGroup) groupList.get(0);
//查询用户审核状态
if (!StringUtils.isEmpty(userGroup.getSourceTable())){
String res = service.selectExamineState(userGroup.getSourceTable(),byUsername.getUserId());
if (res==null){
return error(30000,"用户不存在");
}
if (!res.equals("已通过")){
return error(30000,"该用户审核未通过");
}
}
//查询用户状态
if (byUsername.getState()!=1){
return error(30000,"用户非可用状态,不能登录");
}
String md5password = service.encryption(password);
if (byUsername.getPassword().equals(md5password)) {
// 存储Token到数据库
AccessToken accessToken = new AccessToken();
accessToken.setToken(UUID.randomUUID().toString().replaceAll("-", ""));
accessToken.setUser_id(byUsername.getUserId());
Duration duration = Duration.ofSeconds(7200L);
redisTemplate.opsForValue().set(accessToken.getToken(), accessToken,duration);
// 返回用户信息
JSONObject user = JSONObject.parseObject(JSONObject.toJSONString(byUsername));
user.put("token", accessToken.getToken());
JSONObject ret = new JSONObject();
ret.put("obj",user);
return success(ret);
} else {
return error(30000, "账号或密码不正确");
}
}
5.1.3酒店资讯界面
酒店资讯模块为用户提供最新的酒店行业相关资讯等内容。该模块支持筛选排序搜索,方便用户按兴趣浏览。每篇新闻文章都配有标题、摘要、正文和图片,提升阅读体验。用户可以通过搜索栏查找特定内容,或点击标签筛选相关文章。此外,系统还提供了评论点赞收藏功能,增加社区活跃度,酒店资讯展示界面如下图所示。

图 5-3酒店资讯展示界面图
5.1.4培训信息界面
培训信息展示丰富的培训列表信息,点开培训包括培训主题、类型、培训时间地点、培训对象、人数、培训视频等信息。用户可以浏览不同类型和排序方式的培训信息,也可以通过搜索功能快速找到感兴趣培训信息进行点赞收藏。培训信息界详情面如下所示。

图 5-4培训信息详情界面图
5.1.5招聘信息界面
用户可以浏览招聘信息并进入详细介绍页面,了解该招聘详情、包括招聘岗位、类别、招聘人数、工作地点、薪资待遇、学历要求、岗位要求等信息。用户还可以对感兴趣的岗位进行点赞或收藏操作,表达对酒店的喜爱。在评论区,用户可以发表评论,与其他用户分享观点和评价。还可以在投递简历中投递自己的简历。招聘信息详情界面如下所示。

图 5-5招聘信息详情界面图
5.1.6个人中心界面
点击右上角的"我的"按钮后,弹出子菜单,用户可以选择"个人中心"选项进入个人首页信息和收藏和评论管理的设置管理页面。在个人中心,用户可以管理个人资料,包括用户名、头像、联系方式等;管理收藏内容,添加新的收藏、取消已收藏的项目,个人中心界面如下所示。

图 5-6个人中心界面图
5.2后台管理功能模块
5.2.1系统用户界面
系统用户管理模块为管理员提供了全面的用户账户控制功能。管理员可以在此创建、编辑和删除用户账号,设置用户角色和权限,如注册用户和管理员等。界面如下图4-8所示。

图 5-7用户管理界面图
添加用户信息关键代码如下:
修改用户信息关键代码如下:
@PostMapping("/set")
@Transactional
public Map<String, Object> set(HttpServletRequest request) throws IOException {
service.update(service.readQuery(request), service.readConfig(request), service.readBody(request.getReader()));
return success(1);
}
5.2.2 员工信息管理界面
管理员可以管理员工信息列表和员工信息添加,包括员工用姓名、用户性别、出生日期、所在部门、职位名称、入职日期、教育背景、工作经历等信息。员工信息添加界面如下所示。

图 5-8员工信息管理界面图
5.2.3 培训信息管理界面
管理员可以管理培训信息列表和培训信息添加,包括培训主题、培训类型、培训时间、培训地点、培训对象、人数、视频、培训要点、培训内容等信息。培训信息管理界面如下图4-10所示。

图 5-9培训信息管理界面图
5.2.4简历信息管理
管理员可以管理简历信息列表所有内容,可以点击查看删除或者下载用户上传简历信息,对用户简历进行审核等操作,简历信息管理界面如下图所示:

图 5-10简历信息管理界面图
5.2.5系统管理界面
管理人员在“系统管理”这一菜单下是可以对天赐温泉酒店人事信息平台构建构建内的轮播图进行添加修改的,其管理界面如下图4-12所示。

图 5-11系统轮播图管理界面图
5.2.6资源管理界面
资源管理模块分为酒店资讯和资讯分类两部分。管理员可在酒店资讯模块发布、编辑或删除文章,包括标题、分类、内容、图片等,每个资源都有基本信息如名称、类型和上传日期。管理员可以通过该界面进行资源的上传、编辑和删除操作,方便管理系统中的资源。界面如下图所示。

图 5-12资源管理界面图
6系统测试
6.1 系统测试用例
系统测试包括:用户登录功能测试、酒店资讯展示查看功能测试、热门酒店添加、热门酒店搜索、密码修改功能测试,如表6-1、6-2、6-3、6-4所示:
用户登录功能测试:
表6-1 用户登录功能测试表
用例名称 用户登录系统
目的 测试用户通过正确的用户名和密码可否登录功能
前提 未登录的情况下
测试流程 1) 进入登录页面
2) 输入正确的用户名和密码
预期结果 用户名和密码正确的时候,跳转到登录成功界面,反之则显示错误信息,提示重新输入
实际结果 实际结果与预期结果一致
公告通知查看功能测试:
表6-2用户登录功能测试表
用例名称 通知公告查看
目的 测试通知公告查看功能
前提 用户登录
测试流程 点击通知公告
预期结果 可以查看到所有通知公告信息
实际结果 实际结果与预期结果一致
表6-2 公告通知查看功能测试表
员工信息搜索功能测试:
表6-3密码修改功能测试表
用例名称 员工信息搜索测试
目的 测试员工信息搜索功能
前提 无
测试流程 1)在搜索框填入搜索关键字。
2)点击搜索按钮。
预期结果 页面显示包含有搜索关键字的员工信息
实际结果 实际结果与预期结果一致
密码修改搜索功能测试:
表6-4 密码修改功能测试表
用例名称 密码修改测试用例
目的 测试管理员密码修改功能
前提 管理员用户正常登录情况下
测试流程 1)管理员密码修改并完成填写。
2)点击进行提交。
预期结果 使用新的密码可以登录
实际结果 实际结果与预期结果一致
5.2 系统测试结果
通过编写天赐温泉酒店人事信息平台构建构建的测试用例,并完成用户登录功能测试、通知公告展示查看功能测试、员工信息搜索和密码修改功能测试,为系统的后期推广运营提供了强力的技术支撑。这些测试确保了系统在这五个关键模块上的功能正常运行和稳定性。用户登录功能测试验证了用户能够成功注册、登录和注销,并确保安全性。公告信息展示查看功能测试检查了酒店信息的准确性和页面显示的一致性。密码修改功能测试确保用户可以安全地更改自己的密码。通过这些测试,天赐温泉酒店人事信息平台构建构建在后期推广运营中具备了可靠的技术支持,为用户提供良好的使用体验,并为系统的发展打下了坚实的基础。
结论
基于技术如B/S(Browser/Server)结构、MySQL和Java的天赐温泉酒店人事信息平台构建构建具有巨大的潜力和商业价值。通过协同过滤算法,系统能够提供个性化、精准的酒店推荐,提升用户体验和满意度。同时,系统还具备高效、稳定和可扩展的特点,为酒店行业的发展和创新带来了巨大的潜力。未来,我们可以进一步引入更多的数据源,探索新的算法和模型,实现多维度的推荐,鼓励用户参与和互动,并在多平台上进行开发和部署。通过不断优化和创新,这样的系统将为用户带来更好的酒店体验,帮助酒店行业发现新的市场机会和优化运营策略。总之,基于技术如B/S(Browser/Server)结构、MySQL和Java的天赐温泉酒店人事信息平台构建构建在酒店行业具有广阔的发展前景,我们期待着它在未来为用户和酒店产业带来更大的价值和影响力。
在开发本系统的过程中我成长了很多,学习到了很多书本上没有的知识,目前系统虽然已经完成,但是还有许多地方需要改进,比如界面布局方面,代码的编写方面,都可以进一步完善,由于自己专业知识的浅薄,系统做的并不是十分完美,以后我会不断进行学习,对系统进行完善,希望有机会能够投入到实际使用当中,给社会行业发展提供更多。更有效的作用。
参考文献
[1]梁辛娥.数字经济时代企业人力资源管理创新策略探究[J].商场现代化,2025,(05):122-124.DOI:10.14013/j.cnki.scxdh.2025.05.002.
[2]徐李媛.论激励在现代企业人力资源管理中的作用[J].中国会展,2025,(03):150-152.DOI:10.20129/j.cnki.11-4807/f.2025.03.028.
[3]王小晶.事业单位人事档案管理数字化转型的有效路径分析[J].四川劳动保障,2025,(02):83-84.
[4]刘翔宇,郑迁.平台化HRM对组织适应性绩效的影响研究——有调节的双中介模型[J].领导科学,2024,(03):31-37.DOI:10.19572/j.cnki.ldkx.2024.03.017.
[5]Caroline A ,Coun H J M ,Gunawan A , et al.A systematic literature review on digital literacy, employability, and innovative work behavior: emphasizing the contextual approaches in HRM research[J].Frontiers in Psychology,2025,151448555-1448555.
[6]邓子昱.基于B/S架构的高校论文管理系统的研究分析[J].时代教育前沿,2024,6(2):
[7]Zhang Y .Multimedia-assisted oral English teaching system based on B/S architecture[J].International Journal of Continuing Engineering Education and Life-Long Learning,2022,32(6):663-680.
[8]柯灵. Java编程语言在计算机软件开发中的应用与问题处理探析 [J]. 电脑知识与技术, 2024, 20 (27): 45-47.
[9]张宇薇. HTML5在Web前端开发中的应用 [J]. 集成电路应用, 2024, 41 (04): 274-27
[10]庞敏. MySQL数据库的数据安全应用设计技术研究 [J]. 数字通信世界, 2024, (09): 25-27.
[11]韦坤,王晓冬,孔岩.构建编制人事综合管理信息平台的建议[J].机构与行政,2019,(12):42.DOI:10.13636/j.cnki.jgyxz.2019.12.021.
[12]黄军荣.构建人事信息管理系统,促进高校信息大平台建设[J].办公自动化,2013,(18):53-55.
[13]侯芳.建构主义视角下高职院校岗位实习满意度调查研究——以酒店管理与数字化运营专业为例[J].知识窗(教师版),2025,(01):107-110.
[14]王莉华.互联网背景下高职酒店管理与数字化运营专业教学的创新与实践[J].中国新通信,2025,27(02):128-1
[15]田松涛,段元梅. 基于SpringBoot的线上商城平台设计 [J]. 无线互联科技, 2022, 19 (01): 56-57.
[16]姜欢,曹玉,张石.招聘需求视角下档案人才专业化能力提升策略研究[J/OL].档案与建设,1-9[2025-02-21].http://kns.cnki.net/kcms/detail/32.1085.G2.20250220.1545.002.html.
[17]叶存军,沈鸿,李进生,等.员工向上管理对领导授权行为的影响机制研究[J/OL].财经论丛,1-13[2025-02-21].https://doi.org/10.13762/j.cnki.cjlc.20250122.001.
[18]宋东翔,基于人工智能和交互式数据可视化的高校人事信息化平台建设.云南省,德宏师范高等专科学校,2022-04-20.
[19]陈兵.人工智能技术在人事档案信息安全中的应用研究[J].办公室业务,2025,(02):32-34.
[20]张静茹.高校工资管理中人事档案信息的利用研究[J].办公自动化,2024,29(22):79-81.
致 谢
基于大数据分析的天赐温泉酒店人事信息平台构建构建能够为用户提供个性化、准确的酒店推荐,提升用户体验。通过收集和分析用户的历史行为、偏好和评价等数据,系统能够了解用户的喜好,并根据协同过滤算法智能推荐。
这样的系统可以帮助用户发现新的酒店,扩展他们的观影范围,并提供与兴趣相关的推荐内容。同时,系统也能为用户提供详细的酒店信息和评价,帮助他们做出更加明智的选择。
对于酒店管理者来说,基于大数据分析的系统可以提供深入的数据洞察和市场分析,帮助他们了解用户需求和趋势,并做出相应的决策。这样的系统还能提供统计报告和数据可视化工具,帮助管理者监控酒店表现和效果。
综上所述,基于大数据分析的天赐温泉酒店人事信息平台构建构建能够为用户提供个性化的酒店推荐,帮助他们发现新的酒店并丰富观影体验。对于酒店管理者来说,这样的系统提供了数据驱动的决策支持和市场洞察。因此,基于大数据分析的天赐温泉酒店人事信息平台构建构建具有重要的实际意义和应用前景。
免费领取项目源码,请关注❥点赞收藏并私信博主,谢谢~
1281

被折叠的 条评论
为什么被折叠?



