目录
摘 要
随着音乐平台用户行为数据的激增,如何高效采集并可视化分析音乐信息成为研究热点。网易云音乐凭借其丰富的歌单和用户互动数据,为音乐推荐、趋势分析提供了重要场景。本系统基于Python爬虫技术构建,结合Django框架与MySQL数据库,实现从数据采集到可视化展示的全流程管理。通过Requests和Beautiful Soup抓取网易云音乐的歌曲、歌手及用户评论数据,利用Pandas进行清洗与存储,最终以Echarts和Matplotlib生成动态图表,满足多维度分析需求。
系统功能涵盖普通用户与管理员双角色模块。普通用户可浏览音乐资讯、参与评论与评分,享受基于协同过滤算法的个性化推荐,管理员则具备数据管理权限,支持音乐信息的增删改查、爬虫任务调度及可视化大屏的实时监控(如用户地区分布、歌曲热度统计等)。后端采用Django框架搭建API接口,MySQL数据库实现结构化存储,前端通过Vue.js与Echarts动态渲染图表。该系统不仅优化了音乐数据的交互体验,还为音乐平台运营决策提供了直观的数据支撑,体现了大数据技术在文化领域的实际应用价值。
关键词:Django框架;网易云音乐数据可视化系统;爬虫技术
As user behavior data on music platforms surges, how to efficiently collect and visually analyze music information has become a research hotspot. NetEase Cloud Music leverages its rich playlist and user interaction data to provide crucial scenarios for music recommendations and trend analysis. This system is built on Python web crawling technology, integrating the Django framework and MySQL database to manage the entire process from data collection to visualization. By using Requests and Beautiful Soup to scrape song, artist, and user review data from NetEase Cloud Music, and leveraging Pandas for cleaning and storage, dynamic charts are ultimately generated in Echarts and Matplotlib, meeting multi-dimensional analysis needs.
The system functions cover both regular user and administrator modules. Regular users can browse music information, participate in comments and ratings, and enjoy personalized recommendations based on collaborative filtering algorithms. Administrators have data management permissions, supporting the addition, deletion, modification, and querying of music information, scheduling web crawling tasks, and real-time monitoring of visual dashboards (such as user region distribution and song popularity statistics). The backend uses the Django framework to build API interfaces, with MySQL databases for structured storage. The frontend dynamically renders charts through Vue.js and Echarts. This system not only optimizes the interactive experience of music data but also provides intuitive data support for operational decisions on music platforms, demonstrating the practical value of big data technology in the cultural domain.
Key words: Django framework; NetEase Cloud Music data visualization system; crawler technology
- 绪 论
- 研究背景及意义
随着互联网技术的不断发展,音乐平台积累了海量的用户行为与音乐内容数据,这些数据蕴含着丰富的信息价值。网易云音乐作为国内主流音乐平台之一,凭借其良好的用户体验和活跃的社区氛围,吸引了大量用户参与评论、分享与评分,形成了庞大的数据资源。如何高效地获取、整理并以直观方式呈现这些数据,成为提升平台服务质量的重要课题。基于Python爬虫的数据采集技术具备高效、灵活的特点,为音乐数据的获取提供了有效手段。结合数据库存储与可视化展示方法,有助于从多维度分析音乐趋势、用户偏好及地域分布特征。
本系统的构建有助于提升音乐平台的数据管理效率与用户交互体验。通过Django框架搭建系统主架构,使用MySQL实现数据持久化存储,能够有效支持音乐信息的增删改查操作与用户行为数据的统一管理。前端采用Echarts等可视化工具,将歌曲播放量、音乐类型热度等关键指标以图表形式清晰呈现,便于运营人员掌握平台运行状态。不仅增强了数据分析的直观性与实用性,也为音乐推荐、市场推广和平台优化提供了数据支撑。整体而言,该系统在音乐产业数字化发展过程中具有一定的应用价值和现实意义。
在数字音乐和在线社区蓬勃发展的背景下,国内外学者对音乐数据的采集、分析与可视化进行了广泛的探讨。国外研究侧重于用户行为模式和社会互动网络的量化分析,通过构建复杂的数据模型来理解音乐平台上的社交动态。例如,有研究聚焦于用户评论的情感分析,揭示了不同文化背景下的情感表达差异及其对音乐传播的影响。国内方面,关注点更多地放在内容推荐算法和用户体验优化上,强调利用数据驱动的方法提升个性化服务的质量。通过对大量用户历史数据的研究,形成了多种基于用户兴趣偏好的推荐策略,有效提升了用户的满意度和参与度。
针对音乐数据的可视化展示,国外已有不少探索,包括使用图形化工具进行音乐特征的多维度展示,以及结合地理信息系统(GIS)技术绘制用户分布地图。这些工作不仅为学术界提供了新的研究视角,也为业界实践带来了启发。在国内,相关研究则更注重实用性,致力于开发适合本地市场需求的解决方案。一些研究展示了如何将复杂的音乐数据分析结果转化为直观的图表,便于非专业人士理解和应用。这些成果有助于推动音乐产业向更加数据驱动的方向发展,并为内容创作者、营销人员及平台运营者提供有力支持。总体而言,现有研究为音乐数据的全面解析奠定了坚实基础,但仍有进一步拓展的空间,特别是在跨文化比较研究和实时数据分析方面。
本论文共分为七个主要章节,具体结构如下:
1. 绪论:介绍研究背景与意义,回顾国内外研究现状,并概述论文的组织结构。
2. 相关技术介绍:本章节将对网易云音乐数据可视化系统的实现关键技术进行简要介绍。
3. 需求分析:对系统的功能需求和非功能需求进行分析,明确用户和管理员的需求,并进行可行性分析,包括技术、操作和经济可行性。
4. 系统设计:涵盖系统架构设计、系统模块设计,并进行数据库的概念设计与表设计。
5. 系统实现:具体描述各个功能模块的实现过程,展示系统如何根据需求进行开发。
6. 系统测试:阐述测试的目的,分析测试结果并得出结论,以验证系统的稳定性和功能完整性。
7. 总结:总结研究的主要成果和贡献,指出存在的不足及未来的研究方向。
B/S体系[1],即Browser/Server体系,是一种常见的网络应用程序架构。其工作原理基于客户端与服务器之间的请求-响应模型。用户通过浏览器向服务器发送请求,服务器接收到请求后进行处理,并生成相应的响应结果,最终将响应返回给客户端。浏览器接收到服务器返回的响应后,解析其中的标记语言(如HTML[2]),并根据CSS样式表和PythonScript脚本来渲染页面,呈现给用户。用户可以与页面进行交互,例如点击链接、填写表单等操作,这些操作会触发新的请求,循环执行上述过程。
Django是一个使用Python语言开发的Web应用程序框架[3]。它提供了一种简单而强大的方式来构建复杂的网站和应用程序。通过使用Django,开发人员可以更轻松地处理数据库、创建用户界面和处理用户请求。它还提供了一个自动生成管理界面的功能,使得管理后台数据变得更加简单。Django还具有强大的安全功能,可以保护网站免受常见的网络攻击[4]。总之,Django是一个非常实用和易于学习的框架,适用于各种规模的Web项目。无论你是初学者还是经验丰富的开发人员,都可以从Django的便利性和灵活性中受益。
MySQL是一种广泛使用的开源关系型数据库管理系统[5](RDBMS),其稳定性、可靠性和卓越性能使其成为众多应用程序的首选数据库。MySQL支持标准SQL语法,并提供丰富的功能和特性,如事务处理、触发器和存储过程等,以满足开发者对数据管理和操作的需求。MySQL具有良好的可扩展性,支持主从复制、分布式架构和集群部署,适用于各种规模和负载的应用场景。作为一个开源项目,MySQL拥有庞大的用户社区和活跃的开发者社区,为用户提供了丰富的文档、教程和支持资源。总之,MySQL是一款可靠、强大且灵活的关系型数据库管理系统[6],通过其卓越性能和可扩展性,帮助开发者高效地管理和操作数据,并得到了广大用户的认可和应用。
Python是一种简洁易读、跨平台且功能强大的编程语言[7]。它拥有庞大而活跃的社区,提供了丰富的第三方库和框架,如NumPy、Pandas和Django,使开发人员能够快速构建各种应用程序。Python在数据处理和科学计算方面表现出色,通过相关库和工具,可以进行数据分析、机器学习和科学计算等任务。此外,Python广泛应用于Web开发[8]、自动化脚本、网络爬虫等领域,其多样性使其成为一个全能的编程语言。无论你是初学者还是有经验的开发者,Python的简单语法、跨平台性以及强大的社区支持都能为你提供高效、优雅和可靠的编程体验。总之,Python是一个强大而灵活的编程语言,深受开发人员喜爱,并在各个领域得到广泛应用。
-
- 爬虫技术
爬虫技术是指使用程序自动抓取互联网数据的过程。网络爬虫能够模拟用户访问网页,并提取所需的数据。常用的爬虫库有requests和BeautifulSoup,它们可以帮助用户获取网页内容并解析HTML结构。
爬虫技术的主要步骤包括:
发送请求:向目标网站发送HTTP请求,获取网页内容。
解析数据:使用解析库提取所需信息,比如商品名称、价格等。
存储数据:将提取的数据保存到本地数据库或文件中,便于后续分析。
遵循规则:遵循网站的robots.txt协议,避免对网站造成负担或被禁止访问。
爬虫数据分析技术主要包括数据抓取、数据清洗、数据存储和数据分析几个关键环节。首先,爬虫通过请求音乐平台的网页,获取音乐的相关信息。由于不同平台的页面结构和格式存在差异,爬虫需要采用适应性强的解析技术,如XPath或正则表达式,来提取目标数据。抓取到的数据通常包含大量的噪声和无效信息,因此需要进行数据清洗。数据清洗的过程包括去除重复数据、填补缺失值以及转换格式,使数据更加规范和有用。清洗后的数据将被存储到数据库中,如MySQL,方便后续的比价功能和数据分析。
在数据存储后,数据分析技术对这些音乐信息进行进一步处理。通过对比不同平台上相同音乐的点赞,评价等数据,分析系统可以提供实时的价格比对结果,并为用户推荐热度最高的音乐。除此之外,数据分析还可以帮助用户发现数据变化趋势。数据分析技术的实现依赖于统计分析方法和基本的算法模型,使得系统能够为用户提供精准、有效的信息,提升用户决策的效率。
Matplotlib是一个广泛使用的绘图库,适用于生成各种类型的图形和可视化效果。它提供了高度灵活的绘图功能,适合于从简单图表到复杂可视化的各种需求。
Matplotlib的主要特点:
多种图形类型:支持折线图、柱状图、散点图、饼图等多种类型的图形。
高度自定义:可调整图形的各个参数,定制自己的可视化效果。
与NumPy、Pandas兼容性强:可以直接从NumPy数组和Pandas DataFrame中进行绘制。
交互性:支持在Jupyter Notebook等环境中进行交互式绘图,提高用户体验。
协同过滤算法是一种广泛应用于推荐系统中的技术,它通过分析用户的历史行为数据来预测用户可能感兴趣的项目。该算法主要分为基于用户的协同过滤和基于项目的协同过滤两种。基于用户的协同过滤通过分析用户之间的相似性来推荐物品,而基于项目的协同过滤则通过分析物品之间的相似性来进行推荐。协同过滤算法的核心在于构建用户-项目评分矩阵,并利用该矩阵计算用户或项目之间的相似度,从而生成推荐列表。这种方法在网易云音乐数据可视化系统中,可以帮助平台根据用户的听歌历史和偏好,为其推荐相似的歌曲或歌单,提升用户体验和平台活跃度。
本系统基于Python语言开发,采用Django框架构建后端服务,具备良好的模块化设计和开发效率。数据采集部分使用Requests和BeautifulSoup等爬虫技术,能够稳定抓取网易云音乐平台的公开数据。MySQL数据库用于存储结构化的音乐信息与用户行为数据,支持高效的数据查询与管理。整体技术路线成熟,开发工具和框架均为开源且广泛使用,具备较强的技术支撑能力,能够满足系统的功能需求。
系统开发采用开源技术栈,降低了软件授权与工具采购成本。Django框架简化了开发流程,缩短了项目周期,减少了人力投入。此外,借助云计算资源部署系统,可根据实际需求灵活调整服务器配置,进一步降低硬件成本。
系统界面设计简洁直观,普通用户和管理员均可通过浏览器访问并完成相应操作。普通用户可以方便地浏览音乐资讯、发表评论、进行评分和查看推荐内容,管理员具备更高的权限,可对音乐数据、轮播图、网站公告等内容进行统一管理。后台功能模块划分清晰,操作流程标准化,易于上手。系统提供基本的表单验证和错误提示机制,减少误操作带来的影响。整体来看,系统在使用过程中具备较高的易用性和可操作性。
网易云音乐数据可视化系统划分为了前端模块和后端模块两大部分。
前端普通用户模块:
注册登录:该模块允许新用户创建账户,并为已注册用户提供登录功能。用户可以输入必要的信息,如用户名、密码和邮箱地址,以完成注册。登录功能则允许用户输入其凭证以访问个人账户和享受网站提供的服务。
首页:首页是用户访问网站时首先看到的页面,它包含了多个部分。轮播图展示了最新或热门的音乐内容,吸引用户注意力。音乐资讯部分提供了最新的音乐行业新闻和动态,而音乐信息则利用协同过滤算法,根据用户的喜好和点击行为,推荐个性化的音乐列表,使用户能够发现更多符合自己口味的音乐。
交流论坛:交流论坛是用户互动的平台,用户可以浏览不同的话题和帖子,对感兴趣的内容进行点赞、收藏和评论。用户还可以发布自己的帖子,分享观点和信息,与社区其他成员进行交流。
网站公告:网站公告区域用于发布重要的通知和更新信息,确保用户能够及时了解网站的最新动态、活动和政策变更等。
音乐资讯:音乐资讯部分提供了丰富的音乐相关新闻和文章,用户可以浏览并阅读,同时可以对喜欢的内容进行点赞、收藏和评论,与他人分享自己的看法。
音乐信息:音乐信息部分不仅允许用户浏览各种音乐作品,还可以对这些作品进行点赞、收藏和评论。用户还可以对音乐进行评分,帮助其他用户了解音乐作品的质量和受欢迎程度。
我的账户:在“我的账户”部分,用户可以修改个人资料,如更改用户名、邮箱或密码等,以保持账户信息的准确性和安全性。
个人中心:个人中心是用户管理个人信息和活动的区域。用户可以查看个人首页,交流论坛查看回复,管理自己的收藏列表,以及对评论进行管理,包括查看、编辑或删除。这个区域为用户提供了一个集中的地方来控制和查看他们在网站上的活动和偏好。
普通用户角色用例如下图所示。

-
-
-
-
- 网易云音乐数据可视化系统普通用户角色用例图
-
-
-
后端管理员模块:
登录:管理员通过输入用户名和密码进入后台管理系统,系统提供安全验证机制,确保只有授权的管理员可以访问。
后台首页:提供一个功能导航栏,管理员可以快速访问不同的管理模块。管理员可以通过点击头像方便地查看或修改个人信息和密码。
系统用户:管理员可以在此模块添加、删除和查询系统用户,包括其他管理员和普通用户。点击用户详情可以查看用户的详细信息。
音乐数据管理:允许管理员对音乐文件进行添加、删除和查询操作。详情页提供音乐文件的详细信息,管理员可以通过导出功能下载音乐列表,导入功能用于批量上传音乐文件,下载导入文档模板,还可以进行数据爬取。
音乐信息管理:管理员可以添加、删除和查询音乐信息,包括歌曲详情、歌手、专辑等。在详情页面,管理员可以查看歌曲的评论,对评论进行管理。
音乐类型管理:提供添加、删除和查询音乐类型的功能,方便管理员对音乐进行分类管理。详情页面显示音乐类型的详细信息。
系统管理:包括轮播图管理,管理员可以添加、删除和查询轮播图内容,确保网站的视觉展示更新及时。详情页允许管理员对轮播图进行详细设置。
网站公告管理:管理员可以在此模块添加、删除和查询网站公告,确保用户能够及时获取最新信息。详情页提供公告的编辑和查看功能。
资源管理:管理员可以管理音乐资讯及其分类,包括添加、删除、查询和查看评论。资讯管理有助于丰富网站内容,提高用户体验。
交流管理:管理员负责交流论坛的管理,包括论坛分类的添加、删除和查询,以及查看和管理用户评论,维护论坛的秩序和活跃度。
可视化大屏展示:提供直观的用户地区统计、音乐类型统计、歌曲点击数量统计和歌曲播放数量统计等数据可视化展示,帮助管理员快速把握网站运营情况和用户行为。
管理员角色用例如下图所示。

-
-
-
-
- 网易云音乐数据可视化系统管理员角色用例图
-
- 非功能性分析
-
-
网易云音乐数据可视化系统的非功能性需求比如网易云音乐数据可视化系统的安全性怎么样,可靠性怎么样,性能怎么样,可拓展性怎么样等,具体可以表示在如下3-1表格中:
表3-1网易云音乐数据可视化系统非功能需求表
| 安全性 | 主要指网易云音乐数据可视化系统数据库的安装,数据库的使用和密码的设定必须合乎规范。 |
| 可靠性 | 可靠性是指网易云音乐数据可视化系统能够安装用户的指示进行操作,经过测试,可靠性90%以上。 |
| 性能 | 性能是影响网易云音乐数据可视化系统占据市场的必要条件,所以性能最好要佳才好。 |
| 可扩展性 | 比如数据库预留多个属性,比如接口的使用等确保了系统的非功能性需求。 |
| 易用性 | 用户只要跟着网易云音乐数据可视化系统的页面展示内容进行操作,就可以了。 |
| 可维护性 | 网易云音乐数据可视化系统开发的可维护性是非常重要的,经过测试,可维护性没有问题 |
管理员可以添加信息,用户添加可以自己权限内的信息,输入信息后,要想利用这个软件来进行系统的安全管理,首先需要登录到该软件中。添加信息流程如下图所示。

-
-
-
-
- 添加信息流程图
-
- 修改信息流程
-
-
用户首先选择需要修改的记录,输入修改后的数据,系统判断输入数据是否合法。若数据不合法,提示重新输入,若数据合法,则将修改后的数据写入数据库,完成操作后流程结束。修改信息流程图如下图所示。

-
-
-
-
- 修改信息流程图
-
- 删除信息流程
-
-
用户选择需要删除的记录后,系统判断是否确认删除。若未确认,返回选择环节,若确认删除,则更新数据库,删除对应记录,完成操作后流程结束。删除信息流程图如下图所示。

-
-
-
-
- 删除信息流程图
-
- 爬取数据流程
-
-
数据爬取流程从开始阶段进入音乐数据抓取,系统会通过爬虫技术从音乐网站抓取音乐的实时信息。当数据抓取完成后,系统会判断是否已经完成抓取,如果完成,则进入比价功能实现阶段,展示音乐的数据。若抓取未完成,系统将继续进行数据抓取。接下来,用户可以使用音乐筛选与推荐功能,根据不同的条件筛选音乐。最后,系统提供音乐详情展示,全面展示音乐的详细信息,帮助用户做出决策,流程在此结束。

-
-
-
-
- 爬取数据流程图
-
- 数据分析流程
-
-
爬虫数据分析流程从开始阶段进入数据抓取,系统通过爬虫技术请求目标音乐的网页以获取音乐信息。接着,系统会检查页面结构是否存在差异,如果页面结构一致,系统可以直接抓取数据;如果页面结构存在差异,系统将采用适应性解析技术,如XPath或正则表达式,来提取有效数据。抓取到的数据将进入数据清洗阶段,系统会去除重复数据、填补缺失值并进行格式转换,确保数据的准确性和规范性。清洗后的数据将被存储在数据库中,为后续的分析做准备。最后,系统对存储的数据进行分析,提供音乐趋势等信息,帮助用户做出更精准的音乐决策。整个流程在此结束。

-
-
-
-
- 爬虫数据分析流程图
-
-
-
- 总体设计
本章主要讨论的内容包括网易云音乐数据可视化系统的功能模块设计、数据库系统设计。
系统采用Django框架开发,该系统分为VIEW层、Controller层、Model层、DAO层和持久化数据存储层,VIEW层支持电脑浏览器访问系统。VIEW 层与 Controller 层紧密结合并系协同工作,共同完成前台页面的数据展示;Controller层为控制层,通过接收前端请求的参数进行业务处理,返回指定的路径或数据;Model层主要是服务层,用于业务逻辑处理;DAO 和持久化层,主要用于访问数据库和持久化数据。整个系统架构如图下所示。

-
-
-
-
- 系统架构图
-
-
-
在上一章节中主要对系统的功能性需求和非功能性需求进行分析,并且根据需求分析了本网易云音乐数据可视化系统中的用例。那么接下来就要开始对本网易云音乐数据可视化系统的架构、主要功能和数据库开始进行设计。网易云音乐数据可视化系统根据前面章节的需求分析得出,网易云音乐数据可视化系统的功能模块图如下图所示。

-
-
-
-
- 网易云音乐数据可视化系统功能模块图
-
-
- 数据库设计
-
数据库设计一般包括需求分析、概念模型设计、数据库表建立三大过程,其中需求分析前面章节已经阐述,概念模型设计有概念模型和逻辑结构设计两部分。
-
-
- 数据库概念结构设计
-
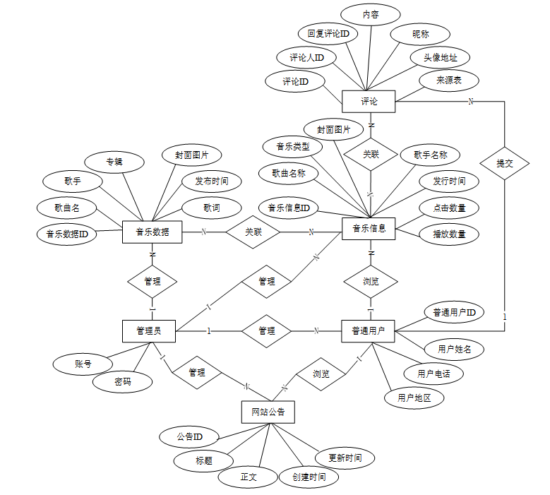
下面是整个网易云音乐数据可视化系统中主要的数据库表总E-R实体关系图。

-
-
-
-
- 网易云音乐数据可视化系统总E-R关系图
-
- 数据库逻辑结构设计
-
-
通过上一小节中网易云音乐数据可视化系统中总E-R关系图上得出一共需要创建多个数据表。在此主要罗列几个主要的数据库表结构设计。
| 编号 | 字段名 | 类型 | 长度 | 是否非空 | 是否主键 | 注释 |
| 1 | token_id | int | 是 | 是 | 临时访问牌ID | |
| 2 | token | varchar | 64 | 否 | 否 | 临时访问牌 |
| 3 | info | text | 65535 | 否 | 否 | 信息 |
| 4 | maxage | int | 是 | 否 | 最大寿命:默认2小时 | |
| 5 | create_time | timestamp | 是 | 否 | 创建时间 | |
| 6 | update_time | timestamp | 是 | 否 | 更新时间 | |
| 7 | user_id | int | 是 | 否 | 用户编号 |
表 4-2-article(文章)
| 编号 | 字段名 | 类型 | 长度 | 是否非空 | 是否主键 | 注释 |
| 1 | article_id | mediumint | 是 | 是 | 文章id | |
| 2 | title | varchar | 125 | 是 | 是 | 标题 |
| 3 | type | varchar | 64 | 是 | 否 | 文章分类 |
| 4 | hits | int | 是 | 否 | 点击数 | |
| 5 | praise_len | int | 是 | 否 | 点赞数 | |
| 6 | create_time | timestamp | 是 | 否 | 创建时间 | |
| 7 | update_time | timestamp | 是 | 否 | 更新时间 | |
| 8 | source | varchar | 255 | 否 | 否 | 来源 |
| 9 | url | varchar | 255 | 否 | 否 | 来源地址 |
| 10 | tag | varchar | 255 | 否 | 否 | 标签 |
| 11 | content | longtext | 4294967295 | 否 | 否 | 正文 |
| 12 | img | varchar | 255 | 否 | 否 | 封面图 |
| 13 | description | text | 65535 | 否 | 否 | 文章描述 |
表 4-3-article_type(文章分类)
| 编号 | 字段名 | 类型 | 长度 | 是否非空 | 是否主键 | 注释 |
| 1 | type_id | smallint | 是 | 是 | 分类ID | |
| 2 | display | smallint | 是 | 否 | 显示顺序 | |
| 3 | name | varchar | 16 | 是 | 否 | 分类名称 |
| 4 | father_id | smallint | 是 | 否 | 上级分类ID | |
| 5 | description | varchar | 255 | 否 | 否 | 描述 |
| 6 | icon | text | 65535 | 否 | 否 | 分类图标 |
| 7 | url | varchar | 255 | 否 | 否 | 外链地址 |
| 8 | create_time | timestamp | 是 | 否 | 创建时间 | |
| 9 | update_time | timestamp | 是 | 否 | 更新时间 |
表 4-4-auth(用户权限管理)
| 编号 | 字段名 | 类型 | 长度 | 是否非空 | 是否主键 | 注释 |
| 1 | auth_id | int | 是 | 是 | 授权ID | |
| 2 | user_group | varchar | 64 | 否 | 否 | 用户组 |
| 3 | mod_name | varchar | 64 | 否 | 否 | 模块名 |
| 4 | table_name | varchar | 64 | 否 | 否 | 表名 |
| 5 | page_title | varchar | 255 | 否 | 否 | 页面标题 |
| 6 | path | varchar | 255 | 否 | 否 | 路由路径 |
| 7 | parent | varchar | 64 | 否 | 否 | 父级菜单 |
| 8 | parent_sort | int | 是 | 否 | 父级菜单排序 | |
| 9 | position | varchar | 32 | 否 | 否 | 位置 |
| 10 | mode | varchar | 32 | 是 | 否 | 跳转方式 |
| 11 | add | tinyint | 是 | 否 | 是否可增加 | |
| 12 | del | tinyint | 是 | 否 | 是否可删除 | |
| 13 | set | tinyint | 是 | 否 | 是否可修改 | |
| 14 | get | tinyint | 是 | 否 | 是否可查看 | |
| 15 | field_add | text | 65535 | 否 | 否 | 添加字段 |
| 16 | field_set | text | 65535 | 否 | 否 | 修改字段 |
| 17 | field_get | text | 65535 | 否 | 否 | 查询字段 |
| 18 | table_nav_name | varchar | 500 | 否 | 否 | 跨表导航名称 |
| 19 | table_nav | varchar | 500 | 否 | 否 | 跨表导航 |
| 20 | option | text | 65535 | 否 | 否 | 配置 |
| 21 | create_time | timestamp | 是 | 否 | 创建时间 | |
| 22 | update_time | timestamp | 是 | 否 | 更新时间 |
表 4-5-code_token(验证码)
| 编号 | 字段名 | 类型 | 长度 | 是否非空 | 是否主键 | 注释 |
| 1 | code_token_id | int | 是 | 是 | 验证码ID | |
| 2 | token | varchar | 255 | 否 | 否 | 令牌 |
| 3 | code | varchar | 255 | 否 | 否 | 验证码 |
| 4 | expire_time | timestamp | 是 | 否 | 失效时间 | |
| 5 | create_time | timestamp | 是 | 否 | 创建时间 | |
| 6 | update_time | timestamp | 是 | 否 | 更新时间 |
表 4-6-collect(收藏)
| 编号 | 字段名 | 类型 | 长度 | 是否非空 | 是否主键 | 注释 |
| 1 | collect_id | int | 是 | 是 | 收藏ID | |
| 2 | user_id | int | 是 | 是 | 收藏人ID | |
| 3 | source_table | varchar | 255 | 否 | 否 | 来源表 |
| 4 | source_field | varchar | 255 | 否 | 否 | 来源字段 |
| 5 | source_id | int | 是 | 否 | 来源ID | |
| 6 | title | varchar | 255 | 否 | 否 | 标题 |
| 7 | img | varchar | 255 | 否 | 否 | 封面 |
| 8 | create_time | timestamp | 是 | 否 | 创建时间 | |
| 9 | update_time | timestamp | 是 | 否 | 更新时间 |
表 4-7-comment(评论)
| 编号 | 字段名 | 类型 | 长度 | 是否非空 | 是否主键 | 注释 |
| 1 | comment_id | int | 是 | 是 | 评论ID | |
| 2 | user_id | int | 是 | 是 | 评论人ID | |
| 3 | reply_to_id | int | 是 | 否 | 回复评论ID | |
| 4 | content | longtext | 4294967295 | 否 | 否 | 内容 |
| 5 | nickname | varchar | 255 | 否 | 否 | 昵称 |
| 6 | avatar | varchar | 255 | 否 | 否 | 头像地址 |
| 7 | create_time | timestamp | 是 | 否 | 创建时间 | |
| 8 | update_time | timestamp | 是 | 否 | 更新时间 | |
| 9 | source_table | varchar | 255 | 否 | 否 | 来源表 |
| 10 | source_field | varchar | 255 | 否 | 否 | 来源字段 |
| 11 | source_id | int | 是 | 否 | 来源ID |
表 4-8-forum(论坛)
| 编号 | 字段名 | 类型 | 长度 | 是否非空 | 是否主键 | 注释 |
| 1 | forum_id | mediumint | 是 | 是 | 论坛ID | |
| 2 | display | smallint | 是 | 否 | 排序 | |
| 3 | user_id | mediumint | 是 | 否 | 用户ID | |
| 4 | nickname | varchar | 16 | 否 | 否 | 昵称 |
| 5 | praise_len | int | 否 | 否 | 点赞数 | |
| 6 | hits | int | 是 | 否 | 访问数 | |
| 7 | title | varchar | 125 | 是 | 否 | 标题 |
| 8 | keywords | varchar | 125 | 否 | 否 | 关键词 |
| 9 | description | varchar | 255 | 否 | 否 | 描述 |
| 10 | url | varchar | 255 | 否 | 否 | 来源地址 |
| 11 | tag | varchar | 255 | 否 | 否 | 标签 |
| 12 | img | text | 65535 | 否 | 否 | 封面图 |
| 13 | content | longtext | 4294967295 | 否 | 否 | 正文 |
| 14 | create_time | timestamp | 是 | 否 | 创建时间 | |
| 15 | update_time | timestamp | 是 | 否 | 更新时间 | |
| 16 | avatar | varchar | 255 | 否 | 否 | 发帖人头像 |
| 17 | type | varchar | 64 | 是 | 否 | 论坛分类 |
| 18 | istop | int | 是 | 否 | 是否置顶 |
表 4-9-forum_type(论坛分类)
| 编号 | 字段名 | 类型 | 长度 | 是否非空 | 是否主键 | 注释 |
| 1 | type_id | smallint | 是 | 是 | 分类ID | |
| 2 | name | varchar | 16 | 是 | 否 | 分类名称 |
| 3 | description | varchar | 255 | 否 | 否 | 描述 |
| 4 | url | varchar | 255 | 否 | 否 | 外链地址 |
| 5 | father_id | smallint | 是 | 否 | 上级分类ID | |
| 6 | icon | varchar | 255 | 否 | 否 | 分类图标 |
| 7 | create_time | timestamp | 是 | 否 | 创建时间 | |
| 8 | update_time | timestamp | 是 | 否 | 更新时间 |
表 4-10-hits(用户点击)
| 编号 | 字段名 | 类型 | 长度 | 是否非空 | 是否主键 | 注释 |
| 1 | hits_id | int | 是 | 是 | 点赞ID | |
| 2 | user_id | int | 是 | 否 | 点赞人 | |
| 3 | create_time | timestamp | 是 | 否 | 创建时间 | |
| 4 | update_time | timestamp | 是 | 否 | 更新时间 | |
| 5 | source_table | varchar | 255 | 否 | 否 | 来源表 |
| 6 | source_field | varchar | 255 | 否 | 否 | 来源字段 |
| 7 | source_id | int | 是 | 否 | 来源ID |
表 4-11-music_data(音乐数据)
| 编号 | 字段名 | 类型 | 长度 | 是否非空 | 是否主键 | 注释 |
| 1 | music_data_id | int | 是 | 是 | 音乐数据ID | |
| 2 | song_name | text | 65535 | 否 | 否 | 歌曲名 |
| 3 | singer | text | 65535 | 否 | 否 | 歌手 |
| 4 | album | text | 65535 | 否 | 否 | 专辑 |
| 5 | cover_image | varchar | 255 | 否 | 否 | 封面图片 |
| 6 | release_time | text | 65535 | 否 | 否 | 发布时间 |
| 7 | lyrics | text | 65535 | 否 | 否 | 歌词 |
| 8 | create_time | datetime | 是 | 否 | 创建时间 | |
| 9 | update_time | timestamp | 是 | 否 | 更新时间 |
表 4-12-music_information(音乐信息)
| 编号 | 字段名 | 类型 | 长度 | 是否非空 | 是否主键 | 注释 |
| 1 | music_information_id | int | 是 | 是 | 音乐信息ID | |
| 2 | song_name | varchar | 64 | 否 | 否 | 歌曲名称 |
| 3 | music_type | varchar | 64 | 否 | 否 | 音乐类型 |
| 4 | cover_image | varchar | 255 | 否 | 否 | 封面图片 |
| 5 | name_of_singer | varchar | 64 | 否 | 否 | 歌手名称 |
| 6 | time_of_issue | date | 否 | 否 | 发行时间 | |
| 7 | number_of_clicks | double | 否 | 否 | 点击数量 | |
| 8 | number_of_plays | double | 否 | 否 | 播放数量 | |
| 9 | song_audio | varchar | 255 | 否 | 否 | 歌曲音频 |
| 10 | song_video | varchar | 255 | 否 | 否 | 歌曲视频 |
| 11 | song_introduction | longtext | 4294967295 | 否 | 否 | 歌曲简介 |
| 12 | hits | int | 是 | 否 | 点击数 | |
| 13 | praise_len | int | 是 | 否 | 点赞数 | |
| 14 | collect_len | int | 是 | 否 | 收藏数 | |
| 15 | comment_len | int | 是 | 否 | 评论数 | |
| 16 | recommend | int | 是 | 否 | 智能推荐 | |
| 17 | create_time | datetime | 是 | 否 | 创建时间 | |
| 18 | update_time | timestamp | 是 | 否 | 更新时间 |
表 4-13-music_type(音乐类型)
| 编号 | 字段名 | 类型 | 长度 | 是否非空 | 是否主键 | 注释 |
| 1 | music_type_id | int | 是 | 是 | 音乐类型ID | |
| 2 | music_type | varchar | 64 | 否 | 否 | 音乐类型 |
| 3 | create_time | datetime | 是 | 否 | 创建时间 | |
| 4 | update_time | timestamp | 是 | 否 | 更新时间 |
表 4-14-notice(公告)
| 编号 | 字段名 | 类型 | 长度 | 是否非空 | 是否主键 | 注释 |
| 1 | notice_id | mediumint | 是 | 是 | 公告ID | |
| 2 | title | varchar | 125 | 是 | 否 | 标题 |
| 3 | content | longtext | 4294967295 | 否 | 否 | 正文 |
| 4 | create_time | timestamp | 是 | 否 | 创建时间 | |
| 5 | update_time | timestamp | 是 | 否 | 更新时间 |
表 4-15-ordinary_user(普通用户)
| 编号 | 字段名 | 类型 | 长度 | 是否非空 | 是否主键 | 注释 |
| 1 | ordinary_user_id | int | 是 | 是 | 普通用户ID | |
| 2 | user_name | varchar | 64 | 否 | 否 | 用户姓名 |
| 3 | user_phone | varchar | 16 | 否 | 否 | 用户电话 |
| 4 | user_gender | varchar | 64 | 否 | 否 | 用户性别 |
| 5 | user_area | varchar | 64 | 否 | 否 | 用户地区 |
| 6 | examine_state | varchar | 16 | 是 | 否 | 审核状态 |
| 7 | user_id | int | 是 | 否 | 用户ID | |
| 8 | create_time | datetime | 是 | 否 | 创建时间 | |
| 9 | update_time | timestamp | 是 | 否 | 更新时间 |
表 4-16-praise(点赞)
| 编号 | 字段名 | 类型 | 长度 | 是否非空 | 是否主键 | 注释 |
| 1 | praise_id | int | 是 | 是 | 点赞ID | |
| 2 | user_id | int | 是 | 是 | 点赞人 | |
| 3 | create_time | timestamp | 是 | 否 | 创建时间 | |
| 4 | update_time | timestamp | 是 | 否 | 更新时间 | |
| 5 | source_table | varchar | 255 | 否 | 否 | 来源表 |
| 6 | source_field | varchar | 255 | 否 | 否 | 来源字段 |
| 7 | source_id | int | 是 | 否 | 来源ID | |
| 8 | status | tinyint | 是 | 否 | 点赞状态:1为点赞,0已取消 |
表 4-17-score(评分)
| 编号 | 字段名 | 类型 | 长度 | 是否非空 | 是否主键 | 注释 |
| 1 | score_id | int | 是 | 是 | 评分ID | |
| 2 | user_id | int | 是 | 否 | 评分人 | |
| 3 | nickname | varchar | 64 | 否 | 否 | 昵称 |
| 4 | score_num | double | 是 | 否 | 评分 | |
| 5 | create_time | timestamp | 是 | 否 | 创建时间 | |
| 6 | update_time | timestamp | 是 | 否 | 更新时间 | |
| 7 | source_table | varchar | 255 | 否 | 否 | 来源表 |
| 8 | source_field | varchar | 255 | 否 | 否 | 来源字段 |
| 9 | source_id | int | 是 | 否 | 来源ID |
表 4-18-slides(轮播图)
| 编号 | 字段名 | 类型 | 长度 | 是否非空 | 是否主键 | 注释 |
| 1 | slides_id | int | 是 | 是 | 轮播图ID | |
| 2 | title | varchar | 64 | 否 | 否 | 标题 |
| 3 | content | varchar | 255 | 否 | 否 | 内容 |
| 4 | url | varchar | 255 | 否 | 否 | 链接 |
| 5 | img | varchar | 255 | 否 | 否 | 轮播图 |
| 6 | hits | int | 是 | 否 | 点击量 | |
| 7 | create_time | timestamp | 是 | 否 | 创建时间 | |
| 8 | update_time | timestamp | 是 | 否 | 更新时间 |
表 4-19-upload(文件上传)
| 编号 | 字段名 | 类型 | 长度 | 是否非空 | 是否主键 | 注释 |
| 1 | upload_id | int | 是 | 是 | 上传ID | |
| 2 | name | varchar | 64 | 否 | 否 | 文件名 |
| 3 | path | varchar | 255 | 否 | 否 | 访问路径 |
| 4 | file | varchar | 255 | 否 | 否 | 文件路径 |
| 5 | display | varchar | 255 | 否 | 否 | 显示顺序 |
| 6 | father_id | int | 否 | 否 | 父级ID | |
| 7 | dir | varchar | 255 | 否 | 否 | 文件夹 |
| 8 | type | varchar | 32 | 否 | 否 | 文件类型 |
表 4-20-user(用户账户)
| 编号 | 字段名 | 类型 | 长度 | 是否非空 | 是否主键 | 注释 |
| 1 | user_id | int | 是 | 是 | 用户ID | |
| 2 | state | smallint | 是 | 否 | 账户状态:(1可用|2异常|3已冻结|4已注销) | |
| 3 | user_group | varchar | 32 | 否 | 否 | 所在用户组 |
| 4 | login_time | timestamp | 是 | 否 | 上次登录时间 | |
| 5 | phone | varchar | 11 | 否 | 否 | 手机号码 |
| 6 | phone_state | smallint | 是 | 否 | 手机认证:(0未认证|1审核中|2已认证) | |
| 7 | username | varchar | 16 | 是 | 否 | 用户名 |
| 8 | nickname | varchar | 16 | 否 | 否 | 昵称 |
| 9 | password | varchar | 64 | 是 | 否 | 密码 |
| 10 | | varchar | 64 | 否 | 否 | 邮箱 |
| 11 | email_state | smallint | 是 | 否 | 邮箱认证:(0未认证|1审核中|2已认证) | |
| 12 | avatar | varchar | 255 | 否 | 否 | 头像地址 |
| 13 | open_id | varchar | 255 | 否 | 否 | 针对获取用户信息字段 |
| 14 | create_time | timestamp | 是 | 否 | 创建时间 |
表 4-21-user_group(用户组)
| 编号 | 字段名 | 类型 | 长度 | 是否非空 | 是否主键 | 注释 |
| 1 | group_id | mediumint | 是 | 是 | 用户组ID | |
| 2 | display | smallint | 是 | 否 | 显示顺序 | |
| 3 | name | varchar | 16 | 是 | 否 | 名称 |
| 4 | description | varchar | 255 | 否 | 否 | 描述 |
| 5 | source_table | varchar | 255 | 否 | 否 | 来源表 |
| 6 | source_field | varchar | 255 | 否 | 否 | 来源字段 |
| 7 | source_id | int | 是 | 否 | 来源ID | |
| 8 | register | smallint | 否 | 否 | 注册位置 | |
| 9 | create_time | timestamp | 是 | 否 | 创建时间 | |
| 10 | update_time | timestamp | 是 | 否 | 更新时间 |
网易云音乐数据可视化系统的详细设计与实现主要是根据前面的网易云音乐数据可视化系统的需求分析和网易云音乐数据可视化系统的总体设计来设计页面并实现业务逻辑。主要从网易云音乐数据可视化系统界面实现、业务逻辑实现这两部分进行介绍。
-
- 前端首页模块
首页包含轮播图、音乐资讯及推荐音乐信息,采用协同过滤算法分析用户点击行为,根据其浏览的音乐类型数量进行优先级排序,将匹配度高的内容由上至下展示,提升个性化体验。前台首页模块展示如下图所示。

-
-
-
-
- 前台首页模块图
-
-
- 用户注册模块
-
不是网易云音乐数据可视化系统中正式用户的是可以在线进行注册的,当填写上自己的账号+设置密码+确认密码+昵称+邮箱+手机号+身份+用户姓名+用户性别等信息后再点击“注册”按钮后将会先验证输入的有没有空数据,再次验证密码和确认密码是否是一样的,最后验证输入的账户名和数据库表中已经注册的账户名是否重复,只有都验证没问题后即可用户注册成功。其用户注册模块展示如下图所示。

-
-
-
-
- 注册模块图
-
-
- 登录模块
-
网易云音乐数据可视化系统中的前台上注册后的用户是可以通过自己的用户名+密码进行登录的,当用户输入完整的自己的用户名+密码信息并点击“登录”按钮后,将会首先验证输入的有没有空数据,再次验证输入的用户名+密码和数据库中当前保存的用户信息是否一致,只有在一致后将会登录成功并自动跳转到网易云音乐数据可视化系统的首页中,否则将会提示相应错误信息,登录模块如下图所示。

-
-
-
-
- 登录模块图
-
-
- 前端普通用户功能模块
-
用户可在论坛中浏览、点赞、收藏和评论他人发布的帖子,也可自行发布新话题。系统提供分类筛选功能,便于用户查找感兴趣的内容,增强用户之间的互动性和社区活跃度。如下图所示

用户可在线浏览各类音乐相关资讯,支持点赞、收藏与评论操作,增强参与感和信息传播效率,同时为后台提供用户兴趣偏好数据用于优化推荐策略。如下图所示。

用户可查看详细的音乐信息页面,包括歌曲、歌手、专辑等信息,支持点赞、收藏、评论与评分操作,评分结果将影响该音乐在推荐系统中的权重排序。如下图所示。

个人中心集成个人首页、交流论坛记录、收藏内容及评论管理功能,用户可统一查看与管理自己的所有互动行为,提高信息整理与回顾效率。如下图所示。

-
-
-
-
- 个人中心模块图
-
-
- 后端管理员功能模块
-
管理员可对音乐基础数据进行增删查操作,查看详细信息,支持批量导入导出、下载模板文件以及启动爬虫任务,提高数据维护的灵活性与效率。如下图所示。

管理员可对系统用户进行添加、删除与查询操作,查看用户详情信息,便于控制用户权限与维护系统秩序,保障平台健康稳定的运行环境。流程图如下所示。

-
-
-
-
- 用户管理流程图
-
-
-
系统用户模块如下图所示。

系统提供可视化大屏页面,展示用户地区分布、音乐类型占比、歌曲点击量与播放量等核心指标,帮助管理员全面掌握平台运营数据,辅助决策制定。如下图所示。

管理员可添加、删除、查询音乐详情信息,并查看用户的评论反馈,及时掌握音乐内容质量与用户满意度,便于优化平台资源结构。如下图所示。

系统管理模块包括轮播图管理,管理员可以添加、删除或查询轮播图详情,以更新平台的宣传内容。如下图所示。

管理员可对音乐相关资讯及其分类进行管理,执行添加、删除、查询与查看详情操作,丰富平台内容生态,提升用户阅读与互动体验。如下图所示。

-
-
-
-
- 音乐资讯管理模块图
-
-
-
测试的主要目的是确保系统的功能和性能满足预期的需求,同时识别和修复潜在的缺陷。通过系统测试,可以验证各个功能模块的正确性和稳定性,确保系统在不同使用场景下的表现符合设计要求。测试目的包括确认系统功能的完整性、验证数据处理的准确性、评估系统的性能和安全性。测试还可以提高用户满意度,保证用户在使用系统时获得流畅和可靠的体验。通过全面的测试,可以降低后期维护成本,减少系统上线后出现故障的风险,从而保障系统的长期稳定运行。
在本系统中,测试方法主要依赖于测试用例的设计与执行。测试用例是根据系统需求文档编写的,覆盖所有功能模块及其边界情况。每个测试用例包含输入数据、预期结果和实际结果的对比,以验证系统的功能是否按预期工作。
常见的测试用例包括功能测试用例、边界测试用例和异常测试用例。功能测试用例针对系统的各项功能进行验证;边界测试用例则侧重于输入数据的边界条件,验证系统在极端情况下是否能够稳定运行;异常测试用例则用于验证系统在处理错误输入或异常情况时的反应。本文选择功能测试用例进行系统测试。
在测试执行过程中,记录每个用例的执行结果,并根据实际结果与预期结果的对比,判断系统是否存在缺陷。通过系统化的测试用例执行,可以有效提高测试的覆盖率和效率,为系统的最终上线提供保障。
表6-1 用户登录功能测试表
| 用例名称 | 用户登录系统 |
| 目的 | 测试用户通过正确的用户名和密码可否登录功能 |
| 前提 | 未登录的情况下 |
| 测试流程 | 1) 进入登录页面 2) 输入正确的用户名和密码 |
| 预期结果 | 用户名和密码正确的时候,跳转到登录成功界面,反之则显示错误信息,提示重新输入 |
| 实际结果 | 实际结果与预期结果一致 |
在系统中,创建功能也是基础功能之一,因此创建功能的测试很有代表性。在此章节主要列举在创建时各种情况下系统结果的测试。由于系统涉及创建功能操作过多,因此将多处统称创建功能。
创建数据用例如表6-2 所示。
表6-2 创建数据测试用例
| 测试用例编号 | YL_05 | |
| 测试用例名称 | 系统使用者进行创建数据 | |
| 测试用例描述 | 使用者输入要创建的数据 | |
| 系统入口 | 浏览器 | |
| 步骤 | 预期结果 | 实际结果 |
| 输入完整并且格式正确的数据 | 提示“创建成功”,并显示所有数据 | 预期结果 |
| 核心位置数据但非必要位置不输入数据 | 提示“创建成功”,并显示所有数据 | 预期结果 |
| 核心数据位置不输入数据 | 提示“创建失败” | 预期结果 |
-
-
- 修改数据测试
-
在系统中,修改功能是系统主要实现功能,因此修改功能的测试很有代表性。在此章节主要列举在修改时各种情况下系统结果的测试。由于系统涉及修改功能操作过多,因此将多处数据表记录修改和状态修改统称修改功能。
修改数据用例如表6-3所示。
表6-3 修改数据测试用例
| 测试用例编号 | YL_06 | |
| 测试用例名称 | 系统使用者进行修改数据 | |
| 测试用例描述 | 使用者对可修改的数据项进行修改 | |
| 系统入口 | 浏览器 | |
| 步骤 | 预期结果 | 实际结果 |
| 将现有数据修改成正确的数据 | 提示“修改成功”,并显示所有数据 | 预期结果 |
| 将现有数据修改成错误的数据 | 提示“修改失败” | 预期结果 |
-
-
- 查询数据测试
-
在系统中,查询功能是使用系统使用最多也是最基础的功能,因此查询功能的测试很有代表性。在此章节主要列举在查询时各种情况下系统结果的测试。
查询数据用例如表6-4所示。
表6-4 查询数据测试用例
| 测试用例编号 | YL_05 | |
| 测试用例名称 | 系统使用者进行查询数据 | |
| 测试用例描述 | 全部查询以及输入关键词查询 | |
| 系统入口 | 浏览器 | |
| 步骤 | 预期结果 | 实际结果 |
| 界面自动查询全部 | 显示对应所有记录 | 预期结果 |
| 输入已存在且能匹配成功的关键字 | 显示所查询到的数据 | 预期结果 |
| 输入不存在的关键字 | 显示数据界面为空 | 预期结果 |
在本次测试的过程主要针对所有功能下的添加操作,修改操作和删除操作,并以真实数据一一进行相关功能项目的输入,最终能够保证每个项目涉及的功能都能够正常运行,因此能够保证本次设计的,已实现的功能能够正常运行并且相关数据库的信息也同样保证正确。
本系统基于Django框架开发,结合Python爬虫技术和MySQL数据库,实现了音乐数据的采集、存储与可视化展示。通过Requests和BeautifulSoup完成网易云音乐平台的数据抓取,使用Pandas进行数据清洗与处理,将结构化数据存入MySQL中,保证数据的稳定性和可查询性。后端功能覆盖用户管理、内容发布、评论互动及推荐算法的实现,满足普通用户与管理员的不同需求。
在开发过程中,掌握了前后端交互机制的设计方法,理解了数据从采集到展示的完整流程,熟悉了Web应用的构建逻辑与权限控制策略。通过对协同过滤算法的应用,增强了对个性化推荐机制的理解,并提高了实际项目中的编码能力与问题解决能力。
未来可在数据更新机制上进一步优化,实现定时自动爬取与动态推荐,提高系统的实时性与扩展性。也可引入更多数据来源,丰富分析维度,提升整体数据展示的深度与广度,为音乐平台提供更具参考价值的数据支持。
- 黄维.基于B/S模式的虚拟网络实验室安全管理体系分析[J].信息系统工程,2024,(05):4-7.
- 张宇薇.HTML5在Web前端开发中的应用[J].集成电路应用,2024,41(04):274-276.
- 邱红丽,张舒雅.基于Django框架的web项目开发研究[J].科学技术创新,2021,(27):97-98.
- 段艺,涂伟忠.Django开发从入门到实践[M].机械工业出版社:202211.635.
- 李艳杰.MySQL数据库下存储过程的综合运用研究[J].现代信息科技,2023,7(11):80-82+88.
- 肖睿,李鲲程,范效亮,等.MySQL数据库应用技术及实践[M].人民邮电出版社:202206.228.
- 明日科技.快速上手Python[M].化学工业出版社:202211.337.
- 明日科技.Python Web开发手册[M].化学工业出版社:202201.411.
- 张锦贤,吴晓玲. 基于Django框架技术的网站设计 [J]. 电脑知识与技术, 2024, 20 (10): 71-73.
- 庞敏. MySQL数据库的数据安全应用设计技术研究 [J]. 数字通信世界, 2024, (09): 25-27.
- Stokes D . Update or migrate? Planning for MySQL 5.7 EOL [J]. InfoWorld.com, 2023, 24 (03): 22-30.
- Guo Z ,Wang H ,He J , et al. PSLSA v2.0: An automatic Python package integrating machine learning models for regional landslide susceptibility assessment [J]. Environmental Modelling and Software, 2025, 186 106367-106367.
- Daniel C ,Greg L . Django 5 for the Impatient:Learn the core concepts of Django to develop Python web applications[M]. Packt Publishing Limited: 2024-09-27.
- 王建斌.Python数据结构与算法的交互式可视化系统研究[J].信息与电脑,2025,37(07):147-150.
- 杨立骁,孙鹏飞,袁博,等.基于Python的校招网数据分析与可视化系统实现[J].物联网技术,2025,15(06):129-132.
- 华康民,殷旭颂.基于Python的网易云音乐评论数据分析系统的设计与实现[J].现代信息科技,2024,8(24):72-76.
- 韩腾飞.物联网大数据可视化开发与应用[J].软件,2024,45(12):65-67.
- 熊金泉,龚瑾,周群,等.基于大数据可视化分析技术的智慧系统设计[J].集成电路应用,2024,41(12):378-379.
- 罗小刚.基于Python爬虫技术的计量数据分析软件设计[J].新能源与智能网联,2024,(01):65-73.
- 钱贝贝,陈志波.基于Python爬虫的音乐数据可视化分析[J].电脑知识与技术,2022,18(08):6-8.
网易云音乐数据可视化系统设计与实现工作已结束,虽然过程中充满挑战,但内心充满自豪和满足。感谢大学四年间教导我的所有老师,他们的专业知识与人生智慧让我成长为能独立完成系统的学生。特别感谢指导老师,他耐心解答疑惑,引导我解决问题,提升自主解决能力。室友和同学们的宝贵建议和支持也让我取得长足进步。未来,我将继续努力追求卓越,不辜负所学所悟和老师期望。坚信坚定信念和不懈努力,未来定能取得更辉煌成就。期待更美好未来!
网易云音乐数据可视化系统设计与实现不仅是技术挑战,挫折和困难是成长的垫脚石,让我更深入理解问题,精确找到解决方案。每次解决问题,都感到满足和自豪。
对于未来,我充满期待和信心。无论道路多崎岖,只要保持坚定信念,持续努力,定能取得更大成就。期待将知识和技能运用到实际中,为社会做出更大贡献。
最后,感谢所有帮助和支持我的人。你们的教诲、鼓励和支持让我有今天的成就。我会继续努力,不辜负期望,为实现更美好的未来而奋斗。
登录代码如下:
def Login(self, ctx):
print("===================登录=====================")
ret = {
"error": {
"code": 70000,
"message": "账户不存在",
}
}
body = ctx.body
password = md5hash(body["password"]) or ""
obj = service_select("user").Get_obj(
{"username": body["username"]}, {"like": False}
)
if obj:
user_group = service_select("user_group").Get_obj({'name': obj['user_group']}, {"like": False})
if user_group and user_group['source_table'] != '':
user_obj = service_select(user_group['source_table']).Get_obj({"user_id": obj['user_id']}, {"like": False})
if user_obj['examine_state'] == '未通过':
ret = {
"error": {
"code": 70000,
"message": "账户未通过审核",
}
}
return ret
if user_obj['examine_state'] == '未审核':
ret = {
"error": {
"code": 70000,
"message": "账户未审核",
}
}
return ret
if obj["state"] == 1:
if obj["password"] == password:
timeout = timezone.now()
timestamp = int(time.mktime(timeout.timetuple())) * 1000
token = md5hash(str(obj["user_id"]) + "_" + str(timestamp))
ctx.request.session[token] = obj["user_id"]
service_select("access_token").Add(
{"token": token, "user_id": obj["user_id"]}
)
obj["token"] = token
ret = {
"result": {"obj": obj}
}
else:
ret = {
"error": {
"code": 70000,
"message": "密码错误",
}
}
else:
ret = {
"error": {
"code": 70000,
"message": "用户账户不可用,请联系管理员",
}
}
return ctx.response(json.dumps(ret, ensure_ascii=False))
注册代码如下:
def Register(self, ctx):
print("===================注册=====================")
userService = service_select("user")
body = ctx.body
if "username" not in body and body["username"] == '':
return ctx.response(json.dumps({
"error": {
"code": 70000,
"message": "用户名不能为空",
}
}, ensure_ascii=False))
if "user_group" not in body and body["user_group"] == '':
return ctx.response(json.dumps({
"error": {
"code": 70000,
"message": "用户组不能为空",
}
}, ensure_ascii=False))
if "password" not in body and body["password"] == '':
return ctx.response(json.dumps({
"error": {
"code": 70000,
"message": "密码不能为空",
}
}, ensure_ascii=False))
post_param = body
post_param['nickname'] = body["nickname"] or ""
post_param['password'] = md5hash(body["password"])
obj = userService.Get_obj({"username": post_param['username']}, {"like": False})
if obj:
return ctx.response(json.dumps({
"error": {
"code": 70000,
"message": "用户名已存在",
}
}, ensure_ascii=False))
ret = {
"error": {
"code": 70000,
"message": "注册失败",
}
}
bl = userService.Add(post_param)
if bl:
ret = {
"result": {
"bl": True,
"message": "注册成功"
}
}
return ctx.response(json.dumps(ret, ensure_ascii=False))
找回密码代码如下:
def Forget_password(self, ctx):
print("===================修改密码=====================")
ret = {
"error": {
"code": 70000,
"message": "用户信息不能没有"
}
}
body = ctx.body
if not body["code"]:
return {
"error": {
"code": 70000,
"message": "验证码不存在或者错误"
}
}
obj = service_select("user").Get_obj(
{"username": body["username"]}, {"like": False}
)
if not obj:
return {
"error": {
"code": 70000,
"message": "用户名不存在或者错误"
}
}
password = md5hash(body["password"])
if not password:
return {
"error": {
"code": 70000,
"message": "密码不存在或者错误"
}
}
bl = service_select("user").Set({"user_id": obj["user_id"]}, {"password": password})
if bl:
ret = {"result": {"bl": True, "message": "修改成功"}}
else:
ret = {
"error": {
"code": 70000,
"message": "修改失败",
}
}
return ctx.response(json.dumps(ret, ensure_ascii=False))
修改密码代码如下:
def Change_password(self, ctx):
print("===================修改密码=====================")
ret = {
"error": {
"code": 70000,
"message": "账号未登录",
}
}
request = ctx.request
headers = request.headers
if ("x-auth-token" in headers) and headers["x-auth-token"]:
token = headers["x-auth-token"]
user_id = tokenGetUserId(token, request)
userService = service_select("user")
body = ctx.body
password = md5hash(body["o_password"])
obj = userService.Get_obj({"user_id": user_id, "password": password}, {"like": False})
if obj:
password = md5hash(body["password"])
bl = userService.Set({"user_id": user_id}, {"password": password})
if bl:
ret = {"result": {"bl": True, "message": "修改成功"}}
else:
ret = {
"error": {
"code": 70000,
"message": "修改失败",
}
}
else:
ret = {
"error": {
"code": 70000,
"message": "密码错误",
}
}
else:
ret = {
"error": {
"code": 70000,
"message": "账户未登录",
}
}
return ctx.response(json.dumps(ret, ensure_ascii=False))
增删查改代码如下:
增
def Add(self, ctx):
body = ctx.body
unique = self.config.get("unique")
obj = None
if unique:
qy = {}
for i in range(len(unique)):
key = unique[i]
qy[key] = body.get(key)
obj = self.service.Get_obj(qy)
if not obj:
error = self.Add_before(ctx)
if error["code"]:
return {"error": error}
error = self.Events("add_before", ctx, None)
if error["code"]:
return {"error": error}
result = self.service.Add(body, self.config)
if self.service.error:
return {"error": self.service.error}
res = self.Add_after(ctx, result)
if res:
result = res
res = self.Events("add_after", ctx, result)
if res:
result = res
return {"result": result}
else:
return {"error": {"code": 10000, "message": "已存在"}}
删
def Del(self, ctx):
if len(ctx.query) == 0:
errorMsg = {"code": 30000, "message": "删除条件不能为空!"}
return errorMsg
result = self.service.Del(ctx.query, self.config)
if self.service.error:
return {"error": self.service.error}
return {"result": result}
改
def Set(self, ctx):
error = self.Set_before(ctx)
if error["code"]:
return {"error": error}
error = self.Events("set_before", ctx, None)
if error["code"]:
return {"error": error}
query = ctx.query
if 'page' in query.keys():
del ctx.query['page']
if 'size' in query.keys():
del ctx.query['size']
if 'orderby' in query.keys():
del ctx.query['orderby']
result = self.service.Set(ctx.query, ctx.body, self.config)
if self.service.error:
return {"error": self.service.error}
res = self.Set_after(ctx, result)
if res:
result = res
res = self.Events("set_after", ctx, result)
if res:
result = res
return {"result": result}
查多条数据:
def Get_list(self, ctx):
query = dict(ctx.query)
config_plus = {}
if "field" in query:
field = query.pop("field")
config_plus["field"] = field
if "page" in query:
config_plus["page"] = query.pop("page")
if "size" in query:
config_plus["size"] = query.pop("size")
if "orderby" in query:
config_plus["orderby"] = query.pop("orderby")
if "like" in query:
config_plus["like"] = query.pop("like")
if "groupby" in query:
config_plus["groupby"] = query.pop("groupby")
count = self.service.Count(query)
lst = []
if self.service.error:
return {"error": self.service.error}
elif count:
lst = self.service.Get_list(query,
obj_update(self.config, config_plus))
if self.service.error:
return {"error": self.service.error}
self.interact_list(ctx, lst)
return {"result": {"list": lst, "count": count}}
查一条数据:
def Get_obj(self, ctx):
query = dict(ctx.query)
config_plus = {}
if "field" in query:
field = query.pop("field")
config_plus["field"] = field
obj = self.service.Get_obj(query, obj_update(self.config, config_plus))
if self.service.error:
return {"error": self.service.error}
if obj:
self.interact_obj(ctx, obj)
return {"result": {"obj": obj}}
免费领取项目源码,请关注❥点赞收藏并私信博主,谢谢~
1464

被折叠的 条评论
为什么被折叠?



