摘 要
随着互联网技术的快速发展和人们生活水平的提高,旅游已成为大众生活中不可或缺的一部分。然而,面对众多的旅游信息和复杂的景点选择,用户往往难以快速找到符合自身需求的旅游目的地。因此,设计并实现一个基于Python的旅游推荐系统具有重要的现实意义。本系统通过整合景点信息、旅游资讯和用户个性化需求,为用户提供智能化的旅游推荐服务。系统采用前后端分离架构,后端使用Django框架进行开发,结合MySQL数据库存储数据,并通过Python的数据处理能力实现高效的查询与推荐功能。同时,系统支持普通用户的注册登录、景点信息浏览、预订管理以及管理员的后台管理等功能,旨在提升用户体验并降低信息获取成本。
本系统的设计与实现主要围绕用户需求和系统管理展开,具备良好的交互性和可扩展性。在用户端,系统提供首页展示、公告消息、旅游资讯、景点详情查看及预订等功能,满足用户从信息获取到实际预订的一站式需求;在管理端,系统实现了对用户、景点分类、景点信息、门票预订、轮播图、公告消息和旅游资讯的全面管理,确保系统的高效运行和内容更新。通过该系统的应用,不仅可以帮助用户更便捷地规划旅行,还能为旅游行业提供信息化解决方案,推动旅游资源的数字化转型与可持续发展。
关键词:Django框架;旅游推荐系统;Python语言;
Abstract
With the rapid development of Internet technology and the improvement of people's living standards, tourism has become an indispensable part of public life. However, in the face of numerous tourist information and complex scenic spot selection, it is often difficult for users to quickly find a tourist destination that meets their needs. Therefore, it is of great practical significance to design and implement a Python-based travel recommendation system. This system provides intelligent travel recommendation service for users by integrating scenic spot information, tourism information and individual needs of users. The system adopts the front-end separation architecture, the back-end uses the Django framework for development, combined with MySQL database to store data, and through Python data processing capabilities to achieve efficient query and recommendation functions. At the same time, the system supports the registration and login of ordinary users, scenic spot information browsing, reservation management and administrator's background management functions, aiming to improve user experience and reduce information acquisition costs.
The design and implementation of this system mainly focus on user requirements and system management, with good interactivity and scalability. On the client side, the system provides home page display, announcement news, tourism information, scenic spot details viewing and booking functions to meet users' one-stop needs from information acquisition to actual booking; In the management side, the system realizes the comprehensive management of users, scenic spot classification, scenic spot information, ticket booking, rotation map, announcement message and tourism information to ensure the efficient operation of the system and content update. Through the application of the system, it can not only help users more convenient travel planning, but also provide information solutions for the tourism industry to promote the digital transformation and sustainable development of tourism resources.
Key words:Django framework; Travel recommendation system; Python language;
目 录
近年来,随着人们生活水平的显著提升和互联网技术的飞速发展,旅游业已成为全球经济中增长最快的行业之一。与此同时,游客对于旅游信息的需求也日益增加,他们渴望通过便捷的方式获取详尽、准确且个性化的旅游推荐和服务。然而,面对海量且分散的旅游资讯,如何高效地筛选出符合个人兴趣与需求的信息成为了一个挑战。传统的旅游信息查找方式不仅耗时费力,而且难以保证信息的相关性和时效性。因此,构建一个能够整合旅游资源、提供个性化推荐服务的在线平台显得尤为重要。基于此背景,本研究旨在设计并实现一个以用户为中心的旅游推荐系统,利用现代信息技术满足用户的多样化需求,提高旅游体验的质量。
在技术层面,随着大数据分析、机器学习算法以及云计算等先进技术的发展,为旅游推荐系统的实现提供了强有力的支持。Python作为一种广泛应用于数据处理和网络开发的编程语言,因其简洁清晰的语法结构和强大的第三方库支持,成为了开发此类系统的理想选择。同时,Django框架以其高效、安全的特点,进一步简化了后端开发流程,使得开发者可以更加专注于业务逻辑的实现。此外,通过结合MySQL数据库管理系统,确保了数据存储的安全性和查询效率。综上所述,借助这些先进的技术和工具,本研究致力于开发出一个功能全面、性能优越的旅游推荐系统,不仅能为用户提供优质的旅游信息服务,也为旅游行业的数字化转型贡献一份力量。
本研究的主要目的在于设计并实现一个基于Python的旅游推荐系统,旨在解决当前用户在规划旅行过程中面临的资讯过载、信息筛选困难等问题。通过整合广泛的旅游资源,包括景点详情、旅游资讯以及用户评价等,系统能够为用户提供个性化推荐服务,帮助其快速找到符合个人兴趣与需求的旅游目的地。此外,该系统还致力于提升用户的整体旅行体验,从最初的旅行计划制定到具体的预订操作,提供一站式解决方案。通过对用户行为数据的分析,系统能够不断优化推荐算法,提高推荐的精准度和满意度,从而实现用户体验的最大化。
从更广泛的意义上看,此旅游推荐系统的开发对于促进旅游业的数字化转型和可持续发展具有重要意义。一方面,它不仅提升了游客获取旅游信息的效率,降低了信息搜寻成本,还有助于增强游客的旅行满意度,进而推动旅游市场的繁荣与发展。另一方面,系统为旅游从业者提供了一个有效的宣传平台,使得优质的旅游资源能够被更多潜在游客发现,促进了旅游资源的合理配置和高效利用。此外,随着全球旅游业竞争的加剧,旅游企业需要更加注重服务质量和技术应用,而本系统所提供的智能化服务模式无疑为行业树立了新的标杆,鼓励更多的企业和机构投入到技术创新和服务优化中来,共同推动整个行业的进步。
当前,旅游推荐系统的研究与开发已经成为计算机科学、信息管理以及旅游管理等多个领域交叉的一个热点方向。随着互联网技术的发展和大数据时代的到来,越来越多的学者和企业开始关注如何利用先进的信息技术提升旅游服务的质量和效率。现有的旅游推荐系统大多基于用户的历史行为数据,如浏览记录、购买历史等,通过机器学习算法分析用户的偏好,并据此进行个性化推荐。例如,一些系统采用协同过滤算法来发现具有相似兴趣的用户群体,从而为用户提供更加精准的旅游产品和服务推荐。此外,还有部分研究尝试结合地理信息系统(GIS)技术,将地理位置信息纳入推荐模型中,以提供更加贴近用户实际需求的本地化服务。
然而,尽管目前旅游推荐系统的理论和技术已经取得了一定进展,但仍然存在一些挑战和不足之处。首先,数据隐私和安全问题始终是制约其广泛应用的关键因素之一。由于推荐系统需要收集和分析大量的用户个人信息,如何确保这些信息的安全性和合规使用成为了一个亟待解决的问题。其次,推荐算法的准确性和实时性仍有待提高。虽然现有的算法能够在一定程度上满足个性化推荐的需求,但在处理大规模数据集时,往往面临计算资源消耗大、响应时间长等问题,影响了用户体验。此外,现有系统对多语言支持及文化差异的考量相对较少,限制了它们在国际市场上的应用范围和效果。
为了克服上述挑战,近年来,研究人员开始探索新的技术和方法来改进旅游推荐系统。例如,深度学习技术被引入到推荐系统中,以提高推荐的准确性和智能化水平。同时,增强学习也被视为一种潜在的方法,用于优化推荐策略并提升用户交互体验。此外,随着物联网(IoT)技术的发展,未来有望通过智能设备收集更多关于用户偏好的实时数据,从而实现更为精准的个性化推荐。综上所述,虽然旅游推荐系统已经在多个方面取得了显著进步,但仍有广阔的发展空间和潜力等待挖掘。继续深化相关研究不仅有助于推动技术本身的进步,也能够促进旅游业的数字化转型和发展。
本文的结构按逻辑顺序分为以下几个章节:
第1章绪论,本章节介绍研究背景和意义,回顾当前研究现状,并阐明本文主要组织结构。
第2章系统关键技术,本章节将对旅游推荐系统的实现关键技术进行简要介绍。
第3章系统分析,本章节基于市场调研,分析旅游推荐系统的可行性、功能、角色、性能等需求,明确各模块的业务需求。
第4章系统设计,本章节详细阐述系统的整体架构设计,包括前后端结构、数据库设计及功能模块的设计思路。
第5章系统实现,本章节介绍系统各主要模块的具体实现,包括代码示例、业务逻辑及界面设计等。
第6章系统测试,本章节描述系统的测试方法及结果,分析系统的性能、稳定性及用户反馈。
第7章结论,本章节对主要对研究成果进行总结。
B/S体系[1],即Browser/Server体系,是一种常见的网络应用程序架构。其工作原理基于客户端与服务器之间的请求-响应模型。用户通过浏览器向服务器发送请求,服务器接收到请求后进行处理,并生成相应的响应结果,最终将响应返回给客户端。浏览器接收到服务器返回的响应后,解析其中的标记语言(如HTML[2]),并根据CSS样式表和PythonScript脚本来渲染页面,呈现给用户。用户可以与页面进行交互,例如点击链接、填写表单等操作,这些操作会触发新的请求,循环执行上述过程。
Django是一个使用Python语言开发的Web应用程序框架[3]。它提供了一种简单而强大的方式来构建复杂的网站和应用程序。通过使用Django,开发人员可以更轻松地处理数据库、创建用户界面和处理用户请求。它还提供了一个自动生成管理界面的功能,使得管理后台数据变得更加简单。Django还具有强大的安全功能,可以保护网站免受常见的网络攻击[4]。总之,Django是一个非常实用和易于学习的框架,适用于各种规模的Web项目。无论你是初学者还是经验丰富的开发人员,都可以从Django的便利性和灵活性中受益。
MySQL是一种广泛使用的开源关系型数据库管理系统[5](RDBMS),其稳定性、可靠性和卓越性能使其成为众多应用程序的首选数据库。MySQL支持标准SQL语法,并提供丰富的功能和特性,如事务处理、触发器和存储过程等,以满足开发者对数据管理和操作的需求。MySQL具有良好的可扩展性,支持主从复制、分布式架构和集群部署,适用于各种规模和负载的应用场景。作为一个开源项目,MySQL拥有庞大的用户社区和活跃的开发者社区,为用户提供了丰富的文档、教程和支持资源。总之,MySQL是一款可靠、强大且灵活的关系型数据库管理系统[6],通过其卓越性能和可扩展性,帮助开发者高效地管理和操作数据,并得到了广大用户的认可和应用。
-
- Python语言
Python是一种简洁易读、跨平台且功能强大的编程语言[7]。它拥有庞大而活跃的社区,提供了丰富的第三方库和框架,如NumPy、Pandas和Django,使开发人员能够快速构建各种应用程序。Python在数据处理和科学计算方面表现出色,通过相关库和工具,可以进行数据分析、机器学习和科学计算等任务。此外,Python广泛应用于Web开发[8]、自动化脚本、网络爬虫等领域,其多样性使其成为一个全能的编程语言。无论你是初学者还是有经验的开发者,Python的简单语法、跨平台性以及强大的社区支持都能为你提供高效、优雅和可靠的编程体验。总之,Python是一个强大而灵活的编程语言,深受开发人员喜爱,并在各个领域得到广泛应用。
在技术可行性方面,选择使用Python作为开发语言,结合相应的框架Django,以实现系统的功能需求。Python作为一种简洁而强大的编程语言,具有丰富的库支持和成熟的开发社区,可以满足非物质文化遗产管理系统的开发需求。Django作为Python的Web框架,提供了高度可扩展的开发环境,使得系统的设计和实现更加便捷和高效。
系统开发采用开源技术栈,降低了软件授权与工具采购成本。Django框架简化了开发流程,缩短了项目周期,减少了人力投入。此外,借助云计算资源部署系统,可根据实际需求灵活调整服务器配置,进一步降低硬件成本。总体而言,该方案在经济上具有较高性价比,适合中小型企业或初创团队实施。
在操作可行性方面,本系统设计注重用户体验,采用了直观易用的界面设计,并提供详细的帮助文档支持,确保用户可以轻松上手使用各项功能。无论是用户还是后台管理员,都能通过简洁明了的操作流程完成信息查询和管理等任务。因此,从用户操作的角度来看,本系统具备良好的操作可行性。
系统功能需求分析旨在明确旅游推荐系统应具备的核心功能,以满足用户和管理员双方的需求。对于普通用户而言,系统需提供注册登录功能,确保用户信息的安全存储与访问;首页展示公告消息、旅游资讯及景点信息,便于用户快速获取最新旅游动态;详细的景点搜索与浏览功能,包括通过景点名称、分类进行筛选,查看详情、点赞、收藏和评论景点,以及便捷的预订流程,涵盖预订时间、数量和金额等信息。个人中心模块则允许用户管理个人信息、查看历史预订记录及处理收藏和评论。针对管理员,系统需支持全面的后台管理功能,包括但不限于用户信息管理、景点分类及信息维护、门票预订审核、轮播图与公告消息更新、旅游资讯发布等,以保证系统的正常运行和内容的及时更新。此外,为提升用户体验,系统还需注重界面设计的人性化与交互过程的流畅性。具体描述如下:
普通用户模块:
(1)注册登录:用户可以通过注册成为系统用户,注册后可以用账号密码登录系统。
(2)首页:用户进入旅游推荐系统的时候,首先映入眼帘的是系统的首页、公告消息、旅游资讯、景点信息等信息。
(3)公告消息:用户点击可查看网站公告、关于我们、联系方式和网站介绍等信息, 方便用户浏览了解系统公告信息 。
(4)旅游资讯:用户点击可查看旅游资讯,同时可对咨讯文章进行点赞、收藏和评论。
(5)景点信息:用户点击可通过搜索景点名称、景点分类进行查看景点信息列表。点击进入想要了解的景点可查看详情信息,可进行点赞、收藏和评论。点击“预订”按钮可添加预订信息,包括预订时间、预订数量和预订金额。(景点名称、景点分类、景点地址、门票价格、开放时间、普通用户、用户姓名、用户电话、预订时间、预订数量和预订金额)
(6)我的账户:用户可以在个人账户中查看并管理自己的个人信息。包括个人资料、修改密码等 。
(7)个人中心:个人中心包含多个功能模块,如个人首页、门票预订、收藏和评论管理。点击进入门票预订可查看预订信息并进行支付。同时可查看历史收藏信息和评论信息,也可进行删除。
管理员模块:
(1)登录:管理员账号密码由系统生成,可使用账号密码可进行登录系统后台,使用系统功能进行管理,并可对自己的个人信息和密码进行管控。
(2)系统用户:管理员点击可查看系统用户(管理员、普通用户)列表中某个用户的详情,可以对用户信息进行查询、审核、添加和删除操作。
(3)景点分类管理:管理员点击可查看景点分类信息,同时可对景点分类进行增删改查。
(4)景点信息管理:管理员点击可查看景点信息列表和景点信息添加;点击进入“景点信息添加”可填写相关信息,包括景点名称、景点分类、景点地址、门票价格、开放时间、景点特色、景点图片和景点简介。
(5)门票预订管理:管理员点击可查看门票预订信息列表。
(6)系统管理:管理员点击可查看轮播图管理;如需添加新的轮播图,点击右侧“添加”按钮,上传图片,输入标题和链接,点击“确认””按钮进行添加;同时可对轮播图进行增删改查。
(7)公告消息管理:当管理点击“公告消息管理”时,可查看公告消息;如需添加新的公告信息,点击右侧“添加”按钮,输入标题和正文,点击“确认”按钮进行添加。
(8)资源管理:管理员点击可查旅游资讯和资讯分类;如需添加新的资讯,点击“添加”按钮,上传封面图,输入标题,选择分类,输入标签、描述和正文,点击“确认”按钮进行添加。同时可对资讯和分类进行增删改查。
普通用户角色用例图如下所示。
图3-1 普通用户用例图
管理员角色用例图如下所示。

图3-2 管理员用例图
系统非功能需求指的是性能需求,即对一个系统的性能需求进行分析和定义的过程。在进行性能需求分析时,因此旅游推荐系统的设计与实现主要需要考虑以下几个方面的性能需求:
响应时间:响应时间是指系统在接收到请求后,作出响应的时间。根据具体的业务需求和用户体验要求,可以确定系统在不同场景下的响应时间要求。
吞吐量:吞吐量是指系统在一定时间内处理的事务或请求的数量。根据业务需求和用户量的估计,可以确定系统需要支持的最大吞吐量。
并发用户数:并发用户数是指系统在同时使用的用户数量。根据预期的用户量和并发访问需求,可以确定系统需要支持的最大并发用户数。
可扩展性:可扩展性是指系统在面对用户量增加或并发访问需求增加时,能否通过增加硬件资源或调整系统架构来满足需求。根据预期的用户增长和扩展计划,可以确定系统需要具备的可扩展性要求。
故障处理能力:系统对故障的处理能力是指在出现错误或故障时,系统能够快速、准确地识别、定位并处理故障的能力。根据业务的重要性和对故障处理的要求,可以确定系统需要具备的故障处理能力。
安全性:系统在性能需求分析中,也需考虑安全方面的需求,如数据的保密性、完整性和可用性等。根据具体的安全需求和合规要求,可以确定系统需要满足的安全性需求。
通过对这些性能需求进行详细分析和定义,可以为旅游推荐系统的设计和开发提供指导,确保系统在满足预期的性能需求的同时,具备良好的性能和可靠性。
从技术角度来看,旅游推荐系统的架构设计至关重要。我们将采用MVC架构,包括表现层、业务逻辑层和数据访问层。表现层负责用户界面展示,业务逻辑层处理核心功能逻辑,数据访问层负责数据库交互。通过三层架构模式,确保系统的可靠性和可扩展性。
系统架构图如图4-1所示。

图4-1 系统架构图
通过整体功能模块设计,我们将根据需求分析的结果,将系统的功能划分为不同的模块。每个模块负责实现特定的功能,并与其他模块进行协作。我们将详细定义每个模块的输入、输出、处理逻辑和相互依赖关系。系统总体功能模块图如下图所示。

图4-2 系统功能模块图
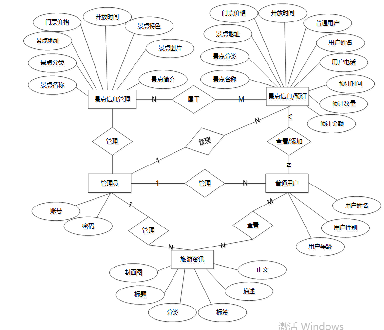
借助先进的系统,E-R图使其他用户可以快速轻松地了解系统的功能以及他们之间的关系。根据旅游推荐系统分析结果,本旅游推荐系统总体E-R图如下图所示。

图4-3 系统总体E-R图
所有系统的应用数据相互区分。一旦在相应的系统中实现,它们将与自己相应的网络和服务器通信。所以这个系统可以连接这些数据。当我们选择桥梁截面时,以下将简要介绍如何建立系统。在单击上一个按键的时候,就会自动在对话框中弹出数据源的名字,之后再单击下一个按键时,就在填写相对应的身份验证和登录信息。按照系统功能设计的特点与职能模块的分类,旅游推荐系统的总体设计和实施过程一共涉及到了几个资料表格。
根据E-R图,建立各个实体的数据表。由于本系统数据库数据表数量较多,所以只选取部分表单作为案列,如下所示:
| 编号 | 字段名 | 类型 | 长度 | 是否非空 | 是否主键 | 注释 |
| 1 | token_id | int | 是 | 是 | 临时访问牌ID | |
| 2 | token | varchar | 64 | 否 | 否 | 临时访问牌 |
| 3 | info | text | 65535 | 否 | 否 | 信息 |
| 4 | maxage | int | 是 | 否 | 最大寿命:默认2小时 | |
| 5 | create_time | timestamp | 是 | 否 | 创建时间 | |
| 6 | update_time | timestamp | 是 | 否 | 更新时间 | |
| 7 | user_id | int | 是 | 否 | 用户编号 |
表 4-2-article(文章)
| 编号 | 字段名 | 类型 | 长度 | 是否非空 | 是否主键 | 注释 |
| 1 | article_id | mediumint | 是 | 是 | 文章id | |
| 2 | title | varchar | 125 | 是 | 是 | 标题 |
| 3 | type | varchar | 64 | 是 | 否 | 文章分类 |
| 4 | hits | int | 是 | 否 | 点击数 | |
| 5 | praise_len | int | 是 | 否 | 点赞数 | |
| 6 | create_time | timestamp | 是 | 否 | 创建时间 | |
| 7 | update_time | timestamp | 是 | 否 | 更新时间 | |
| 8 | source | varchar | 255 | 否 | 否 | 来源 |
| 9 | url | varchar | 255 | 否 | 否 | 来源地址 |
| 10 | tag | varchar | 255 | 否 | 否 | 标签 |
| 11 | content | longtext | 4294967295 | 否 | 否 | 正文 |
| 12 | img | varchar | 255 | 否 | 否 | 封面图 |
| 13 | description | text | 65535 | 否 | 否 | 文章描述 |
表 4-3-article_type(文章分类)
| 编号 | 字段名 | 类型 | 长度 | 是否非空 | 是否主键 | 注释 |
| 1 | type_id | smallint | 是 | 是 | 分类ID | |
| 2 | display | smallint | 是 | 否 | 显示顺序 | |
| 3 | name | varchar | 16 | 是 | 否 | 分类名称 |
| 4 | father_id | smallint | 是 | 否 | 上级分类ID | |
| 5 | description | varchar | 255 | 否 | 否 | 描述 |
| 6 | icon | text | 65535 | 否 | 否 | 分类图标 |
| 7 | url | varchar | 255 | 否 | 否 | 外链地址 |
| 8 | create_time | timestamp | 是 | 否 | 创建时间 | |
| 9 | update_time | timestamp | 是 | 否 | 更新时间 |
表 4-4-attraction_information(景点信息)
| 编号 | 字段名 | 类型 | 长度 | 是否非空 | 是否主键 | 注释 |
| 1 | attraction_information_id | int | 是 | 是 | 景点信息ID | |
| 2 | name_of_scenic_spot | varchar | 64 | 否 | 否 | 景点名称 |
| 3 | classification_of_scenic_spots | varchar | 64 | 否 | 否 | 景点分类 |
| 4 | attraction_address | varchar | 64 | 否 | 否 | 景点地址 |
| 5 | ticket_price | double | 否 | 否 | 门票价格 | |
| 6 | opening_hours | varchar | 64 | 否 | 否 | 开放时间 |
| 7 | features_of_attractions | varchar | 64 | 否 | 否 | 景点特色 |
| 8 | pictures_of_scenic_spots | varchar | 255 | 否 | 否 | 景点图片 |
| 9 | introduction_to_attractions | longtext | 4294967295 | 否 | 否 | 景点简介 |
| 10 | hits | int | 是 | 否 | 点击数 | |
| 11 | praise_len | int | 是 | 否 | 点赞数 | |
| 12 | collect_len | int | 是 | 否 | 收藏数 | |
| 13 | comment_len | int | 是 | 否 | 评论数 | |
| 14 | recommend | int | 是 | 否 | 智能推荐 | |
| 15 | ticket_booking_limit_times | int | 是 | 否 | 预订限制次数 | |
| 16 | create_time | datetime | 是 | 否 | 创建时间 | |
| 17 | update_time | timestamp | 是 | 否 | 更新时间 |
表 4-5-auth(用户权限管理)
| 编号 | 字段名 | 类型 | 长度 | 是否非空 | 是否主键 | 注释 |
| 1 | auth_id | int | 是 | 是 | 授权ID | |
| 2 | user_group | varchar | 64 | 否 | 否 | 用户组 |
| 3 | mod_name | varchar | 64 | 否 | 否 | 模块名 |
| 4 | table_name | varchar | 64 | 否 | 否 | 表名 |
| 5 | page_title | varchar | 255 | 否 | 否 | 页面标题 |
| 6 | path | varchar | 255 | 否 | 否 | 路由路径 |
| 7 | parent | varchar | 64 | 否 | 否 | 父级菜单 |
| 8 | parent_sort | int | 是 | 否 | 父级菜单排序 | |
| 9 | position | varchar | 32 | 否 | 否 | 位置 |
| 10 | mode | varchar | 32 | 是 | 否 | 跳转方式 |
| 11 | add | tinyint | 是 | 否 | 是否可增加 | |
| 12 | del | tinyint | 是 | 否 | 是否可删除 | |
| 13 | set | tinyint | 是 | 否 | 是否可修改 | |
| 14 | get | tinyint | 是 | 否 | 是否可查看 | |
| 15 | field_add | text | 65535 | 否 | 否 | 添加字段 |
| 16 | field_set | text | 65535 | 否 | 否 | 修改字段 |
| 17 | field_get | text | 65535 | 否 | 否 | 查询字段 |
| 18 | table_nav_name | varchar | 500 | 否 | 否 | 跨表导航名称 |
| 19 | table_nav | varchar | 500 | 否 | 否 | 跨表导航 |
| 20 | option | text | 65535 | 否 | 否 | 配置 |
| 21 | create_time | timestamp | 是 | 否 | 创建时间 | |
| 22 | update_time | timestamp | 是 | 否 | 更新时间 |
表 4-6-classification_of_scenic_spots(景点分类)
| 编号 | 字段名 | 类型 | 长度 | 是否非空 | 是否主键 | 注释 |
| 1 | classification_of_scenic_spots_id | int | 是 | 是 | 景点分类ID | |
| 2 | classification_of_scenic_spots | varchar | 64 | 否 | 否 | 景点分类 |
| 3 | create_time | datetime | 是 | 否 | 创建时间 | |
| 4 | update_time | timestamp | 是 | 否 | 更新时间 |
表 4-7-code_token(验证码)
| 编号 | 字段名 | 类型 | 长度 | 是否非空 | 是否主键 | 注释 |
| 1 | code_token_id | int | 是 | 是 | 验证码ID | |
| 2 | token | varchar | 255 | 否 | 否 | 令牌 |
| 3 | code | varchar | 255 | 否 | 否 | 验证码 |
| 4 | expire_time | timestamp | 是 | 否 | 失效时间 | |
| 5 | create_time | timestamp | 是 | 否 | 创建时间 | |
| 6 | update_time | timestamp | 是 | 否 | 更新时间 |
表 4-8-collect(收藏)
| 编号 | 字段名 | 类型 | 长度 | 是否非空 | 是否主键 | 注释 |
| 1 | collect_id | int | 是 | 是 | 收藏ID | |
| 2 | user_id | int | 是 | 是 | 收藏人ID | |
| 3 | source_table | varchar | 255 | 否 | 否 | 来源表 |
| 4 | source_field | varchar | 255 | 否 | 否 | 来源字段 |
| 5 | source_id | int | 是 | 否 | 来源ID | |
| 6 | title | varchar | 255 | 否 | 否 | 标题 |
| 7 | img | varchar | 255 | 否 | 否 | 封面 |
| 8 | create_time | timestamp | 是 | 否 | 创建时间 | |
| 9 | update_time | timestamp | 是 | 否 | 更新时间 |
表 4-9-comment(评论)
| 编号 | 字段名 | 类型 | 长度 | 是否非空 | 是否主键 | 注释 |
| 1 | comment_id | int | 是 | 是 | 评论ID | |
| 2 | user_id | int | 是 | 是 | 评论人ID | |
| 3 | reply_to_id | int | 是 | 否 | 回复评论ID | |
| 4 | content | longtext | 4294967295 | 否 | 否 | 内容 |
| 5 | nickname | varchar | 255 | 否 | 否 | 昵称 |
| 6 | avatar | varchar | 255 | 否 | 否 | 头像地址 |
| 7 | create_time | timestamp | 是 | 否 | 创建时间 | |
| 8 | update_time | timestamp | 是 | 否 | 更新时间 | |
| 9 | source_table | varchar | 255 | 否 | 否 | 来源表 |
| 10 | source_field | varchar | 255 | 否 | 否 | 来源字段 |
| 11 | source_id | int | 是 | 否 | 来源ID |
表 4-10-hits(用户点击)
| 编号 | 字段名 | 类型 | 长度 | 是否非空 | 是否主键 | 注释 |
| 1 | hits_id | int | 是 | 是 | 点赞ID | |
| 2 | user_id | int | 是 | 否 | 点赞人 | |
| 3 | create_time | timestamp | 是 | 否 | 创建时间 | |
| 4 | update_time | timestamp | 是 | 否 | 更新时间 | |
| 5 | source_table | varchar | 255 | 否 | 否 | 来源表 |
| 6 | source_field | varchar | 255 | 否 | 否 | 来源字段 |
| 7 | source_id | int | 是 | 否 | 来源ID |
表 4-11-notice(公告)
| 编号 | 字段名 | 类型 | 长度 | 是否非空 | 是否主键 | 注释 |
| 1 | notice_id | mediumint | 是 | 是 | 公告ID | |
| 2 | title | varchar | 125 | 是 | 否 | 标题 |
| 3 | content | longtext | 4294967295 | 否 | 否 | 正文 |
| 4 | create_time | timestamp | 是 | 否 | 创建时间 | |
| 5 | update_time | timestamp | 是 | 否 | 更新时间 |
表 4-12-ordinary_user(普通用户)
| 编号 | 字段名 | 类型 | 长度 | 是否非空 | 是否主键 | 注释 |
| 1 | ordinary_user_id | int | 是 | 是 | 普通用户ID | |
| 2 | user_name | varchar | 64 | 否 | 否 | 用户姓名 |
| 3 | user_gender | varchar | 64 | 否 | 否 | 用户性别 |
| 4 | user_age | varchar | 64 | 否 | 否 | 用户年龄 |
| 5 | examine_state | varchar | 16 | 是 | 否 | 审核状态 |
| 6 | user_id | int | 是 | 否 | 用户ID | |
| 7 | create_time | datetime | 是 | 否 | 创建时间 | |
| 8 | update_time | timestamp | 是 | 否 | 更新时间 |
表 4-13-praise(点赞)
| 编号 | 字段名 | 类型 | 长度 | 是否非空 | 是否主键 | 注释 |
| 1 | praise_id | int | 是 | 是 | 点赞ID | |
| 2 | user_id | int | 是 | 是 | 点赞人 | |
| 3 | create_time | timestamp | 是 | 否 | 创建时间 | |
| 4 | update_time | timestamp | 是 | 否 | 更新时间 | |
| 5 | source_table | varchar | 255 | 否 | 否 | 来源表 |
| 6 | source_field | varchar | 255 | 否 | 否 | 来源字段 |
| 7 | source_id | int | 是 | 否 | 来源ID | |
| 8 | status | tinyint | 是 | 否 | 点赞状态:1为点赞,0已取消 |
表 4-14-score(评分)
| 编号 | 字段名 | 类型 | 长度 | 是否非空 | 是否主键 | 注释 |
| 1 | score_id | int | 是 | 是 | 评分ID | |
| 2 | user_id | int | 是 | 否 | 评分人 | |
| 3 | nickname | varchar | 64 | 否 | 否 | 昵称 |
| 4 | score_num | double | 是 | 否 | 评分 | |
| 5 | create_time | timestamp | 是 | 否 | 创建时间 | |
| 6 | update_time | timestamp | 是 | 否 | 更新时间 | |
| 7 | source_table | varchar | 255 | 否 | 否 | 来源表 |
| 8 | source_field | varchar | 255 | 否 | 否 | 来源字段 |
| 9 | source_id | int | 是 | 否 | 来源ID |
表 4-15-slides(轮播图)
| 编号 | 字段名 | 类型 | 长度 | 是否非空 | 是否主键 | 注释 |
| 1 | slides_id | int | 是 | 是 | 轮播图ID | |
| 2 | title | varchar | 64 | 否 | 否 | 标题 |
| 3 | content | varchar | 255 | 否 | 否 | 内容 |
| 4 | url | varchar | 255 | 否 | 否 | 链接 |
| 5 | img | varchar | 255 | 否 | 否 | 轮播图 |
| 6 | hits | int | 是 | 否 | 点击量 | |
| 7 | create_time | timestamp | 是 | 否 | 创建时间 | |
| 8 | update_time | timestamp | 是 | 否 | 更新时间 |
表 4-16-ticket_booking(门票预订)
| 编号 | 字段名 | 类型 | 长度 | 是否非空 | 是否主键 | 注释 |
| 1 | ticket_booking_id | int | 是 | 是 | 门票预订ID | |
| 2 | name_of_scenic_spot | varchar | 64 | 否 | 否 | 景点名称 |
| 3 | classification_of_scenic_spots | varchar | 64 | 否 | 否 | 景点分类 |
| 4 | attraction_address | varchar | 64 | 否 | 否 | 景点地址 |
| 5 | ticket_price | double | 否 | 否 | 门票价格 | |
| 6 | opening_hours | varchar | 64 | 否 | 否 | 开放时间 |
| 7 | ordinary_user | int | 否 | 否 | 普通用户 | |
| 8 | user_name | varchar | 64 | 否 | 否 | 用户姓名 |
| 9 | user_phone | varchar | 64 | 否 | 否 | 用户电话 |
| 10 | booking_time | datetime | 否 | 否 | 预订时间 | |
| 11 | booking_quantity | double | 否 | 否 | 预订数量 | |
| 12 | booking_amount | varchar | 64 | 否 | 否 | 预订金额 |
| 13 | pay_state | varchar | 16 | 是 | 否 | 支付状态 |
| 14 | pay_type | varchar | 16 | 否 | 否 | 支付类型: 微信、支付宝、网银 |
| 15 | create_time | datetime | 是 | 否 | 创建时间 | |
| 16 | update_time | timestamp | 是 | 否 | 更新时间 | |
| 17 | source_table | varchar | 255 | 否 | 否 | 来源表 |
| 18 | source_id | int | 否 | 否 | 来源ID | |
| 19 | source_user_id | int | 否 | 否 | 来源用户 |
表 4-17-upload(文件上传)
| 编号 | 字段名 | 类型 | 长度 | 是否非空 | 是否主键 | 注释 |
| 1 | upload_id | int | 是 | 是 | 上传ID | |
| 2 | name | varchar | 64 | 否 | 否 | 文件名 |
| 3 | path | varchar | 255 | 否 | 否 | 访问路径 |
| 4 | file | varchar | 255 | 否 | 否 | 文件路径 |
| 5 | display | varchar | 255 | 否 | 否 | 显示顺序 |
| 6 | father_id | int | 否 | 否 | 父级ID | |
| 7 | dir | varchar | 255 | 否 | 否 | 文件夹 |
| 8 | type | varchar | 32 | 否 | 否 | 文件类型 |
表 4-18-user(用户账户)
| 编号 | 字段名 | 类型 | 长度 | 是否非空 | 是否主键 | 注释 |
| 1 | user_id | int | 是 | 是 | 用户ID | |
| 2 | state | smallint | 是 | 否 | 账户状态:(1可用|2异常|3已冻结|4已注销) | |
| 3 | user_group | varchar | 32 | 否 | 否 | 所在用户组 |
| 4 | login_time | timestamp | 是 | 否 | 上次登录时间 | |
| 5 | phone | varchar | 11 | 否 | 否 | 手机号码 |
| 6 | phone_state | smallint | 是 | 否 | 手机认证:(0未认证|1审核中|2已认证) | |
| 7 | username | varchar | 16 | 是 | 否 | 用户名 |
| 8 | nickname | varchar | 16 | 否 | 否 | 昵称 |
| 9 | password | varchar | 64 | 是 | 否 | 密码 |
| 10 | | varchar | 64 | 否 | 否 | 邮箱 |
| 11 | email_state | smallint | 是 | 否 | 邮箱认证:(0未认证|1审核中|2已认证) | |
| 12 | avatar | varchar | 255 | 否 | 否 | 头像地址 |
| 13 | open_id | varchar | 255 | 否 | 否 | 针对获取用户信息字段 |
| 14 | create_time | timestamp | 是 | 否 | 创建时间 |
表 4-19-user_group(用户组)
| 编号 | 字段名 | 类型 | 长度 | 是否非空 | 是否主键 | 注释 |
| 1 | group_id | mediumint | 是 | 是 | 用户组ID | |
| 2 | display | smallint | 是 | 否 | 显示顺序 | |
| 3 | name | varchar | 16 | 是 | 否 | 名称 |
| 4 | description | varchar | 255 | 否 | 否 | 描述 |
| 5 | source_table | varchar | 255 | 否 | 否 | 来源表 |
| 6 | source_field | varchar | 255 | 否 | 否 | 来源字段 |
| 7 | source_id | int | 是 | 否 | 来源ID | |
| 8 | register | smallint | 否 | 否 | 注册位置 | |
| 9 | create_time | timestamp | 是 | 否 | 创建时间 | |
| 10 | update_time | timestamp | 是 | 否 | 更新时间 |
用户可以通过注册功能创建个人账号,填写包括用户名、密码、邮箱或手机号等基本信息完成注册流程。系统会对输入信息进行校验,确保唯一性和格式正确性,并将用户数据存储至数据库中,同时发送验证邮件或短信以确认账户有效性。用户注册界面如下图所示。

图5-1 用户注册界面
用户登录模块为前台用户提供安全快捷的访问方式。登录页面设计简洁明了,用户只需输入用户名及密码即可完成身份验证。登录成功后,用户将被重定向至系统首页页面。对于忘记密码的用户,提供了找回密码功能,通过邮箱或手机号接收重置链接,保障账户安全。用户登录界面如下图所示。

图5-2 用户登录界面
旅游资讯:用户点击可查看旅游资讯,同时可对咨讯文章进行点赞、收藏和评论。界面如下图所示。

图5-3 旅游资讯界面
景点信息:用户点击可通过搜索景点名称、景点分类进行查看景点信息列表。点击进入想要了解的景点可查看详情信息,可进行点赞、收藏和评论。点击“预订”按钮可添加预订信息,包括预订时间、预订数量和预订金额。界面如下图所示。

图5-4 景点信息界面

图5-5 景点预订界面
个人中心:个人中心包含多个功能模块,如个人首页、门票预订、收藏和评论管理。点击进入门票预订可查看预订信息并进行支付。同时可查看历史收藏信息和评论信息,也可进行删除。界面如下图所示。

图5-6 个人中心界面
系统用户:管理员点击可查看系统用户(管理员、普通用户)列表中某个用户的详情,可以对用户信息进行查询、审核、添加和删除操作。界面如下图所示。
景点信息管理:管理员点击可查看景点信息列表和景点信息添加;点击进入“景点信息添加”可填写相关信息,包括景点名称、景点分类、景点地址、门票价格、开放时间、景点特色、景点图片和景点简介。界面如下图所示。

图5-8景点信息添加界面
系统管理:管理员点击可查看轮播图管理;如需添加新的轮播图,点击右侧“添加”按钮,上传图片,输入标题和链接,点击“确认””按钮进行添加;同时可对轮播图进行增删改查。界面如下图所示。

图5-9 系统管理界面
资源管理:管理员点击可查旅游资讯和资讯分类;如需添加新的资讯,点击“添加”按钮,上传封面图,输入标题,选择分类,输入标签、描述和正文,点击“确认”按钮进行添加。同时可对资讯和分类进行增删改查。界面如下图所示。

图5-10 资源管理界面
测试是为了验证系统在功能、性能、安全性和用户体验等方面的表现。通过测试,可以发现并修复潜在的问题和缺陷,确保系统的正常运行和稳定性。功能验证确保各项功能按设计要求运行;性能评估评估系统的响应时间和并发处理能力;安全检测确保系统的身份认证和数据传输安全;用户体验评估提升界面友好性和操作流程;兼容性测试确保系统在不同设备和浏览器上的兼容性。通过全面的测试,系统将更可靠地支持用户需求,并提供优质的用户体验。
对以下功能进行测试,包括包括用户注册、用户登录、景点信息搜索、景点信息查看、景点信息添加,具体测试用例如下表所示。
表6-1 用户注册测试用例表
| 用例编号 | 用例名称 | 测试步骤 | 测试结果 |
| 6-1 | 用户注册 | 1. 输入有效注册信息,包括用户名、密码和联系方式。 | 注册成功,系统保存用户信息。 |
| 2. 点击注册按钮进行提交。 | 跳转至登录页面。 | ||
| 3. 检查是否成功注册并跳转至登录页面。 | 用户成功注册,可以登录使用。 |
表6-2 用户登录测试用例表
| 用例编号 | 用例名称 | 测试步骤 | 测试结果 |
| 6-2 | 用户登录 | 1. 输入正确用户名和密码。 | 登录成功,系统验证通过。 |
| 2. 点击登录按钮进行验证。 | 跳转至用户首页。 | ||
| 3. 检查是否成功登录并跳转至用户首页。 | 用户成功登录,进入用户首页。 |
表6-3 景点信息搜索测试用例表
| 用例编号 | 用例名称 | 测试步骤 | 测试结果 |
| 6-3 | 景点信息搜索 | 1. 在搜索框输入关键词,如商品名称。 | 显示相关商品列表。 |
| 2. 点击搜索按钮进行搜索。 | 匹配关键词的景点信息显示在搜索结果中。 | ||
| 3. 检查是否显示相关景点信息列表。 | 用户看到与搜索关键词匹配的景点信息。 |
表6-4 景点信息查看测试用例表
| 用例编号 | 用例名称 | 测试步骤 | 测试结果 |
| 6-3 | 景点信息搜索 | 1. 点击景点信息。 | 显示所有景点信息列表。 |
| 2. 进入详情页浏览。 | 展示景点信息详情页。 | ||
| 3. 检查是否显示景点信息是否正常展示。 | 景点信息展示正常。 |
表6-5 景点信息添加测试用例表
| 用例编号 | 用例名称 | 测试步骤 | 测试结果 |
| 6-4 | 景点信息添加 | 1. 进入后台景点信息管理界面,点击添加按钮。 | 显示景点信息信息添加页面。 |
| 2. 正确填写并提交相关信息。 | 信息填写完整准确。 | ||
| 3. 检查是否提交成功,并检查景点信息是否成功添加至平台。 | 景点信息信息成功添加至平台。 |
经过对用户注册、用户登录、景点信息搜索、景点信息查看、景点信息添加等功能的测试,系统表现稳定,用户注册流程顺畅,登录验证准确,景点信息搜索、查看、添加功能有效。各项功能符合预期,用户可以顺利注册登录,选择所需景点信息进行浏览,可以成功发布购买景点信息生成订单信息。系统运行良好,用户体验良好,功能完善。
结 论
本旅游推荐系统的开发与实现,有效整合了旅游资源和用户需求,通过信息化手段提升了用户体验和服务效率。系统设计过程中采用了Python语言及其相关的Django框架,结合MySQL数据库,实现了从用户注册登录、景点信息浏览、预订管理到后台内容管理的全流程覆盖。在用户端,系统不仅提供了丰富的旅游资讯和详细的景点介绍,还根据用户的偏好提供个性化推荐服务,极大地简化了用户的信息筛选过程,提高了旅行规划的便捷性和准确性。此外,系统为管理员提供了强大的后台管理功能,使得景点信息更新、用户管理和公告发布等操作更加高效灵活,保证了系统的动态更新和良好运行。
总体而言,该旅游推荐系统通过科学合理的设计方案,成功构建了一个互动性强、信息丰富且易于管理的在线平台,为用户和旅游从业者之间搭建了一座桥梁。尽管系统在当前阶段已经能够满足基本需求,但随着技术的发展和用户需求的变化,未来仍有进一步优化的空间。例如,可以引入更先进的数据分析算法来提升推荐的精准度,或者增加社交分享功能以增强用户之间的互动性。同时,考虑到全球旅游业的快速发展趋势,将更多的国际化元素融入系统中也将是一个重要的发展方向。这不仅有助于吸引更广泛的用户群体,还能促进不同文化背景间的交流与理解。通过不断的迭代升级,本系统有望成为推动旅游业数字化转型的重要力量。
参考文献
- 黄维.基于B/S模式的虚拟网络实验室安全管理体系分析[J].信息系统工程,2024,(05):4-7.
- 张宇薇.HTML5在Web前端开发中的应用[J].集成电路应用,2024,41(04):274-276.
- 邱红丽,张舒雅.基于Django框架的web项目开发研究[J].科学技术创新,2021,(27):97-98.
- 段艺,涂伟忠.Django开发从入门到实践[M].机械工业出版社:202211.635.
- 李艳杰.MySQL数据库下存储过程的综合运用研究[J].现代信息科技,2023,7(11):80-82+88.
- 肖睿,李鲲程,范效亮,等.MySQL数据库应用技术及实践[M].人民邮电出版社:202206.228.
- 明日科技.快速上手Python[M].化学工业出版社:202211.337.
- 明日科技.Python Web开发手册[M].化学工业出版社:202201.411.
- Stitini O ,Kaloun S .Towards a Multi-Objective and Contextual Multi-Criteria Recommender System for Enhancing User Well-Being in Sustainable Smart Homes[J].Electronics,2025,14(4):809-809.
- 胡鑫.基于时序深度学习的智能旅游推荐系统[D].电子科技大学,2024.DOI:10.27005/d.cnki.gdzku.2024.005139.
- 陈佳雯,黄志明,蔡泽卓,等.设备端基于深度学习的智能家居服务推荐框架[J].计算机应用研究,2024,41(02):533-539.DOI:10.19734/j.issn.1001-3695.2023.06.0262.
- 林铭源.家居产品推荐系统算法及应用研究[D].南京理工大学,2023.DOI:10.27241/d.cnki.gnjgu.2023.001320.
- Shariful M S I ,Rebecca N ,Riaz U , et al.Consensus on Recommended Functions of a Smart Home System to Improve Self-Management Behaviors in People With Heart Failure: A Modified Delphi Approach[J].Frontiers in Cardiovascular Medicine,2022,9896249-896249.
- 王天彤,朱毅,乔卓晓.基于点云获取与推荐系统的虚拟家居系统[J].科技创新与应用,2022,12(09):37-41+46.DOI:10.19981/j.CN23-1581/G3.2022.09.009.
- 钱诗佳,陈雨龙,李全.基于Django的软件推荐平台设计[J].信息技术与信息化,2021,(10):81-83.
- 郑泽丰,任慧芳,周亮.基于物联网的智能家居个性化场景推荐系统[J].电子制作,2021,(20):52-54.DOI:10.16589/j.cnki.cn11-3571/tn.2021.20.017.
- 潘锦丰.家居智能云音响协同过滤推荐算法的研究及其系统实现[D].广东工业大学,2021.DOI:10.27029/d.cnki.ggdgu.2021.002140.
致 谢
眨眼之间,大学生活就要结束了。在本文的最后,我要感谢我和蔼可亲的导师、团结有爱的同学的帮助和鼓励。此刻,我找不到感谢之词可以用来表达我最深切的感激之情。尤其感谢我的指导老师,在选题的过程中与我进行了深入的交流,在毕业设计期间给我提供了一些指导。四年的学习生活让我受益良多,老师们的丰富的学术知识、认真负责的学习态度让我受益匪浅。在此,我深深地感谢那些曾经给予我帮助和指导的老师!
我的论文得益于许多学者的贡献,他们的研究成果为我提供了宝贵的指导,使我能够更好地完成这篇文章。感谢我的同学和朋友在我的写作以及排版过程中给予热情的帮助,才使得我比较顺利的完成了这篇论文。
感谢大学里遇见的朋友,你们在我这四年里留下无数的温暖和快乐,让我对这个校园多了一份留念。最后,感谢我的父母、辅导员、班长,以及室友们对我大学生活上的关心和理解,让我能保持乐观和追求我所热爱的。尽管我的能力有限,但我仍然尽力去完善这篇论文,并且诚挚地希望各位老师和学友能够给予宝贵的指导与意见!
登录代码如下:
def Login(self, ctx):
print("===================登录=====================")
ret = {
"error": {
"code": 70000,
"message": "账户不存在",
}
}
body = ctx.body
password = md5hash(body["password"]) or ""
obj = service_select("user").Get_obj(
{"username": body["username"]}, {"like": False}
)
if obj:
user_group = service_select("user_group").Get_obj({'name': obj['user_group']}, {"like": False})
if user_group and user_group['source_table'] != '':
user_obj = service_select(user_group['source_table']).Get_obj({"user_id": obj['user_id']}, {"like": False})
if user_obj['examine_state'] == '未通过':
ret = {
"error": {
"code": 70000,
"message": "账户未通过审核",
}
}
return ret
if user_obj['examine_state'] == '未审核':
ret = {
"error": {
"code": 70000,
"message": "账户未审核",
}
}
return ret
if obj["state"] == 1:
if obj["password"] == password:
timeout = timezone.now()
timestamp = int(time.mktime(timeout.timetuple())) * 1000
token = md5hash(str(obj["user_id"]) + "_" + str(timestamp))
ctx.request.session[token] = obj["user_id"]
service_select("access_token").Add(
{"token": token, "user_id": obj["user_id"]}
)
obj["token"] = token
ret = {
"result": {"obj": obj}
}
else:
ret = {
"error": {
"code": 70000,
"message": "密码错误",
}
}
else:
ret = {
"error": {
"code": 70000,
"message": "用户账户不可用,请联系管理员",
}
}
return ctx.response(json.dumps(ret, ensure_ascii=False))
注册代码如下:
def Register(self, ctx):
print("===================注册=====================")
userService = service_select("user")
body = ctx.body
if "username" not in body and body["username"] == '':
return ctx.response(json.dumps({
"error": {
"code": 70000,
"message": "用户名不能为空",
}
}, ensure_ascii=False))
if "user_group" not in body and body["user_group"] == '':
return ctx.response(json.dumps({
"error": {
"code": 70000,
"message": "用户组不能为空",
}
}, ensure_ascii=False))
if "password" not in body and body["password"] == '':
return ctx.response(json.dumps({
"error": {
"code": 70000,
"message": "密码不能为空",
}
}, ensure_ascii=False))
post_param = body
post_param['nickname'] = body["nickname"] or ""
post_param['password'] = md5hash(body["password"])
obj = userService.Get_obj({"username": post_param['username']}, {"like": False})
if obj:
return ctx.response(json.dumps({
"error": {
"code": 70000,
"message": "用户名已存在",
}
}, ensure_ascii=False))
ret = {
"error": {
"code": 70000,
"message": "注册失败",
}
}
bl = userService.Add(post_param)
if bl:
ret = {
"result": {
"bl": True,
"message": "注册成功"
}
}
return ctx.response(json.dumps(ret, ensure_ascii=False))
找回密码代码如下:
def Forget_password(self, ctx):
print("===================修改密码=====================")
ret = {
"error": {
"code": 70000,
"message": "用户信息不能没有"
}
}
body = ctx.body
if not body["code"]:
return {
"error": {
"code": 70000,
"message": "验证码不存在或者错误"
}
}
obj = service_select("user").Get_obj(
{"username": body["username"]}, {"like": False}
)
if not obj:
return {
"error": {
"code": 70000,
"message": "用户名不存在或者错误"
}
}
password = md5hash(body["password"])
if not password:
return {
"error": {
"code": 70000,
"message": "密码不存在或者错误"
}
}
bl = service_select("user").Set({"user_id": obj["user_id"]}, {"password": password})
if bl:
ret = {"result": {"bl": True, "message": "修改成功"}}
else:
ret = {
"error": {
"code": 70000,
"message": "修改失败",
}
}
return ctx.response(json.dumps(ret, ensure_ascii=False))
修改密码代码如下:
def Change_password(self, ctx):
print("===================修改密码=====================")
ret = {
"error": {
"code": 70000,
"message": "账号未登录",
}
}
request = ctx.request
headers = request.headers
if ("x-auth-token" in headers) and headers["x-auth-token"]:
token = headers["x-auth-token"]
user_id = tokenGetUserId(token, request)
userService = service_select("user")
body = ctx.body
password = md5hash(body["o_password"])
obj = userService.Get_obj({"user_id": user_id, "password": password}, {"like": False})
if obj:
password = md5hash(body["password"])
bl = userService.Set({"user_id": user_id}, {"password": password})
if bl:
ret = {"result": {"bl": True, "message": "修改成功"}}
else:
ret = {
"error": {
"code": 70000,
"message": "修改失败",
}
}
else:
ret = {
"error": {
"code": 70000,
"message": "密码错误",
}
}
else:
ret = {
"error": {
"code": 70000,
"message": "账户未登录",
}
}
return ctx.response(json.dumps(ret, ensure_ascii=False))
增删查改代码如下:
增
def Add(self, ctx):
body = ctx.body
unique = self.config.get("unique")
obj = None
if unique:
qy = {}
for i in range(len(unique)):
key = unique[i]
qy[key] = body.get(key)
obj = self.service.Get_obj(qy)
if not obj:
error = self.Add_before(ctx)
if error["code"]:
return {"error": error}
error = self.Events("add_before", ctx, None)
if error["code"]:
return {"error": error}
result = self.service.Add(body, self.config)
if self.service.error:
return {"error": self.service.error}
res = self.Add_after(ctx, result)
if res:
result = res
res = self.Events("add_after", ctx, result)
if res:
result = res
return {"result": result}
else:
return {"error": {"code": 10000, "message": "已存在"}}
删
def Del(self, ctx):
if len(ctx.query) == 0:
errorMsg = {"code": 30000, "message": "删除条件不能为空!"}
return errorMsg
result = self.service.Del(ctx.query, self.config)
if self.service.error:
return {"error": self.service.error}
return {"result": result}
改
def Set(self, ctx):
error = self.Set_before(ctx)
if error["code"]:
return {"error": error}
error = self.Events("set_before", ctx, None)
if error["code"]:
return {"error": error}
query = ctx.query
if 'page' in query.keys():
del ctx.query['page']
if 'size' in query.keys():
del ctx.query['size']
if 'orderby' in query.keys():
del ctx.query['orderby']
result = self.service.Set(ctx.query, ctx.body, self.config)
if self.service.error:
return {"error": self.service.error}
res = self.Set_after(ctx, result)
if res:
result = res
res = self.Events("set_after", ctx, result)
if res:
result = res
return {"result": result}
查多条数据:
def Get_list(self, ctx):
query = dict(ctx.query)
config_plus = {}
if "field" in query:
field = query.pop("field")
config_plus["field"] = field
if "page" in query:
config_plus["page"] = query.pop("page")
if "size" in query:
config_plus["size"] = query.pop("size")
if "orderby" in query:
config_plus["orderby"] = query.pop("orderby")
if "like" in query:
config_plus["like"] = query.pop("like")
if "groupby" in query:
config_plus["groupby"] = query.pop("groupby")
count = self.service.Count(query)
lst = []
if self.service.error:
return {"error": self.service.error}
elif count:
lst = self.service.Get_list(query,
obj_update(self.config, config_plus))
if self.service.error:
return {"error": self.service.error}
self.interact_list(ctx, lst)
return {"result": {"list": lst, "count": count}}
查一条数据:
def Get_obj(self, ctx):
query = dict(ctx.query)
config_plus = {}
if "field" in query:
field = query.pop("field")
config_plus["field"] = field
obj = self.service.Get_obj(query, obj_update(self.config, config_plus))
if self.service.error:
return {"error": self.service.error}
if obj:
self.interact_obj(ctx, obj)
return {"result": {"obj": obj}}
免费领取项目源码,请关注❥点赞收藏并私信博主,谢谢~
1212

被折叠的 条评论
为什么被折叠?



