基于SpringBoot和HTML技术的流浪动物救助领养平台是一个集信息发布、互动交流、领养匹配于一体的综合性移动应用。该APP通过SpringBoot框架实现了后端服务的快速搭建与高效运行,结合HTML前端技术,为用户提供了直观友好的操作界面。APP分为普通用户、基地用户和管理员三种角色,普通用户可以浏览动物信息、申请加入基地、申请领养动物、反馈投诉等;基地用户则负责更新动物状态、管理发布基地信息、动物信息、审核用户申请协调领养事宜;管理员则拥有最高权限,可以对APP进行全局管理,包括用户审核、审核回复用户投诉、系统维护等功能。该APP旨在通过移动互联网技术,搭建一个连接救助者、领养者和流浪动物的桥梁,为流浪动物提供一个温暖的家园,同时也为爱心人士提供一个便捷、可靠的领养平台。通过APP的推广使用,希望能够唤起更多人对流浪动物的关注和关爱,共同营造一个和谐美好的社会环境。
关键词:流浪动物救助领养平台:Springboot框架;HTML;APP。
Abstract
The stray animal rescue and adoption platform based on SpringBoot and HTML technology is a comprehensive mobile application that integrates information publishing, interactive communication, and adoption matching. This APP achieves rapid setup and efficient operation of backend services through the SpringBoot framework, combined with HTML front-end technology, providing users with an intuitive and friendly operating interface. The APP is divided into three roles: ordinary user, base user, and administrator. Ordinary users can browse animal information, apply to join the base, apply for animal adoption, and provide feedback and complaints; Base users are responsible for updating animal status, managing and publishing base information, animal information, reviewing user applications, and coordinating adoption matters; Administrators have the highest authority to manage the app globally, including user auditing, reviewing and responding to user complaints, and maintaining the system. The APP aims to build a bridge connecting rescuers, adopters and stray animals through mobile Internet technology, provide a warm home for stray animals, and also provide a convenient and reliable adoption platform for caring people. Through the promotion and use of the APP, we hope to arouse more people's attention and care for stray animals, and jointly create a harmonious and beautiful social environment.
Keywords:stray animal rescue and adoption platform: Springboot framework; HTML; APP.
1 绪论
1.1选题依据
随着城市化进程的加速,流浪动物问题日益严重,对生态环境和人类生活造成了不小的困扰。传统的救助方式往往效率低下,领养渠道也相对有限,这导致大量流浪动物无法得到及时救助和妥善安置。因此,开发一款基于Android的流浪动物救助领养平台具有重要的现实意义。该平台可以充分利用移动互联网的优势,实现救助信息的快速传播和资源的有效整合,提高救助效率。同时,通过平台提供便捷的领养服务,可以增加流浪动物的领养机会,减少流浪动物数量,促进人与动物的和谐共生。此外,该平台的开发还可以推动相关技术的发展和应用,为社会带来更多的福祉和便利。因此,基于Android的流浪动物救助领养平台具有广阔的应用前景和社会价值。
基于Android的流浪动物救助领养平台是当前国内外研究关注的热点之一。在国内,随着社会对动物福利意识的提升,类似平台的发展受到广泛关注。结合SpringBoot技术,可以提高平台的稳定性和效率,同时利用HTML设计用户友好的界面,增强用户体验。而整合APP开发则使平台更加便捷、灵活,用户可以随时随地通过手机参与救助领养行动。
在国内的研究中,学者们着眼于平台的功能完善和社会影响力。他们探讨如何通过SpringBoot框架构建高效的后端系统,借助HTML技术设计直观友好的前端页面,同时结合APP开发技术提升平台的移动端适配性。研究人员还关注用户行为数据的分析,以优化平台功能,提高流浪动物救助领养的成功率和效率。
在国外研究中,一些成熟的流浪动物救助领养平台已经形成了一套完善的运营机制。他们通过SpringBoot技术提升平台的性能和安全性,利用HTML构建直观易用的界面,结合APP开发技术提供更便捷的移动端体验。研究者们还关注用户体验和社会影响,探讨如何通过数据分析和用户反馈持续改进平台功能,推动动物保护事业的发展。
综上所述,基于Android的流浪动物救助领养平台在国内外的研究中呈现出多样化的关注点和发展趋势。结合SpringBoot、HTML和APP技术,可以打造功能完善、用户友好的平台,促进流浪动物救助领养工作的开展,推动人与动物和谐共处的理念深入人心。随着技术的不断创新和研究的深入,相信这些平台将在未来发挥更加重要的作用,为动物保护事业做出更大贡献。
基于Android的流浪动物救助领养平台在国内外的研究中展现出多方面的关注和发展。采用SpringBoot框架构建的平台,借助其轻量级、易扩展的特性,实现了快速开发和高效部署,为平台的稳定运行提供了可靠保障。结合HTML技术,平台采用前后端分离的开发模式,利用Vue.js等前端框架和RESTful API进行数据交互,提升了系统的灵活性和可维护性,使用户界面设计更加友好直观。
在数据库方面,该平台选择了MySQL等关系型数据库,确保了数据的安全性和一致性;同时集成了Redis等缓存技术,提高了数据的访问速度和系统性能。为加强安全性,平台采用了Spring Security等安全框架,实现用户认证和授权,保障系统运行的安全性和稳定性。这些先进技术的综合运用使得基于Android的流浪动物救助领养平台在性能、安全性和可维护性等方面取得显著进展,为流浪动物救助事业提供了强大支持。
国内研究者关注平台的功能完善和社会影响力,探讨如何通过技术创新和用户体验优化提升平台效能。国外研究聚焦于平台运营机制的优化和用户体验的提升,持续改进平台功能和数据分析,推动动物保护事业的发展。整合APP开发技术,使平台更便捷、灵活,用户可以通过手机参与救助领养行动,促进动物保护事业的全球发展。这些研究成果将为基于Android的流浪动物救助领养平台的未来发展提供重要指导和支持。
Android是基于Linux内核的操作系统,早期由Google开发,后由开放手机联盟开发。它采用了软件堆的架构,主要分为三部分。底层以Linux内核工作为基础,只提供基本功能;其他的应用软件则由各公司自行开发,以Java作为编写程序的一部分。另外,为了推广此技术,Google和其它几十个手机公司建立了开放手机联盟。Android在未公开之前常被传闻为GPhone。
它采用了软件堆层(software stack,又名软件叠层)的架构,主要分为三部分:底层以Linux核心为基础,由c语言开发,只提供基本功能。中间层包括函数库Library和虚拟机Virtual Machine,由C++开发。最上层是各种应用软件,包括通话程序,短信程序等,应用软件则由各公司自行开发,以Java编写。
Spring框架是Java平台上的一种开源应用框架,提供具有控制反转特性的容器。尽管Spring框架自身对编程模型没有限制,但其在Java应用中的频繁使用让它备受青睐,以至于后来让它作为EJB(EnterpriseJavaBeans)模型的补充,甚至是替补。Spring框架为开发提供了一系列的解决方案,比如利用控制反转的核心特性,并通过依赖注入实现控制反转来实现管理对象生命周期容器化,利用面向切面编程进行声明式的事务管理,整合多种持久化技术管理数据访问,提供大量优秀的Web框架方便开发等等。Spring框架具有控制反转(IOC)特性,IOC旨在方便项目维护和测试,它提供了一种通过Java的反射机制对Java对象进行统一的配置和管理的方法。Spring框架利用容器管理对象的生命周期,容器可以通过扫描XML文件或类上特定Java注解来配置对象,开发者可以通过依赖查找或依赖注入来获得对象。Spring框架具有面向切面编程(AOP)框架,SpringAOP框架基于代理模式,同时运行时可配置;AOP框架主要针对模块之间的交叉关注点进行模块化。Spring框架的AOP框架仅提供基本的AOP特性,虽无法与AspectJ框架相比,但通过与AspectJ的集成,也可以满足基本需求。Spring框架下的事务管理、远程访问等功能均可以通过使用SpringAOP技术实现。Spring的事务管理框架为Java平台带来了一种抽象机制,使本地和全局事务以及嵌套事务能够与保存点一起工作,并且几乎可以在Java平台的任何环境中工作。
论文将分层次经行编排,除去论文摘要致谢文献参考部分,正文部分还会对网站需求做出分析,以及阐述大体的设计和实现的功能,最后罗列部分调测记录,论文主要架构如下:
第一章:引言。第一章主要介绍了课题研究的背景,系统开发的现状和本文的研究内容与主要工作。
第二章:系统需求分析。第二章主要从系统的用户、功能等方面进行需求分析。
第三章:系统设计。第三章主要对系统框架、系统功能模块、数据库进行功能设计。
第四章:系统实现。第四章主要介绍了系统框架搭建、系统界面的实现。
第五章:系统测试。第五章主要对系统的部分界面进行测试并对主要功能进行测试
2 流浪动物救助领养平台系统分析
系统分析是开发一个项目的先决条件,通过系统分析可以很好的了解系统的主体用户的基本需求情况,同时这也是项目的开发的原因。进而对系统开发进行可行性分析,通常包括技术可行性、经济可行性等,可行性分析同时也是从项目整体角度进行的分析。然后就是对项目的具体需求进行分析,分析的手段一般都是通过用户的用例图来实现。下面是详细的介绍。
2.1 可行性分析
系统可行性分析是对系统可行性进行的一个探讨。在探讨系统的可行性上我们主要从技术上的可行性和经济上的可行性以及操作层面的可行性上进行分析,如果三个层面度通过,我们则认为系统是比较可行的。
2.1.1 技术可行性分析
流浪动物救助领养平台采用MySQL数据库存储数据,并利用IDEA、Tomcat等开发工具进行开发,为编写工作提供了便利。在系统开发中,使用SpringBoot框架架构,大大提高了系统的可扩展性和维护性。SpringBoot框架简化了Java配置代码,简化了编程过程,使得开发工作更加高效。目前,SpringBoot框架被广泛选择,成为许多开发者青睐的框架之一。整合HTML和APP开发技术,可以进一步优化用户界面设计,提升移动端应用的用户体验,让流浪动物救助领养平台更加便捷、灵活,满足用户需求,推动动物保护事业的发展。
在开发流浪动物救助领养平台时,使用的开发软件如IDEA开发工具、Tomcat服务器、MySQL数据库等均为开源免费的工具。这些工具在学校教育中得到了系统的学习,使开发者能够独立操作完成开发任务,无需额外花费。此外,开发工具可以直接从网络上下载,提供了方便快捷的获取渠道,经济上具有可行性。整合HTML和APP开发技术,可以进一步降低开发成本,提高开发效率,为流浪动物救助领养平台的开发和维护带来便利和经济性,助力动物保护事业的推进。
2.1.3操作可行性分析
此次项目设计的时候我参考了很多类似系统的成功案例,对它们的操作界面以及功能都进行了系统的分析,将众多案例结合在一起,突出以人为本简化操作,所以具有基本计算机知识的人都会操作本项目。因此操作可行性也没有问题。
2.2.1 功能性分析
按照流浪动物救助领养平台的角色,我划分为了普通用户模块、基地用户模块及管理员管理模块这三大部分。
普通用户模块:
- 用户注册登录:用户注册为用户并登录流浪动物救助领养平台 ;用户对个人信息的增删改查,比如个人资料,密码修改。
- 首页:普通用户在首页可以浏览轮播图,快速了解当前的重点信息。他们可以查看基地信息和动物信息,了解不同基地和动物的情况。此外,用户还能浏览动物知识,增加对动物的了解。
- 基地信息:在基地信息区域,普通用户可以查看基地的详细信息,包括基地名称、区域、地址和详情等。用户可以根据基地名称、区域、负责人名、点赞数、点击数或发布时间进行搜索,以快速找到感兴趣的基地。他们还可以对基地信息进行点赞、收藏和评论,并申请加入该基地,同时查看其他用户的评论。
- 动物信息:在动物信息区域,用户可以查看动物的详细信息,包括动物名称、所在基地、负责人员等。用户可以根据动物名称、类型、基地名称、区域、点赞数、点击数或发布时间进行搜索。他们可以对喜欢的动物进行点赞、收藏和评论,并申请领养。同时,用户还可以查看其他用户对动物的评论和领养申请。
- 动物知识:在动物知识区域,普通用户可以浏览系统发布的各类动物知识信息。他们可以对感兴趣的知识进行点赞、收藏和评论,以增加对动物的了解和分享自己的看法。
- 我的:在个人中心,普通用户可以查看和管理自己的基本信息、收藏内容、领养申请、用户投诉和加入申请等信息。他们可以根据需要进行相应的操作和管理。
基地用户管理模块:
- 用户注册登录:用户注册为用户并登录流浪动物救助领养平台 ;用户对个人信息的增删改查,比如个人资料,密码修改。
- 首页:基地用户可以在首页浏览轮播图,了解基地的最新动态和亮点。他们可以查看基地信息和动物信息,了解不同基地的特色和动物的详情。此外,用户还可以浏览动物知识,学习如何更好地照顾和了解动物。
- 基地信息:用户可以在基地信息区查看基地的详细信息,包括基地名称、所在区域、具体地址和基地的详细描述。他们还可以通过各种筛选条件(如基地名称、区域、负责人名等)来搜索和定位特定的基地。对于感兴趣的基地,用户可以点赞、收藏和评论,与其他用户交流心得。
- 动物信息:在此区域,用户可以查看各种动物的信息,包括动物的名称、类型等。他们可以根据动物的不同特征进行搜索,以便更好地了解和选择自己感兴趣的动物。
- 动物知识:基地用户可以浏览管理员发布的动物喂养知识,学习如何更好地照顾和了解动物。对于有用的知识,用户可以点赞、收藏和评论,与其他用户分享和学习。
- 我的:
- 基本信息:用户可以在此修改自己的密码和个人资料,确保账户的安全和个性化设置。
- 收藏:用户可以在收藏夹中查看自己之前收藏的内容,并随时删除不再需要的内容。
- 基地信息:用户可以查看自己关注的基地信息列表,对动物进行领养发布等相关操作。他们还可以根据需要搜索特定的基地信息。
- 动物信息:用户可以在此查看和管理自己的动物信息,包括添加新动物、查询动物详情和重置动物信息等。
- 领养申请:用户可以查看自己的领养申请列表,了解申请的审核状态和回复。他们还可以根据需要搜索特定的领养申请。
- 用户投诉:用户可以提交投诉,并查看投诉的审核状态和回复。管理员会及时处理用户的投诉。
- 加入申请:如果用户希望加入某个基地或组织,他们可以在此提交加入申请,并查看申请的审核状态和回复。
管理员管理模块:
- 公共管理:管理员在后台可以管理轮播图,进行增删改查操作,并能够查看详细信息。
- 用户管理:管理员在后台可以对管理员、基地用户和普通用户进行管理,包括增删改查和查看详情。此外,管理员还可以对用户账号进行冻结、异常处理、注销等操作,并关闭用户的登录权限。
- 资讯管理:管理员在后台可以管理动物知识,包括增删改查、查看详情以及用户评论等相关信息操作。
- 基地信息:管理员在后台可以对基地信息进行增删改查和查看详情,管理用户评论、领养发布和申请加入等相关信息操作。同时,管理员还可以通过基地名称、基地区域、负责人名进行搜索,并审核基地发布的基地信息和回复。
- 动物信息:管理员在后台可以对动物信息进行增删改查和查看详情,管理用户评论等相关信息操作。此外,管理员还可以通过动物名称、动物类型、基地名称、基地区域进行搜索。
- 领养申请:管理员在后台可以对领养申请进行增删改查和查看详情,并通过用户姓名、申请日期、动物名称和动物类型进行搜索。
- 用户投诉:管理员在后台可以对用户投诉进行增删改查和查看详情,通过用户姓名、投诉日期进行搜索。同时,管理员还负责审核用户的投诉并回复。
- 加入申请:管理员在后台可以对加入申请进行增删改查和查看用户加入申请详情,通过用户姓名、申请日期和基地名称进行搜索。此外,管理员还拥有后台管理全权限,并对前台的交流记录进行存档,负责审批基地的加入申请。
2.2.2 非功能性分析
流浪动物救助领养平台 的非功能性需求比如流浪动物救助领养平台 的安全性怎么样,可靠性怎么样,性能怎么样,可拓展性怎么样等。具体可以表示在如下2-1表格中:
表2-1流浪动物救助领养平台 非功能需求表
| 安全性 | 主要指流浪动物救助领养平台 数据库的安装,数据库的使用和密码的设定必须合乎规范。 |
| 可靠性 | 可靠性是指流浪动物救助领养平台 能够安装用户的指示进行操作,经过测试,可靠性90%以上。 |
| 性能 | 性能是影响流浪动物救助领养平台 占据市场的必要条件,所以性能最好要佳才好。 |
| 可扩展性 | 比如数据库预留多个属性,比如接口的使用等确保了系统的非功能性需求。 |
| 易用性 | 用户只要跟着流浪动物救助领养平台 的页面展示内容进行操作,就可以了。 |
| 可维护性 | 流浪动物救助领养平台 开发的可维护性是非常重要的,经过测试,可维护性没有问题 |
2.3 系统用例分析
通过2.3功能的分析,得出了本流浪动物救助领养平台的用例图:
普通用户角色用例如图2-2所示。

图2-2 流浪动物救助领养平台普通用户角色用例图
基地用户角色用例如图2-3所示。

图2-3流浪动物救助领养平台 基地用户角色用例图
web后台管理上的管理员是维护整个流浪动物救助领养平台 中所有数据信息的。管理员角色用例如图2-4所示。

本章主要通过对流浪动物救助领养平台 的可行性分析、流程分析、功能需求分析、系统用例分析,确定整个流浪动物救助领养平台 要实现的功能。同时也为流浪动物救助领养平台 的代码实现和测试提供了标准。
本章主要讨论的内容包括流浪动物救助领养平台 的功能模块设计、数据库系统设计。
3.1 系统架构设计
本流浪动物救助领养平台 从架构上分为三层:表现层(UI)、业务逻辑层(BLL)以及数据层(DL)。

图3-1流浪动物救助领养平台系统架构设计图
表现层(UI):又称UI层,主要完成本流浪动物救助领养平台 的UI交互功能,一个良好的UI可以打打提高用户的用户体验,增强用户使用本流浪动物救助领养平台 时的舒适度。UI的界面设计也要适应不同版本的流浪动物救助领养平台 以及不同尺寸的分辨率,以做到良好的兼容性。UI交互功能要求合理,用户进行交互操作时必须要得到与之相符的交互结果,这就要求表现层要与业务逻辑层进行良好的对接。
业务逻辑层(BLL):主要完成本流浪动物救助领养平台 的数据处理功能。用户从表现层传输过来的数据经过业务逻辑层进行处理交付给数据层,系统从数据层读取的数据经过业务逻辑层进行处理交付给表现层。
数据层(DL):由于本流浪动物救助领养平台 的数据是放在服务端的mysql数据库中,因此本属于服务层的部分可以直接整合在业务逻辑层中,所以数据层中只有数据库,其主要完成本流浪动物救助领养平台 的数据存储和管理功能。
3.2 系统功能模块设计
在上一章节中主要对系统的功能性需求和非功能性需求进行分析,并且根据需求分析了本流浪动物救助领养平台 中的用例。那么接下来就要开始对本流浪动物救助领养平台 的架构、主要功能和数据库开始进行设计。流浪动物救助领养平台 根据前面章节的需求分析得出,其总体设计模块图如图3-2所示。

图3-2 流浪动物救助领养平台功能模块图
数据库设计一般包括需求分析、概念模型设计、数据库表建立三大过程,其中需求分析前面章节已经阐述,概念模型设计有概念模型和逻辑结构设计两部分。
3.3.1 数据库概念结构设计
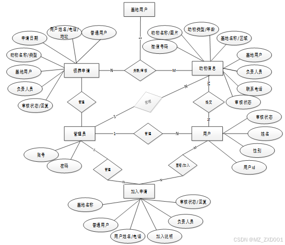
下面是整个流浪动物救助领养平台中主要的数据库表总E-R实体关系图。

图3-6 流浪动物救助领养平台 总E-R关系图
通过上一小节中流浪动物救助领养平台 中总E-R关系图上得出一共需要创建很多个数据表。在此我主要罗列几个主要的数据库表结构设计。
| 编号 | 名称 | 数据类型 | 长度 | 小数位 | 允许空值 | 主键 | 默认值 | 说明 |
| 1 | token_id | int | 10 | 0 | N | Y | 临时访问牌ID | |
| 2 | token | varchar | 64 | 0 | Y | N | 临时访问牌 | |
| 3 | info | text | 65535 | 0 | Y | N | ||
| 4 | maxage | int | 10 | 0 | N | N | 2 | 最大寿命:默认2小时 |
| 5 | create_time | timestamp | 19 | 0 | N | N | CURRENT_TIMESTAMP | 创建时间: |
| 6 | update_time | timestamp | 19 | 0 | N | N | CURRENT_TIMESTAMP | 更新时间: |
| 7 | user_id | int | 10 | 0 | N | N | 0 | 用户编号: |
| 编号 | 名称 | 数据类型 | 长度 | 小数位 | 允许空值 | 主键 | 默认值 | 说明 |
| 1 | adoption_application_id | int | 10 | 0 | N | Y | 领养申请ID | |
| 2 | regular_users | int | 10 | 0 | Y | N | 0 | 普通用户 |
| 3 | user_name | varchar | 64 | 0 | Y | N | 用户姓名 | |
| 4 | user_phone_number | varchar | 64 | 0 | Y | N | 用户电话 | |
| 5 | user_address | varchar | 64 | 0 | Y | N | 用户地址 | |
| 6 | application_date | date | 10 | 0 | Y | N | 申请日期 | |
| 7 | animal_names | varchar | 64 | 0 | Y | N | 动物名称 | |
| 8 | animal_types | varchar | 64 | 0 | Y | N | 动物类型 | |
| 9 | animal_age | varchar | 64 | 0 | Y | N | 动物年龄 | |
| 10 | animal_gender | varchar | 64 | 0 | Y | N | 动物性别 | |
| 11 | base_users | int | 10 | 0 | Y | N | 0 | 基地用户 |
| 12 | name_of_person_in_charge | varchar | 64 | 0 | Y | N | 负责人名 | |
| 13 | examine_state | varchar | 16 | 0 | N | N | 未审核 | 审核状态 |
| 14 | examine_reply | varchar | 16 | 0 | Y | N | 审核回复 | |
| 15 | create_time | datetime | 19 | 0 | N | N | CURRENT_TIMESTAMP | 创建时间 |
| 16 | update_time | timestamp | 19 | 0 | N | N | CURRENT_TIMESTAMP | 更新时间 |
| 编号 | 名称 | 数据类型 | 长度 | 小数位 | 允许空值 | 主键 | 默认值 | 说明 |
| 1 | animal_information_id | int | 10 | 0 | N | Y | 动物信息ID | |
| 2 | animal_names | varchar | 64 | 0 | Y | N | 动物名称 | |
| 3 | animal_images | varchar | 255 | 0 | Y | N | 动物图片 | |
| 4 | animal_types | varchar | 64 | 0 | Y | N | 动物类型 | |
| 5 | animal_age | varchar | 64 | 0 | Y | N | 动物年龄 | |
| 6 | animal_gender | varchar | 64 | 0 | Y | N | 动物性别 | |
| 7 | base_name | varchar | 64 | 0 | Y | N | 基地名称 | |
| 8 | base_area | varchar | 64 | 0 | Y | N | 基地区域 | |
| 9 | base_users | int | 10 | 0 | Y | N | 0 | 基地用户 |
| 10 | name_of_person_in_charge | varchar | 64 | 0 | Y | N | 负责人名 | |
| 11 | contact_phone_number | varchar | 64 | 0 | Y | N | 联系电话 | |
| 12 | wechat_number | varchar | 64 | 0 | Y | N | 微信号码 | |
| 13 | hits | int | 10 | 0 | N | N | 0 | 点击数 |
| 14 | examine_state | varchar | 16 | 0 | N | N | 未审核 | 审核状态 |
| 15 | create_time | datetime | 19 | 0 | N | N | CURRENT_TIMESTAMP | 创建时间 |
| 16 | update_time | timestamp | 19 | 0 | N | N | CURRENT_TIMESTAMP | 更新时间 |
表application_for_admission (加入申请)
| 编号 | 名称 | 数据类型 | 长度 | 小数位 | 允许空值 | 主键 | 默认值 | 说明 |
| 1 | application_for_admission_id | int | 10 | 0 | N | Y | 加入申请ID | |
| 2 | regular_users | int | 10 | 0 | Y | N | 0 | 普通用户 |
| 3 | user_name | varchar | 64 | 0 | Y | N | 用户姓名 | |
| 4 | user_phone_number | varchar | 64 | 0 | Y | N | 用户电话 | |
| 5 | user_address | varchar | 64 | 0 | Y | N | 用户地址 | |
| 6 | application_date | date | 10 | 0 | Y | N | 申请日期 | |
| 7 | joining_instructions | text | 65535 | 0 | Y | N | 加入说明 | |
| 8 | base_name | varchar | 64 | 0 | Y | N | 基地名称 | |
| 9 | base_area | varchar | 64 | 0 | Y | N | 基地区域 | |
| 10 | base_address | varchar | 64 | 0 | Y | N | 基地地址 | |
| 11 | base_users | int | 10 | 0 | Y | N | 0 | 基地用户 |
| 12 | name_of_person_in_charge | varchar | 64 | 0 | Y | N | 负责人名 | |
| 13 | examine_state | varchar | 16 | 0 | N | N | 未审核 | 审核状态 |
| 14 | examine_reply | varchar | 16 | 0 | Y | N | 审核回复 | |
| 15 | create_time | datetime | 19 | 0 | N | N | CURRENT_TIMESTAMP | 创建时间 |
| 16 | update_time | timestamp | 19 | 0 | N | N | CURRENT_TIMESTAMP | 更新时间 |
| 编号 | 名称 | 数据类型 | 长度 | 小数位 | 允许空值 | 主键 | 默认值 | 说明 |
| 1 | article_id | mediumint | 8 | 0 | N | Y | 文章id:[0,8388607] | |
| 2 | title | varchar | 125 | 0 | N | Y | 标题:[0,125]用于文章和html的title标签中 | |
| 3 | type | varchar | 64 | 0 | N | N | 0 | 文章分类:[0,1000]用来搜索指定类型的文章 |
| 4 | hits | int | 10 | 0 | N | N | 0 | 点击数:[0,1000000000]访问这篇文章的人次 |
| 5 | praise_len | int | 10 | 0 | N | N | 0 | 点赞数 |
| 6 | create_time | timestamp | 19 | 0 | N | N | CURRENT_TIMESTAMP | 创建时间: |
| 7 | update_time | timestamp | 19 | 0 | N | N | CURRENT_TIMESTAMP | 更新时间: |
| 8 | source | varchar | 255 | 0 | Y | N | 来源:[0,255]文章的出处 | |
| 9 | url | varchar | 255 | 0 | Y | N | 来源地址:[0,255]用于跳转到发布该文章的网站 | |
| 10 | tag | varchar | 255 | 0 | Y | N | 标签:[0,255]用于标注文章所属相关内容,多个标签用空格隔开 | |
| 11 | content | longtext | 2147483647 | 0 | Y | N | 正文:文章的主体内容 | |
| 12 | img | varchar | 255 | 0 | Y | N | 封面图 | |
| 13 | description | text | 65535 | 0 | Y | N | 文章描述 |
| 编号 | 名称 | 数据类型 | 长度 | 小数位 | 允许空值 | 主键 | 默认值 | 说明 |
| 1 | type_id | smallint | 5 | 0 | N | Y | 分类ID:[0,10000] | |
| 2 | display | smallint | 5 | 0 | N | N | 100 | 显示顺序:[0,1000]决定分类显示的先后顺序 |
| 3 | name | varchar | 16 | 0 | N | N | 分类名称:[2,16] | |
| 4 | father_id | smallint | 5 | 0 | N | N | 0 | 上级分类ID:[0,32767] |
| 5 | description | varchar | 255 | 0 | Y | N | 描述:[0,255]描述该分类的作用 | |
| 6 | icon | text | 65535 | 0 | Y | N | 分类图标: | |
| 7 | url | varchar | 255 | 0 | Y | N | 外链地址:[0,255]如果该分类是跳转到其他网站的情况下,就在该URL上设置 | |
| 8 | create_time | timestamp | 19 | 0 | N | N | CURRENT_TIMESTAMP | 创建时间: |
| 9 | update_time | timestamp | 19 | 0 | N | N | CURRENT_TIMESTAMP | 更新时间: |
| 编号 | 名称 | 数据类型 | 长度 | 小数位 | 允许空值 | 主键 | 默认值 | 说明 |
| 1 | auth_id | int | 10 | 0 | N | Y | 授权ID: | |
| 2 | user_group | varchar | 64 | 0 | Y | N | 用户组: | |
| 3 | mod_name | varchar | 64 | 0 | Y | N | 模块名: | |
| 4 | table_name | varchar | 64 | 0 | Y | N | 表名: | |
| 5 | page_title | varchar | 255 | 0 | Y | N | 页面标题: | |
| 6 | path | varchar | 255 | 0 | Y | N | 路由路径: | |
| 7 | position | varchar | 32 | 0 | Y | N | 位置: | |
| 8 | mode | varchar | 32 | 0 | N | N | _blank | 跳转方式: |
| 9 | add | tinyint | 3 | 0 | N | N | 1 | 是否可增加: |
| 10 | del | tinyint | 3 | 0 | N | N | 1 | 是否可删除: |
| 11 | set | tinyint | 3 | 0 | N | N | 1 | 是否可修改: |
| 12 | get | tinyint | 3 | 0 | N | N | 1 | 是否可查看: |
| 13 | field_add | text | 65535 | 0 | Y | N | 添加字段: | |
| 14 | field_set | text | 65535 | 0 | Y | N | 修改字段: | |
| 15 | field_get | text | 65535 | 0 | Y | N | 查询字段: | |
| 16 | table_nav_name | varchar | 500 | 0 | Y | N | 跨表导航名称: | |
| 17 | table_nav | varchar | 500 | 0 | Y | N | 跨表导航: | |
| 18 | option | text | 65535 | 0 | Y | N | 配置: | |
| 19 | create_time | timestamp | 19 | 0 | N | N | CURRENT_TIMESTAMP | 创建时间: |
| 20 | update_time | timestamp | 19 | 0 | N | N | CURRENT_TIMESTAMP | 更新时间: |
| 编号 | 名称 | 数据类型 | 长度 | 小数位 | 允许空值 | 主键 | 默认值 | 说明 |
| 1 | base_information_id | int | 10 | 0 | N | Y | 基地信息ID | |
| 2 | base_name | varchar | 64 | 0 | Y | N | 基地名称 | |
| 3 | base_image | varchar | 255 | 0 | Y | N | 基地图片 | |
| 4 | base_area | varchar | 64 | 0 | Y | N | 基地区域 | |
| 5 | base_address | varchar | 64 | 0 | Y | N | 基地地址 | |
| 6 | base_details | longtext | 2147483647 | 0 | Y | N | 基地详情 | |
| 7 | adoption_instructions | text | 65535 | 0 | Y | N | 收养说明 | |
| 8 | join_requirements | text | 65535 | 0 | Y | N | 加入要求 | |
| 9 | base_users | int | 10 | 0 | Y | N | 0 | 基地用户 |
| 10 | name_of_person_in_charge | varchar | 64 | 0 | Y | N | 负责人名 | |
| 11 | contact_phone_number | varchar | 64 | 0 | Y | N | 联系电话 | |
| 12 | wechat_number | varchar | 64 | 0 | Y | N | 微信号码 | |
| 13 | hits | int | 10 | 0 | N | N | 0 | 点击数 |
| 14 | examine_state | varchar | 16 | 0 | N | N | 未审核 | 审核状态 |
| 15 | examine_reply | varchar | 16 | 0 | Y | N | 审核回复 | |
| 16 | create_time | datetime | 19 | 0 | N | N | CURRENT_TIMESTAMP | 创建时间 |
| 17 | update_time | timestamp | 19 | 0 | N | N | CURRENT_TIMESTAMP | 更新时间 |
| 编号 | 名称 | 数据类型 | 长度 | 小数位 | 允许空值 | 主键 | 默认值 | 说明 |
| 1 | base_users_id | int | 10 | 0 | N | Y | 基地用户ID | |
| 2 | name_of_person_in_charge | varchar | 64 | 0 | Y | N | 负责人名 | |
| 3 | contact_phone_number | varchar | 64 | 0 | Y | N | 联系电话 | |
| 4 | wechat_number | varchar | 64 | 0 | Y | N | 微信号码 | |
| 5 | examine_state | varchar | 16 | 0 | N | N | 已通过 | 审核状态 |
| 6 | user_id | int | 10 | 0 | N | N | 0 | 用户ID |
| 7 | create_time | datetime | 19 | 0 | N | N | CURRENT_TIMESTAMP | 创建时间 |
| 8 | update_time | timestamp | 19 | 0 | N | N | CURRENT_TIMESTAMP | 更新时间 |
| 编号 | 名称 | 数据类型 | 长度 | 小数位 | 允许空值 | 主键 | 默认值 | 说明 |
| 1 | collect_id | int | 10 | 0 | N | Y | 收藏ID: | |
| 2 | user_id | int | 10 | 0 | N | N | 0 | 收藏人ID: |
| 3 | source_table | varchar | 255 | 0 | Y | N | 来源表: | |
| 4 | source_field | varchar | 255 | 0 | Y | N | 来源字段: | |
| 5 | source_id | int | 10 | 0 | N | N | 0 | 来源ID: |
| 6 | title | varchar | 255 | 0 | Y | N | 标题: | |
| 7 | img | varchar | 255 | 0 | Y | N | 封面: | |
| 8 | create_time | timestamp | 19 | 0 | N | N | CURRENT_TIMESTAMP | 创建时间: |
| 9 | update_time | timestamp | 19 | 0 | N | N | CURRENT_TIMESTAMP | 更新时间: |
| 编号 | 名称 | 数据类型 | 长度 | 小数位 | 允许空值 | 主键 | 默认值 | 说明 |
| 1 | comment_id | int | 10 | 0 | N | Y | 评论ID: | |
| 2 | user_id | int | 10 | 0 | N | N | 0 | 评论人ID: |
| 3 | reply_to_id | int | 10 | 0 | N | N | 0 | 回复评论ID:空为0 |
| 4 | content | longtext | 2147483647 | 0 | Y | N | 内容: | |
| 5 | nickname | varchar | 255 | 0 | Y | N | 昵称: | |
| 6 | avatar | varchar | 255 | 0 | Y | N | 头像地址:[0,255] | |
| 7 | create_time | timestamp | 19 | 0 | N | N | CURRENT_TIMESTAMP | 创建时间: |
| 8 | update_time | timestamp | 19 | 0 | N | N | CURRENT_TIMESTAMP | 更新时间: |
| 9 | source_table | varchar | 255 | 0 | Y | N | 来源表: | |
| 10 | source_field | varchar | 255 | 0 | Y | N | 来源字段: | |
| 11 | source_id | int | 10 | 0 | N | N | 0 | 来源ID: |
| 编号 | 名称 | 数据类型 | 长度 | 小数位 | 允许空值 | 主键 | 默认值 | 说明 |
| 1 | hits_id | int | 10 | 0 | N | Y | 点赞ID: | |
| 2 | user_id | int | 10 | 0 | N | N | 0 | 点赞人: |
| 3 | create_time | timestamp | 19 | 0 | N | N | CURRENT_TIMESTAMP | 创建时间: |
| 4 | update_time | timestamp | 19 | 0 | N | N | CURRENT_TIMESTAMP | 更新时间: |
| 5 | source_table | varchar | 255 | 0 | Y | N | 来源表: | |
| 6 | source_field | varchar | 255 | 0 | Y | N | 来源字段: | |
| 7 | source_id | int | 10 | 0 | N | N | 0 | 来源ID: |
| 编号 | 名称 | 数据类型 | 长度 | 小数位 | 允许空值 | 主键 | 默认值 | 说明 |
| 1 | praise_id | int | 10 | 0 | N | Y | 点赞ID: | |
| 2 | user_id | int | 10 | 0 | N | N | 0 | 点赞人: |
| 3 | create_time | timestamp | 19 | 0 | N | N | CURRENT_TIMESTAMP | 创建时间: |
| 4 | update_time | timestamp | 19 | 0 | N | N | CURRENT_TIMESTAMP | 更新时间: |
| 5 | source_table | varchar | 255 | 0 | Y | N | 来源表: | |
| 6 | source_field | varchar | 255 | 0 | Y | N | 来源字段: | |
| 7 | source_id | int | 10 | 0 | N | N | 0 | 来源ID: |
| 8 | status | bit | 1 | 0 | N | N | 1 | 点赞状态:1为点赞,0已取消 |
| 编号 | 名称 | 数据类型 | 长度 | 小数位 | 允许空值 | 主键 | 默认值 | 说明 |
| 1 | regular_users_id | int | 10 | 0 | N | Y | 普通用户ID | |
| 2 | user_name | varchar | 64 | 0 | Y | N | 用户姓名 | |
| 3 | user_gender | varchar | 64 | 0 | Y | N | 用户性别 | |
| 4 | user_phone_number | varchar | 64 | 0 | Y | N | 用户电话 | |
| 5 | user_address | varchar | 64 | 0 | Y | N | 用户地址 | |
| 6 | examine_state | varchar | 16 | 0 | N | N | 已通过 | 审核状态 |
| 7 | user_id | int | 10 | 0 | N | N | 0 | 用户ID |
| 8 | create_time | datetime | 19 | 0 | N | N | CURRENT_TIMESTAMP | 创建时间 |
| 9 | update_time | timestamp | 19 | 0 | N | N | CURRENT_TIMESTAMP | 更新时间 |
| 编号 | 名称 | 数据类型 | 长度 | 小数位 | 允许空值 | 主键 | 默认值 | 说明 |
| 1 | slides_id | int | 10 | 0 | N | Y | 轮播图ID: | |
| 2 | title | varchar | 64 | 0 | Y | N | 标题: | |
| 3 | content | varchar | 255 | 0 | Y | N | 内容: | |
| 4 | url | varchar | 255 | 0 | Y | N | 链接: | |
| 5 | img | varchar | 255 | 0 | Y | N | 轮播图: | |
| 6 | hits | int | 10 | 0 | N | N | 0 | 点击量: |
| 7 | create_time | timestamp | 19 | 0 | N | N | CURRENT_TIMESTAMP | 创建时间: |
| 8 | update_time | timestamp | 19 | 0 | N | N | CURRENT_TIMESTAMP | 更新时间: |
| 编号 | 名称 | 数据类型 | 长度 | 小数位 | 允许空值 | 主键 | 默认值 | 说明 |
| 1 | upload_id | int | 10 | 0 | N | Y | 上传ID | |
| 2 | name | varchar | 64 | 0 | Y | N | 文件名 | |
| 3 | path | varchar | 255 | 0 | Y | N | 访问路径 | |
| 4 | file | varchar | 255 | 0 | Y | N | 文件路径 | |
| 5 | display | varchar | 255 | 0 | Y | N | 显示顺序 | |
| 6 | father_id | int | 10 | 0 | Y | N | 0 | 父级ID |
| 7 | dir | varchar | 255 | 0 | Y | N | 文件夹 | |
| 8 | type | varchar | 32 | 0 | Y | N | 文件类型 |
| 编号 | 名称 | 数据类型 | 长度 | 小数位 | 允许空值 | 主键 | 默认值 | 说明 |
| 1 | user_id | mediumint | 8 | 0 | N | Y | 用户ID:[0,8388607]用户获取其他与用户相关的数据 | |
| 2 | state | smallint | 5 | 0 | N | N | 1 | 账户状态:[0,10](1可用|2异常|3已冻结|4已注销) |
| 3 | user_group | varchar | 32 | 0 | Y | N | 所在用户组:[0,32767]决定用户身份和权限 | |
| 4 | login_time | timestamp | 19 | 0 | N | N | CURRENT_TIMESTAMP | 上次登录时间: |
| 5 | phone | varchar | 11 | 0 | Y | N | 手机号码:[0,11]用户的手机号码,用于找回密码时或登录时 | |
| 6 | phone_state | smallint | 5 | 0 | N | N | 0 | 手机认证:[0,1](0未认证|1审核中|2已认证) |
| 7 | username | varchar | 16 | 0 | N | N | 用户名:[0,16]用户登录时所用的账户名称 | |
| 8 | nickname | varchar | 16 | 0 | Y | N | 昵称:[0,16] | |
| 9 | password | varchar | 64 | 0 | N | N | 密码:[0,32]用户登录所需的密码,由6-16位数字或英文组成 | |
| 10 | | varchar | 64 | 0 | Y | N | 邮箱:[0,64]用户的邮箱,用于找回密码时或登录时 | |
| 11 | email_state | smallint | 5 | 0 | N | N | 0 | 邮箱认证:[0,1](0未认证|1审核中|2已认证) |
| 12 | avatar | varchar | 255 | 0 | Y | N | 头像地址:[0,255] | |
| 13 | open_id | varchar | 255 | 0 | Y | N | 针对获取用户信息字段 | |
| 14 | create_time | timestamp | 19 | 0 | N | N | CURRENT_TIMESTAMP | 创建时间: |
| 15 | vip_level | varchar | 255 | 0 | Y | N | 会员等级 | |
| 16 | vip_discount | double | 11 | 2 | Y | N | 0.00 | 会员折扣 |
| 编号 | 名称 | 数据类型 | 长度 | 小数位 | 允许空值 | 主键 | 默认值 | 说明 |
| 1 | user_complaints_id | int | 10 | 0 | N | Y | 用户投诉ID | |
| 2 | user_name | varchar | 64 | 0 | Y | N | 用户姓名 | |
| 3 | complaint_date | date | 10 | 0 | Y | N | 投诉日期 | |
| 4 | image_proof | varchar | 255 | 0 | Y | N | 图片证明 | |
| 5 | reason_for_complaint | text | 65535 | 0 | Y | N | 投诉原因 | |
| 6 | examine_state | varchar | 16 | 0 | N | N | 未审核 | 审核状态 |
| 7 | examine_reply | varchar | 16 | 0 | Y | N | 审核回复 | |
| 8 | create_time | datetime | 19 | 0 | N | N | CURRENT_TIMESTAMP | 创建时间 |
| 9 | update_time | timestamp | 19 | 0 | N | N | CURRENT_TIMESTAMP | 更新时间 |
| 编号 | 名称 | 数据类型 | 长度 | 小数位 | 允许空值 | 主键 | 默认值 | 说明 |
| 1 | group_id | mediumint | 8 | 0 | N | Y | 用户组ID:[0,8388607] | |
| 2 | display | smallint | 5 | 0 | N | N | 100 | 显示顺序:[0,1000] |
| 3 | name | varchar | 16 | 0 | N | N | 名称:[0,16] | |
| 4 | description | varchar | 255 | 0 | Y | N | 描述:[0,255]描述该用户组的特点或权限范围 | |
| 5 | source_table | varchar | 255 | 0 | Y | N | 来源表: | |
| 6 | source_field | varchar | 255 | 0 | Y | N | 来源字段: | |
| 7 | source_id | int | 10 | 0 | N | N | 0 | 来源ID: |
| 8 | register | smallint | 5 | 0 | Y | N | 0 | 注册位置: |
| 9 | create_time | timestamp | 19 | 0 | N | N | CURRENT_TIMESTAMP | 创建时间: |
| 10 | update_time | timestamp | 19 | 0 | N | N | CURRENT_TIMESTAMP | 更新时间: |
整个流浪动物救助领养平台 的需求分析主要对系统总体架构以及功能模块的设计,通过建立E-R模型和数据库逻辑系统设计完成了数据库系统设计。
4 流浪动物救助领养平台 详细设计与实现
流浪动物救助领养平台 的详细设计与实现主要是根据前面的流浪动物救助领养平台 的需求分析和流浪动物救助领养平台 的总体设计来设计页面并实现业务逻辑。主要从流浪动物救助领养平台 界面实现、业务逻辑实现这两部分进行介绍。
4.1用户功能模块
4.1.1 前台首页界面
普通用户在首页可以浏览轮播图,快速了解当前的重点信息。他们可以查看基地信息和动物信息,了解不同基地和动物的情况。此外,用户还能浏览动物知识,增加对动物的了解,其主界面展示如下图4-1所示。

图4-1 前台首页界面图
4.1.2 用户注册界面
不是流浪动物救助领养平台 中正式用户的是可以在线进行注册的,如果你没有本流浪动物救助领养平台 的账号的话,添加“注册”,当填写上自己的账号+密码+确认密码+昵称+邮箱+手机号等后再点击“注册”按钮后将会先验证输入的有没有空数据,再次验证密码和确认密码是否是一样的,最后验证输入的账户名和数据库表中已经注册的账户名是否重复,只有都验证没问题后即可用户注册成功。其用用户注册界面展示如下图4-2所示。

图4-2 前台用户注册界面图
注册关键代码如下:
注册
@param user
@return
*/
@PostMapping("register")
public Map<String, Object> signUp(@RequestBody User user) {
// 查询用户
Map<String, String> query = new HashMap<>();
Map<String,Object> map = JSON.parseObject(JSON.toJSONString(user));
query.put("username",user.getUsername());
List list = service.selectBaseList(service.select(query, new HashMap<>()));
if (list.size()>0){
return error(30000, "用户已存在");
}
map.put("password",service.encryption(String.valueOf(map.get("password"))));
service.insert(map);
return success(1);
}
流浪动物救助领养平台 中的前台上注册后的用户是可以通过自己的账户名和密码进行登录的,当用户输入完整的自己的账户名和密码信息并点击“登录”按钮后,将会首先验证输入的有没有空数据,再次验证输入的账户名+密码和数据库中当前保存的用户信息是否一致,只有在一致后将会登录成功并自动跳转到流浪动物救助领养平台 的首页中;否则将会提示相应错误信息,用户登录界面如下图4-3所示。

图4-3用户登录界面图
登录代码如下:
登录
@param data
@param httpServletRequest
@return
*/
@PostMapping("login")
public Map<String, Object> login(@RequestBody Map<String, String> data, HttpServletRequest httpServletRequest) {
log.info("[执行登录接口]");
String username = data.get("username");
String email = data.get("email");
String phone = data.get("phone");
String password = data.get("password");
List resultList = null;
Map<String, String> map = new HashMap<>();
if(username != null && "".equals(username) == false){
map.put("username", username);
resultList = service.select(map, new HashMap<>()).getResultList();
}
else if(email != null && "".equals(email) == false){
map.put("email", email);
resultList = service.select(map, new HashMap<>()).getResultList();
}
else if(phone != null && "".equals(phone) == false){
map.put("phone", phone);
resultList = service.select(map, new HashMap<>()).getResultList();
}else{
return error(30000, "账号或密码不能为空");
}
if (resultList == null || password == null) {
return error(30000, "账号或密码不能为空");
}
//判断是否有这个用户
if (resultList.size()<=0){
return error(30000,"用户不存在");
}
User byUsername = (User) resultList.get(0);
Map<String, String> groupMap = new HashMap<>();
groupMap.put("name",byUsername.getUserGroup());
List groupList = userGroupService.select(groupMap, new HashMap<>()).getResultList();
if (groupList.size()<1){
return error(30000,"用户组不存在");
}
UserGroup userGroup = (UserGroup) groupList.get(0);
//查询用户审核状态
if (!StringUtils.isEmpty(userGroup.getSourceTable())){
String sql = "select examine_state from "+ userGroup.getSourceTable() +" WHERE user_id = " + byUsername.getUserId();
String res = String.valueOf(service.runCountSql(sql).getSingleResult());
if (res==null){
return error(30000,"用户不存在");
}
if (!res.equals("已通过")){
return error(30000,"该用户审核未通过");
}
}
//查询用户状态
if (byUsername.getState()!=1){
return error(30000,"用户非可用状态,不能登录");
}
String md5password = service.encryption(password);
if (byUsername.getPassword().equals(md5password)) {
// 存储Token到数据库
AccessToken accessToken = new AccessToken();
accessToken.setToken(UUID.randomUUID().toString().replaceAll("-", ""));
accessToken.setUser_id(byUsername.getUserId());
tokenService.save(accessToken);
// 返回用户信息
JSONObject user = JSONObject.parseObject(JSONObject.toJSONString(byUsername));
user.put("token", accessToken.getToken());
JSONObject ret = new JSONObject();
ret.put("obj",user);
return success(ret);
} else {
return error(30000, "账号或密码不正确");
}
}
在基地信息区域,普通用户可以查看基地的详细信息,包括基地名称、区域、地址和详情等。用户可以根据基地名称、区域、负责人名、点赞数、点击数或发布时间进行搜索,以快速找到感兴趣的基地。他们还可以对基地信息进行点赞、收藏和评论,并申请加入该基地,同时查看其他用户的评论,基地信息界面如下图4-4所示。

图4-4基地信息界面图
用户申请加入基地,加入填写信息界面如下图4-4所示。

图4-5加入申请填写相关信息界面图
4.1.5动物信息界面
在动物信息区域,用户可以查看动物的详细信息,包括动物名称、所在基地、负责人员等。用户可以根据动物名称、类型、基地名称、区域、点赞数、点击数或发布时间进行搜索。他们可以对喜欢的动物进行点赞、收藏和评论,并申请领养。同时,用户还可以查看其他用户对动物的评论和领养申请。动物信息界面如图4-5所示。

图4-6动物信息界面图
用户领养动物,领养申请填写信息界面如下图4-7所示。

图4-7领养申请界面图
4.2.1 用户管理界面
管理员在后台可以对管理员、基地用户和普通用户进行管理,包括增删改查和查看详情。此外,管理员还可以对用户账号进行冻结、异常处理、注销等操作,并关闭用户的登录权限。界面如下图4-8所示。

图4-8用户管理界面图
用户管理代码如下:
@Transactional
public Map<String, Object> set(HttpServletRequest request) throws IOException {
service.update(service.readQuery(request), service.readConfig(request), service.readBody(request.getReader()));
return success(1);
}
管理员在后台可以管理轮播图,进行增删改查操作,并能够查看详细信息。界面如下图4-9所示。

图4-9公共管理界面图
流浪动物代码如下:
@Transactional
public Map<String, Object> add(HttpServletRequest request) throws IOException {
service.insert(service.readBody(request.getReader()));
return success(1);
}
public Map<String, Object> addMap(Map<String,Object> map){
service.insert(map);
return success(1);
}
管理员在后台可以管理动物知识,包括增删改查、查看详情以及用户评论等相关信息操作。界面如下图4-10所示。

图4-10资源管理界面图
管理员在后台可以对基地信息进行增删改查和查看详情,管理用户评论、领养发布和申请加入等相关信息操作。同时,管理员还可以通过基地名称、基地区域、负责人名进行搜索,并审核基地发布的基地信息和回复。界面如下图4-11所示。

图4-11基地信息界面图
管理员在后台可以对动物信息进行增删改查和查看详情,管理用户评论等相关信息操作。此外,管理员还可以通过动物名称、动物类型、基地名称、基地区域进行搜索。界面如下图4-12所示。

图4-12动物信息界面图
管理员在后台可以对用户投诉进行增删改查和查看详情,通过用户姓名、投诉日期进行搜索。同时,管理员还负责审核用户的投诉并回复。界面如下图4-13所示。

图4-13用户投诉界面图
4.3基地用户功能模块
4.2.1基地信息管理界面
用户可以在基地信息区查看基地的详细信息,包括基地名称、所在区域、具体地址和基地的详细描述。他们还可以通过各种筛选条件(如基地名称、区域、负责人名等)来搜索和定位特定的基地。对于感兴趣的基地,用户可以点赞、收藏和评论,与其他用户交流心得。界面如下图4-14所示。

图4-14基地信息界面图
用户可以查看自己的领养申请列表,了解申请的审核状态和回复。他们还可以根据需要搜索特定的领养申请。界面如下图4-15所示。

图4-15领养申请界面图
领养申请关键代码如下所示。
@RequestMapping("/get_obj")
public Map<String, Object> obj(HttpServletRequest request) {
List resultList = service.selectBaseList(service.select(service.readQuery(request), service.readConfig(request)));
if (resultList.size() > 0) {
JSONObject jsonObject = new JSONObject();
jsonObject.put("obj",resultList.get(0));
return success(jsonObject);
} else {
return success(null);
}
5系统测试
系统开发的最后一个步骤就是系统测试,系统测试也是整个系统十分重要的一个环节,测试的好坏关系到产品的发展。客户对软件的质量、性能和可靠性等需求就要通过测试来实现。测试过程要必须遵循严谨性、完善性、规范性的原则,测试的主要目的就是看看在系统运行中,是否会出现bug,然后对出现的bug进行调试,直到程序完美运行。但是软件的测试只能尽可能的减少bug,理论上来说是无法达到消除bug。但是bug越少,系统出错的几率就越低,用户使用起来也更方便、更安全。
近年来,软件包含测试从现在的检验当中来看,系统接近预期目标可能出现的问题,并对这些错误做出相应的修正,假如我们不进行早期的测试错误就会延续下去,最后所做出的成品就会有很大的困难。
我们要在这个测试的过程当中找出错误。测试成软件开发的主要一部分,自从有了程序的设计那天开始,它就成为了重要的组成部分。经过统计来看,软件测试可以占据这个系统45%的工作量,而在软件开发的成本当中,对于测试成本来说它包含了很多的测试工作。每个程序测试时都会出现和遇到错误。在整个程序的开发过程当中,人为去查找错误是非常复杂和困难的,所以我们一般都会找一些测试的工具来进行测试
5.1系统测试的意义
随着现代信息的快速发展,在社会各大领域中已经都开始应用网络信息技术,在应用网络技术的同时人们也开始把软件的质量问题作为了一个重要焦点来关注,因为一个软件的好与坏它决定着这个系统在市场上的生存,所以我们必须要把软件质量来做好,这样才有一定的生存能力。对于用户来说它们首先选用的都是保证这个系统软件的质量问题,因为一个系统的软件质量决定着用户在后期上成本经济的问题。图5-1就是纠错测试流程。

图5-1 测试与纠错信息流程
5.2 测试方法
黑盒测试又被人们称作为功能测试,通常是在程序的接口来做一些测试的方法,它一般包括对程序的功能和使用的方法来做出一些数据的接受和输出,同时还可以做出正确的输出信息,并保证与外部信息的完整性。
白盒测试通常被人们称作为结构测试,在整个程序的结构和处理当中它是由程序当中的逻辑测试和检验程序来完成一些正确的工作。
具体的功能测试它是包括:系统的适用性、准确性、安全性等功能测试。
5.3测试分析
本流浪动物救助领养平台 满足相关信息的管理需求,在设计时借鉴了国内外优秀网站的优点,从界面到系统设计都保证了管理员以及会员能够方便操作。系统的主要特点和优点归纳如下:
(1)本系统用的移置性和针对性都比较高,因为针对性高可以提供更好的服务而移置性可以在多个系统上运行,更给客户带来了极大的方便。
(2)该流浪动物救助领养平台 内容全面,管理方便可以及时的全面的处理各种错误,异常,这样避免了很多因客户的马虎操作而出现的失误,其操作方便,会员界面友好,能够上网的人都可以很好的进行操作。
经过对上述的测试结果分析,所有基本功能齐全,操作简单,系统运行性能良好,系统安全可靠,能促进流浪动物救助领养平台 的发展,发展前景广阔。
浪动物救助领养平台的研发与实践取得了显著成果。通过运用SpringBoot框架及一系列先进技术,平台实现了救助信息的快速发布、动物档案的电子化管理、捐赠资源的有效整合以及用户之间的便捷交流。整合HTML技术,优化用户界面设计,提升用户体验,使得平台运行稳定,用户体验良好。同时,通过开发APP,用户可以随时随地访问平台,提高了平台的便捷性和可访问性。这为救助者、基地用户及爱心人士提供了高效、便捷的服务体验。
平台的推广和应用也推动了社会对流浪动物救助事业的关注和参与,为改善流浪动物的生存状况做出了积极贡献。未来,我们将继续优化平台功能,提升服务质量,加强安卓APP的功能开发,使平台更加智能化、便捷化,为流浪动物救助事业贡献更多力量,推动社会各界对动物保护事业的深入参与和支持。
[1]Lu X ,Zhao J ,Zhu S , et al. SNDGCN: Robust Android malware detection based on subgraph network and denoising GCN network [J]. Expert Systems With Applications, 2024, 250 123922-.
[2]柳武妹,王璐. 流浪动物慈善救助中的“远狗近猫”效应及其机制探析 [J/OL]. 心理学报, 1-29[2024-04-25].
[3]Mallach G E . Developing Web Sites with HTML, CSS and JavaScript[M]. CRC Press: 2024-03-30.
[4]秦蓉. 基于HTML5技术的移动Web前端设计 [J]. 集成电路应用, 2024, 41 (03): 180-181.
[5]张雨蝶,周春柳. 高校流浪动物的数字化管理探索 [J]. 中国动物检疫, 2023, 40 (11): 41-45+88.
[6]马南迪. 流浪动物救助:用“心”关爱,以“宠”对待 [J]. 世界博览, 2023, (19): 18-19.
[7]陈蓓蕾,洪年松. 基于SpringBoot的数据库接口设计 [J]. 信息与电脑(理论版), 2023, 35 (16): 181-183.
[8]盛思静. 流浪动物保姆机 [J]. 科学启蒙, 2023, (07): 49.
[9]郑沁. 美国流浪动物收容制度研究[D]. 华东政法大学, 2023.
[10]李超. 基于和谐社会视角下社会工作介入社区流浪动物现状及对策分析[D]. 山东大学, 2023.
[11]Yang Y . Design and Implementation of Student Information Management System Based on Springboot [J]. Advances in Computer, Signals and Systems, 2022, 6 (6):
[12]赵亚洲,杨晓冬. 动物领养管理系统的设计与实现 [J]. 无线互联科技, 2022, 19 (18): 61-65+72.
[13]吴雪,智祥. 报恩寺住持:疫情期间,我一直在救助流浪动物 [J]. 新民周刊, 2022, (Z2): 94-95.
[14]丁晶晶. 大理市城市流浪动物协同治理研究[D]. 云南财经大学, 2022.
[15]安琪. 基于服务设计思维的城市流浪动物助养系统设计研究[D]. 北京化工大学, 2022.
[16]刘蕾. 北京市流浪动物治理研究[D]. 中央财经大学, 2022.
[17]张画仪,王楚桐,郑鑫楠,等. 法律体制下高校流浪动物救助工作的现状及管理措施分析 [J]. 法制博览, 2021, (23): 24-25.
[18]邢月,喻德荣. 简析流浪动物救助实践困境与路径优化 [J]. 大众标准化, 2021, (04): 71-73.
[19]王琦. 疫情影响下“南京地区流浪动物救助情况”研究——以南京平安阿福流浪动物救助中心为例 [J]. 山西青年, 2021, (02): 160-161.
[20]陈薇,刘梓媛,尹婷. 新媒体背景下流浪动物救助微信公众号运营研究 [J]. 现代营销(下旬刊), 2020, (05): 85-86.
首先,我们要特别感谢我们的团队成员们。他们不仅具备出色的技术实力,更拥有对流浪动物救助事业的深厚情怀。在平台研发过程中,他们克服了重重困难,付出了大量的心血和汗水,才使得平台能够顺利上线并稳定运行。他们的辛勤付出和默契配合,是我们能够取得成果的关键所在。
同时,我们也要感谢导师和专家们的悉心指导和无私帮助。他们凭借丰富的专业知识和实践经验,为我们在平台研发过程中提供了宝贵的建议和指导,帮助我们解决了许多技术难题,使平台的功能更加完善、性能更加稳定。他们的教诲和指导,不仅让我们在技术上得到了提升,更让我们对流浪动物救助事业有了更深刻的认识和体会。
此外,我们还要感谢社会各界对流浪动物救助事业的关注和支持。正是因为有了大家的关注和支持,才使得流浪动物能够得到更多的关注和救助。我们也要感谢那些为平台提供数据支持、宣传推广以及实地救助的基地用户们,他们的无私奉献和付出,使得平台的影响力不断扩大,救助效果更加显著。
最后,我们要向所有支持和帮助过我们的人表示衷心的感谢和崇高的敬意!我们将继续努力,不断优化平台功能,提升服务质量,为流浪动物救助事业贡献更多的力量。同时,我们也希望更多的人能够加入到这个事业中来,共同为流浪动物创造一个更好的生存环境。
免费领取项目源码,请关注❥点赞收藏并私信博主,谢谢~
1109

被折叠的 条评论
为什么被折叠?



