摘要
本研究基于SSM框架结合HTML技术,开发并实现了乡村防返贫系统,旨在有效防止农村贫困人口返贫现象。系统包括农户申报、风险预警、干预措施、措施追踪、帮扶方案、资金申请、访问计划等功能模块,为实施精准扶贫提供全方位支持。
通过系统的设计与实现,农户能够便捷申报贫困情况,系统实现风险预警和干预措施,跟踪帮扶措施的执行情况。同时,系统支持帮扶方案的制定、资金申请流程管理以及访问计划的安排,为乡村扶贫工作提供科学依据和数据支持。
乡村防返贫系统的开发与实现将有助于加强对农村贫困人口的帮扶工作,提升扶贫工作的精准度和可持续性。未来的发展方向包括进一步优化系统功能、提升用户体验,以及整合更多智能化技术,推动乡村扶贫工作迈向数字化和智能化发展。
关键词:乡村防返贫系统;Java语言;SSM框架;HTML技术
Based on SSM framework and HTML technology, this study developed and implemented the rural poverty prevention system, aiming at effectively preventing the rural poor from returning to poverty. The system includes functional modules such as farmer declaration, risk early warning, intervention measures, measure tracking, help programs, fund applications, and visit plans, providing all-round support for the implementation of targeted poverty alleviation.
Through the design and implementation of the system, farmers can easily declare the poverty situation, systematically realize risk warning and intervention measures, and track the implementation of assistance measures. At the same time, the system supports the formulation of help programs, the management of fund application process and the arrangement of visit plans, providing scientific basis and data support for rural poverty alleviation work.
The development and implementation of the rural poverty prevention system will help strengthen the work of helping the rural poor and improve the precision and sustainability of poverty alleviation work. Future development directions include further optimization of system functions, enhancement of user experience, and integration of more intelligent technologies to promote the development of rural poverty alleviation towards digital and intelligent development.
Keywords:Rural poverty prevention system; Java language; SSM framework; HTML technology
乡村贫困人口返贫问题一直是我国扶贫工作面临的重要挑战之一。基于此背景,本研究选择开发乡村防返贫系统,结合SSM框架与HTML技术,旨在有效防止贫困人口再次陷入贫困的困境,实现扶贫工作的长期可持续发展。
乡村防返贫系统的开发与实现具有重要意义。通过系统的建立,可以实现对贫困人口的信息管理、风险预警、干预措施等全方位跟踪和管理,提高扶贫工作的精准度和效率,为农村贫困人口提供更加有效的帮扶服务,促进农村经济社会的可持续发展。
此系统的研发将有助于推动乡村扶贫工作向数字化、智能化方向迈进,提升扶贫工作的科学性和现代化水平。通过充分利用信息技术,实现对贫困人口的精准识别和帮扶措施的科学制定,有助于加速实现乡村全面小康目标,促进农村社会稳定和经济繁荣。
在国内,针对乡村贫困问题,已经涌现出一些关于防贫系统的研究。一些地方政府和研究机构基于不同技术框架,如SSM等,开展了针对贫困人口的信息管理和帮扶工作研究,以提高扶贫效率和效果。
在国外,一些发达国家也对防贫系统进行了研究和实践。他们注重利用现代信息技术和数据分析手段,构建智能化的防贫系统,通过大数据等技术手段,实现对贫困人口的精准识别和有效帮扶,取得了一定的成效。
国内外的研究表明,利用信息技术和现代管理理念,开发防贫系统对于提高扶贫工作的科学性和效率具有重要意义。国内外经验交流与借鉴,有助于促进防贫系统的不断完善和创新,为乡村贫困人口的可持续脱贫提供更好的支持和保障。
论文将分层次经行编排,除去论文摘要致谢文献参考部分,正文部分还会对系统需求做出分析,以及阐述大体的设计和实现的功能,最后罗列部分调测记录,论文主要架构如下:
第1章 交代项目的背景、开发这个系统的现状以及论文的章节安排情况。
第2章 对系统的具体需求展开分析。
第3章 阐述了系统的设计,其中涵盖了功能设计以及数据库的设计。
第4章 阐明了乡村防返贫系统各个功能模块的实现,以图文的形式进行展示。
第5章 罗列了部分系统调试与测试的记录。
第6章 介绍了乡村防返贫系统的结论。
乡村防返贫系统存储所使用的是Mysql数据库以及开发中所使用的是IDEA、Tomcat这些开发工具的使用,能够给我们的编写工作带来许多的便利。系统使用SSM框架+HTML技术进行开发,使系统的可扩展性和维护性更佳,减少Java配置代码,简化编程代码,目前SSM框架也是很多用户选择的框架之一。
在开发乡村防返贫系统中所使用的开发软件像IDEA开发工具、Tomcat服务器、MySQL数据库等,这些都是开源免费的,这些环境在学校都进行了系统的学习,自己能够独立操作完成,不需要额外花费,而且系统的开发工具从网上都可以直接下载,因此在经济方面是可行的。
此次项目设计的时候我参考了很多类似系统的成功案例,对它们的操作界面以及功能都进行了系统的分析,将众多案例结合在一起,突出以人为本简化操作,所以具有基本计算机知识的人都会操作本项目。因此操作可行性也没有问题。
乡村防返贫系统将分为农户用户、乡村干部和管理员三个角色,具体功能分析如下:
农户用户:
(1)注册登录:用户通过注册登录系统,可通过点击头像中我的账户,对个人信息进行增删改查。比如个人资料、头像和密码修改。
(2)公告消息:用户点击可查看网站公告、关于我们、联系方式和网站介绍。
(3)乡村咨讯:用户点击可查看香薰咨讯详情,同时可对咨讯文章进行点赞、收藏和评论。
(4)农户申报:用户点击可填写申报信息,包括输入农户用户、农业户姓名、农户乡村、农户住址、联系电话、家庭信息、家庭收入、家庭支出、健康状况、受教情况和就业情况。
(5个人中心:用户点击可查看农户申报、风险预警、干预措施、措施追踪、帮扶方案、资金申请、资金发放、资金使用和收藏。
管理员:
(1)登录:管理员的账号是在数据列表中直接设置生成的,不需要进行注册,可直接输入账号密码登录,同时可对管理员资料进行增删改查。
(2)公共管理:管理员点击可查看轮播图和公告消息;如需添加新的轮播图,点击右侧“新增”按钮,上传轮播图图片和输入标题,点击“确认”按钮进行添加;如需添加新的公告消息,点击右侧“新增”按钮,输入标题和正文,点击“确认”按钮进行添加;同时可对轮播图和公告消息进行增删改查。
(3)用户管理:管理员点击可查看管理员、乡村干部和农户用户;如需添加乡村干部用户,点击右侧“新增”按钮,输入账号、密码、昵称、邮箱,选择状态,输入干部名称,选择干部性别和输入干部乡村,点击“确认”按钮进行添加;同时可对系统用户进行增删改查。
(4)咨讯管理:管理员点击可查看乡村咨讯和咨讯分类;如需添加新的咨讯,点击右侧“新增”按钮,上传封面图,填写标题,选择分类,输入标签,填写描述和正文,点击“确认”按钮进行添加。
(5)农户申报:管理员点击可查看农户申报详情,同时可点击“风险预警”填写预警信息,包括选择乡村干部,输入干部名称,选择预警时间和风险类型,输入风险类型。
(6)风险预警:管理员点击可查看风险预警列表。
(7)干预措施:管理员点击可查看干预措施列表。
(8)措施追踪:管理员点击可查看措施追踪列表。
(9)帮扶方案:管理员点击可查看帮扶方案列表,同时可点击“帮扶评估”填写评估内容。
(10)帮扶评估:管理员点击可查看帮扶评估列表。
(11)资金申请:管理员点击可查看资金申请列表,可对资金申请进行审核,
(12)资金发放:管理员点击可查看资金发放列表。
(13)主页:管理员点击可查看风险预警和干预措施数据统计图。
(14)资金使用:管理员点击可查看措帮扶评估列表。
(15)访问计划:管理员点击可查看访问计划列表,如需添加新的访问计划,点击右侧“新增”按钮,输入计划标题、计划类型、计划时间,选择发布时间,输入计划内容和计划要求,点击“确认”按钮进行添加。
(16)访问记录:管理员点击可查看访问记录列表。
(17)退出:管理员点击可退出系统。
乡村干部:
(1)登录:乡村干部的账号是由管理员在后台添加生成的,可直接登录系统。
(2)风险预警:用户点击可查看风险预警列表,同时可进行相关操作。点击“干预措施”可选择干预措施和输入干预详情;点击“帮扶方案”可填写帮扶方案详情。点击“资金申请”可填写申请信息,包括申请时间、申请金额、申请备注。
(3)干预措施:用户点击可查看干预措施列表,同时可点击“措施追踪”填写追踪信息,包括追踪时间和追踪内容。
(4)措施追踪:用户点击可查看措施追踪列表。
(5)帮扶方案:用户点击可查看帮扶方案列表。
(6)帮扶评估:用户点击可查看帮扶评估列表。
(7)资金申请:用户点击可查看资金申请列表。
(8)资金发放:用户点击可查看资金发放列表。
(9)资金使用:用户点击可查看资金使用列表。
(10)访问计划:用户点击可查看访问计划列表。
(11)访问记录:用户点击可新增访问记录,包括选择农民用户,输入农户姓名、农户乡村、农户住址和访问时间,上传访问视频,输入访问内容,上传图片。
(12)退出:用户点击可退出系统。
乡村防返贫系统的非功能性需求比如乡村防返贫系统的安全性怎么样,可靠性怎么样,性能怎么样,可拓展性怎么样等。具体可以表示在如下2-1表格中:
表2.1 乡村防返贫系统非功能需求表
| 安全性 | 主要指乡村防返贫系统数据库的安装,数据库的使用和密码的设定必须合乎规范。 |
| 可靠性 | 可靠性是指乡村防返贫系统能够安装用户的指示进行操作,经过测试,可靠性90%以上。 |
| 性能 | 性能是影响乡村防返贫系统占据市场的必要条件,所以性能最好要佳才好。 |
| 可扩展性 | 比如数据库预留多个属性,比如接口的使用等确保了系统的非功能性需求。 |
| 易用性 | 用户只要跟着乡村防返贫系统的页面展示内容进行操作,就可以了。 |
| 可维护性 | 乡村防返贫系统开发的可维护性是非常重要的,经过测试,可维护性没有问题 |
乡村防返贫系统中农户用户角色用例图如图2.2所示:

图2.2 农户用户角色用例图
乡村防返贫系统中乡村干部角色用例图如图2.3所示:

图2.3 乡村干部角色用例图
乡村防返贫系统中管理员角色用例图如图2.4所示:

图2.4管理员角色用例图
系统功能模块包括管理员模块和用户模块,登录进去对应相应的功能,具体的功能模块图如图3.1所示。

图3.1 乡村防返贫系统功能模块图
数据库的设计承载者系统的各种数据,在建立数据库的时候,主要是数据库模型的设计以及各个数据库表的设计两部分。
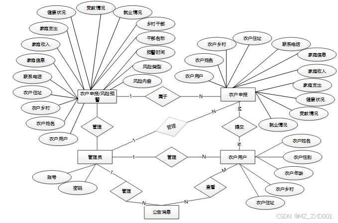
下面是整个乡村防返贫系统中主要的数据库表以及总E-R实体关系图。

图3.2 乡村防返贫系统总E-R关系图
通过前面E-R关系图可以看到项目需要创建很多个数据表。以下是项目中的主要数据库表的关系模型:
表access_plan (访问计划)
| 编号 | 名称 | 数据类型 | 长度 | 小数位 | 允许空值 | 主键 | 默认值 | 说明 |
| 1 | access_plan_id | int | 10 | 0 | N | Y | 访问计划ID | |
| 2 | plan_title | varchar | 64 | 0 | Y | N | 计划标题 | |
| 3 | plan_type | varchar | 64 | 0 | Y | N | 计划类型 | |
| 4 | planned_time | varchar | 64 | 0 | Y | N | 计划时间 | |
| 5 | release_time | datetime | 19 | 0 | Y | N | 发布时间 | |
| 6 | plan_content | text | 65535 | 0 | Y | N | 计划内容 | |
| 7 | plan_requirements | text | 65535 | 0 | Y | N | 计划要求 | |
| 8 | create_time | datetime | 19 | 0 | N | N | CURRENT_TIMESTAMP | 创建时间 |
| 9 | update_time | timestamp | 19 | 0 | N | N | CURRENT_TIMESTAMP | 更新时间 |
| 编号 | 名称 | 数据类型 | 长度 | 小数位 | 允许空值 | 主键 | 默认值 | 说明 |
| 1 | access_records_id | int | 10 | 0 | N | Y | 访问记录ID | |
| 2 | rural_cadre | int | 10 | 0 | Y | N | 0 | 乡村干部 |
| 3 | cadre_name | varchar | 64 | 0 | Y | N | 干部名称 | |
| 4 | farmer_users | int | 10 | 0 | Y | N | 0 | 农民用户 |
| 5 | farmers_name | varchar | 64 | 0 | Y | N | 农户姓名 | |
| 6 | farmers_in_rural_areas | varchar | 64 | 0 | Y | N | 农户乡村 | |
| 7 | residential_address_of_farmers | varchar | 64 | 0 | Y | N | 农户住址 | |
| 8 | access_time | datetime | 19 | 0 | Y | N | 访问时间 | |
| 9 | accessing_videos | varchar | 255 | 0 | Y | N | 访问视频 | |
| 10 | accessing_content | text | 65535 | 0 | Y | N | 访问内容 | |
| 11 | access_photos | varchar | 255 | 0 | Y | N | 访问照片 | |
| 12 | create_time | datetime | 19 | 0 | N | N | CURRENT_TIMESTAMP | 创建时间 |
| 13 | update_time | timestamp | 19 | 0 | N | N | CURRENT_TIMESTAMP | 更新时间 |
| 编号 | 名称 | 数据类型 | 长度 | 小数位 | 允许空值 | 主键 | 默认值 | 说明 |
| 1 | token_id | int | 10 | 0 | N | Y | 临时访问牌ID | |
| 2 | token | varchar | 64 | 0 | Y | N | 临时访问牌 | |
| 3 | info | text | 65535 | 0 | Y | N | ||
| 4 | maxage | int | 10 | 0 | N | N | 2 | 最大寿命:默认2小时 |
| 5 | create_time | timestamp | 19 | 0 | N | N | CURRENT_TIMESTAMP | 创建时间: |
| 6 | update_time | timestamp | 19 | 0 | N | N | CURRENT_TIMESTAMP | 更新时间: |
| 7 | user_id | int | 10 | 0 | N | N | 0 | 用户编号: |
| 编号 | 名称 | 数据类型 | 长度 | 小数位 | 允许空值 | 主键 | 默认值 | 说明 |
| 1 | article_id | mediumint | 8 | 0 | N | Y | 文章id:[0,8388607] | |
| 2 | title | varchar | 125 | 0 | N | Y | 标题:[0,125]用于文章和html的title标签中 | |
| 3 | type | varchar | 64 | 0 | N | N | 0 | 文章分类:[0,1000]用来搜索指定类型的文章 |
| 4 | hits | int | 10 | 0 | N | N | 0 | 点击数:[0,1000000000]访问这篇文章的人次 |
| 5 | praise_len | int | 10 | 0 | N | N | 0 | 点赞数 |
| 6 | create_time | timestamp | 19 | 0 | N | N | CURRENT_TIMESTAMP | 创建时间: |
| 7 | update_time | timestamp | 19 | 0 | N | N | CURRENT_TIMESTAMP | 更新时间: |
| 8 | source | varchar | 255 | 0 | Y | N | 来源:[0,255]文章的出处 | |
| 9 | url | varchar | 255 | 0 | Y | N | 来源地址:[0,255]用于跳转到发布该文章的网站 | |
| 10 | tag | varchar | 255 | 0 | Y | N | 标签:[0,255]用于标注文章所属相关内容,多个标签用空格隔开 | |
| 11 | content | longtext | 2147483647 | 0 | Y | N | 正文:文章的主体内容 | |
| 12 | img | varchar | 255 | 0 | Y | N | 封面图 | |
| 13 | description | text | 65535 | 0 | Y | N | 文章描述 |
| 编号 | 名称 | 数据类型 | 长度 | 小数位 | 允许空值 | 主键 | 默认值 | 说明 |
| 1 | type_id | smallint | 5 | 0 | N | Y | 分类ID:[0,10000] | |
| 2 | display | smallint | 5 | 0 | N | N | 100 | 显示顺序:[0,1000]决定分类显示的先后顺序 |
| 3 | name | varchar | 16 | 0 | N | N | 分类名称:[2,16] | |
| 4 | father_id | smallint | 5 | 0 | N | N | 0 | 上级分类ID:[0,32767] |
| 5 | description | varchar | 255 | 0 | Y | N | 描述:[0,255]描述该分类的作用 | |
| 6 | icon | text | 65535 | 0 | Y | N | 分类图标: | |
| 7 | url | varchar | 255 | 0 | Y | N | 外链地址:[0,255]如果该分类是跳转到其他网站的情况下,就在该URL上设置 | |
| 8 | create_time | timestamp | 19 | 0 | N | N | CURRENT_TIMESTAMP | 创建时间: |
| 9 | update_time | timestamp | 19 | 0 | N | N | CURRENT_TIMESTAMP | 更新时间: |
| 编号 | 名称 | 数据类型 | 长度 | 小数位 | 允许空值 | 主键 | 默认值 | 说明 |
| 1 | assistance_assessment_id | int | 10 | 0 | N | Y | 帮扶评估ID | |
| 2 | farmer_users | int | 10 | 0 | Y | N | 0 | 农户用户 |
| 3 | farmers_name | varchar | 64 | 0 | Y | N | 农户姓名 | |
| 4 | farmers_in_rural_areas | varchar | 64 | 0 | Y | N | 农户乡村 | |
| 5 | residential_address_of_farmers | varchar | 64 | 0 | Y | N | 农户住址 | |
| 6 | contact_phone_number | varchar | 64 | 0 | Y | N | 联系电话 | |
| 7 | family_information | varchar | 64 | 0 | Y | N | 家庭信息 | |
| 8 | household_income | varchar | 64 | 0 | Y | N | 家庭收入 | |
| 9 | household_expenses | varchar | 64 | 0 | Y | N | 家庭支出 | |
| 10 | health_condition | varchar | 64 | 0 | Y | N | 健康状况 | |
| 11 | education_situation | varchar | 64 | 0 | Y | N | 受教情况 | |
| 12 | employment_situation | varchar | 64 | 0 | Y | N | 就业情况 | |
| 13 | rural_cadre | int | 10 | 0 | Y | N | 0 | 乡村干部 |
| 14 | cadre_name | varchar | 64 | 0 | Y | N | 干部名称 | |
| 15 | warning_time | datetime | 19 | 0 | Y | N | 预警时间 | |
| 16 | risk_classification | varchar | 64 | 0 | Y | N | 风险分类 | |
| 17 | risk_content | text | 65535 | 0 | Y | N | 风险内容 | |
| 18 | assistance_plan | text | 65535 | 0 | Y | N | 帮扶方案 | |
| 19 | evaluation_content | text | 65535 | 0 | Y | N | 评估内容 | |
| 20 | create_time | datetime | 19 | 0 | N | N | CURRENT_TIMESTAMP | 创建时间 |
| 21 | update_time | timestamp | 19 | 0 | N | N | CURRENT_TIMESTAMP | 更新时间 |
| 编号 | 名称 | 数据类型 | 长度 | 小数位 | 允许空值 | 主键 | 默认值 | 说明 |
| 1 | assistance_plan_id | int | 10 | 0 | N | Y | 帮扶方案ID | |
| 2 | farmer_users | int | 10 | 0 | Y | N | 0 | 农户用户 |
| 3 | farmers_name | varchar | 64 | 0 | Y | N | 农户姓名 | |
| 4 | farmers_in_rural_areas | varchar | 64 | 0 | Y | N | 农户乡村 | |
| 5 | residential_address_of_farmers | varchar | 64 | 0 | Y | N | 农户住址 | |
| 6 | contact_phone_number | varchar | 64 | 0 | Y | N | 联系电话 | |
| 7 | family_information | varchar | 64 | 0 | Y | N | 家庭信息 | |
| 8 | household_income | varchar | 64 | 0 | Y | N | 家庭收入 | |
| 9 | household_expenses | varchar | 64 | 0 | Y | N | 家庭支出 | |
| 10 | health_condition | varchar | 64 | 0 | Y | N | 健康状况 | |
| 11 | education_situation | varchar | 64 | 0 | Y | N | 受教情况 | |
| 12 | employment_situation | varchar | 64 | 0 | Y | N | 就业情况 | |
| 13 | rural_cadre | int | 10 | 0 | Y | N | 0 | 乡村干部 |
| 14 | cadre_name | varchar | 64 | 0 | Y | N | 干部名称 | |
| 15 | warning_time | datetime | 19 | 0 | Y | N | 预警时间 | |
| 16 | risk_classification | varchar | 64 | 0 | Y | N | 风险分类 | |
| 17 | risk_content | text | 65535 | 0 | Y | N | 风险内容 | |
| 18 | assistance_plan | text | 65535 | 0 | Y | N | 帮扶方案 | |
| 19 | create_time | datetime | 19 | 0 | N | N | CURRENT_TIMESTAMP | 创建时间 |
| 20 | update_time | timestamp | 19 | 0 | N | N | CURRENT_TIMESTAMP | 更新时间 |
| 编号 | 名称 | 数据类型 | 长度 | 小数位 | 允许空值 | 主键 | 默认值 | 说明 |
| 1 | auth_id | int | 10 | 0 | N | Y | 授权ID: | |
| 2 | user_group | varchar | 64 | 0 | Y | N | 用户组: | |
| 3 | mod_name | varchar | 64 | 0 | Y | N | 模块名: | |
| 4 | table_name | varchar | 64 | 0 | Y | N | 表名: | |
| 5 | page_title | varchar | 255 | 0 | Y | N | 页面标题: | |
| 6 | path | varchar | 255 | 0 | Y | N | 路由路径: | |
| 7 | position | varchar | 32 | 0 | Y | N | 位置: | |
| 8 | mode | varchar | 32 | 0 | N | N | _blank | 跳转方式: |
| 9 | add | tinyint | 3 | 0 | N | N | 1 | 是否可增加: |
| 10 | del | tinyint | 3 | 0 | N | N | 1 | 是否可删除: |
| 11 | set | tinyint | 3 | 0 | N | N | 1 | 是否可修改: |
| 12 | get | tinyint | 3 | 0 | N | N | 1 | 是否可查看: |
| 13 | field_add | text | 65535 | 0 | Y | N | 添加字段: | |
| 14 | field_set | text | 65535 | 0 | Y | N | 修改字段: | |
| 15 | field_get | text | 65535 | 0 | Y | N | 查询字段: | |
| 16 | table_nav_name | varchar | 500 | 0 | Y | N | 跨表导航名称: | |
| 17 | table_nav | varchar | 500 | 0 | Y | N | 跨表导航: | |
| 18 | option | text | 65535 | 0 | Y | N | 配置: | |
| 19 | create_time | timestamp | 19 | 0 | N | N | CURRENT_TIMESTAMP | 创建时间: |
| 20 | update_time | timestamp | 19 | 0 | N | N | CURRENT_TIMESTAMP | 更新时间: |
| 编号 | 名称 | 数据类型 | 长度 | 小数位 | 允许空值 | 主键 | 默认值 | 说明 |
| 1 | collect_id | int | 10 | 0 | N | Y | 收藏ID: | |
| 2 | user_id | int | 10 | 0 | N | N | 0 | 收藏人ID: |
| 3 | source_table | varchar | 255 | 0 | Y | N | 来源表: | |
| 4 | source_field | varchar | 255 | 0 | Y | N | 来源字段: | |
| 5 | source_id | int | 10 | 0 | N | N | 0 | 来源ID: |
| 6 | title | varchar | 255 | 0 | Y | N | 标题: | |
| 7 | img | varchar | 255 | 0 | Y | N | 封面: | |
| 8 | create_time | timestamp | 19 | 0 | N | N | CURRENT_TIMESTAMP | 创建时间: |
| 9 | update_time | timestamp | 19 | 0 | N | N | CURRENT_TIMESTAMP | 更新时间: |
| 编号 | 名称 | 数据类型 | 长度 | 小数位 | 允许空值 | 主键 | 默认值 | 说明 |
| 1 | comment_id | int | 10 | 0 | N | Y | 评论ID: | |
| 2 | user_id | int | 10 | 0 | N | N | 0 | 评论人ID: |
| 3 | reply_to_id | int | 10 | 0 | N | N | 0 | 回复评论ID:空为0 |
| 4 | content | longtext | 2147483647 | 0 | Y | N | 内容: | |
| 5 | nickname | varchar | 255 | 0 | Y | N | 昵称: | |
| 6 | avatar | varchar | 255 | 0 | Y | N | 头像地址:[0,255] | |
| 7 | create_time | timestamp | 19 | 0 | N | N | CURRENT_TIMESTAMP | 创建时间: |
| 8 | update_time | timestamp | 19 | 0 | N | N | CURRENT_TIMESTAMP | 更新时间: |
| 9 | source_table | varchar | 255 | 0 | Y | N | 来源表: | |
| 10 | source_field | varchar | 255 | 0 | Y | N | 来源字段: | |
| 11 | source_id | int | 10 | 0 | N | N | 0 | 来源ID: |
| 编号 | 名称 | 数据类型 | 长度 | 小数位 | 允许空值 | 主键 | 默认值 | 说明 |
| 1 | farmer_declaration_id | int | 10 | 0 | N | Y | 农户申报ID | |
| 2 | farmer_users | int | 10 | 0 | Y | N | 0 | 农户用户 |
| 3 | farmers_name | varchar | 64 | 0 | Y | N | 农户姓名 | |
| 4 | farmers_in_rural_areas | varchar | 64 | 0 | Y | N | 农户乡村 | |
| 5 | residential_address_of_farmers | varchar | 64 | 0 | Y | N | 农户住址 | |
| 6 | contact_phone_number | varchar | 64 | 0 | Y | N | 联系电话 | |
| 7 | family_information | varchar | 64 | 0 | Y | N | 家庭信息 | |
| 8 | household_income | varchar | 64 | 0 | Y | N | 家庭收入 | |
| 9 | household_expenses | varchar | 64 | 0 | Y | N | 家庭支出 | |
| 10 | health_condition | varchar | 64 | 0 | Y | N | 健康状况 | |
| 11 | education_situation | varchar | 64 | 0 | Y | N | 受教情况 | |
| 12 | employment_situation | varchar | 64 | 0 | Y | N | 就业情况 | |
| 13 | create_time | datetime | 19 | 0 | N | N | CURRENT_TIMESTAMP | 创建时间 |
| 14 | update_time | timestamp | 19 | 0 | N | N | CURRENT_TIMESTAMP | 更新时间 |
| 编号 | 名称 | 数据类型 | 长度 | 小数位 | 允许空值 | 主键 | 默认值 | 说明 |
| 1 | farmer_users_id | int | 10 | 0 | N | Y | 农户用户ID | |
| 2 | farmers_name | varchar | 64 | 0 | N | N | 农户姓名 | |
| 3 | gender_of_farmers | varchar | 64 | 0 | Y | N | 农户性别 | |
| 4 | user_age | varchar | 64 | 0 | Y | N | 农户年龄 | |
| 5 | farmers_in_rural_areas | varchar | 64 | 0 | Y | N | 农户乡村 | |
| 6 | residential_address_of_farmers | varchar | 64 | 0 | Y | N | 农户住址 | |
| 7 | examine_state | varchar | 16 | 0 | N | N | 已通过 | 审核状态 |
| 8 | user_id | int | 10 | 0 | N | N | 0 | 用户ID |
| 9 | create_time | datetime | 19 | 0 | N | N | CURRENT_TIMESTAMP | 创建时间 |
| 10 | update_time | timestamp | 19 | 0 | N | N | CURRENT_TIMESTAMP | 更新时间 |
| 编号 | 名称 | 数据类型 | 长度 | 小数位 | 允许空值 | 主键 | 默认值 | 说明 |
| 1 | fund_application_id | int | 10 | 0 | N | Y | 资金申请ID | |
| 2 | farmer_users | int | 10 | 0 | Y | N | 0 | 农户用户 |
| 3 | farmers_name | varchar | 64 | 0 | Y | N | 农户姓名 | |
| 4 | farmers_in_rural_areas | varchar | 64 | 0 | Y | N | 农户乡村 | |
| 5 | residential_address_of_farmers | varchar | 64 | 0 | Y | N | 农户住址 | |
| 6 | contact_phone_number | varchar | 64 | 0 | Y | N | 联系电话 | |
| 7 | rural_cadre | int | 10 | 0 | Y | N | 0 | 乡村干部 |
| 8 | cadre_name | varchar | 64 | 0 | Y | N | 干部名称 | |
| 9 | application_time | date | 10 | 0 | Y | N | 申请时间 | |
| 10 | application_amount | int | 10 | 0 | Y | N | 0 | 申请金额 |
| 11 | application_remarks | varchar | 64 | 0 | Y | N | 申请备注 | |
| 12 | examine_state | varchar | 16 | 0 | N | N | 未审核 | 审核状态 |
| 13 | create_time | datetime | 19 | 0 | N | N | CURRENT_TIMESTAMP | 创建时间 |
| 14 | update_time | timestamp | 19 | 0 | N | N | CURRENT_TIMESTAMP | 更新时间 |
| 编号 | 名称 | 数据类型 | 长度 | 小数位 | 允许空值 | 主键 | 默认值 | 说明 |
| 1 | fund_disbursement_id | int | 10 | 0 | N | Y | 资金发放ID | |
| 2 | farmer_users | int | 10 | 0 | Y | N | 0 | 农户用户 |
| 3 | farmers_name | varchar | 64 | 0 | Y | N | 农户姓名 | |
| 4 | farmers_in_rural_areas | varchar | 64 | 0 | Y | N | 农户乡村 | |
| 5 | residential_address_of_farmers | varchar | 64 | 0 | Y | N | 农户住址 | |
| 6 | contact_phone_number | varchar | 64 | 0 | Y | N | 联系电话 | |
| 7 | rural_cadre | int | 10 | 0 | Y | N | 0 | 乡村干部 |
| 8 | cadre_name | varchar | 64 | 0 | Y | N | 干部名称 | |
| 9 | application_time | date | 10 | 0 | Y | N | 申请时间 | |
| 10 | application_amount | int | 10 | 0 | Y | N | 0 | 申请金额 |
| 11 | distribution_time | datetime | 19 | 0 | Y | N | 发放时间 | |
| 12 | create_time | datetime | 19 | 0 | N | N | CURRENT_TIMESTAMP | 创建时间 |
| 13 | update_time | timestamp | 19 | 0 | N | N | CURRENT_TIMESTAMP | 更新时间 |
| 编号 | 名称 | 数据类型 | 长度 | 小数位 | 允许空值 | 主键 | 默认值 | 说明 |
| 1 | hits_id | int | 10 | 0 | N | Y | 点赞ID: | |
| 2 | user_id | int | 10 | 0 | N | N | 0 | 点赞人: |
| 3 | create_time | timestamp | 19 | 0 | N | N | CURRENT_TIMESTAMP | 创建时间: |
| 4 | update_time | timestamp | 19 | 0 | N | N | CURRENT_TIMESTAMP | 更新时间: |
| 5 | source_table | varchar | 255 | 0 | Y | N | 来源表: | |
| 6 | source_field | varchar | 255 | 0 | Y | N | 来源字段: | |
| 7 | source_id | int | 10 | 0 | N | N | 0 | 来源ID: |
| 编号 | 名称 | 数据类型 | 长度 | 小数位 | 允许空值 | 主键 | 默认值 | 说明 |
| 1 | intervention_measures_id | int | 10 | 0 | N | Y | 干预措施ID | |
| 2 | farmer_users | int | 10 | 0 | Y | N | 0 | 农户用户 |
| 3 | farmers_name | varchar | 64 | 0 | Y | N | 农户姓名 | |
| 4 | farmers_in_rural_areas | varchar | 64 | 0 | Y | N | 农户乡村 | |
| 5 | residential_address_of_farmers | varchar | 64 | 0 | Y | N | 农户住址 | |
| 6 | contact_phone_number | varchar | 64 | 0 | Y | N | 联系电话 | |
| 7 | family_information | varchar | 64 | 0 | Y | N | 家庭信息 | |
| 8 | household_income | varchar | 64 | 0 | Y | N | 家庭收入 | |
| 9 | household_expenses | varchar | 64 | 0 | Y | N | 家庭支出 | |
| 10 | health_condition | varchar | 64 | 0 | Y | N | 健康状况 | |
| 11 | education_situation | varchar | 64 | 0 | Y | N | 受教情况 | |
| 12 | employment_situation | varchar | 64 | 0 | Y | N | 就业情况 | |
| 13 | rural_cadre | int | 10 | 0 | Y | N | 0 | 乡村干部 |
| 14 | cadre_name | varchar | 64 | 0 | Y | N | 干部名称 | |
| 15 | warning_time | datetime | 19 | 0 | Y | N | 预警时间 | |
| 16 | risk_classification | varchar | 64 | 0 | Y | N | 风险分类 | |
| 17 | risk_content | text | 65535 | 0 | Y | N | 风险内容 | |
| 18 | intervention_measures | varchar | 64 | 0 | Y | N | 干预措施 | |
| 19 | intervention_details | text | 65535 | 0 | Y | N | 干预详情 | |
| 20 | create_time | datetime | 19 | 0 | N | N | CURRENT_TIMESTAMP | 创建时间 |
| 21 | update_time | timestamp | 19 | 0 | N | N | CURRENT_TIMESTAMP | 更新时间 |
| 编号 | 名称 | 数据类型 | 长度 | 小数位 | 允许空值 | 主键 | 默认值 | 说明 |
| 1 | measure_tracking_id | int | 10 | 0 | N | Y | 措施追踪ID | |
| 2 | farmer_users | int | 10 | 0 | Y | N | 0 | 农户用户 |
| 3 | farmers_name | varchar | 64 | 0 | Y | N | 农户姓名 | |
| 4 | farmers_in_rural_areas | varchar | 64 | 0 | Y | N | 农户乡村 | |
| 5 | residential_address_of_farmers | varchar | 64 | 0 | Y | N | 农户住址 | |
| 6 | contact_phone_number | varchar | 64 | 0 | Y | N | 联系电话 | |
| 7 | family_information | varchar | 64 | 0 | Y | N | 家庭信息 | |
| 8 | household_income | varchar | 64 | 0 | Y | N | 家庭收入 | |
| 9 | household_expenses | varchar | 64 | 0 | Y | N | 家庭支出 | |
| 10 | health_condition | varchar | 64 | 0 | Y | N | 健康状况 | |
| 11 | education_situation | varchar | 64 | 0 | Y | N | 受教情况 | |
| 12 | employment_situation | varchar | 64 | 0 | Y | N | 就业情况 | |
| 13 | rural_cadre | int | 10 | 0 | Y | N | 0 | 乡村干部 |
| 14 | cadre_name | varchar | 64 | 0 | Y | N | 干部名称 | |
| 15 | warning_time | datetime | 19 | 0 | Y | N | 预警时间 | |
| 16 | risk_classification | varchar | 64 | 0 | Y | N | 风险分类 | |
| 17 | risk_content | text | 65535 | 0 | Y | N | 风险内容 | |
| 18 | intervention_measures | varchar | 64 | 0 | Y | N | 干预措施 | |
| 19 | intervention_details | text | 65535 | 0 | Y | N | 干预详情 | |
| 20 | tracking_time | datetime | 19 | 0 | Y | N | 追踪时间 | |
| 21 | tracking_content | text | 65535 | 0 | Y | N | 追踪内容 | |
| 22 | create_time | datetime | 19 | 0 | N | N | CURRENT_TIMESTAMP | 创建时间 |
| 23 | update_time | timestamp | 19 | 0 | N | N | CURRENT_TIMESTAMP | 更新时间 |
| 编号 | 名称 | 数据类型 | 长度 | 小数位 | 允许空值 | 主键 | 默认值 | 说明 |
| 1 | notice_id | mediumint | 8 | 0 | N | Y | 公告id: | |
| 2 | title | varchar | 125 | 0 | N | N | 标题: | |
| 3 | content | longtext | 2147483647 | 0 | Y | N | 正文: | |
| 4 | create_time | timestamp | 19 | 0 | N | N | CURRENT_TIMESTAMP | 创建时间: |
| 5 | update_time | timestamp | 19 | 0 | N | N | CURRENT_TIMESTAMP | 更新时间: |
| 编号 | 名称 | 数据类型 | 长度 | 小数位 | 允许空值 | 主键 | 默认值 | 说明 |
| 1 | praise_id | int | 10 | 0 | N | Y | 点赞ID: | |
| 2 | user_id | int | 10 | 0 | N | N | 0 | 点赞人: |
| 3 | create_time | timestamp | 19 | 0 | N | N | CURRENT_TIMESTAMP | 创建时间: |
| 4 | update_time | timestamp | 19 | 0 | N | N | CURRENT_TIMESTAMP | 更新时间: |
| 5 | source_table | varchar | 255 | 0 | Y | N | 来源表: | |
| 6 | source_field | varchar | 255 | 0 | Y | N | 来源字段: | |
| 7 | source_id | int | 10 | 0 | N | N | 0 | 来源ID: |
| 8 | status | bit | 1 | 0 | N | N | 1 | 点赞状态:1为点赞,0已取消 |
| 编号 | 名称 | 数据类型 | 长度 | 小数位 | 允许空值 | 主键 | 默认值 | 说明 |
| 1 | risk_warning_id | int | 10 | 0 | N | Y | 风险预警ID | |
| 2 | farmer_users | int | 10 | 0 | Y | N | 0 | 农户用户 |
| 3 | farmers_name | varchar | 64 | 0 | Y | N | 农户姓名 | |
| 4 | farmers_in_rural_areas | varchar | 64 | 0 | Y | N | 农户乡村 | |
| 5 | residential_address_of_farmers | varchar | 64 | 0 | Y | N | 农户住址 | |
| 6 | contact_phone_number | varchar | 64 | 0 | Y | N | 联系电话 | |
| 7 | family_information | varchar | 64 | 0 | Y | N | 家庭信息 | |
| 8 | household_income | varchar | 64 | 0 | Y | N | 家庭收入 | |
| 9 | household_expenses | varchar | 64 | 0 | Y | N | 家庭支出 | |
| 10 | health_condition | varchar | 64 | 0 | Y | N | 健康状况 | |
| 11 | education_situation | varchar | 64 | 0 | Y | N | 受教情况 | |
| 12 | employment_situation | varchar | 64 | 0 | Y | N | 就业情况 | |
| 13 | rural_cadre | int | 10 | 0 | Y | N | 0 | 乡村干部 |
| 14 | cadre_name | varchar | 64 | 0 | Y | N | 干部名称 | |
| 15 | warning_time | datetime | 19 | 0 | Y | N | 预警时间 | |
| 16 | risk_classification | varchar | 64 | 0 | Y | N | 风险分类 | |
| 17 | risk_content | text | 65535 | 0 | Y | N | 风险内容 | |
| 18 | create_time | datetime | 19 | 0 | N | N | CURRENT_TIMESTAMP | 创建时间 |
| 19 | update_time | timestamp | 19 | 0 | N | N | CURRENT_TIMESTAMP | 更新时间 |
| 编号 | 名称 | 数据类型 | 长度 | 小数位 | 允许空值 | 主键 | 默认值 | 说明 |
| 1 | rural_cadre_id | int | 10 | 0 | N | Y | 乡村干部ID | |
| 2 | cadre_name | varchar | 64 | 0 | Y | N | 干部名称 | |
| 3 | gender_of_cadres | varchar | 64 | 0 | Y | N | 干部性别 | |
| 4 | cadres_in_rural_areas | varchar | 64 | 0 | Y | N | 干部乡村 | |
| 5 | examine_state | varchar | 16 | 0 | N | N | 已通过 | 审核状态 |
| 6 | user_id | int | 10 | 0 | N | N | 0 | 用户ID |
| 7 | create_time | datetime | 19 | 0 | N | N | CURRENT_TIMESTAMP | 创建时间 |
| 8 | update_time | timestamp | 19 | 0 | N | N | CURRENT_TIMESTAMP | 更新时间 |
| 编号 | 名称 | 数据类型 | 长度 | 小数位 | 允许空值 | 主键 | 默认值 | 说明 |
| 1 | slides_id | int | 10 | 0 | N | Y | 轮播图ID: | |
| 2 | title | varchar | 64 | 0 | Y | N | 标题: | |
| 3 | content | varchar | 255 | 0 | Y | N | 内容: | |
| 4 | url | varchar | 255 | 0 | Y | N | 链接: | |
| 5 | img | varchar | 255 | 0 | Y | N | 轮播图: | |
| 6 | hits | int | 10 | 0 | N | N | 0 | 点击量: |
| 7 | create_time | timestamp | 19 | 0 | N | N | CURRENT_TIMESTAMP | 创建时间: |
| 8 | update_time | timestamp | 19 | 0 | N | N | CURRENT_TIMESTAMP | 更新时间: |
| 编号 | 名称 | 数据类型 | 长度 | 小数位 | 允许空值 | 主键 | 默认值 | 说明 |
| 1 | upload_id | int | 10 | 0 | N | Y | 上传ID | |
| 2 | name | varchar | 64 | 0 | Y | N | 文件名 | |
| 3 | path | varchar | 255 | 0 | Y | N | 访问路径 | |
| 4 | file | varchar | 255 | 0 | Y | N | 文件路径 | |
| 5 | display | varchar | 255 | 0 | Y | N | 显示顺序 | |
| 6 | father_id | int | 10 | 0 | Y | N | 0 | 父级ID |
| 7 | dir | varchar | 255 | 0 | Y | N | 文件夹 | |
| 8 | type | varchar | 32 | 0 | Y | N | 文件类型 |
| 编号 | 名称 | 数据类型 | 长度 | 小数位 | 允许空值 | 主键 | 默认值 | 说明 |
| 1 | user_id | mediumint | 8 | 0 | N | Y | 用户ID:[0,8388607]用户获取其他与用户相关的数据 | |
| 2 | state | smallint | 5 | 0 | N | N | 1 | 账户状态:[0,10](1可用|2异常|3已冻结|4已注销) |
| 3 | user_group | varchar | 32 | 0 | Y | N | 所在用户组:[0,32767]决定用户身份和权限 | |
| 4 | login_time | timestamp | 19 | 0 | N | N | CURRENT_TIMESTAMP | 上次登录时间: |
| 5 | phone | varchar | 11 | 0 | Y | N | 手机号码:[0,11]用户的手机号码,用于找回密码时或登录时 | |
| 6 | phone_state | smallint | 5 | 0 | N | N | 0 | 手机认证:[0,1](0未认证|1审核中|2已认证) |
| 7 | username | varchar | 16 | 0 | N | N | 用户名:[0,16]用户登录时所用的账户名称 | |
| 8 | nickname | varchar | 16 | 0 | Y | N | 昵称:[0,16] | |
| 9 | password | varchar | 64 | 0 | N | N | 密码:[0,32]用户登录所需的密码,由6-16位数字或英文组成 | |
| 10 | | varchar | 64 | 0 | Y | N | 邮箱:[0,64]用户的邮箱,用于找回密码时或登录时 | |
| 11 | email_state | smallint | 5 | 0 | N | N | 0 | 邮箱认证:[0,1](0未认证|1审核中|2已认证) |
| 12 | avatar | varchar | 255 | 0 | Y | N | 头像地址:[0,255] | |
| 13 | open_id | varchar | 255 | 0 | Y | N | 针对获取用户信息字段 | |
| 14 | create_time | timestamp | 19 | 0 | N | N | CURRENT_TIMESTAMP | 创建时间: |
| 15 | vip_level | varchar | 255 | 0 | Y | N | 会员等级 | |
| 16 | vip_discount | double | 11 | 2 | Y | N | 0.00 | 会员折扣 |
表user_group (用户组:用于用户前端身份和鉴权)
| 编号 | 名称 | 数据类型 | 长度 | 小数位 | 允许空值 | 主键 | 默认值 | 说明 |
| 1 | group_id | mediumint | 8 | 0 | N | Y | 用户组ID:[0,8388607] | |
| 2 | display | smallint | 5 | 0 | N | N | 100 | 显示顺序:[0,1000] |
| 3 | name | varchar | 16 | 0 | N | N | 名称:[0,16] | |
| 4 | description | varchar | 255 | 0 | Y | N | 描述:[0,255]描述该用户组的特点或权限范围 | |
| 5 | source_table | varchar | 255 | 0 | Y | N | 来源表: | |
| 6 | source_field | varchar | 255 | 0 | Y | N | 来源字段: | |
| 7 | source_id | int | 10 | 0 | N | N | 0 | 来源ID: |
| 8 | register | smallint | 5 | 0 | Y | N | 0 | 注册位置: |
| 9 | create_time | timestamp | 19 | 0 | N | N | CURRENT_TIMESTAMP | 创建时间: |
| 10 | update_time | timestamp | 19 | 0 | N | N | CURRENT_TIMESTAMP | 更新时间: |
| 编号 | 名称 | 数据类型 | 长度 | 小数位 | 允许空值 | 主键 | 默认值 | 说明 |
| 1 | use_of_funds_id | int | 10 | 0 | N | Y | 资金使用ID | |
| 2 | farmer_users | int | 10 | 0 | Y | N | 0 | 农户用户 |
| 3 | farmers_name | varchar | 64 | 0 | Y | N | 农户姓名 | |
| 4 | farmers_in_rural_areas | varchar | 64 | 0 | Y | N | 农户乡村 | |
| 5 | residential_address_of_farmers | varchar | 64 | 0 | Y | N | 农户住址 | |
| 6 | contact_phone_number | varchar | 64 | 0 | Y | N | 联系电话 | |
| 7 | rural_cadre | int | 10 | 0 | Y | N | 0 | 乡村干部 |
| 8 | cadre_name | varchar | 64 | 0 | Y | N | 干部名称 | |
| 9 | usage_amount | int | 10 | 0 | Y | N | 0 | 使用金额 |
| 10 | usage_time | datetime | 19 | 0 | Y | N | 使用时间 | |
| 11 | reason_for_use | varchar | 64 | 0 | Y | N | 使用原因 | |
| 12 | create_time | datetime | 19 | 0 | N | N | CURRENT_TIMESTAMP | 创建时间 |
| 13 | update_time | timestamp | 19 | 0 | N | N | CURRENT_TIMESTAMP | 更新时间 |
第4章 关键模块的设计与实现
管理员、用户在登录界面输入账号+密码,完成验证,点击“登录”按钮,系统在用户数据库表中会对管理员、用户的账号进行匹配,账号+密码正确的话,就会登录到系统中各个用户的主管理界面,否则提示对应的信息,返回到登录的界面,其主界面展示如下图4.1所示。

图4.1 登录界面图
登录代码如下:
public Map<String, Object> login(@RequestBody Map<String, String> data, HttpServletRequest httpServletRequest) {
log.info("[执行登录接口]");
String username = data.get("username");
String email = data.get("email");
String phone = data.get("phone");
String password = data.get("password");
List resultList = null;
QueryWrapper wrapper = new QueryWrapper<User>();
Map<String, String> map = new HashMap<>();
注册模块满足用户两部分,当用户想要进行相关信息的查询管理的时候,就必须进行登录,如果没有账号的话,在登录界面,点击“注册”按钮就会跳转到注册的界面,根据提示填写好注册信息,添加提交,注册的信息在数据库中就添加完成了,然后再输入填写好的账号和密码进行登录。注册界面如下图所示:

图4.2注册界面图
@PostMapping("register")
public Map<String, Object> signUp(HttpServletRequest request) throws IOException {
Map<String, String> query = new HashMap<>();
Map<String,Object> map = service.readBody(request.getReader());
query.put("username",String.valueOf(map.get("username")));
List list = service.selectBaseList(service.select(query, new HashMap<>()));
if (list.size()>0){
return error(30000, "用户已存在");
}
map.put("password",service.encryption(String.valueOf(map.get("password"))));
service.insert(map);
return success(1);
}
乡村咨讯:用户点击可查看香薰咨讯详情,同时可对咨讯文章进行点赞、收藏和评论。界面图如下。

图4.3 乡村咨讯界面图
农户申报:用户点击可填写申报信息,包括输入农户用户、农业户姓名、农户乡村、农户住址、联系电话、家庭信息、家庭收入、家庭支出、健康状况、受教情况和就业情况。界面图如下。

图4.4 农户申报界面图
个人中心:用户点击可查看农户申报、风险预警、干预措施、措施追踪、帮扶方案、资金申请、资金发放、资金使用和收藏。界面图如下。

图4.5 个人中心界面图
公共管理:管理员点击可查看轮播图和公告消息;如需添加新的轮播图,点击右侧“新增”按钮,上传轮播图图片和输入标题,点击“确认”按钮进行添加;如需添加新的公告消息,点击右侧“新增”按钮,输入标题和正文,点击“确认”按钮进行添加;同时可对轮播图和公告消息进行增删改查。界面图如下。

图4.6 公共管理界面图
用户管理:管理员点击可查看管理员、乡村干部和农户用户;如需添加乡村干部用户,点击右侧“新增”按钮,输入账号、密码、昵称、邮箱,选择状态,输入干部名称,选择干部性别和输入干部乡村,点击“确认”按钮进行添加;同时可对系统用户进行增删改查。界面图如下。

图4.7 用户管理界面图
咨讯管理:管理员点击可查看乡村咨讯和咨讯分类;如需添加新的咨讯,点击右侧“新增”按钮,上传封面图,填写标题,选择分类,输入标签,填写描述和正文,点击“确认”按钮进行添加。界面图如下。

图4.8 咨讯管理界面图
农户申报:管理员点击可查看农户申报详情,同时可点击“风险预警”填写预警信息,包括选择乡村干部,输入干部名称,选择预警时间和风险类型,输入风险类型。界面图如下。

图4.9 农户申报界面图
访问计划:管理员点击可查看访问计划列表,如需添加新的访问计划,点击右侧“新增”按钮,输入计划标题、计划类型、计划时间,选择发布时间,输入计划内容和计划要求,点击“确认”按钮进行添加。界面图如下。

图4.10 访问计划界面图
风险预警:用户点击可查看风险预警列表,同时可进行相关操作。点击“干预措施”可选择干预措施和输入干预详情;点击“帮扶方案”可填写帮扶方案详情。点击“资金申请”可填写申请信息,包括申请时间、申请金额、申请备注。界面图如下。

图4.11 风险预警界面图
干预措施:用户点击可查看干预措施列表,同时可点击“措施追踪”填写追踪信息,包括追踪时间和追踪内容。界面图如下。

图4.12 干预措施界面图
访问记录:用户点击可新增访问记录,包括选择农民用户,输入农户姓名、农户乡村、农户住址和访问时间,上传访问视频,输入访问内容,上传图片。界面图如下。

图4.13 访问记录界面图
通过前面章节的介绍,我们可以看到乡村防返贫系统已经完成了,但是能不能投入使用还是未知,因为在每个项目正式使用之前必须对开发的项目进行测试,如果不进行测试一旦投入使用可能会出现很多未可知的问题,比如使用人数太多导致系统瘫痪,比如某一功能存在bug信息填写错误等,这些错误将给使用者带来很多的困扰,甚至造成更大的损失,因此测试是项目投入使用的最后一步,为用户提供一个运行顺畅、完美的项目也就是我们进行最后测试的目的。
用户登录功能测试:
表5.1 用户登录功能测试表
| 测试名称 | 测试功能 | 操作过程 | 预期结果 | 测试结果 |
| 用户登录模块测试 | 用户登录成功的情况 | 点击前登录界面输入账号和密码分别输入admin和admin后点击“登录”按钮。 | 登录成功并调整到用户界面 | 正确 |
访问计划添加功能测试:
表5.2 访问计划添加功能测试表
| 测试名称 | 测试功能 | 操作过程 | 预期结果 | 测试结果 |
| 访问计划添加模块测试 | 访问计划添加成功的情况 | 在访问计划的页面中将点击添加,输入访问计划信息,输入正确的信息后然后点击“提交”按钮。 | 提示添加成功 | 正确 |
| 访问计划添加模块测试 | 访问计划添加失败的情况 | 在访问计划页面中不填写的计划标题,其他信息正常输入“提交”按钮。 | 提示“添加失败,信息不能为空” | 正确 |
查询公告消息功能模块测试:
表5.3 查询公告消息功能测试表
| 测试名称 | 测试功能 | 操作过程 | 预期结果 | 测试结果 |
| 查询公告消息功能测试 | 查询成功的情况 | 在公告消息界面输入公告名称进行查询 | 查询成功 | 正确 |
访问记录添加功能测试:
表5.4 访问记录添加功能测试表
| 测试名称 | 测试功能 | 操作过程 | 预期结果 | 测试结果 |
| 访问记录添加模块测试 | 访问记录添加成功的情况 | 在访问记录的页面中,点击新增,输入访问记录信息,输入正确的信息后然后点击“提交”按钮。 | 提示添加成功 | 正确 |
| 访问记录添加模块测试 | 访问记录添加失败的情况 | 在访问记录页面中不填农户姓名,其他信息正常输入“提交”按钮。 | 提示“添加失败,信息不能为空” | 正确 |
通过编写乡村防返贫系统的测试用例,已经检测完毕用户的登录模块、访问计划添加模块、查询公告消息模块、访问记录添加模块的功能测试,在对以上功能得测试过程中,发现了系统中的很多漏送并进行了完善,经过多人在线进行测试,系统完全可以正常运行,当然在后期的维护中系统将不断完善。
在开发乡村防返贫系统之前我胸有成竹,觉得很简单,但在实际的开发中我发现了自身的很多问题,许多编程思想和方法都还没有掌握牢靠,比如Bootsatrp、Jquery、AJAX 、SSM、mybeatis等许多Java Web开发技术,通过开发这个乡村防返贫系统我成长了很多,懂得了做什么事情都要脚踏实地,不能眼高手低,在本次乡村防返贫系统的开发中我逐渐掌握逐渐熟悉的技术。
同时,在本次项目中我也暴露了诸多问题。对于Java的编程知识有所欠缺,环境配置和算法上出现诸多问题,时常导致项目运行出错,或者目标的实现有问题。或者实现想法时算法未优化,使得代码冗长,程序运行不顺畅。
[1]赵旭东.计算机软件开发与设计中Java语言的应用研究[J].信息与电脑(理论版),2023,35(24):31-33.
[2]马庆.计算机软件开发中JAVA编程语言的应用[J].山西电子技术,2023(06):84-86+98.
[3]林笑夷. 教育防返贫实践体系及优化策略研究[D].西南大学,2023.DOI:10.27684/d.cnki.gxndx.2023.003748.
[4]胡少燕. 乡村振兴背景下巩固脱贫攻坚成果的长效机制研究[D].山东农业大学,2023.DOI:10.27277/d.cnki.gsdnu.2023.001298.
[5]张劲松,丁同根,马林茂.从精准扶贫到共同富裕:防返贫研究的发展脉络与展望[J].当代经济,2023,40(10):3-11.
[6]刘杨,牛劭君.技术赋能:数字化何以提升组织韧性——基于山西省绛县任村防返贫监测预警系统的单案例研究[J].经济研究参考,2023(09):31-51.DOI:10.16110/j.cnki.issn2095-3151.2023.09.007.
[7]毕鹤霞,刘子涵.共同富裕目标下乡村职业教育助力防返贫的贡献测度研究[J].职业技术教育,2023,44(25):64-71.
[8]巫莉. 农业保险对广东省农户增收及防返贫效应分析[D].广东财经大学,2023.DOI:10.27734/d.cnki.ggdsx.2023.000168.
[9]贾晓. 后扶贫时代防返贫政策执行问题与对策研究[D].山东大学,2024.DOI:10.27272/d.cnki.gshdu.2023.004509.
[10]张星源. 河北省赵县政府防返贫工作研究[D].大连海事大学,2023.DOI:10.26989/d.cnki.gdlhu.2023.001822.
[11]刘佳. 脱贫边缘人口的动态监测与防返贫机制研究[D].贵州大学,2023.DOI:10.27047/d.cnki.ggudu.2023.001841.
[12]毛宏龙. 可持续生计视角下脱贫边缘群体的防返贫问题研究[D].南宁师范大学,2023.DOI:10.27037/d.cnki.ggxsc.2023.001116.
[13]涂梦幻. 中国农村阻断返贫的制度优势研究[D].江西师范大学,2024.DOI:10.27178/d.cnki.gjxsu.2023.000997.
[14]张婷楠. 四川省L区防返贫动态监测和帮扶机制研究[D].西南财经大学,2024.DOI:10.27412/d.cnki.gxncu.2023.000438.
[15]杨志萍.数字普惠金融助力乡村防返贫的作用机理与现实路径[J].区域金融研究,2022(08):83-92.
[16].农业银行创新推出防返贫监测帮扶系统[J].中国金融电脑,2022(07):95.
[17]杜坪. 巴中市职业教育防止返贫对策研究[D].四川轻化工大学,2022.DOI:10.27703/d.cnki.gsclg.2022.000045.
[18]董玉峰,兰翔英,邱硕.河北省防返贫实践、阻碍因素及推进对策[J].中共石家庄市委党校学报,2022,24(04):42-46.DOI:10.13736/j.cnki.zgsjzswdxxb.2022.0037.
[19]文亭. 防返贫背景下甘肃省环县农村居民金融素养影响因素研究[D].西南财经大学,2023.DOI:10.27412/d.cnki.gxncu.2022.001685.
[20]冯双鹏. 乡村振兴背景下防返贫问题研究[D].国防科技大学,2021.DOI:10.27052/d.cnki.gzjgu.2021.001049.
结束语
至此论文结束,感谢您的阅读。在此我要特别的感谢我的导师,虽然我在实习期间很忙,论文撰写的时候经常是停停改改,但是我的导师依旧十分的负责,时不时的询问我的任务进展情况,跟进我的论文进度,在指导老师的帮助下,我逐步完成了自己的论文和程序,从导师身上也学习到很多知识和经验,这些知识和经验令我受益匪浅。同时我也从导师身上看到了自己的不足,不论是在技术层面上还是在对待工作的态度上,导师如同明镜一般照出了我的缺点我的不足。此外,我还要感谢在我实习期间在论文和程序上帮助过我的同学和社会人士,此前我对于SSM框架方面的一些知识还不了解,是他们在我编写程序过程中给了我很多的启发和感想,也帮助了我对于程序的调试和检测。没有他们我是不能顺利完成本次毕业设计的。至此,我的毕业设计就划上了一个圆满的句号了。
免费领取项目源码,请关注❥点赞收藏并私信博主,谢谢~
891

被折叠的 条评论
为什么被折叠?



