随着信息技术的飞速发展,智慧校园作为教育信息化建设的核心组成部分,其重要性日益凸显。本文提出了一种基于SSM(Spring、SpringMVC、MyBatis)框架的智慧校园管理系统的设计与实现方案,该系统利用先进的Web开发技术,特别是HTML技术,实现了校园管理的智能化和高效化。
在设计阶段,我们首先对智慧校园管理系统的需求进行了深入的分析,确定了系统的功能模块,包括学生信息管理、教职工信息管理、课程管理、成绩管理等。然后,我们基于SSM框架进行了系统的架构设计,利用Spring的依赖注入和面向切面编程特性,实现了业务逻辑与数据访问的分离;通过SpringMVC的前端控制器模式,实现了请求处理与视图渲染的解耦;借助MyBatis的映射机制,简化了数据库操作。
在实现阶段,我们充分利用HTML技术,结合CSS和JavaScript,构建了用户友好的交互界面。通过Ajax异步通信,实现了数据的实时更新和交互操作。同时,我们采用了Bootstrap框架,提升了页面的响应式和兼容性。后端方面,我们利用SSM框架提供的强大功能,实现了业务逻辑的处理和数据的持久化。
本系统经过测试,运行稳定,性能良好,能够满足校园管理的各项需求。它不仅提高了管理效率,降低了管理成本,还为师生提供了便捷的服务。本文的研究为智慧校园的建设提供了一种有效的解决方案,具有一定的实践价值和推广意义。
关键字:智慧校园;SSM框架;HTML技术;系统设计;系统实现
With the rapid development of information technology, the smart campus, as a core component of educational informatization construction, has become increasingly important. This paper proposes a design and implementation scheme for a smart campus management system based on the SSM (Spring, SpringMVC, MyBatis) framework. This system utilizes advanced Web development technologies, especially HTML technology, to achieve intelligent and efficient campus management.
During the design phase, we first conducted a thorough analysis of the requirements for the smart campus management system and identified the system's functional modules, including student information management, faculty and staff information management, course management, grade management. Then, based on the SSM framework, we conducted the system architecture design. By leveraging Spring's dependency injection and aspect-oriented programming features, we achieved the separation of business logic and data access. Through the SpringMVC front-end controller pattern, we decoupled request processing and view rendering. And by leveraging MyBatis's mapping mechanism, we simplified database operations.
During the implementation phase, we fully utilized HTML technology, combined with CSS and JavaScript, to construct a user-friendly interactive interface. Through Ajax asynchronous communication, we achieved real-time data updates and interactive operations. Additionally, we adopted the Bootstrap framework to enhance the responsiveness and compatibility of the pages. On the backend, we utilized the powerful functions provided by the SSM framework to implement business logic processing and data persistence.
After testing, the system runs stably with good performance, meeting all the requirements of campus management. It not only improves management efficiency, reduces management costs, but also provides convenient services to teachers and students. This study provides an effective solution for the construction of a smart campus, possessing certain practical value and promotional significance.
Keywords: smart campus; SSM framework; HTML technology; system design; system implementation.
1 绪论
1.1 选题背景与意义
在当今信息化、智能化的时代背景下,校园作为教育的前沿阵地,其管理方式和服务水平也与时俱进。传统的校园管理模式往往存在效率低下、信息不畅、服务不便等问题,难以满足师生日益增长的多元化需求。因此,开发一套基于SSM(Spring+SpringMVC+MyBatis)的智慧校园管理系统,不仅是对传统管理模式的革新,更是提升校园管理效率、优化服务体验、促进教育信息化发展的必然要求。
SSM框架作为一种经典的Java Web开发框架,整合了Spring、SpringMVC和MyBatis三个开源项目的优势,提供了从后端逻辑处理到前端界面展示的完整解决方案。其中,Spring框架通过IoC和AOP等机制简化了企业级应用的开发流程;SpringMVC则基于MVC设计模式,实现了Web应用的层次化、模块化开发;MyBatis则提供了灵活的数据访问层解决方案,使得数据库操作更加便捷高效。因此,基于SSM框架开发的智慧校园管理系统,能够充分利用这些技术优势,实现系统的稳定性、可扩展性和易用性。
同时,HTML技术作为网页开发的基础,也在智慧校园管理系统的设计与实现中发挥着重要作用。基于HTML5技术的学生信息管理系统不仅具有传统学生信息管理的基本功能,还能实现跨平台,适应各种不同的手机等移动终端屏幕。这意味着,师生们可以通过手机、平板等移动设备随时随地访问系统,获取所需的信息和服务,极大地提高了系统的便捷性和实用性。
智慧校园管理系统的设计与实现,对于提升校园管理效率、优化服务体验、促进教育信息化发展具有重要意义。首先,通过整合校园各类资源,实现信息的集中管理和共享,提高了管理效率;其次,系统提供了丰富的功能模块,如人员管理、教务管理、信息发布等,满足了师生多样化的需求;最后,通过HTML技术的应用,实现了系统的跨平台访问,提升了用户体验。
综上所述,基于SSM的智慧校园管理系统的设计与实现,是对传统校园管理模式的一次革新和升级。它充分利用了SSM框架的技术优势和HTML技术的跨平台特性,为校园管理带来了全新的解决方案和体验。这一选题不仅具有重要的理论价值,更有着广泛的实践应用前景,对于推动校园信息化、智能化发展具有重要意义。。
在国内,随着信息技术的快速发展,智慧校园建设得到了教育部门和各地政府的大力支持。基于SSM(Spring+SpringMVC+MyBatis)的智慧校园管理系统,作为智慧校园建设的重要组成部分,正逐渐受到广泛关注和应用。SSM框架以其高内聚的特性,为系统的稳定性和可维护性提供了有力保障。同时,HTML技术作为前端开发的核心技术,为智慧校园管理系统的用户界面设计提供了丰富的表现形式和交互体验。
在国内研究中,基于SSM的智慧校园管理系统设计注重用户体验和功能性需求。系统通过整合各类校园资源,实现了对学生、教师、管理员等用户的全面管理。HTML技术的应用使得系统界面更加美观、易用,提升了用户的使用满意度。同时,系统还通过数据分析和决策支持功能,为校园管理层提供了科学的决策依据,优化了资源配置,提高了教育教学质量。。
国外研究现状:
在国外,智慧校园管理系统的发展也呈现出蓬勃发展的态势。许多国家都在积极探索和实践基于SSM的智慧校园管理系统,并注重与HTML等前端技术的结合。这些系统不仅关注功能性需求,还注重系统的安全性、稳定性和可扩展性。通过引入先进的网络安全技术和数据加密算法,保障系统数据的安全性和完整性。同时,系统还通过云计算、大数据等技术,实现了对海量数据的存储和分析,为校园管理提供了更加智能化的支持。
综上所述,基于SSM的智慧校园管理系统的设计与实现在国内外都取得了显著的进展。HTML技术的融入为系统的用户界面设计提供了丰富的表现形式和交互体验,使得系统更加美观、易用。未来,随着技术的不断进步和应用场景的不断拓展,基于SSM的智慧校园管理系统将进一步完善和发展,为校园管理提供更加智能化、高效化的支持。
论文将分层次经行编排,除去论文摘要致谢文献参考部分,正文部分还会对系统需求做出分析,以及阐述大体的设计和实现的功能,最后罗列部分调测记录,论文主要架构如下:
第一章:引言。第一章主要介绍了课题研究的背景和意义,系统开发的国内外研究现状和本文的研究内容与主要工作。
第二章:系统需求分析。主要从系统的用户、功能等方面进行需求分析。
第三章:系统设计。主要对系统框架、系统功能模块、数据库进行功能设计。
第四章:系统实现。主要介绍了系统框架搭建、系统界面的实现。
第五章:系统测试。主要对系统的部分界面进行测试并对主要功能进行测试
2系统分析
系统分析是开发一个项目的先决条件,通过系统分析可以很好的了解系统的主体用户的基本需求情况,同时这也是项目的开发的原因。进而对系统开发进行可行性分析,通常包括技术可行性、经济可行性等,可行性分析同时也是从项目整体角度进行的分析。然后就是对项目的具体需求进行分析,分析的手段一般都是通过用户的用例图来实现。接下来会进行详细的介绍。
2.1 可行性分析
SSM框架,即Spring、SpringMVC和MyBatis的整合,为企业级Java Web应用程序的开发提供了一套完整的解决方案。而HTML技术则是构建网页的基础,对于智慧校园管理系统的前端展示至关重要。在智慧校园管理系统的设计中,SSM框架能够充分发挥其优势,实现高效的业务逻辑处理、数据交互和界面展示。通过合理的架构设计和模块划分,我们可以将复杂的业务需求拆分成多个独立的组件,降低系统的耦合度,提高系统的可维护性和可扩展性。基于SSM框架和HTML技术的智慧校园管理系统的设计与实现具有高度的技术可行性。通过SSM框架的灵活性和扩展性,以及HTML技术的强大表现力,我们可以构建出功能强大、易于维护、用户体验良好的智慧校园管理系统,为校园管理带来革命性的改变。
智慧校园管理系统作为高校信息化建设的重要组成部分,其投入与产出的比例相对较高。通过系统的应用,可以大大提高教务管理的工作效率,降低管理成本,减少人力物力的浪费。同时,系统的应用还可以为师生提供更加便捷、高效的服务,提升教学质量和管理水平。因此,从经济角度来看,基于SSM的智慧校园管理系统的设计与实现也是可行的。
随着教育信息化的发展,智慧校园管理系统的应用已经成为一种趋势。系统的应用不仅可以提高智慧校园管理的现代化水平,还可以为师生提供更加便捷、高效的服务,促进教育教学的改革与创新。同时,系统的应用还可以为高校管理层提供决策支持,帮助高校更好地规划和发展教育事业。因此,从社会角度来看,基于SSM的智慧校园管理系统的设计与实现也是具有可行性的。
综上所述,基于SSM的智慧校园管理系统的设计与实现在技术、经济和社会三个方面都具有可行性。通过该系统的应用,可以推动智慧校园管理的信息化、现代化和智能化发展,提高教务管理的效率和质量,为高校的教育教学和管理提供有力支持。
基于SSM的智慧校园管理系统开发时,首先进行需求分析,进而对系统进行总体的设计规划,设计系统功能模块,数据库的选择等,本系统的开发流程如图2-1所示。

图2-1系统开发流程图
2.2.2 用户登录流程
为了保证系统的安全性,要使用本系统对系统信息进行管理,必须先登陆到系统中。如图2-2所示。

图2-2 登录流程图
2.2.3 系统操作流程
用户打开并进入系统后,会先显示登录界面,输入正确的用户名和密码,系统自动检测信息,若信息无误,则用户会进入系统功能界面,进行操作,否则会提示错误无法登录,操作流程如图2-3所示。

图2-3 系统操作流程图
2.2.4 添加信息流程
管理员可以对用户管理、论坛管理、课程信息等进行信息的添加,用户可以对自己权限内的信息进行添加,输入信息后,系统会自行验证输入的信息和数据,若信息正确,会将其添加到数据库内,若信息有误,则会提示重新输入信息,添加信息流程如图2-4所示。

2.2.5 修改信息流程
管理员可以对用户管理、论坛管理、课程信息等进行的修改,用户可以对自己权限内的信息进行修改,首先进入修改信息界面,输入修改信息数据,系统进行数据的判断验证,修改信息合法则修改成功,信息更新至数据库,信息不合法则修改失败,重新输入。修改信息流程图如图2-5所示。

图2-5 修改信息流程图
2.2.6 删除信息流程
管理员可以对用户管理、论坛管理、课程信息等进行信息的删除,对要删除的信息进行选中后,点击删除按钮,系统会询问是否确定,若点击确定,则系统会删除掉选中的信息,并在数据库内对信息进行删除,删除信息流程图如图2-6所示。

图2-6 删除信息流程图
2.3 系统功能分析
按照基于SSM的智慧校园管理系统的角色,我划分为了学生用户模块、教师用户模块和管理员模块这三大部分。
登录注册: 提供学生用户注册和登录功能,确保用户身份安全。
首页: 展示系统的主要功能入口、最新的课程信息和校园公告,引导学生浏览教务管理服务。
校园论坛:学生用户可以浏览各类校园话题,发表自己的观点和看法
在线测试: 学生用户可以在线考试,并且可以查看测试分数。
校园公告: 学生用户可以浏览学校发布的校园新闻资讯,包括学校动态、学术讲座等。
班级信息:显示学生用户所在班级的详细信息,包括班级成员、课程安排等
课程信息: 学生用户可以查看和选择课程,了解课程的基本信息和授课教师。
成绩公布:学生用户可以随时查看自己的考试成绩和学业进度
个人中心:
教师用户:教师用户可以查看和编辑自己的基本信息,如姓名、学号、联系方式等
学生用户:学生用户可以查看和编辑自己的基本信息,如姓名、学号、联系方式等
年级信息:学生用户可以查看自己所在的年级信息
课程信息:可以查看自己的课程表,了解每门课程的上课时间、地点和任课教师
论坛:学生可以在论坛中参与教师发布的讨论话题,发表自己的观点和看法。
收藏: 学生可以收藏感兴趣的校园公告或课程信息,方便日后查看。
2. 教师用户功能:
考试管理:教师用户能够便捷地创建、编辑和发布考试信息,包括设定考试时间、地点、内容等。
班级信息:教师可以查看和编辑所带班级的基本信息,如班级名称、学生名单、班级公告等。
课程信息:教师可以添加、修改和删除自己所授课程的信息。
成绩公布:系统支持教师在线录入和公布学生成绩,确保成绩的准确性和及时性。
退出:教师在完成所有操作后,可以选择安全退出系统,确保账户安全。
3. 管理员功能:
公共管理:管理员负责整个系统的公共设置和维护,包括系统参数配置、数据备份与恢复等。
用户管理:管理员可以创建、编辑和删除用户账户,包括教师、学生的账户。
论坛管理:如果系统集成了校园论坛功能,管理员可以对论坛进行管理和维护。
考试管理:管理员可以进行考试安排和监控,确保整个校园考试工作的顺利进行。
年级信息:管理员能够全面管理学校的年级信息,包括信息的添加、修改和删除。
班级信息:管理员能够全面管理学校的班级信息,包括信息的添加、修改和删除。
课程信息:管理员能够全面管理学校的课程信息,包括信息的添加、修改和删除。
课程类型:管理员可以根据学校的教学需求,设置和管理不同的课程类型,以满足多样化的教学需求。
成绩公布:管理员可以监控和审核教师发布的成绩信息,确保成绩的公正性和准确性。
安全退出:管理员在完成所有管理任务后,同样可以选择安全退出系统,保障账户安全。
2.3.2 非功能性分析
基于SSM的智慧校园管理系统的非功能性需求比如平台的安全性怎么样,可靠性怎么样,性能怎么样,可拓展性怎么样等。具体可以表示在如下2-1表格中:
表2-1基于SSM的智慧校园管理系统非功能需求表
| 安全性 | 主要指基于SSM的智慧校园管理系统数据库的安装,数据库的使用和密码的设定必须合乎规范。 |
| 可靠性 | 可靠性是指基于SSM的智慧校园管理系统能够安装用户的指示进行操作,经过测试,可靠性90%以上。 |
| 性能 | 性能是影响基于SSM的智慧校园管理系统占据市场的必要条件,所以性能最好要佳才好。 |
| 可扩展性 | 比如数据库预留多个属性,比如接口的使用等确保了系统的非功能性需求。 |
| 易用性 | 用户只要跟着基于SSM的智慧校园管理系统的页面展示内容进行操作,就可以了。 |
| 可维护性 | 基于SSM的智慧校园管理系统开发的可维护性是非常重要的,经过测试,可维护性没有问题 |
2.4 系统用例分析
通过2.3功能的分析,得出了系统的用例图:
学生用户角色用例如图2-7所示。

图2-7学生用户角色用例图
教师用户角色用例如图2-8所示。

图2-8教师用户角色用例图
管理员是维护整个基于SSM的智慧校园管理系统中所有数据信息的。管理员角色用例如图2-9所示。

2.5 本章小结
本章主要通过对基于SSM的智慧校园管理系统的可行性分析、流程分析、功能需求分析、系统用例分析,确定整个系统要实现的功能。同时也为系统的代码实现和测试提供了标准。
3 系统总体设计
3.1 系统架构设计
本系统从架构上分为三层:表现层(UI)、业务逻辑层(BLL)以及数据层(DL)。

图3-1系统架构设计图
表现层(UI):又称UI层,主要完成本系统的UI交互功能,一个良好的UI可以打打提高用户的用户体验,增强用户使用本系统时的舒适度。UI的界面设计也要适应不同版本的智慧校园管理系统以及不同尺寸的分辨率,以做到良好的兼容性。UI交互功能要求合理,用户进行交互操作时必须要得到与之相符的交互结果,这就要求表现层要与业务逻辑层进行良好的对接。
业务逻辑层(BLL):主要完成本系统的数据处理功能。用户从表现层传输过来的数据经过业务逻辑层进行处理交付给数据层,系统从数据层读取的数据经过业务逻辑层进行处理交付给表现层。
数据层(DL):由于本系统的数据是放在服务端的mysql数据库中,因此本属于服务层的部分可以直接整合在业务逻辑层中,所以数据层中只有数据库,其主要完成本系统的数据存储和管理功能。
3.2 系统功能模块设计
在上一章节中主要对系统的功能性需求和非功能性需求进行分析,并且根据需求分析了本系统中的用例。那么接下来就要开始对本系统的架构、主要功能和数据库开始进行设计。基于SSM的智慧校园管理系统根据前面章节的需求分析得出,其总体设计模块图如图3-2所示。

图3-2系统功能模块图
数据库设计一般包括需求分析、概念模型设计、数据库表建立三大过程,其中需求分析前面章节已经阐述,概念模型设计有概念模型和逻辑结构设计两部分。
3.3.1 数据库概念结构设计
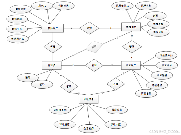
下面是整个基于SSM的智慧校园管理系统中主要的数据库表总E-R实体关系图。

图3-3 基于SSM的智慧校园管理系统总E-R关系图
通过上一小节中基于SSM的智慧校园管理系统中总E-R关系图上得出一共需要创建很多个数据表。在此我主要罗列几个主要的数据库表结构设计。
| 编号 | 名称 | 数据类型 | 长度 | 小数位 | 允许空值 | 主键 | 默认值 | 说明 |
| 1 | token_id | int | 10 | 0 | N | Y | 临时访问牌ID | |
| 2 | token | varchar | 64 | 0 | Y | N | 临时访问牌 | |
| 3 | info | text | 65535 | 0 | Y | N | ||
| 4 | maxage | int | 10 | 0 | N | N | 2 | 最大寿命:默认2小时 |
| 5 | create_time | timestamp | 19 | 0 | N | N | CURRENT_TIMESTAMP | 创建时间: |
| 6 | update_time | timestamp | 19 | 0 | N | N | CURRENT_TIMESTAMP | 更新时间: |
| 7 | user_id | int | 10 | 0 | N | N | 0 | 用户编号: |
表announcement_of_results (成绩公布)
| 编号 | 名称 | 数据类型 | 长度 | 小数位 | 允许空值 | 主键 | 默认值 | 说明 |
| 1 | announcement_of_results_id | int | 10 | 0 | N | Y | 成绩公布ID | |
| 2 | exam_name | varchar | 64 | 0 | Y | N | 考试名称 | |
| 3 | class_name | varchar | 64 | 0 | Y | N | 班级名称 | |
| 4 | student_name | varchar | 64 | 0 | Y | N | 学生姓名 | |
| 5 | grade_score | varchar | 64 | 0 | Y | N | 成绩分数 | |
| 6 | ranking_of_grades | varchar | 64 | 0 | Y | N | 成绩排行 | |
| 7 | create_time | datetime | 19 | 0 | N | N | CURRENT_TIMESTAMP | 创建时间 |
| 8 | update_time | timestamp | 19 | 0 | N | N | CURRENT_TIMESTAMP | 更新时间 |
| 编号 | 名称 | 数据类型 | 长度 | 小数位 | 允许空值 | 主键 | 默认值 | 说明 |
| 1 | auth_id | int | 10 | 0 | N | Y | 授权ID: | |
| 2 | user_group | varchar | 64 | 0 | Y | N | 用户组: | |
| 3 | mod_name | varchar | 64 | 0 | Y | N | 模块名: | |
| 4 | table_name | varchar | 64 | 0 | Y | N | 表名: | |
| 5 | page_title | varchar | 255 | 0 | Y | N | 页面标题: | |
| 6 | path | varchar | 255 | 0 | Y | N | 路由路径: | |
| 7 | position | varchar | 32 | 0 | Y | N | 位置: | |
| 8 | mode | varchar | 32 | 0 | N | N | _blank | 跳转方式: |
| 9 | add | tinyint | 3 | 0 | N | N | 1 | 是否可增加: |
| 10 | del | tinyint | 3 | 0 | N | N | 1 | 是否可删除: |
| 11 | set | tinyint | 3 | 0 | N | N | 1 | 是否可修改: |
| 12 | get | tinyint | 3 | 0 | N | N | 1 | 是否可查看: |
| 13 | field_add | text | 65535 | 0 | Y | N | 添加字段: | |
| 14 | field_set | text | 65535 | 0 | Y | N | 修改字段: | |
| 15 | field_get | text | 65535 | 0 | Y | N | 查询字段: | |
| 16 | table_nav_name | varchar | 500 | 0 | Y | N | 跨表导航名称: | |
| 17 | table_nav | varchar | 500 | 0 | Y | N | 跨表导航: | |
| 18 | option | text | 65535 | 0 | Y | N | 配置: | |
| 19 | create_time | timestamp | 19 | 0 | N | N | CURRENT_TIMESTAMP | 创建时间: |
| 20 | update_time | timestamp | 19 | 0 | N | N | CURRENT_TIMESTAMP | 更新时间: |
| 编号 | 名称 | 数据类型 | 长度 | 小数位 | 允许空值 | 主键 | 默认值 | 说明 |
| 1 | class_information_id | int | 10 | 0 | N | Y | 班级信息ID | |
| 2 | class_name | varchar | 64 | 0 | Y | N | 班级名称 | |
| 3 | responsible_teacher | varchar | 64 | 0 | Y | N | 负责教师 | |
| 4 | class_size | int | 10 | 0 | Y | N | 0 | 班级人数 |
| 5 | class_members | text | 65535 | 0 | Y | N | 班级成员 | |
| 6 | create_time | datetime | 19 | 0 | N | N | CURRENT_TIMESTAMP | 创建时间 |
| 7 | update_time | timestamp | 19 | 0 | N | N | CURRENT_TIMESTAMP | 更新时间 |
| 编号 | 名称 | 数据类型 | 长度 | 小数位 | 允许空值 | 主键 | 默认值 | 说明 |
| 1 | collect_id | int | 10 | 0 | N | Y | 收藏ID: | |
| 2 | user_id | int | 10 | 0 | N | N | 0 | 收藏人ID: |
| 3 | source_table | varchar | 255 | 0 | Y | N | 来源表: | |
| 4 | source_field | varchar | 255 | 0 | Y | N | 来源字段: | |
| 5 | source_id | int | 10 | 0 | N | N | 0 | 来源ID: |
| 6 | title | varchar | 255 | 0 | Y | N | 标题: | |
| 7 | img | varchar | 255 | 0 | Y | N | 封面: | |
| 8 | create_time | timestamp | 19 | 0 | N | N | CURRENT_TIMESTAMP | 创建时间: |
| 9 | update_time | timestamp | 19 | 0 | N | N | CURRENT_TIMESTAMP | 更新时间: |
| 编号 | 名称 | 数据类型 | 长度 | 小数位 | 允许空值 | 主键 | 默认值 | 说明 |
| 1 | comment_id | int | 10 | 0 | N | Y | 评论ID: | |
| 2 | user_id | int | 10 | 0 | N | N | 0 | 评论人ID: |
| 3 | reply_to_id | int | 10 | 0 | N | N | 0 | 回复评论ID:空为0 |
| 4 | content | longtext | 2147483647 | 0 | Y | N | 内容: | |
| 5 | nickname | varchar | 255 | 0 | Y | N | 昵称: | |
| 6 | avatar | varchar | 255 | 0 | Y | N | 头像地址:[0,255] | |
| 7 | create_time | timestamp | 19 | 0 | N | N | CURRENT_TIMESTAMP | 创建时间: |
| 8 | update_time | timestamp | 19 | 0 | N | N | CURRENT_TIMESTAMP | 更新时间: |
| 9 | source_table | varchar | 255 | 0 | Y | N | 来源表: | |
| 10 | source_field | varchar | 255 | 0 | Y | N | 来源字段: | |
| 11 | source_id | int | 10 | 0 | N | N | 0 | 来源ID: |
| 编号 | 名称 | 数据类型 | 长度 | 小数位 | 允许空值 | 主键 | 默认值 | 说明 |
| 1 | course_information_id | int | 10 | 0 | N | Y | 课程信息ID | |
| 2 | course_name | varchar | 64 | 0 | Y | N | 课程名称 | |
| 3 | cover | varchar | 255 | 0 | Y | N | 封面 | |
| 4 | course_type | varchar | 64 | 0 | Y | N | 课程类型 | |
| 5 | course_class | varchar | 64 | 0 | Y | N | 课程班级 | |
| 6 | course_video | varchar | 255 | 0 | Y | N | 课程视频 | |
| 7 | course_attachments | varchar | 255 | 0 | Y | N | 课程附件 | |
| 8 | course_teacher | int | 10 | 0 | Y | N | 0 | 课程老师 |
| 9 | teacher_id | varchar | 64 | 0 | Y | N | 教师工号 | |
| 10 | teachers_name | varchar | 64 | 0 | Y | N | 教师姓名 | |
| 11 | course_introduction | longtext | 2147483647 | 0 | Y | N | 课程介绍 | |
| 12 | hits | int | 10 | 0 | N | N | 0 | 点击数 |
| 13 | recommend | int | 10 | 0 | N | N | 0 | 智能推荐 |
| 14 | create_time | datetime | 19 | 0 | N | N | CURRENT_TIMESTAMP | 创建时间 |
| 15 | update_time | timestamp | 19 | 0 | N | N | CURRENT_TIMESTAMP | 更新时间 |
| 编号 | 名称 | 数据类型 | 长度 | 小数位 | 允许空值 | 主键 | 默认值 | 说明 |
| 1 | course_type_id | int | 10 | 0 | N | Y | 课程类型ID | |
| 2 | course_type | varchar | 64 | 0 | Y | N | 课程类型 | |
| 3 | create_time | datetime | 19 | 0 | N | N | CURRENT_TIMESTAMP | 创建时间 |
| 4 | update_time | timestamp | 19 | 0 | N | N | CURRENT_TIMESTAMP | 更新时间 |
| 编号 | 名称 | 数据类型 | 长度 | 小数位 | 允许空值 | 主键 | 默认值 | 说明 |
| 1 | exam_question_id | mediumint | 8 | 0 | N | Y | ||
| 2 | subject_name | varchar | 255 | 0 | Y | N | 科目名称 | |
| 3 | type | varchar | 20 | 0 | Y | N | 类型 | |
| 4 | title | varchar | 255 | 0 | Y | N | 题目 | |
| 5 | question_item | varchar | 500 | 0 | Y | N | 选项 | |
| 6 | answer | varchar | 500 | 0 | Y | N | 参考答案 | |
| 7 | score | double | 9 | 2 | Y | N | 总分 | |
| 8 | create_time | timestamp | 19 | 0 | N | N | CURRENT_TIMESTAMP | 创建时间: |
| 9 | update_time | timestamp | 19 | 0 | N | N | CURRENT_TIMESTAMP | 更新时间: |
| 编号 | 名称 | 数据类型 | 长度 | 小数位 | 允许空值 | 主键 | 默认值 | 说明 |
| 1 | forum_id | mediumint | 8 | 0 | N | Y | 论坛id | |
| 2 | display | smallint | 5 | 0 | N | N | 100 | 排序 |
| 3 | user_id | mediumint | 8 | 0 | N | N | 0 | 用户ID |
| 4 | nickname | varchar | 16 | 0 | Y | N | 昵称:[0,16] | |
| 5 | praise_len | int | 10 | 0 | Y | N | 0 | 点赞数 |
| 6 | hits | int | 10 | 0 | N | N | 0 | 访问数 |
| 7 | title | varchar | 125 | 0 | N | N | 标题 | |
| 8 | keywords | varchar | 125 | 0 | Y | N | 关键词 | |
| 9 | description | varchar | 255 | 0 | Y | N | 描述 | |
| 10 | url | varchar | 255 | 0 | Y | N | 来源地址 | |
| 11 | tag | varchar | 255 | 0 | Y | N | 标签 | |
| 12 | img | text | 65535 | 0 | Y | N | 封面图 | |
| 13 | content | longtext | 2147483647 | 0 | Y | N | 正文 | |
| 14 | create_time | timestamp | 19 | 0 | N | N | CURRENT_TIMESTAMP | 创建时间: |
| 15 | update_time | timestamp | 19 | 0 | N | N | CURRENT_TIMESTAMP | 更新时间: |
| 16 | avatar | varchar | 255 | 0 | Y | N | 发帖人头像: | |
| 17 | type | varchar | 64 | 0 | N | N | 0 | 论坛分类:[0,1000]用来搜索指定类型的论坛帖 |
| 编号 | 名称 | 数据类型 | 长度 | 小数位 | 允许空值 | 主键 | 默认值 | 说明 |
| 1 | type_id | smallint | 5 | 0 | N | Y | 分类ID:[0,10000] | |
| 2 | name | varchar | 16 | 0 | N | N | 分类名称:[2,16] | |
| 3 | description | varchar | 255 | 0 | Y | N | 描述:[0,255]描述该分类的作用 | |
| 4 | url | varchar | 255 | 0 | Y | N | 外链地址:[0,255]如果该分类是跳转到其他网站的情况下,就在该URL上设置 | |
| 5 | father_id | smallint | 5 | 0 | N | N | 0 | 上级分类ID:[0,32767] |
| 6 | icon | varchar | 255 | 0 | Y | N | 分类图标: | |
| 7 | create_time | timestamp | 19 | 0 | N | N | CURRENT_TIMESTAMP | 创建时间: |
| 8 | update_time | timestamp | 19 | 0 | N | N | CURRENT_TIMESTAMP | 更新时间: |
| 编号 | 名称 | 数据类型 | 长度 | 小数位 | 允许空值 | 主键 | 默认值 | 说明 |
| 1 | grade_information_id | int | 10 | 0 | N | Y | 年级信息ID | |
| 2 | grade_name | varchar | 64 | 0 | Y | N | 年级名称 | |
| 3 | number_of_grades | varchar | 64 | 0 | Y | N | 年级人数 | |
| 4 | create_time | datetime | 19 | 0 | N | N | CURRENT_TIMESTAMP | 创建时间 |
| 5 | update_time | timestamp | 19 | 0 | N | N | CURRENT_TIMESTAMP | 更新时间 |
| 编号 | 名称 | 数据类型 | 长度 | 小数位 | 允许空值 | 主键 | 默认值 | 说明 |
| 1 | hits_id | int | 10 | 0 | N | Y | 点赞ID: | |
| 2 | user_id | int | 10 | 0 | N | N | 0 | 点赞人: |
| 3 | create_time | timestamp | 19 | 0 | N | N | CURRENT_TIMESTAMP | 创建时间: |
| 4 | update_time | timestamp | 19 | 0 | N | N | CURRENT_TIMESTAMP | 更新时间: |
| 5 | source_table | varchar | 255 | 0 | Y | N | 来源表: | |
| 6 | source_field | varchar | 255 | 0 | Y | N | 来源字段: | |
| 7 | source_id | int | 10 | 0 | N | N | 0 | 来源ID: |
| 编号 | 名称 | 数据类型 | 长度 | 小数位 | 允许空值 | 主键 | 默认值 | 说明 |
| 1 | notice_id | mediumint | 8 | 0 | N | Y | 公告id: | |
| 2 | title | varchar | 125 | 0 | N | N | 标题: | |
| 3 | content | longtext | 2147483647 | 0 | Y | N | 正文: | |
| 4 | create_time | timestamp | 19 | 0 | N | N | CURRENT_TIMESTAMP | 创建时间: |
| 5 | update_time | timestamp | 19 | 0 | N | N | CURRENT_TIMESTAMP | 更新时间: |
| 编号 | 名称 | 数据类型 | 长度 | 小数位 | 允许空值 | 主键 | 默认值 | 说明 |
| 1 | praise_id | int | 10 | 0 | N | Y | 点赞ID: | |
| 2 | user_id | int | 10 | 0 | N | N | 0 | 点赞人: |
| 3 | create_time | timestamp | 19 | 0 | N | N | CURRENT_TIMESTAMP | 创建时间: |
| 4 | update_time | timestamp | 19 | 0 | N | N | CURRENT_TIMESTAMP | 更新时间: |
| 5 | source_table | varchar | 255 | 0 | Y | N | 来源表: | |
| 6 | source_field | varchar | 255 | 0 | Y | N | 来源字段: | |
| 7 | source_id | int | 10 | 0 | N | N | 0 | 来源ID: |
| 8 | status | bit | 1 | 0 | N | N | 1 | 点赞状态:1为点赞,0已取消 |
| 编号 | 名称 | 数据类型 | 长度 | 小数位 | 允许空值 | 主键 | 默认值 | 说明 |
| 1 | slides_id | int | 10 | 0 | N | Y | 轮播图ID: | |
| 2 | title | varchar | 64 | 0 | Y | N | 标题: | |
| 3 | content | varchar | 255 | 0 | Y | N | 内容: | |
| 4 | url | varchar | 255 | 0 | Y | N | 链接: | |
| 5 | img | varchar | 255 | 0 | Y | N | 轮播图: | |
| 6 | hits | int | 10 | 0 | N | N | 0 | 点击量: |
| 7 | create_time | timestamp | 19 | 0 | N | N | CURRENT_TIMESTAMP | 创建时间: |
| 8 | update_time | timestamp | 19 | 0 | N | N | CURRENT_TIMESTAMP | 更新时间: |
| 编号 | 名称 | 数据类型 | 长度 | 小数位 | 允许空值 | 主键 | 默认值 | 说明 |
| 1 | student_users_id | int | 10 | 0 | N | Y | 学生用户ID | |
| 2 | student_id | varchar | 64 | 0 | N | N | 学生学号 | |
| 3 | student_name | varchar | 64 | 0 | Y | N | 学生姓名 | |
| 4 | grade_name | varchar | 64 | 0 | Y | N | 年级名称 | |
| 5 | class_name | varchar | 64 | 0 | Y | N | 班级名称 | |
| 6 | examine_state | varchar | 16 | 0 | N | N | 已通过 | 审核状态 |
| 7 | user_id | int | 10 | 0 | N | N | 0 | 用户ID |
| 8 | create_time | datetime | 19 | 0 | N | N | CURRENT_TIMESTAMP | 创建时间 |
| 9 | update_time | timestamp | 19 | 0 | N | N | CURRENT_TIMESTAMP | 更新时间 |
| 编号 | 名称 | 数据类型 | 长度 | 小数位 | 允许空值 | 主键 | 默认值 | 说明 |
| 1 | subject_id | int | 10 | 0 | N | Y | ||
| 2 | name | varchar | 255 | 0 | Y | N | ||
| 3 | update_time | timestamp | 19 | 0 | N | N | CURRENT_TIMESTAMP | |
| 4 | create_time | timestamp | 19 | 0 | N | N | CURRENT_TIMESTAMP |
| 编号 | 名称 | 数据类型 | 长度 | 小数位 | 允许空值 | 主键 | 默认值 | 说明 |
| 1 | exam_id | mediumint | 8 | 0 | N | Y | 考试id | |
| 2 | subject_name | varchar | 255 | 0 | Y | N | ||
| 3 | name | varchar | 32 | 0 | N | N | 考试名称:[2,32] | |
| 4 | duration | int | 10 | 0 | Y | N | 答题时长 | |
| 5 | score | double | 9 | 2 | Y | N | 总分 | |
| 6 | status | varchar | 10 | 0 | Y | N | 状态:启用、禁用 | |
| 7 | create_time | timestamp | 19 | 0 | N | N | CURRENT_TIMESTAMP | 创建时间: |
| 8 | update_time | timestamp | 19 | 0 | N | N | CURRENT_TIMESTAMP | 更新时间: |
| 9 | user_id | int | 10 | 0 | Y | N | 出题人 |
| 编号 | 名称 | 数据类型 | 长度 | 小数位 | 允许空值 | 主键 | 默认值 | 说明 |
| 1 | exam_question_id | mediumint | 8 | 0 | N | Y | ||
| 2 | subject_name | varchar | 255 | 0 | Y | N | 科目名称 | |
| 3 | type | varchar | 20 | 0 | Y | N | 类型 | |
| 4 | title | varchar | 255 | 0 | Y | N | 题目 | |
| 5 | question_item | varchar | 500 | 0 | Y | N | 选项 | |
| 6 | answer | varchar | 500 | 0 | Y | N | 参考答案 | |
| 7 | score | double | 9 | 2 | Y | N | 总分 | |
| 8 | question_order | int | 10 | 0 | Y | N | 排序 | |
| 9 | exam_id | mediumint | 7 | 0 | Y | N | 所属试卷 | |
| 10 | create_time | timestamp | 19 | 0 | N | N | CURRENT_TIMESTAMP | 创建时间: |
| 11 | update_time | timestamp | 19 | 0 | N | N | CURRENT_TIMESTAMP | 更新时间: |
| 编号 | 名称 | 数据类型 | 长度 | 小数位 | 允许空值 | 主键 | 默认值 | 说明 |
| 1 | user_answer_id | mediumint | 8 | 0 | N | Y | ||
| 2 | user_id | mediumint | 7 | 0 | N | N | 用户ID:[0,8388607]用户获取其他与用户相关的数据 | |
| 3 | exam_id | mediumint | 7 | 0 | N | N | 0 | 考试id |
| 4 | score | double | 9 | 2 | Y | N | 0.00 | 分数 |
| 5 | answers | text | 65535 | 0 | Y | N | 答案 | |
| 6 | score_detail | text | 65535 | 0 | Y | N | 评分详情 | |
| 7 | objective_score | double | 9 | 2 | Y | N | 0.00 | 客观题得分 |
| 8 | subjective_score | double | 9 | 2 | Y | N | 0.00 | 主观题得分 |
| 9 | score_state | tinyint | 4 | 0 | Y | N | 0 | 评分状态 |
| 10 | nickname | varchar | 255 | 0 | Y | N | 提交人 | |
| 11 | create_time | timestamp | 19 | 0 | N | N | CURRENT_TIMESTAMP | 创建时间: |
| 12 | update_time | timestamp | 19 | 0 | N | N | CURRENT_TIMESTAMP | 更新时间: |
| 编号 | 名称 | 数据类型 | 长度 | 小数位 | 允许空值 | 主键 | 默认值 | 说明 |
| 1 | teacher_users_id | int | 10 | 0 | N | Y | 教师用户ID | |
| 2 | teacher_id | varchar | 64 | 0 | N | N | 教师工号 | |
| 3 | teachers_name | varchar | 64 | 0 | Y | N | 教师姓名 | |
| 4 | examine_state | varchar | 16 | 0 | N | N | 已通过 | 审核状态 |
| 5 | user_id | int | 10 | 0 | N | N | 0 | 用户ID |
| 6 | create_time | datetime | 19 | 0 | N | N | CURRENT_TIMESTAMP | 创建时间 |
| 7 | update_time | timestamp | 19 | 0 | N | N | CURRENT_TIMESTAMP | 更新时间 |
| 编号 | 名称 | 数据类型 | 长度 | 小数位 | 允许空值 | 主键 | 默认值 | 说明 |
| 1 | upload_id | int | 10 | 0 | N | Y | 上传ID | |
| 2 | name | varchar | 64 | 0 | Y | N | 文件名 | |
| 3 | path | varchar | 255 | 0 | Y | N | 访问路径 | |
| 4 | file | varchar | 255 | 0 | Y | N | 文件路径 | |
| 5 | display | varchar | 255 | 0 | Y | N | 显示顺序 | |
| 6 | father_id | int | 10 | 0 | Y | N | 0 | 父级ID |
| 7 | dir | varchar | 255 | 0 | Y | N | 文件夹 | |
| 8 | type | varchar | 32 | 0 | Y | N | 文件类型 |
| 编号 | 名称 | 数据类型 | 长度 | 小数位 | 允许空值 | 主键 | 默认值 | 说明 |
| 1 | user_id | mediumint | 8 | 0 | N | Y | 用户ID:[0,8388607]用户获取其他与用户相关的数据 | |
| 2 | state | smallint | 5 | 0 | N | N | 1 | 账户状态:[0,10](1可用|2异常|3已冻结|4已注销) |
| 3 | user_group | varchar | 32 | 0 | Y | N | 所在用户组:[0,32767]决定用户身份和权限 | |
| 4 | login_time | timestamp | 19 | 0 | N | N | CURRENT_TIMESTAMP | 上次登录时间: |
| 5 | phone | varchar | 11 | 0 | Y | N | 手机号码:[0,11]用户的手机号码,用于找回密码时或登录时 | |
| 6 | phone_state | smallint | 5 | 0 | N | N | 0 | 手机认证:[0,1](0未认证|1审核中|2已认证) |
| 7 | username | varchar | 16 | 0 | N | N | 用户名:[0,16]用户登录时所用的账户名称 | |
| 8 | nickname | varchar | 16 | 0 | Y | N | 昵称:[0,16] | |
| 9 | password | varchar | 64 | 0 | N | N | 密码:[0,32]用户登录所需的密码,由6-16位数字或英文组成 | |
| 10 | | varchar | 64 | 0 | Y | N | 邮箱:[0,64]用户的邮箱,用于找回密码时或登录时 | |
| 11 | email_state | smallint | 5 | 0 | N | N | 0 | 邮箱认证:[0,1](0未认证|1审核中|2已认证) |
| 12 | avatar | varchar | 255 | 0 | Y | N | 头像地址:[0,255] | |
| 13 | open_id | varchar | 255 | 0 | Y | N | 针对获取用户信息字段 | |
| 14 | create_time | timestamp | 19 | 0 | N | N | CURRENT_TIMESTAMP | 创建时间: |
| 15 | vip_level | varchar | 255 | 0 | Y | N | 会员等级 | |
| 16 | vip_discount | double | 11 | 2 | Y | N | 0.00 | 会员折扣 |
| 编号 | 名称 | 数据类型 | 长度 | 小数位 | 允许空值 | 主键 | 默认值 | 说明 |
| 1 | user_answer_id | mediumint | 8 | 0 | N | Y | ||
| 2 | subject_name | varchar | 255 | 0 | Y | N | 科目名称 | |
| 3 | question_item | varchar | 255 | 0 | Y | N | 选项 | |
| 4 | title | varchar | 255 | 0 | Y | N | 题目 | |
| 5 | type | varchar | 255 | 0 | Y | N | 题目类型 | |
| 6 | exam_id | mediumint | 7 | 0 | N | N | 0 | 考试id |
| 7 | score | double | 9 | 2 | Y | N | 0.00 | 分数 |
| 8 | answers | text | 65535 | 0 | Y | N | 用户提交的答案 | |
| 9 | answer | text | 65535 | 0 | Y | N | 参考答案 | |
| 10 | score_detail | text | 65535 | 0 | Y | N | 评分详情 | |
| 11 | objective_score | double | 9 | 2 | Y | N | 0.00 | 客观题得分 |
| 12 | subjective_score | double | 9 | 2 | Y | N | 0.00 | 主观题得分 |
| 13 | score_state | tinyint | 4 | 0 | Y | N | 0 | 评分状态 |
| 14 | nickname | varchar | 255 | 0 | Y | N | 提交人 | |
| 15 | user_id | int | 10 | 0 | N | N | 提交人ID | |
| 16 | create_time | timestamp | 19 | 0 | N | N | CURRENT_TIMESTAMP | 创建时间: |
| 17 | update_time | timestamp | 19 | 0 | N | N | CURRENT_TIMESTAMP | 更新时间: |
| 编号 | 名称 | 数据类型 | 长度 | 小数位 | 允许空值 | 主键 | 默认值 | 说明 |
| 1 | group_id | mediumint | 8 | 0 | N | Y | 用户组ID:[0,8388607] | |
| 2 | display | smallint | 5 | 0 | N | N | 100 | 显示顺序:[0,1000] |
| 3 | name | varchar | 16 | 0 | N | N | 名称:[0,16] | |
| 4 | description | varchar | 255 | 0 | Y | N | 描述:[0,255]描述该用户组的特点或权限范围 | |
| 5 | source_table | varchar | 255 | 0 | Y | N | 来源表: | |
| 6 | source_field | varchar | 255 | 0 | Y | N | 来源字段: | |
| 7 | source_id | int | 10 | 0 | N | N | 0 | 来源ID: |
| 8 | register | smallint | 5 | 0 | Y | N | 0 | 注册位置: |
| 9 | create_time | timestamp | 19 | 0 | N | N | CURRENT_TIMESTAMP | 创建时间: |
| 10 | update_time | timestamp | 19 | 0 | N | N | CURRENT_TIMESTAMP | 更新时间: |
3.4本章小结
整个基于SSM的智慧校园管理系统的需求分析主要对系统总体架构以及功能模块的设计,通过建立E-R模型和数据库逻辑系统设计完成了数据库系统设计。
4系统关键模块设计与实现
基于SSM的智慧校园管理系统的详细设计与实现主要是根据前面的需求分析和总体设计来设计页面并实现业务逻辑。主要从界面实现、业务逻辑实现这两部分进行介绍。
4.1学生用户功能模块
4.1.1 首页界面
当进入基于SSM的智慧校园管理系统的时候,首先映入眼帘的是系统的导航栏,其主界面展示如下图4-1所示。

图4-1 首页界面图
4.1.2 学生用户登录界面
基于SSM的智慧校园管理系统中的注册后的学生用户是可以通过自己的账户名和密码进行登录的,当用户输入完整的自己的账户名和密码信息并点击“登录”按钮后,将会首先验证输入的有没有空数据,再次验证输入的账户名+密码和数据库中当前保存的用户信息是否一致,只有在一致后将会登录成功并自动跳转到基于SSM的智慧校园管理系统的首页中;否则将会提示相应错误信息,用户登录界面如下图4-2所示。

图4-2学生用户登录界面图
4.1.3 课程信息界面
当学生用户点击“ 课程信息”后,可以查看可选课程的详细信息,提供课程资料下载和在线学习功能,方便学生自主学习。界面如下图4-3所示。

图4-3课程信息详情界面图
4.1.4成绩公布界面
当学生用户进入成绩公布详情页面后可以随时查看自己的考试成绩和学业进度,页面如图4-4所示。

图4-4 成绩公布界面图
4.1.5 校园论坛界面
当学生用户点击“校园论坛”后,学生用户可以在资讯详情页面查看、收藏、点赞、评论该资讯,界面如下图所示。

图4-5校园论坛详情界面图
学生用户点击“在线测试”,可以查看考试安排并进行考试。界面如下图所示。

图4-6在线测试界面图
当教师用户点击“班级信息” ,可以查看所教班级的详细信息,包括班级名称、班级成员、负责教师等。页面如图所示。

图4-7 班级信息界面图
当教师用户点击“课程信息”按钮后教师可以发布和管理自己的课程信息,包括课程介绍、教学资料等,界面如下图4-8所示

图4-8课程信息界面图
4.3管理员功能模块
4.3.1 用户管理界面
基于SSM的智慧校园管理系统中的管理人员是可以对注册的学生用户、教师用户进行管理的,也可以对管理员进行管控。界面如下图4-9所示。

图4-9用户管理界面图
4.3.2 公共管理界面
管理员点击“公共管理”这一菜单会显示轮播图这一个子菜单,管理员可以对前台展示的轮播图进行设置,界面如下图4-10所示。

图4-10公共管理界面图
4.3.3 登录界面
管理员是可以通过自己的账户名和密码进行登录的,当用户输入完整的自己的账户名和密码信息并点击“登录”。界面如下图所示。

图4-11登录界面图
5系统测试
系统开发到了最后一个阶段那就是系统测试,系统测试对软件的开发其实是非常有必要的。因为没什么系统一经开发出来就可能会尽善尽美,再厉害的系统开发工程师也会在系统开发的时候出现纰漏,系统测试能够较好的改正一些bug,为后期系统的维护性提供很好的支持。通过系统测试,开发人员也可以建立自己对系统的信心,为后期的系统版本的跟新提供支持。
5.2 系统测试用例
系统测试包括:用户登录功能测试、课程信息查看功能测试、课程信息添加、课程信息搜索,如表5-1、5-2、5-3、5-4、所示:
表5-1 学生用户登录功能测试表
| 用例名称 | 学生用户登录系统 |
| 目的 | 测试用户通过正确的用户名和密码可否登录功能 |
| 前提 | 未登录的情况下 |
| 测试流程 | 1) 进入登录页面 2) 输入正确的用户名和密码 |
| 预期结果 | 用户名和密码正确的时候,跳转到登录成功界面,反之则显示错误信息,提示重新输入 |
| 实际结果 | 实际结果与预期结果一致 |
课程信息查看功能测试:
表5-2课程信息查看功能测试表
| 用例名称 | 课程信息查看 |
| 目的 | 测试课程信息查看功能 |
| 前提 | 用户登录 |
| 测试流程 | 点击课程信息列表 |
| 预期结果 | 可以查看到所有课程信息 |
| 实际结果 | 实际结果与预期结果一致 |
管理员添加课程信息界面测试:
表5-3 管理员添加课程信息界面测试表
| 用例名称 | 课程信息添加测试用例 |
| 目的 | 测试课程信息添加功能 |
| 前提 | 管理员正常登录情况下 |
| 测试流程 | 1)管理员点击课程信息管理,然后点击课程信息,点击添加后并填写信息。 2)点击进行提交。 |
| 预期结果 | 提交以后,页面首页会显示新的课程信息 |
| 实际结果 | 实际结果与预期结果一致 |
课程信息搜索功能测试:
表5-4课程信息搜索功能测试表
| 用例名称 | 课程信息搜索测试 |
| 目的 | 测试课程信息搜索功能 |
| 前提 | 无 |
| 测试流程 | 1)在搜索框填入搜索关键字。 2)点击搜索按钮。 |
| 预期结果 | 页面显示包含有搜索关键字的人才信息 |
| 实际结果 | 实际结果与预期结果一致 |
5.3 系统测试结果
通过编写基于SSM的智慧校园管理系统的测试用例,已经检测完毕用户登录模块、课程信息查看模块、课程信息添加模块、课程信息搜索模块、密码修改功能测试,通过这4大模块为基于SSM的智慧校园管理系统的后期推广运营提供了强力的技术支撑。
结论
至此,基于SSM的智慧校园管理系统已经结束,在开发前做了许多的准备,在本系统的设计和开发过程中阅览和学习了许多文献资料,从中我也收获了很多宝贵的方法和设计思路,对系统的开发也起到了很重要的作用,系统的开发技术选用的都是自己比较熟悉的,比如Web、JAVA语言、MYSQL,这些技术都是在以前的学习中学到了,其中许多的设计思路和方法都是在以前不断地学习中摸索出来的经验,其实对于我们来说工作量还是比较大的,但是正是由于之前的积累与准备,才能顺利的完成这个项目,由此看来,积累经验跟做好准备是十分重要的事情。
当然在该系统的设计与实现的过程中也离不开教师以及同学们的帮助,正是因为他们的指导与帮助,我才能够成功的在预期内完成了这个系统。同时在这个过程当中我也收获了很多东西,此系统也有需要改进的地方,但是由于专业知识的浅薄,并不能做到十分完美,希望以后有机会可以让其真正的投入到使用之中。
[1]刘霞.基于Spring Boot框架的智慧校园管理系统设计与实现[J].长江信息通信,2024,37(02):148-150.DOI:10.20153/j.issn.2096-9759.2024.02.045.
[2]樊雪,杨文,董庆杰.基于大数据技术的智慧校园信息化管理系统建设研究[J].长江信息通信,2023,36(09):139-141.
[3]王力禾,曹楠.智慧校园建设下高校人事管理系统的需求分析与设计[J].电子元器件与信息技术,2023,7(06):202-205.DOI:10.19772/j.cnki.2096-4455.2023.6.052.
[4]张波,张伟,邹芮等.智慧校园背景下校园智慧体育管理系统设计研究[J].信息系统工程,2023,(06):16-19.
[5]张燕妮,林郭森,赵凤英等.智慧校园安全管理系统建设[J].科技与创新,2023,(05):134-135+138.DOI:10.15913/j.cnki.kjycx.2023.05.043.
[6]姚佳琦,胡卫星.智慧校园管理系统关键技术及应用场景分析[J].科技创业月刊,2022,35(10):92-95.
[7]柴惠芳.基于大数据的智慧校园财务信息化管理系统建设探究[J].科技与创新,2022,(17):40-43.DOI:10.15913/j.cnki.kjycx.2022.17.013.
[8]Jamal T ,Enrique A .A Low Cost IoT Cyber-Physical System for Vehicle and Pedestrian Tracking in a Smart Campus[J].Sensors,2022,22(17):6585-6585.
[9]张小吉,王心辉.“互联网+教育”下智慧教学环境的建设探究[J].大学,2022,(16):34-37.
[10]赖翔.校级统一门禁管理系统的研究与设计[J].电子技术与软件工程,2022,(10):191-194.
[11]罗志远,罗晶晶,王玉银.基于微服务架构的图书馆座位管理系统[J].电脑知识与技术,2022,18(05):66-67+87.DOI:10.14004/j.cnki.ckt.2022.0348.
[12]王兴,李婷,杨柳等.人脸识别技术在智慧校园中的应用研究[J].高技术通讯,2022,32(01):33-39.
[13]周荷平.智慧校园背景下高校人事管理系统的设计[J].无线互联科技,2022,19(01):62-63.
[14]Edoardo L ,Alperen F S ,C. E A R , et al.A 5G-Enabled Smart Waste Management System for University Campus †[J].Sensors,2021,21(24):8278-8278.
[15]赵飞燕,张丙虎.智慧校园学生管理系统的设计与构建[J].现代信息科技,2021,5(16):35-37.DOI:10.19850/j.cnki.2096-4706.2021.16.009.
[16]崔占鹏.基于区块链的智慧校园运维管理系统设计[J].信息与电脑(理论版),2021,33(14):95-97.
[17]A. N K R ,H.A. R ,T. B O , et al.Mobile Green E-Waste Management Systems using IoT for Smart Campus[J].Journal of Physics: Conference Series,2021,1962(1):
[18]余伟吉.智慧校园运维管理系统需求分析及架构研究[D].广州大学,2021.DOI:10.27040/d.cnki.ggzdu.2021.000973.
[19]宋成.智慧校园一网通管理系统的设计与实现[D].西安电子科技大学,2020.DOI:10.27389/d.cnki.gxadu.2020.002224.
[20]张超,李依静.智慧校园分层走班制课程管理系统的设计与实现[J].电脑编程技巧与维护,2020,(05):82-84.DOI:10.16184/j.cnki.comprg.2020.05.029.
转眼间,大学生用户活便已经接近尾声,人面对着离别与结束,总是充满着不舍与茫然,我亦如此,仍记得那年秋天,我迫不及待的提前一天到了学校,面对学校巍峨的大门,我心里充满了期待:这里,就是我新生活的起点吗?那天,阳光明媚,学校的欢迎仪式很热烈,我面对着一个个对着我微笑的同学,仿佛一缕缕阳光透过胸口照进了我心里,同时,在那天我认识可爱的室友,我们携手共同度过了这难忘的两年。如今,我望着这篇论文的致谢,不禁又要问自己:现在,我们就要说再见了吗?
感慨莫名,不知所言。遥想当初刚来学校的时候,心里总是想着工科学校会过于板正,会缺乏一些柔情,当时心里甚至有一点点排斥,但是随着我对学校的慢慢认识与了解,我才认识到了她的美丽,她的柔情,并且慢慢的喜欢上了这个校园,但是时间太快了,快到我还没有好好体会她的美丽便要离开了,但是她带给我的回忆,永远不会离开我,也许真正离开那天我的眼里会满含泪水,我不是因为难过,我只是想将她的样子映在我的泪水里,刻在我的心里。最后,感谢我的教师们,是你们教授了我们知识与做人的道理;感谢我的室友们,是你们陪伴了我如此之久;感谢每位关心与支持我的人。
少年,追风赶月莫停留,平荒尽处是春山。
免费领取项目源码,请关注❥点赞收藏并私信博主,谢谢~
1509

被折叠的 条评论
为什么被折叠?



