在当今社会,儿童安全问题日益受到社会各界的关注。走失儿童事件时有发生,这不仅给家庭带来了巨大的伤痛,也对社会的和谐稳定造成了影响。因此,建立一个高效、便捷、实用的走失儿童管理系统显得尤为重要。
随着信息技术的快速发展,利用现代技术手段提高走失儿童的管理效率和救援成功率已成为可能。Spring Boot作为一种轻量级、易上手的Java开发框架,具有快速构建Web应用的能力,非常适合用于开发走失儿童管理系统小程序。
本文旨在探讨基于Spring Boot框架的走失儿童管理系统小程序的设计与实现。我们将分析系统的需求背景、技术选型、系统架构和功能模块,并详细阐述开发过程中的关键技术问题和解决方案。通过本系统的设计与实现,旨在为相关部门和社会公众提供一个高效、便捷的走失儿童管理平台,提高走失儿童的找回率和社会的整体安全水平。
关键词:走失儿童管理系统;Spring Boot;Web
Design and Implementation of Mini Program for Missing Children Management System
Abstract
In today's society, child safety issues are increasingly receiving attention from all sectors of society. Incidents of missing children occur from time to time, which not only causes great pain to families, but also has an impact on social harmony and stability. Therefore, it is particularly important to establish an efficient, convenient, and practical management system for lost children.
With the rapid development of information technology, it has become possible to use modern technological means to improve the management efficiency and rescue success rate of lost children. Spring Boot, as a lightweight and easy-to-use Java development framework, has the ability to quickly build web applications and is very suitable for developing small programs for lost child management systems.
This article aims to explore the design and implementation of a lost child management system mini program based on the Spring Boot framework. We will analyze the system's requirements background, technology selection, system architecture, and functional modules, and provide a detailed explanation of key technical issues and solutions during the development process. Through the design and implementation of this system, the aim is to provide an efficient and convenient management platform for lost children for relevant departments and the public, improve the recovery rate of lost children and the overall safety level of society.
Key words: Missing child management system; Spring Boot; Web
第一章 绪 论
1.1选题背景和意义
随着社会的快速发展和人口流动的增加,儿童走失问题日益突出,给家庭和社会带来了巨大的伤痛和不安。传统的走失儿童管理方式存在信息分散、处理效率低下等问题,难以快速有效地响应走失事件。因此,利用现代技术手段,开发一款高效、便捷、实用的走失儿童管理系统小程序显得至关重要。
走失儿童管理系统小程序的研究背景在于当前社会对儿童走失问题的广泛关注以及信息技术的快速发展。通过整合各类资源,建立一个集中、统一的管理平台,可以提高走失儿童信息的处理效率,缩短救援时间,增加找回走失儿童的成功率。同时,该系统还能为家长、公安机关和相关社会组织提供一个便捷的信息交流和协作平台,增强社会的整体安全意识和应对能力。
该系统的实现不仅有助于解决当前走失儿童管理面临的挑战,更体现了社会对儿童权益保护和家庭幸福的深切关怀。通过技术手段的应用,我们可以为走失儿童找回家的路搭建一座坚实的桥梁,让每一个家庭都充满安全和希望。因此,走失儿童管理系统小程序的设计与实现具有重要的现实意义和社会价值。
1.2国内外研究现状
走失儿童管理系统小程序的设计与实现,在国内外都受到了一定的关注和研究。
在国外,尤其是发达国家,由于儿童走失问题受到社会广泛关注,相关管理系统和技术应用得到了较早的发展。这些系统通常整合了先进的定位技术、大数据分析、社交媒体传播等手段,实现了快速响应、精准定位和广泛传播的效果。同时,国外的研究还注重保护儿童隐私和信息安全,确保系统在使用过程中的合法性和安全性。
在国内,随着儿童走失问题的日益严重,越来越多的机构和研究人员开始关注走失儿童管理系统的研发。近年来,国内的一些科技公司和研究机构已经推出了一些走失儿童管理系统或相关应用。这些系统通常包括信息发布、寻人启事、线索收集等功能,帮助家长和公安机关快速响应和寻找走失儿童。然而,与国外相比,国内的研究和应用在技术水平、系统功能和用户体验等方面仍有待提升。
总体而言,走失儿童管理系统小程序的设计与实现在国内外都呈现出积极的研究和发展态势。然而,面对复杂多变的走失儿童问题,仍需进一步加强技术研发和创新,提高系统的智能化、高效化和人性化水平,为走失儿童找回家的路提供更好的技术支持和服务。同时,还需要注重保护儿童隐私和信息安全,确保系统的合法性和安全性。
1.3论文结构与章节安排
本文共分为六章,章节内容安排如下:
第一章为引言,此章节对所设计和实现的系统的背景和意义和开发现状进行详细的论述以及说明,同时进行了论文整体框架的结构的简要介绍。
第二章为系统需求分析,章节所做的主要的工作是对系统进行了技术、经济和操作方面可行性的分析;对系统实行了总体功能的需求、用例分析。
第三章为系统的设计,主要是对系统的功能结构进行设计,并对系统数据库的概念结构以及物理结构的设计进行了分析。
第四章就是对系统的实现,根据系统功能的划分,分别的对系统所需要实现的前端客户功能和后端管理员功能进行了分析和说明。
第五章:系统测试。主要对系统的部分界面进行测试并对主要功能进行测试
第六章:总结
第二章 系统分析
2.1可行性分析
2.1.1技术可行性
走失儿童管理系统小程序存储所使用的mysql数据库以及开发中所使用的IDEA、Tomcat这些开发工具的使用,能够给我们的编写工作带来许多的便利。系统使用Springboot框架进行开发,使系统的可扩展性和维护性更佳,减少java配置代码,简化编程代码,目前Springboot框架也是很多企业选择的框架之一。
2.1.2经济可行性
在开发走失儿童管理系统小程序中所使用的开发软件像IDEA开发工具、Tomcat8.0服务器、MySQL5.7数据库、Photoshop图片处理软件等,这些都是开源免费的,并且走失儿童管理系统小程序是自己设计并编码实现的,数据库是使用流行mysql进行数据的存储,开源的mysql等技术的使用,减少系统开发费用。
2.1.3操作可行性
在日常生活中,随着小程序的快速推广和使用,越来越多人掌握小程序的使用方法,走失儿童管理系统小程序在这种条件背景下是很容易被人们所接受和熟悉的,所以在操作上没任何问题。
2.2系统功能分析
2.2.1 功能性分析
按照走失儿童管理系统小程序的角色,划分了注册用户管理模块、管理员模块这两大部分。
注册用户管理模块:
注册登录: 提供用户注册账号并登录系统的功能,确保用户身份的合法性和安全性。
首页: 展示系统概况、最新的走失信息、系统公告等内容,方便用户获取相关信息。
走失信息: 提供用户查询和浏览走失儿童的信息,包括儿童照片、走失时间、走失地点等。
不明身份儿童: 提供用户查询和浏览系统中未确认身份的儿童信息,以便寻找家属或提供线索。
交流论坛: 提供用户参与讨论和交流的平台,可以分享经验、提供建议,增加社会协作和帮助走失儿童的可能性。
系统公告: 提供系统发布的重要公告信息,确保用户及时获取系统消息,包括走失儿童情况、寻找进展等。
基本信息: 允许用户管理个人账户信息,包括个人资料、安全设置等。
不明身份儿童: 用户可以查看和管理系统中未确认身份的儿童信息,提供线索或者寻找家属。
收藏: 允许用户收藏感兴趣的走失儿童信息或者系统公告,方便下次快速查看。
管理员管理模块:
登录: 提供安全的管理员登录功能,确保只有授权的管理员可以访问系统后台。
后台首页: 展示系统概况、最新数据和快捷入口,方便管理员监控系统运行状态。
系统用户: 管理系统用户,包括添加新用户、编辑用户信息、删除用户等操作,以确保系统安全性。
走失信息管理: 管理走失儿童的信息,包括录入新的走失儿童信息、编辑走失信息、标记儿童找回状态等操作。
不明身份儿童管理: 管理系统中未确认身份的儿童信息,包括录入新的不明身份儿童信息、更新儿童信息、寻找家属等操作。
失踪走势管理: 分析和管理走失儿童的失踪走势数据,以便提供更精准的搜索和救援方案。
时间信息管理: 管理走失儿童的走失时间信息,包括录入时间、更新时间信息等操作。
地区信息管理: 管理走失儿童走失地点的信息,包括录入地点、更新地点信息等操作。
系统管理: 管理系统首页的轮播图内容,包括添加、编辑、删除轮播图图片和相关链接,提升系统的视觉效果。
系统公告管理: 管理系统发布的通知和公告信息,包括添加新通知、编辑通知内容、设置发布时间等操作,确保信息及时传达。
交流管理(交流论坛、论坛分类): 管理交流论坛板块,包括帖子审核、删除违规帖子等操作,维护良好的交流环境。
2.2.2 非功能性分析
走失儿童管理系统小程序的非功能性需求比如走失儿童管理系统小程序的安全性怎么样,可靠性怎么样,性能怎么样,可拓展性怎么样等。具体可以表示在如下2-1表格中:
表2-1走失儿童管理系统小程序非功能需求表
| 安全性 | 主要指走失儿童管理系统小程序数据库的安装,数据库的使用和密码的设定必须合乎规范。 |
| 可靠性 | 可靠性是指走失儿童管理系统小程序能够安装用户的指示进行操作,经过测试,可靠性90%以上。 |
| 性能 | 性能是影响走失儿童管理系统小程序占据市场的必要条件,所以性能最好要佳才好。 |
| 可扩展性 | 比如数据库预留多个属性,比如接口的使用等确保了系统的非功能性需求。 |
| 易用性 | 用户只要跟着走失儿童管理系统小程序的页面展示内容进行操作,就可以了。 |
| 可维护性 | 走失儿童管理系统小程序开发的可维护性是非常重要的,经过测试,可维护性没有问题 |
2.3 系统用例分析
通过2.2功能的分析,得出了走失儿童管理系统小程序的用例图:
注册用户角色用例如图2-1所示。

图2-1走失儿童管理系统小程序注册用户角色用例图
后端管理上的管理员是维护整个走失儿童管理系统小程序中所有数据信息的。管理员角色用例如图2-2所示。

2.4.1用户登录流程
对于系统的安全性的第一关,就是用户想要进入系统,必须通过登录窗口,输入自己的登录信息才可以进行登录,用户输入的信息准确无误后才可以进入到操作系统界面,进行功能模块的相对应操作,如果用户输入的信息不正确,则窗口出现提示框,用户登录失败,返回到第一步进行重新输入,如图2-3所示。

图2-3登录操作流程图
2.4.2信息添加流程
对于走失儿童管理系统小程序,需要随时添加所需要的数据信息,对于用户添加信息,需要根据添加界面,根据选框的内容进行填写所要添加的数据信息,信息输入完成后判断数据信息是否符合要求,符合要求则添加完成,用户所添加的信息不符合要求,则需要返回到第一步,重新输入数据信息,再进行判断操作,如图2-4所示。

图2-4信息添加流程图
2.4.3信息删除流程
不管是哪个用户角色进入到不通的系统操作界面,都可以进行不同的信息内容的操作功能,对用系统数据信息的删除,用户一旦将信息删除,那么该删除的数据信息将无法恢复,所以用户在对数据删除事,一定判断删除的内容是否是确定要删除的,确定无误后选择确定删除操作,如图2-5所示。

图2-5信息删除流程图
第三章 系统总体设计
本走失儿童管理系统小程序从架构上分为三层:表现层(UI)、业务逻辑层(BLL)以及数据层(DL)。

图3-1 走失儿童管理系统小程序架构设计图
表现层(UI):又称UI层,主要完成本走失儿童管理系统小程序的UI交互功能,一个良好的UI可以打打提高用户的用户体验,增强用户使用本走失儿童管理系统小程序时的舒适度。UI的界面设计也要适应不同版本的走失儿童管理系统小程序以及不同尺寸的分辨率,以做到良好的兼容性。UI交互功能要求合理,用户进行交互操作时必须要得到与之相符的交互结果,这就要求表现层要与业务逻辑层进行良好的对接。
业务逻辑层(BLL):主要完成本走失儿童管理系统小程序的数据处理功能。用户从表现层传输过来的数据经过业务逻辑层进行处理交付给数据层,系统从数据层读取的数据经过业务逻辑层进行处理交付给表现层。
数据层(DL):由于本走失儿童管理系统小程序的数据是放在服务端的mysql数据库中,因此本属于服务层的部分可以直接整合在业务逻辑层中,所以数据层中只有数据库,其主要完成本走失儿童管理系统小程序的数据存储和管理功能。
3.2开发流程设计
走失儿童管理系统小程序的开发对管理模块和系统使用的数据库进行分析,编写代开发,规划和操作是构建信息管理应用程序的必要三步曲,它决定了系统是否能够真正实现预设功能以及是否可以在成功设计后实施。在开发过程中,每个阶段必须严格按照线性顺序进行开发,并且在相应阶段生成的每个工作都可以通过技术进行验证和检查。确保一个阶段完成后是正确的,不会造成下一阶段拖拽现象,使系统完成设计功能后得到保证。
从走失儿童管理系统小程序的成功开发经验来看,上述方法效果最为明显,最大程度地降低了系统开发的复杂性。如图3-2所示。

图3-2开发系统流程图
通过对走失儿童管理系统小程序的功能需求分析以及用例分析,得出了走失儿童管理系统小程序的功能模块图如图3-3所示。

数据库是信息系统的基础和核心。数据库设计的好坏直接影响到信息系统开发的成败。创建数据库表首先确定实体的属性和实体之间的关系。根据关系创建一个数据表。
3.3.1实体ER图
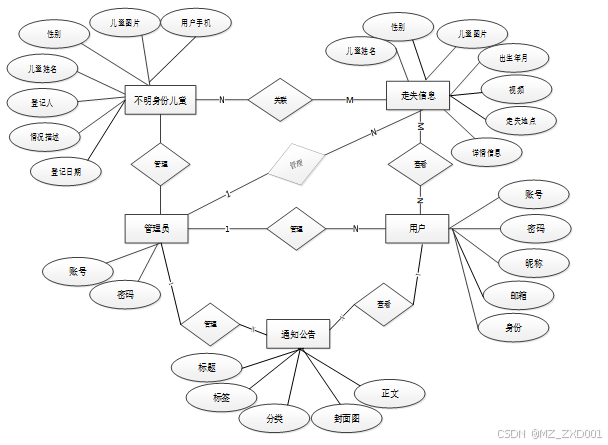
数据库是整个软件编程中最重要的一个步骤,对于数据库问题主要是判定数据库的数量和结构公式的创建。展示系统使用的是Mysql进行对数据库进行管理,进行保证数据的安全性、稳定性等。
概念模型的设计是为了抽象真实世界的信息,并对信息世界进行建模。它是数据库设计的强大工具。数据库概念模型设计可以通过E-R图描述现实世界的概念模型。系统的E-R图显示了系统中实体之间的链接。而且Mysql数据库是自我保护能力比较强的数据库,下图主要是数据库实体的E-R图如图3-4所示:

图3-4实体的E-R图
3.3.2数据表
我们可以根据数据结构的详细分析要求,我们根据输入和输出数据量的要求进行分析,确定什么表表,结构之间的关系,我们可以验证,调整和完善,查询和浏览过程,可以实现数据库,以使用户对数据和功能有更多要求。
基于系统使用的数据库管理系统的特点,对数据库的概念模型进行了转换和构建。但是,这个系统只需要充分考虑走失儿童管理系统小程序的功能,而且组织比较清晰。数据表如下。
| 编号 | 名称 | 数据类型 | 长度 | 小数位 | 允许空值 | 主键 | 默认值 | 说明 |
| 1 | token_id | int | 10 | 0 | N | Y | 临时访问牌ID | |
| 2 | token | varchar | 64 | 0 | Y | N | 临时访问牌 | |
| 3 | info | text | 65535 | 0 | Y | N | ||
| 4 | maxage | int | 10 | 0 | N | N | 2 | 最大寿命:默认2小时 |
| 5 | create_time | timestamp | 19 | 0 | N | N | CURRENT_TIMESTAMP | 创建时间: |
| 6 | update_time | timestamp | 19 | 0 | N | N | CURRENT_TIMESTAMP | 更新时间: |
| 7 | user_id | int | 10 | 0 | N | N | 0 | 用户编号: |
| 编号 | 名称 | 数据类型 | 长度 | 小数位 | 允许空值 | 主键 | 默认值 | 说明 |
| 1 | auth_id | int | 10 | 0 | N | Y | 授权ID: | |
| 2 | user_group | varchar | 64 | 0 | Y | N | 用户组: | |
| 3 | mod_name | varchar | 64 | 0 | Y | N | 模块名: | |
| 4 | table_name | varchar | 64 | 0 | Y | N | 表名: | |
| 5 | page_title | varchar | 255 | 0 | Y | N | 页面标题: | |
| 6 | path | varchar | 255 | 0 | Y | N | 路由路径: | |
| 7 | position | varchar | 32 | 0 | Y | N | 位置: | |
| 8 | mode | varchar | 32 | 0 | N | N | _blank | 跳转方式: |
| 9 | add | tinyint | 3 | 0 | N | N | 1 | 是否可增加: |
| 10 | del | tinyint | 3 | 0 | N | N | 1 | 是否可删除: |
| 11 | set | tinyint | 3 | 0 | N | N | 1 | 是否可修改: |
| 12 | get | tinyint | 3 | 0 | N | N | 1 | 是否可查看: |
| 13 | field_add | text | 65535 | 0 | Y | N | 添加字段: | |
| 14 | field_set | text | 65535 | 0 | Y | N | 修改字段: | |
| 15 | field_get | text | 65535 | 0 | Y | N | 查询字段: | |
| 16 | table_nav_name | varchar | 500 | 0 | Y | N | 跨表导航名称: | |
| 17 | table_nav | varchar | 500 | 0 | Y | N | 跨表导航: | |
| 18 | option | text | 65535 | 0 | Y | N | 配置: | |
| 19 | create_time | timestamp | 19 | 0 | N | N | CURRENT_TIMESTAMP | 创建时间: |
| 20 | update_time | timestamp | 19 | 0 | N | N | CURRENT_TIMESTAMP | 更新时间: |
| 编号 | 名称 | 数据类型 | 长度 | 小数位 | 允许空值 | 主键 | 默认值 | 说明 |
| 1 | collect_id | int | 10 | 0 | N | Y | 收藏ID: | |
| 2 | user_id | int | 10 | 0 | N | N | 0 | 收藏人ID: |
| 3 | source_table | varchar | 255 | 0 | Y | N | 来源表: | |
| 4 | source_field | varchar | 255 | 0 | Y | N | 来源字段: | |
| 5 | source_id | int | 10 | 0 | N | N | 0 | 来源ID: |
| 6 | title | varchar | 255 | 0 | Y | N | 标题: | |
| 7 | img | varchar | 255 | 0 | Y | N | 封面: | |
| 8 | create_time | timestamp | 19 | 0 | N | N | CURRENT_TIMESTAMP | 创建时间: |
| 9 | update_time | timestamp | 19 | 0 | N | N | CURRENT_TIMESTAMP | 更新时间: |
| 编号 | 名称 | 数据类型 | 长度 | 小数位 | 允许空值 | 主键 | 默认值 | 说明 |
| 1 | comment_id | int | 10 | 0 | N | Y | 评论ID: | |
| 2 | user_id | int | 10 | 0 | N | N | 0 | 评论人ID: |
| 3 | reply_to_id | int | 10 | 0 | N | N | 0 | 回复评论ID:空为0 |
| 4 | content | longtext | 2147483647 | 0 | Y | N | 内容: | |
| 5 | nickname | varchar | 255 | 0 | Y | N | 昵称: | |
| 6 | avatar | varchar | 255 | 0 | Y | N | 头像地址:[0,255] | |
| 7 | create_time | timestamp | 19 | 0 | N | N | CURRENT_TIMESTAMP | 创建时间: |
| 8 | update_time | timestamp | 19 | 0 | N | N | CURRENT_TIMESTAMP | 更新时间: |
| 9 | source_table | varchar | 255 | 0 | Y | N | 来源表: | |
| 10 | source_field | varchar | 255 | 0 | Y | N | 来源字段: | |
| 11 | source_id | int | 10 | 0 | N | N | 0 | 来源ID: |
| 编号 | 名称 | 数据类型 | 长度 | 小数位 | 允许空值 | 主键 | 默认值 | 说明 |
| 1 | disappearance_trend_id | int | 10 | 0 | N | Y | 失踪走势ID | |
| 2 | province_name | varchar | 64 | 0 | Y | N | 省份名称 | |
| 3 | statistical_year | varchar | 64 | 0 | Y | N | 统计年份 | |
| 4 | number_of_lost_people | int | 10 | 0 | Y | N | 0 | 走失人数 |
| 5 | create_time | datetime | 19 | 0 | N | N | CURRENT_TIMESTAMP | 创建时间 |
| 6 | update_time | timestamp | 19 | 0 | N | N | CURRENT_TIMESTAMP | 更新时间 |
| 编号 | 名称 | 数据类型 | 长度 | 小数位 | 允许空值 | 主键 | 默认值 | 说明 |
| 1 | forum_id | mediumint | 8 | 0 | N | Y | 论坛id | |
| 2 | display | smallint | 5 | 0 | N | N | 100 | 排序 |
| 3 | user_id | mediumint | 8 | 0 | N | N | 0 | 用户ID |
| 4 | nickname | varchar | 16 | 0 | Y | N | 昵称:[0,16] | |
| 5 | praise_len | int | 10 | 0 | Y | N | 0 | 点赞数 |
| 6 | hits | int | 10 | 0 | N | N | 0 | 访问数 |
| 7 | title | varchar | 125 | 0 | N | N | 标题 | |
| 8 | keywords | varchar | 125 | 0 | Y | N | 关键词 | |
| 9 | description | varchar | 255 | 0 | Y | N | 描述 | |
| 10 | url | varchar | 255 | 0 | Y | N | 来源地址 | |
| 11 | tag | varchar | 255 | 0 | Y | N | 标签 | |
| 12 | img | text | 65535 | 0 | Y | N | 封面图 | |
| 13 | content | longtext | 2147483647 | 0 | Y | N | 正文 | |
| 14 | create_time | timestamp | 19 | 0 | N | N | CURRENT_TIMESTAMP | 创建时间: |
| 15 | update_time | timestamp | 19 | 0 | N | N | CURRENT_TIMESTAMP | 更新时间: |
| 16 | avatar | varchar | 255 | 0 | Y | N | 发帖人头像: | |
| 17 | type | varchar | 64 | 0 | N | N | 0 | 论坛分类:[0,1000]用来搜索指定类型的论坛帖 |
| 编号 | 名称 | 数据类型 | 长度 | 小数位 | 允许空值 | 主键 | 默认值 | 说明 |
| 1 | type_id | smallint | 5 | 0 | N | Y | 分类ID:[0,10000] | |
| 2 | name | varchar | 16 | 0 | N | N | 分类名称:[2,16] | |
| 3 | description | varchar | 255 | 0 | Y | N | 描述:[0,255]描述该分类的作用 | |
| 4 | url | varchar | 255 | 0 | Y | N | 外链地址:[0,255]如果该分类是跳转到其他网站的情况下,就在该URL上设置 | |
| 5 | father_id | smallint | 5 | 0 | N | N | 0 | 上级分类ID:[0,32767] |
| 6 | icon | varchar | 255 | 0 | Y | N | 分类图标: | |
| 7 | create_time | timestamp | 19 | 0 | N | N | CURRENT_TIMESTAMP | 创建时间: |
| 8 | update_time | timestamp | 19 | 0 | N | N | CURRENT_TIMESTAMP | 更新时间: |
| 编号 | 名称 | 数据类型 | 长度 | 小数位 | 允许空值 | 主键 | 默认值 | 说明 |
| 1 | hits_id | int | 10 | 0 | N | Y | 点赞ID: | |
| 2 | user_id | int | 10 | 0 | N | N | 0 | 点赞人: |
| 3 | create_time | timestamp | 19 | 0 | N | N | CURRENT_TIMESTAMP | 创建时间: |
| 4 | update_time | timestamp | 19 | 0 | N | N | CURRENT_TIMESTAMP | 更新时间: |
| 5 | source_table | varchar | 255 | 0 | Y | N | 来源表: | |
| 6 | source_field | varchar | 255 | 0 | Y | N | 来源字段: | |
| 7 | source_id | int | 10 | 0 | N | N | 0 | 来源ID: |
| 编号 | 名称 | 数据类型 | 长度 | 小数位 | 允许空值 | 主键 | 默认值 | 说明 |
| 1 | lost_information_id | int | 10 | 0 | N | Y | 走失信息ID | |
| 2 | childs_name | varchar | 64 | 0 | Y | N | 儿童姓名 | |
| 3 | gender | varchar | 64 | 0 | Y | N | 性别 | |
| 4 | childrens_pictures | varchar | 255 | 0 | Y | N | 儿童图片 | |
| 5 | birth_date | varchar | 64 | 0 | Y | N | 出生年月 | |
| 6 | video | varchar | 255 | 0 | Y | N | 视频 | |
| 7 | lost_location | varchar | 64 | 0 | Y | N | 走失地点 | |
| 8 | details | text | 65535 | 0 | Y | N | 详情信息 | |
| 9 | hits | int | 10 | 0 | N | N | 0 | 点击数 |
| 10 | create_time | datetime | 19 | 0 | N | N | CURRENT_TIMESTAMP | 创建时间 |
| 11 | update_time | timestamp | 19 | 0 | N | N | CURRENT_TIMESTAMP | 更新时间 |
| 编号 | 名称 | 数据类型 | 长度 | 小数位 | 允许空值 | 主键 | 默认值 | 说明 |
| 1 | notice_id | mediumint | 8 | 0 | N | Y | 公告id: | |
| 2 | title | varchar | 125 | 0 | N | N | 标题: | |
| 3 | content | longtext | 2147483647 | 0 | Y | N | 正文: | |
| 4 | create_time | timestamp | 19 | 0 | N | N | CURRENT_TIMESTAMP | 创建时间: |
| 5 | update_time | timestamp | 19 | 0 | N | N | CURRENT_TIMESTAMP | 更新时间: |
| 编号 | 名称 | 数据类型 | 长度 | 小数位 | 允许空值 | 主键 | 默认值 | 说明 |
| 1 | praise_id | int | 10 | 0 | N | Y | 点赞ID: | |
| 2 | user_id | int | 10 | 0 | N | N | 0 | 点赞人: |
| 3 | create_time | timestamp | 19 | 0 | N | N | CURRENT_TIMESTAMP | 创建时间: |
| 4 | update_time | timestamp | 19 | 0 | N | N | CURRENT_TIMESTAMP | 更新时间: |
| 5 | source_table | varchar | 255 | 0 | Y | N | 来源表: | |
| 6 | source_field | varchar | 255 | 0 | Y | N | 来源字段: | |
| 7 | source_id | int | 10 | 0 | N | N | 0 | 来源ID: |
| 8 | status | bit | 1 | 0 | N | N | 1 | 点赞状态:1为点赞,0已取消 |
| 编号 | 名称 | 数据类型 | 长度 | 小数位 | 允许空值 | 主键 | 默认值 | 说明 |
| 1 | regional_information_id | int | 10 | 0 | N | Y | 地区信息ID | |
| 2 | region_name | varchar | 64 | 0 | Y | N | 地区名称 | |
| 3 | number_of_lost_people | int | 10 | 0 | Y | N | 0 | 走失人数 |
| 4 | create_time | datetime | 19 | 0 | N | N | CURRENT_TIMESTAMP | 创建时间 |
| 5 | update_time | timestamp | 19 | 0 | N | N | CURRENT_TIMESTAMP | 更新时间 |
| 编号 | 名称 | 数据类型 | 长度 | 小数位 | 允许空值 | 主键 | 默认值 | 说明 |
| 1 | registered_users_id | int | 10 | 0 | N | Y | 注册用户ID | |
| 2 | user_name | varchar | 64 | 0 | Y | N | 用户姓名 | |
| 3 | users_mobile_phone | varchar | 16 | 0 | Y | N | 用户手机 | |
| 4 | examine_state | varchar | 16 | 0 | N | N | 已通过 | 审核状态 |
| 5 | user_id | int | 10 | 0 | N | N | 0 | 用户ID |
| 6 | create_time | datetime | 19 | 0 | N | N | CURRENT_TIMESTAMP | 创建时间 |
| 7 | update_time | timestamp | 19 | 0 | N | N | CURRENT_TIMESTAMP | 更新时间 |
| 编号 | 名称 | 数据类型 | 长度 | 小数位 | 允许空值 | 主键 | 默认值 | 说明 |
| 1 | slides_id | int | 10 | 0 | N | Y | 轮播图ID: | |
| 2 | title | varchar | 64 | 0 | Y | N | 标题: | |
| 3 | content | varchar | 255 | 0 | Y | N | 内容: | |
| 4 | url | varchar | 255 | 0 | Y | N | 链接: | |
| 5 | img | varchar | 255 | 0 | Y | N | 轮播图: | |
| 6 | hits | int | 10 | 0 | N | N | 0 | 点击量: |
| 7 | create_time | timestamp | 19 | 0 | N | N | CURRENT_TIMESTAMP | 创建时间: |
| 8 | update_time | timestamp | 19 | 0 | N | N | CURRENT_TIMESTAMP | 更新时间: |
| 编号 | 名称 | 数据类型 | 长度 | 小数位 | 允许空值 | 主键 | 默认值 | 说明 |
| 1 | time_information_id | int | 10 | 0 | N | Y | 时间信息ID | |
| 2 | lost_year_and_year | varchar | 64 | 0 | Y | N | 走失年月 | |
| 3 | number_of_lost_people | int | 10 | 0 | Y | N | 0 | 走失人数 |
| 4 | create_time | datetime | 19 | 0 | N | N | CURRENT_TIMESTAMP | 创建时间 |
| 5 | update_time | timestamp | 19 | 0 | N | N | CURRENT_TIMESTAMP | 更新时间 |
表unidentified_children (不明身份儿童)
| 编号 | 名称 | 数据类型 | 长度 | 小数位 | 允许空值 | 主键 | 默认值 | 说明 |
| 1 | unidentified_children_id | int | 10 | 0 | N | Y | 不明身份儿童ID | |
| 2 | childs_name | varchar | 64 | 0 | Y | N | 儿童姓名 | |
| 3 | gender | varchar | 64 | 0 | Y | N | 性别 | |
| 4 | childrens_pictures | varchar | 255 | 0 | Y | N | 儿童图片 | |
| 5 | registration_date | date | 10 | 0 | Y | N | 登记日期 | |
| 6 | situation_description | text | 65535 | 0 | Y | N | 情况描述 | |
| 7 | registered_person | int | 10 | 0 | Y | N | 0 | 登记人 |
| 8 | user_name | varchar | 64 | 0 | Y | N | 用户姓名 | |
| 9 | users_mobile_phone | varchar | 64 | 0 | Y | N | 用户手机 | |
| 10 | hits | int | 10 | 0 | N | N | 0 | 点击数 |
| 11 | location_address | varchar | 64 | 0 | Y | N | 当前位置 | |
| 12 | location_lng | varchar | 64 | 0 | Y | N | 当前位置经度 | |
| 13 | location_lat | varchar | 64 | 0 | Y | N | 当前位置纬度 | |
| 14 | create_time | datetime | 19 | 0 | N | N | CURRENT_TIMESTAMP | 创建时间 |
| 15 | update_time | timestamp | 19 | 0 | N | N | CURRENT_TIMESTAMP | 更新时间 |
| 编号 | 名称 | 数据类型 | 长度 | 小数位 | 允许空值 | 主键 | 默认值 | 说明 |
| 1 | upload_id | int | 10 | 0 | N | Y | 上传ID | |
| 2 | name | varchar | 64 | 0 | Y | N | 文件名 | |
| 3 | path | varchar | 255 | 0 | Y | N | 访问路径 | |
| 4 | file | varchar | 255 | 0 | Y | N | 文件路径 | |
| 5 | display | varchar | 255 | 0 | Y | N | 显示顺序 | |
| 6 | father_id | int | 10 | 0 | Y | N | 0 | 父级ID |
| 7 | dir | varchar | 255 | 0 | Y | N | 文件夹 | |
| 8 | type | varchar | 32 | 0 | Y | N | 文件类型 |
| 编号 | 名称 | 数据类型 | 长度 | 小数位 | 允许空值 | 主键 | 默认值 | 说明 |
| 1 | user_id | mediumint | 8 | 0 | N | Y | 用户ID:[0,8388607]用户获取其他与用户相关的数据 | |
| 2 | state | smallint | 5 | 0 | N | N | 1 | 账户状态:[0,10](1可用|2异常|3已冻结|4已注销) |
| 3 | user_group | varchar | 32 | 0 | Y | N | 所在用户组:[0,32767]决定用户身份和权限 | |
| 4 | login_time | timestamp | 19 | 0 | N | N | CURRENT_TIMESTAMP | 上次登录时间: |
| 5 | phone | varchar | 11 | 0 | Y | N | 手机号码:[0,11]用户的手机号码,用于找回密码时或登录时 | |
| 6 | phone_state | smallint | 5 | 0 | N | N | 0 | 手机认证:[0,1](0未认证|1审核中|2已认证) |
| 7 | username | varchar | 16 | 0 | N | N | 用户名:[0,16]用户登录时所用的账户名称 | |
| 8 | nickname | varchar | 16 | 0 | Y | N | 昵称:[0,16] | |
| 9 | password | varchar | 64 | 0 | N | N | 密码:[0,32]用户登录所需的密码,由6-16位数字或英文组成 | |
| 10 | | varchar | 64 | 0 | Y | N | 邮箱:[0,64]用户的邮箱,用于找回密码时或登录时 | |
| 11 | email_state | smallint | 5 | 0 | N | N | 0 | 邮箱认证:[0,1](0未认证|1审核中|2已认证) |
| 12 | avatar | varchar | 255 | 0 | Y | N | 头像地址:[0,255] | |
| 13 | open_id | varchar | 255 | 0 | Y | N | 针对获取用户信息字段 | |
| 14 | create_time | timestamp | 19 | 0 | N | N | CURRENT_TIMESTAMP | 创建时间: |
| 15 | vip_level | varchar | 255 | 0 | Y | N | 会员等级 | |
| 16 | vip_discount | double | 11 | 2 | Y | N | 0.00 | 会员折扣 |
| 编号 | 名称 | 数据类型 | 长度 | 小数位 | 允许空值 | 主键 | 默认值 | 说明 |
| 1 | group_id | mediumint | 8 | 0 | N | Y | 用户组ID:[0,8388607] | |
| 2 | display | smallint | 5 | 0 | N | N | 100 | 显示顺序:[0,1000] |
| 3 | name | varchar | 16 | 0 | N | N | 名称:[0,16] | |
| 4 | description | varchar | 255 | 0 | Y | N | 描述:[0,255]描述该用户组的特点或权限范围 | |
| 5 | source_table | varchar | 255 | 0 | Y | N | 来源表: | |
| 6 | source_field | varchar | 255 | 0 | Y | N | 来源字段: | |
| 7 | source_id | int | 10 | 0 | N | N | 0 | 来源ID: |
| 8 | register | smallint | 5 | 0 | Y | N | 0 | 注册位置: |
| 9 | create_time | timestamp | 19 | 0 | N | N | CURRENT_TIMESTAMP | 创建时间: |
| 10 | update_time | timestamp | 19 | 0 | N | N | CURRENT_TIMESTAMP | 更新时间: |
第四章 系统详细设计与实现
4.1用户端:注册用户功能模块
4.1.1用户登录界面
用户登录,用户通过输入账号和密码,选择角色并点击登录进行系统登录操作,如下图所示。

图4-1用户登录界面图
4.1.2用户注册界面
注册,通过填写密码、昵称、邮箱、性别、姓名、邮箱、电话等信息,输入完成后选择提交即可注册成功,如下图所示。

图4-2注册界面图
4.1.3前台首页界面
前台首页,注册用户进入走失儿童管理系统小程序,可以对首页、走失信息、不明身份儿童、交流论坛、系统公告、我的(基本信息、不明身份儿童、收藏)等功能模块进行相对应操作,如下图所示。

图4-3前台首页界面图
4.1.4基本信息界面
基本信息,在基本信息页面用户可以修改头像、昵称、密码等操作,如下图所示。

图4-4基本信息界面图
4.1.5 走失信息界面
当用户点击“走失信息”这一菜单按钮,会显示管理员在后台发布的所有的儿童走失信息,支持通过关键词对走失信息进行搜索,选择需要的走失信息点击可以进入到走失信息详细的介绍界面,同时可以进行点赞、收藏等操作,走失信息界面如下图所示。

图4-5走失信息界面图
4.2 管理端:管理员功能模块
4.2.1管理员登录界面
管理员进入到操作界面,通过登录窗口进行在线填写自己的用户名、密码、角色进行登录,登录成功后进入到系统操作界面进行相应信息的获取,如下图所示。

图4-6管理员登录主界面图
4.2.2管理员首页功能界面
管理员登陆系统后,可以对:后台首页、系统用户、走失信息管理、不明身份儿童管理、失踪走势管理、时间信息管理、地区信息管理、系统管理(轮播图)、系统公告管理、交流管理(交流论坛、论坛分类)等功能模块进行相对应操作,在首页功能界面可以查看走失信息统计、失踪走势统计、时间信息统计、地区信息统计表,如下图所示。

图4-7管理员首页功能界面图
4.2.3系统用户界面
系统用户,在系统用户页面,管理员可以对系统中所有的用户角色进行管控,包含了管理员、注册用户这两种角色,如果需要添加新的用户,点击页面中的“添加”按钮根据提示输入上用户信息,点击“提交”以后在对应的用户界面就可以查看到了,可以点击用户后面的“删除”按钮直接删除某一用户。如下图所示。

图4-8系统用户界面图
4.2.4不明身份儿童管理界面
不明身份儿童管理,管理员点击“不明身份儿童管理”会显示出不明身份儿童列表和不明身份儿童添加这两个子菜单,支持输入儿童姓名、性别进行查询、添加和删除的操作。如果想要添加新的不明身份儿童,点击“添加”按钮,同时可以选择不明身份儿童,点击“删除”进行删除。不明身份儿童列表和不明身份儿童添加界面如下图所示。

图4-9不明身份儿童列表界面图

图4-10不明身份儿童添加界面图
4.2.5时间信息管理界面
时间信息管理,管理员点击“时间信息管理”会显示出时间信息列表和时间信息添加这两个子菜单,支持输入走失年月进行下载导入文档、查询、重置、和删除的操作。通过输入走失年月、走失人数进行添加时间信息。时间信息列表和时间信息添加界面如下图所示。

图4-11时间信息列表界面图

图4-12时间信息添加界面图
4.2.6系统管理功能界面
系统管理,在系统管理页面管理员可以对系统前台展示的轮播图进行增删改查,方便用户进行查看。如下图所示。

图4-13系统管理界面图
第五章 系统的测试
在这个产品被投入使用前,首先需要进行试用,这是重要的环节。考虑到某个部分的开发没有缺陷情况下,把各种模块拼接,也有一定概率就存在矛盾。这就好比每个人都很独特,但聚在一起就显得杂乱无章,需要保证有默契的配合。对于测试,要看它的各项内容是否契合的原则。若与最初定下的标准有一定程度上的出入,那么就需要做出一些调整,让最终的大方向朝着目标前进。
测试是为了发现在开发的程序中所存在的问题,测试这一工作是非常艰巨的,而又是非常困难的,这一部分在程序的设计中占有很大比例,可以说一个程序的开发工作量要是占据了百分至六十,那么剩下的百分之四十必然是测试这一部分,甚至更高。
5.2.1在线评论测试
在线评论测试用例如下表所示。
表5-1 在线评论测试用例
| 测试用例编号 | YL_03 | |
| 测试用例名称 | 系统使用者进行在线评论 | |
| 测试用例描述 | 使用者输入标题、内容等信息 | |
| 系统入口 | 浏览器 | |
| 步骤 | 预期结果 | 实际结果 |
| 输入完整的交流标题和内容 | 提示“评论成功”,并进入系统 | 预期结果 |
| 不输入的交流标题和内容 | 提示“请输入完整” | 预期结果 |
5.2.2创建数据测试
在系统中,创建功能也是基础功能之一,因此创建功能的测试很有代表性。在此章节主要列举在创建时各种情况下系统结果的测试。由于系统涉及创建功能操作过多,因此将多处统称创建功能。
创建数据用例如下表所示。
表5-2 创建数据测试用例
| 测试用例编号 | YL_05 | |
| 测试用例名称 | 系统使用者进行创建数据 | |
| 测试用例描述 | 使用者输入要创建的数据 | |
| 系统入口 | 浏览器 | |
| 步骤 | 预期结果 | 实际结果 |
| 输入完整并且格式正确的数据 | 提示“创建成功”,并显示所有数据 | 预期结果 |
| 核心位置数据但非必要位置不输入数据 | 提示“创建成功”,并显示所有数据 | 预期结果 |
| 核心数据位置不输入数据 | 提示“创建失败” | 预期结果 |
5.2.3修改数据测试
在系统中,修改功能是系统主要实现功能,因此修改功能的测试很有代表性。在此章节主要列举在修改时各种情况下系统结果的测试。由于系统涉及修改功能操作过多,因此将多处数据表记录修改和状态修改统称修改功能。
修改数据用例如下表所示。
表5-3 修改数据测试用例
| 测试用例编号 | YL_06 | |
| 测试用例名称 | 系统使用者进行修改数据 | |
| 测试用例描述 | 使用者对可修改的数据项进行修改 | |
| 系统入口 | 浏览器 | |
| 步骤 | 预期结果 | 实际结果 |
| 将现有数据修改成正确的数据 | 提示“修改成功”,并显示所有数据 | 预期结果 |
| 将现有数据修改成错误的数据 | 提示“修改失败” | 预期结果 |
5.2.4查询数据测试
在系统中,查询功能是使用系统使用最多也是最基础的功能,因此查询功能的测试很有代表性。在此章节主要列举在查询时各种情况下系统结果的测试。
查询数据用例如下表所示。
表5-4 查询数据测试用例
| 测试用例编号 | YL_05 | |
| 测试用例名称 | 系统使用者进行查询数据 | |
| 测试用例描述 | 全部查询以及输入关键词查询 | |
| 系统入口 | 浏览器 | |
| 步骤 | 预期结果 | 实际结果 |
| 界面自动查询全部 | 显示对应所有记录 | 预期结果 |
| 输入已存在且能匹配成功的关键字 | 显示所查询到的数据 | 预期结果 |
| 输入不存在的关键字 | 显示数据界面为空 | 预期结果 |
在本次测试的过程主要针对所有功能下的添加操作,修改操作和删除操作,并以真实数据一一进行相关功能项目的输入,最终能够保证每个项目涉及的功能都是能够正常运行,因此能够保证本次设计的,已实现的功能能够正常运行并且相关数据库的信息也同样保证正确。
在这个设计中,我花了大量的时间去理解系统开发中使用的知识,经过这段时间的努力工作最终完成了系统设计。通过这一阶段的学习,我发现了自己的不足,充分掌握了必要的应用技能,进一步的学习使我充实了自己的知识基础,完成了这个艰巨的任务。当遇到问题时,我很及时的寻求老师的帮助,通过专业的网站和论坛来解决,他们的帮助让我一步一步的成功克服了困难的问题。系统设计过程不容易,你需要不断充实自己,有勇气克服困难。系统开发的一些功能还不完善,需要继续改善后,通过用户体验来修改设计完美的系统,让用户得到更好的体验,我觉得很高兴,因为这是我第一次通过自己的努力实现这个系统,但绝不是我的最后一个,在未来我将努力实现更多的优秀的系统。
在一些编程语言的系统实现中,对词汇表不太熟悉,导致了开发的困难,但是我通过了合适的字典软件来解决这个大问题。由此,我学会了自己的英语缺陷。在那之后,我不断地提高自己的英语知识,这样我就不会有任何未来的工作和生活。毕业设计过程我感觉很深刻,从一开始就不熟悉开发技术,一步一步的使用,接触到文献和信息,不难理解,系统是一次又一次的实现,系统本身对于在线学习是有用的。我从这个设计中获益良多,论文的编写需要有自己的意愿去实现一点,学习生活中所有的问题的勇气,学习的过程就是学习的过程。毕业设计,我学会了将理论知识应用于实践。让我知道该怎么做,我们必须认真对待。勇于克服困难,相信未来,我会做得更好。
参考文献
[1]赵彩霞,张栽培,杨璇.基于Java编程导航学习平台开发设计的研究[J].家电维修,2024,(03):62-64.
[2]Wahyudi ,Tiffany K V ,Mulyadi Y , et al.Morpho-dynamic Induced Rip Currents in Klayar Beach, Pacitan, East Java, Indonesia[J].IOP Conference Series: Earth and Environmental Science,2024,1298(1):
[3]Wardhani K M ,Sulistiyorini A D .Assessment of the Quality of Raw Water for Salt Production in Pangarengan, Sampang, East Java[J].IOP Conference Series: Earth and Environmental Science,2024,1298(1):
[4]粟梁.基于Java的汽车租赁管理系统[J].电脑编程技巧与维护,2024,(01):43-45+52.DOI:10.16184/j.cnki.comprg.2024.01.035.
[5]贾文琦,滕建,贾萨尔·阿依肯.基于微信小程序的课程表系统[J].电脑编程技巧与维护,2024,(01):61-64+88.DOI:10.16184/j.cnki.comprg.2024.01.028.
[6]袁琳琳.计算机软件Java编程特点及技术分析[J].数字通信世界,2023,(12):87-89.
[7]马庆.计算机软件开发中JAVA编程语言的应用[J].山西电子技术,2023,(06):84-86+98.
[8]苏婉怡,揣小龙,刘美瑜等.基于Java技术的实验室管理系统设计与实现[J].无线互联科技,2023,20(23):58-60.
[9]杜朋轩,陈芳,曹梦川.基于Java Web的智慧农业信息采集系统的设计与实现[J].科技资讯,2023,21(23):162-165.DOI:10.16661/j.cnki.1672-3791.2307-5042-8177.
[10]Maulida P ,Rafiq M ,Herawati A Y , et al.Current deformation in eastern part of Java derived from GPS observation 2017-2022[J].IOP Conference Series: Earth and Environmental Science,2023,1276(1):
[11]Damaianti I ,Farradia Y,Shafi S, et al.Sustainable Practices in West Java Hotels: Perspectives from the Hotel Association, Hotel Management, and Visitors[J].International Journal of Sustainable Development and Planning,2023,18(11):
[12]H D A ,Syndi N ,Mia M , et al.Central nervous system infection in a pediatric population in West Java.[J].PLoS neglected tropical diseases,2023,17(11):e0011769-e0011769.
[13]黄娟.基于SpringBoot和Vue.js的医院数据提取管理平台的设计与实现[J].信息与电脑(理论版),2023,35(22):91-93.
[14]闵慧,李鹏.“我的排课表”微信小程序的设计与实现[J].计算机时代,2023,(02):111-114.DOI:10.16644/j.cnki.cn33-1094/tp.2023.02.026.
[15]田柳,林黄智,鲁磊.基于5G物联网技术的防走失系统设计[J].科技创新与应用,2022,12(25):16-19.DOI:10.19981/j.CN23-1581/G3.2022.25.004.
[16]朱志慧,蔡洁.基于SpringBoot+Vue+Uni-app框架的校园失物招领系统[J].电子技术与软件工程,2022,(17):62-65.
[17]阳博,温志萍.基于SpringBoot的在线协同办公系统设计与实现[J].电脑知识与技术,2022,18(22):49-51.DOI:10.14004/j.cnki.ckt.2022.1515.
[18]杨宇,徐万明.基于Springboot微信小程序用户管理系统设计[J].电脑与电信,2022,(03):63-67.DOI:10.15966/j.cnki.dnydx.2022.03.023.
[19]金倩.基于叙事的儿童防走失产品设计研究[D].中国矿业大学,2021.DOI:10.27623/d.cnki.gzkyu.2021.002601.
[20]孟瑾.基于情境感知的防儿童走失APP设计实践[D].四川美术学院,2020.DOI:10.27344/d.cnki.gscmc.2020.000236.
致 谢
走失儿童管理系统小程序的完成,如何实现的更好,其中付出的努力是很大的,这段时光将会终身难忘。
走失儿童管理系统小程序的设计可以顺利完成,首先,我要感谢我的指导老师,他在我遇到设计问题时及时帮助了我,并在我对设计感到困惑时给了我充分的指导。在他的帮助下,我可以完成高质量的毕业设计。在走失儿童管理系统小程序的设计和开发中,指导老师提出了许多实用的意见和建议,并为我提供了大量相关的研究资料,使我对设计有了更深入的了解。只有在老师的指导下,才能在毕业设计中取得成功。在此,我要向指导老师表示深深的谢意。
在此,我还要感谢我的同学们,他们为我的设计提供了许多参考意见,并与我讨论了设计中的问题,从而使我的设计一步一步走向成熟。
免费领取项目源码,请关注❥点赞收藏并私信博主,谢谢~
1377

被折叠的 条评论
为什么被折叠?



