摘要
随着电子商务的快速发展和超市行业的竞争加剧,建立一个高效的超市管理系统对于提升超市运营效率和用户体验至关重要。本文旨在基于SpringBoot框架、Java编程语言和MySQL数据库,设计和开发一个超市管理系统。
该系统旨在提升超市的运营效率和用户体验。通过采用简洁直观的用户界面,用户可以方便地浏览超市的商品信息、管理购物车和进行下单支付。管理员则可以实时监控商品库存情况,处理订单,并利用销售统计数据进行决策分析。此外,系统还提供了供应链管理功能,使得超市能够更好地管理与供应商之间的合作关系,优化货物流转过程。
经过测试和评估,该系统表现出良好的性能和稳定性。用户可以顺畅地浏览商品、下单购买,并及时获取订单状态和配送信息。管理员可以高效地管理商品库存,处理订单请求,并根据销售统计数据做出准确的决策。
这项研究为超市行业提供了一个高效、可靠的超市管理解决方案,帮助超市提升运营效率、优化供应链管理,并提供个性化的购物体验。
感谢您提供的学习机会,通过学习SpringBoot框架,我能够更好地理解和应用于实际项目开发中。我将继续努力学习,不断提升自己的技术水平,为您提供更好的帮助。
关键词:超市管理系统;Java语言;SpringBoot框架;Mysql数据库
With the rapid development of e-commerce and intensified competition in the supermarket industry, establishing an efficient supermarket management system is crucial for improving supermarket operational efficiency and user experience. This article aims to design and develop a supermarket management system based on the SpringBoot framework, Java programming language, and MySQL database.
The system aims to improve the operational efficiency and user experience of supermarkets. By adopting a concise and intuitive user interface, users can easily browse supermarket product information, manage shopping carts, and place orders and payments. Administrators can monitor product inventory in real-time, process orders, and use sales statistics data for decision analysis. In addition, the system also provides supply chain management functions, enabling supermarkets to better manage cooperation with suppliers and optimize the process of goods flow.
After testing and evaluation, the system has demonstrated good performance and stability. Users can smoothly browse products, place orders, and timely obtain order status and delivery information. Administrators can efficiently manage product inventory, process order requests, and make accurate decisions based on sales statistics.
This study provides an efficient and reliable supermarket management solution for the supermarket industry, helping supermarkets improve operational efficiency, optimize supply chain management, and provide personalized shopping experiences.
Thank you for providing me with the learning opportunity. By studying the SpringBoot framework, I can better understand and apply it to practical project development. I will continue to work hard to improve my technical skills and provide you with better assistance..
Keywords: Supermarket Management System; Java language; SpringBoot framework; MySQL database
目录
3.13 表goods_warehousing (商品入库)
3.15 表logistics_delivery (物流配送)
3.20 表product_inventory (商品库存)
超市作为零售行业的重要组成部分,随着电子商务的迅速发展和消费者需求的不断变化,面临着日益激烈的竞争。建立一个高效的超市管理系统对于提升超市运营效率、提供优质的用户体验以及实现可持续发展具有重要意义。
首先,超市管理系统可以帮助超市提高运营效率。通过自动化和集中化管理,系统能够实时监控商品库存情况、处理订单请求、跟踪配送信息等,大大减少了人力资源的投入和运营成本,提高了工作效率。
其次,超市管理系统可以提供个性化的购物体验。系统能够根据用户的历史购买记录和偏好,向其推荐相关的商品或促销活动,增加用户粘性和消费频次。同时,用户可以方便地浏览商品信息、进行在线支付和查看订单状态,提供了便捷的购物体验。
此外,超市管理系统还具有优化供应链管理的重要作用。系统能够与供应商进行数据交互和合作,实现货物的及时补充和流转,减少库存积压和缺货情况,提高供应链的效率和稳定性。
最后,通过销售统计数据的分析和决策支持功能,超市管理系统可以帮助管理者做出准确的经营决策。系统能够提供销售数据、库存情况、用户行为等信息的统计和分析,帮助管理者了解市场需求、优化商品搭配、调整价格策略等,提升超市的竞争力和盈利能力。
综上所述,建立一个高效的超市管理系统对于提升超市运营效率、优化供应链管理、提供个性化的购物体验以及实现可持续发展具有重要意义。该系统可以帮助超市适应快速变化的市场环境,满足消费者需求,并提升超市的竞争力和盈利能力。
在国内,超市管理系统的研究和应用已经取得了一定的进展。国内学者对超市信息化建设进行了一定的研究。他们关注如何通过引入信息技术,实现超市管理的数字化、智能化和集约化。这些研究包括超市管理系统的架构设计、数据库管理、用户界面设计等方面。超市库存管理是超市运营中的重要环节。国内的研究关注如何通过信息技术提高库存管理效率和准确性。例如,利用物联网技术对商品进行追踪和监控,实现实时库存管理和自动补货等。订单处理是超市管理的核心环节之一。国内研究关注如何通过引入电子商务技术,优化订单处理流程,提高订单处理的速度和准确性。研究内容涉及订单的生成、支付、配送等方面。超市销售统计和数据分析是帮助超市制定决策的重要依据。国内学者致力于研究如何通过数据挖掘和分析技术,对超市销售数据进行统计和分析,为超市管理者提供决策支持。超市用户体验是研究的重要方向之一。国内学者关注如何通过优化超市界面设计、提供个性化推荐等方式,提升用户在超市管理系统中的体验和满意度。
在国外,超市管理系统的研究和应用已经得到广泛关注和深入研究。国外学者关注如何将传统超市管理转向数字化和智能化。他们研究了基于物联网、云计算和大数据分析等技术的超市管理系统,以提高超市运营效率、优化用户体验和增强竞争力。超市供应链管理是国外研究的重要方向之一。学者们关注如何通过信息技术和协同合作,优化超市的供应链流程,实现货物快速交付、库存管理和供应链风险管理等。国外研究也关注如何通过超市管理系统分析消费者行为,并根据分析结果制定相应的营销策略。他们利用数据挖掘和机器学习等技术,对消费者的购买模式、偏好和行为进行深入研究。随着移动支付和电子钱包的普及,国外研究致力于将其应用于超市管理系统。他们研究了如何将移动支付和电子钱包整合到超市管理系统中,提供便捷的支付方式和增强用户体验。国外学者也关注虚拟现实和增强现实技术在超市管理中的应用。通过使用虚拟现实和增强现实技术,超市可以提供更丰富的购物体验,例如虚拟试衣间和商品展示等。
总之,国外在超市管理系统方面的研究已经取得了一定的进展,并积极应用于实践中。这些研究致力于提高超市运营效率、优化供应链管理、分析消费者行为、提供便捷的支付方式和创新的购物体验。未来,随着技术的不断发展,超市管理系统的研究将继续深入,并为全球范围内的超市行业带来更多的创新和进步。
(1)系统设计与开发:研究超市管理系统的设计和开发,包括系统架构、功能模块、用户界面等。着重考虑系统的易用性、可扩展性和安全性,以满足用户需求和提供良好的使用体验。
(2)数据管理:研究超市管理系统中的数据管理和分析方法。这包括如何收集、存储和处理相关的数据。
(3)用户行为与参与度:研究用户在超市管理系统中的行为习惯和参与度。通过对用户操作行为的分析和用户反馈的收集,了解用户对系统的使用偏好、交互模式和功能需求,以便改进系统设计和提供更好的服务。
(4)用户体验与服务质量:研究超市管理系统的用户体验和服务质量。通过用户调研和反馈收集,评估系统的易用性、响应速度、信息准确性等方面,以改进用户界面设计和功能优化,提供更好的用户体验和服务质量。
超市管理系统存储所使用的是Mysql数据库以及开发中所使用的是IDEA、Tomcat这些开发工具的使用,能够给我们的编写工作带来许多的便利。系统使用SpringBoot框架进行开发,使系统的可扩展性和维护性更佳,减少Java配置代码,简化编程代码,目前SpringBoot框架也是很多用户选择的框架之一。
在开发超市管理系统中所使用的开发软件像IDEA开发工具、Tomcat服务器、MySQL数据库、Photoshop图片处理软件等,这些都是开源免费的,这些环境在学校都进行了系统的学习,自己能够独立操作完成,不需要额外花费,而且系统的开发工具从网上都可以直接下载,因此在经济方面是可行的。
此次项目设计的时候我参考了很多类似系统的成功案例,对它们的操作界面以及功能都进行了系统的分析,将众多案例结合在一起,突出以人为本简化操作,所以具有基本计算机知识的人都会操作本项目。因此操作可行性也没有问题。
超市管理系统将为用户提供方便的选购商品、管理订单和留言反馈等功能,同时帮助管理员高效地管理商品库存、处理订单和管理用户信息等,提升超市运营效率和用户体验。具体如下:
注册用户端:
- 首页:普通用户可以访问系统的首页,浏览超市的基本信息、推荐商品和促销活动等内容,以方便快速了解超市情况。
- 网站公告:普通用户可以查看超市发布的网站公告,包括最新的网站公告、关于我们、联系方式、网站介绍等,以便及时获取相关信息。
- 超市资讯:注册用户可以浏览超市提供的超市资讯,包括详细的产品描述、功能特点、使用说明、相关图片等,以帮助用户做出购买决策。
- 商城中心:注册用户可以在商品中心选购商品。该功能提供详细的商品信息,包括商品图片、标题、描述、价格、规格、分类等,方便用户选择合适的商品进行购买。
- 商城管理:注册用户可以管理我的的购物车、订单和地址信息。这包括查看购物车中的商品、添加或删除商品、提交订单、管理订单状态、管理配送地址等操作,以保证订单的准确性和及时配送。
- 我的账户:注册用户可以点击右上角的头像的我的帐号,可修改个人密码和资料信息。
- 个人中心:注册用户可以点击右上角的头像的个人中心,可查看个人首页订单配送信息。
管理员端:
- 后台首页:管理员可以查看超市销售金额、商品销售数量等统计信息,了解超市运营情况,并根据数据进行决策和优化。
- 系统用户管理:管理员负责管理系统用户,包括管理员和注册用户。这涉及用户的注册、登录、权限控制和信息管理等方面,以确保系统的安全和正常运行。
- 商品仓库管理:管理员需要管理超市的商品仓库,包括添加新商品、编辑已有商品信息、删除商品记录等操作,以保证商品的准确记录和库存管理。
- 商品入库管理:管理员负责处理商品入库流程,包括接收供应商提供的商品、更新库存数量、更新商品信息等,以保持仓库存货的充足和及时更新。
- 商品出库管理:管理员需要处理商品出库流程,包括根据订单需求准备商品、更新库存数量、更新商品信息等,以确保订单的及时发货和准确配送。
- 系统管理:管理员可以管理超市网站首页的轮播图,包括添加、修改和删除轮播图图片和链接,以提供更好的视觉体验和宣传效果。
- 网站公告管理:管理员负责发布和管理超市的网站公告,包括促销活动、优惠信息等,以帮助用户及时了解超市的最新动态和相关资讯。
- 资源管理:管理员需要管理超市的商品资源,包括添加、编辑和删除商品相关的资源内容,以提供更详尽的商品信息和购买参考。
- 商城管理:管理员可以管理商品中心、分类列表、订单列表和订单配送等功能,以确保超市正常运营和订单的顺利处理。
超市管理系统的非功能性需求比如超市管理系统的安全性怎么样,可靠性怎么样,性能怎么样,可拓展性怎么样等。具体可以表示在如下3-1表格中:
表2.1 超市管理系统非功能需求表
| 安全性 | 主要指超市管理系统数据库的安装,数据库的使用和密码的设定必须合乎规范。 |
| 可靠性 | 可靠性是指超市管理系统能够安装用户的指示进行操作,经过测试,可靠性90%以上。 |
| 性能 | 性能是影响超市管理系统占据市场的必要条件,所以性能最好要佳才好。 |
| 可扩展性 | 比如数据库预留多个属性,比如接口的使用等确保了系统的非功能性需求。 |
| 易用性 | 用户只要跟着超市管理系统的页面展示内容进行操作,就可以了。 |
| 可维护性 | 超市管理系统开发的可维护性是非常重要的,经过测试,可维护性没有问题 |
超市管理系统中用户角色用例图如图2.1所示:

图2.1用户角色用例图
超市管理系统中管理员用户用例图如图2.2所示:

图2.2 管理员用例图
系功能模块分成了管理员和普通用户两个模块,每个模块登录进去对应相应的功能,具体的功能模块图如图3.1所示。

图3.1 超市管理系统功能模块图
数据库的设计承载者系统的各种数据,在建立数据库的时候,主要是数据库模型的设计以及各个数据库表的设计两部分。
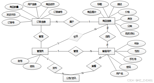
下面是整个超市管理系统中主要的数据库表总E-R实体关系图。

图3.2 超市管理系统总E-R关系图
通过前面E-R关系图可以看到项目需要创建很多个数据表。以下是项目中的主要数据库表的关系模型:
| 编号 | 名称 | 数据类型 | 长度 | 小数位 | 允许空值 | 主键 | 默认值 | 说明 |
| 1 | token_id | int | 10 | 0 | N | Y | 临时访问牌ID | |
| 2 | token | varchar | 64 | 0 | Y | N | 临时访问牌 | |
| 3 | info | text | 65535 | 0 | Y | N | ||
| 4 | maxage | int | 10 | 0 | N | N | 2 | 最大寿命:默认2小时 |
| 5 | create_time | timestamp | 19 | 0 | N | N | CURRENT_TIMESTAMP | 创建时间: |
| 6 | update_time | timestamp | 19 | 0 | N | N | CURRENT_TIMESTAMP | 更新时间: |
| 7 | user_id | int | 10 | 0 | N | N | 0 | 用户编号: |
| 编号 | 名称 | 数据类型 | 长度 | 小数位 | 允许空值 | 主键 | 默认值 | 说明 |
| 1 | address_id | int | 10 | 0 | N | Y | 收货地址: | |
| 2 | name | varchar | 32 | 0 | Y | N | 姓名: | |
| 3 | phone | varchar | 13 | 0 | Y | N | 手机: | |
| 4 | postcode | varchar | 8 | 0 | Y | N | 邮编: | |
| 5 | address | varchar | 255 | 0 | N | N | 地址: | |
| 6 | user_id | mediumint | 8 | 0 | N | N | 用户ID:[0,8388607]用户获取其他与用户相关的数据 | |
| 7 | create_time | timestamp | 19 | 0 | N | N | CURRENT_TIMESTAMP | 创建时间: |
| 8 | update_time | timestamp | 19 | 0 | N | N | CURRENT_TIMESTAMP | 更新时间: |
| 9 | default | bit | 1 | 0 | N | N | 0 | 默认判断 |
| 编号 | 名称 | 数据类型 | 长度 | 小数位 | 允许空值 | 主键 | 默认值 | 说明 |
| 1 | article_id | mediumint | 8 | 0 | N | Y | 文章id:[0,8388607] | |
| 2 | title | varchar | 125 | 0 | N | Y | 标题:[0,125]用于文章和html的title标签中 | |
| 3 | type | varchar | 64 | 0 | N | N | 0 | 文章分类:[0,1000]用来搜索指定类型的文章 |
| 4 | hits | int | 10 | 0 | N | N | 0 | 点击数:[0,1000000000]访问这篇文章的人次 |
| 5 | praise_len | int | 10 | 0 | N | N | 0 | 点赞数 |
| 6 | create_time | timestamp | 19 | 0 | N | N | CURRENT_TIMESTAMP | 创建时间: |
| 7 | update_time | timestamp | 19 | 0 | N | N | CURRENT_TIMESTAMP | 更新时间: |
| 8 | source | varchar | 255 | 0 | Y | N | 来源:[0,255]文章的出处 | |
| 9 | url | varchar | 255 | 0 | Y | N | 来源地址:[0,255]用于跳转到发布该文章的网站 | |
| 10 | tag | varchar | 255 | 0 | Y | N | 标签:[0,255]用于标注文章所属相关内容,多个标签用空格隔开 | |
| 11 | content | longtext | 2147483647 | 0 | Y | N | 正文:文章的主体内容 | |
| 12 | img | varchar | 255 | 0 | Y | N | 封面图 | |
| 13 | description | text | 65535 | 0 | Y | N | 文章描述 |
| 编号 | 名称 | 数据类型 | 长度 | 小数位 | 允许空值 | 主键 | 默认值 | 说明 |
| 1 | type_id | smallint | 5 | 0 | N | Y | 分类ID:[0,10000] | |
| 2 | display | smallint | 5 | 0 | N | N | 100 | 显示顺序:[0,1000]决定分类显示的先后顺序 |
| 3 | name | varchar | 16 | 0 | N | N | 分类名称:[2,16] | |
| 4 | father_id | smallint | 5 | 0 | N | N | 0 | 上级分类ID:[0,32767] |
| 5 | description | varchar | 255 | 0 | Y | N | 描述:[0,255]描述该分类的作用 | |
| 6 | icon | text | 65535 | 0 | Y | N | 分类图标: | |
| 7 | url | varchar | 255 | 0 | Y | N | 外链地址:[0,255]如果该分类是跳转到其他网站的情况下,就在该URL上设置 | |
| 8 | create_time | timestamp | 19 | 0 | N | N | CURRENT_TIMESTAMP | 创建时间: |
| 9 | update_time | timestamp | 19 | 0 | N | N | CURRENT_TIMESTAMP | 更新时间: |
| 编号 | 名称 | 数据类型 | 长度 | 小数位 | 允许空值 | 主键 | 默认值 | 说明 |
| 1 | auth_id | int | 10 | 0 | N | Y | 授权ID: | |
| 2 | user_group | varchar | 64 | 0 | Y | N | 用户组: | |
| 3 | mod_name | varchar | 64 | 0 | Y | N | 模块名: | |
| 4 | table_name | varchar | 64 | 0 | Y | N | 表名: | |
| 5 | page_title | varchar | 255 | 0 | Y | N | 页面标题: | |
| 6 | path | varchar | 255 | 0 | Y | N | 路由路径: | |
| 7 | position | varchar | 32 | 0 | Y | N | 位置: | |
| 8 | mode | varchar | 32 | 0 | N | N | _blank | 跳转方式: |
| 9 | add | tinyint | 3 | 0 | N | N | 1 | 是否可增加: |
| 10 | del | tinyint | 3 | 0 | N | N | 1 | 是否可删除: |
| 11 | set | tinyint | 3 | 0 | N | N | 1 | 是否可修改: |
| 12 | get | tinyint | 3 | 0 | N | N | 1 | 是否可查看: |
| 13 | field_add | text | 65535 | 0 | Y | N | 添加字段: | |
| 14 | field_set | text | 65535 | 0 | Y | N | 修改字段: | |
| 15 | field_get | text | 65535 | 0 | Y | N | 查询字段: | |
| 16 | table_nav_name | varchar | 500 | 0 | Y | N | 跨表导航名称: | |
| 17 | table_nav | varchar | 500 | 0 | Y | N | 跨表导航: | |
| 18 | option | text | 65535 | 0 | Y | N | 配置: | |
| 19 | create_time | timestamp | 19 | 0 | N | N | CURRENT_TIMESTAMP | 创建时间: |
| 20 | update_time | timestamp | 19 | 0 | N | N | CURRENT_TIMESTAMP | 更新时间: |
| 编号 | 名称 | 数据类型 | 长度 | 小数位 | 允许空值 | 主键 | 默认值 | 说明 |
| 1 | cart_id | int | 10 | 0 | N | Y | 购物车ID: | |
| 2 | title | varchar | 64 | 0 | Y | N | 标题: | |
| 3 | img | varchar | 255 | 0 | N | N | 0 | 图片: |
| 4 | user_id | int | 10 | 0 | N | N | 0 | 用户ID: |
| 5 | create_time | timestamp | 19 | 0 | N | N | CURRENT_TIMESTAMP | 创建时间: |
| 6 | update_time | timestamp | 19 | 0 | N | N | CURRENT_TIMESTAMP | 更新时间: |
| 7 | state | int | 10 | 0 | N | N | 0 | 状态:使用中,已失效 |
| 8 | price | double | 9 | 2 | N | N | 0.00 | 单价: |
| 9 | price_ago | double | 9 | 2 | N | N | 0.00 | 原价: |
| 10 | price_count | double | 11 | 2 | N | N | 0.00 | 总价: |
| 11 | num | int | 10 | 0 | N | N | 1 | 数量: |
| 12 | goods_id | mediumint | 8 | 0 | N | N | 商品id:[0,8388607] | |
| 13 | type | varchar | 64 | 0 | N | N | 未分类 | 商品分类: |
| 14 | description | varchar | 255 | 0 | Y | N | 描述:[0,255]用于产品规格描述 |
| 编号 | 名称 | 数据类型 | 长度 | 小数位 | 允许空值 | 主键 | 默认值 | 说明 |
| 1 | collect_id | int | 10 | 0 | N | Y | 收藏ID: | |
| 2 | user_id | int | 10 | 0 | N | N | 0 | 收藏人ID: |
| 3 | source_table | varchar | 255 | 0 | Y | N | 来源表: | |
| 4 | source_field | varchar | 255 | 0 | Y | N | 来源字段: | |
| 5 | source_id | int | 10 | 0 | N | N | 0 | 来源ID: |
| 6 | title | varchar | 255 | 0 | Y | N | 标题: | |
| 7 | img | varchar | 255 | 0 | Y | N | 封面: | |
| 8 | create_time | timestamp | 19 | 0 | N | N | CURRENT_TIMESTAMP | 创建时间: |
| 9 | update_time | timestamp | 19 | 0 | N | N | CURRENT_TIMESTAMP | 更新时间: |
| 编号 | 名称 | 数据类型 | 长度 | 小数位 | 允许空值 | 主键 | 默认值 | 说明 |
| 1 | comment_id | int | 10 | 0 | N | Y | 评论ID: | |
| 2 | user_id | int | 10 | 0 | N | N | 0 | 评论人ID: |
| 3 | reply_to_id | int | 10 | 0 | N | N | 0 | 回复评论ID:空为0 |
| 4 | content | longtext | 2147483647 | 0 | Y | N | 内容: | |
| 5 | nickname | varchar | 255 | 0 | Y | N | 昵称: | |
| 6 | avatar | varchar | 255 | 0 | Y | N | 头像地址:[0,255] | |
| 7 | create_time | timestamp | 19 | 0 | N | N | CURRENT_TIMESTAMP | 创建时间: |
| 8 | update_time | timestamp | 19 | 0 | N | N | CURRENT_TIMESTAMP | 更新时间: |
| 9 | source_table | varchar | 255 | 0 | Y | N | 来源表: | |
| 10 | source_field | varchar | 255 | 0 | Y | N | 来源字段: | |
| 11 | source_id | int | 10 | 0 | N | N | 0 | 来源ID: |
| 编号 | 名称 | 数据类型 | 长度 | 小数位 | 允许空值 | 主键 | 默认值 | 说明 |
| 1 | goods_id | mediumint | 8 | 0 | N | Y | 产品id:[0,8388607] | |
| 2 | title | varchar | 125 | 0 | Y | N | 标题:[0,125]用于产品和html的<title>标签中 | |
| 3 | img | text | 65535 | 0 | Y | N | 封面图:用于显示于产品列表页 | |
| 4 | description | varchar | 255 | 0 | Y | N | 描述:[0,255]用于产品规格描述 | |
| 5 | price_ago | double | 8 | 2 | N | N | 0.00 | 原价:[1] |
| 6 | price | double | 8 | 2 | N | N | 0.00 | 卖价:[1] |
| 7 | sales | int | 10 | 0 | N | N | 0 | 销量:[0,1000000000] |
| 8 | inventory | int | 10 | 0 | N | N | 0 | 商品库存 |
| 9 | type | varchar | 64 | 0 | N | N | 商品分类: | |
| 10 | hits | int | 10 | 0 | N | N | 0 | 点击量:[0,1000000000]访问这篇产品的人次 |
| 11 | content | longtext | 2147483647 | 0 | Y | N | 正文:产品的主体内容 | |
| 12 | img_1 | text | 65535 | 0 | Y | N | 主图1: | |
| 13 | img_2 | text | 65535 | 0 | Y | N | 主图2: | |
| 14 | img_3 | text | 65535 | 0 | Y | N | 主图3: | |
| 15 | img_4 | text | 65535 | 0 | Y | N | 主图4: | |
| 16 | img_5 | text | 65535 | 0 | Y | N | 主图5: | |
| 17 | create_time | timestamp | 19 | 0 | N | N | CURRENT_TIMESTAMP | 创建时间: |
| 18 | update_time | timestamp | 19 | 0 | N | N | CURRENT_TIMESTAMP | 更新时间: |
| 19 | customize_field | text | 65535 | 0 | Y | N | 自定义字段 | |
| 20 | source_table | varchar | 255 | 0 | Y | N | 来源表: | |
| 21 | source_field | varchar | 255 | 0 | Y | N | 来源字段: | |
| 22 | source_id | int | 10 | 0 | N | N | 0 | 来源ID: |
| 23 | user_id | int | 10 | 0 | Y | N | 0 | 添加人 |
| 编号 | 名称 | 数据类型 | 长度 | 小数位 | 允许空值 | 主键 | 默认值 | 说明 |
| 1 | type_id | int | 10 | 0 | N | Y | 商品分类ID: | |
| 2 | father_id | smallint | 5 | 0 | N | N | 0 | 上级分类ID:[0,32767] |
| 3 | name | varchar | 255 | 0 | Y | N | 商品名称: | |
| 4 | desc | varchar | 255 | 0 | Y | N | 描述: | |
| 5 | icon | varchar | 255 | 0 | Y | N | 图标: | |
| 6 | source_table | varchar | 255 | 0 | Y | N | 来源表: | |
| 7 | source_field | varchar | 255 | 0 | Y | N | 来源字段: | |
| 8 | create_time | timestamp | 19 | 0 | N | N | CURRENT_TIMESTAMP | 创建时间: |
| 9 | update_time | timestamp | 19 | 0 | N | N | CURRENT_TIMESTAMP | 更新时间: |
| 编号 | 名称 | 数据类型 | 长度 | 小数位 | 允许空值 | 主键 | 默认值 | 说明 |
| 1 | goods_warehousing_id | int | 10 | 0 | N | Y | 商品入库ID | |
| 2 | product_number | varchar | 64 | 0 | Y | N | 商品编号 | |
| 3 | product_name | varchar | 64 | 0 | Y | N | 商品名称 | |
| 4 | receipt_quantity | int | 10 | 0 | Y | N | 0 | 入库数量 |
| 5 | receipt_unit_price | int | 10 | 0 | Y | N | 0 | 入库单价 |
| 6 | total_amount | varchar | 64 | 0 | Y | N | 总金额 | |
| 7 | handled_by | varchar | 64 | 0 | Y | N | 经手人 | |
| 8 | warehousing_date | date | 10 | 0 | Y | N | 入库日期 | |
| 9 | warehousing_remarks | text | 65535 | 0 | Y | N | 入库备注 | |
| 10 | create_time | datetime | 19 | 0 | N | N | CURRENT_TIMESTAMP | 创建时间 |
| 11 | update_time | timestamp | 19 | 0 | N | N | CURRENT_TIMESTAMP | 更新时间 |
| 编号 | 名称 | 数据类型 | 长度 | 小数位 | 允许空值 | 主键 | 默认值 | 说明 |
| 1 | hits_id | int | 10 | 0 | N | Y | 点赞ID: | |
| 2 | user_id | int | 10 | 0 | N | N | 0 | 点赞人: |
| 3 | create_time | timestamp | 19 | 0 | N | N | CURRENT_TIMESTAMP | 创建时间: |
| 4 | update_time | timestamp | 19 | 0 | N | N | CURRENT_TIMESTAMP | 更新时间: |
| 5 | source_table | varchar | 255 | 0 | Y | N | 来源表: | |
| 6 | source_field | varchar | 255 | 0 | Y | N | 来源字段: | |
| 7 | source_id | int | 10 | 0 | N | N | 0 | 来源ID: |
| 编号 | 名称 | 数据类型 | 长度 | 小数位 | 允许空值 | 主键 | 默认值 | 说明 |
| 1 | logistics_delivery_id | int | 10 | 0 | N | Y | 物流配送ID | |
| 2 | order_number | varchar | 64 | 0 | Y | N | 订单号 | |
| 3 | product_name | varchar | 64 | 0 | Y | N | 商品名称 | |
| 4 | purchase_quantity | varchar | 64 | 0 | Y | N | 购买数量 | |
| 5 | total_transaction_amount | double | 11 | 2 | Y | N | 0.00 | 交易总额 |
| 6 | the_date_of_issuance | date | 10 | 0 | Y | N | 发货日期 | |
| 7 | delivery_number | varchar | 30 | 0 | Y | N | 配送订单 | |
| 8 | ordinary_users | int | 10 | 0 | Y | N | 0 | 普通用户 |
| 9 | shipping_address | varchar | 64 | 0 | Y | N | 收货地址 | |
| 10 | delivery_status | varchar | 64 | 0 | Y | N | 配送状态 | |
| 11 | signing_status | varchar | 64 | 0 | Y | N | 签收状态 | |
| 12 | recommend | int | 10 | 0 | N | N | 0 | 智能推荐 |
| 13 | contact_name | varchar | 255 | 0 | Y | N | 联系人名字 | |
| 14 | merchant_id | int | 10 | 0 | Y | N | 商家id | |
| 15 | create_time | datetime | 19 | 0 | N | N | CURRENT_TIMESTAMP | 创建时间 |
| 16 | update_time | timestamp | 19 | 0 | N | N | CURRENT_TIMESTAMP | 更新时间 |
| 编号 | 名称 | 数据类型 | 长度 | 小数位 | 允许空值 | 主键 | 默认值 | 说明 |
| 1 | mall_center_id | int | 10 | 0 | N | Y | 商城中心ID | |
| 2 | specifications | varchar | 64 | 0 | Y | N | 规格 | |
| 3 | brand | varchar | 64 | 0 | Y | N | 品牌 | |
| 4 | cart_title | varchar | 125 | 0 | Y | N | 标题:[0,125]用于产品html的标签中 | |
| 5 | cart_img | text | 65535 | 0 | Y | N | 封面图:用于显示于产品列表页 | |
| 6 | cart_description | varchar | 255 | 0 | Y | N | 描述:[0,255]用于产品规格描述 | |
| 7 | cart_price_ago | double | 8 | 2 | N | N | 0.00 | 原价:[1] |
| 8 | cart_price | double | 8 | 2 | N | N | 0.00 | 卖价:[1] |
| 9 | cart_inventory | int | 10 | 0 | N | N | 0 | 商品库存 |
| 10 | cart_type | varchar | 64 | 0 | N | N | 未分类 | 商品分类: |
| 11 | cart_content | longtext | 2147483647 | 0 | Y | N | 正文:产品的主体内容 | |
| 12 | cart_img_1 | text | 65535 | 0 | Y | N | 主图1: | |
| 13 | cart_img_2 | text | 65535 | 0 | Y | N | 主图2: | |
| 14 | cart_img_3 | text | 65535 | 0 | Y | N | 主图3: | |
| 15 | cart_img_4 | text | 65535 | 0 | Y | N | 主图4: | |
| 16 | cart_img_5 | text | 65535 | 0 | Y | N | 主图5: | |
| 17 | create_time | datetime | 19 | 0 | N | N | CURRENT_TIMESTAMP | 创建时间 |
| 18 | update_time | timestamp | 19 | 0 | N | N | CURRENT_TIMESTAMP | 更新时间 |
| 编号 | 名称 | 数据类型 | 长度 | 小数位 | 允许空值 | 主键 | 默认值 | 说明 |
| 1 | notice_id | mediumint | 8 | 0 | N | Y | 公告id: | |
| 2 | title | varchar | 125 | 0 | N | N | 标题: | |
| 3 | content | longtext | 2147483647 | 0 | Y | N | 正文: | |
| 4 | create_time | timestamp | 19 | 0 | N | N | CURRENT_TIMESTAMP | 创建时间: |
| 5 | update_time | timestamp | 19 | 0 | N | N | CURRENT_TIMESTAMP | 更新时间: |
| 编号 | 名称 | 数据类型 | 长度 | 小数位 | 允许空值 | 主键 | 默认值 | 说明 |
| 1 | order_id | int | 10 | 0 | N | Y | 订单ID: | |
| 2 | order_number | varchar | 64 | 0 | Y | N | 订单号: | |
| 3 | goods_id | mediumint | 8 | 0 | N | N | 商品id:[0,8388607] | |
| 4 | title | varchar | 32 | 0 | Y | N | 商品标题: | |
| 5 | img | varchar | 255 | 0 | Y | N | 商品图片: | |
| 6 | price | double | 10 | 2 | N | N | 0.00 | 价格: |
| 7 | price_ago | double | 10 | 2 | N | N | 0.00 | 原价: |
| 8 | num | int | 10 | 0 | N | N | 1 | 数量: |
| 9 | price_count | double | 8 | 2 | N | N | 0.00 | 总价: |
| 10 | norms | varchar | 255 | 0 | Y | N | 规格: | |
| 11 | type | varchar | 64 | 0 | N | N | 未分类 | 商品分类: |
| 12 | contact_name | varchar | 32 | 0 | Y | N | 联系人姓名: | |
| 13 | contact_email | varchar | 125 | 0 | Y | N | 联系人邮箱: | |
| 14 | contact_phone | varchar | 11 | 0 | Y | N | 联系人手机: | |
| 15 | contact_address | varchar | 255 | 0 | Y | N | 收件地址: | |
| 16 | postal_code | varchar | 9 | 0 | Y | N | 邮政编码: | |
| 17 | user_id | int | 10 | 0 | N | N | 0 | 买家ID: |
| 18 | merchant_id | mediumint | 8 | 0 | N | N | 0 | 商家ID: |
| 19 | create_time | timestamp | 19 | 0 | N | N | CURRENT_TIMESTAMP | 创建时间: |
| 20 | update_time | timestamp | 19 | 0 | N | N | CURRENT_TIMESTAMP | 更新时间: |
| 21 | description | varchar | 255 | 0 | Y | N | 描述:[0,255]用于产品规格描述 | |
| 22 | state | varchar | 16 | 0 | N | N | 待付款 | 订单状态:待付款,待发货,待签收,已签收,待退款,已退款,已拒绝,已完成 |
| 23 | remark | text | 65535 | 0 | Y | N | 订单备注 | |
| 24 | delivery_state | varchar | 16 | 0 | Y | N | 未配送 | 发货状态:未配送,已配送 |
| 25 | vip_discount | double | 11 | 2 | Y | N | 0.00 | 折扣 |
| 编号 | 名称 | 数据类型 | 长度 | 小数位 | 允许空值 | 主键 | 默认值 | 说明 |
| 1 | praise_id | int | 10 | 0 | N | Y | 点赞ID: | |
| 2 | user_id | int | 10 | 0 | N | N | 0 | 点赞人: |
| 3 | create_time | timestamp | 19 | 0 | N | N | CURRENT_TIMESTAMP | 创建时间: |
| 4 | update_time | timestamp | 19 | 0 | N | N | CURRENT_TIMESTAMP | 更新时间: |
| 5 | source_table | varchar | 255 | 0 | Y | N | 来源表: | |
| 6 | source_field | varchar | 255 | 0 | Y | N | 来源字段: | |
| 7 | source_id | int | 10 | 0 | N | N | 0 | 来源ID: |
| 8 | status | bit | 1 | 0 | N | N | 1 | 点赞状态:1为点赞,0已取消 |
| 编号 | 名称 | 数据类型 | 长度 | 小数位 | 允许空值 | 主键 | 默认值 | 说明 |
| 1 | product_inventory_id | int | 10 | 0 | N | Y | 商品库存ID | |
| 2 | product_number | varchar | 64 | 0 | Y | N | 商品编号 | |
| 3 | product_name | varchar | 64 | 0 | Y | N | 商品名称 | |
| 4 | inventory | int | 10 | 0 | Y | N | 0 | 库存 |
| 5 | remarks | text | 65535 | 0 | Y | N | 备注 | |
| 6 | picture | varchar | 255 | 0 | Y | N | 图片 | |
| 7 | create_time | datetime | 19 | 0 | N | N | CURRENT_TIMESTAMP | 创建时间 |
| 8 | update_time | timestamp | 19 | 0 | N | N | CURRENT_TIMESTAMP | 更新时间 |
| 编号 | 名称 | 数据类型 | 长度 | 小数位 | 允许空值 | 主键 | 默认值 | 说明 |
| 1 | product_outbound_id | int | 10 | 0 | N | Y | 商品出库ID | |
| 2 | product_number | varchar | 64 | 0 | Y | N | 商品编号 | |
| 3 | product_name | varchar | 64 | 0 | Y | N | 商品名称 | |
| 4 | outbound_quantity | int | 10 | 0 | Y | N | 0 | 出库数量 |
| 5 | delivery_unit_price | int | 10 | 0 | Y | N | 0 | 出库单价 |
| 6 | total_amount | varchar | 64 | 0 | Y | N | 总金额 | |
| 7 | delivery_date | date | 10 | 0 | Y | N | 出库日期 | |
| 8 | outbound_remarks | text | 65535 | 0 | Y | N | 出库备注 | |
| 9 | create_time | datetime | 19 | 0 | N | N | CURRENT_TIMESTAMP | 创建时间 |
| 10 | update_time | timestamp | 19 | 0 | N | N | CURRENT_TIMESTAMP | 更新时间 |
| 编号 | 名称 | 数据类型 | 长度 | 小数位 | 允许空值 | 主键 | 默认值 | 说明 |
| 1 | registered_users_id | int | 10 | 0 | N | Y | 注册用户ID | |
| 2 | name | varchar | 64 | 0 | Y | N | 姓名 | |
| 3 | gender | varchar | 64 | 0 | Y | N | 性别 | |
| 4 | examine_state | varchar | 16 | 0 | N | N | 已通过 | 审核状态 |
| 5 | user_id | int | 10 | 0 | N | N | 0 | 用户ID |
| 6 | create_time | datetime | 19 | 0 | N | N | CURRENT_TIMESTAMP | 创建时间 |
| 7 | update_time | timestamp | 19 | 0 | N | N | CURRENT_TIMESTAMP | 更新时间 |
| 编号 | 名称 | 数据类型 | 长度 | 小数位 | 允许空值 | 主键 | 默认值 | 说明 |
| 1 | slides_id | int | 10 | 0 | N | Y | 轮播图ID: | |
| 2 | title | varchar | 64 | 0 | Y | N | 标题: | |
| 3 | content | varchar | 255 | 0 | Y | N | 内容: | |
| 4 | url | varchar | 255 | 0 | Y | N | 链接: | |
| 5 | img | varchar | 255 | 0 | Y | N | 轮播图: | |
| 6 | hits | int | 10 | 0 | N | N | 0 | 点击量: |
| 7 | create_time | timestamp | 19 | 0 | N | N | CURRENT_TIMESTAMP | 创建时间: |
| 8 | update_time | timestamp | 19 | 0 | N | N | CURRENT_TIMESTAMP | 更新时间: |
| 编号 | 名称 | 数据类型 | 长度 | 小数位 | 允许空值 | 主键 | 默认值 | 说明 |
| 1 | upload_id | int | 10 | 0 | N | Y | 上传ID | |
| 2 | name | varchar | 64 | 0 | Y | N | 文件名 | |
| 3 | path | varchar | 255 | 0 | Y | N | 访问路径 | |
| 4 | file | varchar | 255 | 0 | Y | N | 文件路径 | |
| 5 | display | varchar | 255 | 0 | Y | N | 显示顺序 | |
| 6 | father_id | int | 10 | 0 | Y | N | 0 | 父级ID |
| 7 | dir | varchar | 255 | 0 | Y | N | 文件夹 | |
| 8 | type | varchar | 32 | 0 | Y | N | 文件类型 |
| 编号 | 名称 | 数据类型 | 长度 | 小数位 | 允许空值 | 主键 | 默认值 | 说明 |
| 1 | user_id | mediumint | 8 | 0 | N | Y | 用户ID:[0,8388607]用户获取其他与用户相关的数据 | |
| 2 | state | smallint | 5 | 0 | N | N | 1 | 账户状态:[0,10](1可用|2异常|3已冻结|4已注销) |
| 3 | user_group | varchar | 32 | 0 | Y | N | 所在用户组:[0,32767]决定用户身份和权限 | |
| 4 | login_time | timestamp | 19 | 0 | N | N | CURRENT_TIMESTAMP | 上次登录时间: |
| 5 | phone | varchar | 11 | 0 | Y | N | 手机号码:[0,11]用户的手机号码,用于找回密码时或登录时 | |
| 6 | phone_state | smallint | 5 | 0 | N | N | 0 | 手机认证:[0,1](0未认证|1审核中|2已认证) |
| 7 | username | varchar | 16 | 0 | N | N | 用户名:[0,16]用户登录时所用的账户名称 | |
| 8 | nickname | varchar | 16 | 0 | Y | N | 昵称:[0,16] | |
| 9 | password | varchar | 64 | 0 | N | N | 密码:[0,32]用户登录所需的密码,由6-16位数字或英文组成 | |
| 10 | | varchar | 64 | 0 | Y | N | 邮箱:[0,64]用户的邮箱,用于找回密码时或登录时 | |
| 11 | email_state | smallint | 5 | 0 | N | N | 0 | 邮箱认证:[0,1](0未认证|1审核中|2已认证) |
| 12 | avatar | varchar | 255 | 0 | Y | N | 头像地址:[0,255] | |
| 13 | open_id | varchar | 255 | 0 | Y | N | 针对获取用户信息字段 | |
| 14 | create_time | timestamp | 19 | 0 | N | N | CURRENT_TIMESTAMP | 创建时间: |
| 15 | vip_level | varchar | 255 | 0 | Y | N | 会员等级 | |
| 16 | vip_discount | double | 11 | 2 | Y | N | 0.00 | 会员折扣 |
| 编号 | 名称 | 数据类型 | 长度 | 小数位 | 允许空值 | 主键 | 默认值 | 说明 |
| 1 | group_id | mediumint | 8 | 0 | N | Y | 用户组ID:[0,8388607] | |
| 2 | display | smallint | 5 | 0 | N | N | 100 | 显示顺序:[0,1000] |
| 3 | name | varchar | 16 | 0 | N | N | 名称:[0,16] | |
| 4 | description | varchar | 255 | 0 | Y | N | 描述:[0,255]描述该用户组的特点或权限范围 | |
| 5 | source_table | varchar | 255 | 0 | Y | N | 来源表: | |
| 6 | source_field | varchar | 255 | 0 | Y | N | 来源字段: | |
| 7 | source_id | int | 10 | 0 | N | N | 0 | 来源ID: |
| 8 | register | smallint | 5 | 0 | Y | N | 0 | 注册位置: |
| 9 | create_time | timestamp | 19 | 0 | N | N | CURRENT_TIMESTAMP | 创建时间: |
| 10 | update_time | timestamp | 19 | 0 | N | N | CURRENT_TIMESTAMP | 更新时间: |
第4章 关键模块的设计与实现
管理员、用户在登录界面输入账号+密码,完成验证,点击“登录”按钮,系统在用户数据库表中会对管理员、用户的账号进行匹配,账号+密码正确的话,就会登录到系统中各个用户的主管理界面,否则提示对应的信息,返回到登录的界面,其主界面展示如下图4.1所示。

图4.1 登录界面图
登录代码如下:
* 登录
* @param data
* @param httpServletRequest
* @return
*/
@PostMapping("login")
public Map<String, Object> login(@RequestBody Map<String, String> data, HttpServletRequest httpServletRequest) {
log.info("[执行登录接口]");
String username = data.get("username");
String email = data.get("email");
String phone = data.get("phone");
String password = data.get("password");
List resultList = null;
Map<String, String> map = new HashMap<>();
if(username != null && "".equals(username) == false){
map.put("username", username);
resultList = service.select(map, new HashMap<>()).getResultList();
}
else if(email != null && "".equals(email) == false){
map.put("email", email);
resultList = service.select(map, new HashMap<>()).getResultList();
}
else if(phone != null && "".equals(phone) == false){
map.put("phone", phone);
resultList = service.select(map, new HashMap<>()).getResultList();
}else{
return error(30000, "账号或密码不能为空");
}
if (resultList == null || password == null) {
return error(30000, "账号或密码不能为空");
}
//判断是否有这个用户
if (resultList.size()<=0){
return error(30000,"用户不存在");
}
User byUsername = (User) resultList.get(0);
Map<String, String> groupMap = new HashMap<>();
groupMap.put("name",byUsername.getUserGroup());
List groupList = userGroupService.select(groupMap, new HashMap<>()).getResultList();
if (groupList.size()<1){
return error(30000,"用户组不存在");
}
UserGroup userGroup = (UserGroup) groupList.get(0);
//查询用户审核状态
if (!StringUtils.isEmpty(userGroup.getSourceTable())){
String sql = "select examine_state from "+ userGroup.getSourceTable() +" WHERE user_id = " + byUsername.getUserId();
String res = String.valueOf(service.runCountSql(sql).getSingleResult());
if (res==null){
return error(30000,"用户不存在");
}
if (!res.equals("已通过")){
return error(30000,"该用户审核未通过");
}
}
//查询用户状态
if (byUsername.getState()!=1){
return error(30000,"用户非可用状态,不能登录");
}
String md5password = service.encryption(password);
if (byUsername.getPassword().equals(md5password)) {
// 存储Token到数据库
AccessToken accessToken = new AccessToken();
accessToken.setToken(UUID.randomUUID().toString().replaceAll("-", ""));
accessToken.setUser_id(byUsername.getUserId());
tokenService.save(accessToken);
// 返回用户信息
JSONObject user = JSONObject.parseObject(JSONObject.toJSONString(byUsername));
user.put("token", accessToken.getToken());
JSONObject ret = new JSONObject();
ret.put("obj",user);
return success(ret);
} else {
return error(30000, "账号或密码不正确");
}
}
注册模块满足用户两部分,当用户想要进行相关信息的查询管理的时候,就必须进行登录,如果没有账号的话,在登录界面,点击“注册”按钮就会跳转到注册的界面,根据提示填写好注册信息,添加提交,注册的信息在数据库中就添加完成了,然后再输入填写好的账号和密码进行登录,其主界面展示如下图所示。

图4.2 注册界面图
注册代码如下:
/**
* 注册
* @param user
* @return
*/
@PostMapping("register")
public Map<String, Object> signUp(@RequestBody User user) {
// 查询用户
Map<String, String> query = new HashMap<>();
query.put("username",user.getUsername());
List list = service.select(query, new HashMap<>()).getResultList();
if (list.size()>0){
return error(30000, "用户已存在");
}
user.setUserId(null);
user.setPassword(service.encryption(user.getPassword()));
service.save(user);
return success(1);
}
/**
* 用户ID:[0,8388607]用户获取其他与用户相关的数据
*/
@Id
@GeneratedValue(strategy = GenerationType.IDENTITY)
@Column(name = "user_id")
private Integer userId;
/**
* 账户状态:[0,10](1可用|2异常|3已冻结|4已注销)
*/
@Basic
@Column(name = "state")
private Integer state;
/**
* 所在用户组:[0,32767]决定用户身份和权限
*/
@Basic
@Column(name = "user_group")
private String userGroup;
/**
* 上次登录时间:
*/
@Basic
@Column(name = "login_time")
private Timestamp loginTime;
/**
* 手机号码:[0,11]用户的手机号码,用于找回密码时或登录时
*/
@Basic
@Column(name = "phone")
private String phone;
/**
* 手机认证:[0,1](0未认证|1审核中|2已认证)
*/
@Basic
@Column(name = "phone_state")
private Integer phoneState;
/**
* 用户名:[0,16]用户登录时所用的账户名称
*/
@Basic
@Column(name = "username")
private String username;
/**
* 昵称:[0,16]
*/
@Basic
@Column(name = "nickname")
private String nickname;
/**
* 密码:[0,32]用户登录所需的密码,由6-16位数字或英文组成
*/
@Basic
@Column(name = "password")
private String password;
/**
* 邮箱:[0,64]用户的邮箱,用于找回密码时或登录时
*/
@Basic
@Column(name = "email")
private String email;
/**
* 邮箱认证:[0,1](0未认证|1审核中|2已认证)
*/
@Basic
@Column(name = "email_state")
private Integer emailState;
/**
* 头像地址:[0,255]
*/
@Basic
@Column(name = "avatar")
private String avatar;
/**
* 创建时间:
*/
@Basic
@Column(name = "create_time")
@JsonFormat(pattern = "yyyy-MM-dd HH:mm:ss")
private Timestamp createTime;
@Basic
@Transient
private String code;
}
注册页password则使用了MD5加密,代码如下:
public String encryption(String plainText) {
String re_md5 = new String();
try {
MessageDigest md = MessageDigest.getInstance("MD5");
md.update(plainText.getBytes());
byte b[] = md.digest();
int i;
StringBuffer buf = new StringBuffer("");
for (int offset = 0; offset < b.length; offset++) {
i = b[offset];
if (i < 0)
i += 256;
if (i < 16)
buf.append("0");
buf.append(Integer.toHexString(i));
}
re_md5 = buf.toString();
} catch (Exception e) {
e.printStackTrace();
}
return re_md5;
}
用户使用该系统注册完成后,用户对登录密码有修改需求时,系统也可以提供用户修改密码权限。系统中所有的操作者能够变更自己的密码信息,执行该功能首先必须要登入系统,然后选择密码变更选项以后在给定的文本框中填写初始密码和新密码来完成修改密码的操作。在填写的时候,假如两次密码填写存在差异,那么此次密码变更操作失败,下面的图片展示的就是该板块对应的界面。

图4.3 密码修改界面图
密码修改代码如下:
/**
* 修改密码
* @param data
* @param request
* @return
*/
@PostMapping("change_password")
public Map<String, Object> change_password(@RequestBody Map<String, String> data, HttpServletRequest request){
// 根据Token获取UserId
String token = request.getHeader("x-auth-token");
Integer userId = tokenGetUserId(token);
// 根据UserId和旧密码获取用户
Map<String, String> query = new HashMap<>();
String o_password = data.get("o_password");
query.put("user_id" ,String.valueOf(userId));
query.put("password" ,service.encryption(o_password));
Query ret = service.count(query, service.readConfig(request));
List list = ret.getResultList();
Object s = list.get(0);
int count = Integer.parseInt(list.get(0).toString());
if(count > 0){
// 修改密码
Map<String,Object> form = new HashMap<>();
form.put("password",service.encryption(data.get("password")));
service.update(query,service.readConfig(request),form);
return success(1);
}
return error(10000,"密码修改失败!");
}
管理员可以对系统中所有的用户角色进行管控,包含了管理员、注册用户两种角色,如果需要添加新的用户,点击页面中的“添加”按钮根据提示输入上用户信息,点击“提交”以后在对应的用户界面就可以查看到了,可以点击用户后面的“删除”按钮直接删除某一用户。界面如下图所示。

图4.4 用户管理界面图
商品中心:注册用户可以在商品中心选购商品。该功能提供详细的商品信息,包括商品图片、标题、描述、价格、库存、分类、购买须知等,方便用户选择合适的商品进行购买。界面如下图所示。

图4.5商品购买界面图
我的订单:注册用户可以点击右上角的头像的我的帐号,可修改个人密码和资料信息。界面如下图所示。

图4.6 我的帐户界面图
4.7个人中心模块
个人中心:注册用户可以点击右上角的头像的个人中心,可查看个人首页订单配送信息。界面如下图所示。

图4.7 个人中心界面图
4.8商城管理模块
商城管理:管理员可以管理商品中心、分类列表、订单列表和订单配送等功能,以确保超市正常运营和订单的顺利处理。界面如下图所示。

图4.8商城管理界面图
通过前面章节的介绍,我们可以看到超市管理系统已经完成了,但是能不能投入使用还是未知,因为在每个项目正式使用之前必须对开发的项目进行测试,如果不进行测试一旦投入使用可能会出现很多未可知的问题,比如使用人数太多导致系统瘫痪,比如某一功能存在bug信息填写错误等,这些错误将给使用者带来很多的困扰,甚至造成更大的损失,因此测试是项目投入使用的最后一步,为用户提供一个运行顺畅、完美的项目也就是我们进行最后测试的目的。
用户登录功能测试:
表5.1 用户登录功能测试表
| 测试名称 | 测试功能 | 操作过程 | 预期结果 | 测试结果 |
| 用户登录模块测试 | 用户登录成功的情况 | 点击前登录界面输入账号和密码分别输入admin和admin后点击“登录”按钮。 | 登录成功并调整到用户界面 | 正确 |
商品信息添加功能测试:
表5.2 商品信息添加功能测试表
| 测试名称 | 测试功能 | 操作过程 | 预期结果 | 测试结果 |
| 商品信息添加模块测试 | 商品信息添加成功的情况 | 在商品信息的页面中将点击添加,输入商品信息,输入正确的信息后然后点击“提交”按钮。 | 提示添加成功 | 正确 |
| 商品信息添加模块测试 | 商品信息添加失败的情况 | 在商品信息页面中不填写的商品名称,其他信息正常输入“提交”按钮。 | 提示“添加失败,信息不能为空” | 正确 |
查询商品资讯功能模块测试:
表5.3 查询商品资讯功能测试表
| 测试名称 | 测试功能 | 操作过程 | 预期结果 | 测试结果 |
| 查询商品资讯功能测试 | 查询成功的情况 | 在商品资讯界面输入资讯标题进行查询 | 查询成功 | 正确 |
留言反馈添加功能测试:
表5.4 留言反馈添加功能测试表
| 测试名称 | 测试功能 | 操作过程 | 预期结果 | 测试结果 |
| 留言反馈添加模块测试 | 留言反馈添加成功的情况 | 在留言反馈添加管理的页面中,输入留言反馈,输入正确的信息后然后点击“提交”按钮。 | 提示添加成功 | 正确 |
| 留言反馈添加模块测试 | 留言反馈添加失败的情况 | 在留言反馈页面中不填写反馈内容,其他信息正常输入“提交”按钮。 | 提示“添加失败,信息不能为空” | 正确 |
通过编写超市管理系统的测试用例,已经检测完毕用户的登录模块、商品信息添加模块、超市资讯查看模块、商城管理模块的功能测试,在对以上功能得测试过程中,发现了系统中的很多漏送并进行了完善,经过多人在线进行测试,系统完全可以正常运行,当然在后期的维护中系统将不断完善。
在开发超市管理系统之前,您可能对技术有一定的了解并觉得这个项目相对简单。然而,在实际开发中,您意识到自身存在许多问题,尚未牢固掌握许多编程思想和方法,如Bootstrap、jQuery、AJAX、Spring Boot等Java Web开发技术。通过开发这个超市管理系统,您取得了很大的成长,明白了脚踏实地的重要性,不能高估自己而忽视基础。
同时,您也暴露了一些问题。可能在Java编程知识方面还有所欠缺,遇到了环境配置和算法等方面的问题,导致项目出现错误或无法实现预期目标。另外,在实现想法时可能没有优化算法,导致代码冗长且程序运行不流畅。
这些问题是正常的成长过程中的挑战,也是学习和进步的机会。通过这次项目开发经验,您逐渐熟悉了SprinBoot等技术,并意识到自己仍需在Java编程知识、环境配置和算法等方面继续努力提升。
在未来的学习和实践中,持续学习和实践是非常重要的。不断加强对Java编程语言和相关技术的理解,熟练掌握环境配置和算法优化等关键技能,将有助于您更好地应对类似项目的挑战,并提升自己在软件开发领域的能力。
参考文献
[1]IBNUDARDA R ,FARAJALLAH A ,PERWITASARI D , et al. Female reciprocal calling of pearly tree frog (Nyctixalus margaritifer Boulenger, 1882) in West Java, Indonesia [J]. Zootaxa, 2024, 5410 (2): 297-300.
[2]何金道. 广电设备“无人超市”智能门禁管理系统设计与实现 [J]. 电视技术, 2023, 47 (04): 64-67.
[3]Sunday O B ,Nduka O S . MySQL Database Server: Deploying Software Application to Enhance Visibility and Accountability [J]. Current Journal of Applied Science and Technology, 2023, 42 (4): 16-23.
[4]包天舒. 基于模型的需求文档自动生成研究[D]. 贵州大学, 2022.
[5]吕冠艳,李奋华. MVC架构下的校园超市管理系统的设计 [J]. 计算机时代, 2022, (04): 123-125.
[6]谭慧敏,白桦,闫星臣等. 基于系统动力学的连锁超市多级库存优化研究 [J]. 物流工程与管理, 2022, 44 (02): 36-39.
[7]庄帅. 基于B/S架构设计实现超市管理系统 [J]. 信息系统工程, 2022, (01): 105-108.
[8]数据超市管理系统. 山西省, 山西阳煤联创信息技术有限公司, 2021-12-31.
[9]梅瑞泽,王静. 超市信息管理系统的设计与实现 [J]. 电子测试, 2021, (18): 78-80.
[10]吴永豪. 基于大数据平台的无人智慧超市管理系统设计 [J]. 电子技术与软件工程, 2021, (12): 189-191.
[11]岳纹. 企业小型超市管理系统的研究与开发 [J]. 电脑编程技巧与维护, 2021, (05): 89-91. [12]肖苏. 地区性小型连锁超市物流管理系统问题及对策研究——以德玛特超市为例 [J]. 内蒙古科技与经济, 2021, (08): 41-42+105.
[13]王立新. 基于信息技术的超市后台管理系统研究 [J]. 无线互联科技, 2021, 18 (08): 60-61.
[14]顾志远. HS超市客户关系管理系统优化研究[D]. 安徽财经大学, 2020.
[15]李楚贞,曾琳,余育文. 华润万家超市进销存管理系统的设计与实现 [J]. 计算机产品与流通, 2020, (11): 274.
[16]Chen J ,Jian C ,Hailan P . Design of Man Hour Management Information System on SpringBoot Framework [J]. Journal of Physics: Conference Series, 2020, 1646 (1): 012136-.
[17]龙棉棉,姚敦红. 基于UML的超市信息系统设计 [J]. 信息与电脑(理论版), 2020, 32 (14): 101-103.
[18]邓英佳,杨婧,赵雪梅等. 校园自助收银管理系统 [J]. 电脑知识与技术, 2020, 16 (17): 67-68. [19]赵新苗,谢清辉,颜依铃等. 基于Django的干果超市信息管理系统 [J]. 微型电脑应用, 2020, 36 (01): 26-29.
[20]张威,田继宏,刘臣奇等. 超市无人售货系统的设计与开发 [J]. 计算机产品与流通, 2020, (01): 165.
结束语
至此论文结束,感谢您的阅读。在此我要特别的感谢我的导师,虽然我在实习期间很忙,论文撰写的时候经常是停停改改,但是我的导师依旧十分的负责,时不时的询问我的任务进展情况,跟进我的论文进度,在指导老师的帮助下,我逐步完成了自己的论文和程序,从导师身上也学习到很多知识和经验,这些知识和经验令我受益匪浅。同时我也从导师身上看到了自己的不足,不论是在技术层面上还是在对待工作的态度上,导师如同明镜一般照出了我的缺点我的不足。此外,我还要感谢在我实习期间在论文和程序上帮助过我的同学和社会人士,此前我对于SpringBoot框架方面的一些知识还不了解,是他们在我编写程序过程中给了我很多的启发和感想,也帮助了我对于程序的调试和检测。没有他们我是不能顺利完成本次毕业设计的。至此,我的毕业设计就花上了一个圆满的句号了。
免费领取项目源码,请关注❥点赞收藏并私信博主,谢谢~

被折叠的 条评论
为什么被折叠?



