随着信息技术的飞速发展,技术交流社区在现代软件开发和信息技术领域中扮演着日益重要的角色。这类平台为开发者提供了一个分享经验、交流技术、解决问题的场所,促进了知识的传播和技术的创新。因此,开发一个高效、稳定、易用的技术交流社区平台具有重要意义。
SpringBoot作为一种快速构建Web应用的框架,以其简洁的配置、强大的功能和良好的扩展性受到了广大开发者的青睐。而MybatisPlus作为Mybatis的增强工具,在简化数据库操作、提高开发效率方面表现出色。将两者结合使用,可以充分发挥它们的优势,快速搭建出功能完善、性能稳定的技术交流社区平台。
本平台的设计与开发旨在满足广大开发者的实际需求,提供一个功能丰富、交互性强、易于维护的技术交流社区。通过该平台,用户可以发布技术文章、参与讨论、提问解答、分享项目经验等,促进技术信息的共享和传播。
综上所述,基于SpringBoot+MybatisPlus技术实现技术交流社区平台的开发与设计,不仅是对现代软件开发技术的一次应用实践,更是对技术交流社区发展的一次积极探索。我们期待通过这一平台的研发和推广,为开发者提供一个更加高效、便捷的技术交流平台,推动技术的交流和分享,促进软件行业的持续发展。
关键词:MybatisPlus技术;SpringBoot;技术交流社区平台
Abstract
With the rapid development of information technology, technology exchange communities are playing an increasingly important role in modern software development and information technology. This type of platform provides developers with a place to share experiences, exchange technologies, and solve problems, promoting the dissemination of knowledge and technological innovation. Therefore, developing an efficient, stable, and user-friendly technology exchange community platform is of great significance.
SpringBoot, as a framework for quickly building web applications, has been favored by developers for its concise configuration, powerful functionality, and good scalability. MybatisPlus, as an enhanced tool for Mybatis, performs well in simplifying database operations and improving development efficiency. By combining the two, we can fully leverage their advantages and quickly build a fully functional and stable technology exchange community platform.
The design and development of this platform aims to meet the practical needs of developers and provide a technology exchange community with rich features, strong interactivity, and easy maintenance. Through this platform, users can publish technical articles, participate in discussions, ask and answer questions, share project experiences, and promote the sharing and dissemination of technical information.
In summary, the development and design of a technology exchange community platform based on SpringBoot+MybatisPlus technology is not only an application practice of modern software development technology, but also a positive exploration of the development of technology exchange communities. We look forward to providing developers with a more efficient and convenient technology exchange platform through the development and promotion of this platform, promoting technology exchange and sharing, and promoting the sustainable development of the software industry.
Keywords:MybatisPlus technology; SpringBoot; Technical exchange community platform
1 绪论
1.1 研究背景与意义
在当今信息技术迅猛发展的时代,技术交流与分享成为了推动行业进步和创新的重要动力。传统的技术交流方式,如论坛、邮件列表等,虽然在一定程度上促进了知识的传播,但受限于交互性不强、信息更新慢等问题,已无法满足现代软件开发者和IT从业者日益增长的交流需求。因此,开发一个高效、便捷、互动性强的技术交流社区平台显得尤为迫切。
SpringBoot与MybatisPlus作为当前流行的Java开发框架和工具,它们的结合为技术交流社区平台的开发提供了有力的技术支撑。SpringBoot以其快速构建、易于部署的特点,为平台的后端开发提供了坚实的基础;而MybatisPlus则以其强大的数据库操作能力和简洁的API设计,为平台的数据存取提供了高效、稳定的支持。
基于SpringBoot+MybatisPlus技术实现技术交流社区平台的开发与设计,不仅是对现代软件开发技术的一次深入应用,更是对技术交流方式的一次创新尝试。该研究具有重要的现实意义和广阔的发展前景。通过该平台的开发,可以为广大开发者提供一个集中、便捷的技术交流场所,促进技术信息的快速传播和共享。这将有助于提升开发者的技术水平和创新能力,推动软件行业的持续发展。同时该平台的开发还可以为企业和组织提供一个展示技术实力、吸引人才、推广产品的有效渠道。通过平台上的技术交流和分享,企业和组织可以扩大自身的影响力,增强竞争力。该平台的开发还将推动相关技术的进一步发展和完善。在平台的开发过程中,将不断遇到新的挑战和问题,这将促使开发者不断学习和探索新的技术解决方案,推动相关技术的创新和发展。
综上所述,基于SpringBoot+MybatisPlus技术实现技术交流社区平台的开发与设计具有深远的研究背景和意义。通过该平台的开发和应用,将为广大开发者、企业和组织带来实实在在的好处,推动技术交流方式的创新和发展,为软件行业的进步和创新做出积极的贡献。
在国内,随着信息技术的快速发展和开源技术的广泛应用,SpringBoot和MybatisPlus作为两种流行的Java开发框架和工具,受到了广大开发者的关注和喜爱。近年来,国内对于使用SpringBoot+MybatisPlus技术实现技术交流社区平台的开发与设计的研究逐渐增多。许多企业和团队开始尝试将这两种技术结合,构建高效、稳定、易用的技术交流社区平台。同时,国内的研究者也在积极探索新的技术方法和创新应用,如引入数据分析等先进技术,提升平台的智能化水平和用户体验。
国外研究现状:
在国外,尤其是欧美等发达国家,技术交流社区平台的发展已经相对成熟。许多知名的技术交流社区平台,如GitHub、Stack Overflow等,已经拥有庞大的用户群体和丰富的功能。这些平台通常采用先进的技术架构和开发工具,如使用SpringBoot等框架进行后端开发,保证平台的稳定性和可扩展性。
综上所述,国内外对于使用SpringBoot+MybatisPlus技术实现技术交流社区平台的开发与设计都表现出浓厚的兴趣和研究热情。虽然国外在技术交流社区平台的发展上相对领先,但国内的研究和应用也在不断进步和创新。通过结合国内外的研究现状和技术优势,我们可以开发出更加先进、高效、稳定的技术交流社区平台,为广大开发者提供更好的交流和学习平台。
本文共分为六章,章节内容安排如下:
第一章为引言,此章节对所设计和实现的系统的背景意义、研究现状及技术进行详细的论述以及说明,同时进行了论文整体框架的结构的简要介绍。
第二章为系统需求分析,章节所做的主要的工作是对系统进行了技术、经济和法律方面可行性的分析;对系统实行了总体功能的需求、用例分析。
第三章为系统的设计,主要是对系统的功能结构进行设计,并对系统数据库的概念结构以及物理结构的设计进行了分析。
第四章就是对系统的实现,根据系统功能的划分,分别的对系统所需要实现的前台客户功能和后台管理员功能进行了分析和说明。
第五章:系统测试。主要对系统的部分界面进行测试并对主要功能进行测试
第六章:总结。
Spring框架是Java平台上的一种开源应用框架,提供具有控制反转特性的容器。尽管Spring框架自身对编程模型没有限制,但其在Java应用中的频繁使用让它备受青睐,以至于后来让它作为EJB(EnterpriseJavaBeans)模型的补充,甚至是替补。Spring框架为开发提供了一系列的解决方案,比如利用控制反转的核心特性,并通过依赖注入实现控制反转来实现管理对象生命周期容器化,利用面向切面编程进行声明式的事务管理,整合多种持久化技术管理数据访问,提供大量优秀的Web框架方便开发等等。Spring框架具有控制反转(IOC)特性,IOC旨在方便项目维护和测试,它提供了一种通过Java的反射机制对Java对象进行统一的配置和管理的方法。Spring框架利用容器管理对象的生命周期,容器可以通过扫描XML文件或类上特定Java注解来配置对象,开发者可以通过依赖查找或依赖注入来获得对象。Spring框架具有面向切面编程(AOP)框架,SpringAOP框架基于代理模式,同时运行时可配置;AOP框架主要针对模块之间的交叉关注点进行模块化。Spring框架的AOP框架仅提供基本的AOP特性,虽无法与AspectJ框架相比,但通过与AspectJ的集成,也可以满足基本需求。Spring框架下的事务管理、远程访问等功能均可以通过使用SpringAOP技术实现。Spring的事务管理框架为Java平台带来了一种抽象机制,使本地和全局事务以及嵌套事务能够与保存点一起工作,并且几乎可以在Java平台的任何环境中工作。Spring集成多种事务模板,系统可以通过事务模板、XML或Java注解进行事务配置,并且事务框架集成了消息传递和缓存等功能。Spring的数据访问框架解决了开发人员在应用程序中使用数据库时遇到的常见困难。它不仅对Java:JDBC、iBATS/MyBATIs、Hibernate、Java数据对象(JDO)、ApacheOJB和ApacheCayne等所有流行的数据访问框架中提供支持,同时还可以与Spring的事务管理一起使用,为数据访问提供了灵活的抽象。
2 系统分析
系统需求分析是系统开发的一个关键环节,它在系统的设计和实现上起到了一个承上启下的位置。系统需求分析是对所需要做的系统进行一个需求的挖掘,如果分析的准确可以精准的解决现实中碰到的问题。如果分析不到位会影响后期系统的实现。一个系统的优秀程度需求分析也是占据了非常大的比例,如果需求分析不到位,后面的系统设计要实现就是一个偏离导航的设计。
系统可行行分析是对系统可行性进行一个探讨。在探讨系统的可行性上主要从技术上的可行性和经济上的可行性以及法律层面的可行性上进行分析,如果三个层面度通过,我们则认为系统是比较可行的。
2.1.1 技术可行性分析
SpringBoot+MybatisPlus技术实现技术交流社区平台,在实现这个系统所采用的技术方案是基于JAVA语言,SpringBoot框架,MYSQL数据库,在大学的学习中这两门课程都已经学过,而且自己也用这些技术开发过小的项目,在平时的课程设计以及作业也经常用到JAVA和MYSQL,在技术上实现自己的自主开发是可行的。
SpringBoot+MybatisPlus技术实现技术交流社区平台在经济上具有高度的可行性。首先,Java作为一种成熟、稳定且广泛应用的编程语言,其开发成本相对较低,且拥有丰富的开源资源和社区支持,这有助于降低系统的开发成本。其次,该系统的运行和维护成本也相对较低,因为Java平台具有良好的跨平台性,可以在多种操作系统上运行,无需为不同的平台购买额外的软件和硬件。因此,从经济角度来看,SpringBoot+MybatisPlus技术实现技术交流社区平台是一个可行的项目。
系统从法律层面上来没有对第三方有其他放有法律层面的问题,系统数据库采用的Mysql 开源社区数据库、框架采用的是开源的SpringBoot。系统资讯和相关内容也是法律层面的。在源码的管理上采用git开源进行管理,所以在法律可行性上是成立的。
SpringBoot+MybatisPlus技术实现技术交流社区平台划分了注册用户和管理员这两大部分。
(一)注册用户功能介绍:
注册登录:注册用户需要能够通过填写个人信息完成注册,并且通过用户名和密码进行登录,确保用户身份的唯一性和安全性。
首页:一旦登录成功,注册用户应该能够进入系统的首页,获取最新的社区论坛帖子、公告、新闻资讯等重要信息。
社区论坛:注册用户可以在论坛上发布帖子、回复帖子,与其他用户进行交流、分享经验和解决问题。
公告:注册用户可以查看系统发布的公告信息,了解社区的最新动态、活动通知等重要信息。
新闻资讯:注册用户可以浏览系统发布的新闻资讯,了解社区相关的最新资讯和动态。
文章信息:注册用户可以查看其他用户发布的文章信息,包括技术分享、学习心得等内容。
学习资料:注册用户可以获取系统提供的学习资料,包括文档、教程、视频等,帮助提升自己的技能和知识水平。
内容分享:注册用户可以分享自己的学习心得、技术经验或其他有价值的内容,与社区其他成员交流和互动。
个人首页:注册用户可以查看个人主页,了解个人基本信息、发表的帖子、文章等。
笔记信息:注册用户可以管理和查看自己的笔记信息,包括新增、编辑、删除笔记等操作。
内容分享:注册用户可以查看和管理自己分享的内容,包括文章、帖子等。
私信信息:注册用户可以接收和发送私信信息,与其他用户进行一对一的交流和沟通。
文章信息:注册用户可以管理自己发布的文章信息,包括编辑、删除等操作。
反馈评价:注册用户可以对其他用户的帖子、文章进行反馈和评价,提供建设性意见和建议。
好友信息:注册用户可以查看和管理自己的好友列表,进行互相关注和交流。
收藏:注册用户可以收藏感兴趣的帖子、文章等,方便日后查看和参考。
登录:管理员需要通过安全的登录界面输入用户名和密码,以确保系统的安全性和身份验证。
后台首页:一旦登录成功,管理员应该能够进入系统的后台首页,获取系统的整体运行情况和重要数据的概览。
系统用户:管理员可以管理系统的用户,包括普通用户和其他管理员,进行用户信息的查看、编辑和删除。
文章分类管理:管理员可以管理文章的分类信息,包括添加新分类、编辑分类信息、删除分类等操作。
文章信息管理:管理员可以管理系统发布的文章信息,包括添加新文章、编辑文章内容、删除文章等操作。
笔记信息管理:管理员可以管理用户的笔记信息,包括查看用户笔记、编辑笔记内容、删除笔记等操作。
学习资料管理:管理员可以管理系统提供的学习资料,包括上传、编辑、删除学习资料等操作。
反馈方式管理:管理员可以管理用户的反馈方式,包括查看用户反馈、回复用户反馈、处理用户问题等操作。
反馈评价管理:管理员可以管理用户对文章、笔记等内容的反馈评价,包括查看评价、回复评价、删除评价等操作。
内容分享管理:管理员可以管理用户分享的内容,包括审核内容、编辑内容、删除内容等操作。
好友信息管理:管理员可以管理用户的好友信息,包括查看好友列表、添加好友、删除好友等操作。
私信信息管理:管理员可以管理用户的私信信息,包括查看私信、回复私信、删除私信等操作。
轮播图管理:管理员可以管理系统首页的轮播图,包括添加、编辑和删除轮播图图片。
公告管理:管理员可以发布系统的公告和消息,通知用户系统相关信息。
新闻资讯管理:管理员可以管理系统发布的新闻资讯,包括添加新闻、编辑新闻、删除新闻等操作。
新闻分类管理:管理员可以管理新闻资讯的分类,包括添加新分类、编辑分类信息、删除分类等操作。
自测试题管理:管理员可以管理系统提供的自测试题,包括上传试题、编辑试题、删除试题等操作。
交流管理:管理员可以管理用户之间的交流,包括查看用户帖子、回复帖子、删除帖子等操作。
SpringBoot+MybatisPlus技术实现技术交流社区平台的非功能性需求比如SpringBoot+MybatisPlus技术实现技术交流社区平台的安全性怎么样,可靠性怎么样,性能怎么样,可拓展性怎么样等。具体可以表示在如下2-1表格中:
表2-1SpringBoot+MybatisPlus技术实现技术交流社区平台非功能需求表
| 安全性 | 主要指SpringBoot+MybatisPlus技术实现技术交流社区平台数据库的安装,数据库的使用和密码的设定必须合乎规范。 |
| 可靠性 | 可靠性是指SpringBoot+MybatisPlus技术实现技术交流社区平台能够按照用户提交的指示进行操作,经过测试,可靠性90%以上。 |
| 性能 | 性能是影响SpringBoot+MybatisPlus技术实现技术交流社区平台占据市场的必要条件,所以性能最好要佳才好。 |
| 可扩展性 | 比如数据库预留多个属性,比如接口的使用等确保了系统的非功能性需求。 |
| 易用性 | 用户只要跟着SpringBoot+MybatisPlus技术实现技术交流社区平台的页面展示内容进行操作,就可以了。 |
| 可维护性 | SpringBoot+MybatisPlus技术实现技术交流社区平台开发的可维护性是非常重要的,经过测试,可维护性没有问题 |
2.3 系统用例分析
SpringBoot+MybatisPlus技术实现技术交流社区平台的完整UML用例图分别是图2-1、图2-2。
图2-1就是注册用户角色的用例展示。

图2-2 SpringBoot+MybatisPlus技术实现技术交流社区平台注册用户角色用例图
图2-2就是管理员角色的用例展示。

图2-2SpringBoot+MybatisPlus技术实现技术交流社区平台管理员角色用例图
2.4 系统流程分析
2.4.1系统开发流程
SpringBoot+MybatisPlus技术实现技术交流社区平台开发时,首先进行需求分析,进而对系统进行总体的设计规划,设计系统功能模块,数据库的选择等,本系统的开发流程如图2-3所示。

图2-3系统开发流程图
2.4.2 用户登录流程
为了保证系统的安全性,要使用本系统对系统信息进行管理,必须先登陆到系统中。如图2-4所示。

图2-4登录流程图
2.4.3 系统操作流程
用户打开并进入系统后,会先显示登录界面,输入正确的用户名和密码,系统自动检测信息,若信息无误,则用户会进入系统功能界面,进行操作,否则会提示错误无法登录,操作流程如图2-5所示。

图2-5 系统操作流程图
2.4.4 添加信息流程
管理员可以对文章信息、笔记信息等进行信息的添加,用户可以对自己权限内的信息进行添加,输入信息后,系统会自行验证输入的信息和数据,若信息正确,会将其添加到数据库内,若信息有误,则会提示重新输入信息,添加信息流程如图2-6所示。

图2-6添加信息流程图
2.4.5 修改信息流程
管理员可以对文章信息、笔记信息等进行的修改,用户可以对自己权限内的信息进行修改,首先进入修改信息界面,输入修改信息数据,系统进行数据的判断验证,修改信息合法则修改成功,信息更新至数据库,信息不合法则修改失败,重新输入。修改信息流程图如图2-7所示。

图2-7修改信息流程图
2.4.6 删除信息流程
管理员可以对文章信息、笔记信息等进行信息的删除,对要删除的信息进行选中后,点击删除按钮,系统会询问是否确定,若点击确定,则系统会删除掉选中的信息,并在数据库内对信息进行删除,删除信息流程图如图2-8所示。

图2-8删除信息流程图
本章主要通过对SpringBoot+MybatisPlus技术实现技术交流社区平台的可行性分析、功能需求分析、系统用例分析、系统流程分析,确定整个SpringBoot+MybatisPlus技术实现技术交流社区平台要实现的功能。同时也为SpringBoot+MybatisPlus技术实现技术交流社区平台的代码实现和测试提供了标准。
本章主要讨论的内容包括SpringBoot+MybatisPlus技术实现技术交流社区平台的功能模块设计、数据库系统设计。
3.1 系统功能模块设计
在上一章节中主要对系统的功能性需求和非功能性需求进行分析,并且根据需求分析了本SpringBoot+MybatisPlus技术实现技术交流社区平台中的用例。那么接下来就要开始对本SpringBoot+MybatisPlus技术实现技术交流社区平台的架构、主要功能和数据库开始进行设计。SpringBoot+MybatisPlus技术实现技术交流社区平台根据前面章节的需求分析得出,其总体设计模块图如图3-1所示。

图3-1 SpringBoot+MybatisPlus技术实现技术交流社区平台功能模块图
3.1.2用户模块设计
本系统的用户包括管理员和用户模块的功能基本是相同的,用户比管理员多了一个注册功能,所以以用户模块的结构图为例进行分析,用户模块结构图为例进行分析,如下图:

图3-2用户模块结构图
3.1.3 文章信息模块设计
SpringBoot+MybatisPlus技术实现技术交流社区平台是中需要存储不少文章信息,其模块功能结构,具体的结构图如下:

图3-3文章信息模块结构图
3.1.4笔记信息信息管理模块设计
SpringBoot+MybatisPlus技术实现技术交流社区平台是中需要存储不少笔记信息,其模块功能结构,具体的结构图如下:

图3-4笔记信息模块结构图
数据库设计一般包括需求分析、概念模型设计、数据库表建立三大过程,其中需求分析前面章节已经阐述,概念模型设计有概念模型和逻辑结构设计两部分。
3.2.1 数据库概念结构设计
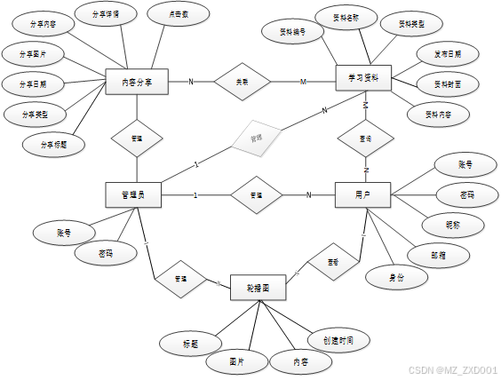
下面是整个SpringBoot+MybatisPlus技术实现技术交流社区平台中主要的数据库表总E-R实体关系图。

图3-5 SpringBoot+MybatisPlus技术实现技术交流社区平台总E-R关系图
3.2.2 数据库逻辑结构设计
通过上一小节中SpringBoot+MybatisPlus技术实现技术交流社区平台中总E-R关系图上得出一共需要创建很多个数据表。在此主要罗列几个主要的数据库表结构设计。
| 编号 | 名称 | 数据类型 | 长度 | 小数位 | 允许空值 | 主键 | 默认值 | 说明 |
| 1 | token_id | int | 10 | 0 | N | Y | 临时访问牌ID | |
| 2 | token | varchar | 64 | 0 | Y | N | 临时访问牌 | |
| 3 | info | text | 65535 | 0 | Y | N | ||
| 4 | maxage | int | 10 | 0 | N | N | 2 | 最大寿命:默认2小时 |
| 5 | create_time | timestamp | 19 | 0 | N | N | CURRENT_TIMESTAMP | 创建时间: |
| 6 | update_time | timestamp | 19 | 0 | N | N | CURRENT_TIMESTAMP | 更新时间: |
| 7 | user_id | int | 10 | 0 | N | N | 0 | 用户编号: |
| 编号 | 名称 | 数据类型 | 长度 | 小数位 | 允许空值 | 主键 | 默认值 | 说明 |
| 1 | article_id | mediumint | 8 | 0 | N | Y | 文章id:[0,8388607] | |
| 2 | title | varchar | 125 | 0 | N | Y | 标题:[0,125]用于文章和html的title标签中 | |
| 3 | type | varchar | 64 | 0 | N | N | 0 | 文章分类:[0,1000]用来搜索指定类型的文章 |
| 4 | hits | int | 10 | 0 | N | N | 0 | 点击数:[0,1000000000]访问这篇文章的人次 |
| 5 | praise_len | int | 10 | 0 | N | N | 0 | 点赞数 |
| 6 | create_time | timestamp | 19 | 0 | N | N | CURRENT_TIMESTAMP | 创建时间: |
| 7 | update_time | timestamp | 19 | 0 | N | N | CURRENT_TIMESTAMP | 更新时间: |
| 8 | source | varchar | 255 | 0 | Y | N | 来源:[0,255]文章的出处 | |
| 9 | url | varchar | 255 | 0 | Y | N | 来源地址:[0,255]用于跳转到发布该文章的网站 | |
| 10 | tag | varchar | 255 | 0 | Y | N | 标签:[0,255]用于标注文章所属相关内容,多个标签用空格隔开 | |
| 11 | content | longtext | 2147483647 | 0 | Y | N | 正文:文章的主体内容 | |
| 12 | img | varchar | 255 | 0 | Y | N | 封面图 | |
| 13 | description | text | 65535 | 0 | Y | N | 文章描述 |
表article_classification (文章分类)
| 编号 | 名称 | 数据类型 | 长度 | 小数位 | 允许空值 | 主键 | 默认值 | 说明 |
| 1 | article_classification_id | int | 10 | 0 | N | Y | 文章分类ID | |
| 2 | article_type | varchar | 64 | 0 | Y | N | 文章类型 | |
| 3 | create_time | datetime | 19 | 0 | N | N | CURRENT_TIMESTAMP | 创建时间 |
| 4 | update_time | timestamp | 19 | 0 | N | N | CURRENT_TIMESTAMP | 更新时间 |
| 编号 | 名称 | 数据类型 | 长度 | 小数位 | 允许空值 | 主键 | 默认值 | 说明 |
| 1 | article_information_id | int | 10 | 0 | N | Y | 文章信息ID | |
| 2 | publish_users | int | 10 | 0 | Y | N | 0 | 发布用户 |
| 3 | user_name | varchar | 64 | 0 | Y | N | 用户姓名 | |
| 4 | article_name | varchar | 64 | 0 | Y | N | 文章名称 | |
| 5 | article_type | varchar | 64 | 0 | Y | N | 文章类型 | |
| 6 | release_date | date | 10 | 0 | Y | N | 发布日期 | |
| 7 | article_content | text | 65535 | 0 | Y | N | 文章内容 | |
| 8 | article_introduction | text | 65535 | 0 | Y | N | 文章简介 | |
| 9 | article_details | longtext | 2147483647 | 0 | Y | N | 文章详情 | |
| 10 | hits | int | 10 | 0 | N | N | 0 | 点击数 |
| 11 | praise_len | int | 10 | 0 | N | N | 0 | 点赞数 |
| 12 | examine_state | varchar | 16 | 0 | N | N | 未审核 | 审核状态 |
| 13 | create_time | datetime | 19 | 0 | N | N | CURRENT_TIMESTAMP | 创建时间 |
| 14 | update_time | timestamp | 19 | 0 | N | N | CURRENT_TIMESTAMP | 更新时间 |
| 编号 | 名称 | 数据类型 | 长度 | 小数位 | 允许空值 | 主键 | 默认值 | 说明 |
| 1 | type_id | smallint | 5 | 0 | N | Y | 分类ID:[0,10000] | |
| 2 | display | smallint | 5 | 0 | N | N | 100 | 显示顺序:[0,1000]决定分类显示的先后顺序 |
| 3 | name | varchar | 16 | 0 | N | N | 分类名称:[2,16] | |
| 4 | father_id | smallint | 5 | 0 | N | N | 0 | 上级分类ID:[0,32767] |
| 5 | description | varchar | 255 | 0 | Y | N | 描述:[0,255]描述该分类的作用 | |
| 6 | icon | text | 65535 | 0 | Y | N | 分类图标: | |
| 7 | url | varchar | 255 | 0 | Y | N | 外链地址:[0,255]如果该分类是跳转到其他网站的情况下,就在该URL上设置 | |
| 8 | create_time | timestamp | 19 | 0 | N | N | CURRENT_TIMESTAMP | 创建时间: |
| 9 | update_time | timestamp | 19 | 0 | N | N | CURRENT_TIMESTAMP | 更新时间: |
| 编号 | 名称 | 数据类型 | 长度 | 小数位 | 允许空值 | 主键 | 默认值 | 说明 |
| 1 | auth_id | int | 10 | 0 | N | Y | 授权ID: | |
| 2 | user_group | varchar | 64 | 0 | Y | N | 用户组: | |
| 3 | mod_name | varchar | 64 | 0 | Y | N | 模块名: | |
| 4 | table_name | varchar | 64 | 0 | Y | N | 表名: | |
| 5 | page_title | varchar | 255 | 0 | Y | N | 页面标题: | |
| 6 | path | varchar | 255 | 0 | Y | N | 路由路径: | |
| 7 | position | varchar | 32 | 0 | Y | N | 位置: | |
| 8 | mode | varchar | 32 | 0 | N | N | _blank | 跳转方式: |
| 9 | add | tinyint | 3 | 0 | N | N | 1 | 是否可增加: |
| 10 | del | tinyint | 3 | 0 | N | N | 1 | 是否可删除: |
| 11 | set | tinyint | 3 | 0 | N | N | 1 | 是否可修改: |
| 12 | get | tinyint | 3 | 0 | N | N | 1 | 是否可查看: |
| 13 | field_add | text | 65535 | 0 | Y | N | 添加字段: | |
| 14 | field_set | text | 65535 | 0 | Y | N | 修改字段: | |
| 15 | field_get | text | 65535 | 0 | Y | N | 查询字段: | |
| 16 | table_nav_name | varchar | 500 | 0 | Y | N | 跨表导航名称: | |
| 17 | table_nav | varchar | 500 | 0 | Y | N | 跨表导航: | |
| 18 | option | text | 65535 | 0 | Y | N | 配置: | |
| 19 | create_time | timestamp | 19 | 0 | N | N | CURRENT_TIMESTAMP | 创建时间: |
| 20 | update_time | timestamp | 19 | 0 | N | N | CURRENT_TIMESTAMP | 更新时间: |
| 编号 | 名称 | 数据类型 | 长度 | 小数位 | 允许空值 | 主键 | 默认值 | 说明 |
| 1 | collect_id | int | 10 | 0 | N | Y | 收藏ID: | |
| 2 | user_id | int | 10 | 0 | N | N | 0 | 收藏人ID: |
| 3 | source_table | varchar | 255 | 0 | Y | N | 来源表: | |
| 4 | source_field | varchar | 255 | 0 | Y | N | 来源字段: | |
| 5 | source_id | int | 10 | 0 | N | N | 0 | 来源ID: |
| 6 | title | varchar | 255 | 0 | Y | N | 标题: | |
| 7 | img | varchar | 255 | 0 | Y | N | 封面: | |
| 8 | create_time | timestamp | 19 | 0 | N | N | CURRENT_TIMESTAMP | 创建时间: |
| 9 | update_time | timestamp | 19 | 0 | N | N | CURRENT_TIMESTAMP | 更新时间: |
| 编号 | 名称 | 数据类型 | 长度 | 小数位 | 允许空值 | 主键 | 默认值 | 说明 |
| 1 | comment_id | int | 10 | 0 | N | Y | 评论ID: | |
| 2 | user_id | int | 10 | 0 | N | N | 0 | 评论人ID: |
| 3 | reply_to_id | int | 10 | 0 | N | N | 0 | 回复评论ID:空为0 |
| 4 | content | longtext | 2147483647 | 0 | Y | N | 内容: | |
| 5 | nickname | varchar | 255 | 0 | Y | N | 昵称: | |
| 6 | avatar | varchar | 255 | 0 | Y | N | 头像地址:[0,255] | |
| 7 | create_time | timestamp | 19 | 0 | N | N | CURRENT_TIMESTAMP | 创建时间: |
| 8 | update_time | timestamp | 19 | 0 | N | N | CURRENT_TIMESTAMP | 更新时间: |
| 9 | source_table | varchar | 255 | 0 | Y | N | 来源表: | |
| 10 | source_field | varchar | 255 | 0 | Y | N | 来源字段: | |
| 11 | source_id | int | 10 | 0 | N | N | 0 | 来源ID: |
| 编号 | 名称 | 数据类型 | 长度 | 小数位 | 允许空值 | 主键 | 默认值 | 说明 |
| 1 | content_sharing_id | int | 10 | 0 | N | Y | 内容分享ID | |
| 2 | share_users | int | 10 | 0 | Y | N | 0 | 分享用户 |
| 3 | user_name | varchar | 64 | 0 | Y | N | 用户姓名 | |
| 4 | share_title | varchar | 64 | 0 | Y | N | 分享标题 | |
| 5 | sharing_type | varchar | 64 | 0 | Y | N | 分享类型 | |
| 6 | sharing_date | date | 10 | 0 | Y | N | 分享日期 | |
| 7 | share_pictures | varchar | 255 | 0 | Y | N | 分享图片 | |
| 8 | sharing_content | text | 65535 | 0 | Y | N | 分享内容 | |
| 9 | share_details | longtext | 2147483647 | 0 | Y | N | 分享详情 | |
| 10 | hits | int | 10 | 0 | N | N | 0 | 点击数 |
| 11 | praise_len | int | 10 | 0 | N | N | 0 | 点赞数 |
| 12 | create_time | datetime | 19 | 0 | N | N | CURRENT_TIMESTAMP | 创建时间 |
| 13 | update_time | timestamp | 19 | 0 | N | N | CURRENT_TIMESTAMP | 更新时间 |
| 编号 | 名称 | 数据类型 | 长度 | 小数位 | 允许空值 | 主键 | 默认值 | 说明 |
| 1 | exam_id | mediumint | 8 | 0 | N | Y | 考试id | |
| 2 | name | varchar | 32 | 0 | N | N | 考试名称:[2,32] | |
| 3 | duration | int | 10 | 0 | Y | N | 答题时长 | |
| 4 | score | double | 9 | 2 | Y | N | 总分 | |
| 5 | status | varchar | 10 | 0 | Y | N | 状态:启用、禁用 | |
| 6 | create_time | timestamp | 19 | 0 | N | N | CURRENT_TIMESTAMP | 创建时间: |
| 7 | update_time | timestamp | 19 | 0 | N | N | CURRENT_TIMESTAMP | 更新时间: |
| 编号 | 名称 | 数据类型 | 长度 | 小数位 | 允许空值 | 主键 | 默认值 | 说明 |
| 1 | exam_question_id | mediumint | 8 | 0 | N | Y | ||
| 2 | type | varchar | 20 | 0 | Y | N | 类型 | |
| 3 | title | varchar | 255 | 0 | Y | N | 题目 | |
| 4 | question_item | varchar | 500 | 0 | Y | N | 选项 | |
| 5 | answer | varchar | 500 | 0 | Y | N | 参考答案 | |
| 6 | score | double | 9 | 2 | Y | N | 总分 | |
| 7 | question_order | int | 10 | 0 | Y | N | 排序 | |
| 8 | exam_id | mediumint | 7 | 0 | Y | N | 所属试卷 | |
| 9 | create_time | timestamp | 19 | 0 | N | N | CURRENT_TIMESTAMP | 创建时间: |
| 10 | update_time | timestamp | 19 | 0 | N | N | CURRENT_TIMESTAMP | 更新时间: |
| 编号 | 名称 | 数据类型 | 长度 | 小数位 | 允许空值 | 主键 | 默认值 | 说明 |
| 1 | feedback_evaluation_id | int | 10 | 0 | N | Y | 反馈评价ID | |
| 2 | document_no | varchar | 64 | 0 | Y | N | 资料编号 | |
| 3 | data_name | varchar | 64 | 0 | Y | N | 资料名称 | |
| 4 | data_type | varchar | 64 | 0 | Y | N | 资料类型 | |
| 5 | release_date | date | 10 | 0 | Y | N | 发布日期 | |
| 6 | feedback_to_users | int | 10 | 0 | Y | N | 0 | 反馈用户 |
| 7 | user_name | varchar | 64 | 0 | Y | N | 用户姓名 | |
| 8 | learning_time | datetime | 19 | 0 | Y | N | 学习时间 | |
| 9 | feedback_title | varchar | 64 | 0 | Y | N | 反馈标题 | |
| 10 | feedback_method | varchar | 64 | 0 | Y | N | 反馈方式 | |
| 11 | evaluation_score | varchar | 64 | 0 | Y | N | 评价分数 | |
| 12 | feedback_content | text | 65535 | 0 | Y | N | 反馈内容 | |
| 13 | evaluation_content | text | 65535 | 0 | Y | N | 评价内容 | |
| 14 | self_evaluation | text | 65535 | 0 | Y | N | 自我评估 | |
| 15 | create_time | datetime | 19 | 0 | N | N | CURRENT_TIMESTAMP | 创建时间 |
| 16 | update_time | timestamp | 19 | 0 | N | N | CURRENT_TIMESTAMP | 更新时间 |
| 编号 | 名称 | 数据类型 | 长度 | 小数位 | 允许空值 | 主键 | 默认值 | 说明 |
| 1 | feedback_method_id | int | 10 | 0 | N | Y | 反馈方式ID | |
| 2 | feedback_method | varchar | 64 | 0 | Y | N | 反馈方式 | |
| 3 | create_time | datetime | 19 | 0 | N | N | CURRENT_TIMESTAMP | 创建时间 |
| 4 | update_time | timestamp | 19 | 0 | N | N | CURRENT_TIMESTAMP | 更新时间 |
| 编号 | 名称 | 数据类型 | 长度 | 小数位 | 允许空值 | 主键 | 默认值 | 说明 |
| 1 | forum_id | mediumint | 8 | 0 | N | Y | 论坛id | |
| 2 | display | smallint | 5 | 0 | N | N | 100 | 排序 |
| 3 | user_id | mediumint | 8 | 0 | N | N | 0 | 用户ID |
| 4 | nickname | varchar | 16 | 0 | Y | N | 昵称:[0,16] | |
| 5 | praise_len | int | 10 | 0 | Y | N | 0 | 点赞数 |
| 6 | hits | int | 10 | 0 | N | N | 0 | 访问数 |
| 7 | title | varchar | 125 | 0 | N | N | 标题 | |
| 8 | keywords | varchar | 125 | 0 | Y | N | 关键词 | |
| 9 | description | varchar | 255 | 0 | Y | N | 描述 | |
| 10 | url | varchar | 255 | 0 | Y | N | 来源地址 | |
| 11 | tag | varchar | 255 | 0 | Y | N | 标签 | |
| 12 | img | text | 65535 | 0 | Y | N | 封面图 | |
| 13 | content | longtext | 2147483647 | 0 | Y | N | 正文 | |
| 14 | create_time | timestamp | 19 | 0 | N | N | CURRENT_TIMESTAMP | 创建时间: |
| 15 | update_time | timestamp | 19 | 0 | N | N | CURRENT_TIMESTAMP | 更新时间: |
| 16 | avatar | varchar | 255 | 0 | Y | N | 发帖人头像: | |
| 17 | type | varchar | 64 | 0 | N | N | 0 | 论坛分类:[0,1000]用来搜索指定类型的论坛帖 |
| 编号 | 名称 | 数据类型 | 长度 | 小数位 | 允许空值 | 主键 | 默认值 | 说明 |
| 1 | type_id | smallint | 5 | 0 | N | Y | 分类ID:[0,10000] | |
| 2 | name | varchar | 16 | 0 | N | N | 分类名称:[2,16] | |
| 3 | description | varchar | 255 | 0 | Y | N | 描述:[0,255]描述该分类的作用 | |
| 4 | url | varchar | 255 | 0 | Y | N | 外链地址:[0,255]如果该分类是跳转到其他网站的情况下,就在该URL上设置 | |
| 5 | father_id | smallint | 5 | 0 | N | N | 0 | 上级分类ID:[0,32767] |
| 6 | icon | varchar | 255 | 0 | Y | N | 分类图标: | |
| 7 | create_time | timestamp | 19 | 0 | N | N | CURRENT_TIMESTAMP | 创建时间: |
| 8 | update_time | timestamp | 19 | 0 | N | N | CURRENT_TIMESTAMP | 更新时间: |
| 编号 | 名称 | 数据类型 | 长度 | 小数位 | 允许空值 | 主键 | 默认值 | 说明 |
| 1 | friend_information_id | int | 10 | 0 | N | Y | 好友信息ID | |
| 2 | share_users | int | 10 | 0 | Y | N | 0 | 分享用户 |
| 3 | user_name | varchar | 64 | 0 | Y | N | 用户姓名 | |
| 4 | share_title | varchar | 64 | 0 | Y | N | 分享标题 | |
| 5 | sharing_type | varchar | 64 | 0 | Y | N | 分享类型 | |
| 6 | sharing_date | date | 10 | 0 | Y | N | 分享日期 | |
| 7 | add_user | int | 10 | 0 | Y | N | 0 | 添加用户 |
| 8 | add_date | date | 10 | 0 | Y | N | 添加日期 | |
| 9 | add_reason | text | 65535 | 0 | Y | N | 添加原因 | |
| 10 | create_time | datetime | 19 | 0 | N | N | CURRENT_TIMESTAMP | 创建时间 |
| 11 | update_time | timestamp | 19 | 0 | N | N | CURRENT_TIMESTAMP | 更新时间 |
| 编号 | 名称 | 数据类型 | 长度 | 小数位 | 允许空值 | 主键 | 默认值 | 说明 |
| 1 | hits_id | int | 10 | 0 | N | Y | 点赞ID: | |
| 2 | user_id | int | 10 | 0 | N | N | 0 | 点赞人: |
| 3 | create_time | timestamp | 19 | 0 | N | N | CURRENT_TIMESTAMP | 创建时间: |
| 4 | update_time | timestamp | 19 | 0 | N | N | CURRENT_TIMESTAMP | 更新时间: |
| 5 | source_table | varchar | 255 | 0 | Y | N | 来源表: | |
| 6 | source_field | varchar | 255 | 0 | Y | N | 来源字段: | |
| 7 | source_id | int | 10 | 0 | N | N | 0 | 来源ID: |
| 编号 | 名称 | 数据类型 | 长度 | 小数位 | 允许空值 | 主键 | 默认值 | 说明 |
| 1 | learning_materials_id | int | 10 | 0 | N | Y | 学习资料ID | |
| 2 | document_no | varchar | 64 | 0 | Y | N | 资料编号 | |
| 3 | data_name | varchar | 64 | 0 | Y | N | 资料名称 | |
| 4 | data_type | varchar | 64 | 0 | Y | N | 资料类型 | |
| 5 | release_date | date | 10 | 0 | Y | N | 发布日期 | |
| 6 | data_cover | varchar | 255 | 0 | Y | N | 资料封面 | |
| 7 | data_content | text | 65535 | 0 | Y | N | 资料内容 | |
| 8 | information_video | varchar | 255 | 0 | Y | N | 资料视频 | |
| 9 | information_documents | varchar | 255 | 0 | Y | N | 资料文件 | |
| 10 | hits | int | 10 | 0 | N | N | 0 | 点击数 |
| 11 | praise_len | int | 10 | 0 | N | N | 0 | 点赞数 |
| 12 | create_time | datetime | 19 | 0 | N | N | CURRENT_TIMESTAMP | 创建时间 |
| 13 | update_time | timestamp | 19 | 0 | N | N | CURRENT_TIMESTAMP | 更新时间 |
| 编号 | 名称 | 数据类型 | 长度 | 小数位 | 允许空值 | 主键 | 默认值 | 说明 |
| 1 | my_notes_id | int | 10 | 0 | N | Y | 我的笔记ID | |
| 2 | record_users | int | 10 | 0 | Y | N | 0 | 记录用户 |
| 3 | user_name | varchar | 64 | 0 | Y | N | 用户姓名 | |
| 4 | note_title | varchar | 64 | 0 | Y | N | 笔记标题 | |
| 5 | notes_content | text | 65535 | 0 | Y | N | 笔记内容 | |
| 6 | create_time | datetime | 19 | 0 | N | N | CURRENT_TIMESTAMP | 创建时间 |
| 7 | update_time | timestamp | 19 | 0 | N | N | CURRENT_TIMESTAMP | 更新时间 |
| 编号 | 名称 | 数据类型 | 长度 | 小数位 | 允许空值 | 主键 | 默认值 | 说明 |
| 1 | notice_id | mediumint | 8 | 0 | N | Y | 公告id: | |
| 2 | title | varchar | 125 | 0 | N | N | 标题: | |
| 3 | content | longtext | 2147483647 | 0 | Y | N | 正文: | |
| 4 | create_time | timestamp | 19 | 0 | N | N | CURRENT_TIMESTAMP | 创建时间: |
| 5 | update_time | timestamp | 19 | 0 | N | N | CURRENT_TIMESTAMP | 更新时间: |
| 编号 | 名称 | 数据类型 | 长度 | 小数位 | 允许空值 | 主键 | 默认值 | 说明 |
| 1 | praise_id | int | 10 | 0 | N | Y | 点赞ID: | |
| 2 | user_id | int | 10 | 0 | N | N | 0 | 点赞人: |
| 3 | create_time | timestamp | 19 | 0 | N | N | CURRENT_TIMESTAMP | 创建时间: |
| 4 | update_time | timestamp | 19 | 0 | N | N | CURRENT_TIMESTAMP | 更新时间: |
| 5 | source_table | varchar | 255 | 0 | Y | N | 来源表: | |
| 6 | source_field | varchar | 255 | 0 | Y | N | 来源字段: | |
| 7 | source_id | int | 10 | 0 | N | N | 0 | 来源ID: |
| 8 | status | bit | 1 | 0 | N | N | 1 | 点赞状态:1为点赞,0已取消 |
表private_message_information (私信信息)
| 编号 | 名称 | 数据类型 | 长度 | 小数位 | 允许空值 | 主键 | 默认值 | 说明 |
| 1 | private_message_information_id | int | 10 | 0 | N | Y | 私信信息ID | |
| 2 | share_users | int | 10 | 0 | Y | N | 0 | 分享用户 |
| 3 | user_name | varchar | 64 | 0 | Y | N | 用户姓名 | |
| 4 | share_title | varchar | 64 | 0 | Y | N | 分享标题 | |
| 5 | sharing_type | varchar | 64 | 0 | Y | N | 分享类型 | |
| 6 | sharing_date | date | 10 | 0 | Y | N | 分享日期 | |
| 7 | private_message_users | int | 10 | 0 | Y | N | 0 | 私信用户 |
| 8 | private_message_theme | varchar | 64 | 0 | Y | N | 私信主题 | |
| 9 | private_message_type | varchar | 64 | 0 | Y | N | 私信类型 | |
| 10 | private_message_content | text | 65535 | 0 | Y | N | 私信内容 | |
| 11 | reply_content | text | 65535 | 0 | Y | N | 回复内容 | |
| 12 | create_time | datetime | 19 | 0 | N | N | CURRENT_TIMESTAMP | 创建时间 |
| 13 | update_time | timestamp | 19 | 0 | N | N | CURRENT_TIMESTAMP | 更新时间 |
| 编号 | 名称 | 数据类型 | 长度 | 小数位 | 允许空值 | 主键 | 默认值 | 说明 |
| 1 | registered_users_id | int | 10 | 0 | N | Y | 注册用户ID | |
| 2 | user_name | varchar | 64 | 0 | Y | N | 用户姓名 | |
| 3 | user_gender | varchar | 64 | 0 | Y | N | 用户性别 | |
| 4 | user_phone_number | varchar | 64 | 0 | Y | N | 用户电话 | |
| 5 | examine_state | varchar | 16 | 0 | N | N | 已通过 | 审核状态 |
| 6 | user_id | int | 10 | 0 | N | N | 0 | 用户ID |
| 7 | create_time | datetime | 19 | 0 | N | N | CURRENT_TIMESTAMP | 创建时间 |
| 8 | update_time | timestamp | 19 | 0 | N | N | CURRENT_TIMESTAMP | 更新时间 |
表slides (轮播图)
| 编号 | 名称 | 数据类型 | 长度 | 小数位 | 允许空值 | 主键 | 默认值 | 说明 |
| 1 | slides_id | int | 10 | 0 | N | Y | 轮播图ID: | |
| 2 | title | varchar | 64 | 0 | Y | N | 标题: | |
| 3 | content | varchar | 255 | 0 | Y | N | 内容: | |
| 4 | url | varchar | 255 | 0 | Y | N | 链接: | |
| 5 | img | varchar | 255 | 0 | Y | N | 轮播图: | |
| 6 | hits | int | 10 | 0 | N | N | 0 | 点击量: |
| 7 | create_time | timestamp | 19 | 0 | N | N | CURRENT_TIMESTAMP | 创建时间: |
| 8 | update_time | timestamp | 19 | 0 | N | N | CURRENT_TIMESTAMP | 更新时间: |
表upload (文件上传)
| 编号 | 名称 | 数据类型 | 长度 | 小数位 | 允许空值 | 主键 | 默认值 | 说明 |
| 1 | upload_id | int | 10 | 0 | N | Y | 上传ID | |
| 2 | name | varchar | 64 | 0 | Y | N | 文件名 | |
| 3 | path | varchar | 255 | 0 | Y | N | 访问路径 | |
| 4 | file | varchar | 255 | 0 | Y | N | 文件路径 | |
| 5 | display | varchar | 255 | 0 | Y | N | 显示顺序 | |
| 6 | father_id | int | 10 | 0 | Y | N | 0 | 父级ID |
| 7 | dir | varchar | 255 | 0 | Y | N | 文件夹 | |
| 8 | type | varchar | 32 | 0 | Y | N | 文件类型 |
表user (用户账户:用于保存用户登录信息)
| 编号 | 名称 | 数据类型 | 长度 | 小数位 | 允许空值 | 主键 | 默认值 | 说明 |
| 1 | user_id | mediumint | 8 | 0 | N | Y | 用户ID:[0,8388607]用户获取其他与用户相关的数据 | |
| 2 | state | smallint | 5 | 0 | N | N | 1 | 账户状态:[0,10](1可用|2异常|3已冻结|4已注销) |
| 3 | user_group | varchar | 32 | 0 | Y | N | 所在用户组:[0,32767]决定用户身份和权限 | |
| 4 | login_time | timestamp | 19 | 0 | N | N | CURRENT_TIMESTAMP | 上次登录时间: |
| 5 | phone | varchar | 11 | 0 | Y | N | 手机号码:[0,11]用户的手机号码,用于找回密码时或登录时 | |
| 6 | phone_state | smallint | 5 | 0 | N | N | 0 | 手机认证:[0,1](0未认证|1审核中|2已认证) |
| 7 | username | varchar | 16 | 0 | N | N | 用户名:[0,16]用户登录时所用的账户名称 | |
| 8 | nickname | varchar | 16 | 0 | Y | N | 昵称:[0,16] | |
| 9 | password | varchar | 64 | 0 | N | N | 密码:[0,32]用户登录所需的密码,由6-16位数字或英文组成 | |
| 10 | | varchar | 64 | 0 | Y | N | 邮箱:[0,64]用户的邮箱,用于找回密码时或登录时 | |
| 11 | email_state | smallint | 5 | 0 | N | N | 0 | 邮箱认证:[0,1](0未认证|1审核中|2已认证) |
| 12 | avatar | varchar | 255 | 0 | Y | N | 头像地址:[0,255] | |
| 13 | open_id | varchar | 255 | 0 | Y | N | 针对获取用户信息字段 | |
| 14 | create_time | timestamp | 19 | 0 | N | N | CURRENT_TIMESTAMP | 创建时间: |
| 15 | vip_level | varchar | 255 | 0 | Y | N | 会员等级 | |
| 16 | vip_discount | double | 11 | 2 | Y | N | 0.00 | 会员折扣 |
| 编号 | 名称 | 数据类型 | 长度 | 小数位 | 允许空值 | 主键 | 默认值 | 说明 |
| 1 | user_answer_id | mediumint | 8 | 0 | N | Y | ||
| 2 | user_id | mediumint | 7 | 0 | N | N | 用户ID:[0,8388607]用户获取其他与用户相关的数据 | |
| 3 | exam_id | mediumint | 7 | 0 | N | N | 0 | 考试id |
| 4 | score | double | 9 | 2 | Y | N | 0.00 | 分数 |
| 5 | answers | text | 65535 | 0 | Y | N | 答案 | |
| 6 | score_detail | text | 65535 | 0 | Y | N | 评分详情 | |
| 7 | objective_score | double | 9 | 2 | Y | N | 0.00 | 客观题得分 |
| 8 | subjective_score | double | 9 | 2 | Y | N | 0.00 | 主观题得分 |
| 9 | score_state | tinyint | 4 | 0 | Y | N | 0 | 评分状态 |
| 10 | nickname | varchar | 255 | 0 | Y | N | 提交人 | |
| 11 | create_time | timestamp | 19 | 0 | N | N | CURRENT_TIMESTAMP | 创建时间: |
| 12 | update_time | timestamp | 19 | 0 | N | N | CURRENT_TIMESTAMP | 更新时间: |
| 编号 | 名称 | 数据类型 | 长度 | 小数位 | 允许空值 | 主键 | 默认值 | 说明 |
| 1 | user_chat_friend_id | int | 10 | 0 | N | Y | id | |
| 2 | user_id | int | 10 | 0 | N | N | 用户id | |
| 3 | friend_user_id | int | 10 | 0 | N | N | 用户好友id | |
| 4 | friend_user_name | varchar | 255 | 0 | Y | N | 好友名称 | |
| 5 | create_time | timestamp | 19 | 0 | N | N | CURRENT_TIMESTAMP | |
| 6 | update_time | timestamp | 19 | 0 | N | N | CURRENT_TIMESTAMP |
| 编号 | 名称 | 数据类型 | 长度 | 小数位 | 允许空值 | 主键 | 默认值 | 说明 |
| 1 | user_chat_group_id | int | 10 | 0 | N | Y | id | |
| 2 | group_id | int | 10 | 0 | Y | N | 群聊id | |
| 3 | group_name | varchar | 255 | 0 | Y | N | 群聊名称 | |
| 4 | user_id | int | 10 | 0 | Y | N | 用户id | |
| 5 | create_time | timestamp | 19 | 0 | N | N | CURRENT_TIMESTAMP | |
| 6 | update_time | timestamp | 19 | 0 | N | N | CURRENT_TIMESTAMP |
| 编号 | 名称 | 数据类型 | 长度 | 小数位 | 允许空值 | 主键 | 默认值 | 说明 |
| 1 | user_chat_read_id | varchar | 255 | 0 | N | Y | id | |
| 2 | user_id | int | 10 | 0 | Y | N | 接收人id | |
| 3 | send_user_id | int | 10 | 0 | Y | N | 发送人id | |
| 4 | group_id | int | 10 | 0 | Y | N | 群聊id | |
| 5 | type | int | 10 | 0 | Y | N | 类型1-点对点消息,2-群聊消息 | |
| 6 | create_time | timestamp | 19 | 0 | Y | N | CURRENT_TIMESTAMP | 时间 |
| 7 | message | text | 65535 | 0 | Y | N | 消息 |
表user_group (用户组:用于用户前端身份和鉴权)
| 编号 | 名称 | 数据类型 | 长度 | 小数位 | 允许空值 | 主键 | 默认值 | 说明 |
| 1 | group_id | mediumint | 8 | 0 | N | Y | 用户组ID:[0,8388607] | |
| 2 | display | smallint | 5 | 0 | N | N | 100 | 显示顺序:[0,1000] |
| 3 | name | varchar | 16 | 0 | N | N | 名称:[0,16] | |
| 4 | description | varchar | 255 | 0 | Y | N | 描述:[0,255]描述该用户组的特点或权限范围 | |
| 5 | source_table | varchar | 255 | 0 | Y | N | 来源表: | |
| 6 | source_field | varchar | 255 | 0 | Y | N | 来源字段: | |
| 7 | source_id | int | 10 | 0 | N | N | 0 | 来源ID: |
| 8 | register | smallint | 5 | 0 | Y | N | 0 | 注册位置: |
| 9 | create_time | timestamp | 19 | 0 | N | N | CURRENT_TIMESTAMP | 创建时间: |
| 10 | update_time | timestamp | 19 | 0 | N | N | CURRENT_TIMESTAMP | 更新时间: |
整个SpringBoot+MybatisPlus技术实现技术交流社区平台的需求分析主要对系统总体架构以及功能模块的设计,通过建立E-R模型和数据库逻辑系统设计完成了数据库系统设计。
4 系统关键模块详细设计与实现
SpringBoot+MybatisPlus技术实现技术交流社区平台的详细设计与实现主要是根据前面的SpringBoot+MybatisPlus技术实现技术交流社区平台的需求分析和SpringBoot+MybatisPlus技术实现技术交流社区平台的总体设计来设计页面并实现业务逻辑。主要从SpringBoot+MybatisPlus技术实现技术交流社区平台界面实现、业务逻辑实现这两部分进行介绍。
4.1注册用户功能模块
4.1.1 前台首页界面
当进入SpringBoot+MybatisPlus技术实现技术交流社区平台的时候,系统以上中下的布局进行展示,首先映入眼帘的是系统的导航栏,下面是轮播图,再往下是新闻资讯,其主界面展示如下图所示。

图4-1 前台首页界面图
4.1.2 用户注册界面
SpringBoot+MybatisPlus技术实现技术交流社区平台的游客和注册用户时可以进行注册登录,当用户右上角“注册”按钮的时候,当填写上自己的账号+密码+确认密码+昵称+邮箱等后再点击“注册”按钮后将会先验证输入的有没有空数据,再次验证密码和确认密码是否是一样的,最后验证输入的账户名和数据库表中已经注册的账户名是否重复,只有都验证没问题后即可用户注册成功。用户注册界面展示如下图所示。

图4-2注册界面图
注册关键代码如下:
* 注册
* @param user
* @return
*/
@PostMapping("register")
public Map<String, Object> signUp(@RequestBody User user) {
// 查询用户
Map<String, String> query = new HashMap<>();
Map<String,Object> map = JSON.parseObject(JSON.toJSONString(user));
query.put("username",user.getUsername());
List list = service.selectBaseList(service.select(query, new HashMap<>()));
if (list.size()>0){
return error(30000, "用户已存在");
}
map.put("password",service.encryption(String.valueOf(map.get("password"))));
service.insert(map);
return success(1);
}
SpringBoot+MybatisPlus技术实现技术交流社区平台中的前台上注册后的用户是可以通过自己的账户名和密码进行登录的,当用户输入完整的自己的账户名和密码信息并点击“登录”按钮后,将会首先验证输入的有没有空数据,再次验证输入的账户名+密码和数据库中当前保存的用户信息是否一致,只有在一致后将会登录成功并自动跳转到SpringBoot+MybatisPlus技术实现技术交流社区平台的首页中;否则将会提示相应错误信息,用户登录界面如下图所示。

图4-3用户登录界面图
登录的逻辑代码如下所示。
/**
* 登录
* @param data
* @param httpServletRequest
* @return
*/
@PostMapping("login")
public Map<String, Object> login(@RequestBody Map<String, String> data, HttpServletRequest httpServletRequest) {
log.info("[执行登录接口]");
String username = data.get("username");
String email = data.get("email");
String phone = data.get("phone");
String password = data.get("password");
List resultList = null;
Map<String, String> map = new HashMap<>();
if(username != null && "".equals(username) == false){
map.put("username", username);
resultList = service.select(map, new HashMap<>()).getResultList();
}
else if(email != null && "".equals(email) == false){
map.put("email", email);
resultList = service.select(map, new HashMap<>()).getResultList();
}
else if(phone != null && "".equals(phone) == false){
map.put("phone", phone);
resultList = service.select(map, new HashMap<>()).getResultList();
}else{
return error(30000, "账号或密码不能为空");
}
if (resultList == null || password == null) {
return error(30000, "账号或密码不能为空");
}
//判断是否有这个用户
if (resultList.size()<=0){
return error(30000,"用户不存在");
}
User byUsername = (User) resultList.get(0);
Map<String, String> groupMap = new HashMap<>();
groupMap.put("name",byUsername.getUserGroup());
List groupList = userGroupService.select(groupMap, new HashMap<>()).getResultList();
if (groupList.size()<1){
return error(30000,"用户组不存在");
}
UserGroup userGroup = (UserGroup) groupList.get(0);
//查询用户审核状态
if (!StringUtils.isEmpty(userGroup.getSourceTable())){
String sql = "select examine_state from "+ userGroup.getSourceTable() +" WHERE user_id = " + byUsername.getUserId();
String res = String.valueOf(service.runCountSql(sql).getSingleResult());
if (res==null){
return error(30000,"用户不存在");
}
if (!res.equals("已通过")){
return error(30000,"该用户审核未通过");
}
}
//查询用户状态
if (byUsername.getState()!=1){
return error(30000,"用户非可用状态,不能登录");
}
String md5password = service.encryption(password);
if (byUsername.getPassword().equals(md5password)) {
// 存储Token到数据库
AccessToken accessToken = new AccessToken();
accessToken.setToken(UUID.randomUUID().toString().replaceAll("-", ""));
accessToken.setUser_id(byUsername.getUserId());
tokenService.save(accessToken);
// 返回用户信息
JSONObject user = JSONObject.parseObject(JSONObject.toJSONString(byUsername));
user.put("token", accessToken.getToken());
JSONObject ret = new JSONObject();
ret.put("obj",user);
return success(ret);
} else {
return error(30000, "账号或密码不正确");
}
}
4.1.4密码修改界面
用户使用该系统注册完成后,用户对登录密码有修改需求时,系统也可以提供用户修改密码权限。系统中所有的操作者能够变更自己的密码信息,执行该功能首先必须要登入系统,然后选择密码变更选项以后在给定的文本框中填写初始密码和新密码来完成修改密码的操作。在填写的时候,假如两次密码填写存在差异,那么此次密码变更操作失败。密码修改界面如下图所示。

图4-4密码修改界面图
当用户点击SpringBoot+MybatisPlus技术实现技术交流社区平台中导航栏上的“文章信息”后将会进入到该“文章信息”列表的界面,然后选择想要看的文章信息,点击进入到详细界面,在详细界面可以收藏+点赞和评论等操作,文章信息界面如下图所示。

图4-5文章信息界面图
当用户点击SpringBoot+MybatisPlus技术实现技术交流社区平台中个人中心的“笔记信息”后将会进入到该“笔记信息”的界面,注册用户可以管理和查看自己的笔记信息,包括新增、编辑、删除笔记等操作。笔记信息界面如下图所示。

图4-6笔记信息界面图
笔记信息关键代码如下:
@PostMapping("/set")
@Transactional
public Map<String, Object> set(HttpServletRequest request) throws IOException {
service.update(service.readQuery(request), service.readConfig(request), service.readBody(request.getReader()));
return success(1);
}
注册用户可以对其他用户的帖子、文章进行反馈和评价,提供建设性意见和建议。界面如下图所示。

图4-7反馈评价界面图
4.2管理员功能模块
管理员点击“系统用户”这一菜单会显示管理员、注册用户这两个子菜单,管理员可以对这两个角色的信息进行增删改查操作。界面如下图所示。

图4-8系统用户管理界面图
管理员点击“文章分类管理”这一菜单会显示文章分类列表、文章分类添加这两个子菜单,支持输入文章类型进行查询、重置和删除的操作。如果想要添加新的文章分类,点击“添加”按钮,就可以添加了,同时可以选择某一条文章分类,点击“删除”进行删除。文章分类列表、文章分类添加界面如下图所示。

图4-8文章分类列表界面图

图4-9文章分类添加界面图
管理员点击“学习资料管理”这一菜单会显示学习资料列表、学习资料添加这两个子菜单,支持输入资料名称、资料类型进行查询、重置和删除的操作。管理员可以管理系统提供的学习资料,包括上传、编辑、删除学习资料等操作。学习资料列表、学习资料添加界面如下图所示。

图4-10学习资料列表界面图

图4-11学习资料添加界面图
学习资料添加关键代码如下:
@RequestMapping(value = "/del")
@Transactional
public Map<String, Object> del(HttpServletRequest request) {
service.delete(service.readQuery(request), service.readConfig(request));
return success(1);
}
public void delete(Map<String,String> query,Map<String,String> config){
QueryWrapper wrapper = new QueryWrapper<E>();
toWhereWrapper(query, "0".equals(config.get(FindConfig.GROUP_BY)),wrapper);
baseMapper.delete(wrapper);
log.info("[{}] - 删除操作:{}",wrapper.getSqlSelect());
}
管理员可以管理用户的好友信息,包括查看好友列表、添加好友、删除好友等操作。界面如下图所示。

图4-12好友信息管理界面图
管理员点击“系统管理”这一菜单会显示轮播图这个子菜单,管理员可以对前台展示的轮播图进行设置,界面如下图所示。

图4-13系统管理界面图
系统管理关键代码如下:
@PostMapping("/add")
@Transactional
public Map<String, Object> add(HttpServletRequest request) throws IOException {
service.insert(service.readBody(request.getReader()));
return success(1);
}
public Map<String, Object> addMap(Map<String,Object> map){
service.insert(map);
return success(1);
}
用户进行网站公告的阅览,查看管理者发布的行网站公告信息。界面图如下图所示。

图4-14公告管理界面图
5系统测试
5.1 系统测试用例
系统测试包括:用户登录功能测试、文章信息查看功能测试、笔记信息添加、学习资料搜索、密码修改、反馈评价功能测试,如表5-1、5-2、5-3、5-4、5-5、5-6所示:
表5-1 用户登录功能测试表
| 用例名称 | 用户登录系统 |
| 目的 | 测试用户通过正确的用户名和密码可否登录功能 |
| 前提 | 未登录的情况下 |
| 测试流程 | 1) 进入登录页面 2) 输入正确的用户名和密码 |
| 预期结果 | 用户名和密码正确的时候,跳转到登录成功界面,反之则显示错误信息,提示重新输入 |
| 实际结果 | 实际结果与预期结果一致 |
文章信息查看功能测试:
表5-2 文章信息查看功能测试表
| 用例名称 | 文章信息查看 |
| 目的 | 测试文章信息查看功能 |
| 前提 | 用户登录 |
| 测试流程 | 点击文章信息列表 |
| 预期结果 | 可以查看到所有文章信息信息 |
| 实际结果 | 实际结果与预期结果一致 |
管理员添加笔记信息界面测试:
表5-3 管理员添加笔记信息界面测试表
| 用例名称 | 添加笔记信息测试用例 |
| 目的 | 测试笔记信息添加功能 |
| 前提 | 管理员用户正常登录情况下 |
| 测试流程 | 1)管理员点击笔记信息,然后点击添加后并填写信息。 2)点击进行提交。 |
| 预期结果 | 提交以后,页面首页会显示新的笔记信息 |
| 实际结果 | 实际结果与预期结果一致 |
学习资料搜索功能测试:
表5-4学习资料搜索功能测试表
| 用例名称 | 学习资料搜索测试 |
| 目的 | 测试学习资料搜索功能 |
| 前提 | 无 |
| 测试流程 | 1)在搜索框填入搜索关键字。 2)点击搜索按钮。 |
| 预期结果 | 页面显示包含有搜索关键字的学习资料 |
| 实际结果 | 实际结果与预期结果一致 |
密码修改搜索功能测试:
表5-5 密码修改功能测试表
| 用例名称 | 密码修改测试用例 |
| 目的 | 测试管理员密码修改功能 |
| 前提 | 管理员用户正常登录情况下 |
| 测试流程 | 1)管理员密码修改并完成填写。 2)点击进行提交。 |
| 预期结果 | 使用新的密码可以登录 |
| 实际结果 | 实际结果与预期结果一致 |
反馈评价功能测试:
表5-6反馈评价功能测试表
| 用例名称 | 反馈评价测试用例 |
| 目的 | 测试用户反馈评价功能 |
| 前提 | 用户正常登录情况下 |
| 测试流程 | 1)搜索查看反馈评价,点击反馈评价。 2)填写反馈评价信息,点击进行提交。 |
| 预期结果 | 反馈评价成功 |
| 实际结果 | 实际结果与预期结果一致 |
通过编写SpringBoot+MybatisPlus技术实现技术交流社区平台的测试用例,已经检测完毕用户登录功能测试、文章信息展示功能测试、笔记信息添加、学习资料搜索、密码修改、反馈评价功能测试,通过这6大模块为SpringBoot+MybatisPlus技术实现技术交流社区平台的后期推广运营提供了强力的技术支撑。
本文描述了SpringBoot+MybatisPlus技术实现技术交流社区平台的原理和开发过程,该系统是通过SpringBoot框架来搭建后台,中间件使用的是Tomcat服务器,数据库管理平台采用开源的Mysql,前台使用的是JQuery框架,同时使用Validate校验框架,这样就可以减少前端代码的输入量,而且基于JQuery框架的Validat框架使用简单,是流行的前端使用框架,前端使用的主要是HTML页面展示技术。
在开发前做了许多的准备,在本系统的设计和开发过程中阅览和学习了许多文献资料,从开发这个SpringBoot+MybatisPlus技术实现技术交流社区平台的过程中我也收获了许许多多宝贵的方法以及设计思路,对系统的开发也起到了很重要的作用,系统的开发技术选用的都是自己比较熟悉的,比如Web、SpringBoot、MYSQL,这些技术都是在以前的学习中学到了,其中许多的设计思路和方法都是在以前不断地学习中摸索出来的经验,其实对于我们来说工作量还是比较大的,但是正是由于之前的积累与准备,才能顺利的完成这个项目,由此看来,积累经验跟做好准备是十分重要的事情。
当然在该系统的设计与实现的过程中也离不开老师以及同学们的帮助,正是因为他们的指导与帮助,我才能够成功的在预期内完成了这个系统。同时在这个过程当中我也收获了很多东西,此系统也有需要改进的地方,但是由于专业知识的浅薄,并不能做到十分完美,希望以后有机会可以让其真正的投入到使用之中。
[1]姚冠男,陈雅晴.“互联网+”模式下的高校学生创新创意交流平台分析[J].湖南工业职业技术学院学报,2024,24(01):80-85+91.DOI:10.13787/j.cnki.43-1374/z.2024.01.014.
[2]Wahyudi ,Tiffany K V ,Mulyadi Y , et al.Morpho-dynamic Induced Rip Currents in Klayar Beach, Pacitan, East Java, Indonesia[J].IOP Conference Series: Earth and Environmental Science,2024,1298(1):
[3]Wardhani K M ,Sulistiyorini A D .Assessment of the Quality of Raw Water for Salt Production in Pangarengan, Sampang, East Java[J].IOP Conference Series: Earth and Environmental Science,2024,1298(1):
[4]Febriyanti M R ,Saefullah K ,Susanti D R , et al.Knowledge, attitude, and utilization of traditional medicine within the plural medical system in West Java, Indonesia.[J].BMC complementary medicine and therapies,2024,24(1):64-64.
[5]朱敏,李鑫,朱海静等.基于微服务架构的健身管理平台的设计与实现[J].电脑知识与技术,2024,20(01):60-62.DOI:10.14004/j.cnki.ckt.2024.0140.
[6]王冬梅,冯勇,刘畅.公共财政资助成果信息交流平台体系构建建议[J].中国科学基金,2023,37(06):1073-1080.DOI:10.16262/j.cnki.1000-8217.2023.06.015.
[7]黄义荣.大盘手网:立足金融科技打造专业的学习交流平台[N].期货日报,2023-12-25(T11).DOI:10.28619/n.cnki.nqhbr.2023.003281.
[8]樊江涛,张溪涌,刘佳鑫.为海归青年量身打造交流服务平台[N].中国青年报,2023-12-25(001).DOI:10.38302/n.cnki.nzgqn.2023.004502.
[9]赖小英.基于教材,让“交流平台”在零整之间发展[J].七彩语文,2023,(48):28-30.
[10]翟祥栩,陈谦民,陈宗玉.基于SpringBoot的农业大数据一站式分析预测平台的设计与实现[J].现代信息科技,2023,7(24):6-10+15.DOI:10.19850/j.cnki.2096-4706.2023.24.002.
[11]翁雯雯.小学语文“交流平台”的教学变革[J].留学,2023,(24):46-48.
[12]Pitri Y ,Sutia B ,Perdana A I P .Waste;sadaqah;: a new community-based waste-management practice in Java, Indonesia[J].Sustainability: Science, Practice and Policy,2023,19(1):
[13]Cuong Q B ,Ranindya P ,Ly D V , et al.APR4Vul: an empirical study of automatic program repair techniques on real-world Java vulnerabilities[J].Empirical Software Engineering,2023,29(1):
[14]黄娟.基于SpringBoot和Vue.js的医院数据提取管理平台的设计与实现[J].信息与电脑(理论版),2023,35(22):91-93.
[15]洪保刘.基于大数据+SpringBoot技术的全国传染病数据分析可视化平台[J].数字技术与应用,2023,41(11):161-164.DOI:10.19695/j.cnki.cn12-1369.2023.11.50.
[16]艾钰承,朱海风,刘舟.基于SpringBoot的“喵站”宠物服务平台的设计与实现[J].科技资讯,2023,21(22):22-25.DOI:10.16661/j.cnki.1672-3791.2305-5042-0756.
[17]谢欣,赵家琪,杨卫明.基于SpringBoot的中国传统节日推广平台设计与实现[J].信息与电脑(理论版),2023,35(19):91-94.
[18]周翌.基于场景理论的设计师社区平台设计策略与实践[D].江南大学,2023.DOI:10.27169/d.cnki.gwqgu.2023.001444.
[19]苗孟君,张淼,蔡家乐等.星球村技术交流社区平台的设计与实现[J].信息与电脑(理论版),2022,34(12):152-154.
[20]王丹雯,贾晓云.基于School Box跨专业交流平台的大学英语自主学习研究[J].海外英语,2020,(13):118-119+153.
逝者如斯夫,不舍昼夜。转眼间,大学生活便已经接近尾声,人面对着离别与结束,总是充满着不舍与茫然,我亦如此,仍记得那年秋天,我迫不及待的提前一天到了学校,面对学校巍峨的大门,我心里充满了期待:这里,就是我新生活的起点吗?那天,阳光明媚,学校的欢迎仪式很热烈,我面对着一个个对着我微笑的同学,仿佛一缕缕阳光透过胸口照进了我心里,同时,在那天我认识可爱的室友,我们携手共同度过了这难忘的两年。如今,我望着这篇论文的致谢,不禁又要问自己:现在,我们就要说再见了吗?
感慨莫名,不知所言。遥想当初刚来学校的时候,心里总是想着工科学校会过于板正,会缺乏一些柔情,当时心里甚至有一点点排斥,但是随着我对学校的慢慢认识与了解,我才认识到了她的美丽,她的柔情,并且慢慢的喜欢上了这个校园,但是时间太快了,快到我还没有好好体会她的美丽便要离开了,但是她带给我的回忆,永远不会离开我,也许真正离开那天我的眼里会满含泪水,我不是因为难过,我只是想将她的样子映在我的泪水里,刻在我的心里。最后,感谢我的老师们,是你们教授了我们知识与做人的道理;感谢我的室友们,是你们陪伴了我如此之久;感谢每位关心与支持我的人。
少年,追风赶月莫停留,平荒尽处是春山。
免费领取项目源码,请关注❥点赞收藏并私信博主,谢谢~
46万+

被折叠的 条评论
为什么被折叠?



