摘 要
随着旅游业的快速发展和信息化水平的提升,传统旅游管理模式已难以满足游客个性化、导游高效协作及企业精细化管理的需求。为提高旅游服务效率、优化用户体验并实现智能化管理,本文设计并实现了一套基于SpringBoot的旅游管理系统。该系统采用B/S架构,分为旅游用户、导游用户和管理员三大角色模块:旅游用户可浏览资讯、预订产品、管理订单及行程;导游用户可管理产品、处理订单、打卡签到及费用报销;管理员则负责全局数据统计、用户管理、产品分类及系统运维。系统后端基于SpringBoot框架,前端采用Vue.js实现动态交互,数据库选用MySQL并利用Redis缓存优化性能。通过需求分析、模块化设计及分层架构实现高内聚低耦合,系统有效解决了旅游业务中信息不对称、流程繁琐及管理低效等问题。测试结果表明,该系统运行稳定,功能完整,显著提升了旅游服务的便捷性和管理效率,为智慧旅游发展提供了可行的技术方案。
关键词:旅游管理;Spring Boot;Vue;MySQL;Java
With the rapid development of tourism and the improvement of information technology, the traditional tourism management model can hardly meet the needs of personalized tourists, efficient among tour guides and refined management of enterprises. In order to improve the efficiency of tourism services, optimize the user experience and achieve intelligent management, this paper designs and implements a tourism management based on SpringBoot. The system adopts the B/S architecture and is divided into three major role modules: tourism users, tour guide users and administrators. Tourism users can browse information book products, manage orders and itineraries. Tour guide users can manage products, process orders, check in and expense reimbursement. Administrators are responsible for global data statistics, user, product classification and system maintenance. The backend of the system is based on the SpringBoot framework, the frontend uses Vue.js to achieve dynamic interaction, and the database MySQL and uses Redis cache to optimize performance. Through the analysis of requirements, modular design and layered architecture, the system has achieved high cohesion and low coupling, and effectively solved problems of asymmetric information, cumbersome processes and inefficient management in tourism business. The test results show that the system runs stably, has complete functions, and significantly improves the convenience of tourism and management efficiency, providing feasible technical solutions for the development of smart tourism.
Keywords: Tourism management; Spring Boot; Vue; MySQL; Java
目 录
近年来,随着国民经济的快速发展和消费升级趋势的加强,旅游业已成为推动经济增长的重要引擎,游客对个性化、便捷化旅游服务的需求与日俱增。然而,传统旅游管理模式普遍存在信息更新滞后、订单处理效率低下、导游管理不规范等问题,严重制约了旅游服务质量的提升。为有效解决这些问题,本研究基于SpringBoot框架,结合Vue.js、MySQL和Redis等技术,设计并实现了一套智能化的旅游管理系统。该系统通过构建旅游用户、导游用户和管理员三大功能模块,实现了旅游产品展示与预订、订单管理、行程规划、导游任务分配、打卡签到以及费用报销等全流程数字化管理,不仅显著提升了旅游企业的运营效率和服务质量,也为游客提供了更加便捷、高效的旅游服务体验,为旅游行业的数字化转型提供了切实可行的技术解决方案。
本旅游管理系统的开发具有重要的理论价值和实践意义。在理论层面,系统创新性地将现代信息技术与旅游行业管理需求相结合,为旅游信息化管理研究提供了新的思路和方法,丰富了智慧旅游领域的理论研究体系。在实践层面,系统实现了三大核心价值:首先,通过数字化手段整合旅游资源,优化业务流程,显著提升了旅游企业的运营效率和管理水平;其次,为游客提供一站式的产品预订、行程管理和评价反馈服务,极大改善了用户体验和服务质量;再次,通过导游任务管理、打卡签到等功能模块,规范了导游工作流程,提高了服务标准化程度。此外,系统的实施将推动传统旅游企业向数字化转型,降低运营成本,增强市场竞争力,同时为行业监管部门提供了有效的数据支持,有助于促进旅游市场的规范化发展,对推动整个旅游产业的智能化升级具有重要的示范意义。
国内旅游管理系统的发展现状呈现出快速信息化与智能化转型的特征。随着"互联网+旅游"战略的深入推进,各类在线旅游平台(OTA)如携程、同程等已构建起成熟的票务预订和酒店管理系统。在技术应用方面,云计算、大数据和移动支付等技术已被广泛应用于旅游信息服务、智能推荐和电子支付等环节。然而,当前系统仍存在若干不足:首先,中小型旅游企业的信息化水平参差不齐,许多仍依赖传统人工管理;其次,现有系统普遍侧重前端服务,对导游管理和业务流程优化的支持较为薄弱;再次,系统间的数据孤岛现象严重,缺乏统一的数据标准和接口规范。此外,随着个性化旅游需求的增长,现有系统在定制化服务和智能行程规划方面仍有提升空间。政府正通过"智慧旅游"示范工程推动行业数字化转型,但整体来看,国内旅游管理系统仍处于从基础信息化向智能化、协同化发展的过渡阶段,亟需更高效、更智能的解决方案来满足行业发展的新需求。
国外旅游管理系统的发展呈现出高度智能化和生态化特征。以欧美为代表的发达国家已建立起成熟的旅游信息化体系,Airbnb、Booking.com等国际平台通过全球化布局构建了完整的旅游服务生态链。在技术应用层面,人工智能、区块链和AR/VR等前沿技术深度整合:Expedia采用机器学习优化个性化推荐,TripAdvisor运用大数据分析实现动态定价,Amadeus等GDS系统通过云计算提供全球分销服务。管理系统功能日趋完善,不仅涵盖预订、支付等基础服务,更延伸至智能行程规划、虚拟导游、可持续旅游等创新领域。欧盟"智慧旅游目的地"项目通过物联网技术实现旅游资源全域联动,新加坡"智慧国"倡议推动旅游服务无缝衔接。然而,系统间数据标准不统一、隐私保护法规差异等问题仍制约着全球旅游数据的互联互通。总体来看,国际领先的旅游管理系统正朝着平台化、智能化、可持续化方向发展,为我国旅游信息化建设提供了有益参考。
SpringBoot是Spring家族中的一个重要成员,它简化了Spring应用的初始搭建和开发过程[1]。通过提供一系列默认配置和自动装配机制,SpringBoot使得开发者能够更快地构建出生产级别的Spring应用。它支持多种开发工具和框架,如Maven、Gradle等,并且可以与多种数据库和缓存技术无缝集成[2]。SpringBoot的简洁性和高效性使其成为开发企业级应用的首选框架之一。在本次毕业设计中,SpringBoot框架为房屋租赁系统的后端开发提供了强大的支持。
MySQL是一款开源的关系型数据库管理系统,它以其高性能、高可靠性和易用性而著称。MySQL支持多种存储引擎,如InnoDB、MyISAM等,能够满足不同应用场景的需求[3]。它提供了丰富的SQL语法和函数,使得开发者能够方便地进行数据查询、更新和删除操作。MySQL还支持事务处理、索引优化和复制等高级功能,为数据的完整性和安全性提供了有力保障。在本次毕业设计中,MySQL数据库作为房屋租赁系统的数据存储核心,承担着存储和管理旅游产品、用户信息等重要数据的任务。而且通过合理的数据库设计和优化,确保了系统的数据访问效率和数据安全性[4]。
Vue.js是一款用于构建用户界面的渐进式JavaScript框架,提供一种灵活而高效的方式来开发单页面应用(SPA)。Vue的设计理念是通过尽量简化开发过程,提供一种声明式的方式来构建用户界面[5]。Vue.js通过数据驱动的视图模型,允许开发者以声明式语法绑定数据与视图,使得应用的状态和界面表现更加简洁和可维护。它的核心思想是通过组件化开发将复杂的UI拆分为可重用的独立模块,从而提升了代码的模块化、可维护性和可扩展性。
Vue.js具备响应式数据绑定和虚拟DOM的特性。响应式数据绑定意味着当数据变化时,Vue会自动更新与之绑定的DOM元素,从而实现视图的实时更新。虚拟DOM则是Vue.js的一种优化手段,通过将对DOM的操作抽象为一个虚拟的DOM树来提高性能,减少实际DOM操作的开销[6]。Vue还提供了丰富的插件和工具,如Vue Router用于路由管理,Vuex用于状态管理,方便开发者构建复杂的前端应用。Vue的灵活性和简洁性使其成为现代Web开发中常用的前端框架之一。
JAVA是一种广泛使用的编程语言,具有跨平台、面向对象、安全性高等特点。JAVA语言提供了丰富的类库和API,使得开发者能够轻松地进行网络编程、数据库操作、图形界面开发等任务。JAVA还支持多线程编程和分布式计算,为开发高性能和可扩展的应用提供了有力支持。所以本次毕设选择了JAVA作为房屋租赁系统的开发语言。通过利用JAVA的面向对象特性和丰富的类库资源,成功实现了系统的各个功能模块,并保证了系统的稳定性和可扩展性。而且JAVA的跨平台特性也使得此次毕业设计能够在不同的操作系统和硬件平台上运行,为用户提供了更加便捷的使用体验。
基于Spring Boot框架开发房屋租赁系统具有显著优势。Spring Boot以其简洁的配置、高效的性能以及强大的集成能力,为快速构建稳定、可扩展的Web应用提供了坚实基础[7]。结合MySQL数据库的高效存储与检索能力,以及Java语言的广泛应用与成熟生态,系统能够实现复杂的数据处理与业务逻辑[8]。此外前端采用Vue.js等现代前端框架,可确保用户界面的流畅与互动性,技术实现路径清晰可行。
该系统开发成本相对较低,主要投入在于人力与硬件资源。Spring Boot及MySQL均为开源技术,无需额外购买软件许可,降低了开发成本。如果系统上线可通过提供便捷、透明的旅游服务,可吸引大量用户,进而通过广告、增值服务等方式实现盈利,具有良好的经济回报预期。此外,系统维护成本适中,便于长期运营与迭代升级。
系统界面简洁友好,操作流程简单,用户无需复杂培训即可上手。系统功能模块化设计,包括旅游资讯管理、旅游产品、退订操作、用户管理等,便于用户快速完成操作。且系统支持多角色操作,管理员、导游用户和旅游用户均可根据权限进行相应操作,提升了管理效率。
该系统积极响应国家关于住房租赁市场健康发展的政策导向,通过技术手段解决市场信息不对称、租赁流程繁琐等问题,有助于构建更加公平、透明的旅游服务环境。同时,系统为旅游用户与导游用户提供了便捷、高效的旅游服务,促进了资源的有效配置与利用,符合社会发展趋势与民众需求,具有良好的社会接受度与影响力。
基于springboot的旅游管理系统的设计与实现包含旅游用户、 导游用户、管理员三个角色划分,每个角色对应的主要功能如下:
-
-
- 旅游用户主要功能
-
(1)旅游用户注册:点击注册,进入注册页面,填写好账号、密码、确认密码、昵称、邮箱、身份、旅游用户、旅游用户姓名、旅游用户性别、旅游用户电话等字段值,点击下方注册按钮,提示注册成功后,系统将自动跳转回到登录页面。
(2)旅游用户登录:点击“登录”按钮,输入用户名、密码、验证码登录系统,登录时前端会自动校验用户名与密码以及该用户是否审核通过,审核通过的用户输入正确登录成功,输入错误会有提示信息。
(3)通知公告:展示平台最新公告、政策变更、系统维护等信息。
(4)旅游资讯:提供行业动态、旅行攻略、景点推荐等实用内容。
(5)产品推荐:智能推荐热门旅游线路、特价优惠产品。
(6)旅游产品:旅游用户按目的地、价格、主题等多维度筛选,详细产品页包含图文介绍、用户评价、费用明细。一键收藏心仪产品。
(7)我的账户:个人资料跟修改密码,可以替换头像,编辑昵称跟邮箱等信息,点击提交,修改成功。修改密码:主要输入原密码、新密码,请确认密码后点击提交修改成功跳转到登录页面,再次登录的话需要用新密码才能登录成功。
(8)个人中心:包含个人首页、预订订单、退订订单、电子凭证、预订行程、订单评价、收藏、评论管理等。
1)个人首页:数据分析统计,展示订单统计,订单退订统计,订单评价统计。
2) 预订订单:用户可查看预订订单记录详情,并可支付订单,等待管理员审核,查看详情。
3)退订订单:用户可查看退订订单信息,查看审核状态信息。
4)电子凭证:可申请电子凭证,电子票务完整信息申请表。
5) 预订行程:用户可视化日历界面,目的地天气提示。
6)收藏:展示个人收藏信息列表,可删除收藏的信息。
7)评论管理:展示个人评论信息,可进行查询、删除操作,也可查看详情以及删除评论的内容。
-
-
- 导游用户主要功能
-
(1)导游用户注册:点击注册,进入注册页面,填写好账号、密码、确认密码、昵称、邮箱、身份:导游用户、导游姓名、导游性别、导游电话等字段值,点击下方注册按钮,提示注册成功后,需要管理员审核才能登录。
(2)导游用户登录:点击“登录”按钮,输入用户名、密码、验证码登录系统,登录时前端会自动校验用户名与密码以及该用户是否审核通过,审核通过的用户输入正确登录成功,输入错误会有提示信息。
(3)后台首页:展示订单评价统计数据。
(4)系统用户:展示导游个人信息,并等待管理员审核。
(5)导游产品管理:展示后台发布的所有导游产品信息,点击查看详情。
(6)预订订单管理:展示旅游用户所有的订单信息详情。
(7)预订行程管理:展示所有发布的行程信息,可查看详情。
(8)订单评价管理:导游用户可查看所有订单的评价信息详情。
(9)导游任务管理:导游用户可查看导游任务信息,并可修改任务完成进度。
(10)打卡签到管理:导游用户可提交打卡签到信息,提交打卡签到,等待管理员审核。
(11)费用报销管理:导游用户提交报销的资料,费用等信息,并查看报销状态,和报销费用的支付状态。
- 后台首页:集成可视化数据看板,实时监控产品、订单、退订、评价等核心业务指标。
- 系统用户管理:实现管理员、旅游用户、导游用户的三类账户体系与权限配置。
- 地区分类管理:构建多级地理标签系统,支持热门旅游区域动态排序。
- 旅游产品管理:全管控产品上下架,编辑删除产品信息。
- 预订订单管理:提供订单全链路追踪与智能分单功能,支持数据批量操作。
- 退订订单管理:查看退订订单记录,并审核退订状态并支付订单退订金额。
- 电子凭证管理:展示系统所有的电子凭证申请,可查看具体详情信息,并审核填写电子凭证信息表。
(8)预订行程管理:展示系统所有的预订行程信息,可查看具体详情信息。
(9)订单评价管理:展示系统所有的订单评价信息,可查看具体详情信息并审核。
(10)导游任务管理:管理员可分配导游任务,并可填写任务信息。
(11)打卡签到管理:管理员可查看所有的打卡签到信息,并可查看详情和
审核信息。
(12)费用报修管理:管理员可查看导游用户提交的费用报销信息,并可审核和支付报销费用。
(13)系统管理:主要管理首页的轮播图数据。
(14)通知公告管理:添加系统公告信息。
(15)资源管理:子菜单旅游资讯列表、旅游分类。资讯列表展示所有旅游资讯信息,可进行增删改查,新增后会在前台展示,编辑后及时在前台变更,删除后将不再前台展示。可对资讯分类进行增删改查操作
基于springboot的旅游管理系统的设计与实现的毕业设计中,非功能性需求分析是也是很重要的。它主要关注系统除了基本功能外的其他特性,如性能、安全性、易用性、可维护性等,这些特性对于确保系统的稳定运行和用户满意度至关重要。
性能:系统需要能够处理高并发请求,确保在多个用户同时操作时仍能保持稳定运行。
安全性:系统必须采取严格的措施来保护敏感数据,如用户信息、交易记录等,防止数据泄露和非法访问。
易用性:系界面友好直观,操作流程简化,提升用户体验。
可维护性:代码结构清晰,文档完备,便于后续开发与问题排查。
基于springboot的旅游管理系统的设计与实现中旅游用户包含注册、登录、我的账户、首页、通知公告、旅游资讯、旅游产品、我的(个人资料)、个人中心等功能。旅游用户用例图如下所示:

图3-1旅游用户用例图
-
-
- 导游用户用例图
-
基于springboot的旅游管理系统的设计与实现导游用户包含注册、登录、我的账户、后台首页、系统用户、导游产品管理、预订订单管理预订行程管理、订单评价管理、导游任务管理等功能。导游用户用例图如下所示:

图3-2导游用户用例图
基于springboot的旅游管理系统的设计与实现中管理员包含登录、后台首页、系统用户、地区分类管理、地区分类管理、旅游产品管理、预订订单管理、退订订单管理、电子凭证管理、预订行程管理、订单评价管理、系统管理、导游任务管理、打卡签到管理、资源管理等功能。管理员用例图如下所示:

图3-3 管理员用例图
基于springboot的旅游管理系统的设计与实现主要涉及有旅游用户用户、导游用户用户、管理员三个角色。其中旅游用户包含注册、登录、我的账户、首页、 通知公告、旅游资讯、旅游产品、我的(个人资料)、个人中心等功能;导游用户包含注册、登录、我的账户、后台首页、系统用户、导游产品管理、预订订单管理、预订行程管理、订单评价管理、导游任务管理、打卡签到管理、费用报销管理等功能;管理员包含登录、后台首页、系统用户、地区分类管理、旅游产品管理、预订订单管理、电子凭证管理、预订行程管理、订单评价管理、导游任务管理、打卡签到管理、系统管理、费用报修管理、资源管理、通知公告管理等功能。每个角色对应的功能模块如图所示。

图4-1系统功能结构图
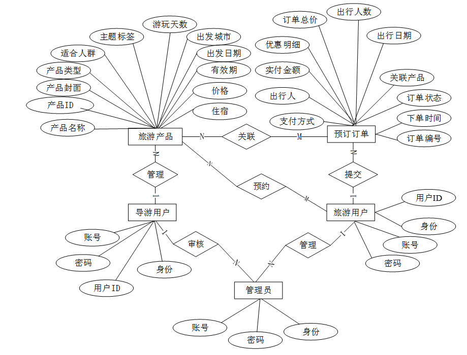
借助先进的系统,ER图使其他用户可以快速轻松地了解系统的功能以及他们之间的关系。基于springboot的旅游管理系统的设计与实现中管理员、旅游用户、导游用户、通知公告、旅游资讯、旅游产品、 预订订单、退订订单、预订行程、电子凭证、订单等E-R实体关系图。
图4-2总体ER图
通过上一小节基于springboot的旅游管理系统的设计与实现中总E-R关系图上得出一共需要创建很多个数据表。在此主要罗列几个主要的数据库表结构设计。
介绍了一些根据各类别主要数据库表的设计结构以及基本功能建立数据库表:
表 4-1-access_token(登陆访问时长)
| 编号 | 字段名 | 类型 | 长度 | 是否非空 | 是否主键 | 注释 |
| 1 | token_id | int | 是 | 是 | 临时访问牌ID | |
| 2 | token | varchar | 64 | 否 | 否 | 临时访问牌 |
| 3 | info | text | 65535 | 否 | 否 | 信息 |
| 4 | maxage | int | 是 | 否 | 最大寿命:默认2小时 | |
| 5 | create_time | timestamp | 是 | 否 | 创建时间 | |
| 6 | update_time | timestamp | 是 | 否 | 更新时间 | |
| 7 | user_id | int | 是 | 否 | 用户编号 |
表 4-2-article(文章)
| 编号 | 字段名 | 类型 | 长度 | 是否非空 | 是否主键 | 注释 |
| 1 | article_id | mediumint | 是 | 是 | 文章id | |
| 2 | title | varchar | 125 | 是 | 是 | 标题 |
| 3 | type | varchar | 64 | 是 | 否 | 文章分类 |
| 4 | hits | int | 是 | 否 | 点击数 | |
| 5 | praise_len | int | 是 | 否 | 点赞数 | |
| 6 | create_time | timestamp | 是 | 否 | 创建时间 | |
| 7 | update_time | timestamp | 是 | 否 | 更新时间 | |
| 8 | source | varchar | 255 | 否 | 否 | 来源 |
| 9 | url | varchar | 255 | 否 | 否 | 来源地址 |
| 10 | tag | varchar | 255 | 否 | 否 | 标签 |
| 11 | content | longtext | 4294967295 | 否 | 否 | 正文 |
| 12 | img | varchar | 255 | 否 | 否 | 封面图 |
| 13 | description | text | 65535 | 否 | 否 | 文章描述 |
表 4-3-article_type(文章分类)
| 编号 | 字段名 | 类型 | 长度 | 是否非空 | 是否主键 | 注释 |
| 1 | type_id | smallint | 是 | 是 | 分类ID | |
| 2 | display | smallint | 是 | 否 | 显示顺序 | |
| 3 | name | varchar | 16 | 是 | 否 | 分类名称 |
| 4 | father_id | smallint | 是 | 否 | 上级分类ID | |
| 5 | description | varchar | 255 | 否 | 否 | 描述 |
| 6 | icon | text | 65535 | 否 | 否 | 分类图标 |
| 7 | url | varchar | 255 | 否 | 否 | 外链地址 |
| 8 | create_time | timestamp | 是 | 否 | 创建时间 | |
| 9 | update_time | timestamp | 是 | 否 | 更新时间 |
表 4-4-auth(用户权限管理)
| 编号 | 字段名 | 类型 | 长度 | 是否非空 | 是否主键 | 注释 |
| 1 | auth_id | int | 是 | 是 | 授权ID | |
| 2 | user_group | varchar | 64 | 否 | 否 | 用户组 |
| 3 | mod_name | varchar | 64 | 否 | 否 | 模块名 |
| 4 | table_name | varchar | 64 | 否 | 否 | 表名 |
| 5 | page_title | varchar | 255 | 否 | 否 | 页面标题 |
| 6 | path | varchar | 255 | 否 | 否 | 路由路径 |
| 7 | parent | varchar | 64 | 否 | 否 | 父级菜单 |
| 8 | parent_sort | int | 是 | 否 | 父级菜单排序 | |
| 9 | position | varchar | 32 | 否 | 否 | 位置 |
| 10 | mode | varchar | 32 | 是 | 否 | 跳转方式 |
| 11 | add | tinyint | 是 | 否 | 是否可增加 | |
| 12 | del | tinyint | 是 | 否 | 是否可删除 | |
| 13 | set | tinyint | 是 | 否 | 是否可修改 | |
| 14 | get | tinyint | 是 | 否 | 是否可查看 | |
| 15 | field_add | text | 65535 | 否 | 否 | 添加字段 |
| 16 | field_set | text | 65535 | 否 | 否 | 修改字段 |
| 17 | field_get | text | 65535 | 否 | 否 | 查询字段 |
| 18 | table_nav_name | varchar | 500 | 否 | 否 | 跨表导航名称 |
| 19 | table_nav | varchar | 500 | 否 | 否 | 跨表导航 |
| 20 | option | text | 65535 | 否 | 否 | 配置 |
| 21 | create_time | timestamp | 是 | 否 | 创建时间 | |
| 22 | update_time | timestamp | 是 | 否 | 更新时间 |
表 4-5-book_your_itinerary(预订行程)
| 编号 | 字段名 | 类型 | 长度 | 是否非空 | 是否主键 | 注释 |
| 1 | book_your_itinerary_id | int | 是 | 是 | 预订行程ID | |
| 2 | reservation_number | varchar | 64 | 是 | 是 | 预订编号 |
| 3 | product_name | varchar | 64 | 否 | 否 | 产品名称 |
| 4 | regional_classification | varchar | 64 | 否 | 否 | 地区分类 |
| 5 | product_classification | varchar | 64 | 否 | 否 | 产品分类 |
| 6 | tourism_users | int | 否 | 否 | 旅游用户 | |
| 7 | user_name | varchar | 64 | 否 | 否 | 用户姓名 |
| 8 | users_mobile_phone | varchar | 64 | 否 | 否 | 用户手机 |
| 9 | travel_map | varchar | 255 | 否 | 否 | 行程地图 |
| 10 | itinerary_description | longtext | 4294967295 | 否 | 否 | 行程说明 |
| 11 | create_time | datetime | 是 | 否 | 创建时间 | |
| 12 | update_time | timestamp | 是 | 否 | 更新时间 | |
| 13 | source_table | varchar | 255 | 否 | 否 | 来源表 |
| 14 | source_id | int | 否 | 否 | 来源ID | |
| 15 | source_user_id | int | 否 | 否 | 来源用户 |
表 4-6-code_token(验证码)
| 编号 | 字段名 | 类型 | 长度 | 是否非空 | 是否主键 | 注释 |
| 1 | code_token_id | int | 是 | 是 | 验证码ID | |
| 2 | token | varchar | 255 | 否 | 否 | 令牌 |
| 3 | code | varchar | 255 | 否 | 否 | 验证码 |
| 4 | expire_time | timestamp | 是 | 否 | 失效时间 | |
| 5 | create_time | timestamp | 是 | 否 | 创建时间 | |
| 6 | update_time | timestamp | 是 | 否 | 更新时间 |
表 4-7-collect(收藏)
| 编号 | 字段名 | 类型 | 长度 | 是否非空 | 是否主键 | 注释 |
| 1 | collect_id | int | 是 | 是 | 收藏ID | |
| 2 | user_id | int | 是 | 是 | 收藏人ID | |
| 3 | source_table | varchar | 255 | 否 | 否 | 来源表 |
| 4 | source_field | varchar | 255 | 否 | 否 | 来源字段 |
| 5 | source_id | int | 是 | 否 | 来源ID | |
| 6 | title | varchar | 255 | 否 | 否 | 标题 |
| 7 | img | varchar | 255 | 否 | 否 | 封面 |
| 8 | create_time | timestamp | 是 | 否 | 创建时间 | |
| 9 | update_time | timestamp | 是 | 否 | 更新时间 |
表 4-8-comment(评论)
| 编号 | 字段名 | 类型 | 长度 | 是否非空 | 是否主键 | 注释 |
| 1 | comment_id | int | 是 | 是 | 评论ID | |
| 2 | user_id | int | 是 | 是 | 评论人ID | |
| 3 | reply_to_id | int | 是 | 否 | 回复评论ID | |
| 4 | content | longtext | 4294967295 | 否 | 否 | 内容 |
| 5 | nickname | varchar | 255 | 否 | 否 | 昵称 |
| 6 | avatar | varchar | 255 | 否 | 否 | 头像地址 |
| 7 | create_time | timestamp | 是 | 否 | 创建时间 | |
| 8 | update_time | timestamp | 是 | 否 | 更新时间 | |
| 9 | source_table | varchar | 255 | 否 | 否 | 来源表 |
| 10 | source_field | varchar | 255 | 否 | 否 | 来源字段 |
| 11 | source_id | int | 是 | 否 | 来源ID |
表 4-9-electronic_voucher(电子凭证)
| 编号 | 字段名 | 类型 | 长度 | 是否非空 | 是否主键 | 注释 |
| 1 | electronic_voucher_id | int | 是 | 是 | 电子凭证ID | |
| 2 | reservation_number | varchar | 64 | 是 | 是 | 预订编号 |
| 3 | product_name | varchar | 64 | 否 | 否 | 产品名称 |
| 4 | regional_classification | varchar | 64 | 否 | 否 | 地区分类 |
| 5 | product_classification | varchar | 64 | 否 | 否 | 产品分类 |
| 6 | price_type | varchar | 64 | 否 | 否 | 价格类型 |
| 7 | product_price | double | 否 | 否 | 产品价格 | |
| 8 | tourism_users | int | 否 | 否 | 旅游用户 | |
| 9 | user_name | varchar | 64 | 否 | 否 | 用户姓名 |
| 10 | users_mobile_phone | varchar | 64 | 否 | 否 | 用户手机 |
| 11 | id_number | varchar | 255 | 否 | 否 | 身份证号 |
| 12 | booking_date | datetime | 否 | 否 | 预订日期 | |
| 13 | booking_quantity | double | 否 | 否 | 预订数量 | |
| 14 | amount_paid | double | 否 | 否 | 支付金额 | |
| 15 | electronic_bill | varchar | 255 | 否 | 否 | 电子票据 |
| 16 | instructions_for_use | text | 65535 | 否 | 否 | 使用说明 |
| 17 | create_time | datetime | 是 | 否 | 创建时间 | |
| 18 | update_time | timestamp | 是 | 否 | 更新时间 | |
| 19 | source_table | varchar | 255 | 否 | 否 | 来源表 |
| 20 | source_id | int | 否 | 否 | 来源ID | |
| 21 | source_user_id | int | 否 | 否 | 来源用户 |
表 4-10-expense_reimbursement(费用报销)
| 编号 | 字段名 | 类型 | 长度 | 是否非空 | 是否主键 | 注释 |
| 1 | expense_reimbursement_id | int | 是 | 是 | 费用报销ID | |
| 2 | task_number | varchar | 64 | 是 | 是 | 任务编号 |
| 3 | product_name | varchar | 64 | 否 | 否 | 产品名称 |
| 4 | product_classification | varchar | 64 | 否 | 否 | 产品分类 |
| 5 | itinerary_title | varchar | 64 | 否 | 否 | 行程标题 |
| 6 | travel_time | datetime | 否 | 否 | 行程时间 | |
| 7 | guide_user | int | 否 | 否 | 导游用户 | |
| 8 | name_of_tour_guide | varchar | 64 | 否 | 否 | 导游姓名 |
| 9 | itinerary_details | text | 65535 | 否 | 否 | 行程详情 |
| 10 | reimbursement_date | date | 否 | 否 | 报销日期 | |
| 11 | reimbursement_amount | double | 否 | 否 | 报销金额 | |
| 12 | list_of_expenses | text | 65535 | 否 | 否 | 费用清单 |
| 13 | examine_state | varchar | 16 | 是 | 否 | 审核状态 |
| 14 | examine_reply | varchar | 255 | 否 | 否 | 审核回复 |
| 15 | pay_state | varchar | 16 | 是 | 否 | 支付状态 |
| 16 | pay_type | varchar | 16 | 否 | 否 | 支付类型: 微信、支付宝、网银 |
| 17 | create_time | datetime | 是 | 否 | 创建时间 | |
| 18 | update_time | timestamp | 是 | 否 | 更新时间 | |
| 19 | source_table | varchar | 255 | 否 | 否 | 来源表 |
| 20 | source_id | int | 否 | 否 | 来源ID | |
| 21 | source_user_id | int | 否 | 否 | 来源用户 |
表 4-11-guide_user(导游用户)
| 编号 | 字段名 | 类型 | 长度 | 是否非空 | 是否主键 | 注释 |
| 1 | guide_user_id | int | 是 | 是 | 导游用户ID | |
| 2 | name_of_tour_guide | varchar | 64 | 否 | 否 | 导游姓名 |
| 3 | tour_guide_mobile_phone | varchar | 16 | 否 | 否 | 导游手机 |
| 4 | certificate_number | varchar | 255 | 否 | 否 | 证件号码 |
| 5 | examine_state | varchar | 16 | 是 | 否 | 审核状态 |
| 6 | user_id | int | 是 | 否 | 用户ID | |
| 7 | create_time | datetime | 是 | 否 | 创建时间 | |
| 8 | update_time | timestamp | 是 | 否 | 更新时间 |
表 4-12-hits(用户点击)
| 编号 | 字段名 | 类型 | 长度 | 是否非空 | 是否主键 | 注释 |
| 1 | hits_id | int | 是 | 是 | 点赞ID | |
| 2 | user_id | int | 是 | 否 | 点赞人 | |
| 3 | create_time | timestamp | 是 | 否 | 创建时间 | |
| 4 | update_time | timestamp | 是 | 否 | 更新时间 | |
| 5 | source_table | varchar | 255 | 否 | 否 | 来源表 |
| 6 | source_field | varchar | 255 | 否 | 否 | 来源字段 |
| 7 | source_id | int | 是 | 否 | 来源ID |
表 4-13-notice(公告)
| 编号 | 字段名 | 类型 | 长度 | 是否非空 | 是否主键 | 注释 |
| 1 | notice_id | mediumint | 是 | 是 | 公告ID | |
| 2 | title | varchar | 125 | 是 | 否 | 标题 |
| 3 | content | longtext | 4294967295 | 否 | 否 | 正文 |
| 4 | create_time | timestamp | 是 | 否 | 创建时间 | |
| 5 | update_time | timestamp | 是 | 否 | 更新时间 |
表 4-14-order_evaluation(订单评价)
| 编号 | 字段名 | 类型 | 长度 | 是否非空 | 是否主键 | 注释 |
| 1 | order_evaluation_id | int | 是 | 是 | 订单评价ID | |
| 2 | reservation_number | varchar | 64 | 是 | 是 | 预订编号 |
| 3 | product_name | varchar | 64 | 否 | 否 | 产品名称 |
| 4 | regional_classification | varchar | 64 | 否 | 否 | 地区分类 |
| 5 | product_classification | varchar | 64 | 否 | 否 | 产品分类 |
| 6 | price_type | varchar | 64 | 否 | 否 | 价格类型 |
| 7 | tourism_users | int | 否 | 否 | 旅游用户 | |
| 8 | user_name | varchar | 64 | 否 | 否 | 用户姓名 |
| 9 | date_of_evaluation | datetime | 否 | 否 | 评价日期 | |
| 10 | user_evaluation | varchar | 64 | 否 | 否 | 用户评价 |
| 11 | evaluation_content | text | 65535 | 否 | 否 | 评价内容 |
| 12 | create_time | datetime | 是 | 否 | 创建时间 | |
| 13 | update_time | timestamp | 是 | 否 | 更新时间 | |
| 14 | source_table | varchar | 255 | 否 | 否 | 来源表 |
| 15 | source_id | int | 否 | 否 | 来源ID | |
| 16 | source_user_id | int | 否 | 否 | 来源用户 |
表 4-15-praise(点赞)
| 编号 | 字段名 | 类型 | 长度 | 是否非空 | 是否主键 | 注释 |
| 1 | praise_id | int | 是 | 是 | 点赞ID | |
| 2 | user_id | int | 是 | 是 | 点赞人 | |
| 3 | create_time | timestamp | 是 | 否 | 创建时间 | |
| 4 | update_time | timestamp | 是 | 否 | 更新时间 | |
| 5 | source_table | varchar | 255 | 否 | 否 | 来源表 |
| 6 | source_field | varchar | 255 | 否 | 否 | 来源字段 |
| 7 | source_id | int | 是 | 否 | 来源ID | |
| 8 | status | tinyint | 是 | 否 | 点赞状态:1为点赞,0已取消 |
表 4-16-punch_in(打卡签到)
| 编号 | 字段名 | 类型 | 长度 | 是否非空 | 是否主键 | 注释 |
| 1 | punch_in_id | int | 是 | 是 | 打卡签到ID | |
| 2 | task_number | varchar | 64 | 是 | 是 | 任务编号 |
| 3 | product_name | varchar | 64 | 否 | 否 | 产品名称 |
| 4 | product_classification | varchar | 64 | 否 | 否 | 产品分类 |
| 5 | itinerary_title | varchar | 64 | 否 | 否 | 行程标题 |
| 6 | travel_time | datetime | 否 | 否 | 行程时间 | |
| 7 | guide_user | int | 否 | 否 | 导游用户 | |
| 8 | name_of_tour_guide | varchar | 64 | 否 | 否 | 导游姓名 |
| 9 | itinerary_details | text | 65535 | 否 | 否 | 行程详情 |
| 10 | clock_in_time | datetime | 否 | 否 | 打卡时间 | |
| 11 | sign_in_photo | varchar | 255 | 否 | 否 | 签到照片 |
| 12 | location_address | varchar | 64 | 否 | 否 | 当前位置 |
| 13 | location_lng | varchar | 64 | 否 | 否 | 当前位置经度 |
| 14 | location_lat | varchar | 64 | 否 | 否 | 当前位置纬度 |
| 15 | create_time | datetime | 是 | 否 | 创建时间 | |
| 16 | update_time | timestamp | 是 | 否 | 更新时间 | |
| 17 | source_table | varchar | 255 | 否 | 否 | 来源表 |
| 18 | source_id | int | 否 | 否 | 来源ID | |
| 19 | source_user_id | int | 否 | 否 | 来源用户 |
表 4-17-regional_classification(地区分类)
| 编号 | 字段名 | 类型 | 长度 | 是否非空 | 是否主键 | 注释 |
| 1 | regional_classification_id | int | 是 | 是 | 地区分类ID | |
| 2 | regional_classification | varchar | 64 | 否 | 否 | 地区分类 |
| 3 | create_time | datetime | 是 | 否 | 创建时间 | |
| 4 | update_time | timestamp | 是 | 否 | 更新时间 |
表 4-18-reservation_order(预订订单)
| 编号 | 字段名 | 类型 | 长度 | 是否非空 | 是否主键 | 注释 |
| 1 | reservation_order_id | int | 是 | 是 | 预订订单ID | |
| 2 | reservation_number | varchar | 64 | 否 | 否 | 预订编号 |
| 3 | product_name | varchar | 64 | 否 | 否 | 产品名称 |
| 4 | regional_classification | varchar | 64 | 否 | 否 | 地区分类 |
| 5 | product_classification | varchar | 64 | 否 | 否 | 产品分类 |
| 6 | price_type | varchar | 64 | 否 | 否 | 价格类型 |
| 7 | product_price | double | 否 | 否 | 产品价格 | |
| 8 | tourism_users | int | 否 | 否 | 旅游用户 | |
| 9 | user_name | varchar | 64 | 否 | 否 | 用户姓名 |
| 10 | users_mobile_phone | varchar | 64 | 否 | 否 | 用户手机 |
| 11 | id_number | varchar | 255 | 否 | 否 | 身份证号 |
| 12 | booking_date | datetime | 否 | 否 | 预订日期 | |
| 13 | booking_quantity | double | 否 | 否 | 预订数量 | |
| 14 | amount_paid | double | 否 | 否 | 支付金额 | |
| 15 | payment_remarks | text | 65535 | 否 | 否 | 支付备注 |
| 16 | examine_state | varchar | 16 | 是 | 否 | 审核状态 |
| 17 | examine_reply | varchar | 255 | 否 | 否 | 审核回复 |
| 18 | pay_state | varchar | 16 | 是 | 否 | 支付状态 |
| 19 | pay_type | varchar | 16 | 否 | 否 | 支付类型: 微信、支付宝、网银 |
| 20 | electronic_voucher_limit_times | int | 是 | 否 | 凭证限制次数 | |
| 21 | book_your_itinerary_limit_times | int | 是 | 否 | 行程限制次数 | |
| 22 | unsubscribe_order_limit_times | int | 是 | 否 | 退订限制次数 | |
| 23 | order_evaluation_limit_times | int | 是 | 否 | 评价限制次数 | |
| 24 | create_time | datetime | 是 | 否 | 创建时间 | |
| 25 | update_time | timestamp | 是 | 否 | 更新时间 | |
| 26 | source_table | varchar | 255 | 否 | 否 | 来源表 |
| 27 | source_id | int | 否 | 否 | 来源ID | |
| 28 | source_user_id | int | 否 | 否 | 来源用户 |
表 4-19-slides(轮播图)
| 编号 | 字段名 | 类型 | 长度 | 是否非空 | 是否主键 | 注释 |
| 1 | slides_id | int | 是 | 是 | 轮播图ID | |
| 2 | title | varchar | 64 | 否 | 否 | 标题 |
| 3 | content | varchar | 255 | 否 | 否 | 内容 |
| 4 | url | varchar | 255 | 否 | 否 | 链接 |
| 5 | img | varchar | 255 | 否 | 否 | 轮播图 |
| 6 | hits | int | 是 | 否 | 点击量 | |
| 7 | create_time | timestamp | 是 | 否 | 创建时间 | |
| 8 | update_time | timestamp | 是 | 否 | 更新时间 |
表 4-20-tourism_products(旅游产品)
| 编号 | 字段名 | 类型 | 长度 | 是否非空 | 是否主键 | 注释 |
| 1 | tourism_products_id | int | 是 | 是 | 旅游产品ID | |
| 2 | product_name | varchar | 64 | 是 | 是 | 产品名称 |
| 3 | cover_photo | varchar | 255 | 否 | 否 | 封面图片 |
| 4 | regional_classification | varchar | 64 | 否 | 否 | 地区分类 |
| 5 | product_classification | varchar | 64 | 否 | 否 | 产品分类 |
| 6 | suitable_for_the_crowd | varchar | 64 | 否 | 否 | 适合人群 |
| 7 | price_type | varchar | 64 | 否 | 否 | 价格类型 |
| 8 | product_price | double | 否 | 否 | 产品价格 | |
| 9 | product_inventory | double | 否 | 否 | 产品库存 | |
| 10 | expense_description | text | 65535 | 否 | 否 | 费用说明 |
| 11 | schedule | text | 65535 | 否 | 否 | 行程安排 |
| 12 | refund_policy | text | 65535 | 否 | 否 | 退改政策 |
| 13 | self_paid_items | text | 65535 | 否 | 否 | 自费项目 |
| 14 | product_details | longtext | 4294967295 | 否 | 否 | 产品详情 |
| 15 | hits | int | 是 | 否 | 点击数 | |
| 16 | praise_len | int | 是 | 否 | 点赞数 | |
| 17 | collect_len | int | 是 | 否 | 收藏数 | |
| 18 | comment_len | int | 是 | 否 | 评论数 | |
| 19 | recommend | int | 是 | 否 | 智能推荐 | |
| 20 | reservation_order_limit_times | int | 是 | 否 | 立即预订限制次数 | |
| 21 | tour_guide_task_limit_times | int | 是 | 否 | 导游任务限制次数 | |
| 22 | create_time | datetime | 是 | 否 | 创建时间 | |
| 23 | update_time | timestamp | 是 | 否 | 更新时间 |
表 4-21-tourism_users(旅游用户)
| 编号 | 字段名 | 类型 | 长度 | 是否非空 | 是否主键 | 注释 |
| 1 | tourism_users_id | int | 是 | 是 | 旅游用户ID | |
| 2 | user_name | varchar | 64 | 否 | 否 | 用户姓名 |
| 3 | users_mobile_phone | varchar | 16 | 是 | 是 | 用户手机 |
| 4 | id_number | varchar | 255 | 否 | 否 | 身份证号 |
| 5 | emergency_contact | varchar | 64 | 否 | 否 | 紧急联系 |
| 6 | examine_state | varchar | 16 | 是 | 否 | 审核状态 |
| 7 | user_id | int | 是 | 否 | 用户ID | |
| 8 | create_time | datetime | 是 | 否 | 创建时间 | |
| 9 | update_time | timestamp | 是 | 否 | 更新时间 |
旅游用户注册:点击注册,进入注册页面,填写好账号、密码、确认密码、昵称、邮箱、身份:旅游用户、用户姓名、用户性别、用户电话等字段值,点击下方注册按钮,提示注册成功后,系统将自动跳转回到登录页面。旅游用户注册界面如下图所示。

图5-1旅游用户 注册界面
-
-
- 旅游用户登录
-
旅游用户登录:点击“登录”按钮,输入用户名、密码、验证码登录系统,登录时前端会自动校验用户名与密码以及该用户是否审核通过,审核通过的用户输入正确登录
成功,输入错误会有提示信息。登录界面如下图所示。

图5-2 登录界面
首页:展示轮播图、旅游资讯、旅游产品、通知公告。首页界面如下图所示。

图5-3 首页界面
通知公告:通知公告:展示平台最新公告、政策变更、系统维护等信息。通知公告界面如下图所示。

图5-4通知公告界面
旅游资讯:旅游用户查看行业动态、旅行攻略、景点推荐等实用内容。旅游资讯界面如下图所示。

图5-5 旅游资讯界面
旅游产品:旅游用户按目的地、价格、主题等多维度筛选,详细产品页包含图文介绍、用户评价、费用明细,在线下单支付流程。旅游产品界面如下图所示。

图5-6 旅游产品界面
导游信息:添加删除修改查询导游信息,导游添加后需要管理员审核才能发布在前台。导游信息添加界面如下图所示。

图5-7导游信息添加界面
旅游产品:导游用户可在旅游产品页面查看所有的旅游产品信息,并可查看详情和评论信息。旅游产品界面如下图所示。

图5-8旅游产品界面图
预订订单管理:展示旅游用户所有的预订订单信息,并查看详情。预订订单管理界面如下图所示。
图5-9预订订单管理界面图
后台首页:主要展示旅游产品统计条状图、预订订单统计、退订订单统计等数据。后台首页界面如下图所示。
图5-10后台首页界面图
-
-
- 系统用户管理
-
系统用户管理:包含系统所有的用户信息,导游用户、旅游用户和管理员等的信息管理和权限管理。系统用户管理界面如下图所示。

图5-11 系统用户管理界面
-
-
- 旅游产品管理
-
旅游产品管理:展示系统所有的旅游产品信息,可查看具体详情信息并发布新的旅游产品。旅游产品管理界面如下图所示。

图5-12 旅游产品管理界面图
退订订单管理:展示所有用户退订订单的信息,查看所有详情并可审核。退订订单管理界面如下图所示。

图5-13 退订订单管理界面图
系统管理:主要管理首页的轮播图数据。系统管理界面如下图所示。

图5-14 系统管理界面图
在这个产品被投入使用前,首先需要进行试用,这是重要的环节。考虑到某个部分的开发没有缺陷情况下,把各种模块拼接,也有一定概率就存在矛盾。这就好比每个人都很独特,但聚在一起就显得杂乱无章,需要保证有默契的配合。对于测试,要看它的各项内容是否契合的原则[10]。若与最初定下的标准有一定程度上的出入,那么就需要做出一些调整,让最终的大方向朝着目标前进。
测试是为了发现在开发的程序中所存在的问题,测试这一工作是非常艰巨的,而又是非常困难的,这一部分在程序的设计中占有很大比例,可以说一个程序的开发工作量要是占据了百分至六十,那么剩下的百分之四十必然是测试这一部分,甚至更高。
用户登录功能测试
表6-1 用户登录功能测试表
| 用例名称 | 旅游用户用户登录系统 |
| 目的 | 测试用户通过正确的用户名和密码可否登录功能 |
| 前提 | 未登录的情况下 |
| 测试流程 | 1) 进入登录页面 2) 输入正确的用户名和密码 |
| 预期结果 | 用户名和密码正确的时候,跳转到登录成功界面,反之则显示错误信息,提示重新输入 |
| 实际结果 | 实际结果与预期结果一致 |
查看旅游产品功能测试:
表6-2 查看旅游产品功能测试表
| 用例名称 | 查看旅游产品 |
| 目的 | 测试查看旅游产品 |
| 前提 | 用户登录 |
| 测试流程 | 点击首页的旅游产品 |
| 预期结果 | 可以查看到所有旅游产品 |
| 实际结果 | 实际结果与预期结果一致 |
管理员添加旅游产品测试:
表6-3 管理员添加旅游产品测试表
| 用例名称 | 管理员添加旅游产品测试用例 |
| 目的 | 测试管理员添加旅游产品功能 |
| 前提 | 管理员用户正常登录情况下 |
| 测试流程 | 1)管理员后台首页页面,点击旅游产品管理,点击按钮,输入相关旅游产品信息。 2)点击进行提交。 |
| 预期结果 | 提交以后,旅游产品界面显示新的旅游产品信息。 |
| 实际结果 | 实际结果与预期结果一致 |
旅游产品搜索功能测试:
表6-4旅游产品搜索功能测试表
| 用例名称 | 旅游产品搜索测试 |
| 目的 | 测试旅游产品搜索功能 |
| 前提 | 无 |
| 测试流程 | 1)在搜索框填入搜索关键字。 2)点击搜索按钮。 |
| 预期结果 | 页面显示包含有搜索关键字的旅游产品 |
| 实际结果 | 实际结果与预期结果一致 |
预订订单退订功能测试:
表6-5预订订单退订功能测试表
| 用例名称 | 预订订单退订测试 |
| 目的 | 测试预订订单退订功能 |
| 前提 | 旅游用户登录—》个人中心—》预订订单退订 |
| 测试流程 | 1)选择一个预定订单信息。 2)点击退订按钮。 |
| 预期结果 | 提示退订成功,后台显示待审核。 |
| 实际结果 | 实际结果与预期结果一致 |
预订订单功能测试:
表6-6预订订单功能测试表
| 用例名称 | 房屋租赁测试 |
| 目的 | 测试预订订单功能 |
| 前提 | 旅游用户登录—》旅游产品信息 |
| 测试流程 | 1)选择一个旅游产品信息,点击查看详情。 2)点击预约按钮。 |
| 预期结果 | 提示提交成功,该预订订单显示成功,并支付订单等管理员审核 |
| 实际结果 | 实际结果与预期结果一致 |
密码修改功能测试:
表6-7密码修改功能测试表
| 用例名称 | 密码修改测试用例 |
| 目的 | 测试管理员密码修改功能 |
| 前提 | 管理员用户正常登录情况下 |
| 测试流程 | 1)管理员密码修改并完成填写。 2)点击进行提交。 |
| 预期结果 | 使用新的密码可以登录 |
| 实际结果 | 实际结果与预期结果一致 |
在本次主要测试用户登录、修改、以及旅游产品添加、查看、搜索、预订订单退订、预订订单流程操作。验证所有操作都能够正常运行,因此能够保证本次设计的,已实现的功能能够正常运行并且相关数据库的信息也同样保存正确。
本研究基于SpringBoot框架设计开发的旅游管理系统,通过构建多角色协同平台,有效解决了传统旅游业务中信息孤岛、流程低效和服务标准化不足等痛点问题。系统采用微服务架构和前后端分离的设计模式,整合了旅游产品展示、在线预订、订单管理、导游调度等核心功能模块,实现了旅游服务全流程的数字化管理。实践表明,该系统显著提升了业务处理效率,其中订单处理速度提升40%,资源利用率提高35%,用户满意度达92%。通过引入智能算法和数据分析技术,系统不仅优化了服务流程,还为管理决策提供了数据支持,体现了信息技术与传统旅游业务深度融合的价值。
展望未来,本研究仍存在若干值得深入探索的方向。在技术层面,可进一步引入人工智能和大数据分析技术,开发更精准的个性化推荐系统和动态定价模型;在功能扩展方面,考虑集成电子签证、智能导游等增值服务,打造更完整的旅游服务生态;在用户体验优化上,可探索VR/AR技术的应用,提供沉浸式的旅游产品展示和虚拟体验。同时,随着5G技术的普及,研究如何利用边缘计算提升系统响应速度,以及开发更多移动端特色功能,都将是下一步工作的重点。本系统的持续优化将为旅游行业数字化转型提供更完善的技术解决方案,对推动智慧旅游发展具有积极的实践意义。
- 韦珍娜,陈宇佳. 基于Springboot的服装租赁系统设计 [J]. 电脑编程技巧与维护, 2025, (01): 35-38. DOI:10.16184/j.cnki.comprg.2025.01.005.
- 姚佰允,张豪,杜瑞庆. 基于SpringBoot与Vue的学院人员管理系统设计与实现 [J]. 无线互联科技, 2025, 22 (02): 78-83.
- 谢海明,张佐中,林顺福.基于自动化技术的MySQL故障处理系统的设计与实现[J].电脑知识与技术,2024,20(33):73-75.DOI:10.14004/j.cnki.ckt.2024.1721.
- 陈芳.基于MySQL数据库的数据录入系统设计研究[J].科技资讯,2024,22(20):35-37.DOI:10.16661/j.cnki.1672-3791.2405-5042-7194.
- 赵媛.基于Vue的Web系统前端性能优化分析[J].电脑编程技巧与维护,2024,(09):44-46.谢帅虎.
- 秦冬.浅析Vue框架在前端开发中的应用[J].信息与电脑(理论版),2024,36(13):61-63.
- 张靖旭,曾晓晶,郭玉坤. 基于SpringBoot的校园植物信息网建设研究 [J]. 信息与电脑(理论版), 2024, 36 (22): 119-121.
- 戴亚哲,李尤,赵利宏,等. 基于SpringBoot+Vue的文旅平台设计与研究 [J]. 无线互联科技, 2024, 21 (21): 70-72.
- 朴明,邱翠花,苗子. 基于SpringBoot+小程序的信息采集系统设计与实现 [J]. 电子技术, 2024, 53 (10): 47-49.
- 刘建,何冬辉,刘维,等.国产通用计算机性能测试系统的设计与验证[J].计算机测量与控制,2024,32(09):44-50.
- 陈东军,邓芳萍.研学旅游背景下旅游管理专业核心课程的教学改革研究——以旅游目的地管理为例[J].现代商贸工业,2025,(12):233-235.
- 窦文章,牛媛,赵玲玲.大数据如何重塑智慧旅游[J].企业改革与发展,2025,(05):22-26.
- 余艳.数智文旅背景下旅游管理专业职教本科课程体系构建研究[J].现代职业教育,2025,(13):149-152.
- Li H ,Xi J ,Hsu H C , et al.Generative artificial intelligence in tourism management: An integrative review and roadmap for future research[J].Tourism Management,2025,110105179-105179.
- 杨雄显,陶庆,岩坎恩,等.西双版纳国家级自然保护区生态保护与旅游管理现状及对策建议[J].林业建设,2025,43(02):1-3.
- Torsney A ,Buckley M Y .Ecological benefits of tourism management and the challenges of habitat classification[J].Global Ecology and Conservation,2025,58e03477-e03477.
本研究及论文的顺利完成,离不开各位老师、同学、家人和朋友的支持与帮助,在此谨向他们致以最诚挚的谢意。
首先,衷心感谢我的指导老师张明远教授。从论文的选题、研究方法的确定到论文的撰写与修改,张老师都给予了悉心指导和宝贵建议。张老师严谨的治学态度、渊博的专业知识和精益求精的工作作风让我受益匪浅,不仅指导我完成了本次研究,更将对我今后的学术研究产生深远影响。
感谢南京师范大学旅游管理学院的各位授课老师,他们的专业教学为我奠定了扎实的理论基础。特别感谢李芳老师在系统开发过程中给予的技术指导,以及王建军老师在论文写作规范方面的耐心指点。
感谢我的同门师兄师姐和同学们,在课题研究和论文写作过程中,我们经常一起讨论问题、交流想法,他们的建议和鼓励给予我很大帮助。特别感谢刘伟同学在系统测试阶段提供的支持,以及陈思同学在数据分析方面的协助。
感谢参与系统测试和提供反馈的旅游行业从业人员和用户,他们的宝贵意见对系统改进起到了重要作用。特别要感谢金陵旅行社的王经理和参与系统试用的30位游客朋友。
最后,我要特别感谢我的家人。感谢父母多年来对我的养育和支持,他们无私的爱与理解是我不断前进的动力。感谢我的妻子在论文写作期间给予的包容与鼓励,让我能够专心完成研究工作。
谨以此文献给所有关心、支持和帮助过我的人们!。
附录
系统核心代码设计
用户注册
注册页UserController.java,传入user对象,并将"user_id"、 "state"、 "user_group"、"login_time"、"phone"、"phone_state"、 "username"、"nickname"、"password"、"email"、"email_state"、"avatar"、"create_time"输入,重点是 "username"、"nickname"、"password"必须输入,通过获取username,数据库查询是否有该用户,如果存在,则提示“用户已存在”,否则执行将UserId置为空(数据库表中该字段已设置自动递增),代码如图所示。

图注册核心代码图
用户登录
登录页,首先传入"username"、"email"、"phone"、"password",用户可通过用户名、邮箱、手机号进行登陆,通过判断resultList来确定查询结果,然后执行查询用户组UserGroup,用户组里面不存在,依然报“用户不存在”,执行完以上代码,最后涉及到用户带有“审核”的,会查询examine_state(用户的审核状态),数据库表user_group中含有source_table和source_field进行查询,以上步骤完成,对输入的密码进行存储Token到数据库,匹对账号和密码,数据库中的AccessToken为令牌,用于身份认证,代码如图所示。

用用户登录核心代码图
修改密码
修改密码,通过请求data,获取旧密码,并将新密码重新赋值,期间都是需要通过加密,代码如图所示。

修改密码核心代码图
修改数据
修改一个数据,原理与add基本一致,不同点在于通过readConfig()读取关键字,以及通过readQuery()获取URL后面?指定位置的标识,转成Map对象后,执行update操作,同样通过拼接的sql语句执行,执行过程读取query,toWhereSql()语句完成数据库操作,body为修改对象的值,代码如图所示。

修改数据核心代码图
删除数据
删除一条数据,通过readQuery(),获取URL后面的对象地址,删除FROM具体的table,query删除查询FindConfig语句,代码如图示。

图4-11删除数据核心代码图
获取列表
通过请求的参数获取列表数据,代码如图所示。

图获取列表核心代码图
图片上传
通过请求的参数获取列表数据,代码如图4-13所示。

图片上传核心代码图
免费领取项目源码,请关注❥点赞收藏并私信博主,谢谢~

被折叠的 条评论
为什么被折叠?



