
发表期刊:Cell Metabolism
影响因子:22.415
发表时间:2019年5月30日
合作单位:中国科学技术大学
Biotree协助客户中国科学技术大学吴缅教授和安徽医科大学胡汪来教授及其研究团队在国际顶尖期刊《Cell Metabolism》上发表名为“CircACC1 Regulates Assembly and Activation of AMPK Complex under Metabolic Stress ”的研究成果。CircRNA+代谢组,如何研究才能发表在IF=22.415的顶级期刊上?下面小趣和大家一起学习下这篇文章的精彩之处。
研究背景
AMPK(AMP活化蛋白激酶)是维持能量平衡的重要代谢酶之一,是细胞能量状态关键感受器,平衡细胞的合成和分解,在控制脂肪酸氧化、糖酵解和脂解作用中起重要作用。百趣代谢组学文献分享,AMPK已在2型糖尿病和代谢综合征中得到广泛研究,被视为癌症治疗重要的潜在靶点。目前对于非编码RNA调控AMPK的研究有限,已有报道LncRNA参与调控AMPK,但CircRNA是否参与AMPK调控却尚未研究。
研究结果
1. CircACC1的发现和鉴定
作者试图找到与脂质代谢相关的circRNA,首先找出与脂质代谢有关的91个基因,结合前人研究过的1444个circRNAs,筛选出了6个候选基因,7个circRNAs。然后作者在HCT细胞中用RNA酶消化后,RT-PCR检测7种circRNAs的表达水平,7种circRNAs都有表达。百趣代谢组学文献分享,用siRNA抑制每个circRNA的表达,发现只有抑制circACC1时会导致脂质积累,证明了circACC1与脂质代谢相关。
circACC1是来源于人类17号染色体的ACC1基因,与小鼠序列没有同源性,后面Northern杂交的试验也验证了是环状的RNA。用RNase R处理对Total RNA进行qPCR分析,结果表明circACC1和CDR1未被降解,而β-actin和ACC1 mRNA被降解。百趣代谢组学文献分享,Actinomycin D处理结果也表明circACC1比ACC1 mRNA更稳定。这些都证明circACC1确实是环状的RNA。

图1. CircACC1的鉴定及参与脂质代谢
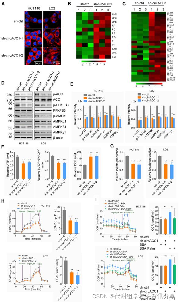
2.CircACC1促进糖酵解和脂肪酸氧化
为了进一步研究circACC1的功能,作者在LO2(人正常肝细胞系)细胞中敲低circACC1发现脂质含量升高。相反,在HCT116和LO2中过表达circACC1则脂质含量降低。circACC1的敲除或超表达对ACC1 mRNA和ACC1蛋白水平没有影响。百趣代谢组学文献分享,对circACC1沉默后细胞中的脂质成分进行代谢组分析,包括用LC-MS分析脂质代谢及GC-MS检测游离脂肪酸,结果发现脂质及游离脂肪酸含量显著增高。
AMPK是维持能量平衡的重要枢纽,在能量应激中,AMPK通过磷酸化PFK-2从而促进糖酵解, 通过磷酸化ACC1抑制脂肪酸合成。敲低circACC1抑制了ACC1和PFKFB3的磷酸化,过表达circACC1促进PFKFB3的磷酸化。沉默circACC1后细胞中ATP、NADPH和胞外乳酸含量均增加,同时增加了ROS水平,而超表达circACC1后结果完全相反。这些数据表明circACC1可以增强AMPK的活性,从而促进糖酵解和脂肪酸的氧化。

图2. CircACC1促进糖酵解和脂肪酸氧化
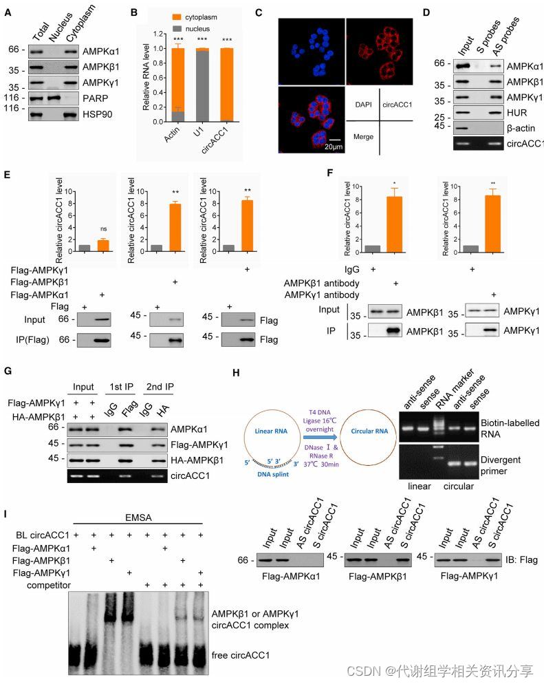
3.CircACC1直接与AMPK的 β 和 γ 亚基结合
上述结果表明circACC1可以调控AMPK,那么它们是如何相互作用的呢?作者进行了进一步研究。FISH试验表明AMPK和circACC1都存在于细胞质中。Pull-down试验表明AMPK的每一个亚单位都可以用反义探针选择性地捕获。百趣代谢组学文献分享,RNA免疫沉淀(RIP)分析表明,circACC1与AMPK β1和γ1亚单位有很强的相互作用,但与ɑ1的结合很小。
在此基础上,作者进一步研究circACC1与AMPK β1和γ1的相互作用是否与全酶有关。百趣代谢组学文献分享,两步免疫共沉淀均可检测到circACC1和AMPK3个亚基。体外EMSA实验表明只有AMPK β1和γ1能与circACC1进行共沉淀,而ɑ1不能。将P1段拆分为P1和P2两段,最终研究发现P1段是circACC1与AMPK β 和 γ 结合位点。

图3. CircACC1与AMPK的 β 和 γ 亚基直接结合
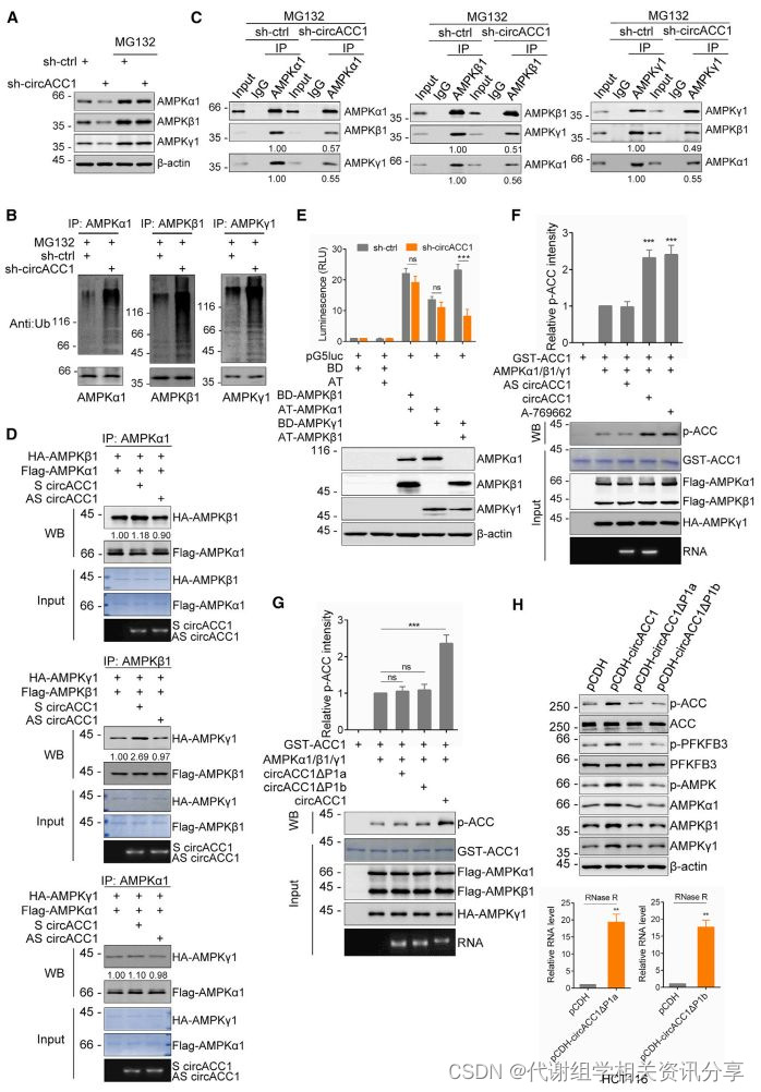
4.CircACC1提高AMPK全酶的稳定性和活性
上面的试验发现敲低circACC1导致AMPK三个亚基水平均降低,蛋白酶体抑制剂能恢复因敲低circACC1导致的AMPK水平下调,表明circACC1影响AMPK蛋白质稳定性。百趣代谢组学文献分享,circACC1敲低显著降低了AMPK的半衰期,增加AMPK亚基多聚泛素化水平。单独敲除AMPK的三个亚基会导致其他亚基水平大大降低。用MG132稳定蛋白水平后,敲除circACC1后AMPK亚基间结合能力下降,表明circACC1可以提高AMPK全酶的稳定性。作者同时用哺乳动物双杂交试验进行进一步验证,结果表明circACC1沉默使AMPK β1和γ1结合作用降低,超表达circACC1使AMPK β1和γ1结合能力增强。

图4. CircACC1提高AMPK全酶的稳定性和活性
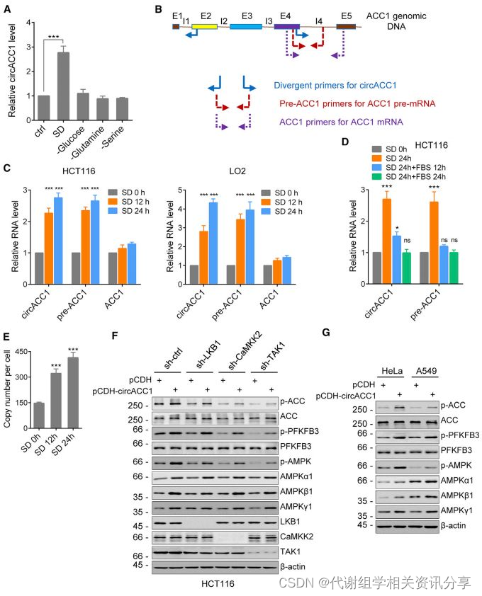
5. CircACC1直接调控AMPK的活性
AMPK在维持能量平衡中起着非常重要的调控作用,可以感知和响应细胞能量和营养状态的变化。那么不同的应激条件是如何影响circACC1的表达呢?RT-PCR结果分析表明,血清饥饿状态能刺激circACC1的表达以及pre-ACC1的生成,但是对成熟circACC1 mRNA的表达水平并无影响。随后补充血清发现circACC1的水平也随之降低,说明circACC1 受到血清水平有效的调节。
百趣代谢组学文献分享,AMPK的活性受几种激酶的调控,包括LKB1,CaMKK2和TAK1。那么circACC1是否是通过这些激酶调节AMPK的活性呢?作者对此也进行了研究,敲除LKB1、CaMKK2和TAK1确实能够降低AMPK和PFKFB3的活性,并降低了ACC1磷酸化。然后分别干涉LKB1、CaMKK2和TAK1,超表达circACC1,发现AMPK活性增强,而不受三种激酶表达的影响。说明circACC1可以直接调节AMPK的活性,而不是通过激酶调节。

图5. CircACC1调控AMPK的活性
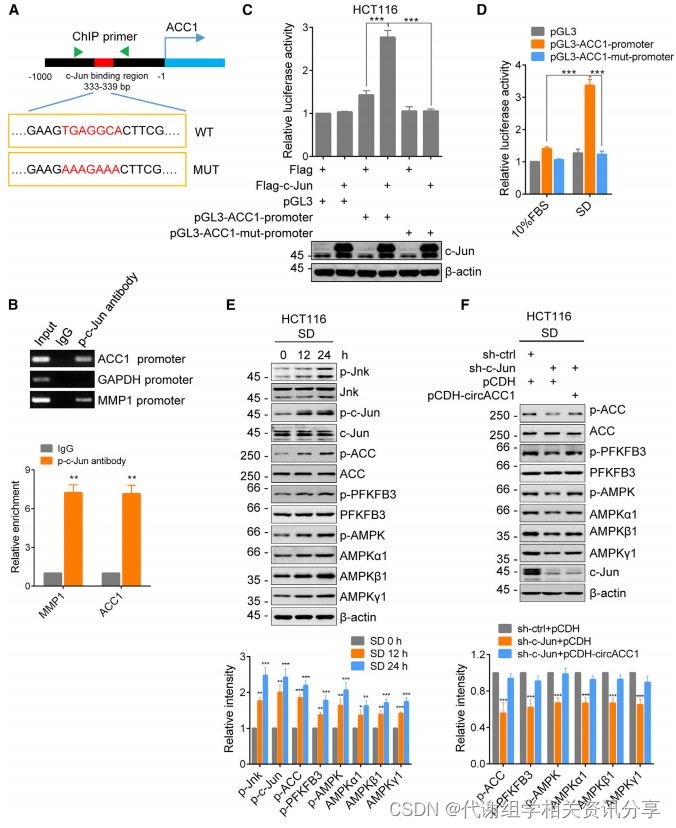
6.在血清饥饿状态下C-Jun促进CircACC1的表达
对ACC1的启动子进行分析,有CEBPA、c-Jun、CREB1和SREBF1结合位点,为了确定这些转录因子是否参与circACC1的调控,作者分别对这些转录因子进行敲除研究,发现只有c-Jun的沉默会显著降低circACC1的表达,表明c-Jun参与了circACC1的调控。百趣代谢组学文献分享,随后作者用CHIP试验和荧光素酶报告验证了c-Jun与ACC1启动子的结合。血清饥饿后诱导c-Jun激活,JNK和 AMPK信号增强,ACC1的水平降低。干涉c-Jun后AMPK和PFK2活性降低,超表达 circACC1后其活性恢复,这些研究表明c-Jun可促进circACC1的表达,增强AMPK活性。

图6. 在血清饥饿状态下C-Jun促进CircACC1的表达
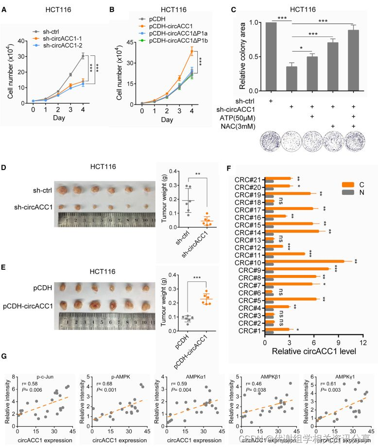
7.CircACC1的发现在肿瘤治疗中的意义
那么circACC1的发现在肿瘤治疗中有什么意义呢?在HCT116细胞中沉默circACC1抑制了细胞的增殖,超表达circACC1促进细胞生长。作者同时也测定了结肠癌组织及邻近非癌组织中circACC1表达情况,发现肿瘤组织circACC1的表达水平显著高于正常组织,多数癌症组织中c-Jun和AMPK水平也高于正常组织。百趣代谢组学文献分享,circACC1的表达与c-Jun和AMPK的活性呈正相关。

图7. CircACC1在肿瘤发生中的意义
总结
本研究首先筛选和鉴定与脂质代谢相关的circRNA—circACC1,代谢组方面包括用LC-MS检测脂质代谢组及用GC-MS检测游离脂肪酸。然后通过基因敲除试验证实circACC1调控AMPK,进一步分析circACC1与AMPK相互作用的机理,即circACC1直接与AMPK的 β 和 γ 亚基结合。百趣代谢组学文献分享,基因敲除试验和哺乳动物双杂交试验发现circACC1提高AMPK全酶的稳定性和活性。作者还对ACC1的启动子进行分析,发现c-Jun与ACC1启动子结合,c-Jun可促进circACC1的表达。最后探索在肿瘤发生中的意义,发现沉默circACC1能抑制了细胞的增殖,结肠癌组织中circACC1的水平也显著高于正常组织。百趣代谢组学文献分享,本文研究思路严谨缜密,试验设计环环相扣,层层递进,每步都有充足的试验验证,工作量之大让人叹服,值得学习。
本次研究,BIOTREE协助老师们进行了经典脂质组学及游离脂肪酸高通量靶标定量检测,文章的最后,老师们也对BIOTREE进行了致谢,谢谢老师们的认可,客户的认同是BIOTREE前行最大的动力!
研究发现CircACC1可通过直接结合AMPK的β和γ亚基,提高其稳定性和活性,进而促进糖酵解和脂肪酸氧化。此外,CircACC1的表达受c-Jun调控,且在肿瘤组织中表达上调。
3840

被折叠的 条评论
为什么被折叠?



