
研究背景
百趣代谢组学文献分享,肥胖症与二型糖尿病、心血管疾病以及癌症的发生发展具有密切联系。肥胖症主要有以下表现:体重增加、脂肪堆积、肠道菌群失衡、肠道通透性异常、代谢性内毒素血症、慢性炎症、胰岛素耐受以及脂肪细胞过度肥大等现象。过多的体重患者可能会患有非酒精性脂肪性肝病(NAFLD)或非酒精性脂肪性肝炎(NASH)。
饮食是一种有效调控和重塑健康肠道菌群的方法,能够帮助降低或治疗肥胖症[1]。许多传统中医药中的草药具有抗肥胖和抗糖尿的功能[2]。百趣代谢组学文献分享,草药中有一类药用真菌,如冬虫夏草和灵芝,包含了大量免疫调控的活性代谢物小分子[3-6]。其中台湾长庚大学赖信志团队于2015年在国际知名杂志Nature Communications杂志上,公开发表了灵芝通过调控肠道菌群降低高脂饮食小鼠肥胖的研究成果[7]。
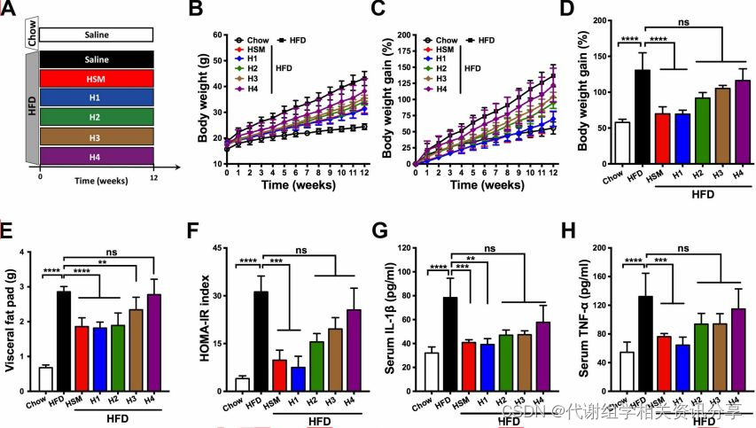
继灵芝与肠道菌群、肥胖症的高水平研究, Gut上线了赖信志团队主导的冬虫夏草与肠道菌群、肥胖症的高水平研究成果[8],百趣代谢组学文献分享,研究表明,中国被毛孢(冬虫夏草菌的无性阶段)菌丝(HSM:Hirsutella sinensis mycelium)及其中的高分子量多糖组分(H1:mannose, galactose, N-galactosamine, N-glucosamine, rhamnose, fucose等),可促进古氏副拟杆菌(PG:Parabacteroides goldsteinii)等特定肠道菌生长,从而改善小鼠肥胖和相关代谢紊乱(如图1)。

图1 HSM与H1在高脂饮食小鼠中发挥的抗肥胖功能
研究思路
该研究主要由3个部分组成:
(1)研究HSM及H1、H2、H3、H4对高脂饮食小鼠体重、代谢综合征指标、肠道屏障功能的调节作用;

图2 HSM与H1在高脂饮食小鼠中发挥的抗肥胖功能
百趣代谢组学文献分享,如图2所示,口服HSM及H1显著改善高脂饮食(HFD)喂养小鼠的肥胖和代谢紊乱; H1改善肠道菌群和肠道完整性,减少代谢内毒素、炎症、胰岛素抵抗和血脂异常;H2-H4只能改善部分小鼠生理指标。
(2)通过抗生素和粪菌移植实验探索发现HSM和H1发挥抗肥胖作用是否需要肠道菌群作用,并确定哪些肠道菌群对抗肥胖是具有重要作用的;

图3 H1介导的抗肥胖作用通过新霉素敏感型菌群
(C, clindamycin; M, metronidazole; P, penicillin; V, vancomycin; N, neomycin)
百趣代谢组学文献分享,如图3所示,通过联用或者单用抗生素实验喂养小鼠发现,与肥胖负相关的新霉素(Neo)敏感菌介导H1的抗肥胖作用;通过粪菌移植验证了粪菌供应者与接受者间的肠道菌群,分析发现H1选择性促进的PG菌具有良好的定植能力,并始终与代谢肥胖相关指标呈现显著性负相关作用(如图4)。

图4 PG菌在供受者中含量变化以及与肥胖表型的关系
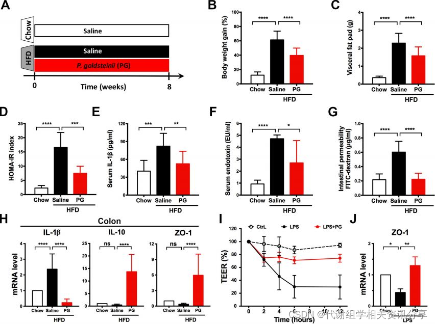
(3)小鼠实验验证PG菌群对高脂饮食小鼠的抗肥胖调控作用。

图5 PG菌在诱导性肥胖小鼠体内的作用
百趣代谢组学文献分享,给HFD小鼠口服活性PG菌减少了小鼠的体重增长和代谢紊乱,表明活性PG菌在高脂饮食小鼠中具有抗肥胖、抗炎症、抗糖尿的作用(如图5)。
讨论和感想
百趣代谢组学文献分享,该研究不仅从菌群角度揭示了冬虫夏草菌丝的抗肥胖和代谢调节机制,还鉴定出具有应用转化潜力的益生菌/元,是当代中药研究的优秀案例之一。
不过该研究也有需要继续深入研究的内容,如:
(1)需要鉴定和确认H1中是否除了多糖类,还有其他活性物质具有抗肥胖、抗炎症、抗糖尿作用;
(2)对盲肠和结肠中的短链脂肪酸(SCFA,如乙酸、丙酸、丁酸)代谢物进行检测发现,HSM和H1并没有引起其显著性变化,那PG菌如何调控代谢变化影响宿主肥胖仍然需要使用多组学技术(如代谢组、蛋白组、转录组、宏基因组学等)进行深入分析;
(3)PG菌群以及其他菌群间的相互作用与机制也需要深入研究等。小鼠机体代谢与人还是具有一定的差异的,因此该结果不能直接以鼠度人,距离临床还有一段相当的距离,临床双盲试验多组学研究可以参考菊粉在人体内的研究路线进行更深入的研究[9]。
此外,笔者比较了近3年发表的的3项重大肠道菌群研究成果(1篇Nature、2篇Nature Medicine),发现该冬虫夏草多糖益生机制的研究中,抗肥胖作用的单个菌群的探索发现方法显然不同于人体胰岛素敏感性(2016年Nature报道的人体肠道菌群与血清代谢组联合应用研究人体胰岛素敏感性的研究成果 [10])、中国青少年肥胖(2017年Nature Medicine报道的人体肠道菌群与血清代谢组联合应用研究中国青少年肥胖与减重手术对人体影响的研究成果 [11])、脂肪肝(2018年Nature Medicine报道的非糖尿肥胖女性脂肪肝的分子表型组(转录组与代谢组)与肠道菌群的关联研究成果 [12])的研究方法。
百趣代谢组学文献分享,该研究主要是通过使用抗生素和粪菌移植实验验证HSM和H1的抵抗肥胖的作用是需要肠道菌群作用的,并且通过混合和单用抗生素筛选出发挥抗肥胖作用的肠道菌群主要是新霉素敏感型菌群,并将与代谢综合征表型显著负相关作用的PG菌进行HFD造模小鼠实验进行相关功能验证;而后三项研究主要是通过高通量多组学大数据检测与统计分析的方法挖掘与疾病密切相关菌群,进行单个菌种定植或者粪菌移植实验验证菌群或者代谢物在机体中的相关功能。
百趣代谢组学文献分享,通过抗生素单用或者联用技术并结合大数据分析技术的研究方法,对加速人类复杂性疾病、中草药、益生元、癌症等相关的关键菌群和代谢物的研究具有一定的意义,从而不断扩展人类的认知边界, 加速人类对世间万物的理解,进一步为人类的精准医疗事业发挥重要作用。
参考文献:
[1] Sonnenburg JL, Bäckhed F. Diet-microbiota interactions as moderators of human metabolism. Nature. 2016 Jul 7;535(7610):56-64.
[2] Martel J, et al. Anti-obesogenic and antidiabetic effects of plants and mushrooms. Nat Rev Endocrinol. 2017 Mar;13(3):149-160.
[3] El Enshasy HA, Hatti-Kaul R. Mushroom immunomodulators: unique molecules with unlimited applications. Trends Biotechnol. 2013 Dec;31(12):668-77.
[4] Wasser SP. Medicinal mushroom science: Current perspectives, advances, evidences, and challenges. Biomed J. 2014 Nov-Dec;37(6):345-56.
[5] Martel J, et al. Immunomodulatory Properties of Plants and Mushrooms. Trends Pharmacol Sci. 2017 Nov;38(11):967-981.
[6] Martel J, et al. Myths and Realities Surrounding the Mysterious Caterpillar Fungus. Trends Biotechnol. 2017 Nov;35(11):1017-1021.
[7] Chang C.-J, et al. Ganoderma lucidum reduces obesityin mice by modulating the composition of the gut microbiota. Nat Commun. 2015 Jun 23;6:7489.
[8] Wu TR, et al. Gut commensal Parabacteroides goldsteinii plays a predominant role in the anti-obesity effects of polysaccharides isolated from Hirsutella sinensis. Gut. 2018 Jul 14. pii: gutjnl-2017-315458.
[9] Vandeputte D, et al. Prebiotic inulin-type fructans induce specific changes in the human gut microbiota. Gut. 2017 Nov;66(11):1968-1974.
[10] Pedersen HK, et al. Human gut microbes impact host serum metabolome and insulin sensitivity. Nature. 2016 Jul 21;535(7612):376-81.
[11] Liu R, et al. Gut microbiome and serum metabolome alterations in obesity and after weight-loss intervention. Nat Med. 2017 Jul;23(7):859-868.
[12] Hoyles L, et al. Molecular phenomics and metagenomics of hepatic steatosis in non-diabetic obese women. Nat Med. 2018 Jul;24(7):1070-1080.
研究发现,冬虫夏草中的高分子量多糖可促进特定肠道菌生长,改善小鼠肥胖及相关代谢紊乱。通过抗生素和粪菌移植实验进一步证实了这一效果,并鉴定了关键肠道菌群。
2156

被折叠的 条评论
为什么被折叠?



