本文内容速览:

小远在前面的推文中给大家介绍过“蛋白翻译后修饰——泛素化”,文中提到了泛素-蛋白酶体系统,知道了该系统可以降解蛋白质,那么生物体内除了该系统可以降解蛋白质之外,是否还存在其它的蛋白质降解机制呢?答案当然是有的,这里就引出了小远今天将要给大家介绍的主题——自噬。
自噬(Autophagy)和泛素-蛋白酶体系统(Ubiquitin-proteasome system, UPS),是细胞内蛋白降解的两个主要途径(图1)。自噬,字面意思就是“自己吃自己”,它在降解细胞内细胞器和较稳定蛋白上起着重要的功能,而UPS则负责特异性地降解大多数细胞内蛋白,是一种蛋白高效降解途径,具有广泛的生物学作用。另外,自噬参与了许多重要的生理和病理过程,成为近年来分子生物学发展最快的领域之一。

图1 真核生物细胞内蛋白质降解的两种降解系统(Luo et al., 2010)。(A)泛素-蛋白酶体系统;(B)自噬途径。包括细胞器在内的一部分细胞质被自噬隔离膜隔离,从而形成自噬体。自噬体的外膜最终与溶酶体融合以降解其内容物。
01
植物中的自噬途径
自噬普遍存在于真核细胞中,它是通过酵母和植物的液泡或动物的溶酶体降解蛋白质和细胞器以促进细胞内循环的重要过程(Marshall Richard S. and Vierstra Richard D., 2018)。在植物正常生长发育过程中,自噬水平一般较低,以确保稳态,但在环境胁迫下会发生上调,从而帮助植物生存(Wang et al., 2018)。植物的自噬主要有三种类型:微自噬(Microautophagy)、巨自噬(Macroautophagy)和超级自噬(Mega-autophagy),其中关于巨自噬的研究最为深入(Van Doorn and Papini, 2013)。
在微自噬过程中,细胞质蛋白或整个细胞器聚集在液泡附近,并被液泡膜的内陷或突出包裹起来,从而形成一个被称为自噬体的泡内囊泡,通过膜分裂释放蛋白或细胞器到空泡腔内进行降解(Van Doorn and Papini, 2013;Marshall Richard S. and Vierstra Richard D., 2018)。相比之下,在巨自噬中,自噬体组装位点(PAS)上形成了一个环状的双膜结构,称为吞噬细胞。一些研究表明,吞噬细胞起源于内质网、线粒体、质膜或内质网和线粒体所接触的部位(Hamasaki et al., 2013;Le et al., 2014;Zhuang et al., 2017)。吞噬细胞拉长并包围细胞质物质,形成双膜结构的自噬体,随后与液泡融合并且降解其所包裹的内容物(Yimo Liu and Diane C. Bassham, 2012)。

图2 植物微自噬和巨自噬的形态学步骤(Marshall Richard S. and Vierstra Richard D., 2018)。
自噬的第三种途径——超级自噬,目前只在植物中有发现,并与程序性细胞死亡(PCD)同时发生。与微自噬和巨自噬不同,超级自噬将大分子成分从液泡中回收到细胞质中,是一种大规模降解、导致细胞死亡的极端形式。
除了保守的微自噬和巨自噬途径外,酵母中还有一个细胞质-液泡靶向(Cvt)途径,该途径是生物合成的,并组成型地将驻留水解酶的前体传递到液泡。Cvt途径的运作机制与巨自噬的机制相似(Daniel J. Klionsky and Scott D. Emr, 2000)。在哺乳动物中,分子伴侣介导的自噬是第三种途径,该途径不使用单独的囊泡,直接将底物蛋白转移到溶酶体中(J. Fred Dice, 2007)。目前,没有证据表明植物中存在Cvt途径或分子伴侣介导的自噬。
02
自噬的选择性与非选择性
尽管自噬长期以来被认为是细胞结构的非选择性降解过程(一般自噬),但大量证据表明,自噬也是一种高度选择性的机制,它可以针对大量多余或受损的成分,作为细胞质量控制和应激反应的一部分(选择性自噬)(Yoshimoto and Ohsumi, 2018)。许多参与一般自噬的ATGs蛋白在酵母、植物和动物中都是保守的,这表明在真核生物中可能具有类似的自噬机制。相比之下,选择性自噬途径依赖于多种选择性自噬受体。尽管选择性自噬受体并不保守,但它们的作用模式和调节机制在真核生物中是相似的(Farré and Subramani, 2016)。不同的自噬途径在植物发育和抵御逆境胁迫时具有特定的作用,这里不做过多介绍,有兴趣的小伙伴可以自己去查阅文献资料。
03
自噬的过程及机制
20世纪50年代首次在哺乳动物细胞中观察到自噬体(De Duve et al., 1955),但自噬的分子机制主要是从酵母研究中揭示出来的,然后慢慢扩展到动物和植物(Tsukada and Ohsumi, 1993;Ohsumi, 2001;Marshall Richard S. and Vierstra Richard D., 2018)。
植物的微自噬和巨自噬都有功能(Bassham et al., 2006)。这两个途径的机制与在其他模式生物中描述是相似的。
在植物微自噬中,目标物质直接被细胞膜内陷所吞噬。含有目标物质的囊泡被挤压,释放到液泡内并降解。在植物发育过程中,微自噬参与了储存蛋白、脂质和积累淀粉颗粒的降解过程(Van et al., 1980;Poxleitner et al., 2006)。
巨自噬,通常简称为自噬,自噬过程可分为不同的阶段:诱导、识别降解物质、吞噬细胞形成、吞噬细胞扩张和关闭以及自噬体融合和分解(Masclaux-Daubresse et al., 2017)。自噬的具体的过程见下图(图3)。
关于自噬的具体机制,这里不详细展开,主要介绍与自噬相关的基因与蛋白,具体如下:
3.1 ATG基因
利用酵母突变株鉴定了多个自噬相关基因(ATG基因),许多ATG的同源物已经在动物和植物中被鉴定出来(Tang Jie and Bassham Diane C., 2018)。目前,在拟南芥中已鉴定出约40个ATGs,其中大部分与酵母ATGs同源(Chung Taijoon, 2019)。ATG蛋白可分为4个核心功能基团:1)ATG1/ATG13激酶复合物,在营养限制下启动自噬小体的形成;2)自噬特异性III类磷脂酰肌醇(PI)3-激酶复合物;3)促进吞噬体扩张的ATG9复合体;4)在吞噬细胞扩张和成熟过程中起作用的ATG8/ATG12泛素样偶联系统(Kim et al., 2012;Wang et al., 2018)。
3.2 TOR
自噬是由于各种刺激(如发育和营养信号)导致雷帕霉素靶蛋白(TOR)复合物下调而启动的(Marshall Richard S. and Vierstra Richard D., 2018)。TOR是一种必需的丝氨酸/苏氨酸激酶,属于磷脂酰肌醇激酶相关的激酶家族,负向调控自噬(Díaz-Troya et al., 2008)。

图3 自噬过程示意图(Mitou et al., 2009)。①自噬受TOR激酶调控。抑制TOR可激活组成型自噬,而过表达TOR可阻断自噬。自噬是由ATG13和ATG1结合ATG11和ATG101形成活性复合物而引发的。②自噬体的形成包括膜传递、囊泡成核和吞噬细胞的扩张和闭合。ATG9与ATG2和ATG18一起,参与将脂质传递到不断扩张的吞噬细胞。VPS34脂质激酶复合物产生PI3P修饰,并伴随ATG8与PE(磷脂酰乙醇胺)的偶联。ATG8首先被ATG4裂解其C端而成熟,然后被类似E2的ATG3和类似E3的ATG12-ATG5-ATG16复合物偶联至PE。ATG8-PE定位于自噬体膜,用于吞噬细胞扩张。③选择性自噬是由ATG8通过AIM结构域与特异性自噬受体相互作用介导的。不同的细胞成分可以被特定的自噬受体识别。例如,C1蛋白从细胞核转移到细胞质,并与ATG8结合降解。整个叶绿体被PUB4泛素化,并与ATG8结合。叶绿体片段被CHMO1或ATI1/2识别,并被RCBs或ATI1/2修饰的质体降解。在植物中,被降解的过氧化物酶体可能被PEX6或PEX10识别,而泛素化的蛋白酶体可被RPN10识别。④成熟的自噬体在FYVE和FYCO蛋白的帮助下被运输到液泡中,并与液泡融合进行降解。
04
自噬的研究技术
自噬可以利用各种技术和工具来进行监测和评估,下面给大家介绍几个常用的技术。
4.1 电子显微镜
透射电子显微镜(TEM)是最早用于表征自噬的工具之一(Thomas P.Ashford and Keith R. Porter, 1962),也是监测细胞和组织自噬最可靠的方法之一,被称为监测自噬的“黄金标准”。但
是TEM数据的解释需要特殊的专业知识,一般有几个标准可以精确地描述自噬体和自噬溶酶体。自噬体的特征是它们的双膜或多膜结构,其中包含密度与细胞质相似的电子致密物质。自噬溶酶体含有较暗、退化或降解的物质,其中一些类似于溶酶体/液泡。
4.2 分子标记
参与自噬过程或通过自噬特异性降解的蛋白质可以用于监测自噬活性,Atg8/LC3荧光融合蛋白(如GFP-Atg8/LC3)的定位变化通常用于检测细胞或转基因植株内的自噬。除此之外,Atg6/3-磷酸磷脂酰肌醇(PI3P)、Atg5/Atg16、Atg8也可以进行类似的实验来检测植物的自噬。另外,测量Atg1或Atg4活性也可以作为监测植物自噬的工具。
4.3 溶酶体示踪剂
弱碱性胺选择性地积聚在pH值较低的细胞区室中,可用于观察溶酶体/液泡等酸性区室。溶酶体示踪剂是一种荧光嗜酸探针,由一个与弱碱相连的荧光团组成,由于其质子化后仍然保留在这些细胞器的膜上,所以可以用于标记活细胞中的酸性细胞器。溶酶体示踪剂必须与更特异性的自噬标志物结合使用,以便将自噬活性与其他增加溶酶体/液泡活性的事件区分开来。
关于自噬的研究技术就介绍这几种,当然还有一些其它的方法,由于篇幅的关系,这里就不做过多介绍,感兴趣的小伙伴可以自己去查阅相关资料噢!
05
文献案例
上面简要介绍了一些关于植物蛋白自噬降解的背景知识,下面我们来看一篇文献案例,看看在研究中遇到蛋白降解这一块内容时,具体该如何研究。
2023年6月,武汉大学何光存课题组在Nature杂志上发表了一篇题为“A tripartite rheostat controls self-regulated host plant resistance to insects”的研究论文,该论文发现了首个被植物抗虫蛋白识别并激活抗性反应的昆虫效应子,并揭示了BISP-BPH14-OsNBR1互作系统精细调控抗性-生长平衡的新机制,为开发高产、抗虫水稻品种提供了重大理论和应用基础,也为其它粮食作物新型抗虫、抗病机理的研究提供了新思路。
相关名词解释:
BPHs:褐飞虱。
BPH14:水稻中分离到首个抗BPH的基因Bph14编码的蛋白。
BISP:BISP是BPH分泌的唾液蛋白,可被BPH14直接识别。
Bph14:RI35系(被命名为Bph14)是一个含有BPH抗性基因Bph14的重组自交系。
N14:日本晴(在原文中记为N14)是一个典型的粳稻品种,含有Bph14的N14易感等位基因,N14基因对应的蛋白记为N14蛋白。在早期实验中使用N14建立了BISP-BPH14相互作用的原理。
MH63:明辉63(MH63)是RI35的BPH易感亲本,是籼稻育种和基因组学研究的典范品种。
Bph14-Bisp:以Bph14 为受体材料,转入了pUBI::Bisp-Myc的转基因材料。
MG132:26S蛋白酶体抑制剂。
在本篇研究中,褐飞虱在取食含Bph14的水稻过程中,BISP作为昆虫效应子被BPH14识别并激活抗虫反应。植物抗性的持续激活往往会为生长发育带来不利影响,因此,水稻需要精细调控自身抗虫反应以兼顾自身的正常生长发育。那么如何平衡这两者的关系呢?作者研究后发现BISP被BPH14识别可以激活抗虫反应,同时BISP的蛋白水平也被BPH14严格控制,从而同时兼顾自身生长与抗虫反应。
首先证明BPH14可以降解BISP
Bph14植株中异位表达BISP带来的水稻适应性代价表明,在水稻自然生长环境中,Bph14介导的抗性激活应受到严格控制。有几条证据支持这一假设。首先,当BISP与BPH14在水稻原生质体中共表达时,BISP水平较低(图4a),且BISP水平与BPH14水平呈负相关(图5a)。当BISP与N14共表达时,BISP水平并没有降低,这表明了BISP-BPH14相互作用的特异性(图4a)。这些结果表明BISP以依赖BPH14的方式降解。
接着证明BPH14通过自噬介导的BSIP的降解
前面提到泛素-蛋白酶体系统和自噬是植物细胞中主要的蛋白质降解途径。泛素-蛋白酶体系统是控制植物对病原体免疫应答的关键翻译后机制(Wersch et al., 2020)。为了验证泛素-蛋白酶体系统是否参与了BISP-BPH14免疫激活的调节,作者将26S蛋白酶体抑制剂MG132添加到表达BISP和BPH14的原生质体中。MG132阻断了WRKY72的蛋白酶体途径降解(图5b),但不抑制BISP的降解(图4b)。相比之下,使用四种自噬抑制剂可以阻断BISP的降解(图4c),这表明自噬途径参与了BISP的降解。

图4 BISP以依赖BPH14的方式降解(Guo et al., 2023)。(a)水稻原生质体中BPH14和N14对BISP水平的影响;(b)26S蛋白酶体抑制剂MG132对水稻原生质体中BISP水平的影响;(c)自噬抑制剂对水稻原生质体中BISP蛋白水平的影响。3-MA:3-甲基腺嘌呤、CQ:氯喹、E-64d:阿洛司他丁、LQ:亮抑酶肽。以DMSO为溶剂溶解所有抑制剂。

图5 (a)水稻原生质体中BPH14对BISP含量的影响。在水稻原生质体中BISP-MYC单独表达或与BPH14-MYC一起共表达。分别用抗MYC抗体和抗ACTIN抗体检测总蛋白。(b)免疫印迹显示,MG132处理阻断了WRKY72-HA的蛋白酶体降解。分别用抗HA和抗ACTIN抗体检测原生质体总蛋白。(c)免疫印迹显示,自噬抑制剂可阻断Hd1-HA的自噬降解。分别用抗HA和抗ACTIN抗体检测原生质体总蛋白(Guo et al., 2023)。
知识补充:
表1 植物自噬研究中常用的抑制剂和激活剂(Marshall Richard S. and Vierstra Richard D., 2018)。

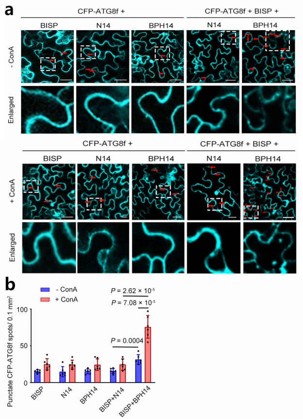
为了进一步评估自噬在BISP降解中的作用,作者使用青色荧光蛋白标记的ATG8F(CFP-ATG8F)作为监测自噬的标记物(Han et al., 2015;Klionsky et al., 2021)(图6a,b)。当CFP-ATG8F与BISP或BPH14在烟草叶片中共表达时,几乎很难检测到与自噬前体和自噬小体相对应的点状CFP结构。然而,当CFP-ATG8F与BISP和BPH14共同表达时,点状CFP结构的数量显著增加,这表明BISP和BPH14共表达诱导了自噬。这种相互作用是特异性的,因为CFP-ATG8F与BISP和N14共表达不会增加自噬小体的数量。刀豆素A(Concanamycin A, ConA)可以阻断自噬通量(Klionsky et al., 2021),在ConA处理BISP和BPH14共表达的细胞中,自噬小体的数量显著增加。当沉默核心自噬基因NbATG6、NbPI3K和NbATG7时,在共表达CFP-ATG8F和BPH14的烟草叶片中,自噬小体的数量明显减少(图7a,b,c)。

图6 (a)(上)在ConA缺失(上图)或存在(下图)时CFP-ATG8F标记的自噬点结构的共聚焦图像。研究结果显示,经农杆菌侵染烟草叶片后,CFP-ATG8f与BISP、N14或BPH14共表达,以及CFP-ATG8f和BISP与N14或BPH14共表达时细胞中的自噬小体。红色箭头表示CFP-ATG8f标记的自噬点。(下)显示放大后的自噬小体图像;(b)在存在或不存在ConA的情况下,CFP-NbATG8标记的自噬点的平均数量(Guo et al., 2023)。

图7 NbATG6、NbPI3K或NbATG7的沉默抑制了CFP-ATG8f标记的自噬点的产生(Guo et al., 2023)。(a)CFP-ATG8f标记的自噬点结构与BISP-YFP共定位的共聚焦图像。CFP-ATG8f、BISP-YFP和BPH14在沉默叶片(VIGS-NbATG6、VIGS-NbPI3K和VIGS-NbATG7)或非沉默对照叶片(VIGS-EV)中瞬时共表达。红色箭头表示CFP-ATG8f标记的自噬点与BISP-YFP共定位。(下)显示放大后的自噬小体图像;(b)通过半定量RT-PCR检测NbATG6、NbPI3K和NbATG7的转录水平。NbACTB转录水平作为对照;(c)沉默和对照叶片中CFP-NBATG8标记的自噬点的平均数量。
此外,通过透射电镜,作者观察到与Bph14和MH63植物相比,未感染的Bph14-Bisp植物韧皮部伴侣细胞中有更多的双膜自噬小体结构(图8a,b)。因此,OsATG8蛋白和OsATG8a、OsATG8b和OsATG8c转录本在未感染的Bph14-Bisp植物中显著高于Bph14和MH63植物中的蛋白。这些观察结果表明,BISP通过BPH14依赖的方式降解。

图8(a)未感染的Bph14-Bisp植物韧皮部自噬结构的透射电镜图像。插图显示放大后的自噬小体图像。红色箭头表示双膜自噬小体的位置;(b)双膜自噬小体的定量(Guo et al., 2023)。
最后在BPH易感(MH63)与抗BPH(Bph14)植株中检测BISP的蛋白水平,表明BISP蛋白水平被严格控制。
由于BPHs在取食时会分泌含有BISP的唾液进入水稻组织(图9a,b),因此作者监测了受感染的BPH易感(MH63)或抗BPH(Bph14)植株中BISP水平。在MH63植株中,BISP在6h时首次被检测到,并在BPH取食72h后持续增加(图10)。相比之下,Bph14植物的BISP水平较低,在取食24h后水平仍保持不变(图10)。在BPH侵染的易感植株中,OsATG8蛋白水平无显著变化。相比之下,在Bph14植物中,OsATG8蛋白水平在取食6h后增加,并且在72h时,OsATG8蛋白水平仍然维持在较高水平(图10)。这些结果表明,自噬在Bph14中被激活,而在MH63中不能被激活。这些数据与BPH侵染后Bph14植株与MH63植株中3个OsATG8基因的上调密切相关。ConA处理显著提高了BPH侵染的Bph14植株中ATG8蛋白的水平。这些结果表明,BPH摄食激活了自噬,并且BISP水平受到严格控制。

图9(a)在BPH侵染期间,BISP被输送到水稻叶鞘中。用抗BISP抗体分析叶鞘蛋白。Ponceau S染色作为上样对照;(b)免疫组化染色显示受BPH感染的水稻叶鞘中的BISP。用抗BISP抗体检测未感染(中)和感染BPH(下)的鞘,免疫前兔血清检测作为阴性对照(Guo et al., 2023)。

图10 Bph14和MH63植物中BISP、OsATG8和OsNBR1的免疫印迹检测(Guo et al., 2023)。
原文研究的内容比较多,小远这里就不再一一为大家解读了,仅挑出与蛋白自噬降解的相关实验给大家作个介绍,原文中还有更深入的机制研究,大家感兴趣的话可以自行阅读噢!
前期给大家介绍过泛素-蛋白酶体系统,今天又为大家讲解了自噬降解途径,自此关于蛋白降解的两种主要途径,小远都已经介绍给大家了,希望不懂的小伙伴好好学习噢!另外,通过小远的讲解可以再次证明,一篇文章中小小的一个实验背后竟隐藏着如此多的背景知识,如果不了解这些背景知识,阅读人家发表的文章也不一定能懂,所以在开启一个新领域的研究时,一定要学好这方面的基础知识噢,正所谓磨刀不误砍柴工,基础知识学的越扎实,后续实验才会越顺利噢!
References:
Ashford T P, Porter K R. Cytoplasmic components in hepatic cell lysosomes[J]. The Journal of cell biology, 1962, 12(1): 198.
Bassham D C, Laporte M, Marty F, et al. Autophagy in development and stress responses of plants[J]. Autophagy, 2006, 2(1): 2-11.
Chung T. How phosphoinositides shape autophagy in plant cells[J]. Plant Science, 2019, 281: 146-158.
De Duve C, Pressman B C, Gianetto R, et al. Tissue fractionation studies. 6. Intracellular distribution patterns of enzymes in rat-liver tissue[J]. Biochemical Journal, 1955, 60(4): 604.
Dice J F. Chaperone-mediated autophagy[J]. Autophagy, 2007, 3(4): 295-299.
Guo J, Wang H, Guan W, et al. A tripartite rheostat controls self-regulated host plant resistance to insects[J]. Nature, 2023: 1-9.
Hamasaki M, Furuta N, Matsuda A, et al. Autophagosomes form at ER–mitochondria contact sites[J]. Nature, 2013, 495(7441): 389-393.
Han S, Wang Y, Zheng X, et al. Cytoplastic glyceraldehyde-3-phosphate dehydrogenases interact with ATG3 to negatively regulate autophagy and immunity in Nicotiana benthamiana[J]. The Plant Cell, 2015, 27(4): 1316-1331.
Klionsky D J, Abdel-Aziz A K, Abdelfatah S, et al. Guidelines for the use and interpretation of assays for monitoring autophagy[J]. Autophagy, 2021, 17(1): 1-382.
Klionsky D J, Emr S D. Autophagy as a regulated pathway of cellular degradation[J]. Science, 2000, 290(5497): 1717-1721.
Le Bars R, Marion J, Le Borgne R, et al. ATG5 defines a phagophore domain connected to the endoplasmic reticulum during autophagosome formation in plants[J]. Nature communications, 2014, 5(1): 4121.
Liu Y, Bassham D C. Autophagy: pathways for self-eating in plant cells[J]. Annual review of plant biology, 2012, 63: 215-237.
Luo H, Wong J, Wong B. Protein degradation systems in viral myocarditis leading to dilated cardiomyopathy[J]. Cardiovascular research, 2010, 85(2): 347-356.
Malinova I, Qasim H M, Brust H, et al. Parameters of starch granule genesis in chloroplasts of Arabidopsis thaliana[J]. Frontiers in Plant Science, 2018, 9: 761.
Marshall R S, Vierstra R D. Autophagy: the master of bulk and selective recycling[J]. Annual review of plant biology, 2018, 69: 173-208.
Marshall R S, Vierstra R D. Autophagy: the master of bulk and selective recycling[J]. Annual review of plant biology, 2018, 69: 173-208.
Masclaux-Daubresse C, Chen Q, Havé M. Regulation of nutrient recycling via autophagy[J]. Current opinion in plant biology, 2017, 39: 8-17.
Mitou G, Budak H, Gozuacik D. Techniques to study autophagy in plants[J]. International Journal of Plant Genomics, 2009, 2009.
Ohsumi Y. Molecular dissection of autophagy: two ubiquitin-like systems[J]. Nature reviews Molecular cell biology, 2001, 2(3): 211-216.
Poxleitner M, Rogers S W, Lacey Samuels A, et al. A role for caleosin in degradation of oil‐body storage lipid during seed germination[J]. The Plant Journal, 2006, 47(6): 917-933.
Tang J, Bassham D C. Autophagy in crop plants: what's new beyond Arabidopsis?[J]. Royal Society Open Biology, 2018, 8(12): 180162.
Tsukada M, Ohsumi Y. Isolation and characterization of autophagy-defective mutants of Saccharomyces cerevisiae[J]. FEBS letters, 1993, 333(1-2): 169-174.
Van der Wilden W, Herman E M, Chrispeels M J. Protein bodies of mung bean cotyledons as autophagic organelles[J]. Proceedings of the National Academy of Sciences, 1980, 77(1): 428-432.
van Doorn W G, Papini A. Ultrastructure of autophagy in plant cells: a review[J]. Autophagy, 2013, 9(12): 1922-1936.
van Wersch S, Tian L, Hoy R, et al. Plant NLRs: the whistleblowers of plant immunity[J]. Plant Communications, 2020, 1(1).
Wang P, Mugume Y, Bassham D C. New advances in autophagy in plants: regulation, selectivity and function[C]//Seminars in cell & developmental biology. Academic Press, 2018, 80: 113-122.
Yoshimoto K, Ohsumi Y. Unveiling the molecular mechanisms of plant autophagy—from autophagosomes to vacuoles in plants[J]. Plant and Cell Physiology, 2018, 59(7): 1337-1344.
Zhuang X, Chung K P, Cui Y, et al. ATG9 regulates autophagosome progression from the endoplasmic reticulum in Arabidopsis[J]. Proceedings of the National Academy of Sciences, 2017, 114(3): E426-E435.
803

被折叠的 条评论
为什么被折叠?



