本文内容速览:

经过长久的科研积淀,编码基因的结构和功能如何研究已然形成了一套系统的研究方案。近年来,随着生物技术的不断发展,非编码RNA逐渐成为植物基因功能研究中的新星。与mRNA、tRNA、miRNA等线性RNA不同,环状RNA(Circular RNA,circRNA)是一类新的存在调控功能的非编码RNA,它是由外显子、内含子及基因间区域的反向剪接产生,具有闭合的环状结构,无3′端和5′端,因此其在细胞内具有更高的稳定性。circRNA广泛存在于真核生物的转录组中,研究表明其序列保守性高、在细胞组织中特异性表达,在调控基因表达、调节植物生长发育过程中发挥重要作用。
circRNA的背景介绍
早在2021年,小远就在“privilege!circRNA的高傲在哪?”中介绍了circRNA的研究历程、背景等内容,在此就不过多赘述。
01
circRNA的分类及生物发生机制
circRNA不仅存在于核DNA上,同时还存在于叶绿体DNA和线粒体DNA上(Chu et al., 2022)。对于位于核DNA上的circRNA,主要包括直接反向剪接(Direct backsplice)和套索前体(Lariat precursor)驱动环化两种形成方式(图1A、B);对于位于叶绿体和线粒体DNA上的circRNA主要是通过核酸酶自剪切形成(图1C)。由上述三种发生方式产生的circRNA,根据其衍生的基因组的位置主要可分为外显子circRNA(EcircRNAs)、外显子-内含子circRNA(EiciRNAs)和环状内含子RNA(ciRNAs)(Zhang Pei and Dai Mingqiu, 2022)。根据剪接位点的位置又可以分为10种类型的circRNA,具体类型见图2。

图1 植物circRNA生物发生模型(Liu et al., 2023)。(A)植物中EcircRNA的生物发生可能受侧翼内含子中存在的反向互补序列、RNA结合蛋白(RBP)、外显子跳跃事件、N6-甲基腺苷(m6A)修饰或侧翼内含子中的DNA甲基化调节。RNA解旋酶可能抑制碱基互补配对,抑制植物中EcircRNA的生物发生;(B)ciRNA来源于经典剪接事件产生的lariat RNA。RNA脱支酶1(DBR1)促进lariat RNA的降解并抑制ciRNA的产生;(C)线粒体编码的circRNA(mcircRNA)可能由前体和成熟RNA的降解产生。线粒体RNA通过核酸内切酶和3'-5'核酸外切酶的配位降解,随机产生不同类型的RNA降解中间体。这些RNA降解中间体通过未知机制环化形成mcircRNA。

图2 circRNA的类型(改编自常珍珍等, 2022)。1:e-circRNA,两个反剪接位点均位于外显子;2:ei-circRNA,一个反剪接位点在外显子,另一个在内含子;3: i-circRNA,一两个反剪接位点都在一个内含子上;4:ie-circRNA,两个反向剪接位点位于一个或多个外显子的两个不同的内含子上;5:u-circRNA,两个反剪接位点均位于UTR;6:ue-circRNA,一个反剪接位点在UTR,另一个在外显子;7:ui-circRNA,一个反剪接位点在UTR,另一个在内含子;8:ig-circRNA,两个反剪接位点都在一个基因间区;9:igg-circRNA,一个反剪接位点在基因间区,另一个在基因区;10:ag-circRNA,两个反向剪接位点在两个不同的基因上。橙色、浅橙色和空白条分别代表外显子、内含子和UTR,绿线表示基因组的基因间区域。
02
circRNA的命名规范
同一个基因产生多个circRNA,因此简单的利用“circ”加基因名的命名方式并不准确。2023年1月,中国科学院北京生命科学研究所赵方庆课题组在Nature cell biology杂志上发表了一篇题为“A guide to naming eukaryotic circular RNAs”的评论,统一了circRNA命名方式,可有效区分相同基因位置的不同circRNA转录本(图3)。在“circ”加基因名命名的基础上,加外显子信息,以区分来源于同一个基因但由不同外显子组成的circRNA(图3a)。对于circRNA内部存在的其它可变剪接形式加入特定字符RI(retained intron)、S(short)或L(long),明确内部可变剪接产生的内含子或外显子信息(图3b-d)。对于现有基因注释中不存在的外显子的circRNA使用NE(New exon)作为占位符以示区分(图3e、f)。对于来源于不同基因的circRNA,在两个融合基因之间以“::”标注,并加入所含外显子的序号信息(图3g)。

图3 circRNA的命名规范(Chen et al., 2023)。蓝色、灰色、粉色和绿色条代表外显子;黑线表示内含子。//:典型剪接,弧线:BSJ。
03
植物circRNA的鉴定方法
检索circRNA数据库
随着高通量测序技术的不断发展,大量的植物circRNA已经被鉴定,一系列可视化的circRNA数据库也已经建立。这些数据库包含了植物circRNA的序列、功能预测和注释等信息(表1)。
表1 植物circRNA数据库。

利用circRNA预测工具
除了上述列举的数据库可以帮助大家搜索circRNA的相关信息外,也可以先利用相关的预测工具进行预测(表2)。其中CircPlant基于植物特有的标准从转录组数据中准确地检测植物circRNA并预测其功能(Zhang et al., 2020);MeCi基于植物线粒体基因组的共同特征对线粒体基因产生的circRNA进行预测(Liao et al., 2022)。不同的预测工具可能侧重点有所不同,因此在进行circRNA预测时,建议同时选取多个预测工具。
表2 circRNA的预测工具。

利用分子生物学技术
Northern blot是鉴定和验证circRNA的金标准,它使用一种与反向剪接位点(BSJ)重叠的探针或一种通用探针,结合核糖核酸酶R(RNase R)酶切,从而区分出来自同一基因的circRNA和线性RNA,不包括逆转录和扩增步骤(图4a)。然而Northern blot需要大量的RNA,耗时较长且经常使用放射性标记探针,因此在植物中验证circRNA时,反转录PCR(RT-PCR)为首要选择(图4b)。
反转录定量PCR(RT-qPCR)和微滴式数字PCR(ddPCR)可用于鉴定差异表达的circRNA。前者通过双链DNA上插入的荧光染料或覆盖在BSJ上的荧光标记探针实时检测PCR产物的扩增;后者则通过计算阳性液滴和阴性液滴的比例来确定circRNA的表达情况(图4c、d)。NanoString Technologies的nCounter平台通过生物素标记的捕获探针和携带荧光barcode的报告探针,特异性的靶向BSJ,可以同时实现多个circRNA的鉴定和定量(图4e)。原位杂交(In situ hybridization,ISH)技术使用寡核苷酸探针偶联碱性磷酸酶、荧光染料或抗原,从而使细胞中的circRNA呈现可视化(图4f)。

图4 用于检测和量化circRNA的方法(Kristensen et al., 2019)。(a)Northern blotting方法鉴定circRNA。探针可以针对基因的环形和线性转录本(左)或特异性识BSJ(右);(b)RT-PCR利用发散引物对,在PCR过程中只扩增circRNA,PCR产物通过凝胶电泳或测序进行分析;(c)RT-qPCR利用不同的引物对来量化circRNA。D:荧光染料,F:荧光标签,Q:淬灭剂;(d)ddPCR用于circRNA的绝对定量,它基于液滴中单分子的qPCR,随后根据荧光信号对其进行分析和评分为阳性或阴性;(e)探针跨越感兴趣的circRNA的BSJ,当以相反的方向与相应的线性转录本结合时不产生信号。隔夜杂交后,清洗,使用链霉亲和素固定生物素化捕获探针,对准探针-靶标复合物,并在nCounter平台上对杂交到探针上的circRNA进行计数;(f)原位杂交对circRNA进行定量,同时还可以观察circRNA的亚细胞定位。
circRNA在植物中的作用机制
从错误的剪接产物到炙手可热的研究新星,circRNA的功能不断被挖掘,在植物的生长发育、应对生物和非生物胁迫等过程中发挥重要作用。下面跟着小远一起看看,它是如何在植物中发挥作用的吧~
01
形成R-loop调控亲本基因的表达
DNA:RNA杂交体和相关的单链DNA形成内源性三链核酸结构,称为R-loop。circRNA通过与亲本基因的基因组序列的碱基互补配对形成R-loop,从而调控亲本基因的表达。
2021年5月,福建农林大学顾连峰课题组在Journal of Integrative Plant Biology杂志上发表了一篇题为“Genome-wide profiling of circular RNAs, alternative splicing, and R-loops in stem-differentiating xylem of Populus trichocarpa”的研究论文,作者为了研究circRNA在调节选择性剪接(AS)中的作用,首先对毛果杨的茎分化木质部(SDX)中circRNA进行了测序分析,共鉴定出2742种不同的circRNA,其中包括参与纤维素和半纤维素合成基因产生的circ-CESA4、circ-IRX7和circ-GUX1。随后通过PacBio单分子实时长读异构体测序(PacBio SMRT Iso-Seq)检测到7836个AS事件,同时鉴定了634个circRNA与699个AS事件重叠;通过DNA:RNA杂交免疫沉淀测序(DRIP-seq)技术检测到8932个R-loop与181个circRNA和672个AS事件重叠,其中包括与SDX相关的circRNA与R-loop的重叠,这表明circRNA可能在SDX中通过形成R-loop调节AS事件,从而调控亲本基因的表达(图5A-C)。随后作者构建circ-IRX7和circ-GUX1过表达载体,并将其转入原生质体中,通过DRIP-qPCR检测R-loop的含量、半定量PCR检测circRNA和亲本基因的表达水平(图5D-H)。结果表明,过表达circ-IRX7和circ-GUX1提高了R-loop的含量,抑制了亲本基因的表达。

图5 circRNA通过形成R-loop调控亲本基因的表达(Liu et al., 2021)。(A)ciRNAs和AS事件之间的重叠。蓝色点和绿色点分别表示与AS事件重叠的ciRNAs和circRNA的数量。A3SS:3'剪接位点,A5SS:5'剪接位点,IR:内含子保,ES:外显子跳跃;(B)从外环到内环染色体、AS、circRNA和R-loop的热图。中间的彩色线表示R-loop和circRNA之间的互补区域。红色和蓝色分别表示有和没有AS事件的重叠。热图还显示了几个半纤维素和纤维素相关的基因;(C)产生circRNA的基因的GO分析;(D)过表达GFP的载体构建示意图(左)和细胞壁消化酶溶液中脱落的茎及原生质体形态;(E、G)基因结构可视化图,分别代表linear‐IRX7和circ‐IRX7(E),linear‐GUX1和circ‐GUX1(G)。聚合引物(红色箭头对)用于扩增基因组DNA,包括侧翼内含子序列。分别使用发散引物(黑色背对背三角形对)和收敛引物(白色对立三角形对)扩增circRNA和线性RNA;(F)GFP-circ-IRX7过表达载体的构建,该载体通过反向剪接Potri.009G006500的第二外显子生成。将带有内含子序列的整个外显子2插入到包含两个独立CaMV 35S启动子的瞬时表达载体中,其中一个用于过表达circ-IRX7,另一个用于表达GFP。左图显示了基于DRIP-qPCR方法检测R-loop的含量,右图显示了SDX原生质体中circRNA和线性RNA的半定量结果;(H)GFP‐circ‐GUX1过表达载体的构建、R-loop和circRNA和线性RNA的半定量结果。
02
作为microRNA的sponge或诱饵
circRNA的环状结构使其比mRNA的结构更为稳定,因此可以与mRNA竞争性的结合microRNA,降低microRNA与mRNA结合的比例,从而调节mRNA的表达量,这一作用机制为竞争性内源RNA(ceRNA),经这一机制可形成circRNA-microRNA-mRNA调控网络。2023年6月,墨尔本大学Prem L Bhalla课题组在BMC Plant Biology杂志上发表了一篇题为“Circular RNAs modulate the floral fate acquisition in soybean shoot apical meristem”的研究论文,为了研究circRNA在大豆花发育过程中的作用,作者利用短日照周期处理大豆植株,随后采取枝条的顶端分生组织(SAM)进行circRNA的测序分析,同时预测了差异表达明显的circRNA上的microRNA结合位点,发现都具有microRNA结合位点,表明circRNA可通过竞争性的结合microRNA从而调节花发育相关基因的表达。随后作者研究了与花发育相关的miR172和miR156与circRNA之间的关系,发现Circ-CCR2在短日处理植物中的表达下调,靶向miR172,从而导致其靶基因的表达量下调,最终导致开花位点相关基因(FT)的上调(图6)。

图6 circRNAs与miR172和miR156的相互作用,以及大豆芽顶端分生组织中的激素信号通路(Babaei et al., 2023)。在花发育过程中,circ-CCR2表达下调增加了miR172与靶基因结合的比例,导致AP2和TOE1表达量下调以及FT的上调。miR156的circRNA的上调,例如circ-SEC5A和circ-EF1B,会降低该miRNA的与靶基因结合的比例,导致SPL和PFT1的表达量上调,从而促进FT的表达。红色箭头表示特定circRNA的上调或下调。虚线箭头表示circRNAs与激素信号传导和开花基因的可能存在相互作用。
03
作为蛋白质的sponge或诱饵
circRNA除了可以作为microRNA的sponge或诱饵外,同时也被证明可以与RNA结合蛋白(RBP)互作,作为蛋白质的sponge或者诱饵。2023年8月,福建农林大学顾连峰课题组在Genomics Proteomics Bioinformatics杂志上发表了一篇题为“Multi-omics of Circular RNAs and Their Responses to Hormones in Moso Bamboo (Phyllostachys edulis)”的研究论文,为了探索RBP是否参与调控circRNA,作者选定了一个与579个ecircRNA和423个ciRNA的表达呈负相关或正相关蛋白质PedQKI,其含有一个与RNA结合的KH结构域。通过RNAi技术沉默PedQKI,并瞬时转化至水稻中。随后在PedQKI沉默的水稻中检测circ-ARF17、circ-WRKY40、circ-VCL1和circ-MTR4的表达量,发现表达量均降低,表明RBP和circRNA之间存在一定的互作关系,即circRNA可以作为蛋白质的sponge或诱饵在植物体内发挥功能。

图7 PedQKI调控circRNA的表达(Wang et al., 2023)。
04
作为翻译模板
由于circRNA缺乏5'端的帽子结构,因此常被认为不能被翻译成蛋白。然而已有的研究数据表明,circRNA可以通过内部核糖体进入位点(IRES)和m6A修饰招募翻译起始因子的方式不依赖5'端的帽子结构翻译成蛋白质(Pamudurti et al., 2017)。2022年3月,华南农业大学张亚锋老师课题组在Plant Physiology杂志上发表了一篇题为“Mitochondrion-encoded circular RNAs are widespread and translatable in plants”的研究论文。作者根据线粒体基因组的特征自主开发出了mcircRNA的算法工具——MeCi结合circRNA-seq发现玉米和拟南芥中的部分mcircRNA序列具有亲本基因的5' UTR和CDS序列,并且从线粒体中分离的多聚核糖体中鉴定到mcircRNA,这表明mcircRNA可通过结合核糖体从而翻译成蛋白。随后作者比较了拟南芥、玉米线粒体蛋白质组数据和mcircRNA衍生的蛋白质组数据,筛选出了430个特异性跨剪接位点的肽并将它们与NCBI中的“高通量基因组序列”数据库进行匹配,tblastn结果表明,它们都无法从核基因组中预测。因此,作者使用这些肽来确定翻译的mcircRNA,分别从玉米和拟南芥中鉴定出201和157个翻译mcircRNA(图8)。

图8 蛋白质组学数据中鉴定翻译的mcircRNA(Liao et al., 2022)。(A)翻译mcircRNA鉴定的工作流程;(B)基于特异性的跨剪接位点的肽的mcircRNA衍生蛋白鉴定的例子。圆形连接点上游和下游的氨基酸序列分别用红色和蓝色字母表示,环形连接点用黑色箭头表示;(C)通过Maxquant软件蛋白质组学数据中鉴定的翻译mcircRNAs分类。
综上,根据近几年的文献报道,circRNA在植物体内一般是通过以上四种方式发挥作用,但由于在植物体内研究circRNA相关作用机制的文章较少,大多数都集中在发现和鉴定上,因此可能并不是很全面。如果有小伙伴发现小远没有讲到的方面,欢迎一起交流哦。
了解了机制后,想必大家更关心如何通过现有的分子生物学技术研究circRNA以及一个基本的研究思路。跟着小远一起看看吧~
circRNA的研究方法和思路
通常情况下,在开展circRNA的相关研究前,可以通过circRNA-seq等高通量测序技术和相关的数据库、鉴定工具来分析不同样本间的差异表达的circRNA,随后可以通过Northern blot、RT-PCR和RT-qPCR等技术对筛选到的差异circRNA进行验证和定量,同时还能通过FISH实验来观察circRNA的亚细胞定位。随后我们可以对circRNA进行过表达、干扰和敲除,从而验证其功能。需要注意的是与常见编码基因和线性RNA不同,在构建circRNA过表达载体时需要在circRNA序列的上下游分别增加一段反向互补的序列,从而促使成环;在构建干扰载体时,也是利用siRNA和shRNA,但需要注意其干扰靶点最好设计在BSJ处,以保证干扰载体的特异性;而构建敲除载体时除了利用CRISPR-Cas9编辑系统,还可以利用CRISPR-Cas13碱基编辑系统,它通过BSJ接头的序列来识别circRNA,更有特异地区分circRNA和mRNA(Li et al., 2021)。
随后如果研究的circRNA有编码蛋白质的功能,那么可以研究其编码的蛋白质的功能。还可以通过数据库预测其可能结合的microRNA,并通过双荧光素酶报告基因实验来验证二者之间的互作,也可以更进一步的去研究microRNA的靶基因,最终形成circRNA-microRNA-mRNA的调控网路。下面一起通过一篇文献加深理解吧~
2023年1月,安徽农业大学夏恩华课题组在International Journal of Molecular Sciences杂志上发表了一篇题为“Evolutionary Landscape of Tea Circular RNAs and Its Contribution to Chilling Tolerance of Tea Plant”的研究论文,揭示了circRNA在茶树应对低温胁迫中的重要作用。作者通过circRNA-seq测序和CIRIquant、 Find_circ工具分析低温处理后茶树中的circRNA,去除序列长度大于10kb的circRNA后,共鉴定到2902个高置信度的circRNA;通过RT-PCR、Sanger测序随机对circRNA进行随机验证(图9);并分析了全部circRNA的表达水平,筛选出250个差异表达的circRNA(图10A-C)。然后作者又对低温处理的茶树中mircoRNA进行测序分析,共鉴定到129个保守的microRNA,基于以上结果作者预测并构建了circRNA-microRNA-mRNA调控网络,发现差异表达的circRNA可能靶向与低温胁迫反应相关的多种已知miRNA,如miR166、miR172、miR396和miR408(图10D-F)。

图9 茶树circRNAs的特征和序列验证(Huang et al.,2023)。(A)使用两种最先进的工具(find_circ 和 CIRIquant)鉴定茶树中的circRNA;(B)已鉴定的circRNA的四种主要类型(外显子、内含子、基因间和反义);(C)circRNAs的长度分布;(D)收敛和发散引物的设计方法。(E)对随机选择的circRNA进行PCR扩增以进行验证。
注:反义circRNA指由与有义链DNA相反方向的转录本产生。

图10 茶树circRNA的差异表达和相互作用网络分析(Huang et al.,2023)。(A)使用RPB的circRNA表达模式(每10亿个干净读段的连接读数);(B)茶树在冷胁迫下鉴定出差异表达的circRNA;(C)在不同比较中鉴定出的上调和下调circRNA;(D)差异表达的circRNAs的功能注释;(E)冷胁迫下茶树circRNA-miRNA-mRNA相互作用网络;(F)突出显示了可能与网络中众所周知的冷相关miRNA相互作用的关键circRNA。
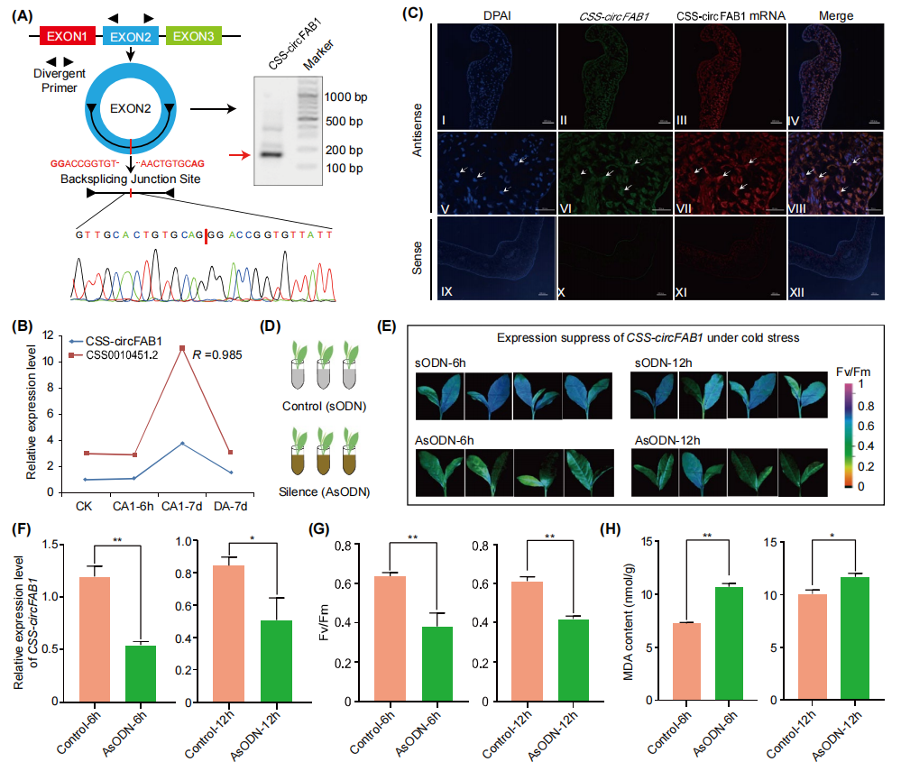
随后作者挑选出了一个参与脂肪酸合成、并与拟南芥FAB1同源的亲本基因CSS0010451.2产生的circRNA——CSS-circFAB1进行后续研究。通过RT-PCR、RT-qPCR、Sanger测序序列进行验证,结果表明CSS-circFAB1和CSS0010451.2在低温处理下表达量上调(图11A、B)。FISH实验显示,CSS-circFAB1主要定位于细胞质中(图11C)。为了进一步探索CSS-circFAB1在低温胁迫下的功能,采用反义寡核苷酸(AsODN)溶液来抑制CSS-circFAB1的表达,AsODN处理后,CSS-circFAB1和CSS0010451.2的表达水平在6h和12h时显着下降;然后将对照和处理样品低温处理1小时,发现,CSS-circFAB1沉默的茶树幼苗中最大光化学效率(Fv/Fm)显著降低,丙二醛(MDA)积累显著增加(图11D-H)。综上,CSS-circFAB1正向调节茶树的耐寒性。

图11 CSS-circFAB1正向调控茶树耐寒(Huang et al.,2023)。(A)通过RT-PCR和Sanger测序验证CSS-circFAB1序列;(B)RT-qPCR揭示的CSS-circFAB1和CSS0010451.2基因在冷驯化下的相对表达水平及其表达相关性。(C)CSS-circFAB1在茶树叶片中的FISH实验;(D)基于AsODN的CSS-circFAB1基因沉默示意图;(E)测定CSS-circFAB1沉默(6h和12h)和对照茶树的Fv/Fm);(F)与对照组相比,AsODN处理6h和12h时CSS-circFAB1的相对表达水平;(G)CSS-circFAB1沉默和对照茶树的Fv/Fm值;(H)CSS-circFAB1沉默样品与对照组相比的MDA含量。
在本篇文章中,小远给大家介绍了在植物中circRNA的鉴定方法、作用机制及研究思路。虽然circRNA在植物中的研究远不如常规基因成熟和深入,更多具有生物学功能的circRNA还有待被挖掘,但已有的研究证明其在植物生长发育过程中同样具有重要作用,circRNA有望成为新的生物标志物,为植物病害防控和作物育种提供新的思路。随着科学技术的进步,相信在不久的将来我们会对circRNA有一个更为全面的认知~
References:
Chu Q, Ding Y, Xu X, et al. Recent origination of circular RNAs in plants[J]. New Phytologist, 2022, 233(1): 515-525.
Zhang P, Dai M. CircRNA: a rising star in plant biology[J]. Journal of Genetics and Genomics, 2022, 49(12): 1081-1092.
常珍珍, 龚桂芝, 彭祝春, 等. 植物环状RNA 研究进展[J]. 生物工程学报, 2022, 38(5): 1706-1723.
Liu R, Ma Y, Guo T, et al. Identification, biogenesis, function, and mechanism of action of circular RNAs in plants[J]. Plant communications, 2023, 4(1).
Chen L L, Bindereif A, Bozzoni I, et al. A guide to naming eukaryotic circular RNAs[J]. Nature cell biology, 2023, 25(1): 1-5.
Zhang P, Liu Y, Chen H, et al. CircPlant: An integrated tool for CircRNA detection and functional prediction in plants[J]. Genomics, Proteomics and Bioinformatics, 2020, 18(3): 352-358.
Liao X, Li X J, Zheng G T, et al. Mitochondrion-encoded circular RNAs are widespread and translatable in plants[J]. Plant Physiology, 2022, 189(3): 1482-1500.
Kristensen L S, Andersen M S, Stagsted L V W, et al. The biogenesis, biology and characterization of circular RNAs[J]. Nature reviews genetics, 2019, 20(11): 675-691.
Liu X, Gao Y, Liao J, et al. Genome‐wide profiling of circular RNAs, alternative splicing, and R‐loops in stem‐differentiating xylem of Populus trichocarpa[J]. Journal of Integrative Plant Biology, 2021, 63(7): 1294-1308.
Babaei S, Singh M B, Bhalla P L. Circular RNAs modulate the floral fate acquisition in soybean shoot apical meristem[J]. BMC Plant Biology, 2023, 23(1): 322.
Wang Y, Wang H, Wang H, et al. Multi-omics of circular RNAs and their responses to hormones in moso bamboo (Phyllostachys edulis)[J]. Genomics, Proteomics & Bioinformatics, 2023, 21(4): 866-885.
Pamudurti N R, Bartok O, Jens M, et al. Translation of circRNAs[J]. Molecular cell, 2017, 66(1): 9-21. e7.
Li S, Li X, Xue W, et al. Screening for functional circular RNAs using the CRISPR–Cas13 system[J]. Nature methods, 2021, 18(1): 51-59.
Huang J, Wang Y, Yu J, et al. Evolutionary landscape of tea circular RNAs and its contribution to chilling tolerance of tea plant[J]. International Journal of Molecular Sciences, 2023, 24(2): 1478.

被折叠的 条评论
为什么被折叠?



