
这篇文章的核心内容是作者构建了一套双荧光-minigene报告系统,检测VEGF-A选择性剪接变化,并筛选抗血管生成作用的小分子化合物。下面我将从研究背景、方法、结果三个方面为您详细解析。
01 研究背景
VEGF-A(血管内皮生长因子A)是一个关键的血管生成调控因子。其第8号外显子的选择性剪接会产生两种功能相反的蛋白亚型:
①VEGF-Axxxa:促血管生成(pro-angiogenic);
②VEGF-Axxxb:抗血管生成(anti-angiogenic)。
这两种亚型的平衡在癌症、糖尿病肾病等疾病中失衡,导致病理性血管生成。因此,通过小分子调控VEGF-A剪接偏向VEGF-Axxxb,有望成为一种新的抗血管生成治疗策略。
02 双荧光-minigene系统构建原理
研究人员把VEGF-A的intron7+exon8的关键序列拼接到一个双色荧光报告基因里,让细胞自己“决定”剪接位点,然后用颜色来“读出”决定结果。
如果细胞选择近端位点,读码框遇到dsRED后面的终止密码子,翻译提前终止,只有dsRED红色荧光-代表促血管生成VEGF-Axxxa。
如果细胞选择远端位点,读码框移位(+1),dsRED与EGFP融合表达,产生绿色荧光-代表抗血管生成VEGF-Axxxb。

图1 双荧光-minigene系统的构建原理(Star E and Stevens Ml., 2021)。
03 研究背景
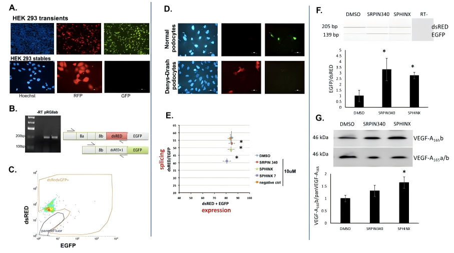
图A为荧光显微镜拍摄:瞬时vs稳定转染HEK293。左列为瞬转的细胞,看到红色+绿色同时亮,在瞬转状态下细胞会兼具两种剪接机制。右列为稳转细胞,只剩红色。和内源 VEGF-A一样,HEK293细胞天然就只用近端位点,报告基因复现了这一偏好。
图B为RT-PCR验证剪接产物大小,只用近端位点时,PCR得到一条带(对应dsRED),没有EGFP带,与显微镜结果一致。
图C为流式细胞术(FACS)检测,稳定转染细胞几乎100 %落在红色通道(右图红色峰),绿色几乎为零。灰色阴影是未转染背景,证明红色信号来自报告基因,而非自体荧光。
图D为VEGF-A在Podocyte细胞的剪接验证,正常增生型podocyte(已知高表达VEGF-A165b)报告基因呈现几乎纯绿色(EGFP),符合其“偏好远端位点”的预设立场。Denys-Drash综合征podocyte(只表达VEGF-A165a)只红不绿,再次证明报告基因能随细胞背景切换剪接位点。
图E为抑制剂干预,用三种VEGF-A抑制剂(SRPIN340、SPHINX、SPHINX7)处理稳定表达报告基因的HEK293,三种药物均能改变VEGF-A剪接方式。
图F为RT-PCR验证剪接条带,药物处理后,EGFP条带明显增强,dsRED减弱。
图G为Western blot检测内源VEGF-A蛋白,抑制剂提高VEGF-A165b/total VEGF-A165比值(只在高效抑制剂 SPHINX 达统计学显著)。说明:报告基因的变化确实平行于内源蛋白水平。

图2 双荧光-minigene系统在细胞中的验证(Star E and Stevens Ml., 2021)。
双荧光minigene把“RNA剪接事件”翻译成“红/绿光信号”,兼具机制研究与高通量筛选双重价值,已成为解析可变剪接调控网络及发现剪接靶向药物的有力工具。
参考文献
Star E, Stevens M,Gooding C, et al. A drug-repositioning screen using splicing-sensitive fluorescent reporters identifies novel modulators of VEGF-A splicing with anti-angiogenic properties[J]. Oncogenesis,2021,10(5): 36.

被折叠的 条评论
为什么被折叠?



