
胰岛素是一种关键的代谢激素,负责维持血糖稳态。它在胰腺β细胞的内质网(ER)中合成和折叠,以胰岛素前体(ProIns)的形式存在。ProIns的错误折叠和聚集在糖尿病β细胞中诱导ER应激,阻断胰岛素的正常运输、加工和分泌,最终可能导致胰腺β细胞去分化和死亡。Madey等人在2025年发表了“Aggregated proinsulin in pancreatic β-cells is degraded by the autophagy pathway”研究结果,阐述了ProIns聚集在β细胞中的降解机制,特别是自噬途径在这一过程中的作用。

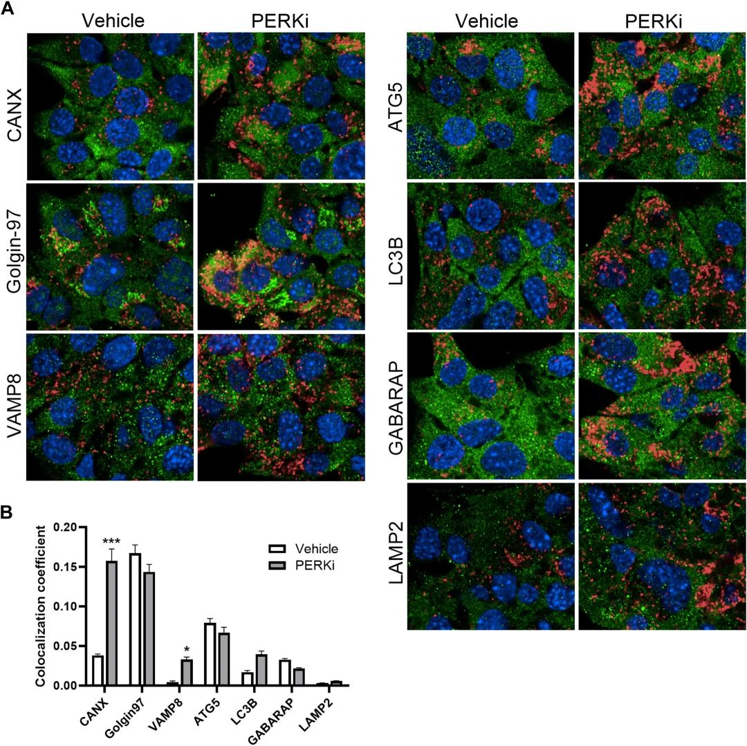
图1 PLA技术检测在单一细胞水平上的ProIns寡聚体。
图1展示了MIN6细胞经PLA检测ProIns寡聚体和细胞器标记蛋白染色的代表性图像。使用PERKi(蛋白激酶R样内质网激酶抑制剂)处理MIN6细胞后,通过PLA技术检测到的ProIns寡聚体(红色信号)与内质网标记蛋白calnexin(CANX)、高尔基体标记蛋白(Golgin-97)、胰岛素分泌颗粒标记蛋白(VAMP8)、自噬相关蛋白ATG5、LC3B、GABARAP以及溶酶体标记蛋白(LAMP2)的共定位情况,标记蛋白为绿色信号。
PLA技术在本研究中被用于检测和可视化ProIns寡聚体的亚细胞定位。通过将ProIns特异性抗体与DNA探针结合,PLA技术能够在显微镜下显示ProIns寡聚体的位置。研究发现,ProIns寡聚体与自噬体标记蛋白共定位,表明ProIns寡聚体在自噬体中被降解。这些结果支持自噬在ProIns寡聚体降解中的关键作用,并为研究ProIns寡聚体的形成和降解机制提供了新的视角。PLA技术的高灵敏度和特异性使其成为研究蛋白质聚集和相互作用的强大工具。
参考文献
[1]Madey Y F, Syed S K, Van Horn R D, et al. Aggregated proinsulin in pancreatic β-cells is degraded by the autophagy pathway[J]. Journal of Biological Chemistry, 2025: 108257.

被折叠的 条评论
为什么被折叠?



