题目描述
输入一个年份,判断这一年是否是闰年,如果是输出 111,否则输出 000。
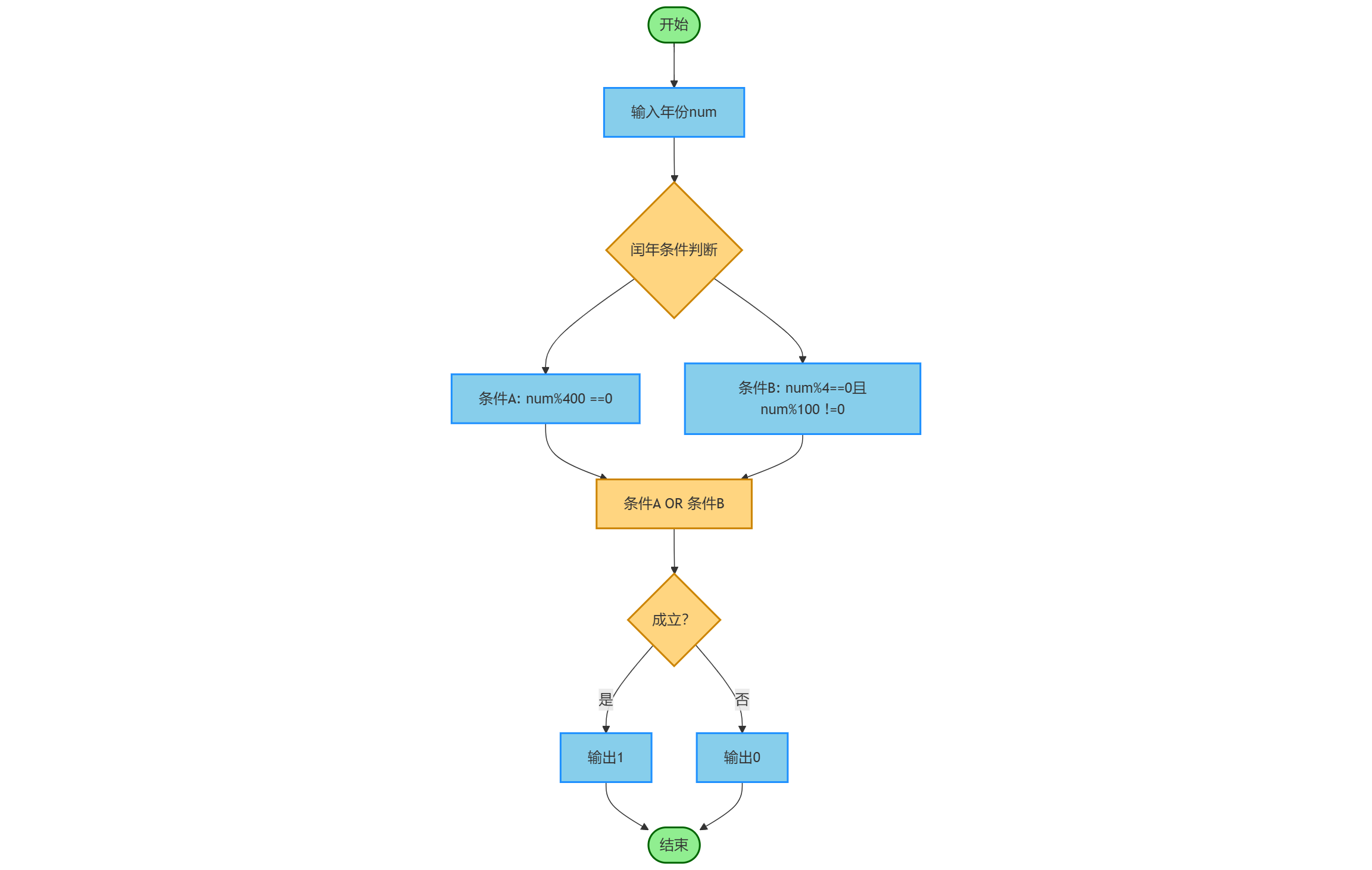
158215821582 年以来,闰年的定义:
普通闰年:公历年份是 444 的倍数,且不是 100100100 的倍数的,为闰年(如 200420042004 年、202020202020 年等就是闰年)。
世纪闰年:公历年份是整百数的,必须是 400400400 的倍数才是闰年(如 190019001900 年不是闰年,200020002000 年是闰年)。
输入格式
输入一个正整数 nnn,表示年份。
输出格式
输出一行。如果输入的年份是闰年则输出 111,否则输出 000。
输入输出样例
输入
1926
输出
0
说明/提示
数据保证,1582≤n≤20201582 \leq n \leq 20201582≤n≤2020 且年份为自然数。
方式
代码
class Solution:
@staticmethod
def oi_input():
"""从标准输入读取数据"""
num = int(input())
return num
@staticmethod
def oi_test():
return 1926
@staticmethod
def solution(num):
result = 1 if num % 400 == 0 or num % 4 == 0 and num % 100 != 0 else 0
print(result)
oi_input = Solution.oi_input
oi_test = Solution.oi_test
solution = Solution.solution
if __name__ == '__main__':
num = oi_test()
# num = oi_input()
solution(num)
流程图

5万+

被折叠的 条评论
为什么被折叠?



