111【电路方案】基于单片机逆变交流电输出控制系统设计
【资源下载】下载地址如下:
https://docs.qq.com/doc/DTlRSd01BZXNpRUxl
摘要:
功能简要说明:
输出:正弦波
频率:可调;
幅值:可调;
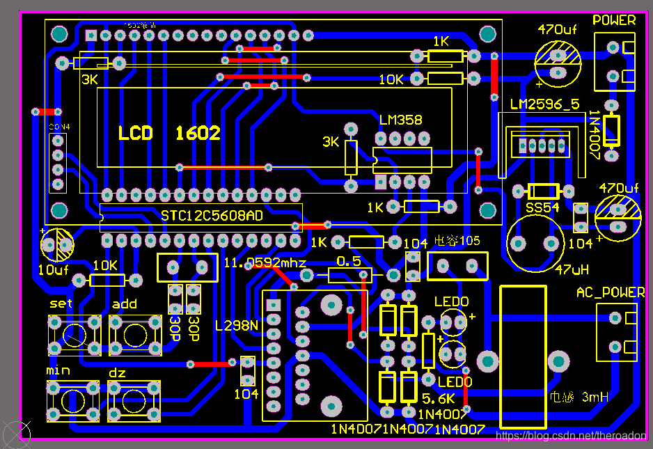
逆变原理:51单片机SPWM驱动H桥+后级滤波;
调节方式:频率加按键、频率减按键、幅值加按键、幅值减按键;
频率调节范围:10hz、20hz、30hz、40hz、50hz、60hz、70hz、80hz、100hz;
幅值调节范围:0%,10%,20%,30%,40%,50%,60%,70%,80%,90%,100%;(输出峰值占输入电压百分比)
输出最大电流:2A;
过流打嗝保护: 过流保护值2A,过流时切断,5秒后尝试恢复输出;
输入电压范围: DC(直流)5V-40V;
输出交流电压范围: ±5V-±40V;
资料说明:
附件内容提供AD格式原理图PCB工程文件,用altiumDesigner打开。
程序采用C语言编写,通过keil软件编译,文件为工程源代码。



本文介绍了一种基于51单片机的逆变交流电输出控制系统设计方案,该系统能够输出可调频率与幅值的正弦波信号,并具备过流保护功能。频率可在10Hz至100Hz间调节,输出峰值占输入电压百分比范围从0%到100%。
&spm=1001.2101.3001.5002&articleId=110791335&d=1&t=3&u=153ba634988641bbafb44322026b4aff)
3954

被折叠的 条评论
为什么被折叠?



