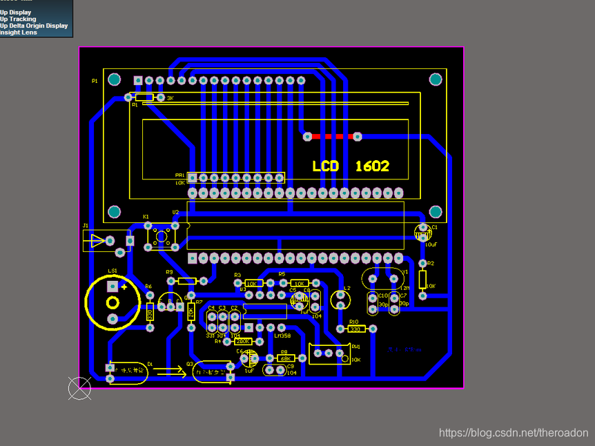
电路组成
51单片机+红外对管脉搏信号检测+脉搏信号滤波放大整形电路+1602液晶显示+蜂鸣器报警+脉搏信号指示灯;
实现功能:
将手指放于红外对管中间,待脉搏指示灯闪烁约6秒后,即可在液晶显示出每分钟脉搏数,程序中默认设定脉搏报警值为大于80/每分钟;
资料说明:
- 程序采用C语言编写,通过keil软件编译,文件为工程源代码。
温馨提示:
这个设计是有实物验证的,电路图源文件和源程序都是验证成功可用的,可以说是学习单片机设计制作的好素材!希望这个分享对大家有所帮助!
【资源下载】下载地址如下:
https://docs.qq.com/doc/DTlRSd01BZXNpRUxl
110【电路方案】基于单片机脉搏测量仪硬件设计方案
uint n,ci,dd[11],jj,m,k,j,tmp;
bit w=0;
sbit beep=P1^2;
ulong time;
#define uchar unsigned char
#define uint unsigned int
bit Symbol_flag=0; //
void Delay_6us(uchar xus) //6*xus+11us的延时时间(经仿真得到的)
{
while(xus--);
}
external0() interrupt 0//外部中断服务程序
{
w=~w; beep=0;
if(w==0)
{
EX0=0;
ET0=1;
TH0=0x0;
TL0=0x0;
n=0;
}
else
{
time=n*65536+TH0*256+TL0;
dd[jj]=22000000/time;
jj++;
if(jj>10)
{
jj=0;



1789

被折叠的 条评论
为什么被折叠?



