Endothelin-1(ET-1,内皮素-1,AbMole,M9555)是一种由21个氨基酸组成的强效血管收缩肽,作为内皮素家族(包括ET-1、ET-2和ET-3)中的重要成员,ET-1通过其G蛋白偶联受体(ETR和ETR)介导多种生物学效应。Endothelin-1在多种动物疾病模型和细胞实验中发挥着重要功能。AbMole为全球科研客户提供高纯度、高生物活性的抑制剂、细胞因子、人源单抗、天然产物、荧光染料、多肽、靶点蛋白、化合物库、抗生素等科研试剂,全球大量文献专利引用。
一、Endothelin-1(ET-1)的作用机理
Endothelin-1(内皮素-1, ET-1,AbMole,M9555)主要通过与其特异性受体的结合来发挥生物学效应。目前已知的Endothelin-1受体至少有两种亚型:ETA受体(ET-RA)和ETB(ET-RB)受体。ETA受体对Endothelin-1具有高度的亲和力,主要分布于血管平滑肌细胞和肝星状细胞(hepatic stellate cell, HSC),介导血管收缩和细胞增殖;而ETB受体对ET-1、ET-2和ET-3的亲和力相近,其均匀分布于HSC和窦内皮细胞,参与血管舒张以及抑制细胞凋亡。Endothelin-1(内皮素-1)在与受体结合后,通过激活G蛋白介导的磷脂酶C-肌醇磷酸途径,引起细胞内钙离子浓度升高,进而产生一系列生物学效应[1]。

图 1. Endothelin-1介导血管收缩的分子机制[2]
二、Endothelin-1(内皮素-1)的科研应用
1.Endothelin-1(ET-1)在动物模型中的研究应用
Endothelin-1(内皮素-1, ET-1,AbMole,M9555)在动物模型中的应用十分广泛,覆盖神经、代谢、肾脏、心血管等研究领域,主要机制包括刺激血管收缩、炎症激活和纤维化。例如Endothelin-1(内皮素-1)在小鼠(C57BL/6J)模型中,可通过侧脑室注射(2µg/2μl)诱导小鼠的血管完整性破坏,以模拟血管性认知障碍[3]。结果显示,Endothelin-1在单次注射后的第3天小鼠出现学习和记忆缺陷,但30天后功能有所恢复。Endothelin-1的注射还可在APPswe转基因小鼠中,诱导血脑屏障结构的改变(内皮细胞和周细胞标记物减少)及Aβ斑块沉积增加[4]。另外一项研究则是通过构建Endothelin-1过表达的转基因小鼠,建立了实验性自身免疫性脑脊髓炎(EAE)模型。在该研究中,非转基因小鼠EAE模型(由髓鞘少突胶质细胞糖蛋白/MOG35-55诱导产生的EAE模型)被用作阳性对照。结果表明,Endothelin-1的过表达可通过引起巨噬细胞和脱髓鞘在内的炎症细胞浸润增加,诱导实验动物产生EAE[5]。在另一项研究中,Endothelin-1被用于SJL/J小鼠的脑内注射,发现Endothelin-1可加剧TMEV病毒诱导的EAE症状[6]。Endothelin-1在代谢疾病模型中也有着重要的应用。Endothelin-1在C57BL/6J小鼠肥胖模型中(高脂饮食喂养8周)诱导血脂异常、炎症和胰岛素抵抗,而ETB受体基因的敲除可改善小鼠的胰岛素敏感性并增加脂联素分泌[7, 8]。Endothelin-1在猪糖尿病模型中(由链脲佐菌素/Streptozotocin 诱导的糖尿病),被证明可通过ROS和ET受体等途径减少心肌供氧,而ET受体拮抗剂(如Macitentan)可改善上述模型中的微循环功能[9, 10]。 Endothelin-1在Sprague-Dawley(SD)大鼠中,通过持续输注(2 pmol/kg/min)激活ETA/ETB受体,增加肾小球通透性,激活下游信号通路(如Rho激酶),导致蛋白尿和肾纤维化[11]。 Endothelin-1还在多种啮齿类动物(如自发性高血压大鼠)的心血管疾病模型中有着重要应用,例如Endothelin-1被发现可通过血管收缩和重塑促进高血压进展[12]。 Endothelin-1在小鼠胰腺炎模型中(DBTC化学诱导慢性胰腺炎),通过ETA受体介导伤害性神经元敏化,导致持续性腹部机械痛觉过敏[13]。
内皮素-1(Endothelin-1, ET-1,AbMole,M9555)在肿瘤的形成和转移过程中发挥重要作用。例如有研究探索了ET-1在膀胱癌肺转移中的作用。研究使用了裸鼠模型,通过尾静脉注射UMUC3细胞,评估了ET-1在肿瘤细胞与巨噬细胞之间的通信作用。实验结果证明Endothelin-1通过ETAR介导的巨噬细胞浸润和炎症反应,促进了膀胱癌的肺转移[14]。2014年,AbMole的两款抑制剂分别被西班牙国家心血管研究中心和美国哥伦比亚大学用于动物体内实验,相关科研成果发表于顶刊 Nature 和 Nature Medicine。
2.Endothelin-1(内皮素-1)在细胞实验中的应用
Endothelin-1(内皮素-1, ET-1,AbMole,M9555)也是细胞实验中的重要生物活性分子,其功能涉及细胞增殖或者纤维化。Endothelin-1可通过结合其受体ET-AR和ET-BR发挥促进细胞增殖的作用:例如一项研究发现,Endothelin-1能够显著促进人心脏成纤维细胞的增殖,并通过ET-AR介导合成α-平滑肌肌动蛋白(α-SMA)和胶原蛋白I。使用选择性ET-AR拮抗剂Ambrisentan可以显著抑制这些效应。Endothelin-1在细胞纤维化中的作用机制也得到了深入的研究。Endothelin-1(内皮素-1)在C2C12小鼠的成肌细胞中,能够诱导细胞衰老和纤维化。实验中,细胞在1nM Endothelin-1处理下表现出显著的衰老标志物增加和纤维化相关蛋白的表达。而使用ETAR拮抗剂BQ123和抗氧化剂N-acetylcysteine(NAC)可以抑制上述现象[15]。
三、范例详解
1.Sci Rep. 2025 Feb 15;15(1):5626.
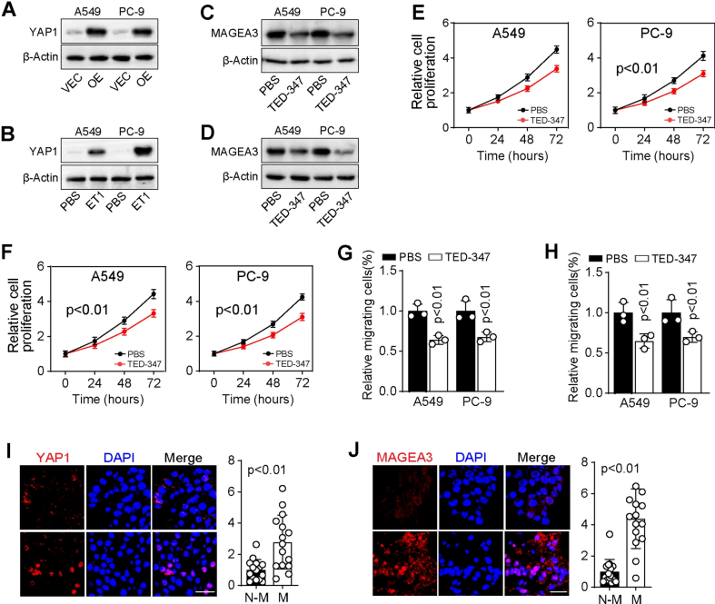
嘉善中医院的科研人员在该论文中,探究了内皮素转换酶 2(ECE2)在 NSCLC (非小细胞肺癌)进展中的作用及分子机制。发现ECE2 作为关键内皮素转换酶,可催化 Endothelin-1前体转化为成熟的内皮素-1(ET-1)。体外实验中,ECE2 过表达的 A549和PC-9 细胞培养上清液中的 Endothelin-1水平显著升高;免疫组化显示转移组的肿瘤组织中 Endothelin-1表达远高于非转移组,且ECE2 与Endothelin-1的表达呈强相关性,表明 ECE2 可通过促进 ET1生成调控 NSCLC的进展。在分子机制上,研究团队发现Endothelin-1通过YAP1/MAGEA3 通路发挥促肿瘤增殖作用。由AbMole提供的Endothelin-1(内皮素-1, ET-1,AbMole,M9555)被实验人员用于处理A549、PC-9 细胞,结果显示两种细胞的增殖能力(CCK8 assay)和迁移能力(Transwell assay)显著高于 PBS 对照组,直接体现Endothelin-1对NSCLC细胞恶性表型的促进作用[16]。

图 2. Identification of ECE2 signaling in promoting non-small lung cancer progression through ET1/YAP1/MAGEA3 axis[16]
2.Cytotherapy 26 (2024) 1491-1504
中国人民解放军总医院第六医学中心的科研团队在该文章中发现:神经干细胞的移植可以缓解脑瘫大鼠模型(CP)中的运动缺陷。动物实验表明在移植后的56天,神经干细胞广泛分布于同侧半球,并分化为神经元、少突胶质细胞和星形胶质细胞。移植神经干细胞可增加ET-1处理的脑瘫大鼠的BDNF和VEGF表达,并提高SVZ区的EdU细胞数和RECA-1血管密度,及病灶周围GAP-43强度。圆柱体测试显示,从移植 28天开始,左前肢运动功能显着增加,楼梯和 Cat-Walk 测试显示精细运动功能和步态参数有所改善。AbMole的Endothelin-1(内皮素-1, ET-1,AbMole,M9555)在上述论文中被用于构建大鼠的脑瘫模型(CP):在出生后第5天颅内给予血管收缩内皮素-1(Endothelin-1,ET-1)至大鼠运动皮层和纹状体,建立CP模型[17]。

图 3. Assessment of motor function with multiple behavioral tests[17]
AbMole是ChemBridge中国区官方指定合作伙伴。

参考文献及描述
[1] Y. Ji, J. Duan, Q. Yuan, et al., Structural basis of peptide recognition and activation of endothelin receptors, Nat Commun 14(1) (2023) 1268.
[2] Kmrm Banecki, K. A. Dora, Endothelin-1 in Health and Disease, International journal of molecular sciences 24(14) (2023).
[3] Latha Diwakar, Mayank Gupta, Ankita Talukdar, et al., Single vascular insult aggravates amyloid accumulation with age triggering glial activation in AD mice, 20 (2024) e092235.
[4] Emily W Waigi, Laena Pernomian, Alexia M Crockett, et al., Vascular dysfunction occurs prior to the onset of amyloid pathology and Aβ plaque deposits colocalize with endothelial cells in the hippocampus of female APPswe/PSEN1dE9 mice, 46(6) (2024) 5517-5536.
[5] Yawei Guo, Sookja Kim Chung, Chung-Wah Siu, et al., Endothelin-1 overexpression exacerbate experimental allergic encephalomyelitis, 276(1-2) (2014) 64-70.
[6] Y. H. Jin, B. Kang, H. S. Kang, et al., Endothelin-1 contributes to the development of virus-induced demyelinating disease, Journal of neuroinflammation 17(1) (2020) 307.
[7] O. Rivera-Gonzalez, N. A. Wilson, L. E. Coats, et al., Endothelin receptor antagonism improves glucose handling, dyslipidemia, and adipose tissue inflammation in obese mice, Clinical science (London, England : 1979) 135(14) (2021) 1773-1789.
[8] O. Rivera-Gonzalez, M. F. Mills, B. D. Konadu, et al., Adipocyte endothelin B receptor activation inhibits adiponectin production and causes insulin resistance in obese mice, Acta physiologica (Oxford, England) 240(10) (2024) e14214.
[9] R. W. A. van Drie, J. van de Wouw, L. M. Zandbergen, et al., Vasodilator reactive oxygen species ameliorate perturbed myocardial oxygen delivery in exercising swine with multiple comorbidities, Basic research in cardiology 119(5) (2024) 869-887.
[10] I. Singerer, L. Tempel, K. Gruen, et al., Extra domain A-containing fibronectin in pulmonary hypertension and treatment effects of a function-blocking antibody, Cardiovascular research 120(12) (2024) 1485-1497.
[11] M. A. Saleh, A. A. Shaaban, I. M. Talaat, et al., RhoA/ROCK inhibition attenuates endothelin-1-induced glomerulopathy in the rats, Life sciences 323 (2023) 121687.
[12] E. L. Schiffrin, Endothelin antagonists for hypertension: has their time finally arrived?, Clinical science (London, England : 1979) 132(13) (2025) 769-76.
[13] B. Wang, J. Y. Ge, J. N. Wu, et al., Endothelin A receptor in nociceptors is essential for persistent mechanical pain in a chronic pancreatitis of mouse model, World journal of gastroenterology 31(23) (2025) 103848.
[14] Neveen Said, Steven Smith, Marta Sanchez-Carbayo, et al., Tumor endothelin-1 enhances metastatic colonization of the lung in mouse xenograft models of bladder cancer, 121(1) (2011) 132-147.
[15] E. Alcalde-Estévez, A. Asenjo-Bueno, P. Sosa, et al., Endothelin-1 induces cellular senescence and fibrosis in cultured myoblasts. A potential mechanism of aging-related sarcopenia, Aging 12(12) (2020) 11200-11223.
[16] H. Xiao, J. Ni, Q. Yu, Identification of ECE2 signaling in promoting non-small lung cancer progression through ET1/YAP1/MAGEA3 axis, Scientific reports 15(1) (2025) 5626.
[17] Xiaohua Wang, Jing Zang, Yinxiang Yang, et al., Human neural stem cells transplanted during the sequelae phase alleviate motor deficits in a rat model of cerebral palsy, Cytotherapy 26(12) (2024) 1491-1504.
872

被折叠的 条评论
为什么被折叠?



