1.1 布局的基本原则
整个layout布局遵照“先大后小,先难后易”的布置原则,重要单元电路、核心元器件应优先布局。
(1)非热大器件放置尽量集中在一块,均匀分布、重心平衡,版面美观、利于生产。
(2)小贴片元器件与大器件至少要有1mm的间距,考虑方便加工及维修;
(3)同样的结构电路部分,尽可能的采用“对称式”标准布局;
(4)控制与负载输出等电路单元要分开.
1.2 “先主后次”先布主要元器件/敏感器件,分清主要信号流向、保证敏感器件地线的完整性。
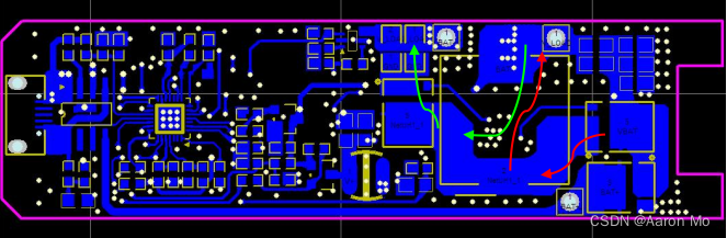
(1)如下图先布好绿色框里的RF储存块电路,元件尽可能靠近、走线最短原则;
(2)晶体/噪声敏感器件下面禁止放置其它器件、禁止走线(特别是信号线)。时钟产生器尽量靠近到用该时钟芯片的器件;
(3)如图箭头注释的是信号线走向,布局时组建信号流向的功率器件不可让其组成环路。如不可避免,环路应尽量小;

1.3 根据输入/输出流向布局走线

本文介绍了电子电路设计中的布局原则,包括大器件优先、小器件间距、对称布局、信号流向的考虑以及输入/输出走线的合理规划,以确保版面美观、生产便利和信号完整性。
9789

被折叠的 条评论
为什么被折叠?



