
作者:嘎类
前言
相信电子相关专业出身的人对MOSFET肯定很熟悉,它是集成电路的基本元器件,和其它无源及有源器件共同组成现在的大规模集成电路,单个MOSFET亦或者多个MOSFET组合使用都可以在相关电路中发挥不同的作用。今天,小为由简入繁,仅从功率NMOS入手,为大家介绍其在应用时主要关注的参数、相关应用场景及相关的艾为产品线。
MOSFET的相关参数
对于功率MOSFET器件本身来讲,静态参数中耐压值VDSS、开启电压值VGS(th)、连续漏极电流ID和脉冲电流IDM及导通阻抗RDS(on)是最重要的;不同的应用场景中对输入电容Ciss、反向传输电容Crss和输出电容Coss等动态参数和包括Qg在内的开关参数均有要求。
☆极限耐压VDSS
VDSS一般给出的是25℃以下的最小值,含义是在25℃条件下,DS两端的最大电压值不超过这个值,才是安全的工作状态,一旦超过该值可能对芯片造成损坏。
GS短接,DS之间加电压记录电流,电流值达到250μA时对应的电压值就认为是极限耐压值,和二极管的反向特性曲线比较类似。
VDSS是正温度系数的参数,随着温度的降低该值逐渐减小,在-40℃的低温条件下,芯片的耐压值相对标称值就已经偏小了。实际的VDSS相对于标称值会存在30%左右的裕量。

☆开启电压VGS(th)
使MOSFET沟道打开的GS两端电压差即为VGS(th)。沟道开启不需要构成完整的回路,GS两端压差达到VGS(th)就形成了导电沟道,GS两端连接电源,通常将S端接地,上电后电源给两个端口间的等效寄生电容Cgs充电,直到GS两端的电压能够使沟道开启,MOSFET开通后输入端的电流在nA级别。
此外,还需要说明的是,VGS(th)具有负温度系数特性。对于低压MOSFET来讲,需要注意在高温下误开启对电路造成的影响。
☆连续漏极电流ID和脉冲漏极电流IDM
在介绍RDS(on)之前需要说明一下电流ID的定义,其是指芯片在最大额定结温(一般为150℃)下,管表面温度为25℃或更高温度下,可允许通过的最大连续直流电流。
ID与RDS(on)的关系如下图所示,其中RθJC表示结到封装外壳的稳态热阻,功率损失的结果是使器件自身产生热量,热阻就是要将芯片产生的热量和功耗联系起来。最大额定结温限制芯片消耗的最大功率与芯片实际消耗的功率近似相等,从而得到ID的计算值,实际ID与具体的封装有关。

IDM表示的是芯片对脉冲电流的处理能力,应用时当负载发生短路,关注管子可以承受的瞬态电流峰值及关断响应时间。
为何需要定义该参数呢?
如果MOSFET稳定工作在可变电阻区,ID的增大会提高VDS的值,由此增大导通损耗,长时间高功率工作时,将导致器件失效。某一确定的VGS下对应恒流区的漏极电流值远远大于系统的最大工作电流,MOSFET开通先经过米勒平台区再进入可变电阻区,米勒平台区对应的VGS值与系统的最大工作电流需要满足输出或转移特性曲线。换句话说,输出或转移特性曲线限制着流过管子的最大电流值。
☆导通阻抗RDS(on)
RDS(on)是在特定的ID和VGS下测得的DS之间的电阻值。MOSFET工作在稳定的导通状态时,RDS(on)具有正温度系数的特性,温度升高、阻值增大,相同电压下电流减小,因此并联使用时可以自动均流实现平衡。
RDS(on)与导通损耗直接相关,在低压大电流应用场景下通常选择RDS(on)较小的MOSFET,而高压小电流则允许RDS(on)稍大。
MOSFET的动态参数、开关参数及雪崩相关参数需要搭配具体的外部电路得到相应的数值,在具体的应用场景中需要加以考虑。比如作为开关应用时,一般需要MOSFET的响应速度较快,从而减小开关损耗。
小为在这对参数的定义就不展开叙述了,大家可以根据具体的应用场景选择对应的参数。
MOSFET的开通过程
通过输出特性曲线可以更好地理解MOSFET的工作原理,其中的某一条曲线是在给定VGS(VGS> VGS(th))的前提下,逐渐增大VDS的值直到靠近漏极一侧沟道夹断,MOSFET由可变电阻区进入恒流区。
其开通过程是VDS给定,根据VGS的变化来说明的,下图给出了MOSFET的等效电路及开通过程中的电压和电流波形。


首先根据只含有寄生电容的等效模型来介绍开通过程。
01 t0-t1
驱动电流给Cgs充电,Cgd上极板为正,下极板为负,t1时刻的VGS即为VGS(th);
02 t1-t2
驱动电流给Cgs继续充电,VGS继续增大,ID值也随之增大,VDS有所下降,在t2时刻到达米勒平台;
03 t2-t3
VGS增大使Cgd下极板电势逐渐高于上极板电势,从而驱动电流开始给Cgd反向充电,VGS保持不变,VDS值逐渐下降,完全中和后,驱动电流继续给Cgd充电。刚刚开始进入米勒平台区的Cgd较小,VDS下降较快;之后Cgd变大对应VDS下降较慢。
04 t3-t4
MOSFET处于饱和导通的状态,可等效为电阻。因此,MOSFET开通时经过恒流区进入可变电阻区,作为开关来用时,尽量缩短在米勒平台区的时间,从而减小开关损耗。
考虑到实际的应用,将电感和二极管作为漏极的负载,并将电感等效为恒流源。t1-t2:ID值逐渐增大但仍未达到电感电流值IL,二极管正向导通从而D端电压被钳位,导电沟道仍处于夹断状态;t2-t3:ID值达到最大,没有电流流过二极管,沟道不再被夹断,D端电压逐渐下降,靠近漏极一侧沟道逐渐变宽,RDS(on)由无穷大值逐渐降低至最小值,直到进入可变电阻区。
考虑到实际的应用,将电感和二极管作为漏极的负载,并将电感等效为恒流源。
01 t1-t2
ID值逐渐增大但仍未达到电感电流值IL,二极管正向导通从而D端电压被钳位,导电沟道仍处于夹断状态;
02 t2-t3
ID值达到最大,没有电流流过二极管,沟道不再被夹断,D端电压逐渐下降,靠近漏极一侧沟道逐渐变宽,RDS(on)由无穷大值逐渐降低至最小值,直到进入可变电阻区。

艾为MOSFET的应用场景
☆锂电池的充放电保护
锂电池与输出负载之间通过串联功率MOSFET,并使用IC控制其开关实现充放电保护。充放电各需要1颗MOSFET,通常是在电池的低端背靠背共漏极串联使用,若PCB面积小对器件的尺寸要求严格,可将2颗功率MOSFET集成在一起形成Dual-NMOS;在较大充放电电流下(4A、5A甚至8A)可将2个或多个MOSFET并联使用。
目前也有很多将MOSFET和IC集成在一起的二合一锂电池保护芯片,利用更少的外围电路器件实现充放电保护。
充电和放电截止电压是通过采样电池两端电压实现的,电池电压达到充放电的阈值,IC控制对应MOSFET管的关断,从而实现保护;过充和过放电流保护通过检测RSS(ON)或采样电阻Rsns两端电压来实现的,这和系统的充放电电流有关。
当系统的充放电电流较小时,通过V-管脚采样MOSFET源极两端电压与过充/放电流保护电压阈值比较实现保护。
MOSFET的RSS(ON)值具有正的温度系数,充放电电流较大时,会影响保护阈值精度,因此通过CS管脚采样Rsns两端电压与保护电压阈值比较,为提高效率尽量选择RSS(ON)较小的管子。

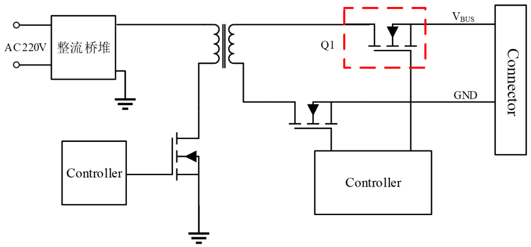
☆充电保护
充电保护的MOSFET一般用在端口与快充芯片之间,在电路中实现OVP的功能。背靠背共源极串联可以实现双向充放电,并阻断反灌电流;多充电线路充电方案中,可利用多路串、并联MOSFET的方法来实现充电线路的选择。

充电头与被充电设备之间按照协议检测并准确输出电压,握手成功后打开次级整流输出VBUS端口的开关MOSFET正常供电,通常选择耐压值为30V或40V的MOSFET即可满足需求。

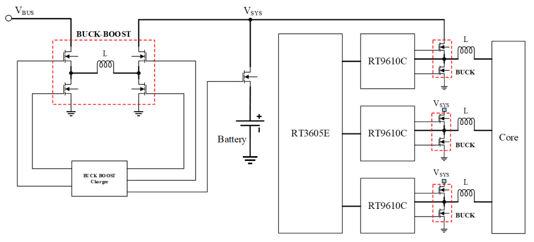
☆笔记本电脑中的BUCK-BOOST架构
MOSFET作为开关电源模块中核心的部分,在升压和降压拓扑结构中均会用到。
笔记本电脑大都由适配器或电池供电,适配器的典型输出电压19.5V,电池的输出电压为10.8V或14.4V,通常都需要降压为主板的各部分供电,因此在笔记本电脑中含有较多的BUCK和BUCK-BOOST电路;前级的Charger也可采用BUCK-BOOST架构实现双向充电。笔记本电脑整机中功率MOSFET使用量不少于30颗,有很大的市场潜力。

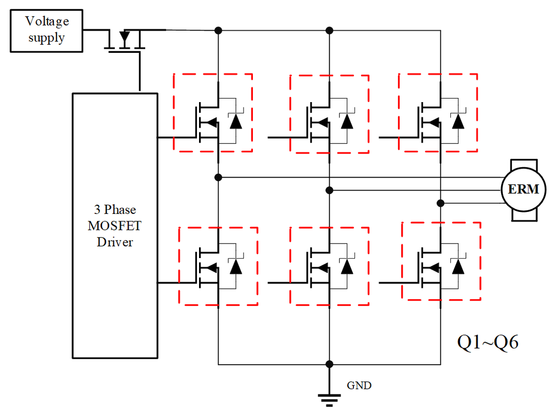
☆电动工具中的电机驱动
在电动工具中,可利用MOSFET驱动实现直流电机的正反转,Q1~Q6组成的桥式三相逆变继电器,通过控制对应上下管的关断将输入的直流电压转换成PWM波,进而转换成交流电,需要使用低RDS(on)、低开关损耗、体二极管反向恢复特性较好、高抗冲击能力的MOSFET。
目前,艾为30V耐压的MOSFET均可满足需求,后续耐压值40V甚至是60V的MOSFET产品可以在电动工具中得到更为广泛的应用。同样地,驱动前级电源管理模块的MOSFET应用在前面已经介绍过,主要包括DC-DC模块的同步整流和锂电池保护。

☆无线充中的线圈驱动
在无线充的发射端,MOSFET组成的全桥逆变电路作为线圈驱动,将输入直流电转换为高频交流电从而实现能量的传输,在接收端再通过整流桥电路将交流信号转换为稳定的直流电为后级电路供电。发射端同样需要使用低RDS(on)、低开关损耗、体二极管反向恢复特性较好、高抗冲击能力的MOSFET。

艾为MOSFET产品系列
☆锂电池保护MOSFET
艾为用于锂电池保护的MOSFET产品为集成2颗MOSFET的Dual-NMOS,多为CSP封装,更容易满足便携应用对外型轻薄机身的需求,在手机和平板等对体积和尺寸要求较为严格的终端产品的应用广泛。其中AW401002QCSR的RSS(ON)值更小,加上6L的封装,散热性更好。

☆Single NMOS
艾为的Single NMOS以30V耐压的产品为主,基本是表面贴装的DFN封装,无引脚焊盘设计,占有较小的PCB面积,底部拥有大面积的散热焊盘,可进一步优化散热特性。
后续艾为也会根据应用场景推出60V、80V和100V耐压值,更低RDS(on)值,更高ID值的产品。

综上所述,在包含锂电池保护模块、充电管理模块、开关电源模块及驱动模块的相关整机产品均会用到相应的MOSFET产品。
目前艾为也在积极开发新的产品,拓宽MOSFET的应用场景,满足客户不同的需求。未来,艾为也还会持续推出更加优质的艾为芯,为市场注入“芯”活力,敬请期待。
399

被折叠的 条评论
为什么被折叠?



