之前针对 eCall的文章中有提到D类音频功放需要关注EMI问题(点击文章回看《车载eCall系统音频应用解决方案》),在此展开此问题并寻求解决方案。
1. EMI定义与分类
电磁干扰(Electromagnetic Interference,EMI)是干扰电缆信号并降低信号完好性的电子噪音,EMI通常由电磁辐射发生源产生。
电磁干扰EMI(Electromagnetic Interference),分传导干扰和辐射干扰两种。传导干扰是指通过导电介质把一个电网络上的信号耦合(干扰)到另一个电网络。辐射干扰是指干扰源通过空间把其信号耦合(干扰)到另一个电网络。在高速PCB及系统设计中,高频信号线、集成电路的引脚、各类接插件等都可能成为具有天线特性的辐射干扰源,能发射电磁波并影响其他系统或本系统内其他子系统的正常工作。
2. 车载系统EMI需求
CISPR25《用于保护用在车辆、机动船和装置上车载接受机的无线电骚扰特性的限值和测量方法》本标准是保护用在车上、船上和装置上的接受机免受无线电骚扰,规定了限值和测试方法。目前几乎所有车辆厂商均需求通过此相关标准。下图为CISPR25测试CEC相关测试标准与要求。

图1 CISPR25 CEC测试标准说明
3.D类音频功放EMI噪声源
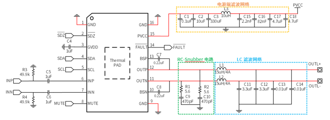
① 典型应用电路

图2 AW836xxTSR-Q1典型应用图
② 噪声源分析
D类功放的EMI的干扰源主要是来自三个地方:
1)工作时开关调制频率导致的电源上的纹波抖动
2)开关调制过程中大电流随时间的变化di/dt
3)开关调制过程中电压随时间的变化dv/dt
除此之外,整个PCB板器件的布局以及布线对整个电路系统的EMI都会产生影响。下面将在原理图设计、芯片设计时自身EMI抑制功能、PCB设计分别介绍对EMI的影响分析。

图3 D类功放噪声源示意
4. EMI的解决方法
① 原理图设计
· 电源噪声滤波网络设计
电源网络噪声处理常用方式可主要分为以下三种:
1)带有共模电感的共模噪声抑制电路
2)Pi型滤波网络
3)由磁珠与电容构成的高频滤波电路
具体电路设计可以依据噪声处理要求进行合理选择。主要电路结构如下图所示。

图4 常用的电源噪声滤波网络
由于D类功放工作时调制产生的电流脉冲会导致PVCC引脚上较大的电压纹波,若不进行处理将会沿导线传导至整个电源网络,如图4所示AW836xxTSR-Q1电源网络做了PI型滤波设计,可有效降低电源上的噪声幅值及高频干扰,示波器实测波形如下。

图5 D类调制引入的噪声 图6 滤波网络处理后噪声
· 开关噪声整形电路设计
由于芯片引脚,PCB走线,器件杂散参数等寄生参数的存在,高频开关电路中在开关动作瞬间会产生开关振铃。振铃的存在,可能使得开关管承受的电压超过其耐压值而发生击穿;另一方面,开关振铃为远超开关频率的高频振铃,会伴随很高的dv/dt,进而带来传导和辐射的EMI问题,所以尽可能地抑制开关振铃是高频开关电路设计中一个重要环节。由电阻电容组成的RC-Snubber电路可以有效抑制振铃,进而有效抑制EMI。图7为不加RC-Snubber电路的开关波形,图8加RC-Snubber电路的开关波形,对比显示高频振荡得到明显改善。
对EMI的影响如图9,图10。高频效果由不可通过CLASS5等级改善为可通过CLASS5,对EMI效果改善明显。


图7 开关振铃引起的高频振荡 图8 RC-Snubber电路高频吸收

图9 不加RC的EMI测试 图10 加RC的EMI测试
· LC滤波电路设计
中大功率音频设计时,考虑EMI指标往往需要加LC滤波器用于抑制调制信号与高频噪声,图2所示LC滤波电路的截止频率计算方式如下:

对于低通滤波电路而言,截止频率外高频信号将以40dB/Dec进行衰减。

图11 LC滤波电路对基频及谐波抑制
② 芯片EMI抑制功能
· 调制频率选择
基于图1所示CISPR25测试标准,300k~530k,1.8M~5.9M等频段并不在测试要求范围内,AW836xxTSR-Q1系列推出调制频率为400kHz/500kHz产品,后续将会推出2.1MHz产品(更小的输出电感与输出电容,更低的成本),可避免因基波能量落在测试范围,从而规避基波能量过大而超限的情况。
· 扩频功能
扩频(Spread Spectrum,SS)是将传输信号的频谱(spectrum)打散到较其原始带宽更宽的一种通信技术,从而将原始频带能量分摊在所扩展的频带已降低基频能量,是EMI抑制常用手段。图13,图14对比测试图展示了扩频功能对EMI的影响。

图12 扩频频谱

图13 不开扩频EMI测试数据 图14 开启扩频EMI测试数据
· 边沿调整功能
D类功放输出边沿的翻转带来大电流随时间的变化di/dt,电压随时间的变化dv/dt;这些都会影响引入高频噪声,调沿功能即可以调整边沿速率,进而降低Δt时间内电流/电压变化量。
图15,图16对比测试图展示了调沿功能对EMI的影响,高频处的EMI被明显优化。

图15 默认边沿速率EMI测试数据 图16 边沿调缓EMI测试数据
③ PCB设计
合理的PCB的布局、布线以及器件选型等对EMI影响至关重要,AW836xxTSR主要从电源网络,输出功率信号做简要说明。
1)完整的地参考平面,以尽量减少发射、串扰和噪声
2)电源网络尽量缩短路径且与系统其他共享电压网络呈星形连接,尽量避免菊花链形式,避免环路的形成
3)电源网络与D类功放输出网络保持一定距离,避免敏感器件的干扰
4)避免90°弯角走线;
5)输出端的LC滤波网络及RC-Snubber吸收电路越靠近芯片越好,降低滤波前的网络长度
6)高频退耦滤波电容建议靠近PA的PVCC引脚摆放,在最小环路路径之内摆放,避免高频去耦失效
7)在L的选型上尽量使用全封闭电感,避免磁泄露导致的磁耦合产生干扰或不必要的损耗
8)电容选用低ESR&ESL型号,电容的地建议就近与主参考地连接,且过孔尽量多,减少过孔带来的寄生振荡

图17 AW836xxTSR PCB布局&布线

图18 完整的地参考平面
336

被折叠的 条评论
为什么被折叠?



