自1991年索尼公司推出第一款商用锂离子电池,电子设备和移动科技行业发生了革命性的变化。锂电池不仅使移动电话、笔记本电脑等电子设备变得更加轻薄便携,同时也推动了电动交通的发展。
以智能手机为例,现代智能手机的性能已经接近甚至超越了部分笔记本电脑,但是体积却不足笔记本电脑的十分之一。高性能带给我们流畅的用户体验,但背后是日益增长的电量需求。锂电池技术发展到今天也达到了瓶颈,如何进一步提高能量密度,在有限的体积中储存更多的能量是未来需要突破的课题。
我们知道电池在能量传输的过程中是存在损耗的,转化效率越高,相同容量的电池可使用时间越长。基于这个想法,我们尝试从电池负载端着手,看看如何提高电池利用率。
在手机内部众多电源管理器件中,Buck转换器因其高转换效率、小体积而被广泛应用。
下面我们来看一下Buck电路的基本构成。

图 1 Buck基本电路
如图所示,一个基本的Buck电路由M1、M2两个MOS管,电感L和电容C两个储能元件构成。Buck电路本质上是利用电感的伏秒平衡特性,通过控制两个MOS管以一定的周期交替开关,来实现电压的转换和能量的传输。根据伏秒定律可以得到如下公式:

VON:M1导通、M2关断期间,电感L两端压降
TON:M1导通时间
VOFF:M1关断、M2导通期间,电感L两端压降
TOFF:M2导通时间
对以上公式进行转化后可以得到Buck输出电压和输入电压的关系:

其中D称为占空比,根据定义有:

由公式(2)可知占空比由输入和输出电压决定,由公式(3)可知,驱动电路可以通过控制M1、M2的导通、关断时间来调节占空比。下图所示是相同输出电压,不同输入电压时对应的Buck开关波形。

图 2 不同转化比占空比对比
可以看到,当输出电压固定,随着输入电压下降,驱动器控制M1导通时间增加,M2导通时间减小,从而将占空比逐步增大,以此来维持输出电压不变。假设占空比固定不变,当输入电压降低,输出电压随之降低。
我们知道锂电池电压会随着电量的释放逐渐降低。如果电池后级Buck的占空比受到限制,那意味着随着电量降低,Buck的输出电压将缓慢下降,后级负载为了维持正常工作需要从电池获得更大的负载电流,这样一来,Buck的转换效率严重下降,电池电量很快就会消耗殆尽。
那Buck的占空比为何会受到限制,又有什么方法可以突破限制呢?带着这个疑问,我们来分析下面这个Buck电路。

图 3 双NMOS Buck结构
图示为某Buck电路内部功能框图中的功率级部分。开关管M1、M2均为NMOS,当M1导通时,M1的源极也就是SW的电压等于电源电压VIN,这意味着M1的栅极电压必须要高于VIN,M1才能导通,而对于Buck来说,系统最高电压就是VIN。为了得到高于VIN的栅极电压,需要外接一个电容CB在BOOT和SW之间,这个电容称为自举电容。
现在我们来分析下BOOT引脚上的电压。TOFF期间M1关断,M2导通,CB充电至VREG;TON期间M1导通,M2关断,CB两端电压保持不变,但BOOT电压等于VIN+VREG,至此M1栅极电压高于VIN,M1得以正常导通。
由于BOOT电容的存在,BOOT电容需要在TOFF期间补充能量,因此TOFF至少需要维持一个最小的时间保证CB处于满电状态,这意味着双NMOS结构无法做到100%占空比。
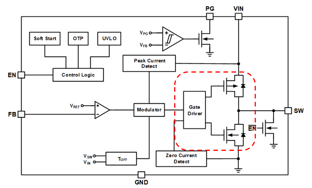
是否有办法做到100%占空比?答案是肯定的。我们来看下艾为电子推出的AW37430 5V3A Buck转换器给出的解决方案。

图 4 AW37430 功能框图
为了让电路能够达到100%占空比,AW37430采用了P+N的方案,即M1使用PMOS,M2采用NMOS,如红色框内所示。M1源极电压为VIN,对于PMOS来说,栅极只需要提供一个低于VIN的电压即可导通,这在Buck电路中很好实现。由于不存在BOOT电容,无需保留最小TON时间,因此,当输入电压下降,占空比不会受到限制,输出电压也可以稳定在设定值。
由于采用了P+N支持100%占空比的设计,AW37430可以显著提高低输入电压下的转换效率。采用AW37430的系统设计将在续航方面优势明显。
高负载下的转换效率固然重要,待机功耗也是提升续航的一个重要方面。试想人在外面手机还剩5%电量而身边找不到充电器时你会怎么做?打开手机省电模式或者关机,坚持到家后立马充电,这期间很容易错过重要电话或信息。
艾为电子推出的具有Bypass功能的AW37431很好的解决了这个问题。它可以在电池电压下降到设定阈值时强制进入100%占空比模式,同时仅保留内部基准和比较器工作,使得Bypass时待机功耗小于10μA。低电量进入100%占空比提高转换效率,Bypass关闭不需要的模块降低待机功耗,双管齐下让低电量不再成为困扰。
AW37431上电时序与Bypass触发机制如下图所示。

图 5 AW37431 上电时序与Bypass触发机制
T1:输入电压上升超过UVLO+阈值后,内部软启动电路工作,输出电压开始上升;
T2:软启动完成,并且输入电压仍低于VIN_bypass+,进入100% duty模式,输出电压随输入电压上升;
T3:当输出电压上升至VIN_bypass+,系统退出100% duty模式,输出电压下降并维持在设定值;
T4:当输入电压下降至VIN_bypass-,系统进入100% duty模式,输出电压跟随输入电压下降;
T5:当输入电压下降至UVLO-阈值后,内部泄放管打开,输出电压快速下降至0。
了解了AW37431的Bypass功能,我们来看下实际应用中AW37431对续航的提升有多少。
我们以常见的4000mAh电池容量的手机为例,分别对比下搭载了1颗普通双NMOS结构的Buck和1颗AW37431的放电曲线。假设手机还剩5%电量,对应容量为200mAh。按照搭载普通双NMOS Buck(静态功耗400μA)的手机待机功耗按照4mA计算,那么理论待机时长为50h。如果替换为AW37431(静态功耗10μA),手机待机功耗降低至3.61mA,那么理论待机时长将提升至55h,相当于增加了5h续航时间。如下图所示。

图 6 低电量待机时间对比
由此可见,搭载了Bypass功能后,低电量下手机续航得到明显提升。
336

被折叠的 条评论
为什么被折叠?



