数字电路基础与Quartus-II入门
安装Quartus-II软件和Modsim
Quartus II 13.1的安装及使用
Modelsim SE版本的安装及使用方法
仿真出现的问题
Error: (vsim-19) Failed to access library “cyclone_ver” at “cyclone_ver”
这种类型的错误大致意思为库文件无法加载
解决方法:
Quartus Prime18.0 中解决仿真报错 Error: (vsim-19) Failed to access library 的问题
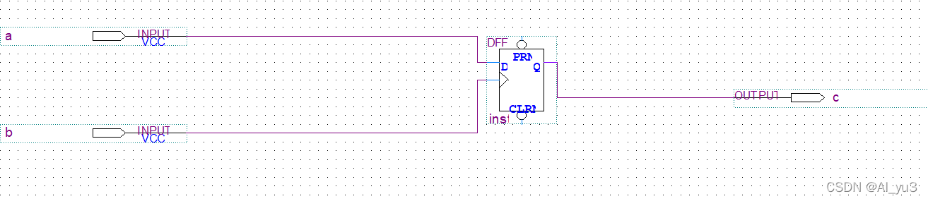
设计D触发器
使用门电路设计

仿真结果:

直接调用


仿真结果:

本文介绍了如何安装Quartus-II 13.1和Modelsim SE,以及在设计D触发器过程中遇到的Error: (vsim-19)问题的解决方法。通过使用门电路,详细阐述了在Quartus-II中进行原理图输入和仿真的步骤。
3883

被折叠的 条评论
为什么被折叠?



