篇幅所限,本文只提供部分资料内容,完整资料请看下面链接
https://download.youkuaiyun.com/download/AI_data_cloud/89533875
资料解读:《(70页PPT)信息化发展规划之集成架构规划》
详细资料请看本解读文章的最后内容。
本文旨在对某著名企业“十二五”信息发展规划中的集成架构部分进行深入解读。该规划文件系统地分析了企业在快速发展背景下的应用集成需求、现状,并前瞻性地提出了面向未来的总体集成架构蓝图及演进策略。
一、 业务发展驱动集成架构变革
规划开篇即明确指出,企业的业务发展趋势是信息集成工作的核心驱动力。业务层面呈现出几个显著特点:首先,企业通过并购实现扩张,亟需将并购企业快速融入集团的统一管控体系;其次,信息化建设正从辅助支撑角色,深度渗透至勘探、生产、加工、供应链等核心业务能力环节;最后,信息化需要有力支撑不同产业板块之间的业务协同,以构造完整的产业链竞争优势。
这些业务要求对应用系统的集成提出了明确且迫切的需求。核心诉求可归纳为三点:灵活性扩展性,要求集成架构能快速响应业务的频繁变化;标准性可重用性,希望通过统一的、标准的集成方式,最大化利用IT资源,最小化开发成本;创造业务价值,期望集成不仅能满足业务需求,更能通过优化流程、提升协同,创造更深层次的业务价值。文件以黑色矿业业务中心的整合为例,具体说明了系统纳入管控、跨系统集成(如仓储管理、设备管理、项目管理等)以及实现统一用户体验和业务流程透明化的需求。
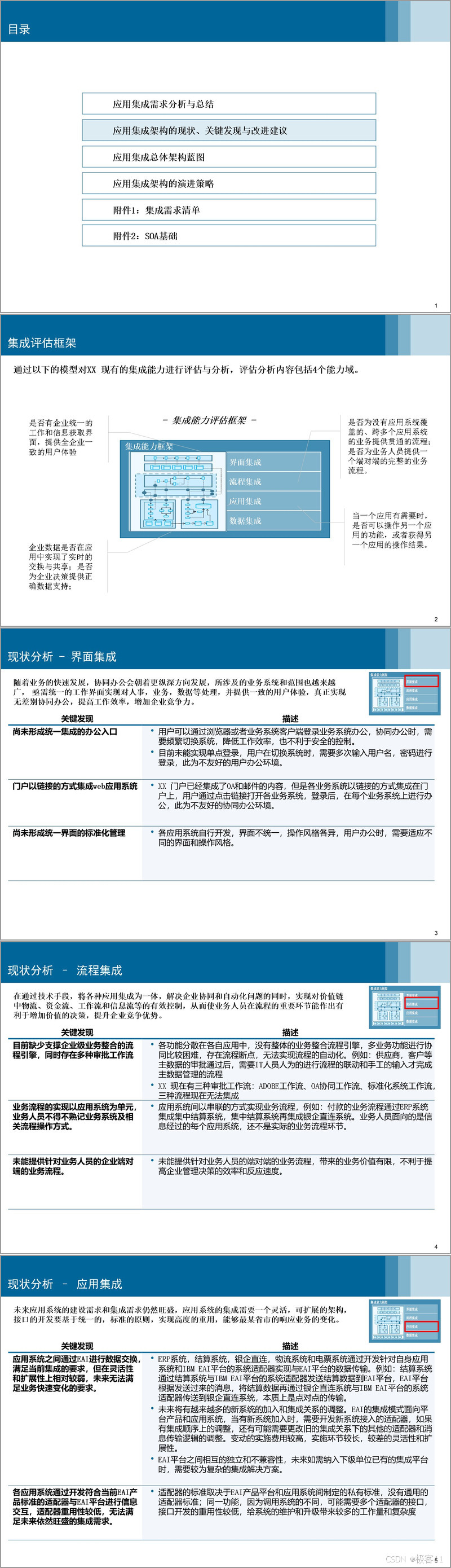
二、 集成现状深度剖析与关键发现
规划通过一个涵盖界面、流程、应用、数据四个能力域的评估框架,对现有集成能力进行了全面诊断。分析揭示,当前企业主要依赖EAI(企业应用集成)平台进行系统间的数据交换。EAI平台在一定程度上简化了点对点集成的复杂性,但其局限性也十分突出:
灵活性与扩展性不足:现有集成本质上是基于适配器的点对点传输。新系统加入或集成关系调整时,需要开发新的适配器甚至修改现有传输逻辑,实施成本高、周期长,难以适应未来业务的快速变化。
标准性与重用性差:适配器标准由EAI平台和应用系统私有协议决定,缺乏通用性。同一功能因调用系统不同可能需要多个接口,开发重用性低,增加了系统维护和升级的复杂度。
平台兼容性挑战:现有EAI平台可能相互独立,未来如需整合下级单位的集成平台,将面临复杂的技术挑战。
业务与技术分离不佳:EAI方案更偏向技术实现,未能很好地实现业务逻辑与技术细节的分离,不利于业务流程的端到端管理和优化。
三、 面向未来的总体集成架构蓝图
基于对现状的深刻洞察,规划提出了向面向服务的架构(SOA) 集成的战略转型方向。这一蓝图的核心目标是构建一个灵活、标准、可重用且能创造更多业务价值的集成体系。
该蓝图建议采用两级集成架构:对于集团统一建设的系统,采用面向SOA的集成架构;对于各业务单元/下属企业自建系统,则通过标准化的集成服务(如统一平台服务、标准化文件接口、数据采集平台)实现互联互通。
SOA集成架构主要由以下要素构成:
界面集成:通过企业门户实现个性化定制和应用界面聚合,提供统一、一致的用户体验。
流程集成:这是未来发展的重点。通过业务流程管理(BPM)技术,编排各应用系统提供的服务,实现跨部门的、端到端的业务流程贯通(如“从采购到付款”流程),为业务人员提供透明、完整的流程视角,支持流程持续优化。
应用集成:核心是企业服务总线(ESB),它提供同步/异步调用、消息传递等基础通信能力。应用功能被包装成标准服务(如Web服务)注册到企业服务目录,通过ESB进行调用和组合,实现应用间的功能互操作。
数据集成:实现数据的实时交换与共享,确保信息及时、准确、一致。既支持批量数据处理,也支持通过服务总线的轻量级数据共享。
规划强调,在集成方式选择上,应优先部署成熟的商用套装软件。在建设初期,可重点覆盖数据和应用层面的集成需求;在提升阶段,则需围绕高价值的业务流程展开流程集成,实现更精细化的管控。
四、 切实可行的架构演进策略
为确保蓝图平稳落地,规划制定了清晰的演进策略,将整个过程划分为几个阶段:从初始阶段(聚焦基础应用建设、点对点集成),到基础建设阶段(启动统一集成平台项目,建立SOA治理框架,进行服务识别与开发),再到推广阶段(扩展服务范围,实施关键业务流程集成),最终迈向成熟阶段(实现全面的流程驱动和业务敏捷性)。其中,设立专门的集成团队,统一梳理和实施跨业务流程,被强调为成功的关键保障。
规划还特别在附件中探讨了遗留系统向SOA转化的实用方法,提出了遵循“80-20”原则进行分析和改造,介绍了通过映射技术、包装Web服务、EAI平台升级等多种适配方案,并提醒需注意大数据量传输等性能问题。
五、 总结与展望
总而言之,这份集成架构规划展现了一条从当前以技术为中心、灵活性受限的EAI集成,迈向以业务为中心、灵活应变的SOA集成之路。它不仅是技术架构的升级,更是IT治理理念的转变,其最终目标是打破应用系统壁垒,优化企业业务流程,支撑业务协同与创新,从而构筑企业完整的产业链竞争优势。实现这一蓝图,需要持续的努力、专业的团队和严格的治理。
接下来请您阅读下面的详细资料吧。






被折叠的 条评论
为什么被折叠?



