训练一个输入层为1,隐藏层为30,输入层为1,的神经网络,拟合
import tensorflow as tf
import numpy as np
import matplotlib.pyplot as plt
import warnings
warnings.filterwarnings('ignore')
# numpy生成300个随机点
np.random.seed(1)
#x_data = np.random.rand(300)[:,np.newaxis]-0.5
x_data = np.linspace(-1,1,300)[:,np.newaxis]
#打印前10个
print(x_data[:10])
#添加噪声
noise = np.random.normal(0,0.05,x_data.shape)
#y = x**2
y_data = np.square(x_data) + noise
plt.scatter(x_data, y_data)
plt.show()
输出:

# 定义两个placeholder,任意行一列
x = tf.placeholder(tf.float32,[None,1])
y = tf.placeholder(tf.float32,[None,1])
# 构造神经网络结构:1-30-1
#1.输入层到隐层
w1 = tf.Variable(tf.random_normal([1,30]))
b1 = tf.Variable(tf.zeros([30]))
#w1*x
wx_plus_b_1 = tf.matmul(x,w1) + b1
#设置激活函数,双曲正切函数
l1 = tf.nn.tanh(wx_plus_b_1)
#2.隐层到输出层
w2 = tf.Variable(tf.random_normal([30,1]))
b2 = tf.Variable(tf.zeros([1]))
wx_plus_b_2 = tf.matmul(l1,w2) + b2
#设置激活函数,双曲正切函数
prediction = tf.nn.tanh(wx_plus_b_2)
# 二次代价函数
loss = tf.losses.mean_squared_error(y,prediction)
#设置学习率
lr = 0.1
#定义梯度下降优化器
optimizer = tf.train.GradientDescentOptimizer(lr)
# 最小化loss
train = optimizer.minimize(loss)
#初始化变量
init = tf.global_variables_initializer()
with tf.Session() as sess:
# 变量初始化
sess.run(init)
for _ in range(3000):
sess.run(train,feed_dict={x:x_data,y:y_data})
# 获得预测值
prediction_value = sess.run(prediction,feed_dict={x:x_data})
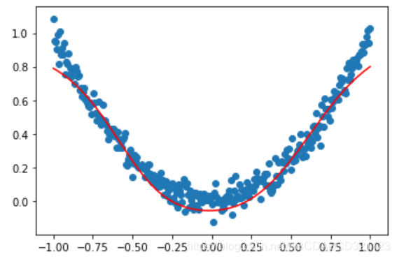
# 画图
plt.scatter(x_data, y_data)
plt.plot(x_data, prediction_value, 'r-')
plt.show()
输出:

本文详细介绍如何使用TensorFlow和NumPy构建并训练一个包含30个隐藏单元的神经网络,以拟合一组生成的数据。通过定义网络结构、设置激活函数、定义损失函数和优化器,最终实现对数据的良好拟合。
1万+

被折叠的 条评论
为什么被折叠?



