D2587A使用手册
TO220-5 和 TO263-5封装

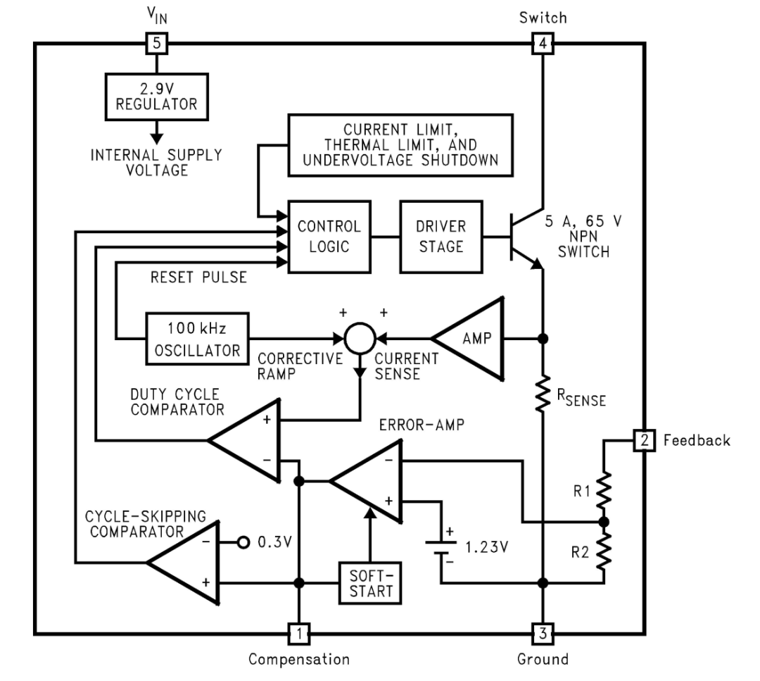
D2587A 是一款专为升压、反激和正向转换器应用而设计的芯片,有3.3V、5V、12V 和ADJ可调等四种不同的输出电压版本;内部集成一个 5A 、可切断 65V 的电压并具有OCP、OTP以及UVLO保护功能 NPN 功率开关,内部振荡器固定工作频率为100kHz,芯片自带软启动功能,可减少启动时的浪涌电流;在不同电源和负载条件下输出电压精度为±4%。
# 01
应用领域

反激式稳压器
多输出稳压器
简单升压稳压器
正向转换器
# 02
性能优点
1.大电流,NPN功率输出开关管电流为5A
2.宽输入电压范围:4V~40V;
3.SW脚耐压65V,建议0~60V;
4.100kHz 开关频率
5.内部集成软启动功能
6.±4%的输出电压精度
7.具有OCP、OTP、UVLO等保护功能
8.工作温度:-40~+125 ℃;
9.TO263-5/TO220-5封装;
10.2kv HBM ESD。
# 03
内部结构及引脚分布


# 04
典型升压应用图(step up/Boost拓扑)

# 05
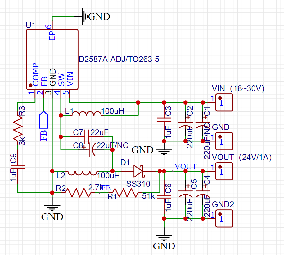
SEPIC拓扑的DEMO板原理图、BOM表、器件选型及PCB layout注意事项

原理图设计思想:
1、Vout在Vin范围内,可实现相同极性(同相)的升、降压输出;
2、Vin+Vout<60V,开关管导通的时候,SW脚的电压约等于0,开关管关断的时候,SW脚的电压约等于Vin+Vout,所以 Vin+Vout<65V,推荐Vin+Vout<60V;
3、Iin+Iout<5A,开关管导通的时候,流过开关管的电流等于L1和L2的电流之和,当开关管关断的时候,流过Diode的电流也等于L1+L2的电流之和。所以开关管的通流能力需要大于输入+输出电流的平均值+半个峰峰值并留有一定的裕量。否则流过开关管的电流触碰到Current Limit,从而触发过流保护;
4、原理图第5页为热阻参数,不同的PCB面积对应不同的热阻,TO263-5封装为56/35/26°C/W,对应的
最大本体功耗PD为2.23/3.57/4.8W,按最小热阻,效率90%计算,输出功率不大于48W;推荐输出功率不大于35.7W。
器件选型:

1、输入电容C1/C2/C3:反激式稳压器至少需要两颗输入电容器,大容量电容C1/C2用于能量存储,小容量电容C3用于滤波,这两种电容器是不可缺少的;具体容量与芯片的工作频率及输入电感量有关,除了考虑容量,还要考虑耐压值,一般选取最大工作电压1.5倍以上;
2、输出电容C4/C5/C6:与输入电容类似,其中C4/C5容量大小决定输出电压纹波幅度,可根据负载能接受的程度合理增加或减小电容量;
3、电感L1/L2最小值计算(SEPIC电路通常取电感L1和L2相等):

电感L1/L2在SEPIC电路中都起储能的作用,开关管导通时,L1/L2储能;开关管截止时,L1/L2向后端耦合电容/负载释放能量,小的电感量无法存储足够的能量 ,将导致输出电流不足;电感量太大,相应体积增大,或者同体积绕线线径减小,寄生电阻增加,增加损耗;
输入电感电流平均值=电源电流平均值,电感电流主要考虑输入电压最低时,是输入电感电流最大的时候,其饱和电流必须远远大于实际工作时的峰值电流;其温升电流用效率公式计算出,实际选取需留余量;
4、耦合电容C7/C8:开关频率不高,可选MLCC或电解,开关管导通时,此电容两端电压约为VOUT;开关管截止时,此电容两端电压约为VIN(SW端电压为VIN+VOUT),参考两种状态合理选取耦合电容耐压值;耦合电容在一开一关间起着传递能量的作用,是SEPIC电路的关键器件,容值太小会引起输出电流不足;
5、续流二极管D1:首选频率特性好、正向压降低的肖特基二极管,正向电流平均值等于输出电流,反向电压最大值等于输出电压(不考虑SW点有可能产生的振铃、负电压等),参考此选取;
6、反馈网络R1/R2:1%精密电阻,金属膜电阻最佳;
7、补偿网络R3/C9:Vcomp电压在1V附近,使用通用电阻即可。
PCB layout注意事项:


1、通流器件加粗连接线的宽度,输入电感两端加宽铜皮散热;
2、芯片底部散热焊盘、输入电感两端铜皮多打过孔到背面散热,并考虑在顶、底两层开窗散热;
3、输入、输出电容就近放置,输入滤波电容C3靠近芯片放置,输出滤波电容C6靠近负载放置;
4、反馈网络、补偿网络远离电感。
697

被折叠的 条评论
为什么被折叠?



